Assessing the Impact of Digital Tools on the Recruitment Process Using the Design Thinking Methodology
Abstract
1. Introduction
2. Materials and Methods
2.1. Research Problem
2.2. Research Design
- Desk method (SLR)—Data were collected by analysing relevant sources from existing works on the application of digital tools in HR processes. The search was conducted in Web of Science and Scopus databases, using key terms such as “design thinking”, “employment”, “recruitment”, “digitalization”, and “HR”. This method enabled an understanding of trends in candidate selection and the effectiveness of digital tools in optimizing the selection process and reducing time to hire.
- One-on-one interviews—Interviews with HR professionals were conducted from 14 February to 26 February 2025 to gather insights on whether the application of the DT methodology can assist in candidate selection. Questions were adapted from questionnaires specialized in assessing cultural alignment (the Organizational Culture Assessment Instrument—OCAI—and Cultural Intelligence Self-Assessment) as they allow for a better understanding of how candidates fit into the company’s organizational culture, values, and mission. The aim was to examine whether the application of digital tools improves the selection process and reduces the time needed to select the best candidate. The interviews enabled a deeper understanding of the impact of the iterative approach on employee alignment with organizational culture and precision in candidate selection. Participants shared their experiences in using digital tools for candidate selection and evaluation, and the data collected through interviews were used in the next step to define key needs and selection problems.
- Diary method—Using this method, candidates and employees were tracked throughout the entire recruitment process. Candidates shared their experiences, which were then documented through diary entries. Their thoughts and reactions to various stages of recruitment were recorded, including their communication with HR professionals, testing, interviews, and reactions to the tools used. This method allowed for a deep understanding of the emotional and practical challenges candidates face in the selection process, while the data were used to evaluate how the DT approach affects the candidate experience.
- Problem identification—Participants listed key problems faced by various actors in construction sector recruitment (e.g., inexperienced workers, experienced workers, supervisors, HR professionals).
- The categorization of problems and needs—Problems were grouped into broader categories (e.g., a lack of qualified workers, high turnover, lack of sector attractiveness for young people).
- The diagonalization of the P/C matrix—In this phase, the diagonalization method was used to analyse mutual correlations between problems and needs and determine those with the greatest strategic impact.
- Problem prioritization—Based on the obtained results, key challenges requiring urgent and innovative solutions were defined for the subsequent ideation phase.
- Introduction—Workshop facilitators introduced themselves and explained the purpose of conducting the workshop, after which each participant had one minute for a brief introduction.
- Problem definition—Workshop facilitators presented the scenario and defined the problem, using the P/C matrix diagonalization to structurally analyse problems and their interconnections. Participants ranked key challenges in construction sector recruitment according to their impact and solvability, thus defining priority interventions.
- Ideation—The goal was to encourage participants to generate innovative solutions. Through brainstorming, participants developed innovative solutions, recorded them via MIRO post-it notes, and sketched conceptual models using virtual post-it notes in MIRO, discussing the question: “How can digital tools accelerate and improve the selection process?” This segment lasted 15 min, during which participants freely wrote down and shared their ideas.
- Prototyping—After selecting key ideas, participants sketched them on paper and then shared them with the workshop facilitators, who moderated further discussion. Finally, a virtual prototype model was created in MIRO, aiming to demonstrate a possible solution for improving recruitment in the construction sector.
- Conclusion—Workshop facilitators conducted an evaluation activity to gather feedback from participants on the process itself and workshop results. The workshop evaluation collected insights for improving the methodology and further development of solutions aimed at optimizing recruitment in the construction sector.
3. Results
3.1. Systematic Literature Review (SLR)
3.2. Interview with HR Professionals and Supervisors
- (1)
- Processes are ordered according to recruitment phases.
- (2)
- Data classes are permuted so that each recruitment phase first generates a specific class and then uses those from previous steps.
- (3)
- The structure of relationships between data and processes is preserved.
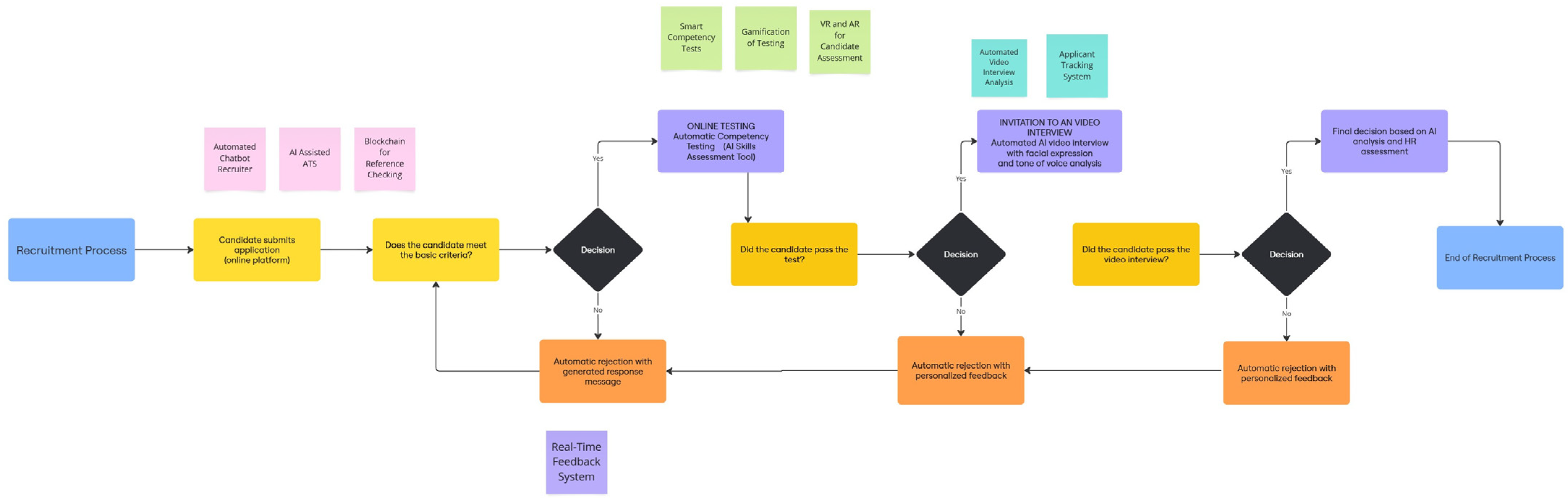
3.3. Collaborative Workshop
4. Discussion
5. Conclusions
Author Contributions
Funding
Institutional Review Board Statement
Informed Consent Statement
Data Availability Statement
Acknowledgments
Conflicts of Interest
Abbreviations
| DT | Design Thinking |
| P/C matrix | Process/Class Matrix |
References
- Abuladze, L., & Hasimi, L. (2023, April 20–22). The effectiveness and attractiveness of employer branding: The effects and role of gamification in recruitment activities. 2023 IEEE European Technology and Engineering Management Summit (E-TEMS) (pp. 34–38), Kaunas, Lithuania. [Google Scholar] [CrossRef]
- AIHR Blog. (2023). How to apply design thinking in HR (+3 case studies). Available online: https://www.aihr.com/blog/design-thinking-hr (accessed on 2 April 2025).
- Albassam, W. A. (2023). The power of artificial intelligence in recruitment: An analytical review of current ai-based recruitment strategies. International Journal of Professional Business Review, 8(6), e02089. [Google Scholar] [CrossRef]
- Alqahtani, A. F. A. (2022). Harnessing the power of design thinking for open innovation [Doctoral dissertation, University of Technology Sydney]. OPUS at UTS. Available online: http://hdl.handle.net/10453/168930 (accessed on 15 January 2025).
- Ang, S., & Van Dyne, L. (2008). Conceptualization of cultural intelligence: Definition, distinctiveness, and nomological network. In S. Ang, & L. Van Dyne (Eds.), Handbook of cultural intelligence: Theory, measurement, and applications (pp. 3–15). M.E. Sharpe. Available online: https://www.culturalq.com (accessed on 15 January 2025).
- Antoljak, V., & Kosović, M. (2018). Design thinking za nedizajnere: Kako riješiti poslovne probleme i uspješno inovirati. Školska knjiga—Sense savjetovanja. [Google Scholar]
- Au, E. Y. L. (2024). Leveraging design thinking to enhance engineering teaching: An operational model. IEEE Transactions on Education, 68, 95–102. [Google Scholar] [CrossRef]
- Bailey, M., Harney, B., & Pearce, A. (2019). Global entrepreneurial talent management: Challenges and opportunities for HRD—Designing a design thinking approach to HRD. International Journal of HRD Practice, Policy and Research, 4(2), 9–23. [Google Scholar] [CrossRef]
- Baran, G. (2017). Design thinking as a source of management innovation. International Journal of Contemporary Management, 16(3), 51–71. [Google Scholar] [CrossRef]
- Baričević Debelec, M., & Luić, L. (2023). From active learning to innovative thinking: The influence of learning the design thinking process among students. Education Sciences, 13, 455. [Google Scholar] [CrossRef]
- Bašić, T., & Ćulibrk, J. (2021, February 15–18). Primena digitalnih alata u procesima regrutacije i zapošljavanja. XXVII Skup TRENDOVI RAZVOJA: “ON-LINE NASTAVA NA UNIVERZITETIMA”, Novi Sad, Serbia. [Google Scholar]
- Beckman, S. L. (2020). To frame or reframe: Where might design thinking research go next? California Management Review, 62, 144–162. [Google Scholar] [CrossRef]
- Björklund, T., Maula, H., Soule, S. A., & Maula, J. (2020). Integrating design into organisations: The coevolution of design capabilities. California Management Review 62, 100–124. [Google Scholar] [CrossRef]
- Brown, T. (2009). Change by design: How design thinking creates new alternatives for business and society. Harper Business. [Google Scholar]
- Brown, T., & Martin, R. (2015). Design for action: How to use design thinking to create a new strategy for a better world. Harvard Business Review, 93(9), 56–64. [Google Scholar]
- Brumec, J. (1993). Optimizacija strukture složenih informacijskih sustava. Journal of Information and Organizational Sciences, 17(1), 1–23. Available online: https://hrcak.srce.hr/79434 (accessed on 28 January 2025).
- Cameron, K. S., & Quinn, R. E. (2011). Diagnosing and changing organizational culture: Based on the competing values framework (3rd ed.). Jossey-Bass. Available online: https://www.ocai-online.com (accessed on 28 January 2025).
- Carlgren, L., Rauth, I., & Elmquist, M. (2016). Framing design thinking: The concept in idea and enactment. Creativity and Innovation Management, 25(1), 38–57. [Google Scholar] [CrossRef]
- Chuang, A., & Sackett, P. R. (2005). The perceived importance of person-job fit and person-organization fit between and within interview stages. Social Behavior and Personality: An International Journal, 33(3), 209–226. [Google Scholar] [CrossRef]
- Cross, N. (2011). Design thinking: Understanding how designers think and work. Bloomsbury Academic. [Google Scholar]
- Dragičević, N., Vladova, G., & Ullrich, A. (2023). Design thinking capabilities in the digital world: A bibliometric analysis of emerging trends. Frontiers in Education, 7, 1012478. [Google Scholar] [CrossRef]
- Dunne, D. (2018). Implementing design thinking in organizations: An exploratory study. Journal of Organization Design, 7(1), 16. [Google Scholar] [CrossRef]
- Ebrahim, S. S., & Rajab, H. A. (2025). The future of HR: The role of AI-powered recruitment in shaping the modern workforce. Open Access Library Journal, 12, 1–22. [Google Scholar] [CrossRef]
- El Ouakili, O. (2025). The impact of artificial intelligence (AI) on recruitment process. Open Journal of Business and Management, 13, 749–762. [Google Scholar] [CrossRef]
- Ginting, S., Diantoro, K., Cindrakasih, R. R., Mubarak, R., & Suseno. (2024). The impact of digital transformation on talent recruitment strategies in modern human resource management. Jurnal Minfo Polgan, 12(2), 2833. [Google Scholar] [CrossRef]
- Glen, R., Suciu, C., Baughn, C. C., & Anson, R. (2015). Teaching design thinking in business schools. The International Journal of Management Education, 13, 182–192. [Google Scholar] [CrossRef]
- Goher, G., Masrom, M., Amrin, A., & Abd Rahim, N. (2021). Disruptive technologies for labor market information system implementation enhancement in the UAE: A conceptual perspective. International Journal of Advanced Computer Science and Applications, 12(2), 370. [Google Scholar] [CrossRef]
- Hoffman, B. J., & Woehr, D. J. (2006). A quantitative review of the relationship between person–organization fit and behavioral outcomes. Journal of Vocational Behavior, 68(3), 389–399. [Google Scholar] [CrossRef]
- Holm, A. B. ((2009,, May 6–7). Virtual HRM: A case of e-recruitment. 3rd International Workshop on Human Resource Information Systems—Volume 1: HRIS (pp. 49–58), Milan, Italy. [Google Scholar] [CrossRef]
- Iyer, R., & Khutale, A. C. (2024). Evaluation of the effectiveness of digital recruitment platforms at Full Stack Guru. International Journal of Creative Research Thoughts (IJCRT), 12(12), 108–122. Available online: https://www.ijcrt.org/papers/IJCRT2412671.pdf (accessed on 17 January 2025).
- Johann, D. A., Nunes, A. D. F. P., Santos, G. B. D., Silva, D. J. C. D., Bresciani, S. A. T., & Lopes, L. F. D. (2020). Mapping of scientific production on design thinking as a tool for entrepreneurship education: A bibliometric study of a decade. World Journal of Entrepreneurship, Management and Sustainable Development, 16, 271–285. [Google Scholar] [CrossRef]
- Johansson-Sköldberg, U., Woodilla, J., & Çetinkaya, M. (2013). Design thinking: Past, present and possible futures. Creativity and Innovation Management, 22, 121–146. [Google Scholar] [CrossRef]
- Kelley, D., & Kelley, T. (2013). Creative confidence: Unleashing the creative potential within us all. Crown Business. [Google Scholar]
- Kelley, T. A. (2001). The art of innovation: Lessons in creativity from IDEO, America’s leading design firm. Broadway Business. [Google Scholar]
- Kimbell, L. (2011). Rethinking design thinking: Part I. Design and Culture, 3(3), 285–306. [Google Scholar] [CrossRef]
- Kitchenham, B., & Charters, S. (2007). Guidelines for performing systematic literature reviews in software engineering. Keele University and Durham University Joint Report. [Google Scholar]
- Kolko, J. (2015). Design thinking comes of age. Harvard Business Review 93, 66–71. [Google Scholar]
- Lee, Y.-F. E., Wang, T.-H., Foo, M.-T., & Lam, K.-F. T. (2023). Embracing DDMT teaching model and design thinking for organization development. Sustainability, 15(11), 9031. [Google Scholar] [CrossRef]
- Li, F., Huang, W., Ge, L., Wang, J., Rao, Z., & Xi, X. (2018, December 29–30). Teaching of employment guidance course in colleges based on design thinking method. 2018 2nd International Conference on Economic Development and Education Management (ICEDEM 2018), Dalian, China. [Google Scholar] [CrossRef]
- Liedtka, J. (2014a). Innovative ways companies are using design thinking. Strategic Leadership, 42, 40–45. [Google Scholar] [CrossRef]
- Liedtka, J. (2014b). Perspective: Linking design thinking with innovation outcomes through cognitive bias reduction. Journal of Product Innovation Management, 32(6), 925–938. [Google Scholar] [CrossRef]
- Liedtka, J., & Ogilvie, T. (2011). Designing for growth: A design thinking tool kit for managers. Columbia University Press. [Google Scholar]
- Manuti, A., & Pasquale, P. (2017). Digital HR: A critical management approach to the digitilization of organizations. Springer Nature. [Google Scholar] [CrossRef]
- Mariani, I., Mortati, M., Rizzo, F., & Deserti, A. (2025). Design thinking as a strategic approach to e-participation: From current barriers to opportunities. Springer Nature. [Google Scholar] [CrossRef]
- Martin, R. L. (2009). The design of business: Why design thinking is the next competitive advantage. Harvard Business School Press. [Google Scholar]
- Micheli, P., Wilner, S. J. S., Bhatti, S. H., Mura, M., & Beverland, M. B. (2019). Doing design thinking: Conceptual review, synthesis, and research agenda. Journal of Product Innovation Management, 36, 124–148. [Google Scholar] [CrossRef]
- Minet, A., Wentzel, D., Raff, S., & Garbas, J. (2024). Design thinking in physical and virtual environments: Conceptual foundations, qualitative analysis, and practical implications. Technological Forecasting and Social Change, 207, 123596. [Google Scholar] [CrossRef]
- Ní Shé, C., Farrell, O., Brunton, J., & Costello, E. (2021). Integrating design thinking into instructional design: The #OpenTeach case study. Australasian Journal of Educational Technology, 38(1), 33–52. [Google Scholar] [CrossRef]
- Obaid, I., Farooq, M. S., & Abid, A. (2020). Gamification for recruitment and job training: Model, taxonomy, and challenges. IEEE Access, 8, 65164–65178. [Google Scholar] [CrossRef]
- Piwowar-Sulej, K., & Austen, A. (2021). Using the design thinking concept in HR department image development. IBIMA Conference Proceedings. Available online: https://ibima.org/accepted-paper/using-the-design-thinking-concept-in-hr-department-image-development/ (accessed on 2 April 2025).
- Rauth, I., Köppen, E., Jobst, B., & Meinel, C. (2010, November 29–December 1). Design thinking: An educational model towards creative confidence. DS 66-2: Proceedings of the 1st International Conference on Design Creativity (ICDC 2010), Kobe, Japan. [Google Scholar]
- Resende, G., Tolentino, I., Bernardi, M., & Ferreira, R. (2023). Programa de desenvolvimento dos gestores da Fundação João Pinheiro: Inovação, desenvolvimento de pessoas e design thinking. Revista de Gestão e Secretariado (Management and Administrative Professional Review), 14, 13607–13629. [Google Scholar] [CrossRef]
- Rončević, A., Gregorić, M., & Magdalenić, D. (2024). Innovative methodological approach of the assessment of the influence of digitalization on the ESG framework in the domain of nautical tourism. In L. Kaliterna Lipovčan, R. Medić, & O. Ramljak (Eds.), MIC—Vis, 2024: Mediterranean islands conference: Book of abstracts (p. 103). Institute of Social Sciences Ivo Pilar, VERN’ University. Available online: https://www.diva-portal.org/smash/get/diva2:1897772/FULLTEXT01.pdf (accessed on 31 January 2025).
- S, A., & Bhavikatti, V. I. (2024). A study on e-recruitment and selection. International Journal for Multidisciplinary Research, 6(6), 1–10. Available online: https://www.ijfmr.com/research-paper.php?id=29763 (accessed on 28 January 2025).
- Schrage, M. (2014). The innovator’s hypothesis: How cheap experiments are worth more than good ideas. MIT Press. [Google Scholar]
- Sivathanu, B. (2019). Design thinking—A game changer in human resource management. International Journal of Scientific & Technology Research, 8(9), 1105–1108. Available online: https://www.ijstr.org/final-print/sep2019/Design-Thinking-A-Game-Changer-In-Human-Resource-Management.pdf (accessed on 2 April 2025).
- Stanford d.school. (2010). An introduction to design thinking: Process guide. Hasso-Plattner Institute of Design at Stanford. [Google Scholar]
- Tranfield, D., Denyer, D., & Smart, P. (2003). Towards a methodology for developing evidence-informed management knowledge by means of systematic review. British Journal of Management, 14(3), 207–222. [Google Scholar] [CrossRef]
- Van Aken, J. E., & Chandrasekaran, A. (2015). Design thinking in innovation: A research agenda. Journal of Product Innovation Management, 32(5), 682–688. [Google Scholar]
- Varga, M. (2011). Prikaz informacijskog modela računovodstvenog sustava. Ekonomski vjesnik: Review of Contemporary Entrepreneurship, Business, and Economic Issues, 24(2), 367–379. Available online: https://hrcak.srce.hr/76190 (accessed on 31 January 2025).
- Vorecol. (2024). Analyzing the impact of gamification on recruitment processes: A case study approach. Available online: https://vorecol.com/blogs/blog-analyzing-the-impact-of-gamification-on-recruitment-processes-a-case-study-approach-176598 (accessed on 18 January 2025).
- Zafar, N., Asadullah, M. A., Ul Haq, M. Z., Siddiquei, A. N., & Nazir, S. (2023). Design thinking: A cognitive resource for improving workforce analytics and training evaluation. European Journal of Training and Development, 47, 653–675. [Google Scholar] [CrossRef]


| Steps | Concept Description | Methodology |
|---|---|---|
| 1. Empathy | Understand the challenges and needs of all participants in the selection process in the construction sector. | -Desk method, interviews, diary method with HR professionals, shift managers, and workers -Snowball method for gathering diverse perspectives |
| 2. Define | Clearly define key problems in the selection process and create meaningful guidelines for improvements. | -Diagonalization of Process/Class (P/C) Matrix for problem analysis and solution prioritization -Grouping key needs and defining selection problems |
| 3. Ideate | Generate innovative solutions to optimize selection, reduce hiring duration, and improve candidate–organization alignment. | -Virtual brainstorming and post-it notes in MIRO tool -Generating ideas on the question: “How can digital tools accelerate and improve the selection process?” -Sketching digital solutions for selection optimization |
| Search Strategy | Hits | Time Frame | Index |
|---|---|---|---|
| (“design think *” AND employment) OR (“ recruitment” AND “design think *”) OR (“digital *” AND “design think *”) OR (“HR” AND “design think *”) | 1058 | All years | CPCI-S, ESCI, SSCI, SCI-EXPANDED, CPCI-SSH, BKCI-SSH, A&HCI, BKSI-S |
| Refined search: DOCUMENT TYPES: (ARTICLE) AND LANGUAGES: (ENGLISH) AND PUBLICATION YEARS (2025 OR 2024 OR 2023 OR 2022 OR 2021 OR 2020) AND RESEARCH AREAS: (BUSINESS ECONOMICS, INFORMATION SCIENCE LIBRARY SCIENCE, COMPUTER SCIENCE) | 52 | 2020–February 2025 | SSCI, ESCI |
| Search Strategy | Hits | Time Frame | Index |
|---|---|---|---|
| (TITLE-ABS-KEY ((“design think” AND employment) OR (“recruitment” AND “design think”) OR (“digital *” AND “design think *”) OR (“HR” AND “design think *”)) | 1481 | All years | Scopus |
| Refined search: (TITLE-ABS-KEY ((“design think” AND employment) OR (“recruitment” AND “design think *”) OR (“digital *” AND “design think *”) OR (“HR” AND “design think *”)) AND PUBYEAR > 2019 AND PUBYEAR < 2026 AND (LIMIT-TO (SUBJAREA, “COMP”) OR LIMIT-TO (SUBJAREA, “BUSI”)) AND (LIMIT-TO (DOCTYPE, “ar”)) AND (LIMIT-TO (LANGUAGE, “English”)) AND (LIMIT-TO (OA, “all”))) | 110 | 2020–February 2024 | Scopus |
| Process\Class | C1 | C2 | C3 | C4 | C5 | C6 | C7 |
|---|---|---|---|---|---|---|---|
| P1 | G | K | |||||
| P2 | G | K | |||||
| P3 | G | K | |||||
| P4 | G | K | |||||
| P5 | G | K | |||||
| P6 | G | K | |||||
| P7 | G |
Disclaimer/Publisher’s Note: The statements, opinions and data contained in all publications are solely those of the individual author(s) and contributor(s) and not of MDPI and/or the editor(s). MDPI and/or the editor(s) disclaim responsibility for any injury to people or property resulting from any ideas, methods, instructions or products referred to in the content. |
© 2025 by the authors. Licensee MDPI, Basel, Switzerland. This article is an open access article distributed under the terms and conditions of the Creative Commons Attribution (CC BY) license (https://creativecommons.org/licenses/by/4.0/).
Share and Cite
Magdalenić, D.; Luić, L. Assessing the Impact of Digital Tools on the Recruitment Process Using the Design Thinking Methodology. Adm. Sci. 2025, 15, 139. https://doi.org/10.3390/admsci15040139
Magdalenić D, Luić L. Assessing the Impact of Digital Tools on the Recruitment Process Using the Design Thinking Methodology. Administrative Sciences. 2025; 15(4):139. https://doi.org/10.3390/admsci15040139
Chicago/Turabian StyleMagdalenić, Danijela, and Ljerka Luić. 2025. "Assessing the Impact of Digital Tools on the Recruitment Process Using the Design Thinking Methodology" Administrative Sciences 15, no. 4: 139. https://doi.org/10.3390/admsci15040139
APA StyleMagdalenić, D., & Luić, L. (2025). Assessing the Impact of Digital Tools on the Recruitment Process Using the Design Thinking Methodology. Administrative Sciences, 15(4), 139. https://doi.org/10.3390/admsci15040139
