Abstract
In the era of digitization and technical breakthroughs, artificial intelligence (AI) has progressively found its way into the field of customer relationship management (CRM), bringing benefits as well as difficulties to businesses. AI, particularly in the context of CRM, employs machine learning (ML) and deep learning (DL) techniques to extract knowledge from data, recognize trends, make decisions, and learn from mistakes with minimal human intervention. Successful firms have effectively integrated AI into CRM for predictive analytics, computer vision, sentiment analysis, personalized recommendations, chatbots and virtual assistants, and voice and speech recognition. AI-driven chatbots, one of the AI-powered CRM systems, arose as a disruptive approach to customer service, and as such, unfolded with economic and managerial ramifications in CRM. Given the literature’s focus on other AI-driven systems, there is an obvious need for an investigation of industry applications and the implications of AI-driven chatbots in CRM. The purpose of this study is to explore and elucidate the economic and managerial implications of AI-powered chatbots within CRM systems. This investigation aims to provide a comprehensive understanding of how these technologies can enhance customer interactions, streamline business processes, and impact organizational strategies. To reach this goal, this study conducts a comparative qualitative analysis based on many interviews with experts and contributors in the field. Interviews with CRM specialists yielded insights into the use of AI-driven chatbots in CRM and their impact on the industry. The primary advantages identified in this study were the impact of AI-powered chatbots on cost, efficiency, and human performance. In addition, AI chatbots have proven useful in a variety of industries, including retail and tourism. Nonetheless, there were limitations to its usage in the healthcare system, particularly in terms of ethical problems.
1. Introduction
1.1. Historical Background
The idea of relationship marketing, which has roots in 1983 and is now globally recognized, gave rise to CRM theories. According to Berry (1995) and Anghel et al. (2005), relationship marketing practitioners believe that businesses should concentrate their efforts on building enduring connections with their clients rather than executing transactions and activities that only yield temporary profits.
As this theory was refined, it became evident that there was a global deficiency in the study of the connection between buyers and sellers over longer time horizons in marketing research. Rather, exchange procedures between buyers and sellers became the focus of marketing research as isolated occurrences or transactions. Other types of seller–buyer operations, aside from those one-off transactions, have been brought into the spotlight by international academics. These include the ones that entail the growth of a relationship between the sellers and the customers, with an emphasis on a business model developed over the course of five phases: awareness, exploration, expansion, commitment, and dissolution (Dwyer et al. 1987).
Together with these five phases, Morgan and Hunt (1994) added a new element called cooperation. They contend that for sellers and buyers to have a connection, there must be economic collaboration. As a result, the foundation of a successful relationship marketing strategy is the commitment–trust idea, which requires all parties involved in the organization to uphold.
The next development in relationship marketing theory holds that keeping an existing customer is less expensive than obtaining a new one (Reichheld and Sasser 1990). The relationship marketing hypothesis required testing to verify the direct relationship between consumers and specific commodities within a defined market (Sheth and Parvatiyar 1995). The development of marketing relationships requires consideration of both external and internal marketing.
Marketing strategies eventually failed to live up to the expectations of executives or consumers, particularly in an international corporate setting where cultural differences are common. Consequently, the goal of relationship marketing is to shift from a seller–buyer one-sided transaction that focuses on gaining new clients to a business strategy that embraces the idea of retaining and growing the current clientele through the effective management of an already-existing relationship (Christopher et al. 1991). Relationship marketing calls for an organizational focus on the client. Organizations that prioritize their customers use organizationally created processes rather than creating departmental workflows. Employees’ jobs require background knowledge with clients, and the organization is mindful of what customers think of it (Osarenkhoe and Bennani 2007). The idea of relationship marketing entails abandoning a business model that is characterized by a single transaction and each department’s own orientation. Customers who request more than simply a product or service are covered by the new model as part of a process-oriented business strategy. Their demands must be met over an extended period of time and at the corporate level through cross-functional procedures (Payne and Frow 2013).
As argued by Mittelstadt (2021), international organizations operate in a context that is becoming more dynamic by the day; thus, their capacity for innovation has a direct impact on their ability to function and survive. Innovation is a process in which technology is crucial. In a digital age where boundaries are no longer an obstacle, customers everywhere have access to an infinite amount of information. In the digital age, customer relationship management is essential since consumers’ expectations of the companies that sell them goods and services have grown along with their access to information.
Top management must address the CRM strategy and vision in order for it to be successful and improve organizational performance. It also needs to be further communicated to the workforce. The success of the CRM strategy’s implementation in this case is influenced by the experience of the personnel within the firm (Naslednikov 2024). Organizations must create and implement new ideas while adjusting to the external environment in order to be successful and consider the uniqueness of each market (Wolf 2020). Therefore, from a business standpoint, consumers set the pace in a rapidly evolving global market, and maintaining positive customer relations is essential to the company’s success in reaching its goals. In the meantime, organizational innovation and creativity enable the acquisition of a competitive edge necessary to surpass competitors.
1.2. Definition and Significance
Customer relationship management (CRM) refers primarily to the ability to serve customers effectively with the goal of retaining them in the long run (Rababah et al. 2011). It is an organizational approach that focuses on gathering, organizing, and effectively applying data with the use of technological solutions in order to build valuable relationships with major customers and provide outstanding customer service (Payne and Frow 2005). However, with the advancements witnessed in the field, the definitions, types, and forms of CRM evolved as well. CRM types and forms have long been discussed in the literature and can be divided into three categories: strategic, operational, and analytical CRM. The first introduces the creation of a business culture that revolves around the customer, an improved value over competitors, and a better allocation of the organization’s resources (Rababah et al. 2011).
On the other hand, operational CRM applies to the automation-related workflow and processes such as data collection, workflow control at the different stages including sales and marketing, and processing transactions (Rababah et al. 2011). Lastly, the analytical type expands on the first two types as it brings forward the analysis of customer data using statistical tools, resulting in information regarding customer behavior, segmentation, value, and trends, which ultimately works toward improved organizational performance and efficiency (Rababah et al. 2011). Having introduced the prominent types and forms of CRM encountered in the literature as well as in practice, and amidst the era of digitalization and technological advancements, artificial intelligence (AI) has progressively made its way into the field, bringing both opportunities (Boustani 2020) and difficulties to the industry and all the CRM types previously covered (Ledro et al. 2023). AI has proven to be the ultimate limit in developing unique and efficient CRM (Kumar et al. 2020). AI uses machine learning (ML) and deep learning (DL) approaches to extract knowledge from data, identify trends in online shopping or consumer attitudes (Boustani et al. 2022), make decisions and financial risk assessments (Boustani 2022), and, in the context of CRM, learn from mistakes with minimal human intervention (Kumar et al. 2020). Successful businesses have efficiently incorporated AI into CRM for predictive analytics, computer vision, sentiment analysis, tailored suggestions, chatbots and virtual assistants, and voice and speech recognition (Abousaber and Abdalla 2023; Kumar et al. 2020; Zaki 2019). The general benefits of AI-powered CRM systems are illustrated in Figure 1 (Kalaiyarasan et al. 2023).
Figure 1.
Benefits of AI-powered CRM systems (Kalaiyarasan et al. 2023).
Accordingly, AI-driven chatbots, one of the AI-powered CRM systems, developed as a disruptive way to customer service (Kalaiyarasan et al. 2023), with economic and managerial ramifications for CRM. Given the literature’s focus on other AI-driven systems, there is an obvious need for an examination of industry applications on the implications of AI-powered chatbots in CRM. As a result, the purpose of this research is to bridge the gap by identifying the economic and managerial ramifications of AI-powered chatbots in CRM. To accomplish this goal, we will first provide a theoretical backdrop, then go on to the methods used, and then analyze and discuss the findings of this qualitative study.
To achieve this, the study aims to address the following research questions:
- What are the economic impacts of integrating AI-driven chatbots into CRM systems across different industries?
- How do AI-driven chatbots influence managerial decision-making and operational efficiency within organizations?
- What are the potential future developments and challenges in the use of AI-driven chatbots for CRM?
The article begins with an introduction that outlines the background and significance of the study, highlighting the growing role of AI-driven chatbots in customer relationship management (CRM). This is followed by a literature review that provides an overview of existing research on AI in CRM, with a specific focus on AI-driven chatbots. The methodology section details the qualitative approach used, including data selection, collection, and analysis procedures. The findings section presents the results of the interviews conducted, while the discussion elaborates on these findings in relation to the existing literature. The article concludes with a summary of key insights, contributions to theory and practice, and suggestions for future research.
2. Theoretical Background
Considering the progression of customer service over the last decades and the shifts that the marketing field has witnessed from being product-centered to customer-centered, the two actors have contributed greatly to the concept of CRM (Bahari and Elayidom 2015). With the introduction of AI, all the involved aspects of traditional CRM were affected (Figure 2). This section reviews the literature on the implications of AI on the different aspects of CRM.
Figure 2.
Traditional CRM vs. AI-enabled CRM (Damania 2019).
2.1. Implications of AI on Data Collection and Analysis
In CRM, organizations used to rely on data collected by their internal systems to enhance and maintain relationships with their customer. However, with AI and the increased prevalence of social media and automation, organizations have been relying on external systems to analyze the behavior and perception of their customer and therefore improve their services (Lokuge et al. 2020). Additionally, businesses have acquired better access to customer data, allowing them to use that information to their advantage in the competitive marketplace. Large-volume and complex data, from several independent sources, have previously presented difficulties for enterprises. Hence, to maintain competitiveness, firms need to integrate analytics into their operational CRM applications and processes, rather than only automating them. This can be performed through adopting more intelligent systems, such as AI (Lokuge et al. 2020). In 2010, Google’s Chief Executive Officer Eric Schmidt stated the following in the Atmosphere convention: “We now create as much information every two days, as we did from dawn of civilization to 2003” (Marr 2015). In 2018, an employee applying a CRM system would likely need to have access to a prospective sales lead’s complete social media profiles, employment background, and comprehensive data on all of the lead’s interactions with the firm, in addition to the lead’s basic contact information (Damania 2019). Thus, the bulk volume of information received from several sources (Figure 3) can constitute an obstacle for any organization if not handled efficiently. Consequently, AI technologies, especially natural language processing and machine learning, allow businesses to extract the right and necessary information from massive volumes of data collected, promoting effective and adaptable solutions in a fast-paced and saturated market (Mullangi et al. 2018).
Figure 3.
Various sources of internal and external data for CRM in organizations (Yeboah-Boateng and Nwolley 2022).
One major challenge highlighted in the literature is the effect of the increasingly complicated and data-intensive AI systems on the scalability and performance of algorithms and AI architecture (Naslednikov 2024). In order to train and deploy models in real-time, AI workloads may be extremely computationally demanding and need large amounts of processing power, storage, and bandwidth. Organizations must also be able to rapidly and efficiently receive, process, and analyze the growing volume and velocity of customer data to generate timely and relevant insights and actions. This necessitates fast data pipelines and APIs that can minimize latency and increase availability, as well as a robust and adaptive AI architecture capable of handling large-scale data processing and model serving (Naslednikov 2024). It is also worth noting that such systems require ongoing maintenance and updates to keep up with the ever-changing market and client behaviors. Such constraints may provide obstacles for firms that are unable to consistently commit to intricate algorithms and systems.
2.2. Implications of AI on Service Availability
To begin, as societies have undergone tremendous changes on numerous levels, so have customers’ likes and preferences, posing enormous hurdles for businesses. Customer behavior changes lead products and services to become out of date quickly; hence, in order to keep customers satisfied, operational procedures must be changed, and new products and services must be introduced more frequently (Rahman et al. 2023). To adapt and thrive in today’s fast changing business climate, companies must improve their technology skills.
With the automation of several services that fall under the components of CRM, such as marketing, sales force, contact center management, workflow management, and human resources (HR) management (Rababah et al. 2011), the implementation of AI in software adopted by firms has allowed for the enhancement of these services, as it has improved the distribution of resources, including time and personnel in the CRM processes (Mullangi et al. 2018). The automation of time-consuming and mundane tasks not only improved employees’ productivity, but it also promoted organizational performance and expanded the availability of services provided (Damania 2019; Mullangi et al. 2018). AI-powered cloud computing systems have been shown to estimate resource requirements, give ideal workload schedules, detect inconsistencies and defects in systems and processes, and run energy-efficient operations (Kanungo 2024). Furthermore, AI-powered resource management employs adaptive and proactive strategies, improving the efficacy, scalability, performance, and cost of cloud computing systems (Kanungo 2024). As a result, the reduction in complicated and unneeded human participation allows businesses to supply their services for extended periods of time, typically 24 h per day, increasing user satisfaction.
2.3. Implications of AI on Decision-Making
The ability of AI tools such as natural language processing (NLP), predictive analysis (PA), and ML to promote data-driven decisions and streamline processes in businesses has been widely discussed in the literature (Ande et al. 2017). AI systems in CRM are designed to collect data, identify trends, suggest the best course of action, forecast potential results, and automate the customer engagement process. The customer’s data are thereby sorted by the AI algorithms according to a variety of criteria, including but not limited to gender, geography, previous purchases, and online activity. Thus, through historical and concurrent data analysis, as well as pattern recognition, these technologies assist businesses in choosing the best channel through which they can reach the target market for any set marketing campaign, hence increasing customer satisfaction, loyalty, and retention (Damania 2019; Kanungo 2024).
However, some controversy has been recognized in the literature on the bias surrounding the use of AI by businesses to make decisions. Owolabi et al. (2024) discussed the potential bias in using AI algorithms to make financial decisions, as the main concern resided in the possibility of discriminatory outcomes from the data sets adopted.
In addition to addressing operational efficiencies, AI technologies in CRM are increasingly leveraged for strategic decision-making. Businesses are utilizing AI to gain a competitive advantage by predicting market trends, optimizing product offerings, and personalizing customer experiences (Hicham et al. 2023). For example, AI-driven sentiment analysis can provide companies with real-time insights into customer opinions and preferences, allowing for agile responses to changing market conditions. This strategic application of AI enables companies to proactively address customer needs and outmaneuver competitors (Stone et al. 2020). Moreover, by integrating AI with advanced analytics, organizations can identify emerging business opportunities, streamline supply chain operations, and optimize pricing strategies. The potential for AI to revolutionize strategic decision-making underscores the importance of investing in these technologies to sustain long-term business growth and innovation (Hicham et al. 2023).
According to research, social biases that result in unfair advantages for particular demographic groups may be reflected in the historical data used to train AI models. The AI system may reinforce prejudice in lending choices in the case where they have been founded on historical lending patterns that disproportionately benefit one group over another, leading to unfair outcomes for the minority class (Owolabi et al. 2024).
Hence, implementing measures that promote accountability and transparency in AI systems is crucial to reduce this risk since they enable the detection and removal of biased decision-making processes (Owolabi et al. 2024).
2.4. Implications of AI on Customer Experience
The most significant advantage of using AI has been reported in the literature to be the improved customer experience. According to Damania (2019), the two major factors that come into play when ensuring enhanced customer satisfaction are personalization and service quality. Through the implementation of user-friendly marketing techniques tailored to the appropriate market and situation, businesses may foster a favorable brand perception among their customer base. Additionally, by providing rapid and effective customer service, user interactions can be personalized and advance the concept that the business highly takes into consideration its customers’ perceptions, views, and insights above the sole purpose of sales and profit (Damania 2019). Moreover, biometric technologies, such as facial recognition, upon which AI tools rely to collect data from users, permits organizations to strengthen relationships with its customers, thereby building trust and loyalty.
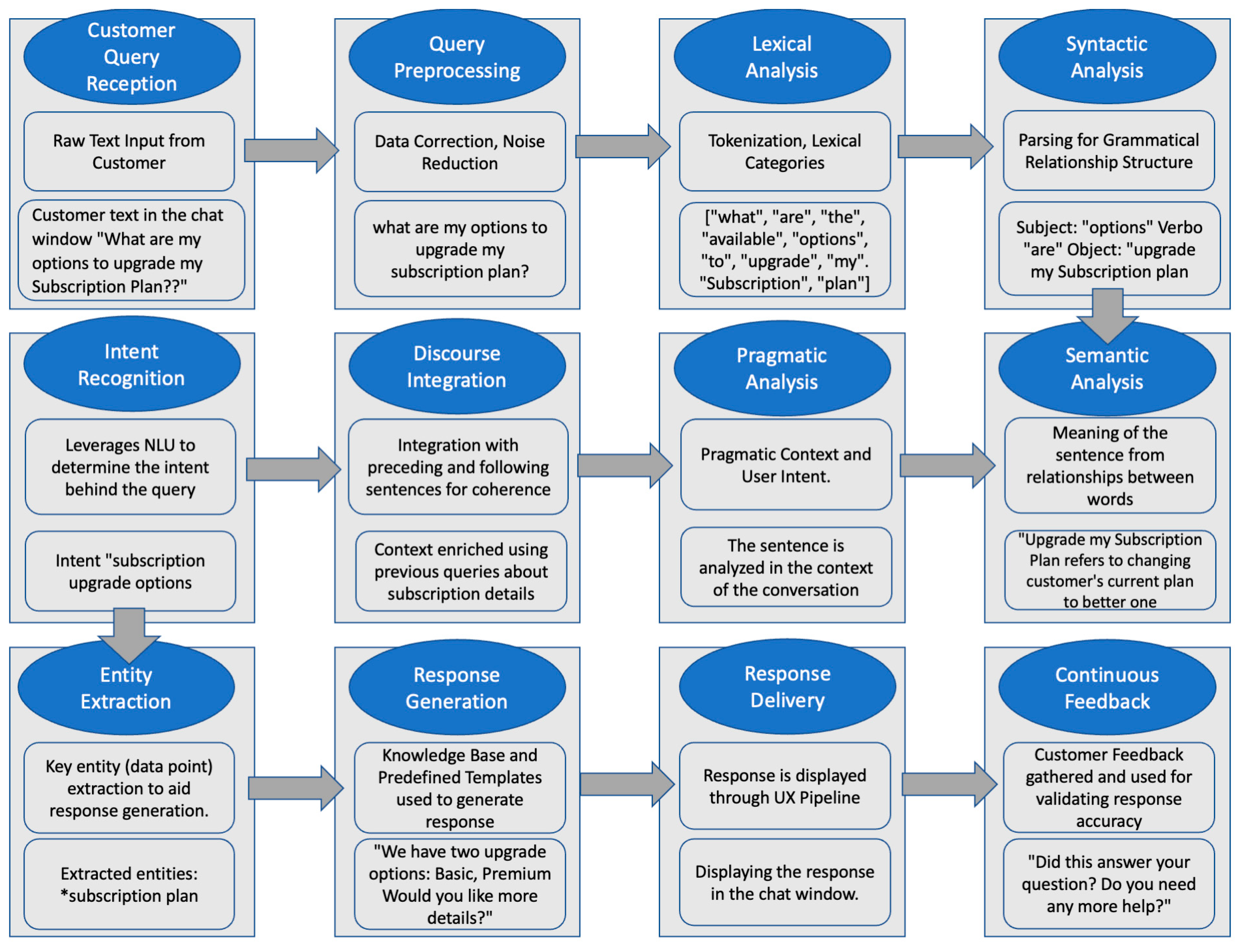
In this context, AI-driven chatbots and virtual assistants have been taking an important position in reinforcing customer relationships. Chatbots have been reliable tools adopted by organizations to manage customer inquiries and support services (Kouroupis et al. 2021). These AI tools rely on NLP and ML to analyze client requests, deliver engaging information and responses, and transfer customers to human customer service representatives in cases where advanced and manual solutions are required. Figure 4 and Figure 5 visualizes the workflow followed by AI-driven chatbots to process customers’ queries (Inavolu 2024). Organizations are hence able to offer 24/7 customer care, speed up response times, and increase overall customer satisfactions through these technologies (Naslednikov 2024). However, the managerial and economic implications of AI-driven chatbots have been understudied in scholastic publications, which motivated the conduction of this study.
Figure 4.
AI in decision-making processes (Yeboah-Boateng and Nwolley 2022).
Figure 5.
AI-driven chatbots’ workflow in processing customers’ queries (Inavolu 2024).
2.5. Ethical Considerations
According to Sinha (2020), AI’s capacity to move sales and marketing tactics from reactive to proactive via predictive and tailored procedures has significantly transformed client connections on several levels. One critical level that requires special attention is the ethical consideration or data privacy concern that should be addressed when organizations incorporate AI systems into their work ethics, as its implications can have a significant impact on consumer–business trust, customer satisfaction, and brand reputation and image (Kumari 2021). In addition to potential bias and fairness issues for minority groups, as previously noted, sensitive data from users and consumers may be misused or compromised as a result of AI’s massive data collection and processing. Hence, organizations must implement robust security measures in order to safeguard customer data and preserve system confidence (Owolabi et al. 2024). Figure 6 Regulators must provide rules and specifications to guarantee the moral use of AI while preserving the right to personal privacy.
Figure 6.
Ethical considerations in AI (Mittelstadt 2021).
Growing demands in transparency, accountability, and fairness in data usage and outcomes from both parties involved (businesses and consumers) have been demonstrated to be valuable; both parties look into these demands prior to relying on AI systems (Naslednikov 2024; Wolf 2020). Two different interpretations of AI systems have been highlighted in the literature: explainable AI, and ethical AI. The former refers to the potential of AI systems to establish credibility and trust with customers by offering concise and understandable explanations about how the predictions and recommendations are made (Naslednikov 2024; Wolf 2020). The latter conveys the guidelines and procedures set to implement AI tools while respecting human values, rights, and wellbeing, and avoid unintended damage and discrimination (Naslednikov 2024). To address these privacy concerns, businesses should put in place strong data protection mechanisms, such as encryption, anonymization, and access limits. To ensure that customer data are acquired, preserved, and used ethically and transparently, policies should include clearly defined data governance norms and procedures (Kumari 2021). Furthermore, organizations should create and maintain AI frameworks that can monitor and explain the mechanisms underlying AI systems, fostering transparency and trust in their customer relationships (Naslednikov 2024).
In addition to the ethical concerns related to data protection and bias, there is also the ethical question of consent and transparency in AI-driven personalization. While AI can improve client engagement through personalized interactions, it raises concerns about how much clients know and consent to the use of their information. Businesses utilizing AI to analyze customer data for personalized encounters must be transparent about the information being collected and the purposes for which it is being utilized. This transparency is pivotal to maintaining consumer trust and guaranteeing that clients feel comfortable with the level of personalization they receive (Ledro et al. 2023). Additionally, there is an ethical commitment to avoid manipulative practices, such as exploiting client vulnerabilities based on data experiences. For instance, targeting advertisements or advancements to individuals based on sensitive information, such as wellbeing conditions or financial status, can be seen as meddling or exploitative (Viana et al. 2022). Companies must establish clear rules to guarantee that personalization respects customers’ independence and dignity. Moreover, businesses ought to give easy-to-understand choices for clients to oversee their data inclinations, including opting out of personalized marketing if they choose. This respect for customer choice and autonomy is a key moral consideration within the use of AI for CRM, because it balances the benefits of personalized service with the need to protect client rights and interests (Naslednikov 2024).
3. Materials and Methods
Following an extensive review of the literature on studies that investigated the implications of AI systems on various levels of CRM, this study employs qualitative methods to assess the research question and provide answers, with the goal of filling a gap in the current literature on the economic and managerial implications of AI-driven chatbots for CRM. Qualitative methods are particularly appropriate for this study because they allow for an in-depth exploration of complex phenomena, such as the nuanced impacts of AI chatbots on CRM practices, which are not easily quantifiable. This approach facilitates a comprehensive understanding of participants’ experiences and perceptions, offering rich, contextual insights that quantitative methods alone might not capture. Five professionals and specialists in the fields were interviewed, and their responses were recorded and transcribed before the data were analyzed. In our exploratory research, we apply qualitative approaches (Eisenhardt 1989). We used the interpretive method that allows us to analyze “a phenomenon in its natural setting”. This method is frequently utilized by researchers who want to better understand a social and cultural milieu.
The five interviews were held in a private environment with the participants and lasted approximately 10 to 15 min. The interviewees were informed at the start of the session that their anonymity and confidentiality would be considered and protected throughout the study process, and their consent was obtained to record their responses. All the interviewees consented to the conditions specified by the research team. A total of five open-ended questions were asked during five interviews, covering topics ranging from the industry applications of AI-driven chatbots and their impact on CRM to their benefits in business operations and services, which can bring us closer to understanding the AI-driven chatbot process and their impact on businesses (Romelaer 2005).
Data were gathered using concentrated interviews (in February and April 2024). For the goal of this study, we interviewed five partners and managers from large innovative Lebanese and international companies, and the data were processed and analyzed.
To ensure a comprehensive and reliable analysis, the selection criteria for interviewees were carefully established. Participants were chosen based on their professional experience and expertise in the field of AI-driven chatbots and customer relationship management (CRM) following a purposive sampling strategy. Specifically, the interviewees were selected from large innovative Lebanese and international companies, with a focus on individuals holding senior positions such as partners and managers. This was to ensure that the insights gathered would be informed by practical, hands-on experience with the implementation and management of AI technologies in a business context.
A total of five professionals were interviewed, which was deemed sufficient to achieve data saturation—where additional interviews were unlikely to yield new information. The sample size was determined using the principle of theoretical saturation, a concept often employed in qualitative research to define the point at which gathering more data no longer contributes to new insights or theoretical understanding. Given the specialized nature of the subject and the expertise required from the participants, the sample size of five was considered adequate for this exploratory study.
The interview process was structured to ensure a conducive environment for open and candid responses. All interviews were conducted in a private setting, with each session lasting approximately 10 to 15 min. The participants were briefed at the beginning of each session about the study’s aims, the measures taken to ensure their anonymity and confidentiality, and the voluntary nature of their participation. Consent was obtained from all participants to record the interviews, ensuring that their responses could be accurately transcribed and analyzed.
Once collected, the interview data were transcribed and subjected to thematic analysis. This process involved coding the data into meaningful categories and identifying recurring themes related to the research questions. By systematically analyzing the data, the study aims to uncover patterns and draw connections that highlight the economic and managerial implications of AI-driven chatbots. This methodological approach ensures that the findings are grounded in the participants’ experiences and perspectives, offering valuable insights into the impact of AI on CRM practices.
Following the previously cited literature, we asked five open-ended questions, and the following subjects were addressed:
- How has the integration of AI-driven chatbots impacted customer relationship management in your industry?
- What specific economic benefits have you observed since implementing AI-driven chatbots in customer service operations?
- In what ways do AI-driven chatbots enhance managerial decision-making processes within your organization?
- Can you provide examples of successful industry applications of AI-driven chatbots in customer relationship management?
- How do you anticipate the role of AI-driven chatbots evolving in the future of customer service and relationship management within your industry?
Considering the unstructured nature of this study’s aim as well as the difficulty in categorizing the subject at hand, qualitative research methods in the form of interviews were the research design of choice in this study, since they expand the literature’s understanding of the topic. In addition, credibility was established through the participation of experts and people of interest in the interviews.
4. Results and Discussion
Following the conduction of the five interviews, the scripts were extracted, transcribed, and summarized. The five interviewees demonstrated similar answers when asked the same questions throughout the interviews.
Regarding the first question related to the impact of AI-driven chatbots on CRM in their industry, the interviewees emphasized the versatility of the question and its dependence on the industry in question. Nevertheless, they all agreed that AI-driven chatbots have developed and enhanced customer relationships, first, by enhancing communication lines between the organization and the customer, second, by providing personalized communication and interaction with the consumer base, and third, by reducing the response time, “meaning that their answers are very quick”. In addition, the responses highlighted the increased productivity and intellectual freedom of human employees, since the load of inquiries normally directed to the employees are now turned to the chatbots and virtual assistants. This gives employees the time and effort to accomplish more complex tasks. “In general, research has shown that this advantage has increased customer satisfaction in different industries, and it has also contributed to increased customer retention, and improved management of customer data and feedback”. Another response demonstrated an example to support this answer: “A conference conducted in Romania presented research that found that the optimal way for proper customer relationship management is a combination of a human with a chatbot. In this case, customers are aware of the availability of a human at any time to take the query off the chatbot in case complex assistance is required”.
Second, the question linked to the economic benefits of AI-driven chatbots in customer service operations yielded numerous benefits from comparable responses. The most evident economic advantage was improved sales because of the enhanced customer experience, satisfaction, and customer support. This also contributes to developing habitual behaviors among customers, and thereby leads to increased customer loyalty. The second benefit stated was the increased organizational efficiency driven by the reduced time and faster resolution times. “This enables us as businesses to respond to a greater number of customers without increasing the number of employees, which consequently increases efficiency and reduces the time required to respond to customers”. A third benefit was the reduced costs on the business, since less employees are hired for routine and mundane tasks that could be replaced by AI tools, particularly AI chatbots. This leads to a reduced operations’ cost and enhances economic benefit since lower operational costs are obtained from a lower number of human employees. To summarize, the three main economic benefits highlighted in these findings were improved sales, increased organizational efficiency, and reduced costs.
When asked about the ways through which AI-driven chatbots enhance managerial decision-making processes within their organizations, the responses focused on the valuable insights presented by chatbots through their advanced data analytics. The interviewees presented the decision-making process within their organizations, which ultimately results in an informed decision through considering all the data available. AI-driven chatbots have provided an advantage in this process by promoting the collection and analysis of data; chatbots optimize the tracking of customer interactions, gather large volumes of data and information on common requests, concerns, and queries, and track customer preferences and complaints. This information is then analyzed, and the trends and recurrent patterns can be identified and utilized to improve the decision-making process and the allow the organization to focus on the areas that require most attention. In other words, it allows managers to make informed decisions related to the type of products that can be developed and introduced to the market or bring upgrades to marketing strategies, and eventually provide enhancements to overall customer service.
The fourth question pertaining to the industry applications of AI-driven chatbots in CRM were mainly related to the tourism sector. One of the interviewees stated that chatbots have proven helpful in responding to issues related to hotel bookings and transportation. “Chatbots have been programmed to predict customer concerns and answer promptly”. Another response claimed that in the retail sector, AI tools, including chatbots, assist customers with the description of products, queries, and recommendations while taking into consideration the customer’s browsing history, comments, online interactions, and what they spend the most time looking for online. Overall, this enhances the shopping experience, which leads to more sales. Lastly, the healthcare sector was also presented as an example; however, it was presented with a negative tone. “I have serious concerns about the use of AI in healthcare because when a patient is being prescribed medications with the involvement of technology, worry might arise on the danger of misuse and the potential for errors”. The interviewee stressed the need to complement AI tools with a human double verification system, especially with tasks related to the prescription of medications. Other concerns related to the backing up of data and privacy and patient confidentiality were mentioned.
Lastly, concerning the future of AI-driven chatbots in CRM, the responses claimed that while AI offers valuable benefits and advantages in the field and will continue to do so, special considerations should be taken, especially with issues related to data privacy and misuse, which can all be overcome by developing frameworks and guidelines to adopt ethical applications while preserving human involvement and control. Some responses claimed that AI-driven chatbots should only be reserved to relieve humans from performing mundane tasks, and serve as a synergistic system, rather than a complete replacement.
While this study provided insight into the economic and managerial opportunities and challenges of AI-driven chatbots in CRM in multiple industries, several implications should be discussed.
To begin with, the integration of AI-driven chatbots into CRM systems has significantly impacted the economic landscape of various industries. One of the most notable benefits identified through the interviews is the improvement in cost efficiency. AI chatbots reduce the need for large customer service teams by handling a substantial volume of inquiries, thus allowing organizations to allocate human resources to more complex tasks that require critical thinking and emotional intelligence. This reallocation of resources not only cuts down labor costs but also enhances the overall productivity and efficiency of the workforce (Kalaiyarasan et al. 2023). This aligns with findings by Abousaber and Abdalla (2023), who discuss how AI technologies can streamline operations and reduce overhead costs. Furthermore, the study highlights an increase in sales and customer retention attributed to the enhanced customer experience provided by AI chatbots. The ability of these chatbots to deliver personalized and timely responses fosters customer satisfaction and loyalty, which are critical drivers of repeat business and long-term revenue growth (Kumar et al. 2020). This aligns with findings in the literature, where personalized customer interactions facilitated by AI tools have been shown to boost customer engagement and sales performance (Damania 2019; Mullangi et al. 2018). To further substantiate these discoveries, a Difference-in-Differences (DiD) econometric model will be utilized to supply a thorough quantitative analysis of the impact of AI-driven chatbots on cost efficiency and sales execution. The qualitative insights gained from the interviews align with the existing literature, which highlights noteworthy benefits from AI technologies, including cost reductions and improved customer experience (Kalaiyarasan et al. 2023; Abousaber and Abdalla 2023; Kumar et al. 2020). The DiD model will enable a comparative examination by setting up a treatment group (organizations that have implemented AI chatbots) and a control group (organizations that have not). By analyzing the contrasts in results such as labor costs and efficiency, and the development between these groups before and after AI chatbot usage, this model gives empirical evidence supporting the qualitative discoveries. This approach will help measure the effect of AI-driven chatbots on operational productivity and customer retention, offering a strong validation of the observed improvements in cost efficiency and revenue development.
The economic benefits extend to operational efficiencies as well. AI chatbots streamline customer service operations by reducing response times and improving the accuracy of information provided to customers. This efficiency not only enhances the customer experience but also reduces the operational costs associated with managing large volumes of customer interactions (Bahari and Elayidom 2015). The implementation of AI in resource management, as noted by Kanungo (2024), further exemplifies how AI technologies can optimize workload schedules and improve the scalability and performance of CRM systems.
Despite these benefits, the study acknowledges potential drawbacks, such as the displacement of human workers, which can lead to unemployment and socio-economic challenges. Organizations must balance the economic efficiencies gained through AI with the social responsibility of supporting displaced workers, perhaps through retraining programs and new job creation (Kouroupis et al. 2021).
We can state that the economic advantages presented were mainly related to reduced organizational cost, enhanced customer experience and satisfaction, and improved sales and marketing. The increased cost savings through the automation of the customer support process has significantly reduced the need for human resources, thereby decreasing operational costs. This can also be viewed as a double-edged sword; there is a disadvantage for employees as it contributes to their unemployment. On the other hand, AI chatbots can offer additional opportunities in sales and marketing, since it improves customer satisfaction and service quality by handling large amounts of data at a faster rate. Moreover, the findings further support the optimization of human resource allocation previously discussed in the literature review.
From a managerial perspective, the adoption of AI-driven chatbots has introduced significant changes in decision-making processes and organizational strategies. The ability of AI to analyze large data sets and provide actionable insights enables managers to make informed decisions quickly and accurately. The predictive analytics capabilities of AI-driven systems allow organizations to forecast customer behaviors and market trends, thereby facilitating proactive and strategic planning (Kumar et al. 2020). The interviews revealed that AI chatbots enhance managerial decision-making by providing real-time data and insights into customer interactions and preferences. This information is crucial for developing targeted marketing strategies and improving customer service protocols (Bahari and Elayidom 2015). The integration of AI into CRM systems also supports continuous improvement by identifying areas of inefficiency and suggesting optimal solutions. However, the study also identifies challenges related to the ethical implications of AI usage. The potential for biased decision-making due to skewed data sets poses a risk to fair and transparent business practices. It is essential for organizations to implement robust measures to ensure the ethical use of AI, including regular audits of AI algorithms and maintaining transparency with customers about how their data are used (Wolf 2020). The ethical concerns surrounding AI, such as bias and transparency, need continuous monitoring and the establishment of clear frameworks to mitigate risks (Mittelstadt 2021). Therefore, AI-driven chatbots were found to enhance the decision-making process and promote operational efficiency. The former is achieved through the valuable data analytics skills of AI systems, which allows for the collection and analysis of customer data (interactions, online presence, preferences, patterns, and behaviors). In turn, this allows organizations to make informed decisions related to product development, marketing strategies, and customer service and relationship improvement. While several application examples for AI chatbots have been illustrated positively in industries such as tourism and retail in these findings, negative reactions were obtained in scenarios were AI chatbots have been used in healthcare. This suggests that further regulations should be installed prior to the total and general implementation of AI systems in multiple industries.
Lastly, these findings were general and not related to a specific sector or industry. The application of AI-driven chatbots varies across industries, with notable successes in retail and tourism. In retail, chatbots enhance the shopping experience by providing personalized recommendations and real-time assistance, leading to increased sales and customer satisfaction. In tourism, AI chatbots facilitate seamless customer service by handling booking inquiries and providing travel recommendations, which enhances the overall customer experience. However, the study notes limitations in the healthcare sector, particularly concerning ethical concerns and the complexity of medical inquiries that often require human intervention. This suggests that while AI chatbots are beneficial in many contexts, there are industry-specific challenges that must be addressed to maximize their effectiveness (Wolf 2020).
Additionally, sector-specific studies could yield more precise insights into how different industries can optimize AI technologies for CRM. Such targeted research would enhance the applicability of the findings and support the development of industry-specific strategies (Lokuge et al. 2020). Hence, while extrapolating the results of this study on a larger scale or a specific sector, the generalizability of these responses should be taken into consideration. In addition, the subjective nature of the research design affects the overall quality of the results obtained. This accentuates the need for quantitative data on a bigger sample and a more specific population to support the findings of this study. Hence, future research with larger-scale quantitative designs of longitudinal analyses and case studies on specific organizations and industries could greatly strengthen the results obtained in this research.
In addition to the economic and managerial implications, the study must consider the ethical and sustainability aspects of integrating AI-powered chatbots in CRM. One crucial ethical issue is the collection and analysis of vast amounts of data, particularly in the context of advanced technologies like supercomputers and quantum computing. These technologies enable unprecedented data processing capabilities, raising concerns about privacy, data security, and the potential misuse of sensitive information. Furthermore, the legal aspects of liability for AI-generated outcomes must be scrutinized, as it remains unclear who bears responsibility when AI systems produce biased or incorrect results.
From a sustainability perspective, the optimization of business processes through informatization and automation can lead to increased consumption and a potential imbalance between production and consumption. The emphasis on efficiency and cost reduction may inadvertently encourage a surge in resource use and waste generation, thereby neglecting the principles of sustainable development. Future research should explore these ethical and sustainability challenges, developing frameworks for responsible AI deployment that ensure transparency, accountability, and ecological balance. By addressing these issues, the study can contribute to a more holistic understanding of the broader implications of AI in business and society.
5. Conclusions
The integration of AI-powered chatbots into CRM systems has significant economic and managerial benefits. These benefits include lower expenses, more operational efficiency, and increased client satisfaction and retention. By automating routine tasks, AI chatbots free up human resources to focus on more complex and value-added operations, enhancing overall productivity. AI chatbots allow tailored and rapid consumer interactions, resulting in increased revenue and customer loyalty.
However, the implementation of AI chatbots is not without challenges. The displacement of human labor due to automation raises social concerns, necessitating proactive workforce planning and retraining efforts. To ensure responsible AI implementation, ethical concerns such as decision-making bias and data transparency must be properly explored.
AI chatbot applications for certain industries have had varying degrees of success. Future research should focus on overcoming the limitations identified in this study by using larger and more diverse sample sizes. Quantitative research methods can provide more persuasive evidence and insights into the long-term impact of AI chatbots on CRM. Longitudinal research would be particularly important in identifying how these technologies evolve and their long-term effects on corporate operations and customer interactions.
Furthermore, sector-specific research can lead to more tailored approaches for improving AI applications across industries. Exploring the deployment of AI chatbots in various industries and countries will provide a more complete picture of their global impact and adaptability. Comparative studies across nations can reveal how cultural, economic, and regulatory factors influence the efficacy and acceptability of AI-powered CRM solutions. By continuing to research and address these concerns, businesses may better capitalize on the potential of AI technology to strengthen customer connections, achieve long-term growth, and maintain a competitive advantage in an ever-changing market setting.
This study contributes to the theoretical and practical understanding of AI in CRM and sets a foundation for future research that will further elucidate the nuanced impacts of AI-driven chatbots in diverse contexts. By continuing to investigate and address the identified challenges and opportunities, businesses and researchers can work together to harness the full potential of AI technologies. This collaboration will ensure the development of responsible AI strategies that align with ethical standards, promote social wellbeing, and drive long-term business success.
Author Contributions
Conceptualization, C.K.; methodology, C.K.; software, C.K., Z.B. and J.D.; validation, C.K., Z.B. and J.D.; formal analysis, C.K. and Z.B.; investigation, C.K.; resources, C.K.; data curation, C.K. and Z.B.; writing—original draft preparation, C.K. and Z.B.; writing—review and editing, C.K.; visualization, J.D.; supervision, C.K.; project administration, C.K., Z.B. and J.D.; funding acquisition, C.K. All authors have read and agreed to the published version of the manuscript.
Funding
This research received no external funding.
Institutional Review Board Statement
Not applicable.
Informed Consent Statement
Informed consent was obtained from all subjects involved in the study.
Data Availability Statement
Data are available from the corresponding author upon request.
Conflicts of Interest
The authors declare no conflicts of interest.
References
- Abousaber, Inam, and Haitham F. Abdalla. 2023. Review of using technologies of artificial intelligence in companies. International Journal of Communication Networks and Information Security 15: 101–8. [Google Scholar] [CrossRef]
- Ande, Janaki Rama Phanendra Kumar, Aleena Varghese, Suman Reddy Mallipeddi, Dileep Reddy Goda, and Sridhar Reddy Yerram. 2017. Modeling and Simulation of Electromagnetic Interference in Power Distribution Networks: Implications for Grid Stability. Asia Pacific Journal of Energy and Environment 4: 71–80. [Google Scholar] [CrossRef]
- Anghel, Laurenţiu-Dan, Luminiţa Nicolescu, Valerică Olteanu, and Răzvan Zaharia. 2005. Marketing: Management Marketing. Bucuresti: Editura Politehnica Press. [Google Scholar]
- Bahari, T. Femina, and M. Sudheep Elayidom. 2015. An efficient CRM-data mining framework for the prediction of customer behaviour. Procedia Computer Science 46: 725–31. [Google Scholar] [CrossRef]
- Berry, Leonard L. 1995. Relationship marketing of services– Growing Interest, emerging perspectives. Journal of the Academy of Marketing Science 23: 236–45. [Google Scholar] [CrossRef]
- Boustani, Nada Mallah. 2020. Traditional banks and fintech: Survival, future and threats. In ICT for an Inclusive World: Industry 4.0–Towards the Smart Enterprise. Berlin and Heidelberg: Springer, pp. 345–59. [Google Scholar]
- Boustani, Nada Mallah. 2022. Artificial intelligence impact on banks clients and employees in an Asian developing country. Journal of Asia Business Studies 16: 267–78. [Google Scholar] [CrossRef]
- Boustani, Nada Mallah, May Merhej Sayegh, and Zaher Boustany. 2022. Attitude towards Online Shopping during Pandemics: Do Gender, Social Factors and Platform Quality Matter? Journal of Risk and Financial Management 15: 474. [Google Scholar] [CrossRef]
- Christopher, Martin, Adrian Payne, and David Ballantyne. 1991. Relationship Marketing: Bringing Quality, Customer Service and Marketing Together. Oxford: Butterworth Heinemann. [Google Scholar]
- Damania, Lesha. 2019. Use of Ai in customer relationship management. In Emerging Research Trends in Management and Social Science. Guwahati: Empyreal Publishing House, pp. 59–64. [Google Scholar]
- Dwyer, F. Robert, Paul H. Schurr, and Sejo Oh. 1987. Developing buyer-seller relationships. Journal of Marketing 51: 11–27. [Google Scholar] [CrossRef]
- Eisenhardt, Kathleen M. 1989. Building Theories from Case Study Research. Academy of Management Review 14: 532–50. [Google Scholar] [CrossRef]
- Hicham, Nouri, Habbat Nassera, and Sabri Karim. 2023. Strategic framework for leveraging artificial intelligence in future marketing decision-making. Journal of Intelligent Management Decision 2: 139–50. [Google Scholar] [CrossRef]
- Inavolu, Sai Mounika. 2024. Exploring AI-Driven Customer Service: Evolution, Architectures, Opportunities, Challenges and Future Directions. Available online: https://www.researchgate.net/profile/Sai-Mounika-Inavolu/publication/381224987_Exploring_AI-Driven_Customer_Service_Evolution_Architectures_Opportunities_Challenges_and_Future_Directions/links/6662072985a4ee7261aaed02/Exploring-AI-Driven-Customer-Service-Evolution-Architectures-Opportunities-Challenges-and-Future-Directions.pdf (accessed on 16 February 2024).
- Kalaiyarasan, B., K. Gurumoorthy, and A. Kamalakannan. 2023. AI-Driven Customer Relationship Management (CRM): A Review of Implementation Strategies. Paper presented at the International Conference on Computing Paradigms (ICCP2023), Yelagiri Hills, Tamil Nadu, India, December 15–16; pp. 33–38. Available online: https://www.researchgate.net/publication/376618237_AI-Driven_Customer_Relationship_Management_CRM_A_Review_of_Implementation_Strategies (accessed on 16 February 2024).
- Kanungo, Satyanarayan. 2024. AI-driven resource management strategies for cloud computing systems, services, and applications. World Journal of Advanced Engineering Technology and Sciences 11: 559–66. [Google Scholar] [CrossRef]
- Kouroupis, Konstantinos, Dimitrios Vagianos, and Aikaterini Totka. 2021. Artificial Intelligence and Customer Relationship Management: The Case of Chatbots and Their Legality Framework. East European Yearbook on Human Rights 4: 5–24. [Google Scholar] [CrossRef]
- Kumar, Virender, Divya Ramachandran, and Binay Kumar. 2020. Influence of new-age technologies on marketing: A research agenda. Journal of Business Research 125: 864–77. [Google Scholar] [CrossRef]
- Kumari, Sharda. 2021. Context-Aware AI-Driven CRM: Enhancing Customer Journeys Through Real-Time Personalization and Predictive Analytics. ESP Journal of Engineering and Technology Advancements 1: 7–13. [Google Scholar]
- Ledro, Cristina, Anna Nosella, and Ilaria Dalla Pozza. 2023. Integration of AI in CRM: Challenges and guidelines. Journal of Open Innovation 9: 100151. [Google Scholar] [CrossRef]
- Lokuge, Sachithra, Darshana Sedera, Thilini Ariyachandra, Saj Kumar, and Vadlamani Ravi. 2020. The next wave of CRM innovation: Implications for research, teaching, and practice. Communications of the Association for Information Systems 46: 23. [Google Scholar] [CrossRef]
- Marr, Bernard. 2015. The Most Revealing Big Data Quotes. World Economic Forum, January 9. Available online: https://www.weforum.org/agenda/2015/01/the-most-revealing-big-data-quotes/ (accessed on 16 February 2024).
- Mittelstadt, Brent. 2021. Common Ethical Challenges in AI—Human Rights. Human Rights and Biomedicine, December. Available online: https://www.coe.int/en/web/bioethics/common-ethical-challenges-in-ai (accessed on 16 February 2024).
- Morgan, Robert M., and Shelby D. Hunt. 1994. The commitment-trust theory of Relationship Marketing. Journal of Marketing 58: 20. [Google Scholar] [CrossRef]
- Mullangi, Kishore, Sai Sirisha Maddula, Mohamed Ali Shajahan, and Arun Kumar Sandu. 2018. Artificial Intelligence, Reciprocal Symmetry, and Customer Relationship Management: A Paradigm Shift in Business. Asian Business Review 8: 183–90. [Google Scholar] [CrossRef]
- Naslednikov, Mikhail. 2024. The Impact of Artificial Intelligence on Customer Relationship Management (CRM) Strategies. Bachelor’s thesis, Haaga-Helia University of Applied Sciences, Helsinki, Eastern Pasila, Finland. [Google Scholar]
- Osarenkhoe, Aihie, and Az-Eddine Bennani. 2007. An exploratory study of implementation of customer relationship management strategy. Business Process Management Journal 13: 139–64. [Google Scholar] [CrossRef]
- Owolabi, Omoshola S., Prince C. Uche, Nathaniel T. Adeniken, Christopher Ihejirika, Riyad Bin Islam, and Bishal Jung Thapa Chhetri. 2024. Ethical implication of artificial intelligence (AI) adoption in financial decision making. Computer and Information Science 17: 1–49. [Google Scholar] [CrossRef]
- Payne, Adrian, and Pennie Frow. 2005. A Strategic Framework for Customer Relationship Management. Journal of Marketing 69: 167–76. [Google Scholar] [CrossRef]
- Payne, Adrian, and Pennie Frow. 2013. Strategic Customer Management: Integrating Relationship Marketing and CRM. Cambridge: Cambridge University Press. [Google Scholar]
- Rababah, Khalid, Haslina Mohd, and Huda Ibrahim. 2011. Customer relationship management (CRM) processes from theory to practice: The pre-implementation plan of CRM system. International Journal of e-Education, e-Business, e-Management and e-Learning 1: 22–27. [Google Scholar]
- Rahman, Muhammad Sabbir, Surajit Bag, Shivam Gupta, and Uthayasankar Sivarajah. 2023. Technology readiness of B2B firms and AI-based customer relationship management capability for enhancing social sustainability performance. Journal of Business Research 156: 113525. [Google Scholar] [CrossRef]
- Reichheld, F. Frederick, and Earl Sasser. 1990. Zero Defections: Quality Comes to Services. Harvard Business Review 68: 105–11. [Google Scholar]
- Romelaer, Pierre. 2005. L’entretien De Recherche. In Management Des Ressources Humaines: Méthodes De Recherche En Sciences Humaines Et Sociales. Edited by P. Dans Roussel and F. Wacheux. Paris: De Boeck, pp. 101–37. [Google Scholar]
- Sheth, Jagdish N., and Atul Parvatiyar. 1995. The evolution of relationship marketing. International Business Review 4: 397–418. [Google Scholar] [CrossRef]
- Sinha, Dr Gaurav. 2020. Customer Performance Management: The Following Trends in Customer Management? International Journal of Management 11: 1125–34. [Google Scholar]
- Stone, Merlin, Eleni Aravopoulou, Yuksel Ekinci, Geraint Evans, Matt Hobbs, Ashraf Labib, Paul Laughlin, Jon Machtynger, and Liz Machtynger. 2020. Artificial intelligence (AI) in strategic marketing decision-making: A research agenda. The Bottom Line 33: 183–200. [Google Scholar] [CrossRef]
- Viana, Julio A., Eric Scisly, and Olaf Reinhold. 2022. Ethical Issues in Social CRM: A Literature Review. Paper presented at the 2022 IEEE/WIC/ACM International Joint Conference on Web Intelligence and Intelligent Agent Technology (WI-IAT), Niagara Falls, ON, Candana, November 17–20; pp. 511–18. [Google Scholar] [CrossRef]
- Wolf, Christine T. 2020. AI Ethics and Customer Care: Some Considerations from the Case of “Intelligent Sales”. Proceedings of the 18th European Conference on Computer-Supported Cooperative Work, IBM Research–Almaden. Available online: https://dl.eusset.eu/server/api/core/bitstreams/c8c0e854-8095-4736-8b57-57fc640b5aa5/content (accessed on 16 February 2024).
- Yeboah-Boateng, Ezer Osei, and Stephane Nwolley. 2022. Developing Use Cases for Big Data Analytics: Data Integration with Social Media Metrics. In Handbook on ICT in Developing Countries. Nordjylland: River Publishers, pp. 171–99. [Google Scholar]
- Zaki, Mohamed. 2019. Digital transformation: Harnessing digital technologies for the next generation of services. Journal of Services Marketing 33: 429–35. [Google Scholar] [CrossRef]
Disclaimer/Publisher’s Note: The statements, opinions and data contained in all publications are solely those of the individual author(s) and contributor(s) and not of MDPI and/or the editor(s). MDPI and/or the editor(s) disclaim responsibility for any injury to people or property resulting from any ideas, methods, instructions or products referred to in the content. |
© 2024 by the authors. Licensee MDPI, Basel, Switzerland. This article is an open access article distributed under the terms and conditions of the Creative Commons Attribution (CC BY) license (https://creativecommons.org/licenses/by/4.0/).





