Abstract
Digitalization is a transformative phenomenon catalyzing innovative paradigms and operational methodologies within the realm of business, with a pronounced impact on nascent enterprises, notably startups. The aim of this paper is to ascertain the influence of digitalization and the effects of the different sociodemographic variables, both internal and environmental, as key driving elements in the probability of a company’s success and as indicators of business persistence and growth. Taking a representative sample of entrepreneurs from the Community of Madrid, Spain, a statistical structural equation model (SEM) is built. The results show the importance that the degree of adaptation of the startup to digitization acquires in persistence, the effort to generate inter-entrepreneurship within the company, the preparation of the promoting team, their work skills, good practices, and the influence of environmental variables. This study contributes to dispelling the great uncertainty that afflicts entrepreneurs and making them understand the importance of innovation, training, and continuous updating, expansion, and renewal of knowledge and especially the value of learning about applications of new technologies, the transformation of processes within a business model, and the correct adaptation to an environment that is constantly changing.
1. Introduction
With the arrival of new technologies such as Big Data, artificial intelligence, the internet of things (IoT), cybersecurity, blockchain, and the metaverse, we are immersed in the fourth industrial revolution, also known as Industry 4.0. This phenomenon was coined by Klaus Schwab, founder and executive chairman of the WEF (the World Economic Forum) (Schwab 2020). It implies a paradigm shift in business processes and organization based on the intensive use of automated systems (Rossit et al. 2019), in which companies are set to undergo a transformation. As a result, the global labor market is evolving towards the inclusion of highly skilled professionals in advanced technologies, emphasizing the importance of focusing on the future super-intelligent society, known as Society 5.0 (Mourtzis et al. 2023).
In recent years, this phenomenon has attracted increasing attention worldwide (Liao et al. 2017). It is one of the most heavily discussed topics in both the professional and academic spheres. Indeed, it is considered a new industrial stage that has developed rapidly in recent years (Firmino et al. 2020), in which several emerging technologies are converging to provide digital solutions. However, there is a lack of understanding of how companies implement these technologies (Frank et al. 2019).
Digitalization, understood as a set of actions and adaptations, as well as the strategic integration of digital technologies to enhance a company’s competitiveness, innovation, and adaptability in the digital age (López 2023; Ravelo 2023; Barna and Ionescu 2023; Matalamaki and Joensuu 2022; Broccardo et al. 2023; Etienne et al. 2023), is progressively becoming deeply ingrained across all sectors (Markus and Loebbecke 2013), predicated on the presumption that it engenders a favorable relationship within the realm of the economy. However, at the company level, this positive impact on business performance is questioned, given that this relationship does not function in the same way in all organizations (Fernández et al. 2022b). While digitalization is a reality for businesses and contributes to value creation, offering multiple benefits, including process automation and optimization to increase productivity, save costs, optimize production, reduce human errors, and foster a culture of innovation, few studies have examined its impact on business performance in the service sector (Ribeiro et al. 2021) and how organizations manage the challenges of digitalization (Laudien and Pesch 2019).
The concept of Society 5.0 is reshaping the way organizations operate and interact (Rodriguez-Abitia and Bribiesca-Correa 2021). At present, SMEs are forced to digitize and constantly adapt their processes, policies, and practices (Aderaldo et al. 2017) due to a constantly changing market characterized by rapid technological advancements driven by IoT and Industry 5.0, where innovation is essential for achieving a competitive advantage and economic growth (Aslam et al. 2020), where the challenge arises of implementing digitalization in companies that are not prepared for a digitalized business model (Gavrila and Lucas 2021), facing implementation challenges due to the absence of a practical innovation management framework (Aslam et al. 2020). Unforeseen circumstances, such as the COVID-19 pandemic, have driven business digitalization despite the established limitations, serving as an external driver of digitalization (De Esteban et al. 2022; Kotsopoulos et al. 2022; Wojciech and Maria 2024; Penco et al. 2023). The benefits offered by digitalization processes are undeniable for organizations. Online SMEs are the best positioned in the market from a technological point of view, among other aspects, as it enables them to gain more in-depth insights into their customers (Safari et al. 2015). However, not all of them have adopted digitalization properly, as it requires a process of adaptation and a major transformation of processes in the business model. Success lies in having the right conditions for digitalization initiatives to flow properly and produce the desired results (Ballestar et al. 2018; Escobar 2019).
Startups, as newborn firms, compete with very innovative business models in highly digitalized contexts. This means that the degree of digital transformation they need to complete may be crucial to ensuring continuity in the short term. Contingency factors and sociodemographic dimensions may impact the level of digitalization that start-ups can assume, and this can, at the same time, promote a positive effect on persistence (Matalamaki and Joensuu 2022; Broccardo et al. 2023).
In this landscape, the aim of this paper is to analyze the impact of different sociodemographic and environmental variables on the level of digitalization of start-ups and how this impacts their persistence.
Measuring the level of persistence of companies and ascertaining the variables that make them sustainable over time (Eliakis et al. 2020; Griva et al. 2023) is the main purpose of this article, which investigates the extent to which the various socio-demographic and environmental variables have an impact on the persistence of start-ups and how they relate to the importance of digitalization on the creation of companies and their chances of success, compared to other aspects such as funding, a fluctuating environment, and other tools to be taken into account that deserve special mention. These include the different entrepreneurship support organizations, among which we find business incubators and business accelerators (De Esteban et al. 2022; Blanco et al. 2023; De Esteban 2020), that are available to all entrepreneurs in their earliest and most vulnerable stages. These institutions undoubtedly play an important role in enterprise formation as they form a structure of incentives that support the activities of different stakeholders and, through their actions, provide the conditions for enterprise development, leading to job creation, innovation, and economic growth (Blanco et al. 2023; Baumol 1990; Dhochak et al. 2019; Milovanovic and Tutic 2021; Oberg et al. 2020).
This study aims to contribute to a better understanding of the influence that certain variables related to the entrepreneur and their company’s level of digitalization can have on persistence. Namely, what will give my business a chance of continuity? This work will contribute to understanding the importance of innovation, training, and continuing education; the renewal of knowledge and learning about the applications of the latest technologies; the transformation of processes within a business, and correctly adapting to an ever-changing environment.
2. Theoretical Framework and Hypotheses Formulation
The characteristics associated with the entrepreneurial profile are included in models that explain entrepreneurial persistence, a frequently analyzed indicator nowadays, as well as the key variables that are related to its success (León and Valcárcel 2022; Mackiewicz and Bloch 2022; Morales and Pineda 2015; Santamaría 2018; Zambrano 2019).
Despite the potential characterizing entrepreneurship, most startups, particularly in the early digital stage, struggle to grow, directly threatening their persistence. Most existing studies focus on well-established companies, so identifying a set of variables related to early-stage digital startups capable of growth remains largely unexplored (Griva et al. 2023). It is increasingly difficult to identify the characteristics that can lead newly established innovative companies to grow (Kotsopoulos et al. 2022). Regarding human capital, entrepreneurship literature has typically focused on variables such as education, previous work experience, age, and gender (Morales et al. 2014). Other variables under study also cover company characteristics, such as the initial size of the organization (Mora 2022), personal, organizational, and demographic characteristics (Kotsopoulos et al. 2022), or environmental variables critical to performance and persistence, such as the securing of funding (Draque 2013). Corporate entrepreneurship continues to be a field of study given the positive impacts it generates for companies in attaining competitive advantages and increasing value (Cardona et al. 2017). It is considered that emerging digital startups can be a crucial element in significantly boosting economic growth and job creation (Bongsug 2019) and a significant pillar of modern economic activity (Eliakis et al. 2020).
Socio-demographic variables, such as age, gender, and education, are elements that impact individuals’ entrepreneurial intent and their willingness to adopt new emerging technologies (Chatterjee et al. 2022).
Deloitte’s Tech Trends report (Brodzik et al. 2021) links the importance of a company’s human capital to the field of Diversity, Equity, and Inclusion (DEI), so much so that 96% of CEOs now consider DEI to be a strategic priority; a diverse workforce drawing together demographics, skills, and experiences, which fosters a sense of belonging in the workforce that is crucial to their organization’s success. A total of 93% agreed that it drives organizational performance.
Regarding the perception of opportunities, only 36% of the Spanish population believes that there are good business opportunities, a figure below the average in neighboring countries, which stands at 52% (Brodzik et al. 2021). In its latest report (Bechtel and Briggs 2023), it highlights how many organizations are shifting towards talent models that prioritize skills over traditional job roles. So much so that skill-based organizations are over 100% more likely to effectively allocate personnel and 98% more likely to retain top performers. In fact, for tech talent, the primary incentive for seeking new employment (chosen by 54% of respondents) is the nature of the work they will be doing. Technology has become more democratized and decentralized, creating new opportunities for tech workers. The report suggests that companies can discover opportunities for hiring tech talent by focusing on skills rather than formal degrees and prior experience.
Therefore, it is necessary to foster innovative environments and encourage new initiatives that ensure the competitive development of start-ups (Peña et al. 2020). Another indicator, such as the culture of the surrounding environment, where entrepreneurs hold high social status, will have a greater likelihood of entrepreneurship and, consequently, will yield higher rates of entrepreneurship (Peña et al. 2020).
According to the data in the GEM report (Fernández et al. 2022a), in the aspects related to business success, greater value is given to the conditions in the surrounding environment for entrepreneurship, especially access to infrastructure for physical, technological, commercial, and professional services, as well as government programs to support entrepreneurship. The 2023 report, however, shows a slight decline in the entrepreneurial environment conditions, while entrepreneurial activity increases, reaching pre-pandemic levels, along with an increase in the technological level of entrepreneurial activity (Calvo et al. 2023).
In the literature, we find that other studies agree that there are several variables that determine business success, which can be grouped into three categories: the entrepreneur, the company, and the external environment (León and Valcárcel 2022; Lampadarios et al. 2017; Vidyatmoko and Hastuti 2017).
The probability of a company’s success may also be determined by its size, as measured by the number of employees, as their bargaining power, hiring power, access to resources, and openness to structural change are greater, and they are less likely to go bankrupt, just as the age or stage in the life cycle of the company is related to the performance of the company (Lampadarios et al. 2017; Santana and Tanica 2019).
Against this background, the first group of hypotheses is formulated, which concerns the environment and the different socio-demographic variables (divided into two groups, those relating to the human profile of the promoter or entrepreneur and those belonging to the corporate or company profile), which have an impact on the persistence of start-ups.
Given the background information identified in the literature pertaining to human profiles, corporate profiles, and the environment associated with the persistence of startups, the following hypotheses are formulated.
H1.
The human profile (Humprof) of the entrepreneur influences the persistence (persistence) of the start-up.
H2.
The corporate profile (Firmprof) influences the persistence (persistence) of the start-up.
H3.
The environment (Envimpa) influences the persistence (persistence) of the start-up.
The arrival of digital technologies is a process happening in all companies in every sector, transforming value creation processes worldwide in recent years (Griva et al. 2023; García et al. 2021; Jonsson et al. 2018; Gianluca et al. 2020). Based on the GEM report (Peña et al. 2020), the Spanish experts interviewed highlight the relevant role of new technologies and the digital revolution in identifying and exploiting business opportunities. Indeed, startups not only adopt the use of digital technologies, but technology is a fundamental and inherent part of their value proposition (Griva et al. 2023).
So much so that SMEs and large companies are gradually implementing new technologies (Rubio 2020). More digitalized SMEs tend to show greater adaptability and performance, and even companies that invest in innovation and digitalization are more likely to achieve better results. To do so, they must promote change through agile and dynamic strategies that provide them with competitive advantages over large corporations (Martínez 2021).
This digital transformation enables changes in business models, organizational structures, and management policies (Vilaplana and Stein 2020), increasing the value of the company, its differentiation, and its competitive advantage (Masoud and Basahel 2023). However, not all companies are prepared for the optimization of these processes, as the adoption of disruptive technologies is not the only factor to consider, as the way in which these technologies are adopted and used also has an impact (Ballestar et al. 2018). The accelerated transition towards Society 5.0 requires a genuine integration of new technologies, which entails a revision of existing management and innovation frameworks (Aslam et al. 2020), resulting in a transformation that emphasizes the integration between humans and machines (Mourtzis et al. 2023). So much so that they are linked to new ways of understanding and organizing businesses in terms of internal and external interactions and relationships, structuring people in their ways of thinking, feeling, and doing (Torrijos et al. 2021), and forcing companies to adopt new business models to retain their position in highly competitive and continuously changing markets (Sousa et al. 2020). This is why one must continually ask how digital technology leads to change at work and not be content with simply knowing that it leads to change (Jonsson et al. 2018).
The Covid pandemic has reminded us that operating with modern technology is vital for business success. Working from home has conclusively demonstrated the value of technology as an enabler of success (Brodzik et al. 2021). As a result, the last two years of the pandemic, which saw the acceleration of the digital transformation, promise unprecedented technological advances that will shape the future and sustainability of businesses over the next decade, with data sharing, the cloud market, and cybersecurity being the priorities in Spain. This will open up a new world of data-driven opportunities, even leading to new business models (Bechtel and Buchholz 2022).
According to data obtained from the National Institute of Statistics (INE) (INE 2022), nine out of ten companies have some form of Information and Communication Technology (ICT) security measures in place, and eight out of ten use remote access technologies for their staff. Larger companies and those in the service sector (Fernández et al. 2022b) digitalize the most. Regarding innovative technology startups, they can adapt and perform well in the face of challenges, have a high level of motivation to produce the best results, thereby increasing their chances of growth and persistence (Eliakis et al. 2020). Table 1 below shows the indicators of ICT use in companies, according to their size.
Table 1.
ICT usage indicators in companies in 2021–2022 (INE 2022).
Against this background, we formulated the second set of hypotheses on the impact of digitalization on the persistence of start-ups.
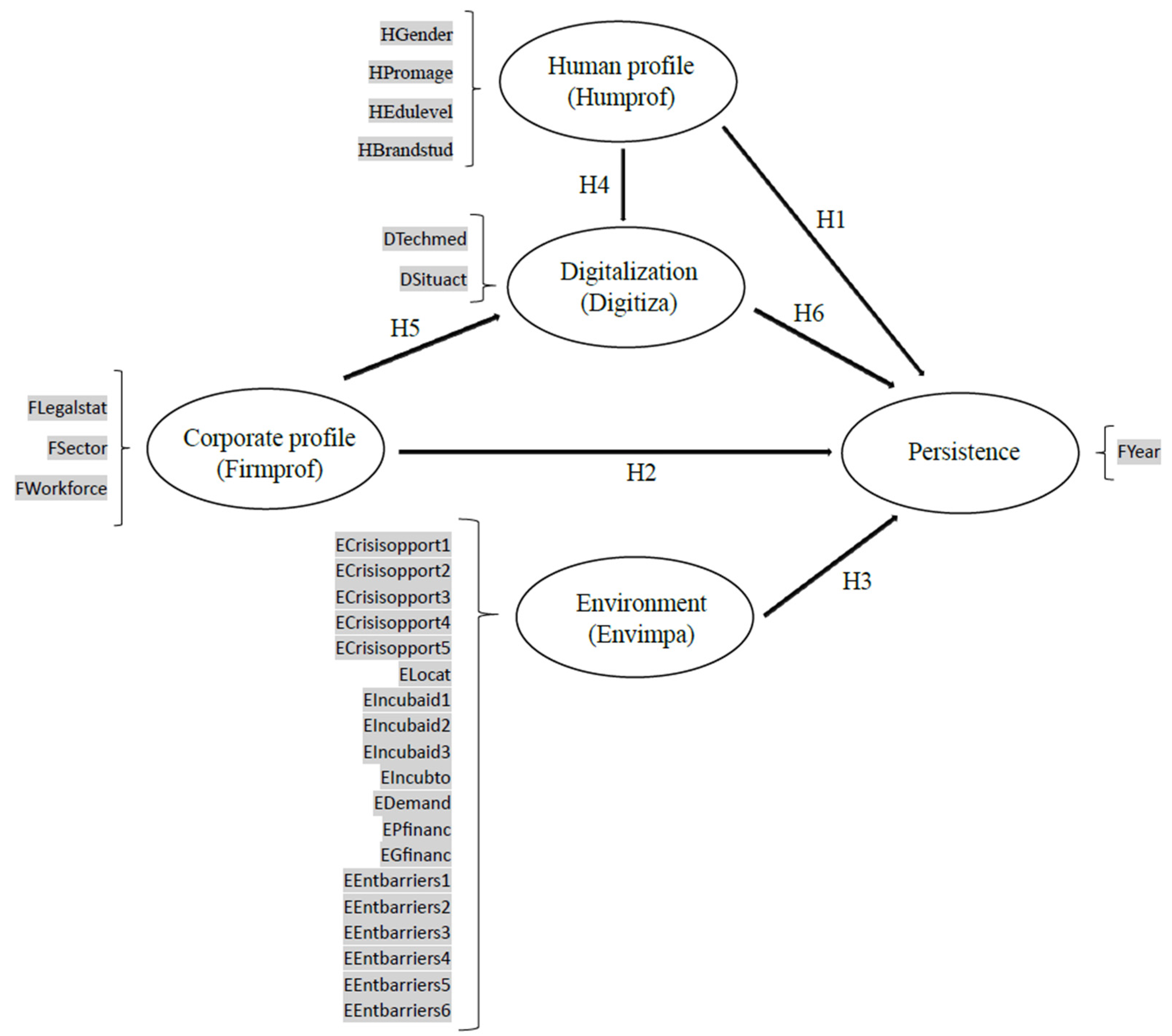
Based on the insights gathered from existing references regarding human profiles, corporate profiles, and digitization related to the survival of persistence, the following hypotheses are formulated in Figure 1.
Figure 1.
Graph of the theoretical model (own elaboration).
H4.
The human profile (Humprof) of the entrepreneur influences digitalization (Digitiza).
H5.
The corporate profile (Firmprof) influences digitalization (Digitiza).
H6.
Digitalization (Digitiza) Influences the persistence (persistence) of the start-up.
3. Materials and Methods
3.1. Research Steps and Measure of Variables
The research has been divided in three main steps: definition of the topic, database selection, research criteria, data encoding, and processing and data analysis.
Table 2 identifies the different stages of the research.
Table 2.
Research steps.
The following is a description of how the concepts covered in this paper have been measured. Variables have been grouped into 5 constructs: Humprof, socio-demographic profile of the start-up entrepreneur: age (HPromage), gender (HGender), education level (HEdulevel), and field of education of the promotor (HBrandstud); Firmprof, corporate or socio-demographic profile of the company: legal structure (FLegalstat), sector (FSector), and workforce (FWorkforce); Envimpa, the environment, measuring location (ELocat), aid (EIncubaid), period of crisis (ECrisisopport), and tools offered by entrepreneurship support entities such as business incubators (EIncubto), market demand (EDemand), funding (EPfinanc), both public and private or gender-based (EGfinanc), and barriers to entry (EEntbarriers); Digitiza, the level of digitalization, is gauged based on the technological measures adopted by entrepreneurs (DTechmed) and the current business activity of companies (DSituact) so as to measure the level of digital empowerment of companies in these start-up persistence variables.
Persistence is measured based on the year the start-ups in the sample were created (FYear).
The following are all the variables collected in Table 3.
Table 3.
All the variables collected.
Table 4 below lists the authors who have informed the measurement of the different dimensions considered in this study. The measurement method has been the same as that used by authors in their publications.
Table 4.
Extract of questions posed in the questionnaire for each latent variable in the study informed by the authors (own elaboration).
3.2. Sample Characteristics
The start-ups surveyed in this research were selected for their experience and knowledge of what it takes to adapt and survive in an environment of constant change and digitalization.
In the initial phase, a collection effort involved 809 entrepreneurs registered in business incubators in the Community of Madrid and from public entrepreneur lists. Subsequently, a questionnaire was developed and sent to the 809 startups, resulting in 104 responses, representing a response rate of 12.8%. The sample is highly homogeneous, and therefore, it was not necessary to obtain a 100% response rate. Field research was carried out to collect data by means of an online survey. This allowed for structured information collection that asked all respondents the same questions. This method has been used by different researchers (Boubker et al. 2021; Kummitha and Kummitha 2021; Roustapisheh and Yazdizadeh 2019), who “consciously and intentionally apply some forms or ways of collecting information, processing, analyzing, interpreting and applying it to some social phenomenon” (Muñoz 2002; Nájera and Paredes 2017).
The questionnaire, developed by the authors of this article and inspired by the authors cited in the previous table, was sent between February and May 2021 via Google Forms to entrepreneurial projects in the Community of Madrid. The aim was to validate the six hypotheses formulated via empirical analysis. In total, 104 valid responses were obtained, as per the following timeline (Table 5).
Table 5.
Sampling timeline and response collection (own elaboration).
To test these hypotheses, a nonlinear structural equation statistical model (SEM) was proposed, based on a theoretical framework constructed and empirically validated using a representative sample of entrepreneurs in the Community of Madrid. Structural equation modelling is a multivariate statistical tool that allows for the study of the simultaneous relationship between latent variables. In addition, they demonstrate the relationship between the constructs (latent variables) and their indicators (observable variables) and assess their reliability (Martínez and Fierro 2018).
SEM models can be particularly advantageous for research (Manley et al. 2021) as they allow the type and direction of the relationships expected to be found between the various variables contained in the model to be proposed, and then go on to estimate the parameters specified by the relationships proposed at the theoretical level (Ruiz et al. 2010). PLS-SEM, when applied properly, is indeed an appropriate solution for estimating causal models in many theoretical models and empirical data situations (Hair et al. 2014).
Two methods were used to estimate the minimum required sample sizes: the inverse square root, and gamma-exponential methods (Kock 2023; Kock and Hadaya 2018). The results obtained were n = 56 for the gamma-exponential and n = 69 for the inverse square root for a statistical power of 0.8. Both sample sizes are below the n = 104 of the used sample.
To validate the relationships formulated in the hypotheses, statistical estimations using WarpPLS 8.0 software were used.
4. Results
This section shows the model fit, quality relationships, and the interpretation of them. The model was estimated using WarpPLS 8.0 software, and all model quality indicators satisfactorily exceed the thresholds established in the academic literature (Kock 2010; Kock 2011; Kock 2015), as shown in Table 6 below.
Table 6.
Quality indicators (own elaboration using warp pls 8.0).
Convergent validity was tested by means of the average of variance extracted (AVE), with values greater than 0.50 indicating convergent validity (Table 7). Discriminant validity was assessed using the Fornell-Larcker (Fornell and Larker 1981) criterion (Table 8).
Table 7.
Average variances extracted (AVE).
Table 8.
Correlations among l.vs. with sq. rts. of AVEs.
Measurement models’ reliabilities were verified. Indicator reliability with outer loadings higher than 0.70, and internal consistency reliability are considered satisfactory (Table 9). The results were deemed as acceptable, given the exploratory nature of the model.
Table 9.
Composite reliability coefficients.
Figure 2 shows the relationships between the five constructs and a summary of the model’s main parameter values and their corresponding p-values.
Figure 2.
Results of hypotheses H1 to H6, according to the structural equation model (own elaboration).
Considering the parameters obtained in the model, the following results are returned:
H1.
The human profile of the entrepreneur influences start-up persistence. An influence is shown by the fluctuation of the human profile (Humprof) on the persistence of the start-up (persistence) (p = 0.07) (β = 0.14).
H2.
The corporate profile influences the persistence of the start-up. No significant relationship was found between firm profile (Firmprof) and firm persistence (Persistence) (p = 0.14).
H3.
The environment influences the persistence of the start-up. There is a significant relationship between environment (Envimpa) and start-up persistence (Persistence), with a (p < 0.01) (β = 0.38).
H4.
The human profile of the entrepreneur influences digitalization. There is a relationship between the human/promoter profile (Humprof) and digitalization (Digitiza) (p = 0.09) (β = 0.13).
H5.
The corporate profile influences digitalization. There is a significant relationship between company profile (Firmprof) and digitalization (Digitiza) (p < 0.01) (β = 0.30).
R.2 = 0.11, which means that 11% of the variation in digitalization is explained by the human and company profile.
H6.
Digitalization influences the persistence of the start-up. There is a significant relationship (p = 0.07) between the start-ups’ level of digitalization (Digitiza) and their persistence, but this is a negative relationship (β = −0.14). For this reason, this hypothesis is not validated and represents a potential avenue for future research.
Therefore, with a 90% confidence level and p < 0.1, the calculation results show that H1, H3, H4, and H5 are accepted, while H2 and H6 are rejected, as shown in Table 10 below.
Table 10.
Acceptance/rejection of hypotheses by normalized indicator and p value (own elaboration using warppls 8.0).
R2 measures to what extent the explanatory variable describes the behavior of the explained variable so R-value 2 = 0.26, indicates that the model explains 26% of the persistence of entrepreneurs.
* β measures the strength of the relationship between two variables, the source variable, and the target variable, with greater influence from those with a higher Beta.
* p-value indicates the probability of obtaining a value as extreme or more extreme than the one observed, assuming the null hypothesis’s equality of effect.
Figure 3 shows the evolution of the relationship between the Humprof and Persistence (H1) constructs.
Figure 3.
H1 evolution of the relationship between the Humprof and Persistence.
Low values in the human profile, caused by poor training or profiles that are poorly suited to the business model, have a negative impact on persistence, creating a lack of communication and trust in the promoter team. We can see how the level of persistence decreases.
As investment is made in improving the quality of human capital, we can observe that start-up persistence increases significantly, reaching a point of stability. This result indicates the importance of investing in multidisciplinary work teams to increase the likelihood of the company’s success. Therefore, the academic background, age of the entrepreneur, and experience are relevant elements for the company’s performance (Oghuvwu and Okuwhere 2018).
The form of the relationship shown in Figure 4 corresponds to H3, linking the Envimpa and Persistence constructs.
Figure 4.
H3 evolution of the relationship between the Envimpa and Persistence.
In the earliest stages of a business, any help or boost from the environment, however minimal, has a significant impact on the company’s development, so much so that when the environment is favorable (whether because of the help provided by entities supporting entrepreneurship, funding, the absence of crisis, or even the location), the chances of a company’s persistence increase. However, there comes a time in a start-up’s life when it is more developed and the support from the environment, normally focused on emerging companies, no longer suffices (Fernández et al. 2022a; Schnarch 2022; Vilnitzky 2022). This generates a situation at this stage of a start-up wherein persistence stabilizes and even decreases slightly. As soon as the improvement of the environment reaches a higher level, persistence increases significantly again. In short, Figure 4 shows that the higher the intensity of support from the environment, the higher the persistence and success of a start-up.
Figure 5 shows the relationship in H4 between the Humprof and Digitiza constructs.
Figure 5.
H4 evolution of the relationship between the Humprof and Digitiza.
The results in Figure 5 show the importance of investing in the improvement and quality of human capital. As the entrepreneurs and promoters of a team have more training and preparation, they are more likely to go digital and are more adaptable to new technologies. So much so that digitalization was already present before the COVID-19 pandemic among entrepreneurs with a higher level of education (Fernández et al. 2022a). However, this investment in the quality of the human profile must be constant, because if it is interrupted or neglected, digitalization continues to evolve and the changes brought about in the company become obsolete and decline. The human profile has a significant influence in the early stages of entrepreneurship, but as we progress, there are other factors that can also come into play.
However, another indicator that defines this profile is the age of the entrepreneur promoter, which behaves in the opposite way to training. Entrepreneurs over the age of 50, although benefitting from a wide range of expertise, may behave more conservatively in terms of adaptability to disruptive technologies. However, the younger population lacks not only resources and experience, but also the responsibilities and family commitments that limit their ability to take risks, in addition to their better knowledge of the latest technologies. The ideal age is between 30 and 50 years old, at which there is sufficient experience and willingness to change (Azoulay et al. 2020; CEEIM 2022; Neira et al. 2021; Universia 2022).
Gender, on the other hand, is not an indicator that tips the balance; it is not a decisive variable in the success of a company (León and Valcárcel 2022). Despite a smaller presence in medium- and high-technology sectors, companies started by women show a very similar orientation towards innovation in technologies to those started by men, at all stages of the entrepreneurial process (Neira et al. 2021).
Figure 6 shows the relationship in H5 between the Firmprof and Digitiza constructs.
Figure 6.
H5 evolution of the relationship between the Firmprof and Digitiza.
As soon as a company is more consolidated in its socio-demographic characteristics, its commitment to digitalization becomes evident, so much so that we can see how, from the beginning, digitalization presents a representative and growing curve, until there comes a time when the digital maturity of the company continues to grow moderately over time (IDC Corporation 2019; CEIB 2022; Field et al. 2018).
Figure 7 shows the relationship in H6 between the Digitiza and Persistence constructs.
Figure 7.
H6 evolution of the relationship between the Digitiza and Persistence.
As mentioned above, the benefits offered by digitalization processes are irrefutable for start-ups (Safari et al. 2015). However, despite showing a reliable result, according to a 90% confidence level, the relationship between these two constructs is contrary to what was expected, since, as shown in Figure 7. Initially, the greater the digitalization, the greater the chances of persistence. However, upon reaching a certain threshold in the relationship, persistence plummets and then grows again. Therefore, it cannot be determined that digitalization is a positive variable for the success of a company, possibly due to the unsuitability of digitalization, since it requires a significant adaptation effort and a major transformation of processes in the business model (Ballestar et al. 2018; Escobar 2019; Jonsson et al. 2018; Torrijos et al. 2021).
5. Discussion
This study examines how socio-demographic and environmental variables influence the degree of digitalization in start-ups and how this impacts their persistence.
The best performing Spanish technology start-ups are those that have invested the most in the quality of human capital (Kotsopoulos et al. 2022; Brodzik et al. 2021; Bechtel and Briggs 2023; Abadía 2021). Based on the results obtained, we can also affirm that the human profile (H1), i.e., characteristics such as gender, age, academic level, and field of study, of the entrepreneur or promoter of a start-up can determine whether the company will progress and last over time. Related to the recycling and training of the entrepreneurial profile is intrapreneurship, which, by increasing motivation, innovation, and identifying internal talent, boosts process improvements, problem solving, the creation of new products and services, and even new methodologies and business strategies (Angulo et al. 2020; Bisbal 2020; Rubio 2017).
Just as the entrepreneurial profile is analyzed in isolation, in the study model, the impact of the characteristics of a company on its persistence (H2) is also analyzed in isolation. In this analysis, we can observe the low level of significance of this relationship. This indicates that characteristics such as legal structure or sector do not have a significant effect on a business’s probability of success.
The relationship between the environment and the degree of persistence of a start-up (H3) is a hypothesis based on a high degree of fulfilment, wherein we can state that funding, entry barriers, market fluctuation, location, support tools offered by entities such as business incubators (Blanco et al. 2023), and even periods of economic crisis have a significant and direct impact on an emerging company’s chances of persistence, regardless of whether the entrepreneur adopts these new technologies or not, both personally and at the start-up level. So much so that geographic location can offer companies access to many assets that other locations do not have (Capdevila and Zarlenga 2015), making some places more conducive to the adoption of new technologies, access to innovation, and thus greater possibilities for entrepreneurship.
To test whether a start-up’s level of persistence is affected by digitalization, we pose hypothesis 4, which shows, in the results, how much the digitalization of the person promoting the venture impacts, and we note how it positively influences the entrepreneur’s own learning, innovation, and adaptation to technological measures and tools. These results agree with those of (Muñoz et al. 2019; Neira et al. 2021) and (Torrijos et al. 2021) in their previous studies.
As with the human profile, we include digitalization as a possible variable of change (H5) (Markus and Loebbecke 2013; Eliakis et al. 2020; Gianluca et al. 2020), which emerges from a high degree of fulfilment since the adaptation of business activity to remote working and the digital transformation of the company imply a positive improvement in the financial health of the start-up. We have found previous work in the academic literature that is consistent with these results (Brodzik et al. 2021; INE 2022; Muñoz et al. 2019).
However, according to the 90% confidence level, the result obtained from hypothesis 6 is reliable, but the relationship between digitalization variables and persistence is contrary to what was expected.
This result leads us to think that the reason digitalization has not been a relevant variable is perhaps because the approach to digitalization in Spain is premature (Calvo et al. 2023). The evidence suggests that this is not the case in other countries. According to the DESI report (Official College of Telecommunications Engineers 2022) of the Official College of Telecommunication Engineers, some EU countries are very advanced, while others still have a long way to go. Spanish culture is more inclined to “face to face” interactions and digitalization is lower than the European average, so much so that start-ups, despite using technology, have not made the necessary adjustments to change processes and adapt them to the potential of technology and, therefore, they are not yet at a point of maturity in digitalization that would demonstrate that digital transformation has a positive impact on results (Ballestar et al. 2018; Jonsson et al. 2018; Torrijos et al. 2021; Sousa et al. 2020).
The sample data were recently collected during a period of global health and economic crisis, which sharply accelerated digital transformation (De Esteban et al. 2022; Kotsopoulos et al. 2022; Wojciech and Maria 2024; Penco et al. 2023; Zubillaga and Peletier 2020). For this reason, it is still too early to ascertain the implications of this transformation on persistence.
On the other hand, variables such as the fact that a high percentage of the start-ups in the sample were recently created during the Covid crisis, the fact that digitalization was not widespread in Spain, and aspects such as remote working, which was not covered by labor regulations and was not included in law until 2020 (Agencia Estatal Boletín del Estado 2020; Agencia Estatal Boletín del Estado 2021), forced in part by the aforementioned health crisis, mean that it is impossible to assess the persistence of companies based solely on digitalization.
This may lead to a possible future line of research in which the same data are taken and the model is replicated after a few years to measure the degree of maturity, as achieving digital maturity involves the whole organization, including staff processes and communication, as well as hardware and software solutions. Accordingly, it is not a short-term activity, nor is it represented by a single solution (Fletcher and Griffiths 2022), requiring frequent adjustments, innovation in business models, and changes according to needs (Wilfredo 2022).
Due to this need for implementation over time and for technology to mature in processes, not all companies have been able to adapt. Digitalization often highlights the willingness to innovate; however, it is crucial that this is properly integrated into the structure of the company. It will depend on the corporate profile and its ability to adapt; if it is not managed correctly, there is a risk of getting ahead of the natural pace of adoption, which could result in operational and strategic problems (Burger-Helmchen 2008). As a result of the onset of Covid, many companies have put on a digital “patch” without changing their business model or transforming processes, i.e., they have not carried out a real digital transformation (Frank et al. 2019; Gavrila and Lucas 2021; Ballestar et al. 2018; Escobar 2019; Jonsson et al. 2018; Torrijos et al. 2021; Sousa et al. 2020; Zubillaga and Peletier 2020).
The results of this study have important practical implications for entrepreneurs, start-ups, policy-makers and other actors in the entrepreneurial ecosystem. Some of them would be the importance of investment by companies in continuous training and development of their employees. Although digitization has not proven to be a decisive factor in all cases, it is crucial for the adaptation and modernization of companies. For this reason, legislators should incorporate more policies that facilitate digitization in entrepreneurship, adopt modalities such as teleworking, ensure policies and infrastructure that facilitate this transition, reduce barriers to entry, offer tax incentives, or promote support for entrepreneurship, such as business incubators.
6. Conclusions
The results of this study demonstrate the importance of the various socio-demographic and environmental variables that interact directly or indirectly in the entrepreneurial ecosystem on the persistence of start-ups, regardless of the reason an entrepreneur starts their business.
This study concludes that the human profile of the entrepreneur, i.e., age, gender, training, and education level, influences persistence start-up, just as support, funding, location, and the economic outlook of the environment also affect business persistence. Likewise, it has also been possible to confirm the relationship between human and corporate profiles in terms of continuing training and adaptability to digitalization.
However, we have not been able to confirm the relationship between corporate profile and digitalization as catalysts for start-up persistence.
Based on the above, the study suggests that more research is needed on what elements are crucial for start-up persistence. In this analysis, we can conclude that it does not depend so much on the type of business that an entrepreneur sets up or the level of digitalization that they inject into their company, but rather the degree of adaptation of the company, the effort to generate intrapreneurship within the company, the preparation of the promoter team, their level of studies, their work capacity, and good practices. We have also been able to verify that the state of the environment has a direct effect. The persistence of a company will depend significantly on the location where it is established, whether it coincides with a period of economic crisis or boom, whether it receives funding, the fluctuation of consumer demand, as well as the barriers to entry such as different regulatory frameworks, price fluctuations, licenses, intellectual property, etc. We should also not overlook the support offered by the different entities promoting entrepreneurship, such as business incubators, business accelerators, different funding initiatives, etc.
Therefore, this study has mainly methodological limitations, given that the sample population is limited in place and time.
Based on these limitations and the fact that we have not studied how change is made, considering the timescales involved in a real digital transformation, possible future lines of research to complete this study would be to carry out the work with other broader geographical limits, apply other research methodologies, focus more on how change is managed, and use other statistical models considering the reciprocal (Ringle et al. 2024) relationship among the variables. Furthermore, the study is also biased towards recently founded companies, so it would be interesting to extend the time frame and replicate the model after a few years to ascertain the degree of maturity in the start-ups and the variables involved in the implementation of digitalization.
Author Contributions
Conceptualization and methodology, all authors. Formal analysis, software, data curation, data processing, D.D.-E.-E.; statistical analysis, J.L.M.-B.; validation and investigation, C.D.-P.-H., and F.J.B.-J.; data acquisition, D.D.-E.-E. All authors have been involved in developing, writing, commenting, editing, and reviewing the manuscript. All authors have read and agreed to the published version of the manuscript.
Funding
This research received no external funding.
Institutional Review Board Statement
Not applicable.
Informed Consent Statement
Not applicable.
Data Availability Statement
Data from the database used in the empirical part are available upon request to the authors.
Acknowledgments
Our sincere gratitude goes out to the entrepreneurs who generously shared their data, offered their support, and dedicated their time, enabling the completion of this project. We would also like to extend our appreciation to the High Research Performance Group, OPENINNVOVA, Rey Juan Carlos University, as well as the participating business incubators for their invaluable contributions of ideas and resources, which were instrumental in launching our research journey into the realm of business incubation.
Conflicts of Interest
The authors declare no conflict of interest.
References
- Abadía, Alberto. 2021. Study on leadership and innovation: Clues for success in technology-related startups. Management Letters 21: 109–18. [Google Scholar] [CrossRef]
- Aderaldo, Igor Leal, Carlos Victor Leal Aderaldo, and Lima Alfonso Carneiro. 2017. Critical aspects of teleworking in a multinational company. Letters of the EBAPE.BR 15: 511–33. [Google Scholar] [CrossRef]
- Agencia Estatal Boletín del Estado. 2020. Gobierno de España. Real Decreto—Ley. o. S. 2. 28/2020. On Remote Work. Available online: https://www.boe.es/eli/es/rdl/2020/09/22/28/con (accessed on 12 March 2022).
- Agencia Estatal Boletín del Estado. 2021. Gobierno de España. Real Decreto—Ley o. J. 9. 10/2021. On Remote Work. Available online: https://www.boe.es/eli/es/l/2021/07/09/10 (accessed on 12 March 2022).
- Angulo, Franklin, Isaac Bracho, and Ritssy Rodríguez. 2020. Intrapreneurship as a fundamental element in the organizations of the 21st century. Económicas CUC 41: 1. [Google Scholar]
- Aslam, Farhan, Aimin Wang, Mingze Li, and Khaliq Ur Rehman. 2020. Innovation in the Era of IoT and Industry 5.0: Absolute Innovation Management (AIM) Framework. Information 11: 124. [Google Scholar] [CrossRef]
- Azoulay, Pierre, Benjamin F. Jones, Daniel Kim, and Javier Miranda. 2020. Age and High-Growth Entrepreneurship. American Economic Review: Insights 2: 65–82. [Google Scholar]
- Ballestar, María Teresa, Domingo Ribeiro, and Jorge Sanz. 2018. Is big data the next step in the digitization of the company? Industrial Economics 409: 47–56. [Google Scholar]
- Barna, Laura Eugenia, and Bogdan Stefan Ionescu. 2023. ERP Systems as a Part of Business Digitalization Systems as a Part of Business Digitalization. Proceeding of the International Conference on Business Excellence 17: 1897–908. [Google Scholar] [CrossRef]
- Baumol, William J. 1990. Entrepreneurship: Productive, Unproductive, and Destructive. Journal of Political Ecology 98: 893–921. [Google Scholar] [CrossRef]
- Bechtel, Mike, and Bill Briggs. 2023. Tech Trends 2023 Report. Deloitte Insights. Madrid: Deloitte. [Google Scholar]
- Bechtel, Mike, and Scott Buchholz. 2022. Tech Trends 2022 Report. Deloitte Insights. Madrid: Deloitte. [Google Scholar]
- Bernasconi, Eduardo Santiago. 2015. Innovation and Business Competitiveness. Ph.D. thesis, Rovira I Virgili University, Tarragona, España. [Google Scholar]
- Bisbal, Pedro. 2020. Innovation and Intrapreneurship. What Is Intrapreneurship or Corporate Entrepreneurship. ESIC Business and Marketing School. Available online: https://www.esic.edu/rethink/management/innovacion-e-intraemprendimiento (accessed on 12 April 2023).
- Blanco, Francisco José, Ana Asensio, Débora De Esteban, Teresa Fernández, José Luis Santos, Celia Polo, and Juan Carlos Aguirre. 2023. The Services Provided by Business Incubators and Accelerators in Spain. Ranking 2022/2023. Madrid: Funcas. [Google Scholar]
- Blank, Tali Hadasa. 2021. When incubator resources are crucial: Survival chances of student startups operating in an academic incubator. The Journal of Technology Transfer 46: 1845–68. [Google Scholar] [CrossRef]
- Bokolo, Anthony Jnr, and Sobah Abbas Petersen. 2021. Examining the digitalization of virtual enterprises amidst the COVID-19 pandemic: A systematic and meta-analysis. Enterprise Information Systems 15: 617–50. [Google Scholar]
- Bongsug, Kevin Chae. 2019. General framework for studying the evolution of the digital innovation ecosystem: The case of big data. International Journal of Information Management 45: 83–94. [Google Scholar]
- Boubker, Omar, Maryem Arroud, and Abdelaziz Ouajdouni. 2021. Entrepreneurship education versus management students’ entrepreneurial intentions. A PLS-SEM approach. The International Journal of Management Education 9: 101657. [Google Scholar] [CrossRef]
- Broccardo, Laura, Adrián Zicari, Jabeen Fauzia, and Zeeshan Bhatti. 2023. How digitalization supports a sustainable business model: A literature review. Technological Forecasting and Social Change 187: 122146. [Google Scholar] [CrossRef]
- Brodzik, Christina, Kristi Lamar, and Anjali Shaikh. 2021. Tech Trends 2021 Report. Deloitte Insights. Madrid: Deloitte. [Google Scholar]
- Burger-Helmchen, Thierry. 2008. Plural-entrepreneurial activity for a single start-up: A case study. The Journal of High Technology Management Research 19: 94–102. [Google Scholar]
- Calvo, Nuria, Ana Fernández, Ariadna Monje, and Yago Atrio. 2023. Global Entrepreneurship Monitor. GEM Spain Report 2022/2023. Madrid: GEM NETWORK Association. [Google Scholar]
- Capdevila, Ignasi, and Matías Zarlenga. 2015. Smart City or Smart citizens? The Barcelona case. Journal of Strategy and Management 8: 266–82. [Google Scholar] [CrossRef]
- Cardona, Raúl Armando, Izaias Martins, and Hermilson Velásquez. 2017. Entrepreneurial orientation, assessment and management of projects and impact in corporate entrepreneurship: Intention to action. Management Letters 17: 37–60. [Google Scholar] [CrossRef]
- CEEIM. 2022. Is There an Ideal Age to Start a Business? Available online: https://www.ceeim.es/es/hay-alguna-edad-ideal-para-comenzar-a-emprender/ (accessed on 26 December 2022).
- CEIB. 2022. Digital Transformation. More Latin America. Available online: https://www.andi.com.co/Uploads/INFTD.pdf (accessed on 12 September 2022).
- Chatterjee, Sheshadri, Ranjan Chaudhuri, Demetris Vrontis, and Alkis Thrassou. 2022. SME entrepreneurship and digitalization–the potentialities and moderating role of demographic factors. Technological Forecasting and Social Change 179: 121648. [Google Scholar] [CrossRef]
- Crittenden, Andrew, Victoria Crittenden, and William Crittenden. 2019. The digitalization triumvirate: How incumbents survive. Business Horizons 62: 259–66. [Google Scholar] [CrossRef]
- De Esteban, Débora. 2020. Relational coordination in the entrepreneurial ecosystem. ESIC Market 51: 159–81. [Google Scholar]
- De Esteban, Débora, Carmen De Pablos Heredero, José Luis Montes, and Francisco José Blanco. 2022. Business Incubators and Survival of Startups in Times of COVID-19. Sustainability 14: 2139. [Google Scholar] [CrossRef]
- Del Campo, Manuel Octavio, Vanesa Miguéns, and Francisco Jesús Ferreiro. 2020. Business Survival and the Influence of Innovation on Entrepreneurs in Business Incubators. Sustainability 12: 6197. [Google Scholar] [CrossRef]
- Dhochak, Monika, Satya Ranjan, and S. B. Sareen. 2019. Assessing the effectiveness of business incubators. International Journal of Innovation and Learning 26: 177–94. [Google Scholar]
- Draque, Sergio Ismael. 2013. Financing of business plans in SMEs. Perspectives of Economic and Legal Sciences 3: 73–88. [Google Scholar]
- Eliakis, Stelios, Dimosthenis Kotsopoulos, Angeliki Karagiannaki, and Katerina Pramatari. 2020. Survival and Growth in Innovative Technology Entrepreneurship: A Mixed-Methods Investigation. Administrative Science 10: 39. [Google Scholar] [CrossRef]
- Escobar, Tomás. 2019. Digital transformation, an easy path? AECA Journal of the Spanish Association of Accounting and Business Administration 126: 9–11. [Google Scholar]
- Etienne, Fabian Nicolai, John Qi Dong, Thijs Broekhuizen, and Peter Verhoef. 2023. Business value of SME digitalisation: When does it pay off more? European Journal of Information Systems 33: 383–402. [Google Scholar] [CrossRef]
- Farole, Thomas, Issam Hallak, Peter Harasztosi, and Shawn Tan. 2017. Business Environment and Firm Performance in European Lagging Regions. JCR Publications Repository. Brussels: European Commision. [Google Scholar]
- Fernández, Ana, Nuria Calvo, Mahsa Samsami, Isabel Neira, Yago Atrio, and Esther Barros. 2022a. Global Entrepreneurship Monitor. GEM Spain Report 2021/2022. Madrid: Entrepreneurship Observatory RED GEM. [Google Scholar]
- Fernández, Antonio, Manuel Almodóvar, Mari Cruz Sánchez, and José Luis Coca. 2022b. The role of innovation in the relationship between digitalisation and economic and financial performance. A company-level research. European Research on Management and Business Economics 28: 100190. [Google Scholar] [CrossRef]
- Field, Dominic, Shilpa Patel, and Henry Leon. 2018. The Mastery of Digital Marketing Maturity. The Boston Consulting Group. [Google Scholar]
- Firmino, Alessandro, Guilherme Perles, Juliana Mendes, Joao Eduardo Silva, and Diogo Aparecido Silva. 2020. Towards Industry 4.0: A SWOT-based analysis for companies located in the Sorocaba metropolitan region (Sao Paulo state, Brazil). Gestão & Produção 27: e5622. [Google Scholar]
- Fletcher, Gordon, and Marie Griffiths. 2022. Digital transformation during a lockdown. International Journal of Information Management 55: 102185. [Google Scholar] [CrossRef]
- Fornell, Claes, and David Larker. 1981. Evaluating Structural Equation Models with Unobservable Variables and Measurement Error. Journal of Marketing Research 18: 39–50. [Google Scholar] [CrossRef]
- Frank, Alejandro, Lucas Santos, and Néstor Ayala. 2019. Industry 4.0 technologies: Implementation patterns in manufacturing companies. International Journal of Production Economics 210: 15–26. [Google Scholar] [CrossRef]
- García, Víctor, Aurora Garrido, Rodrigo Martín, and Nigel Lockett. 2021. Entrepreneurship and Digital Transformation: Managing Disruptive Innovation in a Changing Environment. Frontiers in Psychology 12: 735503. [Google Scholar] [CrossRef]
- Gavrila, Sorin, and Antonio De Lucas. 2021. Spanish SMEs’ digitalization enablers: E-Receipt applications to the offline retail market. Technological Forecasting and Social Change 162: 120381. [Google Scholar] [CrossRef]
- Gianluca, E., M. Alessandro, and P. Giuseppina. 2020. Digital entrepreneurship ecosystem: How digital technologies and collective intelligence are reshaping the entrepreneurial process. Technological Forecasting and Social Change 150: 119791. [Google Scholar]
- Griva, Anastasia, Dimosthenis Kotsopoulos, Angeliki Karagiannaki, and Efpraxia Zamani. 2023. What do growing early-stage digital start-ups look like? A mixed-methods approach. International Journal of Information Management 69: 102427. [Google Scholar] [CrossRef]
- Guo, Hai, Zhuen Yang, Ran Huang, and Anqi Guo. 2020. The digitalization and public crisis responses of small and medium enterprises: Implications from a COVID-19 survey. Frontiers of Business Research in China 14: 19. [Google Scholar] [CrossRef]
- Hachana, Rym, Sarra Berraies, and Zied Ftiti. 2018. Identifying personality traits associated with entrepreneurial success: Does gender matter? Journal of Innovation Economics and Management 27: 169–93. [Google Scholar] [CrossRef]
- Hair, Joe, Christian Ringle, and Marko Sarstedt. 2014. PLS-SEM: Indeed a silver bullet. Journal of Marketing Theory and Practice 19: 139–52. [Google Scholar] [CrossRef]
- Hassan, Hend, Ahmed Abdelkader, Rashed Alhaimer, and Marwa Abdelkader. 2021. Moderating role of gender in influencing enterprise performance in emerging economies: Evidence from Saudi Arabian SMEs sector. Problems and Perspectives Managament 19: 148–61. [Google Scholar] [CrossRef]
- Hassani, Hossein, Xu Huang, and Emmanuel Silva. 2021. The Human Digitalisation Journey: Technology First at the Expense of Humans? Information 12: 267. [Google Scholar] [CrossRef]
- Hoda, Shaz, Amitoj Singh, Anand Rao, Remzi Ural, and Nicholas Hodson. 2021. Consumer demand modeling during COVID-19 pandemic. Paper presented at the IEEE International Conference on Bioinformatics and Biomedicine (BIBM), Seoul, Republic of Korea, December 16–19. [Google Scholar]
- IDC Corporation. 2019. The Path to the Digital Native Company. International Data. Available online: https://www.idcspain.com/research/RESOURCES/ATTACHMENTS/camino-empresa-digital-nativa-210619.pdf (accessed on 12 November 2019).
- INE—National Statistical Institute. 2022. Survey on the Use of ICT and Electronic Commerce in Companies. Available online: https://www.ine.es/dyngs/INEbase/es/operacion.htm?c=estadistica_C&cid=1254736176743&menu=ultiDatos&idp=1254735576799 (accessed on 11 December 2022).
- Jonsson, Katrin, Lars Mathiassen, and Jonny Holmström. 2018. Representation and Mediation in Digitalized Work: Evidence from Maintenance of Mining Machinery. Journal of Information Technology 33: 216–32. [Google Scholar] [CrossRef]
- Kock, Ned. 2010. Using WarpPLS in e-collaboration studies: An overview of five main analysis steps. International Journal of e-Collaboration 6: 1–11. [Google Scholar] [CrossRef]
- Kock, Ned. 2011. A mathematical analysis of the evolution of human mate choice traits: Implications for evolutionary psychologists. Journal of Evolutionary Psychology 9: 219–47. [Google Scholar] [CrossRef][Green Version]
- Kock, Ned. 2015. How likely is Simpson’s paradox in path models? International Journal of e-Collaboration 11: 7. [Google Scholar] [CrossRef]
- Kock, Ned. 2023. Contributing to the success of PLS in SEM: An action research perspective. Communication of the Association for Information Systems 52: 730–34. [Google Scholar] [CrossRef]
- Kock, Ned, and Pierre Hadaya. 2018. Minimum sample size estimation in PLS-SEM: The inverse square root and gamma-exponential methods. Information Systems Journal 28: 227–61. [Google Scholar] [CrossRef]
- Kotsopoulos, Dimosthenis, Angeliki Karagianaki, and Stratos Baloutsos. 2022. The effect of human capital, innovation capacity, and Covid-19 crisis on Knowledge-Intensive Enterprises’ growth within a VC-driven innovation ecosystem. Journal of Business Research 139: 1177–91. [Google Scholar] [CrossRef]
- Kummitha, Reddy Harshavardhan, and Rama Krishna Kummitha. 2021. Sustainable entrepreneurship training: A study of motivational factors. The International Journal of Management Education 19: 100449. [Google Scholar] [CrossRef]
- Lampadarios, Evripidis, Niki Kyriakidou, and Gordon Smith. 2017. Towards a new framework for SMEs success: A literature review. International Journal of Business and Globalisation 18: 194–232. [Google Scholar] [CrossRef]
- Laudien, Sven, and Robin Pesch. 2019. Understanding the influence of digitalization on service firm business model design: A qualitative-empirical analysis. Review of Management Science 13: 575–87. [Google Scholar] [CrossRef]
- Leach, Melissa, Hayley MacGregor, Ian Scoones, and Annie Wilkinson. 2021. Post-pandemic transformations: How and why COVID-19 requires us to rethink development. World Development 138: 105233. [Google Scholar] [CrossRef] [PubMed]
- León, Juan Celestino, and Paolo Valcárcel. 2022. Influence of personal sociodemographic characteristics on business success in Peru. Journal of Quantitative Methods for Business and Economics 33: 326–52. [Google Scholar]
- Liao, Yongxin, Fernando Deschamps, Rocha De Freitas, and Luis Felipe Pierin. 2017. Past, present and future of Industry 4.0—A systematic literature review and research agenda proposal. International Journal of Production Research 55: 3609–29. [Google Scholar] [CrossRef]
- López, Ana. 2023. Digitalization, digital transformation, and digital economy in Spain. Economistas 181: 337–350. [Google Scholar]
- Mackiewicz, Michal, and Wiktor Bloch. 2022. From skilled engineer to a thriving entrepreneur. On the determinants of successful entrepreneurship in technical sectors. Innovation: The European Journal of Social Science Research, 1–21. [Google Scholar] [CrossRef]
- Manley, Scott, Joseph Hair, Ralph Williams, and William McDowell. 2021. Essential new PLS-SEM analysis methods for your entrepreneurship analytical toolbox. International Entrepreneurship and Management Journal 17: 1805–25. [Google Scholar] [CrossRef]
- Markus, Lynne, and Claudia Loebbecke. 2013. Commoditized digital processes and business community platforms: New opportunities and challenges for digital business strategies. MIS Quarterly 37: 649–53. [Google Scholar]
- Martínez, Javier. 2021. SMEs and digitization: Balance and perspectives. Economists, 267–71. [Google Scholar]
- Martínez, Minerva, and Eréndira Fierro. 2018. Application of the PLS-SEM technique in Knowledge Management: A practical technical approach. Ibero-American Journal for Education Research and Development 8: 130–64. [Google Scholar]
- Masoud, Rawan, and Sarah Basahel. 2023. The Effects of Digital Transformation on Firm Performance: The Role of Customer Experience and IT Innovation. Digital 3: 109–26. [Google Scholar] [CrossRef]
- Matalamaki, Marko Juhani, and Sanna Joensuu. 2022. Digitalization and strategic flexibility—A recipe for business growth. Journal of Small Business and Enterprise Development 29: 380–401. [Google Scholar] [CrossRef]
- Miescu, Mirela, and Raffaele Rossi. 2021. COVID-19-induced shocks and uncertainty. European Econ. Rev 139: 103893. [Google Scholar] [CrossRef] [PubMed]
- Milovanovic, Bojan, and Zeljka Tutic. 2021. Business incubators as a form of entrepreneurial support in Croatia. Croatian and Comparative Public Administration 21: 729–57. [Google Scholar]
- Mora, Diana Marcela. 2022. The initial size of companies and business survival: Villavicencio commerce sector case. Latin American Administration Letters 18: 34. [Google Scholar]
- Morales, Silvia Teresa, and Uriel Pineda. 2015. Factors of the entrepreneur’s profile and the service quality management that influence firm survival: Cases from eastern Antioquia. Thinking and Management 38: 176–207. [Google Scholar] [CrossRef]
- Morales, Diana Teresa, Uriel Pineda, and Jorge Esteban. 2014. Factors of the service and the profile of the entrepreneur that affect business survival: A critical review. Lasallian Research Journal 11: 181–94. [Google Scholar]
- Mourtzis, Dimitris, John Angelopoulos, and Nikos Panopoulos. 2023. The Future of the Human-Machine Interface (HMI) in Society 5.0. Future Internet 15: 162. [Google Scholar] [CrossRef]
- Muñoz, Victórico. 2002. Field research techniques I. Self-study guide. In ENBA Open and Distance Education Modality. Mexico: Secretaría deEducación Pública Dirección General de Educación Superior Escuela Nacional de Biblioteconomía y Archivonomía México. [Google Scholar]
- Muñoz, Daniel, Ana Sebastian, and Marian Núñez. 2019. The learning society: Educational challenges in postmodern society and culture. Social Prism Magazine 25: 439–63. [Google Scholar]
- Nájera, Carlos Enrique, and Bertha Alejandra Paredes. 2017. Identity and Identification: Field Research as a Learning Tool in Brand Design. Innova Research Journal 2: 155–64. [Google Scholar]
- Neira, Isabel, Maribel Guerrero, Nuria Calvo, and Mmaría del Mar Fuentes. 2021. Global Entrepreneurship Monitor. GEM Spain Report 2020/2021. Madrid: Spanish NETWORK of GEM Regional Teams. [Google Scholar]
- Oberg, Cristina, Markus Klinton, and Helen Stockhult. 2020. Inside the incubator–business relationship creations among incubated firms. Journal of Business and Industrial Marketing 35: 1767–84. [Google Scholar] [CrossRef]
- Official College of Telecommunications Engineers. 2022. Europe Advances in Digitization, although with Very Different Speeds, according to the DESI 2020 Report. Available online: https://www.coit.es/noticias/europa-avanza-en-digitalizacion-aunque-con-velocidades-muy-distintas-segun-el-informe-desi (accessed on 26 December 2022).
- Oghuvwu, Marthasada, and Mirhiga Okuwhere. 2018. Entrepreneurial characteristics and firm performance. Accounting and Taxation Review 2: 75–85. [Google Scholar]
- Peña, Iñaki, Maribel Guerrero, José Luis González, and Javier Montero. 2020. Global Entrepreneurship Monitor. GEM Spain Report 2019/2020. Madrid: GEM NETWORK Association. [Google Scholar]
- Penco, Lara, Giorgia Profumo, Francesca Serravalle, and Milena Viassone. 2023. Has COVID-19 pushed digitalisation in SMEs? The role of entrepreneurial orientation. Journal of Small Business and Entreprise Development 30: 311–41. [Google Scholar] [CrossRef]
- Ravelo, Fernando Javier. 2023. Digitalisation and corporate sustainability: A new boost to a past project. Lex Mercatoria Journal 23: 3. [Google Scholar]
- Ribeiro, Samuel, Dolores Botella, Daniel Palacios, and Maria Orero. 2021. The effect of digitalization on business performance: An applied study of KIBS. Journal of Business Research 126: 319–26. [Google Scholar] [CrossRef]
- Ringle, Christian, Sven Wende, and Jan-Michael Becker. 2024. SmartPLS 4. Bönningstedt: SmartPLS. Available online: https://www.smartpls.com (accessed on 29 July 2024).
- Rodriguez-Abitia, Guillermo, and Graciela Bribiesca-Correa. 2021. Assessing Digital Transformation in Universities. Future Internet 13: 52. [Google Scholar] [CrossRef]
- Rossit, Daniel Alejandro, Fernando Tohmé, and Mariano Frutos. 2019. Industry 4.0: Smart Scheduling. International Journal of Production Research 57: 3802–13. [Google Scholar] [CrossRef]
- Roustapisheh, Nasim, and Hossein Yazdizadeh. 2019. Effects of top management support, technological skills, and capabilities on entrepreneurship and organizational perfor-mance. International Transaction Journal of Engineering Management and Applied Sciences and Technologies 10: 17. [Google Scholar]
- Rubio, Germán. 2017. The contributions of intrapreneurship to manufacturing strategy. Business Dimension 13: 95–109. [Google Scholar]
- Rubio, Moya. 2020. Company Digitization. Analysis and Development in SMEs and Large Companies in Spain. Ph.D. thesis, Polytechnic University, Valencia, Spain. [Google Scholar]
- Ruiz, Miguel, Antonio Pardo, and Rafael San Martín. 2010. Structural equation models. Psycological Papers 31: 34–45. [Google Scholar]
- Safari, Fariba, Narges Safari, and Alireza Hasanzadeh. 2015. The adoption of software-as-a-service (SaaS): Ranking the determinants. Journal of Enterprise Information Management 28: 400–22. [Google Scholar] [CrossRef]
- Sagire, Lucas. 2017. The impact of demographic and social factors on firm performance in Kenya. Journal of Business and Econonic Development 2: 255–61. [Google Scholar]
- Santamaría, Roselin. 2018. SMEs and factors for success, start for the reference framework. News and New Trends 6: 21. [Google Scholar]
- Santana, Elisabete, and Daniela sofia Tanica. 2019. Performance of family-owned firms: The impact of gender at the management level. Journal of Family Business Management 9: 228–50. [Google Scholar]
- Schnarch, Alejandro Kirberg. 2022. Successful entrepreneurship: How to improve its process and management. In Echo Editions, 2nd ed. Bogotá: Echo Stethoscope Academy. [Google Scholar]
- Schwab, Klaus. 2020. The Fourth Industrial Revolution. Future Today 1: 6–10. [Google Scholar]
- Soomro, Bahadur Ali, Nadia Abdelmegeed, and Naimatullah Shah. 2019. The influence of demographic factors on the business success of entrepreneurs: An empirical study from the small and medium-sized enterprises context of Pakistan. International Journal of Entrepreneurship 23: 1939–4675. [Google Scholar]
- Sousa, Thales, Juliana Yamanari, and Fabio Guerrini. 2020. An enterprise model on Sensing, Smart, and Sustainable (S3) enterprises. Gestão & Produção 27: 3. [Google Scholar]
- Takwi, Francis, Benz Bate, Vivian Akosso, and Bejanga Sharon. 2020. Entrepreneurship and small business management: Critical success factors of entrepreneurs and small business managers. International Journal of Academic Research in Business and Social Sciences 10: 488–503. [Google Scholar] [CrossRef]
- Torrijos, Zurita, Millán Rosado, and Pilar Lacasa. 2021. Digitization practices implemented in companies by human resources departments: Critical discourse analysis. Journal of Social Research 32: 498–525. [Google Scholar]
- Universia. 2022. What Is the Ideal Age to Start a Business? Available online: https://www.universia.net/co/actualidad/vida-universitaria/what-edad-ideal-emprender-1158801.html (accessed on 26 December 2022).
- Utomo, Mohamad, Widyastuti Cahyaningrum, and Kaujan Kaujan. 2020. The role of entrepreneur characteristic and financial literacy in developing business success. Journal Management Busines 11: 26–42. [Google Scholar] [CrossRef]
- Veselovska, Lenka, Ján Zavadsky, and Lucia Bartkova. 2021. Consumer behaviour changes during times of the covid-19 pandemic: An empirical study on slovak consumers. Economics and Managagement 24: 136–52. [Google Scholar] [CrossRef]
- Vidyatmoko, Dyan, and Pudji Hastuti. 2017. Identification of the determinants of entrepreneurial success: A multidimensional framework. Journal of STI Policy and Management 2: 163–78. [Google Scholar]
- Vilaplana, Francisco, and Guido Stein. 2020. Digitization and people. Business and Humanism Journal 23: 113–37. [Google Scholar]
- Vilnitzky, Mariana. 2022. Insufficient aid against the “perfect storm”. Economics Alternatives 107: 10–11. [Google Scholar]
- Wilfredo, Victor. 2022. Digital transformation in crises. Literature review using topic modelling and grounded theory. Administrative Letters 35. [Google Scholar]
- Wojciech, Dyba, and Eleonora Di Maria. 2024. Assessment and support of the digitalization of businesses in Europe during and after the COVID-19 pandemic. Regional Science Policy and Practice 16: 12717. [Google Scholar]
- Zambrano, Andrea. 2019. Entrepreneurship and Management an Integral Relationship for Business Success. Edited by F. T. Granadillo. Venezuela: Universiada de Zulia, pp. 51–61. [Google Scholar]
- Zapata, Francisco Tomás, Jannet Ayup, Elizabeth Mayer, and Jorge Charles. 2020. Incubator efficiency vs survival of start-ups. RAUSP Management Journal 55: 511–30. [Google Scholar] [CrossRef]
- Zubillaga, Agustín, and Carla Peletier. 2020. Digitization as a Response to COVID-19. Okesta Report. Deusto Foundation: País Vasco. [Google Scholar]
Disclaimer/Publisher’s Note: The statements, opinions and data contained in all publications are solely those of the individual author(s) and contributor(s) and not of MDPI and/or the editor(s). MDPI and/or the editor(s) disclaim responsibility for any injury to people or property resulting from any ideas, methods, instructions or products referred to in the content. |
© 2024 by the authors. Licensee MDPI, Basel, Switzerland. This article is an open access article distributed under the terms and conditions of the Creative Commons Attribution (CC BY) license (https://creativecommons.org/licenses/by/4.0/).






