Organizational Practices’ Role in Managing Open Innovation and Business Performance
Abstract
1. Introduction
2. Literature Review
2.1. Contribution of SMEs and Innovation to the UAE Economy
2.2. Contribution of Open Innovation to the UAE Economy
2.3. Open Innovation Practices
2.4. Effects of Open Innovation on SMEs’ Business Performance
2.5. Hypotheses Development
3. Materials and Methods
3.1. Measures
3.2. Data Collection
3.3. Sample
3.4. Questionnaire
4. Results
4.1. Preliminary Data Analysis
Structural Model Assessment and Hypothesis Testing
4.2. Hypotheses Testing
4.3. Mediation Tests
5. Discussion and Conclusions
6. Theoretical and Practical Contribution
7. Limitations and Future Research
Author Contributions
Funding
Institutional Review Board Statement
Informed Consent Statement
Data Availability Statement
Conflicts of Interest
Appendix A
| Construct | No. of Items | Items | Cronbach’s Alpha | Source |
| HRM | 15 | Item 1: “Our staff selection process is rigorous.” | 0.91 | (Ngo et al. 2008) |
| Item 2: “Our performance appraisals emphasize outcomes.” | ||||
| Item 3: “Our compensation package is designed to be more competitive than other firms in the industry.” | ||||
| Item 4: “We provide a considerable amount of training.” | ||||
| Item 5: “We try to keep employee turnover to minimum.” | ||||
| Item 6: “In determining compensation, we emphasize the individual’s contributions more than job titles.” | ||||
| Item 7: “Our remuneration package is designed to reward long-term employees.” | ||||
| Item 8: “Employee behaviour is a key component in performance appraisal.” | ||||
| Item 9: “We primarily hire applicants who currently possess the necessary knowledge and skills.” | ||||
| Item 10: “On-the-job training is more important than formal education or experience with other organizations.” | ||||
| Item 11: “We emphasize external pay comparability in determining compensation.” | ||||
| Item 12: “Our remuneration package is intended to promote employee retention.” | ||||
| Item 13: “We intend to keep large salary differences between high and low performers in the same position.” | ||||
| Item 14: “Employees transfer to new functional areas, and/or new units are used as a development activity in our firm.” | ||||
| Item 15: “We have a sufficient training budget.” | ||||
| Organizational Culture | 4 | Item 1: “Our firm is a very dynamic and entrepreneurial place.” | 0.74 | (Lau and Ngo 2004) |
| Item 2: “The head of our firm is generally considered to be an entrepreneur, an innovator, or a risk-taker.” | ||||
| Item 3: “The glue that holds our firm together is commitment to innovation and development.” | ||||
| Item 4: “Our firm emphasizes growth and acquiring new resources.” | ||||
| Knowledge Sharing | 4 | Item 1: “We share information and knowledge necessary for the tasks.” | 0.75 | (Chang Lee et al. 2005) |
| Item 2: “We improve task efficiency by sharing information and knowledge.” | ||||
| Item 3: “We developed information systems, such as intranet and electronic bulletin boards, to share information and knowledge.” | ||||
| Item 4: “We promote sharing of information and knowledge with other teams.” | ||||
| Managerial Ties | 6 | Item 1: “Top managers at buyer firms.” | 0.79 | (Peng and Luo 2000) |
| Item 2: “Top managers at supplier firms.” | ||||
| Item 3: “Top managers at competitor firms.” | ||||
| Item 4: “Governmental leaders.” | ||||
| Item 5: “Industry associations (e.g., chambers of commerce).” | ||||
| Item 6: “Regulatory and supporting organizations (e.g., Khalifa Fund, Dubai SME, RAK SME, incubators, tax bureaus, banks, etc.).” | ||||
| Inbound open innovation | 4 | Item 1: “External partners (ex: customers, competitors, research institutes, consultants, suppliers, government, or universities) are directly involved in all our innovation projects.” | 0.75 | (Cheng and Huizingh 2014) |
| Item 2: “All our innovation projects are highly dependent upon the contribution of external partners (ex: customers, competitors, research institutes, consultants, suppliers, government, or universities).” | ||||
| Item 3: “Our firm often buys R&D-related services from external partners (ex: customers, competitors, research institutes, consultants, suppliers, government, or universities).” | ||||
| Item 4: “Our firm often buys intellectual property (ex. patents, copyrights, or trademarks) from external partners to be used in our innovation projects.” | ||||
| Outbound Open innovation | 3 | Item 1: “Our firm often sells licenses (ex. patents, copyrights, or trademarks) to other firms to better benefit from our innovation efforts.” | 0.80 | (Cheng and Huizingh 2014) |
| Item 2: “Our firm often offers royalty agreements to other firms to better benefit from our innovation efforts.” | ||||
| Item 3: “Our firm strengthens every possible use of our own intellectual properties so as to better benefit from our firm.” | ||||
| Coupled open innovation | 3 | Item 1: “In innovation projects, our firm usually integrates all internal and external partners’ information.” | 0.87 | (Cheng and Huizingh 2014) |
| Item 2: “In innovation projects, our firm co-ordinates the activities of exchange of information among partners.” | ||||
| Item 3: “In innovation projects, our firm keeps internal and external partners updated about new information.” | ||||
| Business performance | 11 | Item 1: “Replacement of products being phased out.” | Innovation (0.79), Market (0.84) | (Ritala 2012) |
| Item 2: “Replacement of services being phased out.” | ||||
| Item 3: “Extension of product/service range within the main market.” | ||||
| Item 4: “Extension of product/service range outside the main market.” | ||||
| Item 5: “Development of environment-friendly products/services.” | ||||
| Item 6: “Opening of new markets abroad.” | ||||
| Item 7: “Opening of new domestic target groups.” | ||||
| Item 8: “Growth in sales.” | ||||
| Item 9: “Profitability.” | ||||
| Item 10: “Market share.” | ||||
| Item 11: “Market growth.” |
References
- Ahmad, Sabri, Fatin Izzati Khairushalimi, and Nazleen Nur Ain Zulkurnain. 2016. An integration of multi-group analysis in quality of life using structural equation modeling. International Journal of Innovation and Applied Studies 17: 632–38. [Google Scholar]
- Aschhoff, Birgit, and Tobias Schmidt. 2008. Empirical Evidence on the Success of R&D Cooperation—Happy Together? Review of Industrial Organization 33: 41–62. [Google Scholar] [CrossRef]
- Belderbos, René, Martin Carree, and Boris Lokshin. 2006. Complementarity in R&D Cooperation Strategies. Review of Industrial Organization 28: 401–26. [Google Scholar] [CrossRef]
- Bertello, Alberto, Alberto Ferraris, Paola De Bernardi, and Bernardo Bertoldi. 2022. Challenges to open innovation in traditional SMEs: An analysis of pre-competitive projects in university-industry-government collaboration. International Entrepreneurship and Management Journal 18: 89–104. [Google Scholar] [CrossRef]
- Boschma, Ron. 2005. Proximity and innovation: A critical assessment. Regional Studies 39: 61–74. [Google Scholar] [CrossRef]
- Bouncken, Ricarda B., and Sascha Kraus. 2013. Innovation in knowledge-intensive industries: The double-edged sword of competition. Journal of Business Research 66: 2060–70. [Google Scholar] [CrossRef]
- Calantone, Roger J., S. Tamer Cavusgil, and Yushan Zhao. 2002. Learning orientation, firm innovation capability, and firm performance. Industrial Marketing Management 31: 515–24. [Google Scholar] [CrossRef]
- Carayannis, Elias G., and Mike Provance. 2008. Measuring firm innovativeness: Towards a composite innovation index built on firm innovative posture, propensity and performance attributes. International Journal of Innovation and Regional Development 1: 90–107. [Google Scholar] [CrossRef]
- Carbone, Francesco, Jesús Contreras, and Josefa Hernandez. 2010. Enterprise 2.0 and semantic technologies: A technological framework for open innovation support. In Proceedings of the 11th European Conference on Knowledge Management. Portugal: Universidade Lusiada de Vila Nova de Famalicao, vol. 1, pp. 191–99. [Google Scholar]
- Lee, Kun Chang, Sangjae Lee, and In Won Kang. 2005. KMPI: Measuring knowledge management performance. Information & Management 42: 469–82. [Google Scholar] [CrossRef]
- Chelliah, Mahendra Kumar, Kalisri Logeswaran Aravindan, and Saravanan Muthaiyah. 2022. Entrepreneurial Orientation and Open Innovation Promote the Performance of Services SMEs: The Mediating Role of Cost Leadership. Administrative Sciences 13: 1. [Google Scholar] [CrossRef]
- Cheng, Colin CJ, and Eelko K. R. E. Huizingh. 2014. When Is Open Innovation Beneficial? The Role of Strategic Orientation. Journal of Product Innovation Management 31: 1235–53. [Google Scholar] [CrossRef]
- Chesbrough, Henry William. 2003. Open Innovation: The New Imperative for Creating and Profiting from Technology. Harvard: Harvard Business School Press. Available online: https://www.sustanciainfinita.com/wp-content/uploads/2017/03/LIBRO-Henry-Chesbrough-Open-Innovation.pdf (accessed on 8 April 2024).
- Chesbrough, Henry, and Adrienne Kardon Crowther. 2006. Beyond high tech: Early adopters of open innovation in other industries. R and D Management 36: 229–36. [Google Scholar] [CrossRef]
- Chesbrough, Henry, and Marcel Bogers. 2014. Explicating open innovation: Clarifying an emerging paradigm for understanding innovation. In New Frontiers in Open Innovation. Oxford: Oxford University Press, forthcoming, pp. 3–28. [Google Scholar]
- Chesbrough, Henry, Wim Vanhaverbeke, and Joel West, eds. 2014. New Frontiers in Open Innovation. Oxford: Oxford University Press. [Google Scholar]
- Chin, Wynne W. 1998. Commentary: Issues and Opinion on Structural Equation Modeling. MIS Quarterly, JSTOR 22: xii–xvi. [Google Scholar]
- Cook, R. Dennis, and Sanford Weisberg. 1982. Residuals and Influence in Regression. New York: Chapman and Hall. [Google Scholar]
- Corral de Zubielqui, Graciela, Helmut Fryges, and Janice Jones. 2017. Social media, open innovation and HRM: Implications for performance. Technological Forecasting and Social Change 144: 334–47. [Google Scholar] [CrossRef]
- Dahlander, Linus, David M. Gann, and Martin W. Wallin. 2021. How open is innovation? A retrospective and ideas forward. Research Policy 50: 104218. [Google Scholar] [CrossRef]
- Day, George S. 1994. The Capabilities of Market-Driven Organizations. Journal of Marketing 58: 37–52. [Google Scholar] [CrossRef]
- De Carvalho, Jackson, and Felix O. Chima. 2014. Applications of structural equation modeling in social sciences research. American International Journal of Contemporary Research 4: 6–11. [Google Scholar]
- De Marco, Chiara Eleonora, Irene Martelli, and Alberto Di Minin. 2020. European SMEs’ engagement in open innovation When the important thing is to win and not just to participate, what should innovation policy do? Technological Forecasting and Social Change 152: 119843. [Google Scholar] [CrossRef]
- Del Giudice, Manlio, and Vincenzo Maggioni. 2014. Managerial practices and operative directions of knowledge management within inter-firm networks: A global view. Journal of Knowledge Management 18: 841–46. [Google Scholar] [CrossRef]
- Del Giudice, Manlio, Maria Rosaria Della Peruta, and Vincenzo Maggioni. 2015. A model for the diffusion of knowledge sharing technologies inside private transport companies. Journal of Knowledge Management 19: 611–25. [Google Scholar] [CrossRef]
- Donate, Mario J., and Jesús D. Sánchez de Pablo. 2015. The role of knowledge-oriented leadership in knowledge management practices and innovation. Journal of Business Research 68: 360–70. [Google Scholar] [CrossRef]
- Drach-Zahavy, Anat, Anit Somech, Michal Granot, and Ada Spitzer. 2004. Can we win them all? Benefits and costs of structured and flexible innovation–implementations. Journal of Organizational Behavior 25: 217–34. [Google Scholar] [CrossRef]
- Dubai SME. 2019. The state of Small and Medium Enterprises (SMEs) in Dubai 2019. Available online: https://sme.ae/SME_File/Files/SME_REPORT_2019.pdf (accessed on 10 March 2024).
- Dufour, Julien, and Pierre-Etienne Son. 2015. Open innovation in SMEs—Towards formalization of openness. Journal of Innovation Management 3: 90–117. [Google Scholar] [CrossRef]
- Eisenhardt, Kathleen M., and Jeffrey A. Martin. 2000. Dynamic capabilities: What are they? Strategic Management Journal 21: 1105–21. [Google Scholar] [CrossRef]
- Engelsberger, Aurelia, Beni Halvorsen, Jillian Cavanagh, and Timothy Bartram. 2021. Human resources management and open innovation: The role of open innovation mindset. Asia Pacific Journal of Human Resources 60: 194–215. [Google Scholar] [CrossRef]
- Enkel, Ellen, Oliver Gassmann, and Henry Chesbrough. 2009. Open R&D and open innovation: Exploring the phenomenon. R&D Management 39: 311–16. [Google Scholar] [CrossRef]
- Escoffier, Luca, Adriano La Vopa, Phyllis Speser, and Daniel Satinsky. 2016. Open Innovation Essentials for Small and Medium Enterprises: A Guide to Help Entrepreneurs in Adopting the Open Innovation Paradigm in Their Business. New York: Business Expert Press. [Google Scholar]
- Farida, Ida, and Doddy Setiawan. 2022. Business Strategies and Competitive Advantage: The Role of Performance and Innovation. Journal of Open Innovation: Technology, Market, and Complexity 8: 163. [Google Scholar] [CrossRef]
- Fey, Carl F., and Julian Birkinshaw. 2005. External Sources of Knowledge, Governance Mode, and R&D Performance. Journal of Management 31: 597–621. [Google Scholar] [CrossRef]
- Fontana, Roberto, Aldo Geuna, and Mireille Matt. 2006. Factors affecting university–industry R&D projects: The importance of searching, screening and signalling. Research Policy 35: 309–23. [Google Scholar] [CrossRef]
- Gassmann, Oliver. 2006. Opening up the innovation process: Towards an agenda. R and D Management 36: 223–28. [Google Scholar] [CrossRef]
- Gassmann, Oliver, and Ellen Enkel. 2004. Towards a Theory of Open Innovation: Three Core Process Archetypes. In Paper Presented at R&D Management Conference, Lisbon. San Francisco: Academia.Edu, Vol. 6, No. 09.06. [Google Scholar]
- Gede Riana, I., Gede Suparna, I. Gusti Made Suwandana, Sebastian Kot, and Ismi Rajiani. 2020. Human resource management in promoting innovation and organizational performance. Problems and Perspectives in Management 18: 107–18. [Google Scholar] [CrossRef]
- Golightly, John, Chris Ford, Prateek Sureka, and Benjamin Reid. 2012. REALISING THE VALUE OF OPEN INNOVATION—Big Innovation Center. In Biginnovationcentre.com. London: The Work Foundation and Lancaster University. Available online: http://biginnovationcentre.com/Publications/20/Realising-the-Value-of-Open-Innovation (accessed on 17 May 2022).
- Grant, Robert M. 1996. Towards a Knowledge-Based Theory of the Firm. Strategic Management Journal 17: 109–22. [Google Scholar] [CrossRef]
- Grimaldi, Michele, Ivana Quinto, and Pierluigi Rippa. 2013. Enabling Open Innovation in Small and Medium Enterprises: A Dynamic Capabilities Approach. Knowledge and Process Management 20: 199–210. [Google Scholar] [CrossRef]
- Grimpe, Christoph, and Ulrich Kaiser. 2010. Balancing Internal and External Knowledge Acquisition: The Gains and Pains from R&D Outsourcing. Journal of Management Studies 47: 1483–1509. [Google Scholar] [CrossRef]
- Grimsdottir, Elsa, and Ingi Runar Edvardsson. 2018. Knowledge Management, Knowledge Creation, and Open Innovation in Icelandic SMEs. SAGE Open 8: 1–13. [Google Scholar] [CrossRef]
- Guo, Hai, Jintong Tang, and Zelong Wei. 2020. How managerial ties impact opportunity discovery in a transition economy? Evidence from China. Management Decision 58: 344–61. [Google Scholar] [CrossRef]
- Haenlein, Michael, and Andreas M. Kaplan. 2004. A Beginner’s Guide to Partial Least Squares Analysis. Understanding Statistics 3: 283–97. [Google Scholar] [CrossRef]
- Hair, Joseph F., Jr., Joe Hair, Marko Sarstedt, Christian M. Ringle, and Siegfried P. Gudergan. 2023. Advanced Issues in Partial Least Squares Structural Equation Modeling. Thousand Oaks: SAGE Publications. [Google Scholar]
- Hair, Joseph F., Jr., William C. Black, Barry J. Babin, and Rolph E. Anderson. 2014. Multivariate Data Analysis, 7th ed. Upper Saddle River: Prentice Hall. [Google Scholar]
- Hartmann, Andreas. 2006. The role of organizational culture in motivating innovative behaviour in construction firms. Construction Innovation 6: 159–72. [Google Scholar] [CrossRef]
- Hinteregger, Christoph, Susanne Durst, Serdal Temel, and Rustem Baris Yesilay. 2019. The impact of openness on innovation in SMEs. International Journal of Innovation Management 23: 1950003. [Google Scholar] [CrossRef]
- Hong, Jacky FL, Xi Zhao, and Robin Stanley Snell. 2019. Collaborative-based HRM practices and open innovation: A conceptual review. The International Journal of Human Resource Management 30: 31–62. [Google Scholar] [CrossRef]
- Hossain, Mokter. 2015. A review of literature on open innovation in small and medium-sized enterprises. Journal of Global Entrepreneurship Research 5: 1–12. [Google Scholar] [CrossRef]
- Hossain, Mokter, and Ilkka Kauranen. 2016. Open innovation in SMEs: A systematic literature review. Journal of Strategy and Management 9: 58–73. [Google Scholar] [CrossRef]
- Hossain, Mokter, K. M. Zahidul Islam, Mohammad Abu Sayeed, and Ilkka Kauranen. 2016. A comprehensive review of open innovation literature. Journal of Science and Technology Policy Management 7: 2–25. [Google Scholar] [CrossRef]
- Johnson, Jocelyn J., and Cherita L. McIntye. 1998. Organizational Culture and Climate Correlates of Job Satisfaction. Psychological Reports 82: 843–50. [Google Scholar] [CrossRef]
- Judge, Timothy A., and Daniel M. Cable. 1997. Applicant personality, organizational culture, and organizational attraction. Personnel Psychology 50: 359–94. [Google Scholar] [CrossRef]
- Kamaşak, Rıfat, and Füsun Bulutlar. 2010. The influence of knowledge sharing on innovation. European Business Review 22: 306–17. [Google Scholar] [CrossRef]
- Kim, Nan Kyung, and Joon Mo Ahn. 2020. What facilitates external knowledge utilisation in SMEs?—An optimal configuration between openness intensity and organisational moderators. Industry and Innovation 27: 210–34. [Google Scholar] [CrossRef]
- Kline, Rex B. 2023. Principles and Practice of Structural Equation Modeling. New York: Guilford Publications. [Google Scholar]
- Lam, Long, Phuong Nguyen, Nga Le, and Khoa Tran. 2021. The Relation among Organizational Culture, Knowledge Management, and Innovation Capability: Its Implication for Open Innovation. Journal of Open Innovation: Technology, Market, and Complexity 7: 66. [Google Scholar] [CrossRef]
- Larsen, Henrik Holt, and Wolfgang Mayrhofer. 2006. Managing Human Resources in Europe. London: Routledge. [Google Scholar]
- Lau, Chung-Ming, and Hang-Yue Ngo. 2004. The HR system, organizational culture, and product innovation. International Business Review 13: 685–703. [Google Scholar] [CrossRef]
- Laursen, Keld, and Ammon Salter. 2006. Open for innovation: The role of openness in explaining innovation performance among U.K. manufacturing firms. Strategic Management Journal 27: 131–50. [Google Scholar] [CrossRef]
- Lee, Sungjoo, Gwangman Park, Byungun Yoon, and Jinwoo Park. 2010a. Open innovation in SMEs—An intermediated network model. Research Policy 39: 290–300. [Google Scholar] [CrossRef]
- Lee, Voon-Hsien, Keng-Boon Ooi, Boon-In Tan, and Alain Yee-Loong Chong. 2010b. A structural analysis of the relationship between TQM practices and product innovation. Asian Journal of Technology Innovation 18: 73–96. [Google Scholar] [CrossRef]
- Li, Julie Juan, and Kevin Zheng Zhou. 2010. How foreign firms achieve competitive advantage in the Chinese emerging economy: Managerial ties and market orientation. Journal of Business Research 63: 856–62. [Google Scholar] [CrossRef]
- Li, Julie Juan, Laura Poppo, and Kevin Zheng Zhou. 2008. Do managerial ties in China always produce value? Competition, uncertainty, and domestic vs. foreign firms. Strategic Management Journal 29: 383–400. [Google Scholar] [CrossRef]
- Lichtenthaler, Ulrich. 2011. Open Innovation: Past Research, Current Debates, and Future Directions. Academy of Management Perspectives 25: 75–93. [Google Scholar] [CrossRef]
- Lichtenthaler, Ulrich, and Holger Ernst. 2007. External technology commercialization in large firms: Results of a quantitative benchmarking study. R&D Management 37: 383–97. [Google Scholar] [CrossRef]
- Luo, Yadong. 2003. Industrial dynamics and managerial networking in an emerging market: The case of China. Strategic Management Journal 24: 1315–27. [Google Scholar] [CrossRef]
- Mariam, Gbajumo-Sheriff, Elegbede Tunde, and Owoyemi Oluwakemi. 2011. The challenges of human resource management practices in the informal sector in Nigeria. Chinese Business Review 10: 340–51. [Google Scholar] [CrossRef]
- Martins, Ellen-Caroline, and Fransie Terblanche. 2003. Building organisational culture that stimulates creativity and innovation. European Journal of Innovation Management 6: 64–74. [Google Scholar] [CrossRef]
- Marzi, Giacomo, Mohammad Fakhar Manesh, Andrea Caputo, Massimiliano Matteo Pellegrini, and Božidar Vlačić. 2023. Do or do not. Cognitive configurations affecting open innovation adoption in SMEs. Technovation 119: 102585. [Google Scholar] [CrossRef]
- Matvienko, Valeriia. 2016. Analyzing the Role of Human Resources and Organizational Practices to Foster Open Innovation. Master’s thesis, Lappeenranta University of Technology, Lappeenranta, Finland; pp. 13–20. [Google Scholar]
- Mazur, Jolanta, and Piotr Zaborek. 2016. Organizational Culture and Open Innovation Performance in Small and Medium-sized Enterprises (SMEs) in Poland. International Journal of Management and Economics 51: 104–38. [Google Scholar] [CrossRef]
- Miotti, Luis, and Frédérique Sachwald. 2003. Co-operative R&D: Why and with whom? Research Policy 32: 1481–99. [Google Scholar] [CrossRef]
- Muzamil Naqshbandi, M., and Sharan Kaur. 2014. Do managerial ties support or stifle open innovation? Industrial Management and Data Systems 114: 652–75. [Google Scholar] [CrossRef]
- Naqshbandi, M. Muzamil. 2016. Managerial ties and open innovation: Examining the role of absorptive capacity. Management Decision 54: 2256–76. [Google Scholar] [CrossRef]
- Naqshbandi, M. Muzamil, and Sajjad M. Jasimuddin. 2022. The linkage between open innovation, absorptive capacity and managerial ties: A cross-country perspective. Journal of Innovation and Knowledge 7: 100167. [Google Scholar] [CrossRef]
- Naqshbandi, M. Muzamil, Sharan Kaur, and Pin Ma. 2015. What organizational culture types enable and retard open innovation? Quality and Quantity 49: 2123–44. [Google Scholar] [CrossRef]
- Naranjo-Valencia, Julia C., Daniel Jiménez-Jiménez, and Raquel Sanz-Valle. 2011. Innovation or imitation? the Role of Organizational Culture. Management Decision 49: 55–72. [Google Scholar] [CrossRef]
- Natalicchio, Angelo, Antonio Messeni Petruzzelli, Silvio Cardinali, and Tommaso Savino. 2018. Open innovation and the human resource dimension: An investigation into the Italian manufacturing sector. Management Decision 56: 1271–84. [Google Scholar] [CrossRef]
- Ngo, Hang-Yue, Chung-Ming Lau, and Sharon Foley. 2008. Strategic human resource management, firm performance, and employee relations climate in China. Human Resource Management 47: 73–90. [Google Scholar] [CrossRef]
- Nguyen, Phuong V., Hien Thi Ngoc Huynh, Long Nguyen Hai Lam, Toan Bao Le, and Nghi Hong Xuan Nguyen. 2021. The impact of entrepreneurial leadership on SMEs’ performance: The mediating effects of organizational factors. Heliyon 7: 1–13. [Google Scholar] [CrossRef]
- Nilakanta, Sree, Leslie L. Miller, and Dan Zhu. 2006. Organizational Memory Management: Technological and research issues. Journal of Database Management 17: 85–94. [Google Scholar] [CrossRef]
- OECD. 2015. OECD Innovation Strategy 2015. An Agenda for Policy Action. Paris/Eurostat. Luxembourg: OECD Publishing. [Google Scholar]
- Ogunyomi, Paul, and Nealia S. Bruning. 2016. Human resource management and organizational performance of small and medium enterprises (SMEs) in Nigeria. The International Journal of Human Resource Management 27: 612–34. [Google Scholar] [CrossRef]
- O’Rourke, Norm, and Larry Hatcher. 2013. A Step-by-Step Approach to Using SAS for Factor Analysis and Structural Equation Modeling, 2nd ed. Tokyo: Sas Institute. [Google Scholar] [CrossRef]
- Parida, Vinit, Mats Westerberg, and Johan Frishammar. 2012. Inbound Open Innovation Activities in High-Tech SMEs: The Impact on Innovation Performance. Journal of Small Business Management 50: 283–309. [Google Scholar] [CrossRef]
- Parveen, Shazia, Iqra Abdullah, Muhammad Imran Qureshi, Muhammad Umar Farooq, and Shazia Qayuum. 2023. Reconnoitering the Nexus Between Organizational Culture and Open Innovation Systems. SAGE Open 13: 1–16. [Google Scholar] [CrossRef]
- Peng, Mike W., and Yadong Luo. 2000. Managerial ties and firm performance in a transition economy: The nature of a mi-cro-macro Link. Academy of Management Journal 43: 486–501. [Google Scholar] [CrossRef]
- Podmetina, Daria, Daria Volchek, Justyna Dąbrowska, and Irina Fiegenbaum. 2013. Human resource practices and open innovation. International Journal of Innovation Management 17: 1–22. [Google Scholar] [CrossRef]
- Portuguez-Castro, May. 2023. Exploring the Potential of Open Innovation for Co-Creation in Entrepreneurship: A Systematic Literature Review. Administrative Sciences 13: 198. [Google Scholar] [CrossRef]
- Ramayah, T. J. F. H., Jacky Cheah, Francis Chuah, Hiram Ting, and Mumtaz Ali Memon. 2018. Partial Least Squares Structural Equation Modeling (PLS-SEM) Using smartPLS 3.0. An Updated Guide and Practical Guide to Statistical Analysis (and ed.). Kuala Lumpur: Pearson. [Google Scholar]
- Rangus, Kaja, and Mateja Drnovšek. 2013. Open Innovation in Slovenia: A Comparative Analysis of Different Firm Sizes. Economic and Business Review 15: 175–96. [Google Scholar] [CrossRef]
- Rauch, Andreas, and Isabella Hatak. 2016. A meta-analysis of different HR-enhancing practices and performance of small and medium sized firms. Journal of Business Venturing 31: 485–504. [Google Scholar] [CrossRef]
- Reid, Frank. 2003. Creating a knowledge-sharing culture among diverse business units. Employment Relations Today 30: 43–49. [Google Scholar] [CrossRef]
- Remneland Wikhamn, Björn, Alexander Styhre, and Wajda Wikhamn. 2022. HRM work and open innovation: Evidence from a case study. The International Journal of Human Resource Management 34: 1940–72. [Google Scholar] [CrossRef]
- Ringle, Christian M., Marko Sarstedt, Rebecca Mitchell, and Siegfried P. Gudergan. 2020. Partial least squares structural equation modeling in HRM research. The International Journal of Human Resource Management 31: 1617–43. [Google Scholar] [CrossRef]
- Ritala, Paavo. 2012. Coopetition Strategy—When is it Successful? Empirical Evidence on Innovation and Market Perfor-mance. British Journal of Management 23: 307–24. [Google Scholar] [CrossRef]
- Rumanti, Augustina Asih, Afrin Fauzya Rizana, Fadillah Ramadhan, and Rocky Reynaldo. 2021. The impact of open innovation preparation on organizational performance: A systematic literature review. IEEE Access: Practical Innovations, Open Solutions 9: 126952–66. [Google Scholar] [CrossRef]
- Sağ, Serhat, Bülent Sezen, and Mevlüdiye Güzel. 2016. Factors That Motivate or Prevent Adoption of Open Innovation by SMEs in Developing Countries and Policy Suggestions. Procedia—Social and Behavioral Sciences 235: 756–63. [Google Scholar] [CrossRef]
- Sardi, Alberto, Enrico Sorano, Patrizia Garengo, and Alberto Ferraris. 2020. The role of HRM in the innovation of performance measurement and management systems: A multiple case study in SMEs. Employee Relations: The International Journal 43: 589–606. [Google Scholar] [CrossRef]
- Saura, Jose Ramon, Daniel Palacios-Marqués, and Domingo Ribeiro-Soriano. 2023. Exploring the boundaries of open innovation: Evidence from social media mining. Technovation 119: 102447. [Google Scholar] [CrossRef]
- Schilirò, Daniele. 2015. Innovation in small and medium enterprises in the United Arab Emirates. International Journal of Social Science Studies 3: 148. [Google Scholar] [CrossRef]
- Schumacker, Randall E., and Richard G. Lomax. 2004. A Beginner’s Guide to Structural Equation Modeling. Mahwah: L. Erlbaum Associates. [Google Scholar]
- Scuotto, Veronica, Manlio Del Giudice, Stefano Bresciani, and Dirk Meissner. 2017. Knowledge-driven preferences in informal inbound open innovation modes. An explorative view on small to medium enterprises. Journal of Knowledge Management 21: 640–55. [Google Scholar] [CrossRef]
- Segarra-Blasco, Agustí, and Josep-Maria Arauzo-Carod. 2008. Sources of innovation and industry–university interaction: Evidence from Spanish firms. Research Policy 37: 1283–95. [Google Scholar] [CrossRef]
- Shujahat, Muhammad, Maria José Sousa, Saddam Hussain, Faisal Nawaz, Minhong Wang, and Muhammad Umer. 2019. Translating the impact of knowledge management processes into knowledge-based innovation: The neglected and mediating role of knowledge-worker productivity. Journal of Business Research 94: 442–50. [Google Scholar] [CrossRef]
- Singh, Sanjay Kumar, Shivam Gupta, Donatella Busso, and Shampy Kamboj. 2021. Top management knowledge value, knowledge sharing practices, open innovation and organizational performance. Journal of Business Research 128: 788–98. [Google Scholar] [CrossRef]
- Srisathan, Wutthiya Aekthanate, Chavis Ketkaew, and Phaninee Naruetharadhol. 2020. The intervention of organizational sustainability in the effect of organizational culture on open innovation performance: A case of thai and chinese SMEs. Cogent Business and Management 7: 1–28. [Google Scholar] [CrossRef]
- Storey, Chris, and David Kelly. 2002. Innovation in Services: The Need for Knowledge Management. Australasian Marketing Journal (AMJ) 10: 59–70. [Google Scholar] [CrossRef]
- Subramaniam, Mohan, and Mark A. Youndt. 2005. The Influence of Intellectual Capital on the Types of Innovative Capabilities. Academy of Management Journal 48: 450–63. [Google Scholar] [CrossRef]
- Szymańska, Katarzyna. 2016. Organisational culture as a part in the development of open innovation-the perspective of small and medium-sized enterprises. Management 20: 142–54. [Google Scholar] [CrossRef]
- Tchuinou, Carène, Diane Poulin, and Sophie Veilleux. 2020. Specific Characteristics and Determinants of Open Innovation in SMEs: A Systematic literature review. International Journal of Innovation Management 13: 2150063. [Google Scholar] [CrossRef]
- Tesluk, Paul E., James L. Farr, and Stephanie R. Klein. 1997. Influences of Organizational Culture and Climate on Individual Creativity. The Journal of Creative Behavior 31: 27–41. [Google Scholar] [CrossRef]
- The Impact of SMEs on the UAE’s Economy—The Official Portal of the UAE Government. 2023. February 2. U.ae. Available online: https://u.ae/en/information-and-services/business/crowdfunding/the-impact-of-smes-on-the-uae-economy (accessed on 5 January 2024).
- Thongsri, Natenapang, and Alex Kung-Hsiung Chang. 2019. Interactions Among Factors Influencing Product Innovation and Innovation Behaviour: Market Orientation, Managerial Ties, and Government Support. Sustainability 11: 2793. [Google Scholar] [CrossRef]
- Tsai, Wenpin. 2001. Knowledge Transfer in Intraorganizational Networks: Effects of Network Position and Absorptive Capacity on Business Unit Innovation and Performance. Academy of Management Journal 44: 996–1004. [Google Scholar] [CrossRef]
- Van de Vrande, Vareska, Jeroen PJ De Jong, Wim Vanhaverbeke, and Maurice De Rochemont. 2009. Open innovation in SMEs: Trends, motives and management challenges. Technovation 29: 423–37. [Google Scholar] [CrossRef]
- Vanhaverbeke, Wim. 2017. Managing Open Innovation in SMEs. Cambridge: Cambridge University Press. [Google Scholar]
- Vanhaverbeke, Wim, Geert Duysters, and Niels Noorderhaven. 2002. External Technology Sourcing Through Alliances or Acquisitions: An Analysis of the Application-Specific Integrated Circuits Industry. Organization Science 13: 714–33. [Google Scholar] [CrossRef]
- Vanhaverbeke, Wim, Henry Chesbrough, and Joel West, eds. 2014. Surfing the new wave of open innovation research. In New Frontiers in Open Innovation. Oxford: Oxford University Press, pp. 287–8. [Google Scholar]
- Väyrynen, Hannele, Nina Helander, and Tytti Vasell. 2017. Knowledge management for open innovation: Comparing research results between SMEs and large companies. International Journal of Innovation Management 21: 1740004. [Google Scholar] [CrossRef]
- Verbeke, Willem. 2000. A revision of Hofstede et al.’s (1990) organizational practices scale. Journal of Organizational Behavior 21: 587–602. [Google Scholar] [CrossRef]
- Voelpel, Sven C., and Zheng Han. 2005. Managing knowledge sharing in China: The case of Siemens ShareNet. Journal of Knowledge Management 9: 51–63. [Google Scholar] [CrossRef]
- Wang, Sheng, and Raymond A. Noe. 2010. Knowledge sharing: A review and directions for future research. Human Resource Management Review 20: 115–31. [Google Scholar] [CrossRef]
- Wang, Zhining, and Nianxin Wang. 2012. Knowledge sharing, innovation and firm performance. Expert Systems with Applications 39: 8899–908. [Google Scholar] [CrossRef]
- Wynarczyk, Pooran, Panagiotis Piperopoulos, and Maura McAdam. 2013. Open innovation in small and medium-sized enterprises: An overview. International Small Business Journal 31: 240–55. [Google Scholar] [CrossRef]
- Zhang, Jin, and Lizhen Chen. 2014. The review of SMEs open innovation performance. American Journal of Industrial and Business Management 4: 716–20. [Google Scholar] [CrossRef][Green Version]
- Zhao, Xinshu, John G. Lynch Jr, and Qimei Chen. 2010. Reconsidering baron and Kenny: Myths and truths about mediation analysis. The Journal of Consumer Research 37: 197–206. [Google Scholar] [CrossRef]



| Sector | Frequency | Percent |
|---|---|---|
| Service | 162 | 60.9% |
| Trading | 68 | 25.6% |
| Manufacturing | 36 | 13.5% |
| Years of Experience | Frequency | Percent |
| 10 years | 98 | 36.8% |
| 5–9 years | 93 | 35% |
| 1–4 years | 75 | 28.2% |
| Geographical Distribution | Frequency | Percent |
| Dubai | 161 | 60.5% |
| Abu Dhabi | 66 | 24.8% |
| RAK | 21 | 7.9% |
| Sharjah | 14 | 5.3% |
| Fujairah | 2 | 0.8% |
| Ajman | 2 | 0.8% |
| Umm Al Quwain | 0 | 0% |
| Component | ||||||||
|---|---|---|---|---|---|---|---|---|
| 1 | 2 | 3 | 4 | 5 | 6 | 7 | 8 | |
| OC1 | 0.725 | |||||||
| OC2 | 0.742 | |||||||
| OC3 | 0.570 | |||||||
| OC4 | 0.565 | |||||||
| HRM2 | 0.580 | |||||||
| HRM3 | 0.475 | |||||||
| HRM5 | 0.808 | |||||||
| HRM6 | 0.714 | |||||||
| HRM7 | 0.767 | |||||||
| HRM9 | 0.699 | |||||||
| HRM10 | 0.545 | |||||||
| HRM12 | 0.788 | |||||||
| HRM13 | 0.565 | |||||||
| HRM14 | 0.666 | |||||||
| KS1 | 0.777 | |||||||
| KS2 | 0.860 | |||||||
| KS4 | 0.709 | |||||||
| MT3 | 0.695 | |||||||
| MT4 | 0.919 | |||||||
| MT5 | 0.979 | |||||||
| MT6 | 0.796 | |||||||
| OIP1 | 0.971 | |||||||
| OIP2 | 0.968 | |||||||
| OIP5 | 0.983 | |||||||
| OIP6 | 0.983 | |||||||
| OIP8 | 0.784 | |||||||
| OIP9 | 0.824 | |||||||
| OIP10 | 0.696 | |||||||
| BP1 | 0.627 | |||||||
| BP3 | 0.698 | |||||||
| BP4 | 0.702 | |||||||
| BP5 | 0.733 | |||||||
| BP7 | 0.872 | |||||||
| BP8 | 0.835 | |||||||
| BP9 | 0.840 | |||||||
| BP10 | 0.860 | |||||||
| BP11 | 0.764 | |||||||
| Variable | Mean | St. Deviation | Cronbach’s Alpha |
|---|---|---|---|
| Organizational culture | 1.91 | 0.85 | 0.830 |
| Human resource management | 2.45 | 0.94 | 0.875 |
| Knowledge sharing | 1.97 | 0.96 | 0.821 |
| Managerial ties | 2.79 | 1.36 | 0.888 |
| Inbound OI | 2.50 | 1.39 | 0.989 |
| Outbound OI | 3.34 | 1.88 | 0.999 |
| Coupled OI | 2.56 | 1.23 | 0.873 |
| Business performance | 2.53 | 1.08 | 0.916 |
| Loadings | Cronbach’s Alpha | rho_A | CR | AVE | VIF | |||
|---|---|---|---|---|---|---|---|---|
| HRM | Compensation | HRM3 | 0.872 | 0.744 | 0.744 | 0.854 | 0.661 | 1.18 |
| HRM13 | 0.79 | 1.18 | ||||||
| Appraisal | HRM2 | 0.801 | 0.562 | 0.58 | 0.818 | 0.693 | 1.426 | |
| HRM7 | 0.827 | 1.589 | ||||||
| HRM12 | 0.812 | 1.469 | ||||||
| Training | HRM4 | 0.828 | 0.616 | 0.656 | 0.79 | 0.558 | 1.195 | |
| HRM10 | 0.689 | 1.238 | ||||||
| HRM14 | 0.715 | 1.233 | ||||||
| Hiring | HRM5 | 0.767 | 0.537 | 0.567 | 0.809 | 0.68 | 1.156 | |
| HRM9 | 0.878 | 1.156 | ||||||
| OC | OC1 | 0.868 | 0.833 | 0.84 | 0.889 | 0.667 | 2.166 | |
| OC2 | 0.811 | 1.861 | ||||||
| OC3 | 0.812 | 1.752 | ||||||
| OC4 | 0.772 | 1.606 | ||||||
| KS | KS1 | 0.88 | 0.823 | 0.829 | 0.894 | 0.738 | 2.103 | |
| KS2 | 0.877 | 1.938 | ||||||
| KS4 | 0.82 | 1.668 | ||||||
| MT | MT3 | 0.772 | 0.887 | 0.888 | 0.923 | 0.75 | 1.574 | |
| MT4 | 0.894 | 5.761 | ||||||
| MT5 | 0.924 | 7.173 | ||||||
| MT6 | 0.868 | 2.444 | ||||||
| OI | Inbound | OIP2 | 1 | 1 | 1 | 1 | 1 | 1 |
| Outbound | OIP6 | 1 | 1 | 1 | 1 | 1 | 1 | |
| Coupled | OIP8 | 0.888 | 0.874 | 0.875 | 0.922 | 0.798 | 2.35 | |
| OIP9 | 0.901 | 2.528 | ||||||
| OIP10 | 0.892 | 2.21 | ||||||
| BP | Innov | BP1 | 0.823 | 0.868 | 0.878 | 0.904 | 0.654 | 1.935 |
| BP3 | 0.852 | 2.266 | ||||||
| BP4 | 0.808 | 1.963 | ||||||
| BP5 | 0.741 | 1.717 | ||||||
| BP7 | 0.815 | 1.992 | ||||||
| Market | BP8 | 0.864 | 0.892 | 0.893 | 0.925 | 0.755 | 2.397 | |
| BP9 | 0.889 | 2.959 | ||||||
| BP10 | 0.869 | 2.572 | ||||||
| BP11 | 0.854 | 2.111 |
| Component | ||||||||||||
|---|---|---|---|---|---|---|---|---|---|---|---|---|
| 1 | 2 | 3 | 4 | 5 | 6 | 7 | 8 | 9 | 10 | 11 | 12 | |
| HRM5 | 0.767 | 0.518 | 0.590 | 0.284 | 0.387 | 0.332 | 0.142 | 0.100 | 0.096 | 0.209 | 0.121 | 0.116 |
| HRM9 | 0.878 | 0.548 | 0.558 | 0.345 | 0.410 | 0.363 | 0.107 | 0.140 | 0.133 | 0.277 | 0.152 | 0.176 |
| HRM4 | 0.506 | 0.828 | 0.552 | 0.481 | 0.504 | 0.431 | 0.196 | 0.275 | 0.336 | 0.517 | 0.360 | 0.327 |
| HRM10 | 0.399 | 0.689 | 0.553 | 0.373 | 0.462 | 0.377 | 0.094 | 0.165 | 0.216 | 0.294 | 0.208 | 0.259 |
| HRM14 | 0.541 | 0.715 | 0.563 | 0.478 | 0.452 | 0.420 | 0.298 | 0.248 | 0.271 | 0.278 | 0.358 | 0.289 |
| HRM2 | 0.541 | 0.618 | 0.801 | 0.377 | 0.548 | 0.443 | 0.172 | 0.247 | 0.261 | 0.320 | 0.275 | 0.232 |
| HRM7 | 0.571 | 0.586 | 0.827 | 0.510 | 0.530 | 0.434 | 0.187 | 0.135 | 0.185 | 0.402 | 0.308 | 0.296 |
| HRM12 | 0.567 | 0.583 | 0.812 | 0.599 | 0.502 | 0.363 | 0.220 | 0.231 | 0.241 | 0.350 | 0.294 | 0.310 |
| HRM3 | 0.368 | 0.584 | 0.604 | 0.872 | 0.465 | 0.382 | 0.261 | 0.382 | 0.347 | 0.444 | 0.448 | 0.438 |
| HRM13 | 0.262 | 0.390 | 0.392 | 0.790 | 0.256 | 0.195 | 0.454 | 0.284 | 0.373 | 0.280 | 0.364 | 0.348 |
| OC1 | 0.350 | 0.520 | 0.500 | 0.399 | 0.868 | 0.449 | 0.232 | 0.271 | 0.243 | 0.356 | 0.420 | 0.354 |
| OC2 | 0.434 | 0.513 | 0.550 | 0.383 | 0.811 | 0.415 | 0.214 | 0.219 | 0.157 | 0.334 | 0.306 | 0.310 |
| OC3 | 0.384 | 0.537 | 0.553 | 0.359 | 0.812 | 0.530 | 0.164 | 0.262 | 0.218 | 0.311 | 0.355 | 0.333 |
| OC4 | 0.420 | 0.490 | 0.522 | 0.309 | 0.772 | 0.462 | 0.108 | 0.138 | 0.240 | 0.315 | 0.333 | 0.227 |
| KS1 | 0.390 | 0.492 | 0.437 | 0.316 | 0.549 | 0.880 | 0.142 | 0.112 | 0.092 | 0.299 | 0.245 | 0.200 |
| KS2 | 0.349 | 0.462 | 0.448 | 0.302 | 0.459 | 0.877 | 0.094 | 0.137 | 0.133 | 0.314 | 0.299 | 0.195 |
| KS4 | 0.348 | 0.452 | 0.423 | 0.305 | 0.458 | 0.820 | 0.176 | 0.127 | 0.157 | 0.239 | 0.310 | 0.283 |
| MT3 | 0.145 | 0.225 | 0.248 | 0.372 | 0.222 | 0.174 | 0.772 | 0.297 | 0.379 | 0.262 | 0.340 | 0.306 |
| MT4 | 0.092 | 0.243 | 0.197 | 0.339 | 0.185 | 0.106 | 0.894 | 0.298 | 0.373 | 0.207 | 0.375 | 0.361 |
| MT5 | 0.112 | 0.209 | 0.176 | 0.348 | 0.189 | 0.108 | 0.924 | 0.289 | 0.361 | 0.194 | 0.373 | 0.353 |
| MT6 | 0.153 | 0.232 | 0.197 | 0.371 | 0.173 | 0.149 | 0.868 | 0.277 | 0.429 | 0.269 | 0.420 | 0.471 |
| OIP2 | 0.148 | 0.314 | 0.253 | 0.405 | 0.277 | 0.146 | 0.336 | 1.000 | 0.428 | 0.464 | 0.419 | 0.402 |
| OIP6 | 0.141 | 0.376 | 0.283 | 0.429 | 0.264 | 0.148 | 0.448 | 0.428 | 1.000 | 0.472 | 0.392 | 0.386 |
| OIP8 | 0.293 | 0.466 | 0.414 | 0.356 | 0.389 | 0.332 | 0.189 | 0.395 | 0.411 | 0.888 | 0.375 | 0.404 |
| OIP9 | 0.252 | 0.429 | 0.366 | 0.389 | 0.319 | 0.264 | 0.237 | 0.403 | 0.414 | 0.901 | 0.424 | 0.404 |
| OIP10 | 0.255 | 0.473 | 0.395 | 0.442 | 0.373 | 0.295 | 0.297 | 0.443 | 0.440 | 0.892 | 0.445 | 0.418 |
| BP1 | 0.182 | 0.348 | 0.290 | 0.415 | 0.355 | 0.247 | 0.345 | 0.386 | 0.327 | 0.435 | 0.823 | 0.532 |
| BP3 | 0.137 | 0.366 | 0.311 | 0.421 | 0.330 | 0.273 | 0.415 | 0.395 | 0.309 | 0.413 | 0.852 | 0.597 |
| BP4 | 0.119 | 0.364 | 0.278 | 0.474 | 0.322 | 0.271 | 0.438 | 0.350 | 0.393 | 0.299 | 0.808 | 0.588 |
| BP5 | 0.214 | 0.324 | 0.358 | 0.296 | 0.427 | 0.343 | 0.261 | 0.209 | 0.235 | 0.322 | 0.741 | 0.520 |
| BP7 | 0.040 | 0.304 | 0.239 | 0.362 | 0.355 | 0.232 | 0.294 | 0.321 | 0.310 | 0.395 | 0.815 | 0.644 |
| BP8 | 0.107 | 0.297 | 0.251 | 0.392 | 0.270 | 0.210 | 0.403 | 0.319 | 0.285 | 0.424 | 0.608 | 0.864 |
| BP9 | 0.195 | 0.352 | 0.311 | 0.397 | 0.337 | 0.231 | 0.364 | 0.345 | 0.286 | 0.402 | 0.607 | 0.889 |
| BP10 | 0.184 | 0.360 | 0.320 | 0.389 | 0.367 | 0.228 | 0.338 | 0.368 | 0.375 | 0.346 | 0.635 | 0.869 |
| BP11 | 0.142 | 0.354 | 0.311 | 0.470 | 0.338 | 0.232 | 0.400 | 0.363 | 0.389 | 0.417 | 0.622 | 0.854 |
| 1 | 2 | 3 | 4 | 5 | 6 | 7 | 8 | 9 | 10 | 11 | 12 | |
|---|---|---|---|---|---|---|---|---|---|---|---|---|
| 1 | 0.813 | |||||||||||
| 2 | 0.610 | 0.832 | ||||||||||
| 3 | 0.439 | 0.445 | 0.893 | |||||||||
| 4 | 0.688 | 0.384 | 0.298 | 0.825 | ||||||||
| 5 | 0.253 | 0.405 | 0.464 | 0.148 | 1.000 | |||||||
| 6 | 0.360 | 0.491 | 0.466 | 0.167 | 0.419 | 0.809 | ||||||
| 7 | 0.508 | 0.357 | 0.332 | 0.421 | 0.146 | 0.331 | 0.859 | |||||
| 8 | 0.238 | 0.415 | 0.272 | 0.147 | 0.336 | 0.438 | 0.157 | 0.866 | ||||
| 9 | 0.344 | 0.476 | 0.458 | 0.181 | 0.402 | 0.712 | 0.259 | 0.434 | 0.869 | |||
| 10 | 0.648 | 0.445 | 0.403 | 0.482 | 0.277 | 0.436 | 0.567 | 0.223 | 0.378 | 0.816 | ||
| 11 | 0.283 | 0.429 | 0.472 | 0.141 | 0.428 | 0.392 | 0.148 | 0.448 | 0.386 | 0.264 | 1.000 | |
| 12 | 0.733 | 0.596 | 0.511 | 0.644 | 0.314 | 0.422 | 0.545 | 0.263 | 0.393 | 0.630 | 0.376 | 0.747 |
| HTMT | 2.5% | 97.5% | |
|---|---|---|---|
| Compensation -> Appraisal | 0.923 | 0.762 | 1.133 |
| Coupled -> Appraisal | 0.545 | 0.383 | 0.710 |
| Coupled -> Compensation | 0.618 | 0.454 | 0.807 |
| Hiring -> Appraisal | 1.098 | 0.958 | 1.310 |
| Hiring -> Compensation | 0.681 | 0.430 | 1.001 |
| Hiring -> Coupled | 0.430 | 0.228 | 0.662 |
| Inbound -> Appraisal | 0.291 | 0.134 | 0.438 |
| Inbound -> Compensation | 0.533 | 0.340 | 0.695 |
| Inbound -> Coupled | 0.496 | 0.367 | 0.606 |
| Inbound -> Hiring | 0.198 | 0.055 | 0.414 |
| Innovation -> Appraisal | 0.454 | 0.298 | 0.618 |
| Innovation -> Compensation | 0.690 | 0.505 | 0.890 |
| Innovation -> Coupled | 0.528 | 0.379 | 0.670 |
| Innovation -> Hiring | 0.249 | 0.134 | 0.472 |
| Innovation -> Inbound | 0.441 | 0.310 | 0.572 |
| KS -> Appraisal | 0.649 | 0.495 | 0.808 |
| KS -> Compensation | 0.510 | 0.332 | 0.719 |
| KS -> Coupled | 0.510 | 0.254 | 0.535 |
| KS -> Hiring | 0.633 | 0.446 | 0.859 |
| KS -> Inbound | 0.161 | 0.043 | 0.305 |
| KS -> Innovation | 0.400 | 0.259 | 0.541 |
| MT -> Appraisal | 0.291 | 0.157 | 0.452 |
| MT -> Compensation | 0.606 | 0.430 | 0.789 |
| MT -> Coupled | 0.304 | 0.152 | 0.465 |
| MT -> Hiring | 0.216 | 0.084 | 0.423 |
| MT -> Inbound | 0.356 | 0.211 | 0.505 |
| MT -> Innovation | 0.492 | 0.350 | 0.626 |
| MT -> KS | 0.185 | 0.082 | 0.331 |
| Market -> Appraisal | 0.422 | 0.275 | 0.584 |
| Market -> Compensation | 0.663 | 0.518 | 0.825 |
| Market -> Coupled | 0.517 | 0.394 | 0.644 |
| Market -> Hiring | 0.255 | 0.099 | 0.473 |
| Market -> Inbound | 0.425 | 0.299 | 0.553 |
| Market -> Innovation | 0.809 | 0.722 | 0.885 |
| Market -> KS | 0.306 | 0.171 | 0.444 |
| Market -> MT | 0.483 | 0.350 | 0.608 |
| OC -> Appraisal | 0.827 | 0.720 | 0.931 |
| OC -> Compensation | 0.631 | 0.490 | 0.804 |
| OC -> Coupled | 0.472 | 0.311 | 0.632 |
| OC -> Hiring | 0.727 | 0.561 | 0.948 |
| OC -> Inbound | 0.299 | 0.178 | 0.444 |
| OC -> Innovation | 0.518 | 0.402 | 0.631 |
| OC -> KS | 0.688 | 0.570 | 0.804 |
| OC -> MT | 0.256 | 0.138 | 0.380 |
| OC -> Market | 0.434 | 0.312 | 0.558 |
| Outbound -> Appraisal | 0.327 | 0.193 | 0.455 |
| Outbound -> Compensation | 0.576 | 0.437 | 0.731 |
| Outbound -> Coupled | 0.504 | 0.397 | 0.602 |
| Outbound -> Hiring | 0.189 | 0.050 | 0.362 |
| Outbound -> Inbound | 0.428 | 0.284 | 0.524 |
| Outbound -> Innovation | 0.418 | 0.290 | 0.539 |
| Outbound -> KS | 0.163 | 0.049 | 0.288 |
| Outbound -> MT | 0.473 | 0.344 | 0.590 |
| Outbound -> Market | 0.406 | 0.272 | 0.531 |
| Outbound -> OC | 0.288 | 0.158 | 0.412 |
| Training -> Appraisal | 1.091 | 0.995 | 1.216 |
| Training -> Compensation | 0.988 | 0.799 | 1.240 |
| Training -> Coupled | 0.656 | 0.510 | 0.816 |
| Training -> Hiring | 1.114 | 0.963 | 1.369 |
| Training -> Inbound | 0.389 | 0.243 | 0.558 |
| Training -> Innovation | 0.563 | 0.418 | 0.717 |
| Training -> KS | 0.764 | 0.627 | 0.899 |
| Training -> MT | 0.351 | 0.230 | 0.499 |
| Training -> Market | 0.522 | 0.360 | 0.699 |
| Training -> OC | 0.879 | 0.779 | 0.992 |
| Training -> Outbound | 0.464 | 0.331 | 0.593 |
| Construct | VIF |
|---|---|
| Compensation | 1.765 |
| Appraisal | 2.968 |
| Hiring | 2.115 |
| Training | 2.592 |
| Inbound | 1.373 |
| Outbound | 1.387 |
| Coupled | 1.443 |
| Innovation Performance | 2.026 |
| Market Performance | 2.026 |
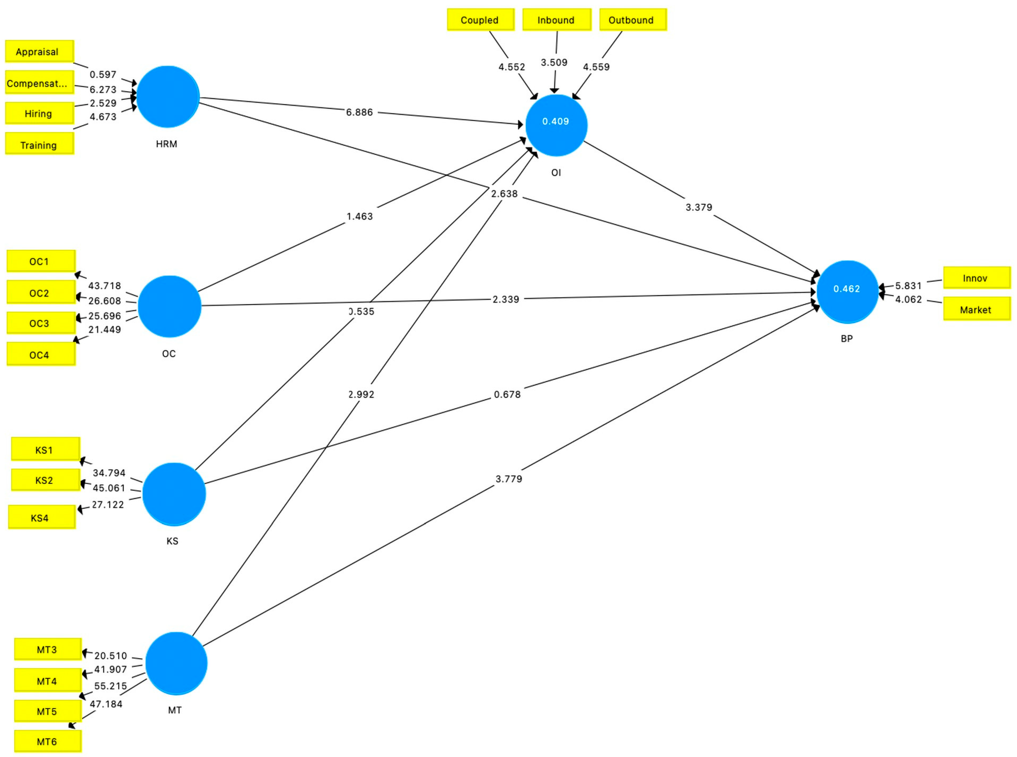
| Beta Coefficient | STDEV | t-Statistics | p Values | Results | |
|---|---|---|---|---|---|
| H1: HRM -> OI | 0.455 | 0.066 | 6.886 | 0.000 | Supported |
| H2: HRM -> BP | 0.209 | 0.079 | 2.638 | 0.008 | Supported |
| H3: OC -> OI | 0.118 | 0.081 | 1.463 | 0.144 | Not Supported |
| H4: OC -> BP | 0.142 | 0.061 | 2.339 | 0.019 | Supported |
| H5: KS -> OI | -0.040 | 0.074 | 0.535 | 0.593 | Not Supported |
| H6: KS -> BP | 0.039 | 0.057 | 0.678 | 0.498 | Not Supported |
| H7: MT -> OI | 0.237 | 0.079 | 2.992 | 0.003 | Supported |
| H8: MT -> BP | 0.232 | 0.061 | 3.779 | 0.000 | Supported |
| H9: OI -> BP | 0.278 | 0.082 | 3.379 | 0.001 | Supported |
| Coefficient | STDEV | t-Statistics | 2.5% | 97.5% | p Values | |
|---|---|---|---|---|---|---|
| HRM -> OI -> BP | 0.127 | 0.042 | 3.032 | 0.055 | 0.216 | 0.002 |
| OC -> OI -> BP | 0.033 | 0.028 | 1.194 | −0.010 | 0.097 | 0.233 |
| KS -> OI -> BP | −0.011 | 0.022 | 0.499 | −0.060 | 0.030 | 0.618 |
| MT -> OI -> BP | 0.066 | 0.029 | 2.281 | 0.018 | 0.129 | 0.023 |
| P1 (IV->M) | P2 (DV->M) | P3 (IV->DV) | Mediation Type | |
|---|---|---|---|---|
| HRM -> OI -> BP | 0.000 | 0.001 | 0.008 | Complementary (partial mediation) |
| OC -> OI -> BP | 0.144 | 0.001 | 0.019 | Direct-only (no mediation) |
| KS -> OI -> BP | 0.593 | 0.001 | 0.498 | No effect (no mediation) |
| MT -> OI -> BP | 0.003 | 0.001 | 0.000 | Complementary (partial mediation) |
| Relation | Mediators | Mediation Type |
|---|---|---|
| HRM to BP | OI | Complementary (partial mediation) |
| OC to BP | OI | Direct-only (no mediation) |
| KS to BP | OI | No effect (no mediation) |
| MT to BP | OI | Complementary (partial mediation) |
Disclaimer/Publisher’s Note: The statements, opinions and data contained in all publications are solely those of the individual author(s) and contributor(s) and not of MDPI and/or the editor(s). MDPI and/or the editor(s) disclaim responsibility for any injury to people or property resulting from any ideas, methods, instructions or products referred to in the content. |
© 2024 by the authors. Licensee MDPI, Basel, Switzerland. This article is an open access article distributed under the terms and conditions of the Creative Commons Attribution (CC BY) license (https://creativecommons.org/licenses/by/4.0/).
Share and Cite
Rabie, N.; Moustafa, A.; Ghaithi, F.A. Organizational Practices’ Role in Managing Open Innovation and Business Performance. Adm. Sci. 2024, 14, 87. https://doi.org/10.3390/admsci14050087
Rabie N, Moustafa A, Ghaithi FA. Organizational Practices’ Role in Managing Open Innovation and Business Performance. Administrative Sciences. 2024; 14(5):87. https://doi.org/10.3390/admsci14050087
Chicago/Turabian StyleRabie, Nada, Ayman Moustafa, and Fatima Al Ghaithi. 2024. "Organizational Practices’ Role in Managing Open Innovation and Business Performance" Administrative Sciences 14, no. 5: 87. https://doi.org/10.3390/admsci14050087
APA StyleRabie, N., Moustafa, A., & Ghaithi, F. A. (2024). Organizational Practices’ Role in Managing Open Innovation and Business Performance. Administrative Sciences, 14(5), 87. https://doi.org/10.3390/admsci14050087

