Knowledge Production in a Territorial Network of Organizations: Identifying the Determinants in the Case of Moroccan Technopole
Abstract
1. Introduction
2. Literature Review
2.1. Technopole as a Territorial Organizational Network
2.2. Internal and External Environment of Technopoles
- General infrastructure services: represent essential services (logistics and infrastructure, catering, security) and advanced services (telecommunications infrastructure, voice and data networks, media services).
- Specialized services: refer to consulting and training services, information and innovation support services, and promoting cooperation.
2.3. Technopoles’ Knowledge Production Process and Knowledge Creation
- Knowledge is created through various forms of inter-organizational, collaborative interactions.
- Knowledge in networks is created through increased competition and intensified rivalry.
- Knowledge is created through spillover effects resulting from individuals’ local mobility and sociability.
2.4. Knowledge Transfer
2.5. Knowledge Utilizations
3. Methodology
3.1. Research Design and Variable Measurement
3.2. Sample and Data Collection
4. Results and Discussion
4.1. Implications of the Research
4.2. Managerial Implications
5. Conclusions
Author Contributions
Funding
Institutional Review Board Statement
Informed Consent Statement
Data Availability Statement
Acknowledgments
Conflicts of Interest
References
- Adama, Tahirou Younoussi Meda. 2020. Acquisition des connaissances inter-organisationnelles des PME: Conditions de réalisation et implications dans un projet intégré au Niger. Gestion 2000 37: 149–77. [Google Scholar] [CrossRef]
- Aligod, Laila. 2015. Dynamique et performance des clusters en innovation: Quel impact sur le développement économique des territoires d’implantation? Ph.D. thesis, Université Sidi Mohamed Ben Abdellah, Fez, Morocco; p. 96. [Google Scholar]
- Ambroise, Laure, Céline Bérard, and Isabelle Prim-Allaz. 2020. Performance implications of exploration and exploitation in SMEs: The mediating role of interaction orientation. Journal of Business & Industrial Marketing 35: 1971–81. [Google Scholar]
- Arikan, Andaç T. 2009. Interfirm Knowledge Exchanges and the Knowledge Creation Capability of Clusters. Academy of Management Review 34: 658–76. [Google Scholar]
- Assens, Christophe, and Yoni Abittan. 2012. Le Management d’un bien commun: Le territoire. Le cas des pôles de compétitivité. RIMHE: Revue Interdisciplinaire Management, Homme(s) & Entreprise 1: 19–36. [Google Scholar] [CrossRef]
- Autant-Bernard, Corinne. 2018. Impacts économiques et territoriaux des pôles de compétitivité selon les territoires. European Localized Innovation Observatory and Technopolis Group: 324p, Available online: https://shs.hal.science/halshs-03246310 (accessed on 2 February 2023).
- Balle Andrea, Raymundo, Mário Oscar Steffen, Carla Curado, and Mírian Oliveira. 2019. Interorganizational knowledge sharing in a science and technology park: The use of knowledge sharing mechanisms. Journal of Knowledge Management 23: 2016–38. [Google Scholar] [CrossRef]
- Berthinier-Poncet, Anne. 2015. Gouvernance et dynamiques d’innovation au sein d’un technopôle. Une analyse par les pratiques institutionnelles d’innovation. Management International 19: 94–112. [Google Scholar] [CrossRef]
- Bierly, Paul E., III, Fariborz Damanpour, and Michael D. Santoro. 2009. The Application of External Knowledge: Organizational Conditions for Exploration and Exploitation. Journal of Management Studies 46: 481–509. [Google Scholar] [CrossRef]
- Bourbousson, Celine. 2018. La “mise en dispositif” de Réseaux Territorialisés d’Organisations: Quel travail institutionnel à l’oeuvre? [Thèses, Aix-Marseille Université]. Available online: https://hal.archives-ouvertes.fr/tel-02285978 (accessed on 12 February 2023).
- Buesa, Mikel, Joost Heijs, and Thomas Baumert. 2010. The determinants of regional innovation in Europe: A combined factorial and regression knowledge production function approach. Research Policy 39: 722–35. [Google Scholar] [CrossRef]
- Burgess, Gemma, Mihaela Kelemen, Sue Moffat, and Elizabeth Parsons. 2017. Using performative knowledge production to explore marketplace exclusion. Qualitative Market Research 20: 486–511. [Google Scholar] [CrossRef]
- Burlea-Schiopoiu, Adriana. 2009. Success Factors for an Information Systems Projects Team: Creating New Context, Innovation and Knowledge Management. In Twin Track Economies: Challenges & Solutions. Edited by K. S. Soliman. London: IBIMA, vols. 1–3, pp. 936–41. [Google Scholar]
- Burlea-Schiopoiu, Adriana. 2011. The Relationship between the European Social Fund and Knowledge Management in Romanian Organizations. Paper presented at 12th European Conference on Knowledge Management, Passau, Germany, September 1–2, vols. 1–2, pp. 148–58. [Google Scholar]
- Calvo, Nuria, David Rodeiro-Pazos, and Sara Fernández-López. 2017. Science and technology parks as accelerators of knowledge-intensive business services. A case study. International Journal of Business and Globalisation 18: 42–57. [Google Scholar] [CrossRef]
- Casadella, Vanessa, and Dimitri Uzunidis. 2020. Propédeutique à la théorie des Systèmes Nationaux d’Innovation appliquée au développement économique. Technologie et Innovation 5: 1–23. [Google Scholar] [CrossRef]
- Castells, Manuel. 2014. Technopoles of the World: The Making of 21st Century Industrial Complexes. London: Routledge. [Google Scholar]
- Chung, Ting-Ting, Ting-Peng Liang, Chih Hung Peng, Deng-Neng Chen, and Pratyush Sharma. 2019. Knowledge Creation and Organizational Performance: Moderating and Mediating Processes from an Organizational Agility Perspective. AIS Transactions on Human-Computer Interaction 11: 79–106. [Google Scholar] [CrossRef]
- Coghlan, David, Abraham B. (Rami) Shani, and Patricia C. Dahm. 2019. Knowledge Production in Organization Development: An Interiority-based Perspective. Journal of Change Management 20: 81–98. [Google Scholar] [CrossRef]
- Collins, Harry. 2012. Tacit and Explicit Knowledge. Chicago: University of Chicago Press. Available online: https://press.uchicago.edu/ucp/books/book/chicago/T/bo8461024.html (accessed on 20 December 2022).
- Comins, Neville, and David N E Rowe. 2008. Success Factors for Science Parks in the Developed World and Emerging Economies, Abstract for the 2008 IASP WORLD CONFERENCE—Johannesburg. Available online: https://www.warwicksciencepark.co.uk/wp-content/uploads/2011/03/SuccessFactorsforScienceParks.pdf (accessed on 15 September 2022).
- Corrocher, Nicoletta, Francesco Lamperti, and Roberto Mavilia. 2019. Do science parks sustain or trigger innovation? Empirical evidence from Italy. Technological Forecasting and Social Change 147: 140–51. [Google Scholar] [CrossRef]
- Di Minin, Alberto, and Marco Rossi. 2016. Open innovation and clusters: Why geographical proximity matters. In Revolutionising EU Innovation Policy: Pioneering the Future. London: Palgrave Macmillan, pp. 79–95. [Google Scholar] [CrossRef]
- Domínguez Sánchez, Helena, Marc Huertas-Company, Mario Luca Bernardi, Sudipta Kaviraj, Johanna-Laina Fischer, Timothy Abbott, Filipe Abdalla, Jean Annis, Sandra Avila, Dana Brooks, and et al. 2019. Transfer learning for galaxy morphology from one survey to another. Monthly Notices of the Royal Astronomical Society 484: 93–100. [Google Scholar] [CrossRef]
- Du Chatenier, Elise, Jos A. A. M. Verstegen, Harm J. A. Biemans, Martin Mulder, and Onno Omta. 2009. The Challenges of Collaborative Knowledge Creation in Open Innovation Teams. Human Resource Development Review 8: 350–81. [Google Scholar] [CrossRef]
- Ehlinger, Sylvie, Véronique Perret, and Didier Chabaud. 2015. Quelle gouvernance pour les réseaux territorialisés d’organisations? Revue Française de Gestion 41: 369–86. [Google Scholar] [CrossRef]
- El m’hadi, Hajar, and Abdelghani Cherkaoui. 2023. Urban planning of business parks (BPs): Ecological challenges and commitment to sustainable development, the case study of the technopole ‘CasaNearshore’. Alexandria Engineering Journal 67: 23–30. [Google Scholar] [CrossRef]
- Favre-Bonté, Véronique, Elodie Gardet, and Catherine Thévenard-Puthod. 2015. Caractéristiques des réseaux inter-organisationnels développés pour l’innovation dans les services. Le cas des domaines skiables. Management Avenir 6: 95–114. [Google Scholar] [CrossRef]
- Fornell, Claes, and David F. Larcker. 1981. Structural Equation Models with Unobservable Variables and Measurement Error: Algebra and Statistics. Journal of Marketing Research 18: 382–88. [Google Scholar] [CrossRef]
- Gadille, Martine, Diane-Gabrielle Tremblay, and Alena A. Siarheyeva. 2021. How Can the Governance of the French Clusters (Pôles de Compétitivité) Improve SME’s Competitiveness? Open Journal of Social Sciences 9: 118–46. [Google Scholar] [CrossRef]
- Ganzaroli, Andrea, Ivan De Noni, Luigi Orsi, and Fiorenza Belussi. 2016. The combined effect of technological relatedness and knowledge utilization on explorative and exploitative invention performance post-M&A. European Journal of Innovation Management 19: 167–88. [Google Scholar] [CrossRef]
- Garel, Gilles, and Rodolphe Rosier. 2008. Régimes d’innovation et exploration. Revue Française de Gestion 7: 127–44. [Google Scholar] [CrossRef]
- Gomes, Sofia, Joao M. Lopes, Luis Ferreira, and Jose Oliveira. 2023. Science and technology parks: Opening the pandora’s box of regional development. Journal of the Knowledge Economy 14: 2787–810. [Google Scholar] [CrossRef]
- González, Rodrigo Valio Dominguez. 2019. Knowledge exploration and exploitation in team context. Total Quality Management & Business Excellence 30: 1654–74. [Google Scholar] [CrossRef]
- Grandori, Anna, Laura Gaillard Giordani, and James Hayton. 2011. Organizing Environments for Entrepreneurship. In Organizing Entrepreneurship. London: Routledge, pp. 230–80. [Google Scholar] [CrossRef]
- Hair, Joe F., Jr., Matt C. Howard, and Christian Nitzl. 2020. Assessing measurement model quality in PLS-SEM using confirmatory composite analysis. Journal of Business Research 109: 101–10. [Google Scholar] [CrossRef]
- Henseler, Jörg, Christian M. Ringle, and Marko Sarstedt. 2015. A new criterion for assessing discriminant validity in variance-based structural equation modeling. Journal of the Academic Marketing Science 43: 115–35. [Google Scholar] [CrossRef]
- Hislop, Donald, Rachelle Bosua, and Remko Helms. 2018. Knowledge Management in Organizations: A Critical Introduction, 4th ed. Oxford: Oxford University Press. [Google Scholar]
- Hsu, Po-Hsuan, Joseph Z. Shyu, Hsiao-Cheng Yu, Chao-Chen Yuo, and Ta-Hsien Lo. 2003. Exploring the interaction between incubators and industrial clusters: The case of the ITRI incubator in Taiwan. R&D Management 33: 79–90. [Google Scholar] [CrossRef]
- Huet, Jean-Michel, Isabelle Viennois, Romain Striffling, and Amira Khediri. 2012. Les technopoles, moteurs de développement. L’Expansion Management Review 4: 112–19. [Google Scholar] [CrossRef]
- Hurmelinna-Laukkanen, Pia. 2011. Enabling collaborative innovation–knowledge protection for knowledge sharing. European Journal of Innovation Management 14: 303–21. [Google Scholar] [CrossRef]
- Idowu, Samuel O., Stephan Vertigas, and Adriana Burlea-Schiopoiu. 2017. Corporate Social Responsibility in Times of Crisis: A Summary. In CSR, Sustainability, Ethics & Governance, Corporate Social Responsibility in Time of Crisis. Edited by Samuel O. Idowu, Stephen Vertigans and Adriana Schiopoiu Burlea. Cham: Springer, pp. 154–96. [Google Scholar] [CrossRef]
- Imbert, Guillaume. 2014. Le rôle des Knowledge Intensive Business Services dans la capacité d’absorption: Le cas des contrats d’innovation. Ph.D. thesis, Université de Grenoble, Saint-Martin-d’Hères, France. [Google Scholar]
- Koubaa, Salah. 2014. Management stratégique des connaissances et capacité d’absorption dans le contexte des relations interentreprises. La Revue des Sciences de Gestion 2: 109–20. [Google Scholar] [CrossRef]
- Krugman, Paul. 1991. Increasing Returns and Economic Geography. Journal of Political Economy 99: 483–99. Available online: https://www.journals.uchicago.edu/doi/abs/10.1086/261763 (accessed on 16 March 2022). [CrossRef]
- Krugman, Paul, and Anthony J. Venables. 1995. Globalization and the Inequality of Nations. The Quarterly Journal of Economics 110: 857–80. [Google Scholar] [CrossRef]
- Kurtoğlu, Yusuf. 2016. Knowledge Production, Knowledge Management and the Competitiveness. International Journal of Managerial Studies and Research (IJMSR) 4: 86–97. [Google Scholar] [CrossRef]
- Landoni, Paolo, Simone Franzò, Davide Viglialoro, Alessandro Laspia, and Roberto Verganti. 2023. A taxonomy of competition-based approaches as innovation policy measures to foster external knowledge search. Journal of Knowledge Management 27: 136–56. [Google Scholar] [CrossRef]
- Laspia, Alessandro, Giuliano Sansone, Paolo Landoni, Domenico Racanelli, and Emilio Bartezzaghi. 2021. The organization of innovation services in science and technology parks: Evidence from a multi-case study analysis in Europe. Technological Forecasting and Social Change 173: 121095. [Google Scholar] [CrossRef]
- Lehyani, Fatma, Alaeddine Zouari, Ahmed Ghorbel, Michel Tollenaere, and José Carlos Sá. 2023. Knowledge management and total quality management impact on employee effectiveness in emerging industries: Case of Tunisian small and medium enterprises. Sustainability 15: 3872. [Google Scholar] [CrossRef]
- Lynch, Richard, and Zhongqi Jin. 2016. Exploring the institutional perspective on international business expansion: Towards a more detailed conceptual framework. Journal of Innovation & Knowledge 1: 117–24. [Google Scholar] [CrossRef]
- Lyytinen, Kalle, Youngjin Yoo, and Richard J. Boland, Jr. 2015. Digital product innovation within four classes of innovation networks. Information Systems Journal 26: 47–75. [Google Scholar] [CrossRef]
- MacKenzie, Scott B., and Philip M. Podsakoff. 2012. Common Method Bias in Marketing: Causes, Mechanisms, and Procedural Remedies. Journal of Retailing 88: 542–55. [Google Scholar] [CrossRef]
- Marshall, Alfred. 2013. Principles of Economics. London: Palgrave Macmillan. [Google Scholar]
- McAdam, Maura, and Rodney McAdam. 2008. High tech start-ups in University Science Park incubators: The relationship between the start-up’s lifecycle progression and use of the incubator’s resources. Technovation 28: 277–90. [Google Scholar] [CrossRef]
- Minbaeva, Dana B. 2007. Knowledge transfer in multinational corporations. Management International Review 47: 567–93. [Google Scholar] [CrossRef]
- Neves, Pedro Cunha, and Tiago Neves Sequeira. 2018. Spillovers in the production of knowledge: A meta-regression analysis. Research Policy 47: 750–67. [Google Scholar] [CrossRef]
- Ode, Egena, and Rajenthyran Ayavoo. 2020. The mediating role of knowledge application in the relationship between knowledge management practices and firm innovation. Journal of Innovation & Knowledge 5: 210–18. [Google Scholar] [CrossRef]
- Ortega-Egea, M. Teresa, Antonia Ruiz Moreno, and M. Carmen Haro Domínguez. 2014. Determinants of innovative behavior of employees: Evidence from Spanish firms. Employee Relations 36: 606–21. [Google Scholar] [CrossRef]
- Pelé, Martine. 2009. Les avantages concurrentiels des entreprises enracinées dans des systèmes productifs. In Eska. Paris: Master Stratégie, pp. 60–73. [Google Scholar]
- Pelkonen, Antti. 2019. Technopole. In The Wiley Blackwell Encyclopedia of Urban and Regional Studies, 1st ed. Edited by Anthony M. Orum. New York: Wiley, pp. 1–6. [Google Scholar] [CrossRef]
- Poonjan, Amonpat, and Anne Nygaard Tanner. 2020. The role of regional contextual factors for science and technology parks: A conceptual framework. European Planning Studies 28: 400–20. [Google Scholar] [CrossRef]
- Rao, Indu, and Pragya Thakur. 2019. Knowledge workers, organisational ambidexterity and sustainability: A conceptual framework. International Journal of Business Excellence 19: 415–28. [Google Scholar] [CrossRef]
- Rothaermel, Frank T., and Maria Tereza Alexandre. 2009. Ambidexterity in Technology Sourcing: The Moderating Role of Absorptive Capacity. Organization Science 20: 759–80. [Google Scholar] [CrossRef]
- Sabbado da Rosa, L. 2012. Pôles de compétitivité: Quelle place pour les PME dans les projets innovants? halshs-00850352, version 1. Grenoble: Centre de Recherche et d’Etudes Appliquées à la Gestion, p. 21. [Google Scholar]
- Saulais, Pierre, and Jean-Louise Ermine. 2020. Knowledge Management in Innovative Companies. 2, Understanding and Deploying a KM Plan within a Learning Organization. New York: John Wiley & Sons. [Google Scholar]
- Thanos, Costantino, Carlo Meghini, Valentina Bartalesi, and Gianpaolo Coro. 2023. An exploratory approach to data driven knowledge creation. Journal of Big Data 10: 1–15. [Google Scholar] [CrossRef]
- Touzard, Jean-Marc, Ludovic Temple, Guy Faure, and Bernard Triomphe. 2014. Systèmes d’innovation et communautés de connaissances dans le secteur agricole et agroalimentaire. Innovations 43: 13. [Google Scholar] [CrossRef]
- Tsamis, Achilleas. 2009. Science and Technology Parks in the Less Favoured Regions of Europe: An Evaluation of Their Performance and the Parameters of Success. London: London School of Economics and Political Science. [Google Scholar]
- Wadhwa, Anu, and Suresh Kotha. 2006. Knowledge Creation Through External Venturing: Evidence from the Telecommunications Equipment Manufacturing Industry. Academy of Management Journal 49: 819–35. [Google Scholar] [CrossRef]
- Wagner, Joachim. 2006. International Firm Activities and Innovation: Evidence from Knowledge Production Functions for German Firms. HWWA Discussion Paper, No. 344. Hamburg: Hamburg Institute of International Economics (HWWA). [Google Scholar]
- Zahra, Shaker A., and Gerard George. 2002. Absorptive capacity: A review, reconceptualization, and extension. Academy of Management Review 27: 185–203. [Google Scholar] [CrossRef]
- Zhang, Hong, Lili Jiang, Jia Zhou, Nanchen Chu, and Fengjiao Li. 2023. The characteristics and influencing factors of spatial network of city-based innovation correlation in China: From the perspective of high tech zones. Scientific Reports 13: 16289. [Google Scholar] [CrossRef] [PubMed]
- Znagui, Zineb. 2021. Impact of COVID-19 on Knowledge Production Case Study of a Knowledge Society. Romanian Intelligence Studies Review 25: 59–76. [Google Scholar]


| Variables | Items |
|---|---|
| Internal environment adapted from Hsu et al. (2003) and Aligod (2015) | |
| IE1 | Basic services |
| IE2 | Advanced and specialized services |
| IE3 | Innovation support service |
| IE4 | Mode of governance |
| IE5 | Innovation policy |
| External environment adapted from Aligod (2015) | |
| ENV1 | The regional innovation system |
| ENV2 | The economic environment |
| ENV3 | Innovation legislation |
| Knowledge creation adapted from Arikan (2009) | |
| CREA1 | Knowledge exchange opportunities |
| CREA2 | Knowledge exchanges completed |
| Knowledge Transfer adapted from Minbaeva (2007) | |
| TRANS1 | Nature of knowledge |
| TRANS2 | The dissemination capacity of knowledge transmitters |
| TRANS3 | The absorptive capacity of knowledge receivers |
| TRANS4 | Proximity between actors |
| Knowledge utilization strategies adapted from González (2019) | |
| Knowledge exploration strategies | |
| EXPLOR1 | Progressive improvement |
| EXPLOR2 | Troubleshooting |
| EXPLOR3 | Promoting progressive improvements |
| Knowledge exploitation strategies | |
| EXPLOI1 | Access to new technologies |
| EXPLOI2 | Investment in NICT R&D |
| EXPLOI3 | Introduction of new technologies in its production processes |
| Dynamics of knowledge production adapted from Wagner (2006) | |
| PROD1 | Patents |
| PROD2 | New products or services |
| PROD3 | New production processes |
| Layering Variables | Frequency | |
|---|---|---|
| Position | Junior management | 69 |
| Head of department | 184 | |
| Director | 50 | |
| Organization Type | Companies | 238 |
| Research and Training Organizations | 39 | |
| Professional Associations | 14 | |
| Financial organizations | 12 | |
| Organization size | 1–50 employees | 225 |
| 51–100 employees | 58 | |
| 101 and above | 20 | |
| Activity fields | Management Consulting | 25 |
| Digital marketing | 17 | |
| IT solutions | 60 | |
| Green-Tech | 39 | |
| Med-Tech | 23 | |
| Education | 45 | |
| E-business | 67 | |
| Social economy | 27 | |
| Years of experience | Less than 5 years | 150 |
| 5–15 years | 96 | |
| More than 15 years | 57 | |
| Age Group | Less than 36 years | 182 |
| 36–55 years | 95 | |
| More than 55 years | 26 | |
| Gender | Female | 96 |
| Male | 207 | |
| Construct | Items | Loadings | Cronbach’s Alpha | Composite Reliability (rho_c) | Average Variance Extracted (AVE) |
|---|---|---|---|---|---|
| Internal environment | IE1 | 0.873 | 0.848 | 0.886 | 0.566 |
| IE2 | 0.803 | ||||
| IE3 | 0.802 | ||||
| IE4 | 0.873 | ||||
| IE5 | 0.915 | ||||
| External environment | ENV1 | 0.968 | 0.860 | 0.915 | 0.782 |
| ENV2 | 0.680 | ||||
| ENV3 | 0.957 | ||||
| Knowledge creation | CREA1 | 0.792 | 0.874 | 0.940 | 0.887 |
| CREA2 | 0.890 | ||||
| Knowledge transfer | TRANS1 | 0.877 | 0.767 | 0.848 | 0.584 |
| TRANS2 | 0.846 | ||||
| TRANS3 | 0.935 | ||||
| TRANS4 | 0.784 | ||||
| Knowledge utilization strategies | EXPLOR1 | 0.873 | 0.869 | 0.902 | 0.605 |
| EXPLOR2 | 0.803 | ||||
| EXPLOR3 | 0.802 | ||||
| EXPLOI1 | 0.873 | ||||
| EXPLOI2 | 0.912 | ||||
| EXPLOI3 | 0.876 | ||||
| Dynamics of knowledge production | PROD1 | 0.852 | 0.856 | 0.912 | 0.775 |
| PROD2 | 0.910 | ||||
| PROD3 | 0.877 |
| Variables | CREA | ENV | Internal Environment |
|---|---|---|---|
| CREA | |||
| ENV | 0.066 | ||
| Internal Environment | 0.061 | 0.807 | |
| Knowledge Utilization | 0.033 | 0.630 | 0.610 |
| PROD | 0.111 | 0.365 | 0.568 |
| TRANS | 0.093 | 0.717 | 0.826 |
| Variables/Items | VIFs |
|---|---|
| CREA1 | 2.511 |
| CREA2 | 2.510 |
| ENV1 | 2.442 |
| ENV2 | 1.954 |
| ENV3 | 2.306 |
| EXPLOI1 | 2.765 |
| EXPLOI2 | 2.892 |
| EXPLOI3 | 1.874 |
| EXPLOR1 | 1.795 |
| EXPLOR2 | 1.960 |
| EXPLOR3 | 2.860 |
| GOUV1 | 2.770 |
| GOUV2 | 2.377 |
| GOUV3 | 2.060 |
| PROD1 | 2.147 |
| PROD2 | 1.959 |
| PROD3 | 2.446 |
| SERV1 | 1.846 |
| SERV2 | 2.239 |
| SERV3 | 1.979 |
| TRANS1 | 1.571 |
| TRANS2 | 1.531 |
| TRANS3 | 1.992 |
| TRANS4 | 1.455 |
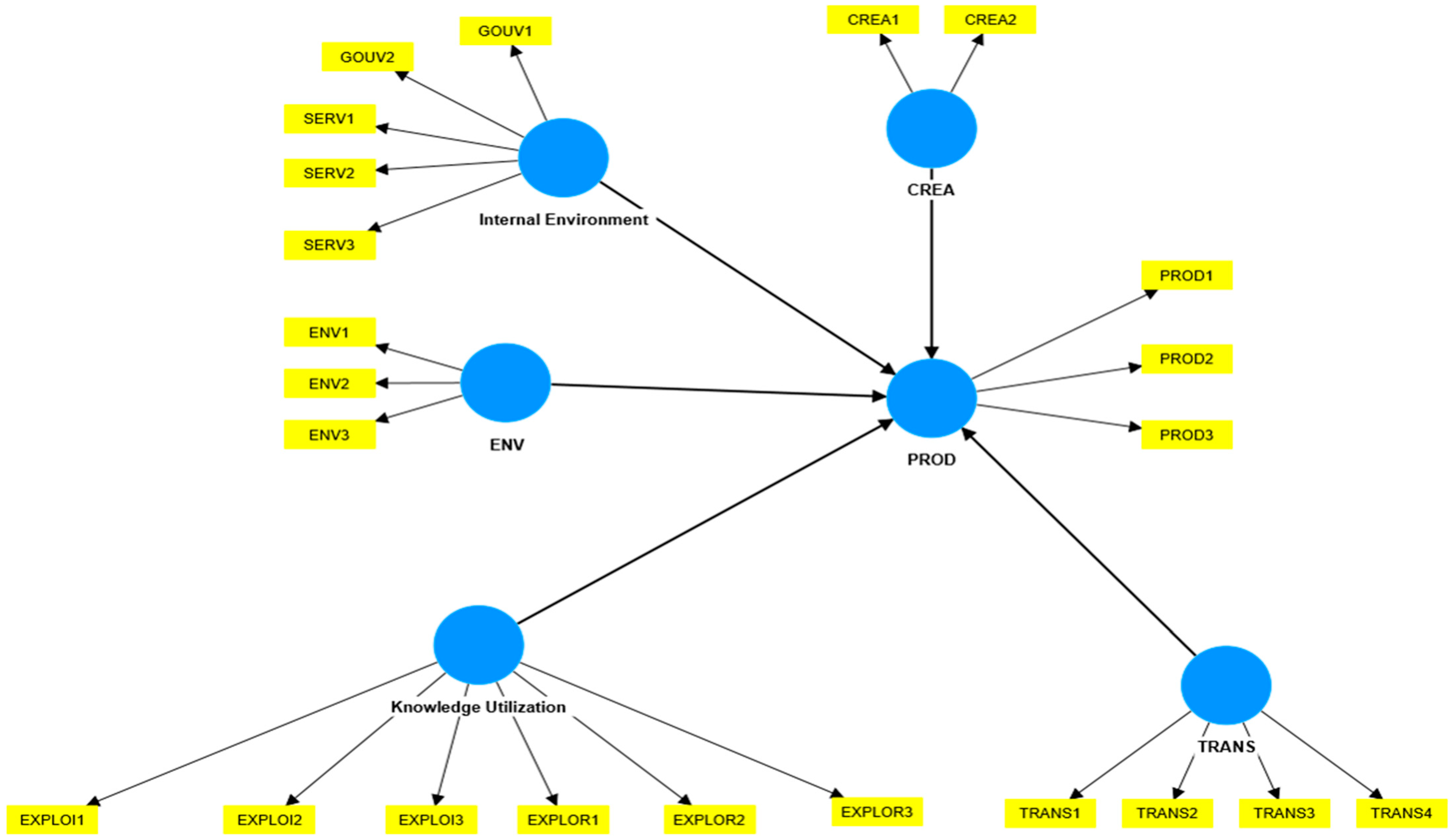
| Hypotheses | Path Coefficient (β) | Standard Deviation (STDEV) | T statistics (|O/STDEV|) | p Values | Decision |
|---|---|---|---|---|---|
| IE -> PROD | 0.673 | 0.077 | 2.620 | 0.002 | Supported |
| ENV -> PROD | 0.511 | 0.055 | 3.570 | 0.000 | Supported |
| CREA -> PROD | 0.602 | 0.047 | 1.844 | 0.003 | Supported |
| TRANS -> PROD | 0.271 | 0.077 | 4.292 | 0.000 | Supported |
| KU -> PROD | 0.384 | 0.062 | 5.885 | 0.000 | Supported |
Disclaimer/Publisher’s Note: The statements, opinions and data contained in all publications are solely those of the individual author(s) and contributor(s) and not of MDPI and/or the editor(s). MDPI and/or the editor(s) disclaim responsibility for any injury to people or property resulting from any ideas, methods, instructions or products referred to in the content. |
© 2024 by the authors. Licensee MDPI, Basel, Switzerland. This article is an open access article distributed under the terms and conditions of the Creative Commons Attribution (CC BY) license (https://creativecommons.org/licenses/by/4.0/).
Share and Cite
Burlea-Schiopoiu, A.; Znagui, Z. Knowledge Production in a Territorial Network of Organizations: Identifying the Determinants in the Case of Moroccan Technopole. Adm. Sci. 2024, 14, 43. https://doi.org/10.3390/admsci14030043
Burlea-Schiopoiu A, Znagui Z. Knowledge Production in a Territorial Network of Organizations: Identifying the Determinants in the Case of Moroccan Technopole. Administrative Sciences. 2024; 14(3):43. https://doi.org/10.3390/admsci14030043
Chicago/Turabian StyleBurlea-Schiopoiu, Adriana, and Zineb Znagui. 2024. "Knowledge Production in a Territorial Network of Organizations: Identifying the Determinants in the Case of Moroccan Technopole" Administrative Sciences 14, no. 3: 43. https://doi.org/10.3390/admsci14030043
APA StyleBurlea-Schiopoiu, A., & Znagui, Z. (2024). Knowledge Production in a Territorial Network of Organizations: Identifying the Determinants in the Case of Moroccan Technopole. Administrative Sciences, 14(3), 43. https://doi.org/10.3390/admsci14030043

