Developing Dimensions and Indicators to Measure Decentralization in Decentralized Autonomous Organizations
Abstract
:1. Introduction
- What is the precise definition of decentralization within the context of DAOs and what factors influence or shape it?
- How can decentralization within DAOs be quantitatively measured and what are the methodologies best suited for this purpose?
- To what extent can established decentralization research within conventional governmental structures be applied to the novel context of DAOs?
- What are the efforts required to quantitatively assess the decentralization of DAOs and validate the applicability of existing decentralization theories in this context?
2. Dimensions and Indicators of Decentralization
- Voting Participation: This indicator quantifies the number of accounts actively participating in voting relative to the total potential voting accounts eligible to engage in the voting process. Voting participation serves as an indicator of the level of engagement in voting activities within the DAO and is derived from both voter and holder information. Specifically, voting data is sourced from Snapshot and entails the tally of accounts that have cast votes, counting each unique account only once even if multiple votes have been recorded. The holder information aligns with the token distribution data, utilizing the cumulative count of accounts that have held tokens at some point. Essentially, this metric aims to assess the extent to which accounts actively participated in voting in comparison to the total number of potentially eligible voting accounts.
- Proposal Participation: This indicator measures the number of accounts actively participating in proposing changes compared to the total potential accounts capable of submitting proposals. Proposal participation is figured out in a way similar to how we calculate voting participation. But, instead of counting the number of voters, we look at how many different accounts have made proposals. This metric quantifies the percentage of individuals who have actively submitted proposals relative to the total number of individuals with the capacity to do so.
- Token Distribution: This metric provides insights into the extent of token dispersion within the DAO. A more even distribution of tokens suggests a higher level of economic decentralization, where ownership is not concentrated in the hands of a few. To work this out, we use the overall token supply and the count of accounts that have possessed the tokens at some point. We figure out the number of accounts that have ever held the project’s token by analyzing all the times tokens were transferred in the project’s token contract. By using the total supply stated in the smart contract and the number of different accounts who have held the project’s token, we determine the token distribution.
- Voting Power Index: Voting power refers to the degree of influence or control an individual account or entity possesses within a voting system in DAO. This indicator quantifies the level of voting power required for a proposal to pass, elucidating the number of participants needed to contribute their voting power for a successful vote outcome. It serves as a proxy for economic decentralization, with a higher voting power index implying a more inclusive and decentralized decision-making process. Voting power is occasionally associated with token-weighted voting systems, allowing participants to allocate a greater number of tokens to proposals they consider significant. It can be inferred that as proposals necessitate a higher level of voting power for approval, and as more participants are incentivized to contribute their tokens, the DAO’s level of economic decentralization tends to increase.
- Percentage of Quorum Condition Selections: This metric quantifies the extent to which quorum criteria are employed to facilitate autonomous voting, without external intervention. A higher percentage signifies a greater reliance on predefined quorum conditions for decentralized decision making.
- Pass Rate of Proposal with Quorum Condition: This indicator reveals the degree to which proposals subject to such quorum requirements autonomously result in successful votes. It demonstrates the effectiveness of these conditions in enabling autonomous and decentralized decision outcomes.
3. Research Design and Method
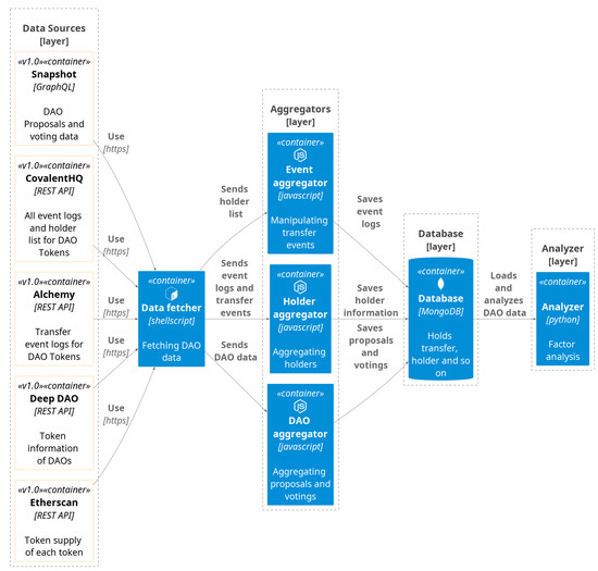
3.1. Data Collection
3.2. Confirmatory Factor Analysis
4. Results
5. Discussions
6. Conclusions
6.1. Practical Implications
6.2. Research Limitations and Future Studies
Author Contributions
Funding
Institutional Review Board Statement
Informed Consent Statement
Data Availability Statement
Conflicts of Interest
References
- Ahmad, Ehtisham. 2006. Handbook of Fiscal Federalism. Cheltenham: Edward Elgar Publishing. [Google Scholar]
- Axelsen, Henrik, Johannes Rude Jensen, and Omri Ross. 2023. When is a DAO Decentralized? arXiv arXiv:2304.08160. [Google Scholar] [CrossRef]
- Bahl, Roy. 1999. Fiscal decentralization as development policy. Public Budgeting & Finance 19: 59–75. [Google Scholar]
- Beck, Roman, Christoph Müller-Bloch, and John Leslie King. 2018. Governance in the blockchain economy: A framework and research agenda. Journal of the Association for Information Systems 19: 1–16. [Google Scholar] [CrossRef]
- Bird, Richard M., and Francois Vaillancourt. 1998. Fiscal decentralization in developing countries: An overview. Fiscal Decentralization in Developing Countries 1: 1–48. [Google Scholar]
- Blackorby, Charles, and Craig Brett. 2000. Fiscal federalism revisited. Journal of Economic Theory 92: 300–17. [Google Scholar] [CrossRef]
- Blöchliger, Hansjörg, and David King. 2006. Less than You Thought: The Fiscal Autonomy of Sub-Central Governments. New York: OECD Economic Studies. [Google Scholar]
- Bollen, Kenneth A. 1990. Overall fit in covariance structure models: Two types of sample size effects. Psychological Bulletin 107: 256–59. [Google Scholar] [CrossRef]
- Bracciali, Andrea, Davide Grossi, and Ronald de Haan. 2021. Decentralization in open quorum systems: Limitative results for Ripple and Stellar. Paper presented at the 2nd International Conference on Blockchain Economics, Security and Protocols Tokenomics, Paris, France, December 12–13. [Google Scholar]
- Buterin, Vitalik. 2014. A next-generation smart contract and decentralized application platform. Ethereum White Paper 3: 1–36. [Google Scholar]
- Chughtia, Zohaib Ahmad, Muhammad Awais, and Abdul Rasheed. 2022. Distributed autonomous organization security in blockchain:(DAO attack). International Journal of Computational and Innovative Sciences 1: 47–59. [Google Scholar]
- Dhillon, Vikram, David Metcalf, and Max Hooper. 2017. Blockchain Enabled Applications. Berkeley: Apress. [Google Scholar]
- Diallo, Nour, Weidong Shi, Lei Xu, Zhimin Gao, Lin Chen, Yang Lu, Nolan Shah, Larry Carranco, Ton-Chanh Le, Abraham Bez Surez, and et al. 2018. eGov-DAO: A better government using blockchain based decentralized autonomous organization. Paper presented at the 2018 International Conference on eDemocracy & eGovernment (ICEDEG), St. Petersburg, Russia, November 14–16; pp. 166–71. [Google Scholar]
- El Faqir, Youssef, Javier Arroyo, and Samer Hassan. 2020. An overview of decentralized autonomous organizations on the blockchain. Paper presented at the 16th International Symposium on Open Collaboration, Virtual, Spain, August 26–27; pp. 1–8. [Google Scholar]
- Fan, C. Simon, Chen Lin, and Daniel Treisman. 2009. Political decentralization and corruption: Evidence from around the world. Journal of Public Economics 93: 14–34. [Google Scholar] [CrossRef]
- Far, Saeed Banaeian, and Seyed Mojtaba Hosseini Bamakan. 2022. Blockchain-based reporting protocols as a collective monitoring mechanism in DAOs. Data Science and Management 5: 11–12. [Google Scholar]
- Fox, Jonathan A., and Josefina Aranda. 1996. Decentralization and Rural Development in Mexico: Community Participation in Oaxaca’s Municipal Funds Program. Berkeley: University of California. [Google Scholar]
- Gallego, Francisco A. 2010. Historical origins of schooling: The role of democracy and political decentralization. The Review of Economics and Statistics 92: 228–43. [Google Scholar] [CrossRef]
- Gatignon, Hubert. 2003. Statistical Analysis of Management Data. New York: Springer. [Google Scholar]
- Goldberg, Mitchell, and Fabian Schär. 2023. Metaverse governance: An empirical analysis of voting within decentralized autonomous organizations. Journal of Business Research 160: 113764. [Google Scholar] [CrossRef]
- Haydanka, Yevheniy. 2020. Urgent Decentralization Problems in the Czech Republic at a Regional Level: Political, Administrative and Sociological Dimensions. Viešoji politika ir administravimas 19: 253–65. [Google Scholar]
- Hong, Se-Hee. 2000. The criteria for selecting appropriate fit indices in structural equation modeling and their rationales. Korean Journal of Clinical Psychology 19: 161–77. [Google Scholar]
- Hu, Li-tze, and Peter M. Bentler. 1999. Cutoff criteria for fit indexes in covariance structure analysis: Conventional criteria versus new alternatives. Structural Equation Modeling: A Multidisciplinary Journal 6: 1–55. [Google Scholar] [CrossRef]
- Hutchcroft, Paul D. 2001. Centralization and decentralization in administration and politics: Assessing territorial dimensions of authority and power. Governance 14: 23–53. [Google Scholar] [CrossRef]
- Kaal, Wulf A. 2020. Decentralized corporate governance via blockchain technology. Annals of Corporate Governance 5: 101–47. [Google Scholar] [CrossRef]
- Kaufmann, Daniel, Aart Kraay, and Massimo Mastruzzi. 2003. Governance matters III: Governance indicators for 1996–2002. Washington, DC: World Bank Policy Research. [Google Scholar]
- Kaufmann, Daniel, Aart Kraay, and Pablo Zoido-Lobaton. 2000. Governance matters. Finance & Development 37: 10–13. [Google Scholar]
- Kaufmann, Daniel, and Aart Kraay. 2008. Governance indicators: Where are we, where should we be going? The World Bank Research Observer 23: 1–30. [Google Scholar] [CrossRef]
- Kline, Rex B. 2023. Principles and Practice of Structural Equation Modeling. New York: Guilford Publications. [Google Scholar]
- Kline, Rex B., and Darcy A. Santor. 1999. Principles & practice of structural equation modelling. Canadian Psychology 40: 381–83. [Google Scholar]
- Koufteros, Xenophon A. 1999. Testing a model of pull production: A paradigm for manufacturing research using structural equation modeling. Journal of Operations Management 17: 467–88. [Google Scholar] [CrossRef]
- London, Herbert. 1975. The meaning of decentralization. The Social Studies 66: 55–59. [Google Scholar] [CrossRef]
- Manor, James. 1999. The Political Economy of Democratic Decentralization. New York: The World Bank. [Google Scholar]
- Mehar, Muhammad Izhar, Charles Louis Shier, Alana Giambattista, Elgar Gong, Gabrielle Fletcher, Ryan Sanayhie, Henry M. Kim, and Marek Laskowski. 2019. Understanding a revolutionary and flawed grand experiment in blockchain: The DAO attack. Journal of Cases on Information Technology 21: 19–32. [Google Scholar] [CrossRef]
- Monrat, Ahmed Afif, Olov Schelén, and Karl Andersson. 2019. A survey of blockchain from the perspectives of applications, challenges, and opportunities. IEEE Access 7: 117134–51. [Google Scholar] [CrossRef]
- Morozov, Boris. 2016. Decentralization: Operationalization and measurement model. International Journal of Organization Theory & Behavior 19: 275–307. [Google Scholar]
- Morrison, Robbie, Natasha C. H. L. Mazey, and Stephen C. Wingreen. 2020. The DAO controversy: The case for a new species of corporate governance? Frontiers in Blockchain 3: 25. [Google Scholar] [CrossRef]
- Musgrave, Richard A., and Alan T. Peacock. 1958. Classics in the Theory of Public Finance. New York: Springer. [Google Scholar]
- Nunes Silva, Carlos. 2017. Political and administrative decentralization in Portugal: Four decades of democratic local government. In Chapter of Local Government and Urban Governance in Europe. New York: Springer. [Google Scholar]
- Oates, Wallace E. 1993. Fiscal decentralization and economic development. National Tax Journal 46: 237–43. [Google Scholar] [CrossRef]
- Oates, Wallace E. 1997. An essay on fiscal federalism. Journal of Economic Literature 37: 1120–49. [Google Scholar] [CrossRef]
- Ooi, Chinchun, Quang Tuyen Le, My Ha Dao, Van Bo Nguyen, Hoang Huy Nguyen, and Te Ba. 2021. Modeling transient fluid simulations with proper orthogonal decomposition and machine learning. International Journal for Numerical Methods in Fluids 93: 396–410. [Google Scholar] [CrossRef]
- Panda, Bhuputra, and Harshad P. Thakur. 2016. Decentralization and health system performance–a focused review of dimensions, difficulties, and derivatives in India. BMC Health Services Research 16: 561. [Google Scholar] [CrossRef]
- Park, Hyejin, Ivan Ureta, and Boyoung Kim. 2023. Trend Analysis of Decentralized Autonomous Organization Using Big Data Analytics. Information 14: 326. [Google Scholar] [CrossRef]
- Rondinelli, Dennis A. 1990. Decentralization, territorial power and the state: A critical response. Development and Change 21: 491–500. [Google Scholar] [CrossRef]
- Rondinelli, Dennis A., John R. Nellis, and G. Shabbir Cheema. 1983. Decentralization in developing countries. World Bank 581: 13–28. [Google Scholar]
- Santos, Francisco, and Vasileios Kostakis. 2018. The DAO: A Million Dollar Lesson in Blockchain Governance. Tallinn: School of Business and Governance, Ragnar Nurkse Department of Innovation and Governance. [Google Scholar]
- Saurabh, Kumar, Neelam Rani, and Parijat Upadhyay. 2023. Towards blockchain led decentralized autonomous organization (DAO) business model innovations. Benchmarking: An International Journal 30: 475–502. [Google Scholar] [CrossRef]
- Schermelleh-Engel, Karin, Helfried Moosbrugger, and Hans Müller. 2003. Evaluating the fit of structural equation models: Tests of significance and descriptive goodness-of-fit measures. Methods of Psychological Research 8: 23–74. [Google Scholar]
- Schneider, Aaron. 2003. Decentralization: Conceptualization and measurement. Studies in Comparative International Development 38: 32–56. [Google Scholar] [CrossRef]
- Schreiber, James B., Amaury Nora, Frances K. Stage, Elizabeth A. Barlow, and Jamie King. 2006. Reporting structural equation modeling and confirmatory factor analysis results: A review. The Journal of Educational Research 99: 323–38. [Google Scholar] [CrossRef]
- Singh, Madhusudan, and Shiho Kim. 2019. Blockchain technology for decentralized autonomous organizations. Advances in Computers 115: 115–40. [Google Scholar]
- Snapshot Ranking. 2023. Available online: https://snapshot.org/#/ranking (accessed on 8 August 2023).
- Sureshchandar, G. S. 2023. Quality 4.0—A measurement model using the confirmatory factor analysis (CFA) approach. International Journal of Quality & Reliability Management 40: 280–303. [Google Scholar]
- Treisman, Daniel. 1999. Political decentralization and economic reform: A game-theoretic analysis. American Journal of Political Science 43: 488–517. [Google Scholar] [CrossRef]
- Treisman, Daniel. 2007. The Architecture of Government: Rethinking Political Decentralization. Cambridge: Cambridge University Press. [Google Scholar]
- Vandenberg, Robert J. 2006. Introduction: Statistical and methodological myths and urban legends: Where, pray tell, did they get this idea? Organizational Research Methods 9: 194–201. [Google Scholar] [CrossRef]
- Wang, Qin, Guangsheng Yu, Yilin Sai, Caijun Sun, Lam Duc Nguyen, Sherry Xu, and Shiping Chen. 2022. An empirical study on snapshot DAOs. arXiv arXiv:2211.15993. [Google Scholar]
- Wright, Steven A. 2021. Measuring DAO autonomy: Lessons from other autonomous systems. IEEE Transactions on Technology and Society 2: 43–53. [Google Scholar] [CrossRef]



| Political Dimension | Economic Dimension | Administrative Dimension |
|---|---|---|
| Voting Participation | Token Distribution | Percentage of Quorum Condition Selection |
| Proposal Participation | Voting Power Index | Pass Rate of Proposal with Quorum Condition |
| No | Name | No | Name | No | Name | No | Name |
|---|---|---|---|---|---|---|---|
| 1 | Aave | 12 | Lido | 23 | JuiceboxDAO | 34 | Alchemix |
| 2 | Uniswap | 13 | Starknet | 24 | Frax | 35 | Yearn (old) |
| 3 | Gitcoin | 14 | OlympusDAO | 25 | Decentral Games | 36 | PoolTogether |
| 4 | Galxe | 15 | BanklessDAO | 26 | The Graph | 37 | MoonDAO |
| 5 | ENS | 16 | Gearbox | 27 | Doodles | 38 | SharkDAO |
| 6 | Decentraland | 17 | Curve Finance | 28 | Yam | 39 | mStable |
| 7 | BitDAO | 18 | Hop | 29 | SafeDAO | 40 | PieDAO |
| 8 | ApeCoin DAO | 19 | dYdX | 30 | Synapse Protocol | 41 | Euler |
| 9 | Balancer | 20 | AirSwap | 31 | Developer DAO | 42 | Ribbon |
| 10 | Sushi | 21 | Bancor | 32 | Fei | 43 | LinksDAO |
| 11 | Proof of Humanity | 22 | ShapeShift | 33 | Aura Finance | 44 | Krause House |
| Factor | Initial Eigenvalue | Cumulative Variance |
|---|---|---|
| 1 | 2.1155 | 0.3324 |
| 2 | 1.7773 | 0.5971 |
| 3 | 1.3679 | 0.7736 |
| 4 | 0.4809 | 0.7869 |
| 5 | 0.2576 | 0.7997 |
| 6 | 0.0008 | 1.0000 |
| Political Decentralization | Economic Decentralization | Administrative Decentralization | |
|---|---|---|---|
| Proposal Participation | 0.9965 | −0.0166 | −0.0601 |
| Voting Participation | 0.9969 | −0.0164 | −0.0552 |
| Token Distribution | −0.0217 | 0.8636 | −0.0322 |
| Voting Power Index | −0.0108 | 0.8945 | 0.1334 |
| Percentage of Quorum Selections | −0.0245 | −0.0704 | 0.6986 |
| Quorum Proposal Pass Rate | −0.0794 | 0.1917 | 0.7385 |
| Purpose | Measure | Description | Acceptable Values |
|---|---|---|---|
| Absolute fit | Chi-Square/df | The Chi-Square test examines whether the covariance matrix of the sample matches that of the population. | 1 to 3 |
| Standardized root mean square residual (SRMR) | The standardized square root of the difference between the sample covariance matrix and the implied covariance matrix according to the proposed model. | <0.08: Excellent 0.08 to 0.10: Good | |
| Root means square error of approximation (RMSEA) | It quantifies the error associated with using the proposed model to predict the sample data. Additionally, it considers the impact of model complexity in relation to SRMR. | <0.06: Excellent 0.06 to 0.08: Good | |
| Incremental fit | Comparative fit index (CFI) | It assesses the superiority of the proposed model (default model) compared to a baseline null model, determining whether the proposed model offers a better fit. | >0.95: Excellent 0.9 to 0.95: Good |
Disclaimer/Publisher’s Note: The statements, opinions and data contained in all publications are solely those of the individual author(s) and contributor(s) and not of MDPI and/or the editor(s). MDPI and/or the editor(s) disclaim responsibility for any injury to people or property resulting from any ideas, methods, instructions or products referred to in the content. |
© 2023 by the authors. Licensee MDPI, Basel, Switzerland. This article is an open access article distributed under the terms and conditions of the Creative Commons Attribution (CC BY) license (https://creativecommons.org/licenses/by/4.0/).
Share and Cite
Park, H.; Ureta, I.; Kim, B. Developing Dimensions and Indicators to Measure Decentralization in Decentralized Autonomous Organizations. Adm. Sci. 2023, 13, 241. https://doi.org/10.3390/admsci13110241
Park H, Ureta I, Kim B. Developing Dimensions and Indicators to Measure Decentralization in Decentralized Autonomous Organizations. Administrative Sciences. 2023; 13(11):241. https://doi.org/10.3390/admsci13110241
Chicago/Turabian StylePark, Hyejin, Ivan Ureta, and Boyoung Kim. 2023. "Developing Dimensions and Indicators to Measure Decentralization in Decentralized Autonomous Organizations" Administrative Sciences 13, no. 11: 241. https://doi.org/10.3390/admsci13110241
APA StylePark, H., Ureta, I., & Kim, B. (2023). Developing Dimensions and Indicators to Measure Decentralization in Decentralized Autonomous Organizations. Administrative Sciences, 13(11), 241. https://doi.org/10.3390/admsci13110241

