Satisfaction with the Work Done in University Employees: A Study from a Developing Country
Abstract
1. Introduction
2. Literature Review
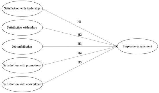
2.1. Satisfaction with Leadership and Employee Engagement
2.2. Satisfaction with Salary and Employee Engagement
2.3. Job Satisfaction and Employee Engagement
2.4. Satisfaction with Job Promotion and Employee Engagement
2.5. Satisfaction with Co-Workers and Employee Engagement
3. Methodology
3.1. Geographical Context of the Study
- (1)
- It is the largest private university in the Dominican Republic (and second overall) in number of graduates (+138,000), active students (+40,000), and administrative and academic employees (+2000). Therefore, UTESA can be considered a representative sample of the Dominican university population in terms of size and diversity.
- (2)
- It is a university with classroom-based learning, but is located in seven provinces of the country (Santo Domingo, Santiago de los Caballeros, Moca, Mao, Dajabón, Puerto Plata, and Gaspar Hernández) (Figure 2). Therefore, UTESA has a presence in seven provinces of the country, including important cities such as Santo Domingo and Santiago de los Caballeros. This geographical diversity means that the research could capture different perspectives and regional characteristics, which enriches the external validity of the findings and prevents the clustering of results in a single geographical area.
3.2. Means
- (1)
- First, two native Spanish-speaking translators (Dominicans) carried out the direct translation from English into Spanish.
- (2)
- Secondly, the two translations were compared, and a preliminary draft was produced.
- (3)
- The preliminary draft was translated from Spanish into English by a native English-speaking translator.
- (4)
- All the translations made during the process were checked and the final version of the survey was designed in Spanish.
- (5)
- Fifth, to ensure the comprehension of the questionnaire and the appropriateness of its structure, a pilot test was carried out with 25 university employees, and no problems were detected.
3.3. Data Collection and Sample Profile
3.4. Verification Strategy and Preliminary Data Analysis
4. Results and Discussion
4.1. Reliability and Validity Analysis of the Measurement Model
4.2. Analysis of the Structural Model
5. Conclusions
Author Contributions
Funding
Institutional Review Board Statement
Informed Consent Statement
Data Availability Statement
Acknowledgments
Conflicts of Interest
References
- Abdullatif, Rafiqah Saputri, and Rina Anindita. 2021. The role of support from supervisors and co-workers on financial service marketing agents’ performance in the aspects of work motivation and satisfaction. Kontigensi: Jurnal Ilmiah Manajemen 9: 450–64. [Google Scholar] [CrossRef]
- Aboramadan, Mohammed, Khalid Dahleez, and Mohammed H. Hamad. 2020. Servant leadership and academics outcomes in higher education: The role of job satisfaction. International Journal of Organizational Analysis 29: 562–84. [Google Scholar] [CrossRef]
- Abugre, James B. 2017. Relations at workplace, cynicism and intention to leave: A proposed conceptual framework for organisations. International Journal of Organizational Analysis 25: 198–216. [Google Scholar] [CrossRef]
- Adekola, Bola. 2012. The impact of organizational commitment on job satisfaction: A study of employees at Nigerian Universities. International Journal of Human Resource Studies 2: 1–17. [Google Scholar] [CrossRef]
- Ahakwa, Isaac, Jingzhao Yang, Evelyn Agba Tackie, and Samuel Atingabili. 2021. The influence of employee engagement, work environment and job satisfaction on organizational commitment and performance of employees: A sampling weights in PLS path modelling. SEISENSE Journal of Management 4: 34–62. [Google Scholar] [CrossRef]
- Ahmad, Abd Rahman, and Alaa S. Jameel. 2021. Effect of organizational justice dimensions on performance of academic staff in developing countries. Annals of the Romanian Society for Cell Biology 25: 259–70. [Google Scholar]
- Ali, Faizan, S. Mostafa Rasoolimanesh, Marko Sarstedt, Christian M. Ringle, and Kisang Ryu. 2018. An assessment of the use of partial least squares structural equation modeling (PLS-SEM) in hospitality research. International Journal of Contemporary Hospitality Management 30: 514–38. [Google Scholar] [CrossRef]
- Anitha, Jagannathan. 2014. Determinants of employee engagement and their impact on employee performance. International Journal of Productivity and Performance Management 63: 308–23. [Google Scholar] [CrossRef]
- Ansley, Brandis M., David Houchins, and Kris Varjas. 2019. Cultivating positive work contexts that promote teacher job satisfaction and retention in high-need schools. Journal of Special Education Leadership 32: 3–16. [Google Scholar]
- Arifin, Zainal, Nazief Nirwanto, and Abdul Manan. 2019. Improving the effect of work satisfaction on job performance through employee engagement. International Journal of Multi-Discipline Science 2: 1–9. [Google Scholar] [CrossRef]
- Asaari, Muhammad Hasmi Abu Hassan, Nasina Mat Desa, and Loganathan Subramaniam. 2019. Influence of salary, promotion, and recognition toward work motivation among government trade agency employees. International Journal of Business and Management 14: 48–59. [Google Scholar] [CrossRef]
- Aziez, Abdul. 2022. The effect of employee engagement on employee performance with job satisfaction and compensation as mediating role. Journal of Social Research 1: 221–30. [Google Scholar] [CrossRef]
- Barakat, Simone R., Giuliana Isabella, Joao Maurício Gama Boaventura, and José Afonso Mazzon. 2016. The influence of corporate social responsibility on employee satisfaction. Management Decision 54: 2325–39. [Google Scholar] [CrossRef]
- Barasa, Brenda Lumbasi, and Anne Kariuki. 2020. Transformation leadership style and employee job satisfaction in county government of Kakamega, Kenya. International Journal of Research in Business and Social Science (2147–4478) 9: 100–8. [Google Scholar] [CrossRef]
- Barclay, Donald, Christopher Higgins, and Ronald Thompson. 1995. The partial least squares (PLS) approach to causal modeling: Personal computer adaptation and use as an illustration. Technology Studies 2: 285–309. [Google Scholar]
- Bartolome, Kaye Aneth M., Shemaiah G. Marana, Cris Jane V. Olivar, Justine L. Agustine, Mary Joy Roldan, Rodel D. Afan, and Jonathan N. Tariga. 2023. Job satisfaction among hospitality management graduates of quirino state university-diffun campus. International Journal of Tourism & Hospitality Reviews 10: 8–28. [Google Scholar] [CrossRef]
- Batura, Neha, Jolene Skordis-Worrall, Rita Thapa, Regina Basnyat, and Joanna Morrison. 2016. Is the job satisfaction survey a good tool to measure job satisfaction amongst health workers in Nepal? Results of a validation analysis. BMC Health Services Research 16: 308. [Google Scholar] [CrossRef] [PubMed]
- Bhatti, Muhammad Awais, Norazuwa Mat, and Ariff Syah Juhari. 2018. Effects of job resources factors on nurses job performance (mediating role of work engagement). International Journal of Health Care Quality Assurance 31: 1000–13. [Google Scholar] [CrossRef]
- Bowling, Nathan A., Kevin J. Eschleman, and Qiang Wang. 2010. A meta-analytic examination of the relationship between job satisfaction and subjective well-being. Journal of Occupational and Organizational Psychology 83: 915–34. [Google Scholar] [CrossRef]
- Breevaart, Kimberley, Arnold B. Bakker, Evangelia Demerouti, and Daantje Derks. 2016. Who takes the lead? A multi-source diary study on leadership, work engagement, and job performance. Journal of Organizational Behavior 37: 309–25. [Google Scholar] [CrossRef]
- Budiharso, Teguh, and Bulent Tarman. 2020. Improving quality education through better working conditions of academic institutes. Journal of Ethnic and Cultural Studies 7: 99–115. [Google Scholar] [CrossRef]
- Burke, Adam. 2019. Student retention models in higher education: A literature review. College and University 94: 12–21. [Google Scholar]
- Cervera, Amparo, Walesska Schlesinger, María Ángeles Mesta, and Raquel Sánchez. 2012. Medición de la imagen de la universidad y sus efectos sobre la identificación y lealtad del egresado: Una aproximación desde el modelo de Beerli y Díaz (2003). Revista Española de Investigación de Marketing ESIC 16: 7–29. [Google Scholar] [CrossRef]
- Chan, Simon C. H. 2019. Participative leadership and job satisfaction: The mediating role of work engagement and the moderating role of fun experienced at work. Leadership & Organization Development Journal 40: 319–33. [Google Scholar] [CrossRef]
- Chin, Wynne W. 1998. The partial least squares approach to structural modeling. In Modern Methods for Business Research. Edited by George A. Marcoulides. Mahwah: Lawrence Erlbaum, pp. 295–336. [Google Scholar]
- Chinyio, Ezekiel, Subashini Suresh, and Jamilu Bappa Salisu. 2018. The impacts of monetary rewards on public sector employees in construction: A case of Jigawa state in Nigeria. Journal of Engineering, Design and Technology 16: 125–42. [Google Scholar] [CrossRef]
- Cohen, Jacob. 1998. Statistical Power Analysis for the Behavioral Sciences, 2nd ed. Hillsdale: Erlbaum. [Google Scholar]
- Donglong, Zhao, Cho Taejun, Ahn Julie, and Lee Sanghun. 2020. The structural relationship between organizational justice and organizational citizenship behavior in university faculty in China: The mediating effect of organizational commitment. Asia Pacific Education Review 21: 167–79. [Google Scholar] [CrossRef]
- Dziuba, Szymon T., Manuela Ingaldi, and Marina Zhuravskaya. 2020. Employees’ job satisfaction and their work performance as elements influencing work safety. System Safety: Human-Technical Facility-Environment 2: 18–25. [Google Scholar] [CrossRef]
- Eldor, Liat, and Itzhak Harpaz. 2016. A process model of employee engagement: The learning climate and its relationship with extra-role performance behaviors. Journal of Organizational Behavior 37: 213–35. [Google Scholar] [CrossRef]
- Ewool, Esther Mensema, Samuel Awuni Azinga, and Naail Mohammed Kamil. 2021. The influence of employee recognition on employee engagement: The moderating role of salary satisfaction. International Journal of Academic Research in Accounting, Finance and Management Science 11: 433–56. [Google Scholar] [CrossRef]
- Fisher, Cynthia D. 2010. Happiness at work. International Journal of Management Reviews 12: 384–412. [Google Scholar] [CrossRef]
- Fornell, Claes, and David F. Larcker. 1981. Evaluating structural equation models with unobservable variables and measurement error. Journal of Marketing Research 18: 39–50. [Google Scholar] [CrossRef]
- Foy, Tommy, Rocky J. Dwyer, Roy Nafarrete, Mohamad Saleh Hammoud, and Pat Rockett. 2019. Managing job performance, social support and work-life conflict to reduce workplace stress. International Journal of Productivity and Performance Management 68: 1018–41. [Google Scholar] [CrossRef]
- Gold, Andrew H., Arvind Malhotra, and Albert H. Segars. 2001. Knowledge management: An organizational capabilities perspective. Journal of Management Information Systems 18: 185–214. [Google Scholar] [CrossRef]
- Golden, Timothy. 2007. Co-workers who telework and the impact on those in the office: Understanding the implications of virtual work for co-worker satisfaction and turnover intentions. Human Relations 60: 1641–67. [Google Scholar] [CrossRef]
- Hair, Joe F., Jr., Lucy M. Matthews, Ryan L. Matthews, and Marko Sarstedt. 2017. PLS-SEM or CB-SEM: Updated guidelines on which method to use. International Journal of Multivariate Data Analysis 1: 107–23. [Google Scholar] [CrossRef]
- Hair, Joe F., Jr., Matt C. Howard, and Christian Nitzl. 2020. Assessing measurement model quality in PLS-SEM using confirmatory composite analysis. Journal of Business Research 109: 101–10. [Google Scholar] [CrossRef]
- Hanaysha, Jalal. 2016. Determinants of job satisfaction in higher education sector: Empirical insights from Malaysia. International Journal of Human Resource Studies 6: 129–46. [Google Scholar] [CrossRef]
- Haryono, Siswoyo, Supardi Supardi, and Udin Udin. 2020. The effect of training and job promotion on work motivation and its implications on job performance: Evidence from Indonesia. Management Science Letters 10: 2107–12. [Google Scholar] [CrossRef]
- Henseler, Jörg. 2018. Partial least squares path modeling: Quo vadis? Quality & Quantity 52: 1–8. [Google Scholar] [CrossRef]
- Henseler, Jörg, Geoffrey Hubona, and Pauline Ash Ray. 2016. Using pls path modeling in new technology research: Updated guidelines. Industrial Management & Data Systems 116: 2–20. [Google Scholar] [CrossRef]
- Herzner, Alexander, and Katharina Stucken. 2020. Reporting on sustainable development with student inclusion as a teaching method. The International Journal of Management Education 18: 100329. [Google Scholar] [CrossRef]
- Hossen, Md Monir, Tak Jie Chan, and Nurul Ain Mohd Hasan. 2020. Mediating role of job satisfaction on internal corporate social responsibility practices and employee engagement in higher education sector. Contemporary Management Research 16: 207–27. [Google Scholar] [CrossRef]
- Hsiao, Jui-Min, and Da-Sen Lin. 2018. The impacts of working conditions and employee competences of fresh graduates on job expertise, salary and job satisfaction. Journal of Reviews on Global Economics 7: 246–59. [Google Scholar] [CrossRef][Green Version]
- Kaur, Prabhjot. 2018. Mediator analysis of job satisfaction: Relationship between servant leadership and employee engagement. Metamorphosis 17: 76–85. [Google Scholar] [CrossRef]
- Kaur, Prabhjot, Keshav Malhotra, and Sanjeev K. Sharma. 2020. Moderation-mediation framework connecting internal branding, affective commitment, employee engagement and job satisfaction: An empirical study of BPO employees in Indian context. Asia-Pacific Journal of Business Administration 12: 327–48. [Google Scholar] [CrossRef]
- Kurniawaty, Kurniawaty, Mansyur Ramly, and Ramlawati Ramlawati. 2019. The effect of work environment, stress, and job satisfaction on employee turnover intention. Management Science Letters 9: 877–86. [Google Scholar] [CrossRef]
- Laschinger, Heather K. Spence, Carol A. Wong, and Ashley L. Grau. 2012. The influence of authentic leadership on newly graduated nurses’ experiences of workplace bullying, burnout and retention outcomes: A cross-sectional study. International Journal of Nursing Studies 49: 1266–76. [Google Scholar] [CrossRef] [PubMed]
- Leider, Jonathon P., Katie Sellers, Kyle Bogaert, Rivka Liss-Levinson, and Brian C. Castrucci. 2021. Research full report: Voluntary separations and workforce planning: How intent to leave public health agencies manifests in actual departure in the United States. Journal of Public Health Management and Practice 27: 38–45. [Google Scholar] [CrossRef]
- Majid, Muhammad, Mohamad Faizal Ramli, Basri Badyalina, Azreen Roslan, and Azreen Jihan Che Mohd Hashim. 2020. Influence of engagement, work-environment, motivation, organizational learning, and supportive culture on job satisfaction. International Journal of Human Resource Studies 10: 186–207. [Google Scholar] [CrossRef]
- Maleka, Molefe Jonathan, Cecile Schultz, Lize Van Hoek, Leigh-Anne Paul Dachapalli, and Suzette Ragadu. 2017. Measuring employee engagement of low-income workers either working at or visiting Marabastad Mall in the City of Tshwane Metropolitan Municipality. Journal of Economics and Behavioral Studies 9: 74–82. [Google Scholar] [CrossRef]
- Martínez-Carrasco Pleite, Federico, José Andrés López Yepes, and J. Longinos Marín Rives. 2013. Estrategias, estilos de dirección, compromiso de los trabajadores, responsabilidad social y desempeño de las pequeñas y medianas empresas de economía social de la región de Murcia. REVESCO Revista de Estudios Cooperativos 111: 108–36. [Google Scholar] [CrossRef]
- Masum, Abdul Kadar Muhammad, Md Abul Kalam Azad, and Loo-See Beh. 2015. Determinants of academics’ job satisfaction: Empirical evidence from private universities in Bangladesh. PLoS ONE 10: e0117834. [Google Scholar] [CrossRef] [PubMed]
- Mehrad, Aida. 2020. Evaluation of academic staff job satisfaction at Malaysian universities in the context of Herzberg’s motivation-hygiene theory. Journal of Social Science Research 15: 157–66. [Google Scholar] [CrossRef]
- Mencl, Jennifer, Andrew J. Wefald, and Kyle W. van Ittersum. 2016. Transformational leader attributes: Interpersonal skills, engagement, and well-being. Leadership & Organization Development Journal 37: 635–57. [Google Scholar] [CrossRef]
- Mirda, Rizyana, and Prasetyo Prasetyo. 2022. Job characteristics, job involvement, and transformational leadership’s effects on employee performance through work engagement. Indonesian Journal of Multidisciplinary Science 2: 2129–40. [Google Scholar] [CrossRef]
- Mon, Muhammad Donal, Robin Robin, and Oparton J. Tarihoran. 2021. The effect of transformational leadership on employee performance with employee engagement as a mediation variable. Journal of Business Studies and Management Review 5: 62–69. [Google Scholar] [CrossRef]
- Murangi, Annelisa, and Lisa Bailey. 2022. Employee engagement of special needs teachers in Windhoek, Namibia: The moderating role of job crafting. SA Journal of Industrial Psychology 48: 1–10. [Google Scholar] [CrossRef]
- Nasution, Harmein, and Linda Tri Murni Maas. 2022. Analysis of job satisfaction on employee engagement impacted on turnover intentions at PT Hilti Nusantara’s account manager. Paper presented at 19th International Symposium on Management (INSYMA 2022), Bali, Indonesia, May 19–20; Amsterdam: Atlantis Press, pp. 520–28. [Google Scholar]
- Ngabonzima, Anaclet, Domina Asingizwe, and Kyriakos Kouveliotis. 2020. Influence of nurse and midwife managerial leadership styles on job satisfaction, intention to stay, and services provision in selected hospitals of Rwanda. BMC Nursing 19: 35. [Google Scholar] [CrossRef]
- Ofei-Dodoo, Samuel, Myra Chantel Long, Morgan Bretches, Bobbi J. Kruse, Cheryl Haynes, and Caren Bachman. 2020. Work engagement, job satisfaction, and turnover intentions among family medicine residency program managers. International Journal of Medical Education 11: 47–53. [Google Scholar] [CrossRef]
- Ogbonnaya, Chidiebere, and Danat Valizade. 2018. High performance work practices, employee outcomes and organizational performance: A 2-1-2 multilevel mediation analysis. The International Journal of Human Resource Management 29: 239–59. [Google Scholar] [CrossRef]
- Orgambídez-Ramos, Alejandro, Yolanda Borrego-Alés, and Isabel Mendoza-Sierra. 2014. Role stress and work engagement as antecedents of job satisfaction in Spanish workers. Journal of Industrial engineering and Management 7: 360–72. [Google Scholar] [CrossRef]
- Özsungur, Fahri. 2019. The impact of ethical leadership on service innovation behavior: The mediating role of psychological capital. Asia Pacific Journal of Innovation and Entrepreneurship 13: 73–88. [Google Scholar] [CrossRef]
- Pancasila, Irwan, Siswoyo Haryono, and Beni Agus Sulistyo. 2020. Effects of work motivation and leadership toward work satisfaction and employee performance: Evidence from Indonesia. The Journal of Asian Finance, Economics and Business 7: 387–97. [Google Scholar] [CrossRef]
- Penha, Emanuel Dheison dos Santos, Silvia Maria Dias Pedro Rebouças, Monica Cavalcanti Sa de Abreu, and Tobias Coutinho Parente. 2016. Perception of social responsibility and job satisfaction: A study in Brazilian companies/Percepcao de responsabilidade social e satisfacao no trabalho: Um estudo em empresas Brasileiras. Revista de Gestao USP 23: 306–15. [Google Scholar] [CrossRef]
- Pieters, Wesley R. 2018. Assessing organisational justice as a predictor of job satisfaction and employee engagement in Windhoek. SA Journal of Human Resource Management 16: 1–11. [Google Scholar] [CrossRef]
- Podsakoff, Philip M., Scott B. MacKenzie, and Nathan P. Podsakoff. 2012. Sources of method bias in social science research and recommendations on how to control it. Annual Review of Psychology 63: 539–69. [Google Scholar] [CrossRef] [PubMed]
- Polo-Vargas, Jean David, Manuel Fernández-Ríos, Mariana Bargsted, Lorena Ferguson Fama, and Miguel Rojas-Santiago. 2017. The relationship between organizational commitment and life satisfaction: The mediation of employee engagement. UCJC Business and Society Review 54: 110–45. [Google Scholar] [CrossRef]
- Pongton, Pongpipat, and Sid Suntrayuth. 2019. Communication satisfaction, employee engagement, job satisfaction, and job performance in higher education institutions. Abac Journal 39: 90–110. [Google Scholar]
- Pradhan, Rabindra Kumar, Sangya Dash, and Lalatendu Kesari Jena. 2019. Do HR Practices influence job satisfaction? Examining the mediating role of employee engagement in Indian public sector undertakings. Global Business Review 20: 119–32. [Google Scholar] [CrossRef]
- Rahmadani, Vivi Gusrini, Wilmar B. Schaufeli, Tatiana Y. Ivanova, and Evgeny Osin. 2019. Basic psychological need satisfaction mediates the relationship between engaging leadership and work engagement: A cross-national study. Human Resource Development Quarterly 30: 453–71. [Google Scholar] [CrossRef]
- Rana, Sowath, Alexandre Ardichvili, and Oleksandr Tkachenko. 2014. A theoretical model of the antecedents and outcomes of employee engagement: Dubin’s method. Journal of Workplace Learning 26: 249–66. [Google Scholar] [CrossRef]
- Raralio, Jane S. 2022. Work engagement, job satisfaction, and teaching performance of elementary teachers in the new normal. AIDE Interdisciplinary Research Journal 2: 220–41. [Google Scholar] [CrossRef]
- Rinny, Puspita, Charles Bohlen Purba, and Unang Toto Handiman. 2020. The influence of compensation, job promotion, and job satisfaction on employee performance of Mercubuana university. International Journal of Business Marketing and Management 5: 39–48. [Google Scholar]
- Risdayanti, Yeni, and Christine Winstinindah Sandroto. 2020. The effect of job satisfaction and gender on the relationship between employee engagement and intention to leave in PT X: A moderated mediation analysis. International Journal of Applied Business and International Management 5: 13–22. [Google Scholar] [CrossRef]
- Robijn, Wouter, Martin C. Euwema, Wilmar B. Schaufeli, and Jana Deprez. 2020. Leaders, teams and work engagement: A basic needs perspective. Career Development International 25: 373–88. [Google Scholar] [CrossRef]
- Sahu, Sangeeta, Avinash Pathardikar, and Anupam Kumar. 2017. Transformational leadership and turnover: Mediating effects of employee engagement, employer branding, and psychological attachment. Leadership & Organization Development Journal 39: 82–99. [Google Scholar] [CrossRef]
- Sang, Linhua, Dongchun Xia, Guodong Ni, Qingbin Cui, Jianping Wang, and Wenshun Wang. 2019. Influence mechanism of job satisfaction and positive affect on knowledge sharing among project members: Moderator role of organizational commitment. Engineering, Construction and Architectural Management 27: 245–69. [Google Scholar] [CrossRef]
- Selesho, Jacob M., and Idah Naile. 2014. Academic staff retention as a human resource factor: University perspective. International Business & Economics Research Journal 13: 295–304. [Google Scholar] [CrossRef]
- Sharp, Tyrone Parker. 2008. Job satisfaction among psychiatric registered nurses in New England. Journal of Psychiatric and Mental Health Nursing 15: 374–78. [Google Scholar] [CrossRef]
- Shuck, Brad, Devon Twyford, Thomas G. Reio, and Angie Shuck. 2014. Human resource development practices and employee engagement: Examining the connection with employee turnover intentions. Human Resource Development Quarterly 25: 239–70. [Google Scholar] [CrossRef]
- Streukens, Sandra, and Sara Leroi-Werelds. 2016. Bootstrapping and PLS-SEM: A step-by-step guide to get more out of your bootstrap results. European Management Journal 34: 618–32. [Google Scholar] [CrossRef]
- Susanto, Primadi Candra, Siera Syailendra, and Ryan Firdiansyah Suryawan. 2023. Determination of motivation and performance: Analysis of job satisfaction, employee engagement and leadership. International Journal of Business and Applied Economics 2: 59–68. [Google Scholar] [CrossRef]
- Taylor, Jeannette. 2008. Organizational influences, public service motivation and work outcomes: An Australian study. International Public Management Journal 11: 67–88. [Google Scholar] [CrossRef]
- Tentama, Fatwa, Subjardjo Subardjo, Surahma Mulasari, and Novi Ningrum. 2019. Relationship between work satisfaction with employee engagement. Paper presented at First International Conference on Progressive Civil Society (ICONPROCS 2019), Yogyakarta, Indonesia, February 19; Amsterdam: Atlantis Press, pp. 200–3. [Google Scholar]
- Tugade, Guinevere Yvonne G., and Myla M. Arcinas. 2023. Employees Work Engagement: Correlations with Employee Personal Characteristics, Organizational Commitment and Workplace Happiness. International Journal of Multidisciplinary: Applied Business and Education Research 4: 136–55. [Google Scholar] [CrossRef]
- Wen, Han, and Bingjie Liu-Lastres. 2021. Examining the impact of psychological capital on workplace outcomes of ethnic minority foodservice employees. International Journal of Hospitality Management 94: 102881. [Google Scholar] [CrossRef]
- Wilkins, Stephen, Muhammad Mohsin Butt, Daniel Kratochvil, and Melodena Stephens Balakrishnan. 2016. The effects of social identification and organizational identification on student commitment, achievement and satisfaction in higher education. Studies in Higher Education 41: 2232–52. [Google Scholar] [CrossRef]
- Yalabik, Zeynep Yesim, Bruce A. Rayton, and Andriana Rapti. 2017. Facets of job satisfaction and work engagement: A global forum for empirical scholarship. Evidence-Based HRM: A Global Forum for Empirical Scholarship 5: 248–65. [Google Scholar] [CrossRef]
- Yuan, Ling, Mai-Linh Pham, Thi-Phuong Dang, Thi-Ngoc Mai Nguyen, Manh-Cuong Vu, and Anh-Tu Nguyen. 2022. Linking ethical leadership to job satisfaction and work engagement: The mediating role of psychological empowerment. Journal of International Business and Management 5: 1–16. [Google Scholar]
- Zhu, Qinghua, Hang Yin, Junjun Liu, and Kee-hung Lai. 2014. How is employee perception of organizational efforts in corporate social responsibility related to their satisfaction and loyalty towards developing harmonious society in Chinese enterprises? Corporate Social Responsibility and Environmental Management 21: 28–40. [Google Scholar] [CrossRef]


| Variable | Percentage (%) | |
|---|---|---|
| Gender | Male | 40.9 |
| Female | 59.1 | |
| Role at the university | Lecturer | 32.9 |
| Administrative assistant | 41.8 | |
| Lecturer and administrative assistant | 16.0 | |
| Other | 0.2 | |
| Age | 18 to 29 | 24.8 |
| 30 to 39 | 18.2 | |
| 40 to 49 | 23.2 | |
| 50 to 59 | 18.0 | |
| 60+ | 15.8 | |
| Education | No school certificate | 0.7 |
| Primary | 4.1 | |
| Secondary | 13.2 | |
| University | 82.1 | |
| Time at the university | Less than 1 year | 17.0 |
| 1 to 3 years | 13.2 | |
| 4 to 6 years | 13.0 | |
| 7 years or more | 56.8 | |
| Campus | Santiago | 46.3 |
| Santo Domingo | 26.1 | |
| Moca | 0.5 | |
| Mao | 9.5 | |
| Dajabón | 11.8 | |
| Puerto Plata | 5.4 | |
| Gaspar Hernández | 0.5 |
| Mean | S.D. | K–S Test | Cronbach | |
|---|---|---|---|---|
| Employee engagement—EE | 0.909 | |||
| EE1—I normally do more than is expected to help the university achieve its goals | 4.59 | 0.686 | 0.000C | |
| EE2—I would accept almost any position in order to continue working at this university | 4.12 | 1.054 | 0.000C | |
| EE3—I find that my values and the organisation’s values are very similar | 4.41 | 0.887 | 0.000C | |
| EE4—I am proud to say that I form part of this university | 4.64 | 0.687 | 0.000C | |
| EE5—I am very happy to have chosen this university to work at and not another one | 4.54 | 0.794 | 0.000C | |
| EE6—When I wake up in the morning, I look forward to going to work | 4.45 | 0.879 | 0.000C | |
| EE7—I feel full of energy at work | 4.51 | 0.850 | 0.000C | |
| EE8—My job inspires me | 4.56 | 0.834 | 0.000C | |
| Satisfaction with leadership—SL | 0.928 | |||
| SL1—My superior always makes it clear what they expect from my work | 4.44 | 0.897 | 0.000C | |
| SL2—I feel free to contribute criticism and suggestions to my superior | 4.36 | 0.919 | 0.000C | |
| SL3—The requests and guidance of my superior make my work easier | 4.41 | 0.900 | 0.000C | |
| SL4—My superior knows their field very well | 4.55 | 0.774 | 0.000C | |
| SL5—I trust what my superior says | 4.52 | 0.816 | 0.000C | |
| SL6—Superiors know how to show how we can contribute to the university’s objectives | 4.49 | 0.795 | 0.000C | |
| Satisfaction with salary—SS | 0.892 | |||
| SS1—The salary paid by this university to its employees is fair | 3.51 | 1.226 | 0.000C | |
| SS2—I consider that my work is organized and valued by the university | 3.92 | 1.136 | 0.000C | |
| SS3—I am rewarded fairly for the quality of the work I do | 3.71 | 1.201 | 0.000C | |
| Satisfaction with work done—SW | 0.863 | |||
| SW1—I receive all the information I need to do my job well | 4.33 | 0.895 | 0.000C | |
| SW2—I feel that the time I dedicate to my work is appropriate to the needs of the university and my needs | 4.41 | 0.828 | 0.000C | |
| SW3—I like the work I do at this university today | 4.61 | 0.734 | 0.000C | |
| SW4—I have all the equipment and material necessary to do my job well | 4.19 | 1.046 | 0.000C | |
| SW5—The processes, procedures and work routines of this university are organized and efficient | 4.20 | 0.966 | 0.000C | |
| SW6—I know what I need to do to grow professionally at this university | 4.40 | 0.940 | 0.000C | |
| SW7—I feel like my work is important for this university to be successful | 4.60 | 0.768 | 0.000C | |
| SW8—My tasks at the university are well designed | 4.55 | 1.540 | 0.000C | |
| SW9—I enjoy my job | 4.65 | 0.736 | 0.000C | |
| Satisfaction with promotions—SP | 0.882 | |||
| SP1—I know what I need to do to grow professionally at this university | 4.34 | 0.941 | 0.000C | |
| SP2—I believe that working at this university will give me the chance to build my career and grow | 4.30 | 1.047 | 0.000C | |
| SP3—The university uses fair criteria for promotions and career development | 4.19 | 1.011 | 0.000C | |
| Satisfaction with co-workers—SC | 0.910 | |||
| SC1—The working environment at the university facilitates the relationship between co-workers | 4.33 | 0.931 | 0.000C | |
| SC2—The working environment in my department facilitates the relationship between team members | 4.44 | 0.858 | 0.000C | |
| SC3—At this university people are always willing to help each other | 4.28 | 0.984 | 0.000C | |
| SC4—I am always well taken care of when I need a co-worker | 4.43 | 0.797 | 0.000C | |
| SC5—At this university we can trust co-workers | 4.15 | 1.016 | 0.000C | |
| SC6—I feel like my team works like a real team | 4.42 | 0.881 | 0.000C |
| Loadings | Rho_A | Rho_C | AVE | |
|---|---|---|---|---|
| Satisfaction with leadership—SL | 0.933 | 0.945 | 0.740 | |
| SL1 | 0.882 | |||
| SL2 | 0.814 | |||
| SL3 | 0.898 | |||
| SL4 | 0.876 | |||
| SL5 | 0.882 | |||
| SL6 | 0.868 | |||
| Satisfaction with salary—SS | 0.930 | 0.932 | 0.822 | |
| SS1 | 0.861 | |||
| SS2 | 0.924 | |||
| SS3 | 0.932 | |||
| Satisfaction with work done—SW | 0.908 | 0.913 | 0.546 | |
| SW1 | 0.807 | |||
| SW2 | 0.759 | |||
| SW3 | 0.807 | |||
| SW4 | 0.627 | |||
| SW5 | 0.776 | |||
| SW6 | 0.780 | |||
| SW7 | 0.776 | |||
| SW8 | 0.618 | |||
| SW9 | 0.811 | |||
| Satisfaction with promotions—SP | 0.807 | 0.927 | 0.810 | |
| SP1 | 0.849 | |||
| SP2 | 0.931 | |||
| SP3 | 0.918 | |||
| Satisfaction with co-workers—SC | 0.913 | 0.932 | 0.695 | |
| SC1 | 0.797 | |||
| SC2 | 0.813 | |||
| SC3 | 0.847 | |||
| SC4 | 0.862 | |||
| SC5 | 0.839 | |||
| SC6 | 0.844 | |||
| Employee engagement—EE | 0.931 | 0.933 | 0.640 | |
| EE1 | 0.572 | |||
| EE2 | 0.541 | |||
| EE3 | 0.854 | |||
| EE4 | 0.851 | |||
| EE5 | 0.857 | |||
| EE6 | 0.854 | |||
| EE7 | 0.896 | |||
| EE8 | 0.883 |
| EE | SL | SS | SW | SP | SC | |
|---|---|---|---|---|---|---|
| EE | ||||||
| SL | 0.740 | |||||
| SS | 0.519 | 0.505 | ||||
| SW | 0.892 | 0.794 | 0.606 | |||
| SP | 0.689 | 0.650 | 0.724 | 0.829 | ||
| SC | 0.710 | 0.749 | 0.542 | 0.761 | 0.631 |
| B | R2 | Correl. | Exp. Var. | f2 (Sig.) | |
|---|---|---|---|---|---|
| Employee engagement | 0.691 | ||||
| H1: Satisfaction with leadership | 0.157 | 0.690 | 10.83% | 0.032 (0.441) | |
| H2: Satisfaction with salary | 0.007 | 0.478 | 0.33% | 0.000 (0.982) | |
| H3: Satisfaction with work done | 0.618 | 0.815 | 50.36% | 0.367 (0.002) | |
| H4: Satisfaction with promotions | −0.004 | 0.617 | −0.24% | 0.000 (0.997) | |
| H5: Satisfaction with co-workers | 0.119 | 0.654 | 7.78% | 0.020 (0.377) |
| Hypothesis | b | IC95% | |
|---|---|---|---|
| 2.5% | 97.5% | ||
| H1: Satisfaction with leadership → Employee engagement | 0.157NS | −0.023 | 0.330 |
| H2: Satisfaction with salary → Employee engagement | 0.007NS | −0.071 | 0.081 |
| H3: Satisfaction with work done → Employee engagement | 0.618SIG | 0.471 | 0.795 |
| H4: Satisfaction with promotions → Employee engagement | −0.004NS | −0.113 | 0.091 |
| H5: Satisfaction with co-workers → Employee engagement | 0.119NS | −0.012 | 0.234 |
Disclaimer/Publisher’s Note: The statements, opinions and data contained in all publications are solely those of the individual author(s) and contributor(s) and not of MDPI and/or the editor(s). MDPI and/or the editor(s) disclaim responsibility for any injury to people or property resulting from any ideas, methods, instructions or products referred to in the content. |
© 2023 by the authors. Licensee MDPI, Basel, Switzerland. This article is an open access article distributed under the terms and conditions of the Creative Commons Attribution (CC BY) license (https://creativecommons.org/licenses/by/4.0/).
Share and Cite
Tavárez de Henríquez, J.C.; Domínguez Valerio, C.M. Satisfaction with the Work Done in University Employees: A Study from a Developing Country. Adm. Sci. 2023, 13, 221. https://doi.org/10.3390/admsci13100221
Tavárez de Henríquez JC, Domínguez Valerio CM. Satisfaction with the Work Done in University Employees: A Study from a Developing Country. Administrative Sciences. 2023; 13(10):221. https://doi.org/10.3390/admsci13100221
Chicago/Turabian StyleTavárez de Henríquez, Joselina Caridad, and Cándida María Domínguez Valerio. 2023. "Satisfaction with the Work Done in University Employees: A Study from a Developing Country" Administrative Sciences 13, no. 10: 221. https://doi.org/10.3390/admsci13100221
APA StyleTavárez de Henríquez, J. C., & Domínguez Valerio, C. M. (2023). Satisfaction with the Work Done in University Employees: A Study from a Developing Country. Administrative Sciences, 13(10), 221. https://doi.org/10.3390/admsci13100221
