Explicating Brand Equity in the Information Technology Sector in Vietnam
Abstract
:1. Introduction
2. Literature Review
2.1. B2B Brand Equity
2.2. Value Co-Creation and Customer Value in the B2B Industry
2.3. Firms’ Capabilities and Their Impacts on Brand Equity
2.3.1. Innovation Capability, Value Co-Creation, and Brand Equity
2.3.2. Marketing Capabilities, Value Co-Creation, and Brand Equity
2.3.3. Network Capability, Value Co-Creation, and Brand Equity
2.3.4. Dynamic Capabilities, Value Co-Creation, and Brand Equity
3. Methodology
3.1. Sample and Procedures
3.2. Measurement
3.3. Assessment Method
4. Results and Discussions
4.1. Measurements Model
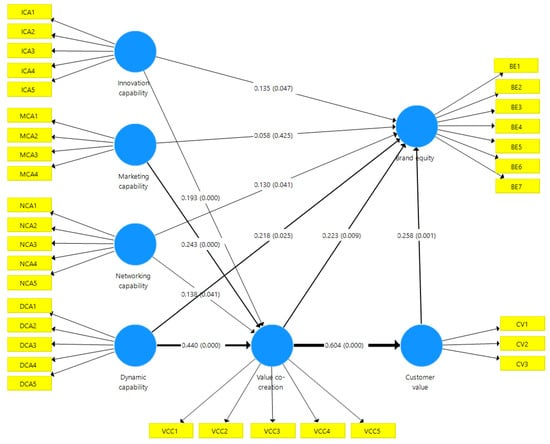
4.2. Structural Model
4.3. Discussion
4.4. Theoretical and Managerial Implications
4.4.1. Theoretical Implications
4.4.2. Managerial Implications
5. Conclusions
6. Limitations
Author Contributions
Funding
Institutional Review Board Statement
Informed Consent Statement
Data Availability Statement
Conflicts of Interest
References
- Albers, Sönke. 2010. PLS and success factor studies in marketing. In Handbook of Partial Least Squares. New York: Springer, pp. 409–25. [Google Scholar]
- Asamoah, Emmanuel Selase. 2014. Customer based brand equity (CBBE) and the competitive performance of SMEs in Ghana. Journal of Small Business and Enterprise Development 21: 117–31. [Google Scholar] [CrossRef]
- Bamm, Robert, Marc Helbling, and Kaisa Joukanen. 2018. Online Branding and the B2B Context. In Developing Insights on Branding in the B2B Context. Bingley: Emerald Publishing Limited, pp. 163–76. [Google Scholar] [CrossRef]
- Baumgarth, Carsten, and Lars Binckebanck. 2011. Sales force impact on B-to-B brand equity: Conceptual framework and empirical test. Journal of Product & Brand Management 20: 487–98. [Google Scholar] [CrossRef] [Green Version]
- Baumgarth, Carsten, and Marco Schmidt. 2010. How strong is the business-to-business brand in the workforce? An empirically-tested model of ‘internal brand equity’in a business-to-business setting. Industrial Marketing Management 39: 1250–60. [Google Scholar] [CrossRef]
- Belo, Frederico, Xiaoji Lin, and Maria Ana Vitorino. 2014. Brand capital and firm value. Review of Economic Dynamics 17: 150–69. [Google Scholar] [CrossRef]
- Bentler, Peter M., and Douglas G. Bonett. 1980. Significance tests and goodness of fit in the analysis of covariance structures. Psychological Bulletin 88: 588–606. [Google Scholar] [CrossRef]
- Bharadwaj, Sundar G., P. Rajan Varadarajan, and John Fahy. 2015. Competitive Advantage in Service Industries: A Conceptual Model. Journal of Marketing 57: 83–99. [Google Scholar] [CrossRef]
- Biraghi, Silvia, and Rossella Chiara Gambetti. 2017. Is brand value co-creation actionable? A facilitation perspective. Management Decision 55: 1476–88. [Google Scholar] [CrossRef]
- Blocker, Christopher P. 2011. Modeling customer value perceptions in cross-cultural business markets. Journal of Business Research. 64: 533–40. [Google Scholar] [CrossRef]
- Bonamigo, Andrei, Dettmann Brenda, Camila Guimarães Frech, and Steffan Macali Werner. 2020. Facilitators and inhibitors of value co-creation in the industrial services environment. Journal of Service Theory and Practice 30: 609–42. [Google Scholar] [CrossRef]
- Boo, Soyoung, James Busser, and Seyhmus Baloglu. 2009. A model of customer-based brand equity and its application to multiple destinations. Tourism Management 30: 219–31. [Google Scholar] [CrossRef]
- Borch, Odd Jarl, and Einar Lier Madsen. 2007. Dynamic capabilities facilitating innovative strategies in SMEs. International Journal of Technoentrepreneurship 1: 109–25. [Google Scholar] [CrossRef]
- Brodie, Roderick J., James R.M. Whittome, and Gregory J. Brush. 2009. Investigating the service brand: A customer value perspective. Journal of Business Research 62: 345–55. [Google Scholar] [CrossRef]
- Brodie, Roderick J., Maureen Benson-Rea, and Christopher J. Medlin. 2017. Branding as a dynamic capability: Strategic advantage from integrating meanings with identification. Marketing Theory 17: 183–99. [Google Scholar] [CrossRef]
- Byrne, Byrne M. 2013. Structural Equation Modeling with AMOS. Routledge: Psychology Press. [Google Scholar] [CrossRef]
- Cavusgil, S. Tamer, and Gary Knight. 2015. The born global firm: An entrepreneurial and capabilities perspective on early and rapid internationalization. Journal of International Business Studies 46: 3–16. [Google Scholar] [CrossRef]
- Chow, Hsueh-Wen, Guo-Jie Ling, I-Yin Yen, and Kuo-Ping Hwang. 2017. Building brand equity through industrial tourism. Asia Pacific Management Review 22: 70–79. [Google Scholar] [CrossRef]
- Claro, Danny Pimentel, and Priscila B. Oliveira Claro. 2010. Collaborative buyer–supplier relationships and downstream information in marketing channels. Industrial Marketing Management 39: 221–28. [Google Scholar] [CrossRef]
- Cohen, Jacob. 1988. Statistical Power Analysis for the Behavioral Sciences. In Lawrence Erlbaum Associates. Hillsdale and New York: Academic Press, pp. 20–26. [Google Scholar]
- Davis, Davis F., Susan L. Golicic, and Adam Marquardt. 2009. Measuring brand equity for logistics services. The International Journal of Logistics Management 20: 201–12. [Google Scholar] [CrossRef]
- Dijkstra, Theo K., and Jörg Henseler. 2015. Consistent and asymptotically normal PLS estimators for linear structural equations. Computational Statistics & Data Analysis 81: 10–23. [Google Scholar]
- Farquhar, Peter H. 1989. Managing Brand equity. Marketing Resesearch 1: 24–33. [Google Scholar]
- Flint, Daniel J., Robert B. Woodruff, and Sarah Fisher Gardial. 1997. Customer value change in industrial marketing relationships: A call for new strategies and research. Industrial Marketing Management 26: 163–75. [Google Scholar] [CrossRef]
- Fornell, Claes, and David F. Larcker. 1981. Structural Equation Models with Unobservable Variables and Measurement Error: Algebra and Statistics. Journal of Marketing Research 18: 382–88. [Google Scholar] [CrossRef]
- Franklin, Drew, and Roger Marshall. 2019. Adding co-creation as an antecedent condition leading to trust in business-to-business relationships. Industrial Marketing Management 77: 170–81. [Google Scholar] [CrossRef]
- Frías Jamilena, Dolores María, Ana Isabel Polo Peña, and Miguel Ángel Rodríguez Molina. 2017. The Effect of Value-Creation on Consumer-Based Destination Brand Equity. Journal of Travel Research 56: 1011–31. [Google Scholar] [CrossRef]
- Fuchs, Christoph, and Martin Schreier. 2011. Customer Empowerment in New Product Development. Journal of Product Innovation Management 28: 17–32. [Google Scholar] [CrossRef] [Green Version]
- Gil-Saura, Irene, María Eugenia Ruiz-Molina, Geraldine Michel, Amparo Corraliza-Zapata, and Marketing Department, Faculty. 2013. Retail brand equity: A model based on its dimensions and effects. International Review of Retail, Distribution and Consumer Research 23: 111–36. [Google Scholar] [CrossRef]
- Girod, Stéphane J. G., and Richard Whittington. 2017. Reconfiguration, restructuring and firm performance: Dynamic capabilities and environmental dynamism. Strategic Management Journal 38: 1121–33. [Google Scholar] [CrossRef] [Green Version]
- Guenther, Miriam, and Peter Guenther. 2019. The value of branding for B2B service firms—The shareholders’ perspective. Industrial Marketing Management 78: 88–101. [Google Scholar] [CrossRef]
- Hair, Joseph F., G. Tomas M. Hult, Chistian M. Ringle, and Marko Sarstedt. 2013. A Primer on Partial Least Squares Structural Equation Modeling (PLS-SEM). Thousand Oaks: Sage, p. 165. [Google Scholar]
- Hair, Joseph F., William C. Black, Barry J. Babin, and Rolph E. Anderson. 2010. Multivariate Data Analysis: International Version. Upper Saddle River: Pearson. [Google Scholar]
- Han, Sang-Lin, and Hyung-Suk Sung. 2008. Industrial brand value and relationship performance in business markets—A general structural equation model. Industrial Marketing Management 37: 807–18. [Google Scholar] [CrossRef]
- Han, Sung Ho, Bang Nguyen, and Timothy J. Lee. 2015. Consumer-based chain restaurant brand equity, brand reputation, and brand trust. International Journal of Hospitality Management 50: 84–93. [Google Scholar] [CrossRef]
- Hanaysha, Jalal, and Haim Hilman. 2015. Product innovation as a key success factor to build sustainable brand equity. Management Science Letters 5: 567–76. [Google Scholar] [CrossRef]
- He, Qiuqin, José Manuel Guaita-Martínez, and Dolores Botella-Carrubi. 2020. How brand equity affects firm productivity: The role of R&D and human capital. Economic Research-Ekonomska Istraživanja 33: 2976–92. [Google Scholar] [CrossRef] [Green Version]
- Henseler, Jörg, Christian M. Ringle, and Marko Sarstedt. 2012. Using Partial Least Squares Path Modeling in Advertising Research: Basic Concepts and Recent Issues. In Handbook of Research on International Advertising. Edited by E. Elgar. Cheltenham and Northampton: Edward Elgar Publishing, pp. 252–76. [Google Scholar] [CrossRef]
- Henseler, Jörg, Theo K. Dijkstra, Marko Sarstedt, Christian M. Ringle, Adamantios Diamantopoulos, Detmar W. Straub, David J. Ketchen Jr., Joseph F. Hair, G. Tomas M. Hult, and Roger J. Calantone. 2014. Common Beliefs and Reality About PLS. Organizational Research Methods 17: 182–209. [Google Scholar] [CrossRef] [Green Version]
- Hirvonen, Saku, Tommi Laukkanen, and Jari Salo. 2016. Does brand orientation help B2B SMEs in gaining business growth? Journal of Business and Industrial Marketing 31: 472–87. [Google Scholar] [CrossRef]
- Hu, Li-tze, and Peter M. Bentler. 1998. Fit indices in covariance structure modeling: Sensitivity to underparameterized model misspecification. Psychological Methods 3: 424. [Google Scholar] [CrossRef]
- Hu, Li-tze, and Peter M. Bentler. 1999. Cutoff criteria for fit indexes in covariance structure analysis: Conventional criteria versus new alternatives. Structural Equation Modeling: A Multidisciplinary Journal 6: 1–55. [Google Scholar] [CrossRef]
- Hutchinson, Karise, Nicholas Alexander, Barry Quinn, and Anne Marie Doherty. 2007. Internationalization Motives and Facilitating Factors: Qualitative Evidence from Smaller Specialist Retailers. Journal of International Marketing 15: 96–122. [Google Scholar] [CrossRef]
- Im, Holly Hyunjung, Samuel Seongseop Kim, Statia Elliot, and Heejoo Han. 2012. Conceptualizing Destination Brand Equity Dimensions from a Consumer-Based Brand Equity Perspective. Journal of Travel & Tourism Marketing 29: 385–403. [Google Scholar] [CrossRef]
- Jajja, Muhammad Shakeel Sadiq, Vijay R. Kannan, Shaukat Ali Brah, and Syed Zahoor Hassan. 2017. Linkages between firm innovation strategy, suppliers, product innovation, and business performance. International Journal of Operations & Production Management 37: 1054–75. [Google Scholar] [CrossRef] [Green Version]
- Keller, Kevin Lane. 2003. Brand Synthesis: The Multidimensionality of Brand Knowledge. Journal of Consumer Research 29: 595–600. [Google Scholar] [CrossRef]
- Kelley, Donna J., Lois Peters, and Gina Colarelli O’Connor. 2009. Intra-organizational networking for innovation-based corporate entrepreneurship. Journal of Business Venturing 24: 221–35. [Google Scholar] [CrossRef]
- Kim, Ji-Hern, and Yong J. Hyun. 2011. A model to investigate the influence of marketing-mix efforts and corporate image on brand equity in the IT software sector. Industrial Marketing Management 40: 424–38. [Google Scholar] [CrossRef]
- Kock, Ned. 2015. Common method bias in PLS-SEM: A full collinearity assessment approach. International Journal of e-Collaboration 11: 1–10. [Google Scholar] [CrossRef] [Green Version]
- Kock, Ned, and Gary Lynn. 2012. Lateral Collinearity and Misleading Results in Variance-Based SEM: An Illustration and Recommendations. Journal of the Association for Information Systems 13: 546–80. [Google Scholar] [CrossRef] [Green Version]
- Kuo, Szu-Yu, Pei-Chun Lin, and Chin-Shan Lu. 2017. The effects of dynamic capabilities, service capabilities, competitive advantage, and organizational performance in container shipping. Transportation Research Part A: Policy and Practice 95: 356–71. [Google Scholar] [CrossRef]
- Lam, Long, Phuong Nguyen, Nga Le, and Khoa Tran. 2021. The Relation among Organizational Culture, Knowledge Management, and Innovation Capability : Its Implication for Open Innovation. Journal of Open Innovation: Technology, Market, and Complexity 7: 66. [Google Scholar] [CrossRef]
- Lucy, Matthews, Hengky Latan, and Richard Noonan. 2017. Partial least squares path modeling: Basic concepts, methodological issues and applications. Partial Least Squares Path Modeling: Basic Concepts, Methodological Issues and Applications, 1–414. [Google Scholar] [CrossRef]
- Lawson, Benn, and Danny Samson. 2001. Developing innovation capability in organisations: A dynamic capabilities approach. International Journal of Innovation Management 5: 377–400. [Google Scholar] [CrossRef]
- Leek, Sheena, and George Christodoulides. 2011. A literature review and future agenda for B2B branding: Challenges of branding in a B2B context. Industrial Marketing Management 40: 830–37. [Google Scholar] [CrossRef]
- Leroi-Werelds, Sara, Sandra Streukens, Michael K. Brady, and Gilbert Swinnen. 2014. Assessing the value of commonly used methods for measuring customer value: a multi-setting empirical study. Journal of the Academy of Marketing Science 42: 430–51. [Google Scholar] [CrossRef]
- Lindgreen, Adam, Martin K. Hingley, David B. Grant, and Robert E. Morgan. 2012. Value in business and industrial marketing: Past, present, and future. Industrial Marketing Management 41: 207–14. [Google Scholar] [CrossRef]
- Loureiro, Sandra Maria Correia, and Eduardo Moraes Sarmento. 2018. Enhancing brand equity through emotions and experience: The banking sector. International Journal of Bank Marketing 36: 868–83. [Google Scholar] [CrossRef]
- Maarit Jalkala, Anne, and Joona Keränen. 2014. Brand positioning strategies for industrial firms providing customer solutions. Journal of Business & Industrial Marketing 29: 253–64. [Google Scholar] [CrossRef]
- Makkonen, Marika, and Henna Sundqvist-Andberg. 2017. Customer value creation in B2B relationships: Sawn timber value chain perspective. Journal of Forest Economics 29: 94–106. [Google Scholar] [CrossRef]
- Mathivathanan, Deepak, Kannan Govindan, and A. Noorul Haq. 2017. Exploring the impact of dynamic capabilities on sustainable supply chain firm’s performance using Grey-Analytical Hierarchy Process. Journal of Cleaner Production 147: 637–53. [Google Scholar] [CrossRef]
- Michell, Paul, Jacqui King, and Jon Reast. 2001. Brand Values Related to Industrial Products. Industrial Marketing Management 30: 415–25. [Google Scholar] [CrossRef]
- Mingione, Michela, and Luna Leoni. 2020. Blurring B2C and B2B boundaries: corporate brand value co-creation in B2B2C markets. Journal of Marketing Management 36: 72–99. [Google Scholar] [CrossRef] [Green Version]
- Moradi, Hadi, and Azim Zarei. 2012. Creating consumer-based brand equity for young Iranian consumers via country of origin sub-components effects. Asia Pacific Journal of Marketing and Logistics 24: 394–413. [Google Scholar] [CrossRef]
- Morgan, Neil A., Douglas W. Vorhies, and Charlotte H. Mason. 2009. Market orientation, marketing capabilities, and firm performance. Strategic Management Journal 30: 909–20. [Google Scholar] [CrossRef]
- Myers, Chris A. 2003. Managing brand equity: A look at the impact of attributes. Journal of Product & Brand Management 12: 39–51. [Google Scholar] [CrossRef]
- Nguyen, Phuong V., Hien Thi Ngoc Huynh, Long Nguyen Hai Lam, Toan Bao Le, and Nghi Hong Xuan Nguyen. 2021. The impact of entrepreneurial leadership on SMEs’ performance: The mediating effects of organizational factors. Heliyon 7: 1–13. [Google Scholar] [CrossRef] [PubMed]
- O’Cass, Aron, and Liem Viet Ngo. 2007. Market orientation versus innovative culture: Two routes to superior brand performance. European Journal of Marketing 41: 868–87. [Google Scholar] [CrossRef]
- O’cass, Aron, and Liem Viet Ngo. 2012. Creating superior customer value for B2B firms through supplier firm capabilities. Industrial Marketing Management 41: 125–35. [Google Scholar] [CrossRef]
- Odoom, Raphael, and Priscilla Mensah. 2019. Brand orientation and brand performance in SMEs: The moderating effects of social media and innovation capabilities. Management Research Review 42: 155–71. [Google Scholar] [CrossRef]
- Pike, Steven, Constanza Bianchi, Gayle Kerr, and Charles Patti. 2010. Consumer-based brand equity for Australia as a long-haul tourism destination in an emerging market. International Marketing Review 27: 434–49. [Google Scholar] [CrossRef] [Green Version]
- Protogerou, Aimilia, Yannis Caloghirou, and Spyros Lioukas. 2011. Dynamic capabilities and their indirect impact on firm performance. Industrial and Corporate Change 21: 615–47. [Google Scholar] [CrossRef]
- Rahman, Mahabubur, M. Ángeles Rodríguez-Serrano, and Mary Lambkin. 2018. Brand management efficiency and firm value: An integrated resource based and signalling theory perspective. Industrial Marketing Management 72: 112–26. [Google Scholar] [CrossRef]
- Rajapathirana, R. P. Jayani, and Yan Hui. 2018. Relationship between innovation capability, innovation type, and firm performance. Journal of Innovation and Knowledge 3: 44–55. [Google Scholar] [CrossRef]
- Resnick, Sheilagh Mary, Ranis Cheng, Mike Simpson, and Fernando Lourenço. 2016. Marketing in SMEs: A “4Ps” self-branding model. International Journal of Entrepreneurial Behaviour and Research 22: 155–74. [Google Scholar] [CrossRef] [Green Version]
- Rezazadeh, Bahram, Hadi Karami, and Azhdar Karami. 2016. Technology Orientation, Dynamic Capabilities and SMEs Performance. Strategic Management Quaterly 4: 41–60. [Google Scholar] [CrossRef]
- Saha, Victor, Venkatesh Mani, and Praveen Goyal. 2020. Emerging trends in the literature of value co-creation: A bibliometric analysis. Benchmarking 27: 981–1002. [Google Scholar] [CrossRef]
- Sales-Vivó, Vicente, Irene Gil-Saura, and Martina Gallarza. 2020. Modelling value co-creation in triadic B2B industrial relationships. Marketing Intelligence and Planning 38: 941–55. [Google Scholar] [CrossRef]
- Samudro, Andreas, Ujang Sumarwan, M. Simanjuntak, and E. Z. Yusuf. 2018. Perceived Quality and Relationship Quality as Antecedents and Predictors of Loyalty in the Chemical Industry: A Literature Review. European Scientific Journal 14: 173. [Google Scholar] [CrossRef]
- Sánchez-Gutiérrez, José, Pablo Cabanelas, Jesús F. Lampón, and Tania E. González-Alvarado. 2019. The impact on competitiveness of customer value creation through relationship capabilities and marketing innovation. Journal of Business and Industrial Marketing 34: 618–27. [Google Scholar] [CrossRef]
- Shocker, Allan D., and David A. Aaker. 1993. Managing Brand Equity. Journal of Marketing Research 30: 256. [Google Scholar] [CrossRef]
- Shou, Zhigang, Jun Chen, Wenting Zhu, and Lihua Yang. 2014. Firm capability and performance in China: The moderating role of guanxi and institutional forces in domestic and foreign contexts. Journal of Business Research 67: 77–82. [Google Scholar] [CrossRef]
- Sobel, Michael E. 1982. Asymptotic Confidence Intervals for Indirect Effects in Structural Equation Models. Sociological Methodology 13: 290–312. [Google Scholar] [CrossRef]
- Steenkamp, Jan-Benedict EM. 2020. Global Brand Building and Management in the Digital Age. Journal of International Marketing 28: 13–27. [Google Scholar] [CrossRef]
- Sürücü, Özlem, Yüksel Öztürk, Fevzi Okumus, and Anil Bilgihan. 2019. Brand awareness, image, physical quality and employee behavior as building blocks of customer-based brand equity: Consequences in the hotel context. Journal of Hospitality and Tourism Management 40: 114–24. [Google Scholar] [CrossRef]
- Teece, David J. 2016. Dynamic Capabilities. The Palgrave Encyclopedia of Strategic Management 18: 1–9. [Google Scholar] [CrossRef]
- Teece, David J., Gary Pisano, and Amy Shue. 1997. Dynamic capabilities and strategic management. Strategic Management Journal 18: 509–33. [Google Scholar] [CrossRef]
- Ulaga, Wolfgang, and Andreas Eggert. 2006. Value-based differentiation in business relationships: Gaining and sustaining key supplier status. Journal of Marketing 70: 119–36. [Google Scholar] [CrossRef]
- Vázquez, Rodolfo, A. Belen Del Rio, and Victor Iglesias. 2002. Consumer-based Brand Equity: Development and Validation of a Measurement Instrument. Journal of Marketing Management 18: 27–48. [Google Scholar] [CrossRef]
- Walter, Achim, Michael Auer, and Thomas Ritter. 2006. The impact of network capabilities and entrepreneurial orientation on university spin-off performance. Journal of Business Venturing 21: 541–67. [Google Scholar] [CrossRef]
- Wang, Catherine L., and Pervaiz K. Ahmed. 2004. The development and validation of the organisational innovativeness construct using confirmatory factor analysis. European Journal of Innovation Management 7: 303–13. [Google Scholar] [CrossRef] [Green Version]
- Wang, Hui-Ming Deanna, and Sanjit Sengupta. 2016. Stakeholder relationships, brand equity, firm performance: A resource-based perspective. Journal of Business Research 69: 5561–68. [Google Scholar] [CrossRef]
- Wernerfelt, Birger. 1984. A resource-based view of the firm. Strategic Management Journal 5: 171–80. [Google Scholar] [CrossRef]
- Wong, Ho Yin, and Bill Merrilees. 2006. Determinants of SME brand adaptation in global marketing. International Journal of Entrepreneurship and Small Business 3: 477–97. [Google Scholar] [CrossRef] [Green Version]
- Xie, Yi, and Xiaoying Zheng. 2019. How does corporate learning orientation enhance industrial brand equity? The roles of firm capabilities and size. Journal of Business and Industrial Marketing 35: 231–43. [Google Scholar] [CrossRef]
- Yurtkoru, E. Serra, Pınar Acar, and Begüm Seray Teraman. 2014. Willingness to Take Risk and Entrepreneurial Intention of University Students: An Empirical Study Comparing Private and State Universities. Procedia-Social and Behavioral Sciences 150: 834–40. [Google Scholar] [CrossRef] [Green Version]
- Zeithaml, Valarie A. 1988. Consumer Perceptions of Price, Quality, and Value: A Means-End Model and Synthesis of Evidence. Journal of Marketing 52: 2–22. [Google Scholar] [CrossRef]
- Zhang, Jing, Yanxin Jiang, Rizwan Shabbir, and Miao Zhu. 2016. How brand orientation impacts B2B service brand equity? An empirical study among Chinese firms. Journal of Business & Industrial Marketing 31: 83–98. [Google Scholar] [CrossRef]
- Zhang, Jing, Yanxin Jiang, Rizwan Shabbir, and Mingfei Du. 2015. Building industrial brand equity by leveraging firm capabilities and co-creating value with customers. Industrial Marketing Management 51: 47–58. [Google Scholar] [CrossRef]
- Zhang, Yufeng, Zhibo Yang, and Tao Zhang. 2018. Strategic resource decisions to enhance the performance of global engineering services. International Business Review 27: 678–700. [Google Scholar] [CrossRef]
- Zhao, Xinshu, John G. Lynch Jr., and Qimei Chen. 2010. Reconsidering Baron and Kenny: Myths and truths about mediation analysis. Journal of consumer research 37: 197–206. [Google Scholar] [CrossRef]


| Latent Variables | Observed Items | Mean | SD |
|---|---|---|---|
| Innovation capability Adapted from (Wang and Ahmed 2004) | ICA1. The company’s R&D is fully capable of adapting to instantaneous market insights. | 3.527 | 0.877 |
| ICA2. In recent years, the company has pursued new operations, resulting in increased customer interest and retention. | 3.473 | 0.858 | |
| ICA3. The company considers every opportunity and is willing to invest in niche markets. | 3.566 | 0.965 | |
| ICA4. The company applies breakthrough ideas in its marketing campaigns that have positive effects. | 3.714 | 0.864 | |
| ICA5. The company is willing to test new methods to improve customer satisfaction, even the risky ones. | 3.412 | 0.940 | |
| Marketing capability Adapted from (Zhang et al. 2015) | MCA1. Compared to competitors, the company has a variety of marketing methods that improve customer awareness. | 3.923 | 0.804 |
| MCA2. The company has the abilities and resources to implement practical marketing activities. | 3.874 | 0.821 | |
| MCA3. The company often applies creative ideas in advertising campaigns that achieve the best outcomes. | 3.786 | 0.869 | |
| MCA4. The company has developed public relation skills that increase customer satisfaction. | 3.687 | 0.908 | |
| Networking capability Adapted from (Walter et al. 2006) | NCA1. The company finds it easy to enrich business partnerships. | 3.962 | 0.692 |
| NCA2. The company assigns specialized coordinators for individual customer relationships. | 3.995 | 0.762 | |
| NCA3. The company employs every resource to increase opportunities for business expansion. | 3.967 | 0.757 | |
| NCA4. The company always observes its partners’ processes/products/services in detail before reaching any collaborative decision. | 3.907 | 0.741 | |
| NCA5. The company considers the customer’s perspective to reach agreement and avoid conflicts. | 3.923 | 0.599 | |
| Dynamic capability Adapted from (Protogerou et al. 2011; Yurtkoru et al. 2014; Girod and Whittington 2017; Mathivathanan et al. 2017) | DCA1-The firm has the ability to mobilize resources effectively. | 3.824 | 0.849 |
| DCA2-The firm is able to configure organizational resources to cope with different situations. | 3.780 | 0.818 | |
| DCA3-The firm’s employees have the capability to learn new knowledge and skills quickly to meet job requirements. | 3.874 | 0.736 | |
| DCA4-The firm is very proactive in updating and applying industry best practices to improve performance. | 3.934 | 0.791 | |
| DCA5-The firm adapts to the rapid changes in the business environment. | 3.912 | 0.789 | |
| Value co-creation Adapted from (Claro and Claro 2010) | VCC1. The company willingly partners with its consumers in addressing specific issues. | 4.143 | 0.722 |
| VCC2. The company’s responses are versatile and correspond to the manner of the customer relationship. | 4.077 | 0.724 | |
| VCC3. The company and its customers maintain mutual understanding, sharing, and support in achieving mutual objectives. | 4.038 | 0.716 | |
| VCC4. There are always backup plans for the situations that may arise in company–customer relationships. | 3.962 | 0.731 | |
| VCC5. The company is willing to share its long-term plan with partners for their feedback and to support each other. | 3.973 | 0.754 | |
| Customer value Adapted from (Blocker 2011) | CV1. There appears to be superior value in the company’s products/ services when compared with those from competitors. | 3.940 | 0.829 |
| CV2. The company aims to make customers’ benefits commensurate with their costs. | 4.082 | 0.786 | |
| CV3. The company supports customers in expanding their business relationships. | 3.962 | 0.803 | |
| Brand equity Adapted from (Han and Sung 2008; Davis et al. 2009; Baumgarth and Schmidt 2010; Baumgarth and Binckebanck 2011) | BE1. Feedback has shown that customers appreciate the company’s branded products/services. | 3.978 | 0.821 |
| BE2. The company’s brand name is easy for customers to recall. | 3.923 | 0.831 | |
| BE3. Customers report positive experiences with the products/services associated with the business brand. | 3.995 | 0.824 | |
| BE4. If receiving other benefits, the clients will pay more to coordinate with the company. | 3.824 | 0.842 | |
| BE5. It is a sign of brand loyalty when customers support branded goods. | 3.846 | 0.963 | |
| BE6. The customers are pleased to recommend the company’s products/ services to others. | 3.885 | 0.830 | |
| BE7. Many customers are open to long-term business engagements with the company. | 3.945 | 0.826 |
| Latent Variables | Items | Loadings | Cronbach’s Alpha | Rho_A | Composite Reliability | AVE |
|---|---|---|---|---|---|---|
| ≥0.7 | ≥0.6 | ≥0.7 | ≥0.7 | ≥0.5 | ||
| Brand equity | BE2 | 0.797 | 0.912 | 0.914 | 0.930 | 0.656 |
| BE3 | 0.800 | |||||
| BE4 | 0.826 | |||||
| BE5 | 0.854 | |||||
| BE6 | 0.802 | |||||
| BE7 | 0.795 | |||||
| Customer value | CV1 | 0.906 | 0.827 | 0.832 | 0.897 | 0.744 |
| CV2 | 0.849 | |||||
| CV3 | 0.830 | |||||
| Dynamic capability | DCA1 | 0.770 | 0.879 | 0.886 | 0.912 | 0.675 |
| DCA2 | 0.787 | |||||
| DCA3 | 0.821 | |||||
| DCA4 | 0.854 | |||||
| DCA5 | 0.872 | |||||
| Innovation capability | ICA1 | 0.892 | 0.900 | 0.907 | 0.926 | 0.715 |
| ICA2 | 0.810 | |||||
| ICA3 | 0.837 | |||||
| ICA4 | 0.840 | |||||
| ICA5 | 0.846 | |||||
| Marketing capability | MCA1 | 0.847 | 0.864 | 0.874 | 0.907 | 0.709 |
| MCA2 | 0.834 | |||||
| MCA3 | 0.875 | |||||
| MCA4 | 0.811 | |||||
| Networking capability | NCA1 | 0.840 | 0.900 | 0.904 | 0.926 | 0.713 |
| NCA2 | 0.842 | |||||
| NCA3 | 0.871 | |||||
| NCA4 | 0.835 | |||||
| NCA5 | 0.833 | |||||
| Value co-creation | VCC1 | 0.797 | 0.886 | 0.889 | 0.917 | 0.688 |
| VCC2 | 0.831 | |||||
| VCC3 | 0.893 | |||||
| VCC4 | 0.831 | |||||
| VCC5 | 0.791 |
| BE | CV | DCA | ICA | MCA | NCA | VCC | |
| BE | 0.810 | ||||||
| CV | 0.598 | 0.862 | |||||
| DCA | 0.577 | 0.495 | 0.822 | ||||
| ICA | 0.418 | 0.321 | 0.332 | 0.846 | |||
| MCA | 0.364 | 0.338 | 0.210 | 0.265 | 0.842 | ||
| NCA | 0.396 | 0.278 | 0.319 | 0.147 | 0.332 | 0.845 | |
| VCC | 0.638 | 0.605 | 0.599 | 0.423 | 0.432 | 0.388 | 0.830 |
| BE | CV | DCA | ICA | MCA | NCA | VCC | |
| BE | |||||||
| CV | 0.685 | ||||||
| DCA | 0.635 | 0.571 | |||||
| ICA | 0.455 | 0.370 | 0.371 | ||||
| MCA | 0.404 | 0.390 | 0.238 | 0.297 | |||
| NCA | 0.432 | 0.316 | 0.351 | 0.158 | 0.372 | ||
| VCC | 0.706 | 0.704 | 0.676 | 0.470 | 0.488 | 0.430 |
| Factors | Value |
|---|---|
| Brand equity | 2.190 |
| Customer value | 1.820 |
| Dynamic capability | 1.771 |
| Innovation capability | 1.292 |
| Marketing capability | 1.320 |
| Networking capability | 1.285 |
| Value co-creation | 2.393 |
| Hypotheses | Direct Relationships | Coeff. | p Values | Result |
|---|---|---|---|---|
| H1 | Innovation capability -> Brand equity | 0.135 | 0.047 | Supported |
| H3 | Marketing capability -> Brand equity | 0.058 | 0.425 | Not Supported |
| H5 | Networking capability -> Brand equity | 0.130 | 0.041 | Supported |
| H7 | Dynamic capability -> Brand equity | 0.218 | 0.025 | Supported |
| Hypotheses | Relationship | Effect Size (f2) | |
|---|---|---|---|
| H1 | Innovation capability -> Brand equity | 0.051 | Weak |
| H3 | Marketing capability -> Brand equity | 0.016 | |
| H5 | Networking capability -> Brand equity | 0.042 | Weak |
| H7 | Dynamic capability -> Brand equity | 0.123 | Weak |
| Mediating Effect Outcomes | ||
|---|---|---|
| Insignificant Direct Effect | Insignificant Indirect effect | (1) No effect–No mediation |
| Significant Indirect effect | (2) Indirect-only or full mediation | |
| Significant Direct Effect | Insignificant Indirect effect | (3) Direct only or No mediation |
| Significant Indirect effect | (4) Complementary mediation (If Direct and Indirect effects are both statistically significant and in the same direction) | |
| (5) Competitive mediation (If Direct effect and Indirect effect are both statistically significant and in the opposite direction) |
| Hypotheses | Direct Effect | Indirect Effect | Mediating Effect Outcome | |
|---|---|---|---|---|
| Coef. | Coef. | |||
| H2 | Innovation capability -> Value co-creation -> Customer value -> Brand equity | 0.135 ** | 0.030 ** | Complementary mediation |
| H4 | Marketing capability -> Value co-creation -> Customer value -> Brand equity | 0.058 | 0.038 ** | Full mediation |
| H6 | Networking capability -> Value co-creation -> Customer value -> Brand equity | 0.130 ** | 0.022 | No mediation |
| H8 | Dynamic capability -> Value co-creation -> Customer value -> Brand equity | 0.218 ** | 0.068 *** | Complementary mediation |
Publisher’s Note: MDPI stays neutral with regard to jurisdictional claims in published maps and institutional affiliations. |
© 2021 by the authors. Licensee MDPI, Basel, Switzerland. This article is an open access article distributed under the terms and conditions of the Creative Commons Attribution (CC BY) license (https://creativecommons.org/licenses/by/4.0/).
Share and Cite
Huynh, H.T.N.; Trieu, H.D.X.; Nguyen, P.V.; Tran, T.G.; Lam, L.N.H. Explicating Brand Equity in the Information Technology Sector in Vietnam. Adm. Sci. 2021, 11, 128. https://doi.org/10.3390/admsci11040128
Huynh HTN, Trieu HDX, Nguyen PV, Tran TG, Lam LNH. Explicating Brand Equity in the Information Technology Sector in Vietnam. Administrative Sciences. 2021; 11(4):128. https://doi.org/10.3390/admsci11040128
Chicago/Turabian StyleHuynh, Hien Thi Ngoc, Hoa Doan Xuan Trieu, Phuong Van Nguyen, Tue Gia Tran, and Long Nguyen Hai Lam. 2021. "Explicating Brand Equity in the Information Technology Sector in Vietnam" Administrative Sciences 11, no. 4: 128. https://doi.org/10.3390/admsci11040128
APA StyleHuynh, H. T. N., Trieu, H. D. X., Nguyen, P. V., Tran, T. G., & Lam, L. N. H. (2021). Explicating Brand Equity in the Information Technology Sector in Vietnam. Administrative Sciences, 11(4), 128. https://doi.org/10.3390/admsci11040128

