R&D and Innovation Collaboration between Universities and Business—A PLS-SEM Model for the Spanish Province of Huelva
Abstract
:1. Introduction
2. Literature Review and Theoretical Framework
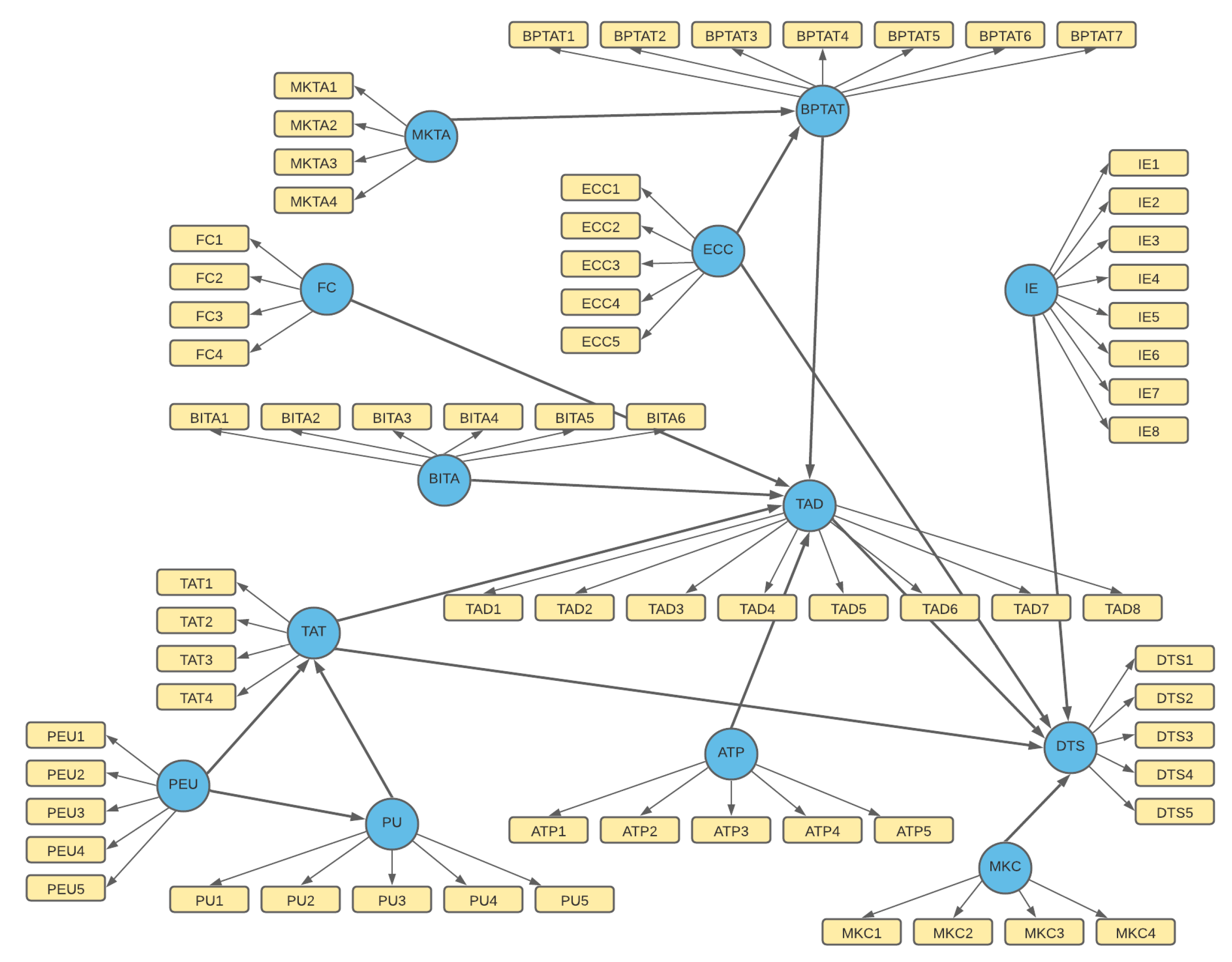
- Facilitating Conditions (FC): Venkatesh and Zhang (2010) placed the Facilitating Conditions as one of the factors that directly affect the final construct of the demand for technological services. Yu (2012), on the other hand, defined the Facilitating Conditions as the degree to which an individual believes that there is an organizational and technical infrastructure supporting the use of technology.
- Behaviour Intention towards Technology Adoption Decision (BITA): Several authors have considered this “Intent” from various perspectives. For example, Lee (2009) investigated a model that measures the factors affecting the adoption of online banking from a risk/benefit perspective, integrating two techniques: TAM (Technology Acceptance Model) and TPB (Theory of Planned Behaviour). In this model, the “Intention” is considered to be “Intention of Use”, placing the variable as a final endogenous construct. Venkatesh and Davis (2000) extended the TAM model to the TAM2, also applying the model in other fields of study. Regarding the variable addressed in this work, they placed the “Behavioural Intent” as an intermediate variable that collects relationships of various constructs with the final construct. These authors defined it together with the “Facilitating Conditions” as the direct determinant of adoption behaviour. Legris et al. (2003) defined BITA as an intermediate variable that gathers information from the constructs: beliefs and evaluations, attitude towards behaviour, normative belief and motivation to comply, and subjective norms. Alsajjan and Dennis (2010) explained that attitude and behaviour are so closely related that they could be considered in certain studies to be the same variable. Attitude should predict actual behaviour, as should intentions, but attitude avoids the bias that often marks measurements of intentions. Sharma and Govindaluri (2014), in their structural equations model, placed this variable as one more construct that may or may not influence the relationship with another construct, the so-called “Technology Adoption Decision”, making it a step variable towards final adoption. These studies, enriched by the work of Rawashdeh (2015), were used as a basis for the preparation of the questionnaire.
- Attitude towards Technology Performance (ATP): Lai and Li (2005) focused on the attitude of the different agents towards the adoption of Internet banking. Rogger (2003) specified this as the “disposition of the individual to experience an innovation” and indicated that it could be considered the disposition of an individual towards experiencing the acquisition of new technology.
- Perceived Utility (PU); and
- Perceived Ease of Use (PEU): Legris et al. (2003) used a model in which both “Perceived Ease of Use” and “Perceived Utility” appear—two variables that are quite interesting and important in any model of adoption of technology. Alhassany and Faisal (2018) used both variables in their model, framing it within what they referred to as the “technology dimension”. They defined “Perceived Utility” as the beliefs of users that the adoption of technology will improve their productivity and performance. The “Perceived Ease of Use” is based on the entrepreneur’s perspectives and the evaluations of facilities/difficulties in the execution of the product.
- Technological Attributes (TAT): According to Magotra et al. (2018), the construct “Technological Attributes” can be defined by the two previous constructs, PU and PEU. “Technological Attributes”, in turn, influences the “Technology Adoption Decision” and the “Demand for Technology Services”, because if a technology has perfect attributes for reinforcing or improving a certain area, and it is also easy to use, a company will consider adopting it. This attribute influences the decision-making process of the responsible person. In their study, Sharma and Govindaluri (2014) also confirmed that PU and PEU define TAT.
- Business Predisposition Towards the Adoption of Technology (BPTAT): Yu (2012) exposed the idea of the adoption of online banking through the Unified Theory of Acceptance and Use of Technology (UTAUT), showing that, among other factors, it is influenced by the “Perceived Financial Cost” and the “Performance Expectation”. These, although not directly, would contribute to what would come to be “Business Predisposition Towards the Adoption of Technology”. In principle, it is assumed that the higher the financial cost, the less business predisposition, or the higher the expectation of performance, the greater the predisposition.
- Economic Characteristics of the Company (ECC): This is mentioned, inter alia, in the study by Magotra et al. (2018). It suggests that the economic attributes of the company could be an essential factor to consider in our research. Labra Lillo (2015) confirmed this by stating that one of the most important factors for investment in R&D is the size and the economic nature of the company, which are always related.
- Technology Adoption Decision (TAD): Magotra et al. (2018) designed a model where FC, TAT and BPTAT were related to this construct. However, it also depends on two more relationships: those of ATP and ICAT. Therefore, in some way, this endogenous latent variable could be understood as being “intermediate” or “regulatory” when it comes to relating all the model variables with the final construct. Following the explanation of Porras Bueno (2016), the adoption decision is the core of several variables, and it is within a cause–effect system that ranges from the antecedents of the adoption decision to the impact of the business owners. Other authors consulted were Verhoef et al. (2009) and their construct “Self-Service Technology”.
- Demand for Technological Services (DTS): This is the final dependent variable at which all of the relationships of the model will arrive. At first, no references were found that included this final construct, neither as such nor from another perspective that could be subject to adaptation, as in the case of the previous constructs. However, every technology acceptance model has a final dependent variable. For example, Sharma and Govindaluri (2014), with, among others, questions about the customers’ intentions as a measure to know whether they would be willing to demand a variety of services, better defined the DTS construct. Other items used were collected from Verhoef et al. (2009).
- Marketing Actions (MKTA): Figueroa-García et al. (2018) pointed out that government organizations, through their marketing actions, are main actors in the education and dissemination of the information to promote a sustainable consumer behaviour. Kollmuss and Agyeman (2002) noted that institutional factors, that is, how the actions of institutions affect caring for the environment, are located among the external factors. Transferred to our study, marketing actions that can be carried out by different scientific and research organizations should have an impact on the Demand for Technological Services by companies. Taken to the field of DTS, this would mean: “How do the actions of institutions outside the organization affect this demand?”
- Influence of the Environment (IE): Figueroa-García et al. (2018) stated that there are external aspects to the person (such as education and sociodemographic variables, among others) that have an influence on environmental sustainability. Contextualizing it for this research, this could be defined by aspects such as education, socio-economic, demographic, geographical and even political variables among many others, which also might influence the demand for technological services.
- Market Conditions (MKC): as stated by Francis (2010), the market is volatile and changes quickly. As such, it will affect the final decision regarding new products, new marketing actions and new technological resources that lead the company to decide to adopt technical services or to lag behind its competitors.
3. Methodology
3.1. Sample Characteristics
3.2. Data Collection
3.3. Estimation of the Theoretical Model
4. Results
4.1. Evaluation of the Measurement Models in Mode A (Reflective)
4.2. Evaluation of Measurement Models in Mode B (Formative)
4.3. Evaluation of the Structural Model
4.4. Assessment of the Relevance and Predictive Power of the Model
- (1)
- The Q2 value in PLSpredict compares the prediction errors of the PLS path model with the simple mean predictions. To do this, we used the mean value of the training sample to predict the results of the holdout sample. The interpretation of the results of the Q2 value is similar to the evaluation of the Q2 values obtained by the blindfolding procedure in PLS-SEM. If the Q2 value is positive, the prediction error of the PLS-SEM results is less than the prediction error of simply using the mean values. In that case, the PLS-SEM models offer better predictive performance.
- (2)
- The linear regression model (LM) provides summary statistics and prediction errors that ignore the specified PLS path model. Instead, the LM approach returns all exogenous indicator variables with each endogenous indicator variable to generate predictions. Thus, a comparison with the PLS-SEM results provides information on whether using an established theoretical model improves (or at least does not worsen) the predictive performance of the available indicator data. Compared to LM results, PLS-SEM results should have a smaller prediction error (for example, in terms of RMSE or MAE) than LM. Consider, as mentioned previously, that the LM prediction error is only available for the manifest variables, and not for the latent variables.
5. Discussion and Conclusions
Author Contributions
Funding
Institutional Review Board Statement
Informed Consent Statement
Data Availability Statement
Conflicts of Interest
References
- Albort-Morant, Gema, Jorg Henseler, Gabriel Cepeda-Carrión, and Antonio L. Leal-Rodríguez. 2018. Potential and Realized Absorptive Capacity as Complementary Drivers of Green Product and Process Innovation Performance. Sustainability 10: 381. [Google Scholar] [CrossRef] [Green Version]
- Alhassany, Hiba, and Faisal Faisal. 2018. Factors Influencing the Internet Banking Adoption Decision in North Cyprus: An Evidence from the Partial Least Square Approach of the Structural Equation Modeling. Financial Innovation 4: 29. [Google Scholar] [CrossRef] [Green Version]
- Ali, Faizan, S. Mostafa Rasoolimanesh, Marko Sarstedt, Christian M. Ringle, and Kisang Ryu. 2018. An assessment of the use of partial least squares structural equation modelling (PLS-SEM) in hospitality research. International Journal of Contemporary Hospitality Management 30: 514–38. [Google Scholar] [CrossRef] [Green Version]
- Allan, Jacqueline E. M., Annarita Ferreri, Sergio Grande, Roberto Giannantonio, and Francesco Matteucci. 2019. Technology Transfer in Nanotechnology. Luxembourg: Publications Office of the European Union. [Google Scholar]
- Alsajjan, Bander, and Charles Dennis. 2010. Internet Banking Acceptance Model: Cross-Market Examination. Journal of Business Research 63: 957–63. [Google Scholar] [CrossRef]
- Ametic. 2017. Objetivo Aprovechar Sinergias del Sector Público y Privado. Available online: http://ametic.es/es/noticias/participa-en-el-mapa-de-demanda-temprana-en-el-sector-tic-salud (accessed on 27 April 2020).
- Andreev, Pavel, Tsipi Heart, Hanan Maoz, and Nava Pliskin. 2009. Validating Formative Partial Least Squares (PLS) Models: Methodological Review and Empirical Illustration. In Thirtieth International Conference on Information Systems. Phoenix: ICIS Procedings, pp. 1–17. [Google Scholar]
- Avkiran, Necmi K. 2018. Rise of the Partial Least Squares Structural Equation Modeling: An Application in Banking. In Partial Least Squares Structural Equation Modeling. Edited by Necmi K. Avkiran and Christian M. Ringle. Cham: Springer, pp. 1–29. [Google Scholar]
- Chastenet, Denis, Bernard Reverdy, and Eric Brunat. 1990. Les Interfaces Universitès Enterprises. París: ANCE/Les Editions D’Organisation. [Google Scholar]
- Chin, Wynne W. 2010. How to Write Up and Report PLS Analyses. In Handbook of Partial Least Squares: Concepts, Methods and Applications. Edited by Vincenzo Esposito Vinzi, Wynne W. Chin, Jörg Henseler and Huiwen Wang. London and New York: Springer, pp. 655–90. [Google Scholar]
- Cohen, Jacob. 1988. Statistical Power Analysis for the Behavioral Sciences, 2nd ed. Hillsdale: Lawrence Erlbaum Associates. [Google Scholar]
- Conde-Pumpido Touron, Rogelio, and Lidia Cerezo García. 2019. Investigación y Transferencia de Conocimiento en las Universidades Españolas 2017. Madrid: CRUE Universidades Españolas, Available online: http://www.crue.org/Documentos%20compartidos/Publicaciones/Encuesta%20Investigación%20y%20Transferencia%20de%20Conocimiento/Resumen%20I+TC%202019_V5.pdf (accessed on 7 March 2021).
- Cotec Foundation for Innovation. 2020. Evolución de la I+D. Available online: https://cotec.es/en/observacion/evolucion-de-la-i-d/169d9768-f54d-821f-7c17-2bae4afff56e (accessed on 24 May 2021).
- Coulter, David. 1999. The epic and the novel: Dialogism and teacher research. Educational Researcher 28: 4–13. [Google Scholar] [CrossRef]
- Cygler, Joanna, and Sylwester Wyka. 2019. Internal barriers to international R&D cooperation: The case of Polish high tech firms. Forum Scientiae Oeconomia 7: 25–45. [Google Scholar] [CrossRef]
- Danks, Nicholas P., and Soumya Ray. 2018. Predictions from Partial Least Squares Models. In Applying Partial Least Squares in Tourism and Hospitality Research. Edited by Faizan S. Ali, Mostafa Rasoolimanesh and Cihan Cobanoglu. Bingley: Emerald Publishing Limited, pp. 35–52. [Google Scholar]
- Diamantopoulos, Adamantios, and Judy Siguaw. 2006. Formative vs. reflective indicators in measure developments: Does the choice of indicators matter? British Journal of Management 13: 263–83. [Google Scholar] [CrossRef]
- Domańska, Agnieszka. 2018. Cooperation between knowledge-based institutions and business: Empirical studies and network theories. Forum Scientiae Oeconomia 6: 81–94. [Google Scholar] [CrossRef]
- Etzkowitz, Henry. 2003. Innovation in innovation: The Triple Helix of university-industry-government relations. Social Science Information 42: 293–337. [Google Scholar] [CrossRef] [Green Version]
- Etzkowitz, Henry, and Loet Leydesdorff. 2000. The Dynamics of Innovation: From National Systems and “Mode 2” to a Triple Helix of University–Industry–Government Relations. Research Policy 29: 109–23. [Google Scholar] [CrossRef]
- Europe Press Agency. 2018. La inversión de España en I+D+i se mantiene en el 1,2% del PIB, mismo valor de 2006, según IEE. Cienciaplus. Available online: https://www.europapress.es/ciencia/noticia-inversion-espana-idi-mantiene-12-pib-mismo-valor-2006-iee-20180227185952.html (accessed on 28 March 2019).
- European Commission. 2010. Europe 2020 a European Strategy for Smart, Sustainable and Inclusive Growth. Available online: https://ec.europa.eu/eu2020/pdf/COMPLET%20EN%20BARROSO%20%20%20007%20-%20Europe%202020%20-%20EN%20version.pdf (accessed on 22 March 2021).
- Evermann, Joerg, and Mary Tate. 2016. Assessing the Predictive Performance of Structural Equation Model Estimators. Journal of Business Research 69: 4565–82. [Google Scholar] [CrossRef]
- Falk, R. Frank, and Nancy B. Miller. 1992. A Primer for Soft Modeling. Akron: The University of Akron Press, pp. 62–74. [Google Scholar]
- Figueroa-García, Edna C., Juan J. García-Machado, and Diana C. Perez-Bustamante Yabar. 2018. Modeling the Social Factors That Determine Sustainable Consumption Behavior in the Community of Madrid. Sustainability 10: 2811. [Google Scholar] [CrossRef] [Green Version]
- Francis, Patricia. 2010. Mercados cambiantes. Available online: http://www.forumdecomercio.org/Mercados-cambiantes/ (accessed on 28 June 2021).
- García-Machado, Juan J. 2017. Assessing a Moderating Effect and the Global Fit of a PLS Model on Online Trading. Marketing Instytucji Naukowych i Badawczych 4: 1–34. [Google Scholar]
- García-Machado, Juan J., Juan C. Roca, and Juan J. de la Vega. 2012. User Satisfaction of Online Trading Systems: An Empirical Study. In Soft Computing in Management and Business Economics. Studies in Fuzziness and Soft Computing. Edited by Anna M. Gil-Lafuente, Jaime Gil-Lafuente and Jose M. Merigó-Lindahl. Berlin: Springer, pp. 313–26. [Google Scholar]
- Gonzáles, Teresa de la Fe. 2009. El Modelo de Triple Hélice de relaciones universidad, industria y gobierno: Un análisis crítico. ARBOR Ciencia, Pensamiento y Cultura CLXXXV: 737–55. [Google Scholar]
- Gónzalez Hermoso de Mendoza, Alfonso. 2011. La Innovación: Un Factor clave para la Competitividad de las Empresas. Edited by Consejería de Educación de la Comunidad de Madrid. Madrid: Innovatec-CEIM Confederación Empresarial de Madrid-CEOE. [Google Scholar]
- Hair, Joseph F., Jr., Christian M. Ringle, and Marko Sarsted. 2011. PLS-SEM: Indeed a Silver Bullet. Journal of Marketing theory and Practice 19: 139–51. Available online: https://search.proquest.com/docview/857424245?accountid=14549 (accessed on 14 January 2021). [CrossRef]
- Hair, Joseph F., Jr., G. Thomas Hult, Christian M. Ringle, and Marko Sarsted. 2017. Primer on Partial Least Squares Structural Equation Modeling, 2nd ed. Thousand Oaks: Sage Publications. [Google Scholar]
- Hair, Joseph F., Jr., Marko Sarstedt, Christian M. Ringle, and Siegfried P. Gudergan. 2018. Advanced Issues in Partial Least Squares Structural Equation Modeling (PLS-SEM). Thousand Oaks: Sage Publications, Inc. [Google Scholar]
- Hair, Joseph F., Jr., Christian M. Ringle, Marko Sarsted, Julen Castillo, Gabriel A. Cepeda, and Jose Luis Roldán. 2019a. Manual de Partial Least Squares Structural Equation Modeling (PLS-SEM), Segunda ed. Thousand Oaks: SAGE Publications, Inc., Terrassa: OmniaScience. [Google Scholar]
- Hair, Joseph F., Jr., Jeffrey J. Risher, Marko Sarstedt, and Christian M. Ringle. 2019b. When to use and how to report the results of PLS-SEM. European Business Review 31: 2–24. [Google Scholar] [CrossRef]
- Hair, Joseph F., Jr., William C. Black, Barry J. Babin, and Rolph E. Anderson. 2019c. Multivariate Data Analysis, 8th ed. Hampshire: Cengage Learning, EMEA. [Google Scholar]
- Henseler, Jorg, Christian M. Ringle, and Marko Sarstedt. 2015. A new criterion for assessing discriminant validity in variance-based structural equation modelling. Journal of the Academy of Marketing Science 43: 115–35. [Google Scholar] [CrossRef] [Green Version]
- Instituto Vasco de Estadística. 2020. Gasto en I+D interna (% PIB) por país. 2007–18. Available online: https://www.eustat.eus/elementos/ele0003200/ti_Gasto_en_ID__PIB_por_pais1996-2008/tbl0003292_c.html (accessed on 23 February 2020).
- Klein, Andreas, Sven Horak, Sabine Bacouël-Jentjens, and Xiaomei Li. 2021. Does culture frame technological innovativeness? A study of millennials in triad countries. European Journal of International Management 15: 564–94. [Google Scholar] [CrossRef]
- Kollmuss, Anja, and Julian Agyeman. 2002. Mind the Gap: Why do People Act Environmentally and what are the Barriers to Pro-Environmental Behavior? Environmental Education Research 8: 240–60. [Google Scholar] [CrossRef] [Green Version]
- Labra Lillo, Ernesto. 2015. Ciencia y Tecnología y las PYMES ¿Un Asunto de Cultura o una Estrategia? Available online: https://www.conicyt.cl/regional/files/2015/05/Documento-Ernesto-Labra.pdf (accessed on 19 April 2020).
- Lai, Vincent S., and Honglei Li. 2005. Technology Acceptance Model for Internet Banking: An Invariance Analysis. Information & Management 42: 373–86. [Google Scholar]
- Lee, Ming-Chi. 2009. Factors Influencing the Adoption of Internet Banking: An Integration of TAM and TPB with Perceived Risk and Perceived Benefit. Electronic Commerce Research and Applications 8: 130–41. [Google Scholar] [CrossRef]
- Legris, Paul, John Ingham, and Pierre Collerette. 2003. Why do People use Information Technology? A Critical Review of the Technology Acceptance Model. Information & Management 40: 191–204. [Google Scholar]
- Leydesdorff, Loet L. 2011. The Triple Helix, Quadruple Helix, and N-tuple of helices: Explanatory Models for Analyzing the Knowledge-based Economy. Amsterdan School of Communication Research 3: 25–35. [Google Scholar] [CrossRef] [Green Version]
- López Hurtado, Jonnathan. 2014. Modelos Interpretativos de la Relación Estado-Empresa-Universidad. Clío América 8: 111–22. [Google Scholar] [CrossRef]
- Magotra, Irbha, Jyoti Sharma, and Supran Kumar Sharma. 2018. Investigating linkage between customer value and technology adoption behaviour: A study of banking sector in India. European Research on Management and Business Economics 24: 17–26. [Google Scholar] [CrossRef]
- Maqueda, Antonio. 2019. La inversión en I+D recupera los niveles previos a la crisis. El País, 27 November. Available online: https://elpais.com/economia/2019/11/27/actualidad/1574855860_739766.html?rel=str_articulo#1586366084233 (accessed on 7 May 2021).
- Marone, Luis, and Rafael González del Solar. 2007. Crítica, creatividad y rigor: Vértices de un triángulo culturalmente valioso. Interciencia 32: 354–57. [Google Scholar]
- Müller, Tobias, Florian Schuberth, and Jörg Henseler. 2018. PLS path modelling—A confirmatory approach to study tourist technology and tourist behaviour. Journal of Hospitality and Tourism Technology 9: 249–66. [Google Scholar] [CrossRef] [Green Version]
- Nieto Antolín, Mariano, and Antonio Rodríguez Duarte. 1998. La cooperación tecnológica entre la Universidad y la Empresa. In Cooperación tecnológica entre centros públicos de investigación y empresas. Edited by Alfonso González Hermoso de Mendoza and Antinio Rodríguez Duarte. Madrid: Consejería de Educación y Cultura de la Comunidad de Madrid, p. 92. [Google Scholar]
- Instituto Geológico y Minero de España. 2013. Catálogo de oferta Tecnológica y Científica 2012–2013. Available online: http://www.igme.es/actividadesIGME/OferTecno/catalogo2012_2013-NIPO2013.pdf (accessed on 5 May 2021).
- Porras Bueno, Nuria. 2016. Metodología. Modelos de Ecuaciones Estructurales Basados en la Covarianza (CB-SEM) con STATA. Edited by University de Huelva. Huelva: Mimeo, pp. 1–187. [Google Scholar]
- Rawashdeh, Awni. 2015. Factors Affecting Adoption of Internet Banking in Jordan: Chartered Accountant’s Perspective. The International Journal of Bank Marketing 33: 510–29. [Google Scholar] [CrossRef]
- Ringle, Christian, Sven Wende, and Jan-Michael Becker. 2015. SmartPLS 3. Boenningstedt: SmartPLS GmbH, Available online: http://www.smartpls.com (accessed on 16 June 2021).
- Rogger, Everett M. 2003. Diffusion of Innovations, 5th ed. New York: Free Press. [Google Scholar]
- Roldán, José Luis, and Gabriel Cepeda. 2020. Curso de Modelos de Ecuaciones Estructurales Basados en la Varianza: Partial Least Squares (PLS) para Investigadores en Ciencias Sociales (IX Edición). In Módulo 1: Fundamentos básicos(mimeo). Sevilla: Centro de Formación Permanente (Universidad de Sevilla), pp. 164–80. [Google Scholar]
- Roldán, José Luis, and Manuel Sánchez-Franco. 2012. Variance-Based Structural Equation Modeling: Guidelines for Using Partial Least Squares in Information Systems Research. In Research Methodologies, Innovations and Philosophies in Software Systems Engineering and Information Systems. Edited by Manuel Mora, Ovsei Gelman, Annette Steenkamp and Mahesh Raisinghan. Hershey: Information Science Reference, pp. 193–221. [Google Scholar]
- Sábato, Jorge. 1997. Bases para un régimen de tecnología. REDES IV: 117–53. [Google Scholar]
- Serrano, Raúl, Isabel Acero, and Natalia Dejo-Oricain. 2021. Collaborative networks and export intensity in family firms: A quantile regression approach. European Journal of International Management 15: 484–509. [Google Scholar] [CrossRef]
- Sharma, Sujeet Kumar, and Srikrishna Madhumohan Govindaluri. 2014. Internet Banking Adoption in India. Journal of Indian Business Research 6: 155–69. [Google Scholar] [CrossRef]
- Sharma, Pratyush Nidhi, Galit Shmueli, Marko Sarstedt, Nicholas Danks, and Soumya Ray. 2018. Prediction-Oriented Model Selection in Partial Least Squares Path Modeling. Decision Sciences 52: 567–607. [Google Scholar] [CrossRef]
- Sharma, Pratyush, Marko Sarstedt, Galit Shmueli, Kevin H. Kim, and Kai Oliver Thiele. 2019. PLS-Based Model Selection: The Role of Alternative Explanations in Information Systems Research. Journal of the Association for Information Systems 20: 346–97. [Google Scholar] [CrossRef]
- Shmueli, Galit, Soumya Ray, Juan Manuel Velasquez Estrada, and Suneel Babu Chatla. 2016. The elephant in the room: Predictive performance of PLS models. Journal of Business Research 69: 4552–64. [Google Scholar] [CrossRef]
- Shmueli, Galit, Marko Sarstedt, Joseph F. Hair, Jun-Hwa Cheah, Hiram Ting, Santha Vaithilingam, and Christian M. Ringle. 2019. Predictive model assessment in PLS-SEM: Guidelines for using PLSpredict. European Journal of Marketing 53: 2322–47. [Google Scholar] [CrossRef]
- Spanish Chamber of Commerce. 2020. Avanzando hacia la Economía del Conocimiento. Revisiones Normativas en Materia de Transferencia de Tecnología y Creación de Empresas de base Tecnológica. Available online: https://www.camara.es/sites/default/files/publicaciones/transferencia_tecnologica_1.pdf (accessed on 3 January 2020).
- Vega-Jurado, Jaider, Ignacio Fernández-de-Lucio, and Ronald Huanca-Lopez. 2007. La relación Universidad-Empresa en América Latina: ¿Apropiación incorrecta de modelos foráneos? Journal of Technology Management & Innovation 2: 97–109. [Google Scholar]
- Venkatesh, Viswanath, and Fred D. Davis. 2000. A Theoretical Extension of the Technology Acceptance Model: Four Longitudinal Field Studies. Management Science 46: 186–204. [Google Scholar] [CrossRef] [Green Version]
- Venkatesh, Viswanath, and Xiaojun Zhang. 2010. Unified Theory of Acceptance and Use of Technology: U.S. vs. China. Journal of Global Information Technology Management 13: 5–27. [Google Scholar] [CrossRef]
- Verhoef, Peter C., Katherine N. Lemon, Ananthanarayanan Parasuraman, Anne Roggeveen, Michael Tsiros, and Leonard A. Schlesinger. 2009. Customer Experience Creation: Determinants, Dynamics and Management Strategies. Journal of Retailing 81: 31–41. [Google Scholar] [CrossRef] [Green Version]
- Yoldi, Marta. 2016. Nuevas ayudas para que la empresa se lance a proyectos de I+D+i. El pais, 1 June. Available online: https://cincodias.elpais.com/cincodias/2016/06/01/empresas/1464781550_410546.html (accessed on 3 November 2018).
- Yu, Chian-Son. 2012. Factors affecting Individuals to adopt mobile banking: Empirical evidence from the UTAUT Model. Journal of Electronic Commerce Research 13: 104–21. [Google Scholar]








| Indicator | Definition |
|---|---|
| Identification data | |
| Company name | |
| Address | |
| Website | |
| Contact person | |
| Economic Sector | |
| Economic Characteristics of the Company (ECC) | |
| ECC1 | Business Type |
| ECC2 | Scope |
| ECC3 | Number of employees |
| ECC4 | Age of the Company |
| ECC5 | Turnover |
| Attitude Towards Technology Adoption (ATTA) | |
| ATTA1 | In my opinion, it would be very convenient to incorporate Technological Advances. |
| ATTA2 | I would like to use the Technological Advances in my company. |
| ATTA3 | I have a positive evaluation in relation to the performance of Technology in the company. |
| ATTA4 | Incorporating Technology is a good idea. |
| ATTA5 | In general, my attitude towards the performance of Technology is favourable. |
| Marketing Actions (MKTA) | |
| MKTA1 | National and regional governments and other institutions do enough to motivate the incorporation of Technological Services by companies. |
| MKTA2 | National and regional governments and other institutions are responsible for doing what is necessary for companies to develop or acquire Technological Resources. |
| MKTA3 | Scientific and research organizations offer courses or workshops on the incorporation and mastery of Technological Advances to companies. |
| MKTA4 | I have enough information about the various Technological Services offered by scientific and research organizations, and their possible advantages and disadvantages. |
| Technological Attributes (TAT) | |
| TAT1 | In my opinion, it is desirable for my company to use Technology Resources. |
| TAT2 | I think it is good for my company to use Technology. |
| TAT3 | In general, my attitude towards Technological Advances is favourable. |
| TAT4 | In general, I think that Technological Resources increase the performance of my company. |
| Perceived Utility (PU) | |
| PU1 | The adoption of Technological Resources improves the performance of my company. |
| PU2 | I believe that the use of Technological Advances will increase the productivity of the processes and tasks in my company. |
| PU3 | I think that the use of Technology will improve the effectiveness and quality of the products and services offered in my company. |
| PU4 | The Use of Technology will allow me to carry out operations more quickly. |
| PU5 | The incorporation of Technological Resources is very useful for my company. |
| Perceived Ease of Use (PEU) | |
| PEU1 | Interacting with the Technological Resources does not require much effort for my company. |
| PEU2 | I find the Technological Resources to be easy to use. |
| PEU3 | My interaction with Technology is clear and understandable. |
| PEU4 | It would be easy for me to be proficient in the use of Technology Resources. |
| PEU5 | In general, I consider the use of Technological Resources to be more advantageous than current technology. |
| Market Conditions (MKC) | |
| MKC1 | The market has caused us to focus more on new products, incorporating innovative Technological Advances. |
| MKC2 | We are aware of the advertising campaigns of new products and the incursion of the Technological Services that it entails. |
| MKC3 | I think there are many places where you can find diverse interesting technologies for the company. |
| MKC4 | I choose Technological Resources over traditional resources, even if it is more expensive. |
| Demand for Technological Services (DTS) | |
| DTS1 | How often have you introduced Technology Enhancements in your company in the last 5 years? |
| DTS2 | How would you classify the frequency of demand for Technology Services? |
| DTS3 | Rate your level of demand for Technological Resources in the future |
| DTS4 | Given your experience, will you incorporate Technological Resources in the future? |
| DTS5 | How much would you be willing to invest in the acquisition of Technological Resources? |
| Technology Adoption Decision (TAD) | |
| TAD1 | Technological Advances offer me alternatives to solve possible problems that may arise in my company. |
| TAD2 | Technology has economic advantages for my company. |
| TAD3 | My company staff feel more valued/fulfilled when they use Technology Resources. |
| TAD4 | I feel relaxed/calm when my company uses Technology Resources. |
| TAD5 | The use of Technology by my company allows me to feel good. |
| TAD6 | The use of Technological Resources can satisfy my desire to improve the productive processes of my company. |
| TAD7 | The use of Technological Advances can satisfy my desire for new products. |
| TAD8 | The use of Technological Resources offers my company timely communication with my clients and suppliers. |
| Facilitating Conditions (FC) | |
| FC1 | The guide for the use of the different Technological Resources is available to my workers. |
| FC2 | My company has specialized instructions on the Technological Resources. |
| FC3 | A specific person (or group) is available to help my company with difficulties that may occur through the use of Technology. |
| FC4 | I would carry out Technological Advances, if they were compatible with all the processes of my company. |
| Behaviour Intention Toward Technology Adoption (BITA) | |
| BITA1 | I intend to use (or continue to use) Technological Resources in my business in the future. |
| BITA2 | I intend to continue my current use of Technology Resources but will change the current provider of these. |
| BITA3 | My company plans to use Technological Advantages in the future. |
| BITA4 | I highly recommend other companies to use Technology Services. |
| BITA5 | I intend to increase the use of Technology in my company in the future. |
| BITA6 | I hope that my company’s investment in Technology increases in the future. |
| Influence of the Environment (IE) | |
| IE1 | Someone from the company or the environment (other companies in the sector), motivates/forces me to follow a series of steps on the subject of Technological Resources. |
| IE2 | My company has participated as a volunteer in a new Technology test. |
| IE3 | My company has taken advantage of the social appeal of new products to incorporate Technological Advances. |
| IE4 | The use of Technology is a tradition in my company. |
| IE5 | In my company it is normal to incorporate Technological Resources. |
| IE6 | My company has Technological Services. |
| IE7 | I have felt pressured by other companies when it comes to incorporate Technological Resources. |
| IE8 | My company uses Technological Resources due to the large proportion of companies that use them. |
| Business Predisposition Towards the Adoption of Technology (BPTAT) | |
| BPTAT1 | The use of Technological Resources gives my company more control over its day-to-day professional affairs. |
| BPTAT2 | Other people and companies come to me for advice on the use and benefits of Technological Advances. |
| BPTAT3 | The use of Technological Advances offers my company more agility, both productive and decisive. |
| BPTAT4 | The values of my company reside in the adoption of Technological Resources. |
| BPTAT5 | Technology provides my company with more independence. |
| BPTAT6 | I would use Technological Resources if I had support. |
| BPTAT7 | I would use Technological Advances, if someone showed me how to use them. |
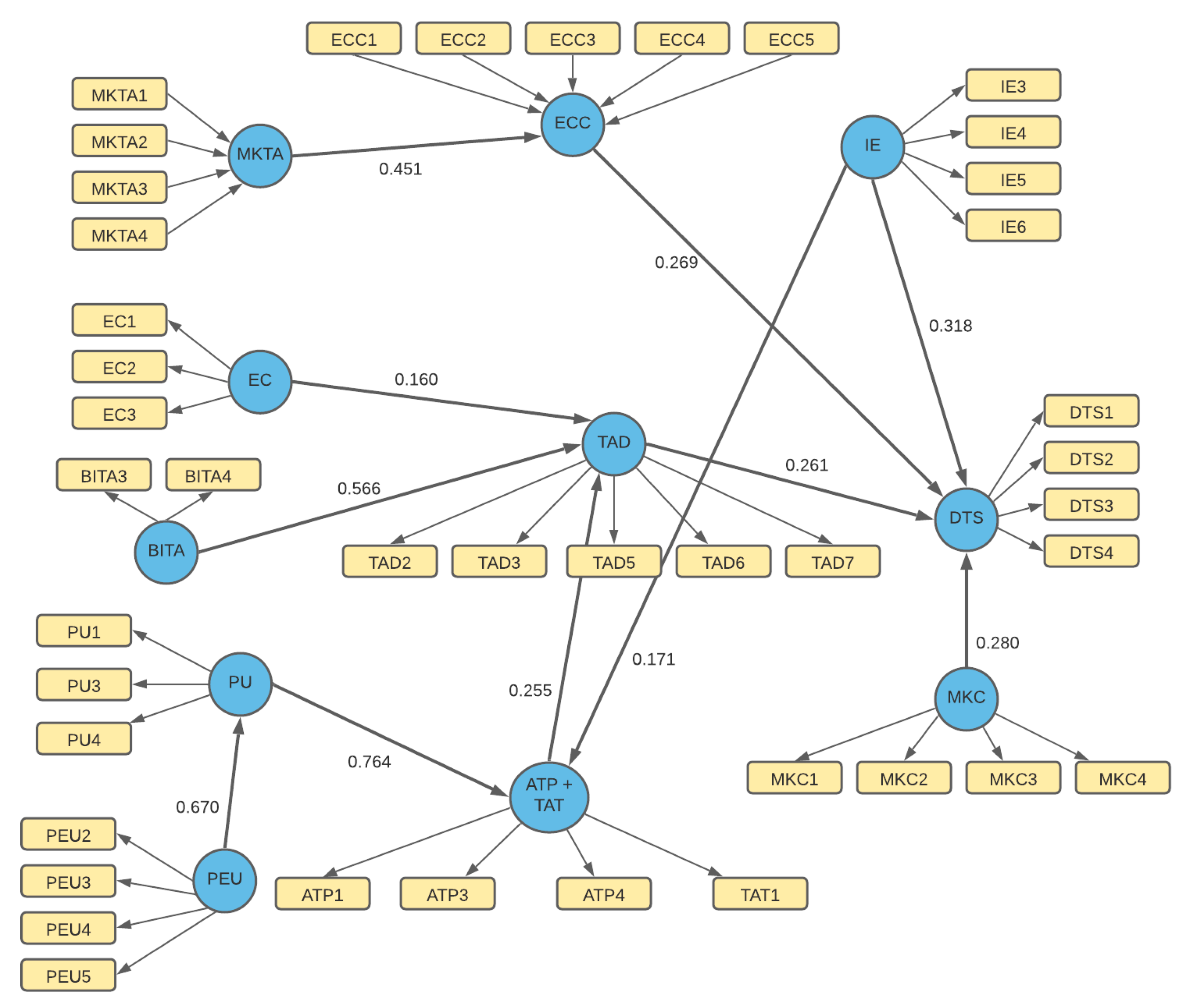
| Latent Variable | Indicators | Convergent Validity | Internal Consistency Reliability | Discriminant Validity | ||||
|---|---|---|---|---|---|---|---|---|
| Loadings | Indicator Reliability | Average Variance Extracted (AVE) | Cronbach’s Alpha | rho A | Composite Reliability | HTMT Confidence Interval Does Not Include 1 | ||
| >0.70 | >0.50 | >0.50 | >0.70 | >0.70 | >0.70 | |||
| Technological Attributes + Attitude towards Technology Adoption (TAT + ATTA) | TAT1 | 0.920 | 0.846 | 0.855 | 0.943 | 0.948 | 0.959 | Yes |
| TAT3 | 0.875 | 0.766 | ||||||
| TAT4 | 0.960 | 0.922 | ||||||
| ATTA1 | 0.941 | 0.885 | ||||||
| Market Conditions (MKC) | MKC1 | 0.818 | 0.669 | 0.673 | 0.841 | 0.860 | 0.891 | Yes |
| MKC2 | 0.800 | 0.640 | ||||||
| MKC3 | 0.844 | 0.712 | ||||||
| MKC4 | 0.818 | 0.669 | ||||||
| Technology Adoption Decision (TAD) | TAD2 | 0.865 | 0.748 | 0.729 | 0.906 | 0.909 | 0.931 | Yes |
| TAD3 | 0.798 | 0.637 | ||||||
| TAD5 | 0.899 | 0.808 | ||||||
| TAD6 | 0.902 | 0.814 | ||||||
| TAD7 | 0.801 | 0.642 | ||||||
| Demand for Technological Services (DTS) | DTS1 | 0.811 | 0.658 | 0.767 | 0.898 | 0.904 | 0.929 | Yes |
| DTS2 | 0.886 | 0.785 | ||||||
| DTS3 | 0.926 | 0.857 | ||||||
| DTS4 | 0.876 | 0.767 | ||||||
| Facilitating Conditions (FC) | FC1 | 0.939 | 0.882 | 0.802 | 0.876 | 0.917 | 0.924 | Yes |
| FC2 | 0.931 | 0.867 | ||||||
| FC3 | 0.811 | 0.658 | ||||||
| Perceived Ease of Use (PEU) | PEU2 | 0.717 | 0.514 | 0.661 | 0.841 | 0.913 | 0.886 | Yes |
| PEU3 | 0.863 | 0.745 | ||||||
| PEU4 | 0.859 | 0.738 | ||||||
| PEU5 | 0.803 | 0.645 | ||||||
| Influence of the Environment (IE) | IE3 | 0.762 | 0.581 | 0.762 | 0.894 | 0.915 | 0.927 | Yes |
| IE4 | 0.926 | 0.857 | ||||||
| IE5 | 0.937 | 0.878 | ||||||
| IE6 | 0.854 | 0.729 | ||||||
| Behaviour Intention Toward Technology Adoption (BITA) | BITA3 | 0.925 | 0.856 | 0.858 | 0.835 | 0.835 | 0.924 | Yes |
| BITA4 | 0.928 | 0.861 | ||||||
| Perceived Utility (PU) | PU1 | 0.967 | 0.935 | 0.912 | 0.952 | 0.956 | 0.969 | Yes |
| PU3 | 0.965 | 0.931 | ||||||
| PU4 | 0.932 | 0.869 | ||||||
| MKTA | TAT + ATTA | ECC | MKC | TAD | DTS | FC | PEU | IE | BITA | PU | |
|---|---|---|---|---|---|---|---|---|---|---|---|
| Marketing Actions (MKTA) | |||||||||||
| Technological Attributes + Attitude towards Technology Adoption (TAT + ATTA) | 0.104 | 0.925 | |||||||||
| Economic Characteristics of the Company (ECC) | 0.419 | 0.040 | |||||||||
| Market Conditions (MKC) | 0.262 | 0.510 | 0.129 | 0.820 | |||||||
| Technology Adoption Decision (TAD) | 0.018 | 0.570 | 0.027 | 0.697 | 0.854 | ||||||
| Demand for Technological Services (DTS) | 0.225 | 0.514 | 0.344 | 0.672 | 0.653 | 0.876 | |||||
| Facilitating Conditions (FC) | 0.303 | 0.403 | 0.284 | 0.518 | 0.480 | 0.560 | 0.896 | ||||
| Perceived Ease of Use (PEU) | 0.189 | 0.669 | −0.001 | 0.697 | 0.699 | 0.613 | 0.420 | 0.813 | |||
| Influence of the Environment (IE) | 0.127 | 0.553 | 0.147 | 0.560 | 0.619 | 0.672 | 0.656 | 0.499 | 0.873 | ||
| Behaviour Intention Toward Technology Adoption (BITA) | 0.044 | 0.441 | 0.026 | 0.651 | 0.740 | 0.572 | 0.383 | 0.567 | 0.592 | 0.927 | |
| Perceived Utility (PU) | 0.026 | 0.850 | 0.078 | 0.555 | 0.650 | 0.602 | 0.357 | 0.670 | 0.500 | 0.486 | 0.955 |
| MKTA | TAT + ATTA | ECC | MKC | TAD | DTS | FC | PEU | IE | |
|---|---|---|---|---|---|---|---|---|---|
| Technological Attributes + Attitude towards Technology Adoption (TAT + ATTA) | |||||||||
| Market Conditions (MKC) | 0.567 | ||||||||
| Technology Adoption Decision (TAD) | 0.613 | 0.787 | |||||||
| Demand for Technological Services (DTS) | 0.551 | 0.741 | 0.716 | ||||||
| Facilitating Conditions (FC) | 0.445 | 0.587 | 0.532 | 0.631 | |||||
| Perceived Ease of Use (PEU) | 0.672 | 0.825 | 0.787 | 0.691 | 0.511 | ||||
| Influence of the Environment (IE) | 0.597 | 0.623 | 0.684 | 0.740 | 0.742 | 0.564 | |||
| Behaviour Intention Toward Technology Adoption (BITA) | 0.496 | 0.773 | 0.849 | 0.653 | 0.449 | 0.701 | 0.681 | ||
| Perceived Utility (PU) | 0.891 | 0.607 | 0.698 | 0.645 | 0.384 | 0.668 | 0.532 | 0.543 |
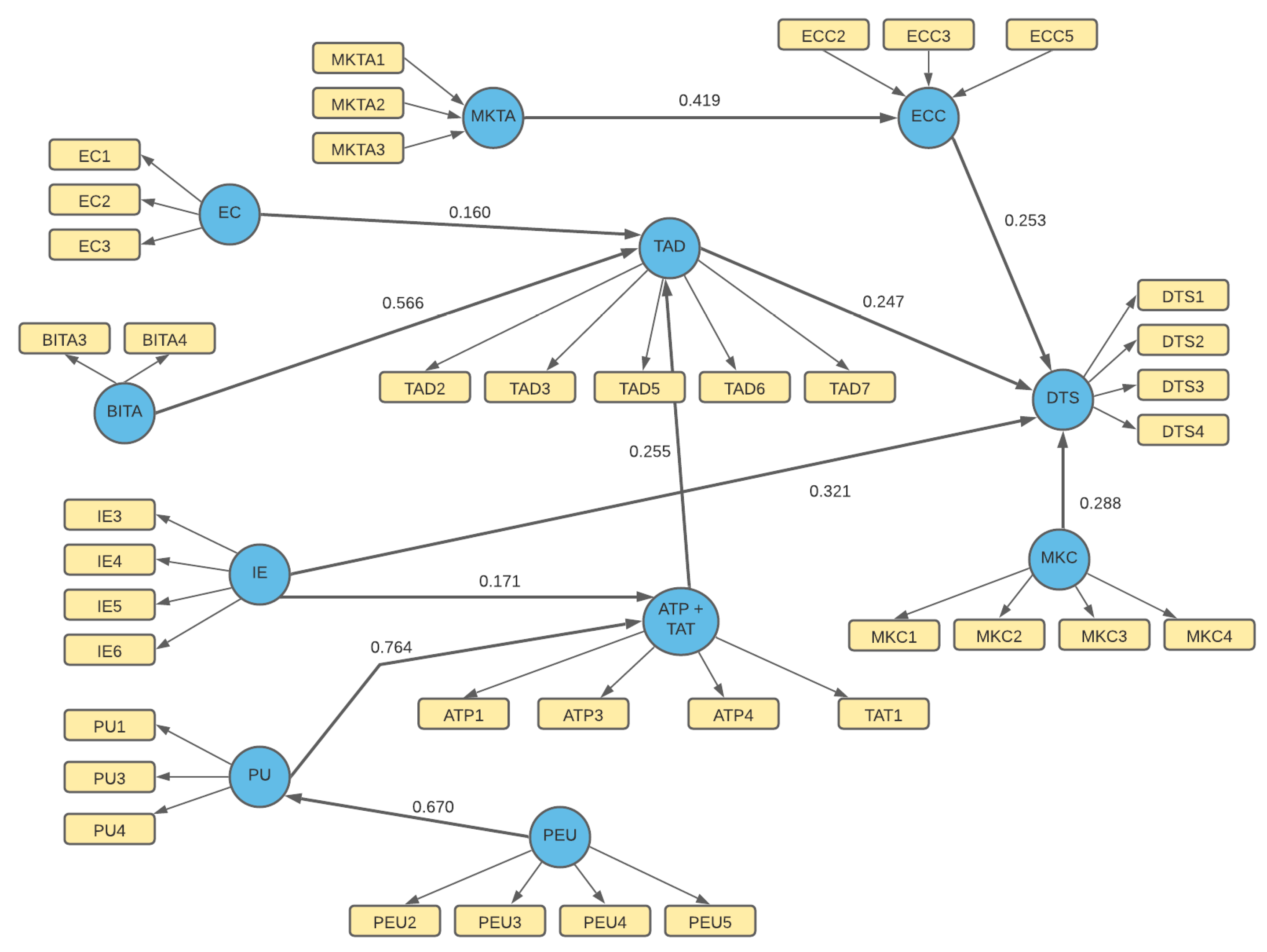
| Formative Constructs | Indicators | VIF |
|---|---|---|
| Marketing Actions (MKTA) | MKTA1 | 1.655 |
| MKTA2 | 1.174 | |
| MKTA3 | 1.992 | |
| MKTA4 | 1.803 | |
| Economic Characteristics of the Company (ECC) | ECC1 | 1.019 |
| ECC2 | 1.034 | |
| ECC3 | 2.925 | |
| ECC4 | 1.139 | |
| ECC5 | 3.089 |
| Formative Constructs | Indicators | Outer Weights | t-Value | p-Value | 95% BCa Confidence Interval | Is It Significant? (p < 0.05) |
|---|---|---|---|---|---|---|
| Marketing Actions (MKTA) | MKTA1 | 0.402 | 1.392 | 0.164 | [−0.200; 0.962] | No |
| MKTA2 | 0.672 | 2.498 | 0.013 | [0.228; 1.014] | Yes | |
| MKTA3 | 0.158 | 0.473 | 0.636 | [−0.587; 0.760] | No | |
| MKTA4 | 0.044 | 0.137 | 0.891 | [−0.653; 0.616] | No | |
| Economic Characteristics of the Company (ECC) | ECC1 | 0.287 | 1.919 | 0.055 | [0.014; 0.586] | No |
| ECC2 | 0.577 | 3.108 | 0.002 | [0.256; 0.894] | Yes | |
| ECC3 | 0.221 | 0.613 | 0.54 | [−0.496; 0.865] | No | |
| ECC4 | 0.076 | 0.249 | 0.804 | [−0.552; 0.780] | No | |
| ECC5 | 0.679 | 1.67 | 0.095 | [−0.170; 1.364] | No |
| Formative Constructs | Indicators | Outer Loadings | t-Value | p-Value | 95% BCa Confidence Interval | Is It Significant? (p < 0.05) |
|---|---|---|---|---|---|---|
| Marketing Actions (MKTA) | MKTA1 | 0.764 | 4.153 | 0.000 | [0.425; 0.972] | Yes |
| MKTA2 | 0.868 | 4.126 | 0.000 | [0.679; 0.997] | Yes | |
| MKTA3 | 0.569 | 2.387 | 0.017 | [0.070; 0.899] | Yes | |
| MKTA4 | 0.435 | 1.799 | 0.072 | [−0.071; 0.822] | No | |
| Economic Characteristics of the Company (ECC) | ECC1 | 0.181 | 0.967 | 0.334 | [−0.198; 0.540] | No |
| ECC2 | 0.417 | 2.080 | 0.038 | [0.023; 0.767] | Yes | |
| ECC3 | 0.682 | 4.000 | 0.000 | [0.389; 0.908] | Yes | |
| ECC4 | 0.304 | 1.079 | 0.281 | [−0.313; 0.805] | No | |
| ECC5 | 0.786 | 4.527 | 0.000 | [0.526; 0.970] | Yes |
| MKTA | TAT + ATTA | ECC | MKC | TAD | DTS | FC | PEU | IE | BITA | PU | |
|---|---|---|---|---|---|---|---|---|---|---|---|
| Marketing Actions (MKTA) | 1.000 | ||||||||||
| Technological Attributes + Attitude towards Technology Adoption (TAT + ATTA) | 1.349 | ||||||||||
| Economic Characteristics of the Company (ECC) | 1.044 | ||||||||||
| Market Conditions (MKC) | 2.082 | ||||||||||
| Technology Adoption Decision (TAD) | 2.323 | ||||||||||
| Demand for Technological Services (DTS) | |||||||||||
| Facilitating Conditions (FC) | 1.273 | ||||||||||
| Perceived Ease of Use (PEU) | 1.000 | ||||||||||
| Influence of the Environment (IE) | 1.333 | 1.742 | |||||||||
| Behaviour Intention Toward Technology Adoption (BITA) | 1.324 | ||||||||||
| Perceived Utility (PU) | 1.333 |
| Endogenous Latent Variables | R2 | R2adj |
|---|---|---|
| Technological Attributes + Attitude towards Technology Adoption (TAT + ATTA) | 0.744 | 0.738 |
| Economic Characteristics of the Company (ECC) | 0.176 | 0.167 |
| Technology Adoption Decision (TAD) | 0.642 | 0.630 |
| Demand for Technological Services (DTS) | 0.657 | 0.642 |
| Perceived Utility (PU) | 0.449 | 0.443 |
| MKTA | TAT + ATTA | ECC | MKC | TAD | DTS | FC | PEU | IE | ICAT | PU | |
|---|---|---|---|---|---|---|---|---|---|---|---|
| Marketing Actions (MKTA) | 0.213 | ||||||||||
| Technological Attributes + Attitude towards Technology Adoption (TAT + ATTA) | 0.135 | ||||||||||
| Economic Characteristics of the Company (ECC) | 0.179 | ||||||||||
| Market Conditions (MKC) | 0.116 | ||||||||||
| Technology Adoption Decision (TAD) | 0.077 | ||||||||||
| Demand for Technological Services (DTS) | |||||||||||
| Facilitating Conditions (FC) | 0.056 | ||||||||||
| Perceived Ease of Use (PEU) | 0.814 | ||||||||||
| Influence of the Environment (IE) | 0.086 | 0.173 | |||||||||
| Behaviour Intention Toward Technology Adoption (BITA) | 0.677 | ||||||||||
| Perceived Utility (PU) | 1.708 |
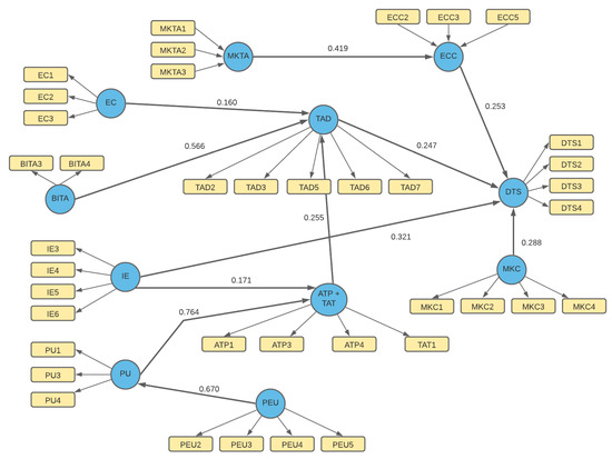
| Path Coefficients | t-Value | p-Value | 95% BCa Confidence Intervals | Is It Significant? (p < 0.05) | |
|---|---|---|---|---|---|
| MKTA → ECC | 0.419 | 4.959 | 0.000 | [0.178; 0.543] | Yes |
| TAT + ATTA → TAD | 0.255 | 2.667 | 0.008 | [0.091; 0.461] | Yes |
| ECC → DTS | 0.253 | 3.334 | 0.001 | [0.113; 0.408] | Yes |
| MKC → DTS | 0.288 | 3.22 | 0.001 | [0.097; 0.455] | Yes |
| TAD → DTS | 0.247 | 2.206 | 0.027 | [0.013; 0.448] | Yes |
| FC → TAD | 0.160 | 2.244 | 0.025 | [0.002; 0.284] | Yes |
| PEU → PU | 0.670 | 10.146 | 0.000 | [0.468; 0.765] | Yes |
| IE → TAT + ATTA | 0.171 | 2.634 | 0.008 | [0.043; 0.296] | Yes |
| IE → DTS | 0.321 | 3.681 | 0.000 | [0.149; 0.487] | Yes |
| ICAT → TAD | 0.566 | 5.992 | 0.000 | [0.354; 0.725] | Yes |
| PU → TAT + ATTA | 0.764 | 10.527 | 0.000 | [0.579; 0.872] | Yes |
| Path Coefficients | t-Value | p-Value | 95% BCa Confidence Intervals | Is It Significant? (p < 0.05) | |
|---|---|---|---|---|---|
| MKTA → DTS | 0.106 | 2.567 | 0.010 | [0.032; 0.197] | Yes |
| TAT + ATTA → DTS | 0.063 | 1.660 | 0.097 | [0.010; 0.162] | No |
| FC → DTS | 0.040 | 1.410 | 0.159 | [0.000; 0.107] | No |
| PEU → TAT + ATTA | 0.512 | 6.111 | 0.000 | [0.265; 0.634] | Yes |
| PEU → TAD | 0.131 | 2.211 | 0.027 | [0.040; 0.272] | Yes |
| PEU → DTS | 0.032 | 1.573 | 0.116 | [0.006; 0.091] | No |
| IE → TAD | 0.044 | 1.686 | 0.092 | [0.009; 0.115] | No |
| IE → DTS | 0.332 | 3.989 | 0.000 | [0.167; 0.492] | Yes |
| ICAT → DTS | 0.140 | 2.099 | 0.036 | [0.020; 0.284] | Yes |
| PU → TAD | 0.195 | 2.565 | 0.010 | [0.068; 0.365] | Yes |
| PU → DTS | 0.048 | 1.710 | 0.087 | [0.009; 0.122] | No |
| Latent Variable | Path Coef. | Correlation | R2 |
|---|---|---|---|
| Economic Characteristics of the Company (ECC) | 0.253 | 0.344 | 8.70% |
| Market Conditions (MKC) | 0.288 | 0.672 | 19.35% |
| Technology Adoption Decision (TAD) | 0.247 | 0.653 | 16.13% |
| Influence of the Environment (IE) | 0.321 | 0.672 | 21.57% |
| Total R2 | 65.76% |
| Endogenous Construct | Q2 |
|---|---|
| Technological Attributes + Attitude towards Technology Adoption (TAT + ATTA) | 0.607 |
| Economic Characteristics of the Company (ECC) | 0.046 |
| Technology Adoption Decision (TAD) | 0.433 |
| Demand for Technological Services (DTS) | 0.490 |
| Perceived Utility (PU) | 0.391 |
| MKTA | TAT + ATTA | ECC | MKC | TAD | DTS | FC | PEU | IE | ICAT | PU | |
|---|---|---|---|---|---|---|---|---|---|---|---|
| Marketing Actions (MKTA) | 0.048 | ||||||||||
| Technological Attributes + Attitude towards Technology Adoption (TAT + ATTA) | −0.055 | ||||||||||
| Economic Characteristics of the Company (ECC) | 0.080 | ||||||||||
| Market Conditions (MKC) | 0.057 | ||||||||||
| Technology Adoption Decision (TAD) | 0.025 | ||||||||||
| Demand for Technological Services (DTS) | |||||||||||
| Facilitating Conditions (FC) | 0.023 | ||||||||||
| Perceived Ease of Use (PEU) | 0.642 | ||||||||||
| Influence of the Environment (IE) | 0.051 | 0.086 | |||||||||
| Behaviour Intention Toward Technology Adoption (BITA) | 0.300 | ||||||||||
| Perceived Utility (PU) | 0.504 |
| Indicator | PLS | ||
|---|---|---|---|
| RMSE | MAE | Q2predict | |
| ATTA1 | 0.935 | 0.602 | 0.319 |
| ATTA3 | 0.946 | 0.695 | 0.357 |
| ATT1 | 0.968 | 0.656 | 0.395 |
| ATTA4 | 0.913 | 0.582 | 0.315 |
| ECC2 | 1.397 | 1.248 | 0.015 |
| ECC3 | 0.971 | 0.765 | 0.039 |
| ECC5 | 2.187 | 1.889 | 0.061 |
| TAD6 | 0.944 | 0.722 | 0.470 |
| TAD2 | 1.065 | 0.784 | 0.395 |
| TAD5 | 0.929 | 0.744 | 0.548 |
| TAD7 | 1.177 | 0.877 | 0.338 |
| TAD3 | 1.214 | 0.917 | 0.414 |
| DTS4 | 0.943 | 0.732 | 0.433 |
| DTS1 | 1.22 | 0.998 | 0.324 |
| DTS2 | 1.123 | 0.895 | 0.405 |
| DTS3 | 1.019 | 0.8 | 0.480 |
| PU4 | 1.039 | 0.744 | 0.322 |
| PU1 | 0.991 | 0.68 | 0.371 |
| PU3 | 1.083 | 0.763 | 0.357 |
| Mean | Median | Min | Max | Standard Deviation | Kurtosis | Asymmetry | Decision | |
|---|---|---|---|---|---|---|---|---|
| ATTA1 | −0.014 | 0.121 | −5.452 | 1.888 | 0.935 | 10.03 | −2.375 | MAE |
| ATTA3 | −0.01 | 0.151 | −4.17 | 1.977 | 0.946 | 2.897 | −1.284 | MAE |
| ATT1 | −0.013 | 0.16 | −5.097 | 2.277 | 0.968 | 6.413 | −1.902 | MAE |
| ATTA4 | −0.014 | 0.087 | −5.37 | 2.441 | 0.913 | 10.957 | −2.262 | MAE |
| ECC2 | −0.005 | 0.45 | −3.301 | 2.48 | 1.397 | −1.069 | −0.439 | RMSE |
| ECC3 | −0.004 | −0.177 | −1.469 | 2.788 | 0.971 | 0.065 | 0.917 | RMSE |
| ECC5 | −0.003 | −0.658 | −4.178 | 5.905 | 2.187 | −0.873 | 0.492 | RMSE |
| TAD6 | 0.007 | 0.112 | −2.597 | 3.458 | 0.944 | 1.189 | −0.003 | RMSE |
| TAD2 | 0.013 | 0.177 | −4.77 | 4.667 | 1.065 | 4.017 | −0.426 | RMSE |
| TAD5 | 0.009 | 0.008 | −2.675 | 2.583 | 0.929 | -0.21 | −0.144 | RMSE |
| TAD7 | 0.008 | 0.183 | -4.677 | 4.335 | 1.177 | 2.172 | −0.596 | RMSE |
| TAD3 | 0.013 | 0.257 | -4.829 | 3.982 | 1.214 | 2.521 | −0.976 | RMSE |
| DTS4 | 0.004 | 0.06 | −3.591 | 2.932 | 0.943 | 1.243 | −0.486 | RMSE |
| DTS1 | 0.004 | 0.234 | −3.775 | 2.515 | 1.22 | 0.136 | −0.631 | RMSE |
| DTS2 | 0.003 | 0.033 | −3.777 | 2.762 | 1.123 | 0.44 | −0.548 | RMSE |
| DTS3 | 0.002 | 0.034 | −3.198 | 2.714 | 1.019 | 0.438 | −0.464 | RMSE |
| PU4 | −0.009 | 0.15 | −5.068 | 2.905 | 1.039 | 4.433 | −1.148 | MAE |
| PU1 | −0.01 | 0.08 | −5.084 | 2.128 | 0.991 | 5.888 | −1.566 | MAE |
| PU3 | −0.009 | 0.104 | −4.859 | 2.322 | 1.083 | 3.274 | −1.182 | MAE |
| Indicator | PLS | LM | PLS-LM | ||||||
|---|---|---|---|---|---|---|---|---|---|
| RMSE | MAE | Q2predict | RMSE | MAE | Q2predict | RMSE | MAE | Decision | |
| ATTA1 | 0.935 | 0.602 | 0.319 | 1.05 | 0.763 | 0.141 | −0.115 | −0.161 | MAE |
| ATTA3 | 0.946 | 0.695 | 0.357 | 1.053 | 0.821 | 0.204 | −0.107 | −0.126 | MAE |
| ATT1 | 0.968 | 0.656 | 0.395 | 1.021 | 0.786 | 0.327 | −0.053 | −0.130 | MAE |
| ATTA4 | 0.913 | 0.582 | 0.315 | 0.915 | 0.691 | 0.312 | −0.002 | −0.109 | MAE |
| ECC2 | 1.397 | 1.248 | 0.015 | 1.918 | 1.558 | −0.856 | −0.521 | −0.310 | RMSE |
| ECC3 | 0.971 | 0.765 | 0.039 | 1.18 | 0.94 | −0.42 | −0.209 | −0.175 | RMSE |
| ECC5 | 2.187 | 1.889 | 0.061 | 2.645 | 2.258 | −0.373 | −0.458 | −0.369 | RMSE |
| TAD6 | 0.944 | 0.722 | 0.470 | 1.074 | 0.795 | 0.315 | −0.130 | −0.073 | RMSE |
| TAD2 | 1.065 | 0.784 | 0.395 | 1.232 | 0.907 | 0.191 | −0.167 | −0.123 | RMSE |
| TAD5 | 0.929 | 0.744 | 0.548 | 1.092 | 0.834 | 0.374 | −0.163 | −0.090 | RMSE |
| TAD7 | 1.177 | 0.877 | 0.338 | 1.3 | 0.977 | 0.192 | −0.123 | −0.100 | RMSE |
| TAD3 | 1.214 | 0.917 | 0.414 | 1.331 | 1.032 | 0.296 | −0.117 | −0.115 | RMSE |
| DTS4 | 0.943 | 0.732 | 0.433 | 1.181 | 0.855 | 0.11 | −0.238 | −0.123 | RMSE |
| DTS1 | 1.22 | 0.998 | 0.324 | 1.429 | 1.124 | 0.072 | −0.209 | −0.126 | RMSE |
| DTS2 | 1.123 | 0.895 | 0.405 | 1.458 | 1.101 | −0.003 | −0.335 | −0.206 | RMSE |
| DTS3 | 1.019 | 0.8 | 0.480 | 1.326 | 0.983 | 0.12 | −0.307 | −0.183 | RMSE |
| PU4 | 1.039 | 0.744 | 0.322 | 1.031 | 0.78 | 0.333 | 0.008 | −0.036 | MAE |
| PU1 | 0.991 | 0.68 | 0.371 | 1.02 | 0.764 | 0.333 | −0.029 | −0.084 | MAE |
| PU3 | 1.083 | 0.763 | 0.357 | 1.126 | 0.874 | 0.306 | −0.043 | −0.111 | MAE |
Publisher’s Note: MDPI stays neutral with regard to jurisdictional claims in published maps and institutional affiliations. |
© 2021 by the authors. Licensee MDPI, Basel, Switzerland. This article is an open access article distributed under the terms and conditions of the Creative Commons Attribution (CC BY) license (https://creativecommons.org/licenses/by/4.0/).
Share and Cite
García-Machado, J.J.; Sroka, W.; Nowak, M. R&D and Innovation Collaboration between Universities and Business—A PLS-SEM Model for the Spanish Province of Huelva. Adm. Sci. 2021, 11, 83. https://doi.org/10.3390/admsci11030083
García-Machado JJ, Sroka W, Nowak M. R&D and Innovation Collaboration between Universities and Business—A PLS-SEM Model for the Spanish Province of Huelva. Administrative Sciences. 2021; 11(3):83. https://doi.org/10.3390/admsci11030083
Chicago/Turabian StyleGarcía-Machado, Juan J., Włodzimierz Sroka, and Martyna Nowak. 2021. "R&D and Innovation Collaboration between Universities and Business—A PLS-SEM Model for the Spanish Province of Huelva" Administrative Sciences 11, no. 3: 83. https://doi.org/10.3390/admsci11030083
APA StyleGarcía-Machado, J. J., Sroka, W., & Nowak, M. (2021). R&D and Innovation Collaboration between Universities and Business—A PLS-SEM Model for the Spanish Province of Huelva. Administrative Sciences, 11(3), 83. https://doi.org/10.3390/admsci11030083

