Sound and Safe: The Role of Leader Motivating Language and Follower Self-Leadership in Feelings of Psychological Safety
Abstract
The ache for home lives in all of us,the safe place where we can go as we are and not be questioned.—Maya Angelou
1. Introduction
1.1. Psychological Safety
1.2. Motivating Language
1.3. Self-Leadership
1.4. The Relationships between Motivating Language and Self-Leadership and Psychological Safety
1.5. Research Questions about Mediation and Generalizability
2. Results
2.1. Methods
2.1.1. Sample
2.1.2. Sample Demographics
2.2. Measures
2.3. Results
3. Discussion
3.1. Implications
3.2. Limitations and Future Research
Author Contributions
Funding
Institutional Review Board Statement
Informed Consent Statement
Data Availability Statement
Conflicts of Interest
Appendix A. Selected Study Scales
Appendix A.1. Motivating Language Scale
- Gives me useful explanations of what needs to be done in my work.
- Offers me helpful directions on how to do my job.
- Provides me with easily understandable instructions about my work.
- Offers me helpful advice on how to improve my work.
- Gives me good definitions of what I must do in order to receive rewards.
- Gives me clear instructions about solving job-related problems.
- Offers me specific information on how I am evaluated.
- Provides me with helpful information about forthcoming changes affecting my work.
- Provides me with helpful information about past changes affecting my work.
- Shares news with me about organizational achievements and financial status.
- 11.
- Gives me praise for my good work.
- 12.
- Shows me encouragement for my work efforts.
- 13.
- Shows concern about my job satisfaction.
- 14.
- Expresses his/her support for my professional development.
- 15.
- Asks me about my professional well being.
- 16.
- Shows trust in me.
- 17.
- Tells me stories about key events in the organization's past.
- 18.
- Gives me useful information that I couldn't get through official channels.
- 19.
- Tells me stories about people who are admired in my organization.
- 20.
- Tells me stories about people who have worked hard in this organization.
- 21.
- Offers me advice about how to behave at the organization's social gatherings.
- 22.
- Offers me advice about how to "fit in" with other members of this organization.
- 23.
- Tells me stories about people who have been rewarded by this organization.
- 24.
- Tells me stories about people who have left this organization.
Appendix A.2. Comparative Taste Preference (Common Methods Bias Marker) Scale
Appendix A.3. Self-Leadership
Appendix A.4. Organizational Trust Scale
Appendix A.5. Inclusive Leadership
Appendix A.6. Role Clarity (Role Ambiguity Scale)
Appendix A.7. Social Desirability Scale
Appendix A.8. Psychological Safety (with boss)
References
- Abraham, K. Gina, Sara Helms, and Stanley Presser. 2009. How social processes distort measurement: The impact of survey nonresponse on estimates of volunteer work in the United States. American Journal of Sociology 114: 1129–65. [Google Scholar] [CrossRef]
- Appelbaum, Nital P., Alan Dow, Paul E. Mazmanian, Dustin K. Jundt, and Eric N. Appelbaum. 2016. The effects of power, leadership and psychological safety on resident event reporting. Medical Education 50: 343–50. [Google Scholar] [CrossRef] [PubMed]
- Aranzamendez, Gina, Debbia James, and Robbin Toms. 2015. Finding antecedents of psychological safety: A step toward quality improvement. Nursing Forum 50: 171–78. [Google Scholar] [CrossRef] [PubMed]
- Ashauer, Shirley A., and Therese Macan. 2013. How can leaders foster team learning? Effects of leader-assigned mastery and performance goals and psychological safety. The Journal of Psychology 147: 541–61. [Google Scholar] [CrossRef]
- Baer, Michael, Emma L. Frank, Fadel K. Matta, Margret M. Luciano, and Ned Wellman. 2020. Under trusted, over trusted, or just right? The fairness of (in)congruence between trust wanted and trust received. Academy of Management Journal. [Google Scholar] [CrossRef]
- Bandura, Albert. 1977. Self-efficacy: Toward a unifying theory of behavioral change. Psychological Review 84: 191–215. [Google Scholar] [CrossRef]
- Banks, Tonya. 2014. The Effects of Leader Speech and Leader Motivating Language on Employee Self-Esteem. Unpublished dissertation, Regent University, Virginia Beach, VA, USA. [Google Scholar]
- Berinsky, Adam J., Michele F. Margolis, and Michael W. Sances. 2014. Separating the shirkers from the workers? Making sure respondents pay attention on self-administered surveys. American Journal of Political Science 58: 739–53. [Google Scholar] [CrossRef]
- Bollen, Kenneth A., and J. Scott Long. 1993. Testing Structural Equation Models, 1st ed. New York: Sage Publications, Inc. [Google Scholar]
- Brannon, Karen L. 2011. The Effects of Leader Communication Medium and Motivating Language on Perceived Leader Effectiveness. Unpublished dissertation, Northcentral University, San Diego, CA, USA. [Google Scholar]
- Buhrmester, Michael, Tracy Kwang, and Samuel D. Gosling. 2011. Amazon’s Mechanical Turk: A new source of inexpensive, yet high-quality, data? Perspectives on Psychological Science 6: 3–5. [Google Scholar] [CrossRef]
- Carmeli, Abraham, Roni Reiter-Palmon, and Enbal Ziv. 2010. Inclusive leadership and employee involvement in creative tasks in the workplace: The mediating role of psychological safety. Creativity Research Journal 22: 250–60. [Google Scholar] [CrossRef]
- Cascio, Wayne F. 2000. Costing Human Resources: The Financial Impact of Behavior in Organizations, 4th ed. Cincinnati: South-Western College Publishing. [Google Scholar]
- Cerasoli, Christopher P., Jessica M. Nicklin, and Michael T. Ford. 2014. Intrinsic motivation and extrinsic incentives jointly predict performance: A 40-year meta-analysis. Psychological Bulletin 140: 980. [Google Scholar] [CrossRef]
- Chin, Wynne W. 1998. The partial least squares approach for structural equation modeling. In Modern Methods for Business Research. Mahwah: Lawrence Erlbaum Associates, pp. 295–336. [Google Scholar]
- Clifton, Jonathan. 2019. Investigating the dark side of stories of “good” leadership: A discursive approach to leadership gurus’ storytelling. International Journal of Business Communication 56: 82–101. [Google Scholar] [CrossRef]
- Cohen, Jacob. 1988. Statistical Power Analysis for the Behavioral Sciences, 2nd ed. Hove: Psychology Press. [Google Scholar]
- Cohen, Jacob, Patricia Cohen, Stephen G. West, and Leona S. Aiken. 2003. Applied Multiple Regression/Correlation Analysis for the Behavioral Sciences, 3rd ed. Mahwah: Lawrence Erlbaum Associates. [Google Scholar]
- Cronbach, Lee J., Nageswari Rajaratnam, and Goldine C. Gleser. 1963. Theory of generalizability: A liberalization of reliability theory. British Journal of Statistical Psychology 16: 137–63. [Google Scholar] [CrossRef]
- Crump, Matthew J. C., John V. McDonnell, and Todd M. Gureckis. 2013. Evaluating Amazon’s Mechanical Turk as a tool for experimental behavioral research. PLoS ONE 8: e0057410. [Google Scholar] [CrossRef]
- D’Intino, Robert S., Michael G. Goldsby, Jeffrey D. Houghton, and Christopher P. Neck. 2007. Self-leadership: A process for entrepreneurial success. Journal of Leadership and Organizational Studies 13: 105–20. [Google Scholar] [CrossRef]
- Difallah, Djellel, Elena Filatova, and Panos Ipeirotis. 2018. Demographics and dynamics of Mechanical Turk workers. Paper presented at Eleventh ACM International Conference on Web Search and Data Mining, Marina Del Rey, CA, USA, February 5–9; pp. 135–43. [Google Scholar] [CrossRef]
- Dillman, Don A., Jolene D. Smyth, and Leah M. Christian. 2014. Internet, Phone, Mail, and Mixed-Mode Surveys: The Tailored Design Method, 4th ed. Hoboken: Wiley. [Google Scholar]
- Dollard, Maureen F., Tessa Opie, Sue Lenthall, John Wakerman, Sabrina Knight, Sandra Dunn, Greg Rickard, and Martha MacLeod. 2012. Psychosocial safety climate as an antecedent of work characteristics and psychological strain: A multilevel model. Work & Stress 26: 385–404. [Google Scholar] [CrossRef]
- Dorfman, Peter W., P. J. Hanges, and F. C. Brodbeck. 2004. Leadership and cultural variation: The identification of culturally endorsed leadership profiles. Culture, Leadership, and Organizations: The GLOBE Study of 62: 669–719. [Google Scholar]
- Du-Babcock, Bertha, and Hiromasa Tanaka. 2017. Leadership construction in intra-Asian English as Lingua Franca decision-making meetings. International Journal of Business Communication 54: 83–98. [Google Scholar] [CrossRef]
- Edmondson, Amy. 1999. Psychological safety and learning behavior in work teams. Administrative Science Quarterly 44: 350–83. [Google Scholar] [CrossRef]
- Edmondson, Amy C. 2003. Speaking up in the operating room: How team leaders promote learning in interdisciplinary action teams. The Journal of Management Studies 40: 1419–52. [Google Scholar] [CrossRef]
- Edmondson, Amy C. 2018. The Fearless Organization: Creating Psychological Safety in the Workplace for Learning, Innovation, and Growth. Hoboken: John Wiley & Sons. [Google Scholar]
- Edmondson, Amy C., and Zhike Lei. 2014. Psychological safety: The history, renaissance, and future of an interpersonal construct. Annual Review of Organizational Psychology and Organizational Behavior 1: 23–43. [Google Scholar] [CrossRef]
- Edmondson, Amy C., Monica Higgins, Sara Singer, and Jennie Weiner. 2016. Understanding psychological safety in health care and education organizations: A comparative perspective. Research in Human Development 13: 65–83. [Google Scholar] [CrossRef]
- Forte, Almerinda. 2005. Locus of control and the moral reasoning of managers. Journal of Business Ethics 58: 65–77. [Google Scholar] [CrossRef]
- Frayne, Collette A., and Gary P. Latham. 1987. Application of social learning theory to employee self-management of attendance. Journal of Applied Psychology 72: 387–92. [Google Scholar] [CrossRef]
- Frazier, M. Lance, Stav Fainshmidt, Ryan L. Klinger, Amir Pezeshkan, and Veselina Vracheva. 2017. Psychological safety: A meta-analytic review and extension. Personnel Psychology 70: 113–65. [Google Scholar] [CrossRef]
- Georgianna, Sibylle. 2007. Self-leadership: A cross-cultural perspective. Journal of Managerial Psychology 22: 569–89. [Google Scholar] [CrossRef]
- Gerhart, Barry, and Meiyu Fang. 2015. Pay, intrinsic motivation, extrinsic motivation, performance, and creativity in the workplace: Revisiting long-held beliefs. Annual Review of Organizational Psychology and Organizational Behavior 2: 489–521. [Google Scholar] [CrossRef]
- Gist, Marilyn E., and Terence R. Mitchell. 1992. Self-efficacy: A theoretical analysis of its determinants and malleability. The Academy of Management Review 17: 183–211. [Google Scholar] [CrossRef]
- Godwin, Jeffrey L., Christopher P. Neck, and Jeffrey D. Houghton. 1999. The impact of thought self-leadership on individual goal performance: A cognitive perspective. Journal of Management Development 18: 153–70. [Google Scholar] [CrossRef]
- Godwin, Jeffrey L., Christopher P. Neck, and Robert S. D’Intino. 2016. Self-leadership, spirituality, and entrepreneur performance: A conceptual model. Journal of Management, Spirituality & Religion 13: 64–78. [Google Scholar]
- Graeff, Timothy R. 2005. Response bias. In Encyclopedia of Social Measurement. Edited by Kimberly Kempf-Leonard. Amsterdam: Elsevier, pp. 411–18. [Google Scholar]
- Gutierrez-Wirsching, Sandra, Jacqueline Mayfield, Milton Mayfield, and W. Wang. 2015. Motivating language as a moderator between servant leadership and employee outcomes. Management Research Review 38: 1234–50. [Google Scholar] [CrossRef]
- Hardy, Katherine. 2004. Self-leadership as a tool in management succession planning. Public Manager 33: 41–44. [Google Scholar]
- Hauser, David J., and Norbert Schwarz. 2016. Attentive Turkers: MTurk participants perform better on online attention checks than do subject pool participants. Behavior Research Methods 48: 400–7. [Google Scholar] [CrossRef]
- Hirak, Reuven, Ann Chunyan Peng, Abraham Carmeli, and John M. Schaubroeck. 2012. Linking leader inclusiveness to work unit performance: The importance of psychological safety and learning from failures. The Leadership Quarterly 23: 107–17. [Google Scholar] [CrossRef]
- Holmes, William T. 2012. The Motivating Language of Principals: A Sequential Transformative Strategy. Ph.D. dissertation, University of Nevada, Las Vegas, NV, USA, December 1. [Google Scholar]
- Houghton, Jeffrey D., and Christopher P. Neck. 2002. The revised self-leadership questionnaire: Testing a hierarchical factor structure for self-leadership. Journal of Managerial Psychology 17: 672–91. [Google Scholar] [CrossRef]
- Houghton, Jeffrey D., David Dawley, and Trudy C. DiLiello. 2012. The abbreviated self-leadership questionnaire (ASLQ): A more concise measure of self-leadership. International Journal of Leadership Studies 7: 216–32. [Google Scholar]
- Houghton, Jeffrey D., T. W. Bonham, Christopher P. Neck, and Kusum Singh. 2004. The relationship between self-leadership and personality: A comparison of hierarchical factor structures. Journal of Managerial Psychology 19: 427–41. [Google Scholar] [CrossRef]
- House, Robert J., and John R. Rizzo. 1972. Role conflict and ambiguity as critical variables in a model of organizational behavior. Organizational Behavior and Human Performance 7: 467–505. [Google Scholar] [CrossRef]
- House, Robrt J., P. J. Hanges, Mansour Javidan, Peter W. Dorfman, and V. Gupta. 2004. Leadership, Culture and Organizations: The GLOBE Study of 62 Societies. Thousand Oaks: Sage. [Google Scholar]
- Huff, Connor. 2014. “Who Are These People?”: Evaluating the Demographic Characteristics and Political Preferences of MTurk Survey Respondents. [Department of Government, Harvard University]. Available online: http://scholar.harvard.edu/files/dtingley/files/whoarethesepeople.pdf (accessed on 1 April 2021).
- Idris, Mohd Awang, Maureen F. Dollard, Jane Coward, and Christian Dormann. 2012. Psychosocial safety climate: Conceptual distinctiveness and effect on job demands and worker psychological health. Safety Science 50: 19–28. [Google Scholar] [CrossRef]
- Kees, Jeremy, Christopher Berry, Scot Burton, and Kim Sheehan. 2017. An analysis of data quality: Professional panels, student subject pools, and Amazon’s Mechanical Turk. Journal of Advertising 46: 141–55. [Google Scholar] [CrossRef]
- Kock, Ned, Milton Mayfield, Jacqueline Mayfield, S. Sexton, and Lina M. De La Garza. 2018. Empathetic leadership: How leader emotional support and understanding influences follower performance. Journal of Leadership & Organizational Studies 29: 217–36. [Google Scholar] [CrossRef]
- Konradt, Udo, Panja Andressen, and Thomas Ellwart. 2009. Self-leadership in organizational teams: A multilevel analysis of moderators and mediators. European Journal of Work and Organizational Psychology 18: 322–46. [Google Scholar] [CrossRef]
- Liang, Jian, Crystal I. Farh, and Jing-Lih Farh. 2012. Psychological antecedents of promotive and prohibitive voice: A two-wave examination. Academy of Management Journal 55: 71–92. [Google Scholar] [CrossRef]
- Ling, Bin, and Yue Guo. forthcoming. Affective and cognitive trust as mediators in the influence of leader motivating language on personal initiative. International Journal of Business Communication. [CrossRef]
- Lleras, Christy. 2005. Path analysis. In Encyclopedia of Social Measurement. Edited by Kimberly Kempf-Leonard. Amsterdam: Elsevier, pp. 25–30. [Google Scholar]
- Lovelace, Kathi J., Charles C. Manz, and José C. Alves. 2007. Work stress and leadership development: The role of self-leadership, shared leadership, physical fitness and flow in managing demands and increasing job control. Human Resource Management Review 17: 374–87. [Google Scholar] [CrossRef]
- Madlock, Paul E., and Brooke Hildebrand Clubbs. forthcoming. The influence of supervisors’ use of motivating language in organizations located in India. International Journal of Business Communication. [CrossRef]
- Madlock, Paul E., and Shaun Sexton. 2015. An application of motivating language theory in Mexican organizations. International Journal of Business Communication 52: 255–72. [Google Scholar] [CrossRef]
- Mansor, Ainimazita, Amer Darus, and Mohd Dali. 2013. Mediating Effect of Self-Efficacy on Self-Leadership and Teachers’ Organizational Citizenship Behavior: A Conceptual Framework. (SSRN Scholarly Paper ID 2196801. Social Science Research Network). Available online: https://papers.ssrn.com/abstract=2196801 (accessed on 1 April 2021).
- Manz, Charles C. 1986. Self-leadership: Toward an expanded theory of self-influence processes in organizations. Academy of Management Review 11: 585–600. [Google Scholar] [CrossRef]
- Manz, Charles C., and Henry P. Sims. 1980. Self-management as a substitute for leadership: A social learning theory perspective. Academy of Management. The Academy of Management Review (Pre-1986) 5: 361. [Google Scholar] [CrossRef]
- Manz, Charles C., and Henry P. Sims. 2001. The New Superleadership: Leading Others to Lead Themselves. San Francisco: Berrett-Koehler Publishers. [Google Scholar]
- Mayfield, Jacqueline. 1993. The Role of Motivating Language in Leader-Member Exchange. Unpublished dissertation, University of Alabama, Tuscaloosa, AL, USA. [Google Scholar]
- Mayfield, Jacqueline. 2009. Motivating language: A meaningful guide for leader communications. Development and Learning in Organizations 23: 9–11. [Google Scholar] [CrossRef]
- Mayfield, Jacqueline, and Milton Mayfield. 1995. Learning the language of leadership: A proposed agenda for leader training. Journal of Leadership and Organizational Studies 2: 132–36. [Google Scholar] [CrossRef]
- Mayfield, Jacqueline, and Milton Mayfield. 2002. Leader communication strategies critical paths to improving employee commitment. American Business Review 20: 89–94. [Google Scholar]
- Mayfield, Milton, and Jacqueline Mayfield. 2004. The effects of leader communication on worker innovation. American Business Review 22: 46–51. [Google Scholar]
- Mayfield, Jacqueline, and Milton Mayfield. 2006. The benefits of leader communication on part-time worker outcomes: A comparison between part-time and full-time employees using motivating language. Journal of Business Strategies 23: 131–53. [Google Scholar]
- Mayfield, Jacqueline, and Milton Mayfield. 2007. The effects of leader communication on a worker’s intent to stay: An investigation using structural equation modeling. Human Performance 20: 85–102. [Google Scholar] [CrossRef]
- Mayfield, Jacqueline, and Milton Mayfield. 2009a. The role of leader motivating language in employee absenteeism. Journal of Business Communication 46: 455–79. [Google Scholar] [CrossRef]
- Mayfield, Milton, and Jacqueline Mayfield. 2009b. The role of leader-follower relationships in leader communication: A test using the LMX and motivating language models. The Journal of Business Inquiry 8: 6–85. [Google Scholar]
- Mayfield, Jacqueline, and Milton Mayfield. 2010. Leader-level influence on motivating language: A two-level model investigation on worker performance and job satisfaction. Competitiveness Review 20: 407–22. [Google Scholar] [CrossRef]
- Mayfield, Jacqueline, and Milton Mayfield. 2012a. The relationship between leader motivating language and self-efficacy: A partial least squares model analysis. Journal of Business Communication 49: 357–76. [Google Scholar] [CrossRef]
- Mayfield, Jacqueline, and Milton Mayfield. 2012b. National culture and infrastructure development: A comparison among four cultural typologies. Competitiveness Review 22: 396–410. [Google Scholar] [CrossRef]
- Mayfield, Milton, and Jacqueline Mayfield. 2012c. Logoleadership: Breathing life into loyalty. Development and Learning in Organizations 26: 11–15. [Google Scholar] [CrossRef]
- Mayfield, Jacqueline, and Milton Mayfield. 2014a. Step by step to better performance: Organizational-citizenship behavior can transform employees and the workplace. Human Resource Management International Digest 22: 36–39. [Google Scholar] [CrossRef]
- Mayfield, Milton, and Jacqueline Mayfield. 2014b. What workers want: A global perspective. Competitiveness Review 24: 332–46. [Google Scholar] [CrossRef]
- Mayfield, Milton, and Jacqueline Mayfield. 2016a. The effects of leader motivating language use on worker decision making. International Journal of Business Communication 53: 465–84. [Google Scholar] [CrossRef]
- Mayfield, Milton, and Jacqueline Mayfield. 2016b. Growing self-leaders: The role of motivating language. Development and Learning in Organizations: An International Journal 30: 14–17. [Google Scholar] [CrossRef]
- Mayfield, Milton, and Jacqueline Mayfield. 2017a. Leader talk and the creative spark: A research note on how leader motivating language use influences follower creative environment perceptions. International Journal of Business Communication 54: 210–25. [Google Scholar] [CrossRef]
- Mayfield, Milton, and Jacqueline Mayfield. 2017b. “What’s past is prologue”: A look at past leadership communication research with a view toward the future. International Journal of Business Communication 54: 107–14. [Google Scholar] [CrossRef]
- Mayfield, Jacqueline, and Milton Mayfield. 2017c. Raise their voices: The link between motivating language and employee voice. In Academy of Management Proceedings. Briarcliff Manor: Academy of Management Meeting. [Google Scholar]
- Mayfield, Jacqueline, and Milton Mayfield. 2018a. A few words to get us started. In Motivating Language Theory: Effective Leader Talk in the Workplace, 1st ed. Edited by Jacqueline Mayfield and Milton Mayfield. Basel: Springer International Publishing, pp. 9–22. [Google Scholar] [CrossRef]
- Mayfield, Jacqueline, and Milton Mayfield. 2018b. Clarity is key: Direction-giving language. In Motivating Language Theory: Effective Leader Talk in the Workplace, 1st ed. Edited by Jacqueline Mayfield and Milton Mayfield. Basel: Springer International Publishing, pp. 49–63. [Google Scholar] [CrossRef]
- Mayfield, Jacqueline, and Milton Mayfield. 2018c. Fitting into the big picture: Meaning-making language. In Motivating Language Theory: Effective Leader Talk in the Workplace, 1st ed. Edited by Jacqueline Mayfield and Milton Mayfield. Basel: Springer International Publishing, pp. 23–34. [Google Scholar] [CrossRef]
- Mayfield, Jacqueline, and Milton Mayfield. 2018d. Hands, heart, and spirit. In Motivating Language Theory: Effective Leader Talk in the Workplace, 1st ed. Edited by Jacqueline Mayfield and Milton Mayfield. Basel: Springer International Publishing, pp. 145–59. [Google Scholar] [CrossRef]
- Mayfield, Jacqueline, and Milton Mayfield. 2018e. Introduction. In Motivating Language Theory: Effective Leader Talk in the Workplace, 1st ed. Edited by Jacqueline Mayfield and Milton Mayfield. Basel: Springer International Publishing, pp. 1–7. [Google Scholar] [CrossRef]
- Mayfield, Jacqueline, and Milton Mayfield. 2018f. Motivating Language Theory: Effective Leader Talk in the Workplace. Basel: Springer. [Google Scholar]
- Mayfield, Jacqueline, and Milton Mayfield. 2018g. Speaking from the heart: Empathetic language. In Motivating Language Theory: Effective Leader Talk in the Workplace, 1st ed. Edited by Jacqueline Mayfield and Milton Mayfield. Basel: Springer International Publishing, pp. 35–48. [Google Scholar] [CrossRef]
- Mayfield, Milton, and Jacqueline Mayfield. 2018h. Future directions. In Motivating Language Theory: Effective Leader Talk in the Workplace, 1st ed. Edited by Jacqueline Mayfield and Milton Mayfield. Basel: Springer International Publishing, pp. 137–44. [Google Scholar] [CrossRef]
- Mayfield, Milton, and Jacqueline Mayfield. 2018i. Measurement and generalizability. In Motivating Language Theory: Effective Leader Talk in the Workplace, 1st ed. Edited by Jacqueline Mayfield and Milton Mayfield. Basel: Springer International Publishing, pp. 111–35. [Google Scholar] [CrossRef]
- Mayfield, Milton, and Jacqueline Mayfield. 2018j. Motivating language and workplace outcomes. In Motivating Language Theory: Effective Leader Talk in the Workplace, 1st ed. Edited by Jacqueline Mayfield and Milton Mayfield. Basel: Springer International Publishing, pp. 75–94. [Google Scholar] [CrossRef]
- Mayfield, Milton, and Jacqueline Mayfield. 2018k. Motivating language coordination. In Motivating Language Theory: Effective Leader Talk in the Workplace, 1st ed. Edited by Jacqueline Mayfield and Milton Mayfield. Basel: Springer International Publishing, pp. 65–73. [Google Scholar] [CrossRef]
- Mayfield, Milton, and Jacqueline Mayfield. 2018l. Strategic motivating language. In Motivating Language Theory: Effective Leader Talk in the Workplace, 1st ed. Edited by Jacqueline Mayfield and Milton Mayfield. Basel: Springer International Publishing, pp. 95–109. [Google Scholar] [CrossRef]
- Mayfield, Jacqueline, and Milton Mayfield. 2019a. A Commentary on “The Call Center Agent’s Performance Paradox: A Mixed-Methods Study of Discourse Strategies and Paradox Resolution”. Academy of Management Discoveries 5: 205–6. [Google Scholar] [CrossRef]
- Mayfield, Milton, and Jacqueline Mayfield. 2019b. Cultivating voice through hands, heart, and spirit: Motivating language’s role in gaining feedback. Development and Learning in Organizations 34: 1–5. [Google Scholar] [CrossRef]
- Mayfield, Jacqueline, Milton Mayfield, and C. P. Neck. forthcoming a. Speaking to the self: How motivating language links with self-leadership. International Journal of Business Communication. [CrossRef]
- Mayfield, Milton, Jacqueline Mayfield, and R. Walker. forthcoming b. Leader communication and follower identity: How leader motivating language shapes organizational identification through cultural knowledge and fit. International Journal of Business Communication. [CrossRef]
- Mayfield, Jacqueline, Milton Mayfield, and Jerry Kopf. 1995. Motivating language: Exploring theory with scale development. The Journal of Business Communication 32: 329–44. [Google Scholar] [CrossRef]
- Mayfield, Jacqueline, Milton Mayfield, and Jerry Kopf. 1998. The effects of leader motivating language on subordinate performance and satisfaction. Human Resource Management 37: 235–48. [Google Scholar] [CrossRef]
- Mayfield, Jacqueline, Milton Mayfield, and William C. Sharbrough. 2015. Strategic vision and values in top leaders’ communications: Motivating language at a higher level. International Journal of Business Communication 52: 97–121. [Google Scholar] [CrossRef]
- Mayfield, Milton, Jacqueline Mayfield, and Kathy Qing Ma. 2020. Innovation matters: Creative environment, absenteeism, and job satisfaction. Journal of Organizational Change Management. ahead-of-print. [Google Scholar] [CrossRef]
- Mayfield, Milton, Jacqueline Mayfield, and Stephen Lunce. 2008. Increasing tacit knowledge sharing with an HRIS. In Encyclopedia of Human Resources Information Systems: Challenges in e-HRM: Vol. II. Edited by T. Torres-Coronas and M. Arias-Oliva. Hershey: Information Science Reference (an imprint of Idea Group Inc.). [Google Scholar]
- Morrison, Elizabeth Wolfe, Kelly E. See, and Caitlin Pan. 2015. An approach-inhibition model of employee silence: The joint effects of personal sense of power and target openness. Personnel Psychology 68: 547–80. [Google Scholar] [CrossRef]
- Muenchen, Robert A. 2012. The Popularity of Data Science Software. April 25. Available online: http://r4stats.com/articles/popularity/ (accessed on 1 April 2021).
- Neck, Christopher P. 1996. Thought self-leadership: A self-regulatory approach towards overcoming resistance to organizational change. The International Journal of Organizational Analysis 4: 202–16. [Google Scholar] [CrossRef]
- Neck, Christopher P., and Jeffery D. Houghton. 2006. Two decades of self-leadership theory and research. Journal of Managerial Psychology 21: 270–95. [Google Scholar] [CrossRef]
- Neck, Christopher P., and Charles C. Manz. 1996. Thought self-leadership: The impact of mental strategies training on employee cognition, behavior, and affect. Journal of Organizational Behavior 17: 445–67. [Google Scholar] [CrossRef]
- Neck, Christopher P., and Charles P. Manz. 2012. Mastering Self Leadership: Empowering Yourself for Personal Excellence, 6th ed. Hoboken: Prentice Hall. [Google Scholar]
- Neck, Christopher P., Charles C. Manz, and Jeffrey D. Houghton. 2016. Self-Leadership: The Definitive Guide to Personal Excellence. Thousand Oaks: SAGE Publications. [Google Scholar]
- Neck, Christopher P., Hossein Nouri, and Jeffrey L. Godwin. 2004. How self-leadership affects the goal-setting process. Human Resource Management Review 13: 691–707. [Google Scholar] [CrossRef]
- Neck, Christopher P., Trudy C. DiLiello, and Jeffrey D. Houghton. 2006. Maximizing organizational leadership capacity for the future: Toward a model of self-leadership, innovation and creativity. Journal of Managerial Psychology 21: 319–37. [Google Scholar]
- Nembhard, Ingrid M., and Amy C. Edmondson. 2006. Making it safe: The effects of leader inclusiveness and professional status on psychological safety and improvement efforts in health care teams. Journal of Organizational Behavior 27: 941–66. [Google Scholar] [CrossRef]
- Newman, Alexander, Ross Donohue, and Nathan Eva. 2017. Psychological safety: A systematic review of the literature. Human Resource Management Review 27: 521–35. [Google Scholar] [CrossRef]
- Nyhan, Ronald C., and Herbert A. Marlowe. 1997. Development and psychometric properties of the organizational trust inventory. Evaluation Review 21: 614–35. [Google Scholar] [CrossRef]
- Paglis, Laura L. 2010. Leadership self-efficacy: Research findings and practical applications. The Journal of Management Development 29: 771–82. [Google Scholar] [CrossRef]
- Park, Mi-Kyung, and Kyung-Nim Park. 2008. A Study on Nurses’ Self-Leadership, Organizational Commitment and the Nursing Performance. Journal of Korean Academy of Nursing Administration 14: 63–71. [Google Scholar]
- Paterson, Ted A., P. D. Harms, Piers Steel, and Marcus Credé. 2016. An assessment of the magnitude of effect sizes: Evidence from 30 years of meta-analysis in management. Journal of Leadership & Organizational Studies 23: 66–81. [Google Scholar] [CrossRef]
- Pearl, Judea. 1998. Graphs, causality, and structural equation models. Sociological Methods & Research 27: 226–84. [Google Scholar]
- Pearl, Judea. 2009. Causality: Models, Reasoning and Inference, 2nd ed. Cambridge: Cambridge University Press. [Google Scholar]
- Pearl, Judea. 2016. Lord’s paradox revisited—(Oh Lord! Kumbaya!). Journal of Causal Inference 4: 2. [Google Scholar] [CrossRef]
- Podsakoff, Phillip M., Scott B. MacKenzie, and Nathan P. Podsakoff. 2012. Sources of method bias in social science research and recommendations on how to control it. Annual Review of Psychology 63: 539–69. [Google Scholar] [CrossRef]
- Podsakoff, Phillip M., Scott B. MacKenzie, Jeong-Yeon Lee, and Nathan P. Podsakoff. 2003. Common method biases in behavioral research: A critical review of the literature and recommended remedies. The Journal of Applied Psychology 88: 879–903. [Google Scholar] [CrossRef]
- Prussia, Gregory E., Joe S. Anderson, and Charles C. Manz. 1998. Self-leadership and performance outcomes: The mediating influence of self-efficacy. Journal of Organizational Behavior 19: 523–38. [Google Scholar] [CrossRef]
- R Core Team. 2020. R: A Language and Environment for Statistical Computing. Available online: https://www.R-project.org/ (accessed on 1 April 2021).
- Ram, Padmakumar. 2015. Dimensions of self-leadership in a cross-cultural context. International Journal of Academic Research in Business and Social Sciences 5: 59–77. [Google Scholar] [CrossRef]
- Reynolds, William M. 1982. Development of reliable and valid short forms of the Marlowe-Crowne social desirability scale. Journal of Clinical Psychology 38: 119–25. [Google Scholar] [CrossRef]
- Richman, Wendy L., Sara Kiesler, Suzanne Weisband, and Fritz Drasgow. 1999. A meta-analytic study of social desirability distortion in computer-administered questionnaires, traditional questionnaires, and interviews. Journal of Applied Psychology 84: 754. [Google Scholar] [CrossRef]
- Rizzo, John R., Robert J. House, and Sidney I. Lirtzman. 1970. Role conflict and ambiguity in complex organizations. Administrative Science Quarterly 15: 150–63. [Google Scholar] [CrossRef]
- Rockstuhl, Thomas, James H. Dulebohn, Soon Ang, and Lynn M. Shore. 2012. Leader-member exchange (LMX) and culture: A meta-analysis of correlates of LMX across 23 countries. Journal of Applied Psychology; Washington 97: 1097. [Google Scholar] [CrossRef] [PubMed]
- Rosseel, Yves. 2012. lavaan: An R package for structural equation modeling. Journal of Statistical Software 48: 1–36. [Google Scholar] [CrossRef]
- Roussin, Christopher J. 2008. Increasing trust, psychological safety, and team performance through dyadic leadership discovery. Small Group Research 39: 224–48. [Google Scholar] [CrossRef]
- Roussin, Christopher Jay, and Sheila Simsarian Webber. 2012. Impact of organizational identification and psychological safety on initial perceptions of coworker trustworthiness. Journal of Business and Psychology 27: 317–29. [Google Scholar] [CrossRef]
- Schaubroeck, John M., Ann Chunyan Peng, and Sean T. Hannah. 2013. Developing trust with peers and leaders: Impacts on organizational identification and performance during entry. Academy of Management Journal 56: 1148–68. [Google Scholar] [CrossRef]
- Seligman, Martin E., and Mihaly Csikszentmihalyi. 2014. Positive psychology: An introduction. In Flow and the Foundations of Positive Psychology: The Collected Works of Mihaly Csikszentmihalyi. Berlin: Springer, pp. 279–97. [Google Scholar]
- Spector, Paul E. 2006. Method variance in organizational research: Truth or urban legend? Organizational Research Methods 9: 221–32. [Google Scholar] [CrossRef]
- Stewart, Greg L., Stephen H. Courtright, and Charles C. Manz. 2011. Self-leadership: A multilevel review. Journal of Management 37: 185–222. [Google Scholar] [CrossRef]
- Stewart, Gret L., Stephen H. Courtright, and Charles C. Manz. 2019. Self-leadership: A paradoxical core of organizational behavior. Annual Review of Organizational Psychology and Organizational Behavior 6. [Google Scholar] [CrossRef]
- Sullivan, Jeremiah. 1988. Three roles of language in motivation theory. Academy of Management Review 13: 104–15. [Google Scholar] [CrossRef]
- VanSandt, Craig V., and Chritopher P. Neck. 2003. Bridging ethics and self leadership: Overcoming ethical discrepancies between employee and organizational standards. Journal of Business Ethics 43: 363–87. [Google Scholar] [CrossRef]
- Voss, D. Stephen. 2005. Multicollinearity. In Encyclopedia of Social Measurement. Edited by K. Kempf-Leonard. Amsterdam: Elsevier, pp. 759–70. [Google Scholar]
- Wang, Ching-Wen, Kai-Tang Fan, Chang-Tseh Hsieh, and Michael L Menefee. 2009. Impact of motivating language on team creative performance. The Journal of Computer Information Systems 50: 133–40. [Google Scholar] [CrossRef]
- Weiss, Mona, Michaela Kolbe, Gudela Grote, Donat R. Spahn, and Bastian Grande. 2018. We can do it! Inclusive leader language promotes voice behavior in multi-professional teams. The Leadership Quarterly 29: 389–402. [Google Scholar] [CrossRef]
- Zhao, Luyin, and Sebastian Elbaum. 2003. Quality assurance under the open source development model. Journal of Systems and Software 66: 65–75. [Google Scholar] [CrossRef]



| Measure | Alpha | G6 |
|---|---|---|
| Direction-Giving | 0.92 | 0.91 |
| Empathetic | 0.88 | 0.87 |
| Meaning-Making | 0.90 | 0.90 |
| Motivating Language, overall | 0.91 | 0.88 |
| Self-Leadership, Behavior Focused Strategies | 0.81 | 0.79 |
| Self-Leadership, Natural Rewards | 0.76 | 0.72 |
| Self-Leadership, Constructive Thoughts | 0.80 | 0.74 |
| Self-Leadership, overall | 0.91 | 0.92 |
| Psychological Safety, Leader | 0.70 | 0.75 |
| Leadership Inclusiveness | 0.92 | 0.91 |
| Trust in Supervisor | 0.93 | 0.92 |
| Role Clarity | 0.75 | 0.71 |
| Construct | Mean | Std. Dev. |
|---|---|---|
| Motivating Language | 3.41 | 0.78 |
| Self-Leadership | 3.67 | 0.58 |
| Trust in Supervisor | 5.15 | 1.03 |
| Leader Inclusiveness | 3.71 | 0.83 |
| Role Clarity | 4.08 | 0.57 |
| Psychological Safety | 3.45 | 0.70 |
| Motivating Language | Self-Leadership | Trust-in-Supervisor | Leader Inclusiveness | Role Clarity | Psychological Safety |
|---|---|---|---|---|---|
| Motivating Language | 0.58 | 0.42 | 0.48 | 0.39 | 0.23 |
| Self-Leadership | 0.40 | 0.38 | 0.47 | 0.10 | |
| Trust-In-Supervisor | 0.70 | 0.60 | 0.60 | ||
| Leader Inclusiveness | 0.54 | 0.61 | |||
| Role Clarity | 0.43 | ||||
| Psychological Safety |
| Motivating Language | 0.56 | 0.46 | 0.51 | 0.39 | 0.34 |
|---|---|---|---|---|---|
| Self-Leadership | 0.43 | 0.40 | 0.48 | 0.16 | |
| Trust-In-Supervisor | 0.69 | 0.60 | 0.59 | ||
| Leader Inclusiveness | 0.53 | 0.61 | |||
| Leader Inclusiveness | 0.44 | ||||
| Psychological Safety |
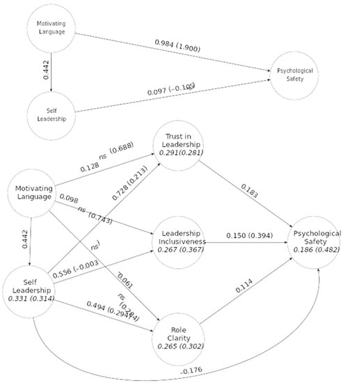
| From | To | Direct Effects | Indirect Effects | Total Effects |
|---|---|---|---|---|
| Motivating Language | Psychological Safety | 0.005ns 0.093ns | 0.979 1.807 | 0.984 1.900 |
| Self-Leadership | Psychological Safety | −0.176 | 0.273 0.071ns | 0.097 −0.105ns |
| Motivating Language | Self-Leadership | 0.442 | 0.442 | 0.442 |
| Motivating Language | Trust in Leadership | 0.128ns 0.668 | 0.322 0.094 | 0.450 0.782 |
| Self-Leadership | Trust in Leadership | 0.728 0.213 | NA | 0.728 0.213 |
| Trust in Leadership | Psychological Safety | 0.183 | NA | 0.183 |
| Motivation Language | Leadership Inclusiveness | 0.098ns 0.743 | 0.246 −0.002ns | 0.344 0.742 |
| Self-Leadership | Leadership Inclusiveness | 0.556 −0.003ns | NA | 0.556 −0.003ns |
| Leader Inclusiveness | Psychological Safety | 0.150 0.394 | NA | 0.150 0.394 |
| Motivating Language | Role Clarity | −0.061ns 0.284 | 0.219 0.130 | 0.185 0.414 |
| Self-Leadership | Role Clarity | 0.294 0.494 | NA | 0.294 0.494 |
| Role Clarity | Psychological Safety | 0.114 | NA | 0.114 |
| From | To | Direct Effects | Indirect Effects | Total Effects |
|---|---|---|---|---|
| Self-Leadership | Trust in Leadership | 0.778 | NA | 0.778 |
| Self-Leadership | Leadership Inclusiveness | 0.590 | NA | 0.590 |
| Self-Leadership | Role Clarity | 0.461 | NA | 0.461 |
| Trust in Leadership | Psychological Safety | 0.184 | NA | 0.184 |
| Leader Inclusiveness | Psychological Safety | 0.142 0.435 | NA | 0.142 0.435 |
| Role Clarity | Psychological Safety | 0.115 | NA | 0.115 |
| Self-Leadership | Psychological Safety | −0.176 | 0.280 0.453 | 0.123 0.296 |
| Hypothesis/Research Question | Results |
|---|---|
| H1: Motivating language will have a positive relationship with follower psychological safety. | Supported in both nations (total effects) with significant differences between samples |
| H2: Self-leadership will have a positive relationship with follower psychological safety. | Supported in India in the original model and in both nations in the reduced model |
| H3: Leader motivating language will have a positive relationship with follower self-leadership. | Supported in both nations with no differences between nations |
| H4: Motivating language will positively influence a follower’s trust in a leader. | Supported in both nations (total effects) with significant differences between samples |
| H5: Self-leadership will positively influence a follower’s trust in a leader. | Supported in both nations with significant differences between samples |
| H6: A follower’s trust in a leader will positively influence the follower’s feeling of psychological safety. | Supported in both nations with no significant differences between samples |
| H7: Motivating language will positively influence a follower’s feeling of a leader’s inclusiveness. | Supported in both nations (total effects) with significant differences between samples |
| H8: Self-leadership will positively influence a follower’s feeling of a leader’s inclusiveness. | Supported in Indian in the initial model and both samples in the reduced model with significant differences between nations in both models |
| H9: A follower’s feeling of being included by a leader will positively influence the follower’s feeling of psychological safety. | Supported in both nations with significant differences between the samples |
| H10: Motivating language will positively influence a follower’s role clarity. | Supported in both nations (total effects) with significant differences between samples |
| H11: Self-leadership will positively influence a follower’s role clarity. | Supported in both nations with significant differences between samples |
| H12: A follower’s role clarity will positively influence the follower’s feeling of psychological safety. | Supported in both nations with no significant differences between samples |
| RQ1: Do the constructs of trust in leadership, leadership inclusiveness, and role clarity fully or partially mediate the relationship between leader motivating language and follower psychological safety? | The constructs fully mediate the relationship in both nations |
| RQ2: Do the constructs of trust in leadership, leadership inclusiveness, and role clarity fully or partially mediate the relationship between worker self-leadership and psychological safety? | The constructs partially mediate the relationship in both nations |
| RQ3: Does the model operate in the same way in India and the USA? | The model operates differently in India and the USA, with the effects generally stronger in the USA than in India |
Publisher’s Note: MDPI stays neutral with regard to jurisdictional claims in published maps and institutional affiliations. |
© 2021 by the authors. Licensee MDPI, Basel, Switzerland. This article is an open access article distributed under the terms and conditions of the Creative Commons Attribution (CC BY) license (https://creativecommons.org/licenses/by/4.0/).
Share and Cite
Mayfield, M.; Mayfield, J. Sound and Safe: The Role of Leader Motivating Language and Follower Self-Leadership in Feelings of Psychological Safety. Adm. Sci. 2021, 11, 51. https://doi.org/10.3390/admsci11020051
Mayfield M, Mayfield J. Sound and Safe: The Role of Leader Motivating Language and Follower Self-Leadership in Feelings of Psychological Safety. Administrative Sciences. 2021; 11(2):51. https://doi.org/10.3390/admsci11020051
Chicago/Turabian StyleMayfield, Milton, and Jacqueline Mayfield. 2021. "Sound and Safe: The Role of Leader Motivating Language and Follower Self-Leadership in Feelings of Psychological Safety" Administrative Sciences 11, no. 2: 51. https://doi.org/10.3390/admsci11020051
APA StyleMayfield, M., & Mayfield, J. (2021). Sound and Safe: The Role of Leader Motivating Language and Follower Self-Leadership in Feelings of Psychological Safety. Administrative Sciences, 11(2), 51. https://doi.org/10.3390/admsci11020051

