Are Nordic Saltmarshes Europe’s Way to ‘Live in Harmony with Nature’? Scientists Driven Future Scenarios via a Participatory Workshop
Abstract
1. Introduction
2. Background
3. Methodology and Scenario Development
4. Conceptual Mapping with Vensim©
5. Bayesian Belief Networks
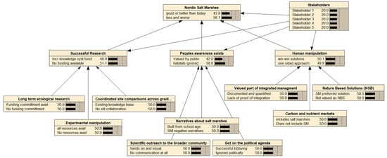
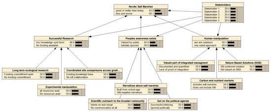
6. Results
7. BBN and Scenario Results
- Successful research (states = ‘increased knowledge’, ‘no funding available’);
- People’s awareness of Nordic saltmarshes (states = ‘valued by the public’, ‘habitats ignored’);
- Human manipulation of saltmarshes (states = ‘win-win solution’, ‘one sided approach’).
8. Discussion
9. Conclusions
Author Contributions
Funding
Data Availability Statement
Acknowledgments
Conflicts of Interest
References
- Zedler, J.B.; Larkin, D.J.; Varty, A. Encyclopedia of Ecology; Academic Press: Newnes, MA, USA, 2008; Available online: https://academic.oup.com/aob/article/105/3/vi/92313 (accessed on 5 March 2023).
- Barbier, E.B.; Hacker, S.D.; Kennedy, C.; Koch, E.W.; Stier, A.C.; Silliman, B.R. The value of estuarine and coastal ecosystem services. Ecol. Monogr. 2011, 81, 169–193. [Google Scholar] [CrossRef]
- Macreadie, P.I.; Costa, M.D.; Atwood, T.B.; Friess, D.A.; Kelleway, J.J.; Kennedy, H.; Lovelock, C.E.; Serrano, O.; Duarte, C.M. Blue carbon as a natural climate solution. Nat. Rev. Earth Environ. 2021, 2, 826–839. [Google Scholar] [CrossRef]
- Hoegh-Guldberg, O. The Ocean as a Solution to Climate Change: Five Opportunities for Action; World Resources Institute: Washington, DC, USA, 2019. [Google Scholar]
- Himes-Cornell, A.; Pendleton, L.; Atiyah, P. Valuing ecosystem services from blue forests: A systematic review of the valuation of salt marshes, sea grass beds and mangrove forests. Ecosyst. Serv. 2018, 30, 36–48. [Google Scholar] [CrossRef]
- Krause-Jensen, D.; Gundersen, H.; Björk, M.; Gullström, M.; Dahl, M.; Asplund, M.E.; Boström, C.; Holmer, M.; Banta, G.T.; Graversen, A.E.L.; et al. Nordic Blue Carbon Ecosystems: Status and Outlook. Front. Mar. Sci. 2022, 9. [Google Scholar] [CrossRef]
- Gedan, K.B.; Silliman, B.R.; Bertness, M.D. Centuries of human-driven change in salt marsh ecosystems. Annu. Rev. Mar. Sci. 2009, 1, 117–141. [Google Scholar] [CrossRef]
- Gardner, G. The effect of salt marsh on residential property values. Coast. Manag. 2021, 49, 662–681. [Google Scholar] [CrossRef]
- Mueller, P.; Ladiges, N.; Jack, A.; Schmiedl, G.; Kutzbach, L.; Jensen, K.; Nolte, S. Assessing the long-term carbon-sequestration potential of the semi-natural salt marshes in the European Wadden Sea. Ecosphere 2019, 10, e02556. [Google Scholar] [CrossRef]
- Adams, J.B.; Raw, J.L.; Riddin, T.; Wasserman, J.; Van Niekerk, L. Salt marsh restoration for the provision of multiple ecosystem services. Diversity 2021, 13, 680. [Google Scholar] [CrossRef]
- Baptist, M.J.; Dankers, P.; Cleveringa, J.; Sittoni, L.; Willemsen, P.; Van Puijenbroek, M.; De Vries, B.; Leuven, J.; Coumou, L.; Kramer, H. Salt marsh construction as a nature-based solution in an estuarine social-ecological system. Nat.-Based Solut. 2021, 1, 100005. [Google Scholar] [CrossRef]
- Girardin, C.A.; Jenkins, S.; Seddon, N.; Allen, M.; Lewis, S.L.; Wheeler, C.E.; Griscom, B.W.; Malhi, Y. Nature-based solutions can help cool the planet—If we act now. Nature 2021, 593, 191–194. [Google Scholar] [CrossRef]
- Report of the Open-Ended Working Group on the Post-2020 Global, Biodiversity Framework on Its Third Meeting (Part II). 2022. Available online: https://www.cbd.int/doc/c/aa82/d7d1/ed44903e4175955284772000/wg2020-03-05-en.pdf (accessed on 5 March 2023).
- Caçador, I.; Duarte, B.; Marques, J.C.; Sleimi, N. Carbon mitigation: A salt marsh ecosystem service in times of change. In Halophytes for Food Security in Dry Lands; Elsevier: Amsterdam, The Netherlands, 2016; pp. 83–110. [Google Scholar]
- Duarte, C.M.; Losada, I.J.; Hendriks, I.E.; Mazarrasa, I.; Marbà, N. The role of coastal plant communities for climate change mitigation and adaptation. Nat. Clim. Change 2013, 3, 961–968. [Google Scholar] [CrossRef]
- Sousa, A.I.; Santos, D.B.; Silva, E.F.d.; Sousa, L.P.; Cleary, D.F.; Soares, A.M.; Lillebø, A.I. ‘Blue carbon’and nutrient stocks of salt marshes at a temperate coastal lagoon (Ria de Aveiro, Portugal). Sci. Rep. 2017, 7, 1–11. [Google Scholar]
- Gracia, A.; Rangel-Buitrago, N.; Oakley, J.A.; Williams, A. Use of ecosystems in coastal erosion management. Ocean Coast. Manag. 2018, 156, 277–289. [Google Scholar] [CrossRef]
- Teixeira, A.; Duarte, B.; Caçador, I. Salt marshes and Biodiversity. In Sabkha Ecosystems; Springer: Berlin/Heidelberg, Germany, 2014; pp. 283–298. [Google Scholar]
- Graversen, A.E.L.; Banta, G.T.; Masque, P.; Krause-Jensen, D. Carbon sequestration is not inhibited by livestock grazing in Danish salt marshes. Limnol. Oceanogr. 2022, 67, S19–S35. [Google Scholar] [CrossRef]
- European Commission. A European Green Deal. 2019. Available online: https://ec.europa.eu/commission/presscorner/detail/en/IP_19_6691 (accessed on 5 March 2023).
- Nordic Council of Ministers. The Nordic Region—Towards Being the Most Sustainable and Integrated Region in the World 2020. Available online: https://www.norden.org/en/publication/nordic-region-towards-being-most-sustainable-and-integrated-region-world (accessed on 5 March 2023).
- Gundersen, H.; Bryan, T.; Chen, W.; Moy, F.E. Ecosystem Services: In the Coastal Zone of the Nordic Countries; Nordic Council of Ministers: Copenhagen, Denmark, 2016. [Google Scholar]
- Gaspers, A.; Oftebro, T.L.; Cowan, E. Including the Oft-Forgotten: The Necessity of Including Women and Indigenous Peoples in Nature-Based Solution Research. Front. Clim. 2022, 21, 1–6. [Google Scholar] [CrossRef]
- Kahn, H.; Wiener, A.J. The Year 2000: A Framework for Speculation on the Next Thirty-Three Years; Macmillan: New York, NY, USA, 1967. [Google Scholar]
- Shortall, R.; Mengolini, A.; Gangale, F. Citizen Engagement in EU Collective Action Energy Projects. Sustainability 2022, 14, 5949. [Google Scholar] [CrossRef]
- Steiner, G.; Posch, A. Higher education for sustainability by means of transdisciplinary case studies: An innovative approach for solving complex, real-world problems. J. Clean. Prod. 2006, 14, 877–890. [Google Scholar] [CrossRef]
- Steger, C.; Klein, J.A.; Reid, R.S.; Lavorel, S.; Tucker, C.; Hopping, K.A.; Marchant, R.; Teel, T.; Cuni-Sanchez, A.; Dorji, T. Science with society: Evidence-based guidance for best practices in environmental transdisciplinary work. Glob. Environ. Change 2021, 68, 102240. [Google Scholar] [CrossRef]
- Laurila-Pant, M.; Mäntyniemi, S.; Venesjärvi, R.; Lehikoinen, A. Incorporating stakeholders’ values into environmental decision support: A Bayesian Belief Network approach. Sci. Total Environ. 2019, 697, 134026. [Google Scholar] [CrossRef]
- Brannen, J. Mixing Methods: The Entry of Qualitative and Quantitative Approaches into the Research Process. Int. J. Soc. Res. Methodol. 2005, 8, 173–184. [Google Scholar] [CrossRef]
- Morgan, D.L. Practical strategies for combining qualitative and quantitative methods: Applications to health research. Qual. Health Res. 1998, 8, 362–376. [Google Scholar] [CrossRef] [PubMed]
- Senge, P.M. The Fifth Discipline: The Art and Practice of the Learning Organization; Doubleday/Currency: New York, NY, USA, 1990. [Google Scholar]
- Forrester, J.W. System dynamics, systems thinking, and soft OR. Syst. Dyn. Rev. 1994, 10, 245–256. [Google Scholar] [CrossRef]
- Sterman, J. Business Dynamics: Systems Thinking and Modelling for a Complex World; McGraw Hill Higher Education: Boston, MA, USA, 2000. [Google Scholar]
- Amissah, M.; Gannon, T.; Monat, J. What is Systems Thinking? Expert Perspectives from the WPI Systems Thinking Colloquium of 2 October 2019. Systems 2020, 8, 6. [Google Scholar] [CrossRef]
- Bredehoeft, J. The conceptualization model problem—Surprise. Hydrogeol. J. 2005, 13, 37–46. [Google Scholar] [CrossRef]
- Salgado, H.; Bailey, J.; Tiller, R.; Ellis, J. Stakeholder perceptions of the impacts from salmon aquaculture in the Chilean Patagonia. Ocean. Coast. Manag. 2015, 118, 189–204. [Google Scholar] [CrossRef]
- Tiller, R.; De Kok, J.-L.; Vermeiren, K.; Richards, R.; Ardelan, M.V.; Bailey, J. Stakeholder Perceptions of Links between Environmental Changes to their Socio-Ecological System and their Adaptive Capacity in the Region of Troms, Norway. Front. Mar. Sci. 2016, 3, 267. [Google Scholar] [CrossRef]
- Tiller, R.; Gentry, R.; Richards, R. Stakeholder driven future scenarios as an element of interdisciplinary management tools; the case of future offshore aquaculture development and the potential effects on fishermen in Santa Barbara, California. Ocean Coast. Manag. 2013, 73, 127–135. [Google Scholar] [CrossRef]
- Tiller, R.; Richards, R. Once bitten, twice shy: Aquaculture, stakeholder adaptive capacity, and policy implications of iterative stakeholder workshops; the case of Frøya, Norway. Ocean Coast. Manag. 2015, 118, 98–109. [Google Scholar] [CrossRef]
- Tiller, R.; Richards, R. Ocean futures: Exploring stakeholders’ perceptions of adaptive capacity to changing marine environments in Northern Norway. Mar. Policy 2018, 95, 227–238. [Google Scholar] [CrossRef]
- Flood, R. The Relationship of ‘Systems Thinking’ to Action Research. Syst Pract. Action Res 2010, 23, 269–284. [Google Scholar] [CrossRef]
- BeLue, R.; Carmack, C.; Myers, K.R.; Weinreb-Welch, L.; Lengerich, E.J. Systems Thinking Tools as Applied to Community-Based Participatory Research: A Case Study. Health Educ. Behav. 2012, 39, 745–751. [Google Scholar] [CrossRef] [PubMed]
- Rohmer, J. Uncertainties in conditional probability tables of discrete Bayesian Belief Networks: A comprehensive review. Eng. Appl. Artif. Intell. 2020, 88, 103384. [Google Scholar] [CrossRef]
- Fenton, N.; Neil, M. Risk Assessment and Decision Analysis with Bayesian Networks; CRC Press: Boca Raton, FL, USA, 2012. [Google Scholar]
- Fenton, N.; Neil, M. Risk Assessment and Decision Analysis with Bayesian Networks; Chapman and Hall/CRC Press: Boca Raton, FL, USA, 2018. [Google Scholar]
- Forio, M.A.E.; Villa-Cox, G.; Van Echelpoel, W.; Ryckebusch, H.; Lock, K.; Spanoghe, P.; Deknock, A.; De Troyer, N.; Nolivos-Alvarez, I.; Dominguez-Granda, L. Bayesian Belief Network models as trade-off tools of ecosystem services in the Guayas River Basin in Ecuador. Ecosyst. Serv. 2020, 44, 101124. [Google Scholar] [CrossRef]
- Richards, R.; Sanó, M.; Roiko, A.; Carter, R.W.; Bussey, M.; Matthews, J.; Smith, T.F. Bayesian belief modeling of climate change impacts for informing regional adaptation options. Environ. Model. Softw. 2013, 44, 113–121. [Google Scholar] [CrossRef]
- Kjaerulff, U.B.; Madsen, A.L. Bayesian Networks and Influence Diagrams: A Guide to Construction and Analysis; Springer: New York, NY, USA, 2008. [Google Scholar]





Disclaimer/Publisher’s Note: The statements, opinions and data contained in all publications are solely those of the individual author(s) and contributor(s) and not of MDPI and/or the editor(s). MDPI and/or the editor(s) disclaim responsibility for any injury to people or property resulting from any ideas, methods, instructions or products referred to in the content. |
© 2023 by the authors. Licensee MDPI, Basel, Switzerland. This article is an open access article distributed under the terms and conditions of the Creative Commons Attribution (CC BY) license (https://creativecommons.org/licenses/by/4.0/).
Share and Cite
Cowan, E.; Tiller, R.; Banta, G. Are Nordic Saltmarshes Europe’s Way to ‘Live in Harmony with Nature’? Scientists Driven Future Scenarios via a Participatory Workshop. Environments 2023, 10, 54. https://doi.org/10.3390/environments10030054
Cowan E, Tiller R, Banta G. Are Nordic Saltmarshes Europe’s Way to ‘Live in Harmony with Nature’? Scientists Driven Future Scenarios via a Participatory Workshop. Environments. 2023; 10(3):54. https://doi.org/10.3390/environments10030054
Chicago/Turabian StyleCowan, Emily, Rachel Tiller, and Gary Banta. 2023. "Are Nordic Saltmarshes Europe’s Way to ‘Live in Harmony with Nature’? Scientists Driven Future Scenarios via a Participatory Workshop" Environments 10, no. 3: 54. https://doi.org/10.3390/environments10030054
APA StyleCowan, E., Tiller, R., & Banta, G. (2023). Are Nordic Saltmarshes Europe’s Way to ‘Live in Harmony with Nature’? Scientists Driven Future Scenarios via a Participatory Workshop. Environments, 10(3), 54. https://doi.org/10.3390/environments10030054

