Abstract
With a focus on children with multiple disabilities (CMD), the purpose of this quality improvement project was to elevate educational measurement and practices involving CMD. Using the goal attainment scaling (GAS) methodology, this project was conducted within a public charter school, Pattison’s Academy for Comprehensive Education (PACE), focusing on 31 CMD and measuring student improvement and program effectiveness. For 2010–2011 and 2011–2012, improvements were demonstrated for the majority of CMD by meeting or exceeding their goals. Goal attainment scaling was able to capture improvement in educational and rehabilitation goals in the majority of CMD. Goal attainment scaling can provide an indication of a program’s effectiveness. The use of GAS in CMD has potential to maximize participation across the school setting where all children in the United States commonly develop and learn skills as well as find meaning.
1. Introduction
The United Nations Convention on the Rights of Children states that “a child with mental or physical disabilities is entitled to enjoy a full and decent life, in conditions that ensure dignity, promote self-reliance and facilitate the child’s active participation in the community [1]”. Solutions to ensure that the rights of children with disabilities are upheld are multi-contextual, complicated, and often involve struggles between health care and rehabilitation as well as between health care and public-school systems that provide special education and related services (e.g., physical therapy (PT) and occupational therapy (OT)) in the least restrictive environment to ensure a free and appropriate education. Across childhood, school environments provide an essential participatory setting and context in which children develop and learn motor, self-care, social–emotional, and cognitive skills. This is not only true for typical children, but also and possibly more importantly, for children with disabilities, including those with multiple disabilities.
In the United States, the 7.2 million children with disabilities account for 15% of children enrolled in public school, and children with multiple disabilities (CMD) account for 2% of that total [2]. Descriptions and definitions for this 2% of children vary across educational and rehabilitation institutions. Through the Individuals with Disabilities Education Act (IDEA), the Department of Education defines CMD as those with concomitant impairments (such as intellectual disability–blindness or intellectual disability–orthopedic impairment) that in combination cause such severe educational needs that they cannot be accommodated in special education programs solely for one of the impairments [3]. In the field of healthcare, children with medical complexity (CMC) are most similar to CMD. Berry and colleagues [4] defined CMC as a subset of children with special health care needs who have primary diagnoses that may be acquired or congenital. They also demonstrate multisystem impairments, resulting in considerable functional activity limitations (e.g., walking, dressing, talking) and participatory restrictions (e.g., school, community); experiencing frequent and extensive hospitalizations; and requiring multiple primary care, subspecialty care, and multi-disciplinary rehabilitation visits. Poly-pharmacology, medical equipment, and care coordination are commonplace. Because this project involves children within a school “setting”, the term “children with multiple disabilities” (CMD) will be used in this paper.
The Individuals with Disabilities Education Act [3] is a federal law that ensures that children with disabilities (0–21 years) receive a free, appropriate public education in the least restrictive environment. To ensure the delivery of this education, each child served by special education has an Individualized Educational Program (IEP) that is a binding legal document. It is made up of present levels of performance based on evidence-based educational and rehabilitation assessments, special education services, related services (PT, OT, transportation, etc.), supplementary services, assistive technology (AT), and measurable annual goals. It is important to note that one single assessment cannot determine a child’s educational placement and tests cannot be discriminatory (e.g., racial, cultural, gender). The facilitation of parental participation is strongly encouraged across the IEP process.
Children with multiple disabilities have multiple bodily and environment barriers, which can challenge comprehensive assessment, objective measurement, and overall functional achievement in life. To properly evaluate the present levels of CMD, the use of multiple assessments is necessary because of the heterogeneity within the population and individual nature of each CMD’s ability. One conceptual framework that has been used to describe, measure, and guide assessment and treatment in individuals with disabilities, including CMD, is the International Classification of Functioning, Disability and Health (ICF) [5,6]. The ICF is a biosocial framework for communicating and describing health and disability. It is an interactive framework made up of the domains in body structure and function, activity, participation, and environmental and personal factors [5]. Best practice supports the use of evidence-based measurement tools to capture outcomes across that ICF. For CMD specifically, measurement across the ICF in combination with the assessment of their unique characteristics allows for ideal individualization. Because CMD have multiple system impairments, activity limitations, and participatory restrictions, multiple measurement tools are necessary to document individual abilities and goal areas while the ICF framework provides an excellent model for organizing and prioritizing goal areas and subsequent treatment strategies.
Many of the commonly used assessments target appropriate skills and functional activities for children with disabilities; however, they are not sensitive enough for the subtle and slower changes that may occur in CMD [7,8,9,10]. In addition, the majorities of these measures were not specifically developed with CMD in mind. As such, documenting change or responsiveness for change is often negligible for this population, which means improvement is either not objectively captured or there is a no perception of educational or rehabilitative improvement [9]. One measure that has been used to document change in children with disabilities within education and rehabilitation settings including school settings is goal attainment scaling (GAS) [11,12,13].
Goal attainment scaling provides an individualized and patient- and family-informed method toward achieving a desired outcome and its approach to individualization is well suited for inclusion within an IEP. Steenbeek and colleagues [14] compared positive findings from GASs, the Pediatric Evaluation of Disability Inventory (PEDI), and the Gross Motor Function Measure (GMFM)-66 of children with cerebral palsy (CP) across all Gross Motor Function Classification System levels and determined that 20% of items found within the GASs were not captured within the PEDI and GMFM-66. This suggests that GASs may better measure unique aspects of the patient and family experiences as compared with fixed-item patient-reported measures like the PEDI or GMFM [14,15,16]. In a systematic review including 52 pediatric rehabilitation studies, implications are that GAS can be effectively used across a variety of diagnoses and interventions and is reflective of meaningful change. REF Three of these studies were conducted in school environments, and eight studies involved children with CP at Gross Motor Function Classification System levels of IV and V (i.e., 111 out of 444 children), which is commonly reflective of CMD. None of the studies specifically addressed CMD or CMC. The aim of this project was to describe assessment to guide GAS development as well as the implementation and measurement/analyses of GAS integrated into the IEP of 31 CMD in a school setting.
2. Methods
2.1. Protections for Human Participants
Conducted within a public charter school for CMD, this project was considered a quality improvement with the goal of elevating educational measurement and practices involving CMD. Parents and legal guardians of participating children did consent to participation in the school that provided individualized assessment, goal creation and measurement, and associated interventional strategies. The Board of Directors approved the school’s data collection processes and annually reviewed findings from annual outcome data collection. It should be noted that 50% of the board members were employees of an academic medical center and other healthcare facilities, which supported their clear understanding and oversight concerning the consent process.
2.2. Project Site and Participants
Pattison’s Academy for Comprehensive Education (PACE) is a public charter school with a mission to improve the quality of life (QOL) for children with multiple disabilities by providing the high-quality integration of education and rehabilitation. It was considered a separate school by the Department of Education that served only CMD. The school was conceptualized and implemented based on the market testing of the non-profit Pattison’s Academy, which hosted 5-week summer camps for CMD. One underlying principle of the summer camp was to actively engage the sensory and motor abilities of children to encourage optimal participation across the camp day with the goal of each child being physically engaged for 180 min across the 6-h day [17]. This 180-min expectation was translated to PACE upon its opening and often was reflected in goals.
Pattison’s Academy for Comprehensive Education was made up of five classrooms with 6 to 7 CMD students. In total, 5 special education teachers, 7 educational assistants, 2 physical therapists, 2 occupational therapists, 1 speech and language pathologist, and 1 school administrator made up the faculty. The indoor and outdoor environment was fully accessible and a wide variety of assistive and adaptive equipment was available. The children attended school eight hours a day (8 a.m. to 3 p.m.) from mid-August to mid-June.
Thirty-one CMD between the ages of 4 and 16 years attended PACE in Charleston, South Carolina. Thirteen children were African American, seventeen were White, and one identified as Other. All children were non-Hispanic. Fifteen were male and sixteen were female. See Table 1 for additional demographic details.
Table 1.
Demographics and Characteristics of the Participants (N = 31).
3. Outcomes
Goal attainment scaling was the primary outcome used by PACE to measure student improvement and program effectiveness. Goal attainment scaling is an objective goal writing approach that allows for individualization and should involve child and family input. The standardized process is well suited for measuring educational and rehabilitation capacity and performance across the ICF [5]. Goals using GAS methodology should also follow “SMART” criteria: specific (i.e., “who”, “what”, “when”, “why”, and “where”), measurable, attainable, relevant, and realistic within a temporal boundary [18,19]. Scalings are found to be more reliable and valid when developed in collaboration with families and educational and rehabilitation providers [11,12,19].
The normal distribution of a bell-shaped curve serves as the statistical foundation for GAS. Based on family interviewing and evidence-based educational and rehabilitation assessments, levels of performance that the child is expected to achieve are assigned values equally spaced across the five levels between −2 and 2 (i.e., −2, −1, 0, 1, 2). Across the expected levels of performance, only one specific variable, such as repetitions, duration, frequency, distance, assistance level, and steps across a task (task analysis) should be measured. The −2 and +2 values correspond to 2 standard deviations below and above the expected mean, respectively. Although, several acceptable options are available for defining GAS scores [11,12,20]; this project defined −2 as the “current level of performance”, which is the most common GAS methodology used. The −1, 0, 1, and 2 values are defined as progress toward the expected level of performance, expected level of performance, greater than the expected level of performance, and much greater than the expected level of performance. Goals should be designed to achieve the expected level of performance.
Scoring requires assigning a raw score between −2 and 2 to every individual GAS. For a group of GASs, raw scores are summed. Scaled and T-scores are derived from the GAS raw scores using the statistical formula or tables entitled Conversion Key for Follow-Up Guides Having One Scored Scale available in Goal Attainment Scaling: Applications, Theory, and Measurement [11] (p. 274) or the GOALed app [21]. The T-scores are the standardized statistic that allows within or between subject comparisons. T-scores are reflective of small sample sizes (n < 30) with unknown population standard deviations, which points to individuality [22]. The interpretation of T-scores can reflect an individual’s single goal, an individual’s groups of goals, a group’s group of goals, or more broadly, an entire program’s goals. Interpretations from collective groups and program goals are reflective of a program’s effectiveness.
4. Procedures
As a public charter school serving children within the domain of special education, PACE required annual IEPs with measurable annual goals. Because GAS was a primary outcome of the school, goals formatted into the GASs were integrated into annual IEPs. To guide and support the development of IEP goals using the GAS methodology, four steps were carried out.
4.1. Step 1: Evidence-Based Assessment
4.1.1. Required Assessments: These Assessments Were Administered for All Enrolled Students
Developmental Assessment for Individuals with Severe Disabilities
The Developmental Assessment for Individuals with Severe Disabilities (DASH) 2 [23] was the required annual educational and rehabilitation assessment that was administered to every student by the educational and rehabilitation faculty members. The DASH is a criterion-referenced assessment that measures skills across five scales (i.e., academic, sensory–motor, activities of daily living, language, and social–emotional) in children and adults who have severe physical and sensory disabilities.
Caregiver Priorities and Child Health Index of Life with Disabilities
With a mission to improve QOL for CMD, annually measuring QOL was important, so parents completed the Caregiver Priorities and Child Health Index of Life with Disabilities (CPCHILD) [24]. The CPCHILD has demonstrated validity and measures health-related QOL in non-ambulant children with severe developmental disabilities. It is composed of 37 questions across six domains: Personal Care/Activities of Daily Living; Positioning, Transferring and Mobility; Comfort and Emotions; Communication and Social Interaction; Health; and Overall Quality of Life. Scores are on a 5- or 6-point Likert scale with levels of assistance and intensity also documented. A higher score on the CPCHILD indicates a more enhanced HRQL.
Faces Pain Scale—Revised
Although 180-min of active participation for CMD has been found to be safe [17,25,26] and as such was implemented each school day, it was important to monitor pain severity and discomfort in the event that this intensity was problematic for some CMD. To measure pain severity, the validated 10-point metric Faces Pain Scale—Revised was used and reported by parents [27]. It displays gender-neutral faces in various degrees of pain. The “0” space on the scale displays a face with a neutral expression while the “most pain possible” face is described as the “10” space [28,29].
Pediatric Evaluation of Disability Inventory
The Pediatric Evaluation of Disability Inventory (PEDI) [30] is a valid measurement tool, which considers functional skills and caregiver assistance across the three domains of self-care, mobility, and social function. Self-care, mobility, and social function domains for both the functional skills and caregiver assistance sections were administered and scored by therapists (i.e., PT, OT, SLP) based on observations in the school setting. The use of this measure allowed for a more in-depth examination of the child’s needs for caregiver assistance and overall functional abilities, which informed goals [31,32].
4.1.2. Commentary Assessments: These Assessments Were Completed When Appropriate for Individual Children
In addition to the required assessments, complementary assessments were administered according to each child’s individual characteristics and needs of the educational and rehabilitation team. Because many of the CMD presented with cortical visual impairment (CVI) and had assistive technology needs, the Cortical Visual Impairment Range Assessment and Matching Assistive Technology to Child-Augmentative Communication Evaluations Simplified Assessment (MATCH-ACES) was also administered as needed. Findings from these assessments expanded descriptive data available on each child, which better guided goal development and intervention delivery.
Cortical Visual Impairment Range Assessment
The Cortical Visual Impairment Range Assessment (CVIRA) [33] is a reliable functional vision assessment designed to investigate the visual characteristics associated with CVI. It measures the degree of CVI severity on a 0–10 continuum where 0 represents no visual function and 10 represents near typical visual function [34,35].
Matching Assistive Technology to Child-Augmentative Communication Evaluations Simplified Assessment
The Matching Assistive Technology to Child-Augmentative Communication Evaluations Simplified Assessment (MATCH-ACES) [36] is an evidence-based comprehensive evaluative process that is child-centered and is used to identify the need for assistive technology in the educational setting. The administration of the MATCH-ACES was found to be an effective process for appropriately matching students with assistive technology (AT) in order to meet educational goals [36]. To ensure data obtained from each child were accurate and best reflected their abilities, no more than two assessments occurred in a day and the completion of all assessments occurred over 2 weeks at a minimum.
4.2. Step 2: Family Interview
As outcome measures were being administered, the educational and rehabilitation team also interviewed parents/legal guardians to identify and discuss skills and goals that were important to the child and family. These interviews were conducted at the school or in children’s homes. Again, because PACE’s mission was to impact QOL, a school-specific QOL questionnaire was developed that was derived from a QOL model created by Patrick and Chiang [37,38]. See Appendix A for this questionnaire. This questionnaire served as a script or guide for enhancing discussion between the family and school faculty. It was not required that each question had to be asked and answered, but it was essential that the information gathered was thorough and meaningful to families. This process ensured that created goals were collectively relevant for the home, community, and school environments. For example, one child’s grandmother was interested in her grandchild learning to manage her drooling and the school team agreed this was a great idea. As such, a goal attainment scaling was created to address the skill. Similarly, the grandmother wanted the child to learn to operate a remote control for the home television channel selection and although this was not an appropriate school goal, we were able to incorporate switch access into a communication device and school socialization goal.
4.3. Step 3: ICF and GAS Development
Following the assessment and family interview phases, all findings were organized across the ICF framework. See Appendix B for an example involving a CMD. This summative document was instrumental in helping the team to organize and prioritize goals that would be incorporated into the IEP. From the ICF document, the interprofessional educational and rehabilitation team (i.e., School Principal, Director of Therapy, each student’s special educator, physical therapist, occupational therapist, speech and language pathologist) could more easily prioritize and initially develop goals using GAS methodology. Goals for each student were developed across the categories of physical activity/adaptive physical education, gross and fine motor, language, feeding, cognition, self-care, academics, social and emotional, and transition. Goals were also written across the ICF framework. Once school team members reached a consensus on goals, goals were sent to families for review, revisions, and/or approval prior to the formal IEP meeting. Because of the high level of IEP pre-planning, oftentimes few, if any, changes were made to the goals areas, GASs, or actual IEP document at the final and formal IEP meeting. In cases where GASs were achieved during the school year, the team reconvened to create more advanced goals based on children’s annual assessments. Parents again edited or approved the more advanced goals. Appendix C contains examples of a student’s goal attainment scalings.
4.4. Step 4: Goal Measurement across the Year
Each child’s GASs were measured weekly by educational and/or rehabilitation professionals using a specifically created data sheet that was modified from the Murdoch Center Data Sheet from the Murdoch Program Library [39]. See Appendix D for an example. Formal reporting to parents concerning GASs on the IEP data occurred every 9 weeks. If progress reporting indicated the mastery of a GAS with a score of 0 or above, then a more advanced GAS was established. The expected duration of GASs was 1 year, as it aligned with the annual development of IEPs. At the end of the year, raw scores were summed for each student’s set of IEP/GAS goals. This summed raw score is similar to an overall grade point average for a regular education student taking courses in a variety of subjects (e.g., math, English, social studies). The summed raw scores were then translated into scaled and T-scores for each child. Collectively scoring GASs for all children in each classroom and the entire school allowed for T-score calculations for each classroom and the entire school to be generated. These T-scores were reflective of overall classroom and school effectiveness, which were used to inform improvements [11].
5. Results
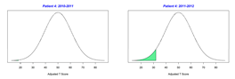
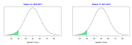
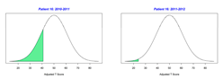
For the 2010–2011 school year, 204 IEP GASs were created for 31 children with disabilities. The average number of goals per student was 6.58, ranging from 5 to 7 goals. Raw scores were converted to T-scores using tables provided in Kiresuk et al.’s book [11] (pp. 274–278). Student, classroom, and overall school scores are displayed in Table 2 and Figure 1. The scores in Table 2 reflect the T-score for each individual child, classroom, and school, having been adjusted for the number of goals a student had during that school year, as students with the same scaled score may have differing T-scores based on their individual number of goals. Based on summed T-scores, seven students demonstrated T-scores of 50 (50 to 71.11), indicating the meeting or exceeding of expectations. Twenty children demonstrated improvement beyond baseline, but below the expected values projected. Four CMD demonstrated no improvement from baseline. One classroom met expectations with a T-score of 50.4. A second classroom was close to meeting expectations with a T-score of 45.1. The remaining classrooms demonstrated improvement beyond baseline, approximating an increase of 1 standard deviation. Reflective of all student goals, the school effectiveness T-score was 35.74.
Table 2.
Goal Attainment Scaling Scores across students for years 2010–2011 and 2011–2012.
Figure 1.
Box plot of adjusted T-scores across school years.
For the 2011–2012 school year, 192 IEP GASs were created for 30 children with disabilities. The average number of goals per student was 6.19, ranging from 5 to 7 goals. Student, classroom, and overall school scores are displayed in Table 2 and Figure 1. Based on summed T-scores, two students demonstrated T-scores of 50 (50 to 71.11), indicating the meeting or exceeding of expectations. Twenty-four children demonstrated improvement beyond baseline below the expected values projected. Five children demonstrated no improvement. Reflective of all student goals, the school effectiveness T-score decreased between school years to 29.45 with only one classroom improving from the 2010–2011 school year to the 2011–2012 school year.
Because the goals of each child may be unique and the number of goals across children can vary, a statistical analysis of GAS scores is challenging and thus there was no statistical test performed to determine whether a significant difference occurred between school years. In this regard, Figure 2 displays the range of scores for GAS and the traditional assessments CPCHILD, FPS-R, DASH, and PEDI for years 2010–2011 and 2011–2012. A noticeable visual difference occurs both in the range and quantiles of scores within the GAS between the school years, as the scores decreased between years. Of the traditional assessments, only the FPS-R assessment depicts a difference in the scores between the two years; however, the scale to which these ranges of scores differ is far less than that of the GAS scores. The CPCHILD, DASH, and PEDI scales display very little difference between the range of scores from one year to the next.
Figure 2.
Visualization demonstrating how GAS varies more from year to year relative to traditional assessments (CPCHILD, FPSR, DASH, and PEDI). The vertical axis displays the range of scores for each assessment.
6. Discussion
Goal attainment scaling was able to capture improvement in the majority of CMD. Several or a combination of factors may explain this improvement. First, quality of life discussions with the family provided an opportunity for therapists and teachers to learn what was important from their perspective. Often times in many of these discussions, families highlighted meaningful emerging skills that not only were relevant in the home but also the school and community environments. Second, organizing and prioritizing identified areas of improvement across the ICF allowed family, teachers, and therapists to reach a consensus on goal setting more easily. Third, the use of a battery of assessments, both required and individualized, also helped to recognize and appropriately target emerging skills for goals. Lastly, the weekly formative assessment of goals by scoring the GASs facilitated goal clarification and guided modifications to better target instruction and rehabilitation towards goal success. These explanations for observed GAS improvement are in line with available evidence. In a systematic review of GAS, Haladay and colleagues determined that quantitative, assessment-driven, and patient-initiated goals inclusive of a family-focused approach demonstrated a greater responsiveness than those that were qualitative and provider-initiated [15]. The use of the ICF framework has also documented improved rehabilitation goal setting [40], while goal-directed rehabilitation with regular reassessment has been found to be an effective strategy for achieving goals [41,42].
As stated in the Introduction, measuring change in CMD using traditional educational and rehabilitation measurement tools is challenging, not only because CMD demonstrate varying multi-system impairments and corresponding activity limitations but also because the tools are often unable to capture subtle change that is common in CMD [7,8,9]. Based on our findings, it appears that GAS may provide an opportunity to overcome measurement challenges in CMD. On the other hand, when these measurement tools are able to capture change, it is important to consider that in the context of the home, community, and school, these changes may not be viewed as meaningful by the family and school team. It has previously been noted that GAS provides a greater responsiveness than other well-recognized measurement tools [15]. In this project’s case, although significant improvements were noted for the DASH sensory motor and activities of daily living scales and PEDI Selfcare Caregiver Assistance section, these improvements provide little insight as to each CMD’s individual improvement within the actual IEP as well as meaningful change in the home, school, and community settings.
Some of the children demonstrated no improvement in GAS across the IEP. This is especially true for the 2011–2012 school year when students’ annual IEP was completed on or near a student’s birthday rather than at the beginning of the school year, as was the case in 2010–2011. As such, at the end of the school year when GAS scores were calculated, students with birthdays near the end of the school year had had little time to demonstrate the mastery of goals beyond the current level of performance. Additionally, CMD experience a great number of medical appointments and medical interventions, such as surgeries, hospitalizations, and medication alterations, which often negatively impact school participation and slow the progression of goal achievement. For example, if a CMD were to undergo a posterior spinal fusion in the middle of the school year, then that student may be unable to attend school for 6 weeks. Substantial remediation may also be necessary to regain the preoperative level of function following the return to school. In this case, the progression of skills as defined by goals may be slow because of this absenteeism and/or remediation. Lastly, evidence suggests that in order for teams to create reliable GASs, approximately 3 years of implementation are recommended [19]. Findings from this project spanned across the first and second years of the school’s opening, so the GASs developed by teams may have been less effective GASs, which may have interfered with documenting improvement in goals for CMD.
Just as traditional educational and rehabilitation measurement tools can provide an indication of a program’s effectiveness, so too can GAS. Classroom and overall school performance T-scores derived from GASs accurately revealed the contextual truth occurring within PACE. One informative finding interpreted from the classroom summative scores was the lower T-score seen in classrooms with earlier career or recently graduated teachers and therapists. In the 2010–2011 year with the opening year of PACE, the intentional decision was made to pair early career or recently graduated teachers and therapists within a classroom to foster team development and growth over time. In reflection, a better strategy may have been to pair senior faculty with junior faculty within a classroom. In spite of this possible misstep, information derived from classrooms with lower scores drove professional development. These lower scores allowed PACE leadership to reflect on all student goals within a lower-performing classroom and to clearly identify areas in which additional instructional or rehabilitation education was needed for classroom teams. For example, by examining students’ goals in one of these classrooms, it became quite clear that additional education on cortical visual impairment in CMD was needed. It should be noted that classroom summative scores were never used in a punitive manner as PACE sought to maintain a culture of mutual support with ongoing improvement.
Goal attainment scaling has been effectively implemented in school settings where instruction and rehabilitation co-occur [13,26] and this project adds to this evidence. The previous implementation of GAS in schools has focused on goals specific to the related service areas of physical and occupational therapy within the IEP. The PTCOUNTS [13] study examined physical therapy IEP goals that were related to motor skills and involved children across a variety of diagnostic categories, including CMD. Daly and colleagues [26] also used GAS to successfully measure motor skill improvement following the implementation of an adaptive cycling program for children similar to CMD. This project’s findings specific to CMD expand the current level of evidence by demonstrating that GAS can be used to measure goals across all categories of an IEP by an interprofessional team of educators and therapists in the context of a school setting.
One method of capturing meaning is to measure QOL. With a mission of improving QOL for CMD, at the end of each school year, PACE measured QOL using the CPCHILD. Although no significant changes in CPCHILD scores occurred between 2010–2011 and 2011–2012, scores suggested an elevated QOL for CMD attending PACE. In the CPCHILD manual, the mean CPCHILD value for nonambulatory children considered to be mobility-dependent was 44.4. The CPCHILD scores for the end of the 2010–2011 and 2011–2012 school year were 56 and 59, respectively. With a 5- to 9-point MCID for CPCHILD, the greater than 10-point difference between the reported CPCHILD mean and PACE scores indicates that QOL for PACE students may be elevated. No correlation or causation can be reported as related to this elevation, but one possible explanation may be the capacity of GAS to target and measure change in CMD across meaningful life activities and participation. Knowing that pain can negatively impact QOL, it should also be noted that reported pain severity values for CMD that attended PACE were reduced. The values of 2.92 and 2.15 for the 2010–2011 and 2011–2012 years, respectively, are lower than those reported for similar children [43,44].
Several limitations can be noted within this project. Although derived from a conceptual model, the QOL questionnaire used to facilitate discussion between parents and school team members was not validated. Selection bias was also a limitation as parents chose for their CMD to attend PACE and as such other similar populations of CMD may not display the same results. The addition of a control group that was comparable to the CMD attending PACE would have strengthened this project. The administration of the DASH, CPCHILD, FPS-R, and PEDI at the beginning and end of the school year may have captured a greater degree of change than that observed by only administering them once a year. However, this administrative burden would have been quite time consuming for the school team that would have reduced important instruction and rehabilitation for the CMD. A fifth limitation was the different measurement points between the creation and end of the school year scoring of GAS between the 2010–2011 and 2011–2012 years. The lower GAS scores during the second year may be a reflection of this change in which IEPs were created near each child’s birthday. As a final limitation, the authors acknowledge that these data are older, but children considered multiply disabled or medically complex are a challenging population to study secondary to their heterogeneity and as such there is limited evidence. In the past 10 years, when completing a quick PubMed search for “special education” or “rehabilitation” in conjunction with children with multiple disabilities or children with medical complexity, there have been eight publications. The majority of publications involving this population of children have explored examining hospitalization, care coordination, nutritional support, and pain. in this population.
7. Conclusions
Findings from this project provide evidence that GAS is an objective and responsive tool for measuring CMD despite their multi-system impairments and activity limitations. The integration of GAS across IEP categories using an interprofessional team of parents, educators, and rehabilitation therapists can also be successfully executed. The use of GAS in CMD has the potential to maximize participation across the school setting where all children in the United States commonly develop and learn skills as well as find meaning. Teams and schools serving CMD should consider incorporating GAS into practice.
Author Contributions
Conceptualization, K.K. and C.D.; methodology, E.K. and C.D.; software, E.K.; validation, no applicable; formal analysis, E.K.; investigation, K.K. and C.D.; resources, C.D.; data curation, K.K., E.K. and C.D.; writing—original draft preparation, K.K., E.K. and C.D.; writing—review and editing, K.K., E.K. and C.D.; visualization, E.K.; supervision, C.D.; project administration, K.K. and C.D.; funding acquisition, not applicable. All authors have read and agreed to the published version of the manuscript.
Funding
This research received no external funding.
Institutional Review Board Statement
This statement should be excluded. See Section 2.1.
Informed Consent Statement
This statement should be excluded. See Section 2.1.
Data Availability Statement
The authors may contact the corresponding author for data sharing.
Conflicts of Interest
The authors declare no conflict of interest.
Appendix A
Appendix A.1. PACE Quality of Life Questionnaire
Questions on the PACE Quality of Life Questionnaire were developed using a QOL model created by Patrick and Chiang [37]. See Figure A1.
Figure A1.
Patrick and Chiang (2000): Relations among quality of life and health concepts.
Figure A1.
Patrick and Chiang (2000): Relations among quality of life and health concepts.

Appendix A.1.1. Internal Questions
- What is your child’s diagnosis(es) or disease?
- Do you know how your child’s diagnosis or disease affects your child’s future?
- Do you need information on your child’s diagnosis(es) or disease and its progression?
- What can your child do?
- Do you have any concerns about your child’s overall health?
- Generally, what does your child do each weekday? Weekend?
- How would you describe your child’s personality?
- What makes your child happy? Sad? Mad? Sick?
- What does your child enjoy?
- Does your child have any bad behaviors? If so, what?
- What good behaviors does your child have?
Appendix A.1.2. Health Status and Health-Related Quality of Life Questions
- How does your child sleep at night?
- What position does your child sleep in?
- Does your child experience pain? If so, how often? Can you explain what causes your child’s pain?
- Are your child’s arms and legs tight or loose?
- Is your child’s head and trunk tight or loose?
- Does your child have seizures? If so, how do you control them? How often do they occur?
- Is your child’s weight good?
- Does your child move freely and well?
- Does your child like to move?
- Does your child see well?
- Does your child hear well?
- Does your child like to be touched?
- Does your child like to touch things?
- Does your child like to sit?
- Does your child like to stand?
- What calms your child?
- Does your child cough a lot?
- Does your child vomit a lot?
- What activities does your child participate in daily? Weekly?
- Does your child participate in any community activities? (e.g., little league, miracle league, horseback riding, adaptive swimming)
- How does your child bathe? How often does your child bathe?
- Who fixes your child’s hair?
- Does your child use diapers? Toilet?
- How does your child get dressed each day?
- How does your child eat? Do they enjoy eating? Do you think they get enough calories?
- Can your child change position in the bed?
- How does your child get to school?
- How does your child move about in your home?
- How does your child move about at the grocery store, doctor’s office, or other community locations?
- How is your child’s overall health?
- How would you rate your child’s quality of life?
- What do you dream of your child doing now?
- What do you dream of your child doing in the future?
- What activities would you like to have your child experience or participate in?
Appendix A.1.3. External Questions
- Do you want us to know anything about you and your child’s culture? Religion? Income? Politics?
- Is there anything in the environment that bothers you or your child? (e.g., Heat? Pools? Horses? Animals?)
- Is there anything we can do to help with your job? Income? Education?
- What medications does your child take?
- What doctors does your child see?
- What therapies does your child have?
- Do you like your child’s school? What are the pluses of your child’s school? What are the minuses of your child’s school?
- What do you and your family like to do? What else would you like to do?
- How do you transport your child to appointments?
- Would any changes to your home make it easier to care for them?
- Do you need any equipment to improve your ability to care for your family and child?
- How is the health of your family members?
- How would you rate your family member’s quality of life?
Appendix A.1.4. Reference
Source from [38].
Appendix B
International Classification of Functioning, Disability, and Health
- Name: VH
- Age: 15 years
- Body weight: 118 pounds
- Height: 144 inches
- Head circumference: 22.44 inches
- Primary Nutritional Method: Gastronomy tube
- Blood pressure: 118/82
- Heart rate: 108
- Respiratory rate: 25 breaths per minute
- Temperature: 98.6 degrees
- Seizure History and Frequency: Yes, and with medication, occurrence of one time annually.
- Developmental History: VH was born full-term to married parents, but care was transferred to paternal grandmother by age of 12 months, who was a licensed practical nurse. VH demonstrated hypotonia at birth and was later diagnosed with mitochondrial myopathy. Seizures were also present within the first year of life.
- General development level: 3–4 months
- Surgeries: Gastronomy tube placement, right femoral head osteotomy, spinal fusion for neuromuscular scoliosis (2009), two femoral fractures without surgical intervention, semi-annual botox to right hamstring and bilateral wrist flexors.
- Strengths
- Excellent temperament
- Supportive paternal grandmother support with assistance from father
- Successful access in right hand with button switch
- Improving visual skills, such as seeing more color, greater visual distance
- Loves music and interactions with family and friends
- Receptive greater than expressive language
- Sense of humor
- Healthy body growth
- Tolerates frequent positional changes necessary for skeletal alignment, pain management, nutritional needs, pressure relief, and skin integrity
- Body structure and function impairments:
- Nervous system
- Cognition
- Cortical visual impairment
- Marked hypotonia (head and trunk)
- Hypertonia (upper extremities’ (UEs) and lower extremities’ (LEs) flexors)
- Clonus with quick stretch of bilateral plantar flexors
- Selective neuromotor control
- Motor planning and learning
- Pain
- Musculoskeletal system
- Marked weakness of oral, head, trunk, UEs’, and LEs’ musculature
- Initiating and sustaining movement of mouth, head, trunk, UEs, and LEs
- Alignment of UEs, head and trunk, and LEs with postures of flexion of head, shoulder retraction and external rotation, elbow flexion, wrist and finger flexion, hip flexion, abduction, external rotation, knee flexion, and plantar flexion
- Hypermobility of head and trunk
- Hypomobility of UEs and LEs
- Coordination of oral, head, trunk, UEs’, and LEs’ musculature
- Osteopenia
- Circulatory system
- Cardiovascular endurance
- Distal circulatory perfusion with cool distal extremities
- Pulmonary system
- Abdominal breathing
- Flared posture of rib cage
- Weakened cough strength
- Sleep apnea
- Gastrointestinal system
- Aspiration risk
- Swallowing dysfunction
- Sialorrhea/Drooling
- Integumentary
- Potential for skin breakdown
- Spinal and hip scars
- Sensory systems
- Vision—cortical visual impairment; latency; see red, yellow, and green primarily; can attend with low levels of background noise; light, reflective qualities, and movements assist with vision; dark background beneficial
- Auditory—intact
- Tactile and proprioception—limited experiences, tolerates input
- Vestibular—limited experiences, tolerates input
- Activity Limitations
- Typical learning methods
- Receptive language/communication
- Expressive language/communication
- Swallowing
- Seeing and interpreting complex visual information
- Eating with mouth to meet nutritional needs
- Dependent for bed mobility or positional changes
- Unsupported sitting
- Unsupported standing
- Dependent for mobility
- Dependent for transitions/transfers
- Dependent for dressing
- Dependent for bathing
- Incontinent
- Reaching
- Grasping
- Normal sleeping durations and habits
- Physical activity
- Participation Restrictions
- Successful learning of academic and life skills material in a regular education classroom
- Fitness and extracurricular programming in typical school and community environments
- Participation desires of parents/caregivers
Active participation in school and community environments where health care and educational needs can be maximized and managed
- Aquatic Therapy
- Attend church
- Go on vacation to Atlanta to visit family
- Family picnic
- Participation barriers
- Managing caregiver demands
- Managing health care appointments
- Public transportation for wheelchair
- Wheelchair accessibility in community environments
- Knowledgeable human assistance and assistive technology required to accommodate for impairments, activity limitations, and promotion for active participation
- Life expectations and opportunities set too low by others
- Liability concerns of community organizations
- Funding
- Environmental Enhancers
- Grandmother is a licensed practical nurse so the level of care at home is excellent
- BiPAP at night
- Ankle foot orthoses
- Hospital bed in home
- Hoyer lift in home
- Ramp into home
- Roll-in shower
- Certified nursing assistant in home to assist grandmother with activities of daily living
- Stander at school
- Power mobility at school for brief and safe environmental exploration
- Switch assistive technology (simple and brief episodes of communication at school)
- Environmental Barriers
- No family-owned wheelchair transportation so dependent on Medicaid transportation
- Lower socioeconomics
Appendix C
Goal Attainment Scaling Examples for a Child with Multiple Disabilities
| Scale 1—Gross Motor | Scale 2—Feeding | Scale 3—Self-Care | Scale 4—Language with Assistive Technology | |
|---|---|---|---|---|
| Level of Attainment | By September 2012, V will increase her gross motor skills by standing in a vibrating supine stander with bilateral AFOs and immobilizers, 80% of trials over 5 days, as recorded on data sheets by faculty and staff, thus improving health related quality of life which is influenced by health and education. | By September 2012, V will demonstrate oral motor skills by tasting different foods with no facial grimacing, 80% of trials as recorded on data sheets by faculty and staff, thus improving health related quality of life which is influenced by health and education. | By September 2012, V will demonstrate daily living skills by wiping her mouth with a red washcloth, 80% of trials over 5 days, as recorded on data sheets by faculty and staff, thus improving health related quality of life which is influenced by health and education. | By September 2012, V will use a button switch in her right hand (with hands splints on) to socialize with others, 80% of trials over 5 days as recorded on data sheets by faculty and staff, thus improving health related quality of life which is influenced by health and education. |
| V will stand in a vibrating supine stander angled at 70 degrees with bilateral AFOs and immobilizers for 20 min while participating in classroom instruction and interacting with classmates. | During school breakfast and/or lunch time and to enhance oral motor experiences, V will taste 1 different food with no facial grimacing. | When asked and with red washcloth placed in her hand, V will wipe saliva from her mouth within 5 min to promote oral hygiene and social acceptance. | V will use her spec switch in her right hand (with hands splints on) to socialize with others one time throughout the school day. | |
| Much Less | ||||
| −2 | ||||
| than expected | ||||
| V will stand in a vibrating supine stander angled at 70 degrees with bilateral AFOs and immobilizers for 30 min while participating in classroom instruction and interacting with classmates. | During school breakfast and/or lunch time and to enhance oral motor experiences, V will taste 2 different foods with no facial grimacing. | When asked and with red washcloth placed in her hand, V will wipe saliva from her mouth within 4 min to promote oral hygiene and social acceptance. | V will use her spec switch in her right hand (with hands splints on) to socialize with others two times throughout the school day. | |
| Somewhat less | ||||
| −1 | ||||
| than expected | ||||
| V will stand in a vibrating supine stander angled at 70 degrees with bilateral AFOs and immobilizers for 40 min while participating in classroom instruction and interacting with classmates. | During school breakfast and/or lunch time and to enhance oral motor experiences, V will taste 3 different foods with no facial grimacing. | When asked and with red washcloth placed in her hand, V will wipe saliva from her mouth within 3 min to promote oral hygiene and social acceptance. | V will use her spec switch in her right hand (with hands splints on) to socialize with others three times throughout the school day. | |
| Expected level | ||||
| 0 | ||||
| of outcome | ||||
| V will stand in a vibrating supine stander angled at 70 degrees with bilateral AFOs and immobilizers for 50 min while participating in classroom instruction and interacting with classmates. | During school breakfast and/or lunch time and to enhance oral motor experiences, V will taste 4 different foods with no facial grimacing. | When asked and with red washcloth placed in her hand, V will wipe saliva from her mouth within 2 min to promote oral hygiene and social acceptance. | V will use her spec switch in her right hand (with hands splints on) to socialize with others four times throughout the school day. | |
| Somewhat more | ||||
| +1 | ||||
| than expected | ||||
| V will stand in a vibrating supine stander angled at 70 degrees with bilateral AFOs and immobilizers for 60 min while participating in classroom instruction and interacting with classmates. | During school breakfast and/or lunch time and to enhance oral motor experiences, V will taste 5 different foods with no facial grimacing. | When asked and with red washcloth placed in her hand, V will wipe saliva from her mouth within 1 min to promote oral hygiene and social acceptance. | V will use her spec switch in her right hand (with hands splints on) to socialize with others five times throughout the school day. | |
| Much more | ||||
| +2 | ||||
| than expected | ||||
Appendix D
Goal Attainment Scaling Data Collection Sheet modified from Murdoch Center Data Sheet

References
- United Nations Children’s Fund. Promoting the Rights of Children with Disabilities; United Nations Children’s Fund: Florence, Italy, 2007. [Google Scholar]
- National Center for Education Statistics. Students with Disabilities. 2022. Available online: https://nces.ed.gov/programs/coe/indicator/cgg (accessed on 21 February 2023).
- US Department of Education. Individuals with Disabilities Education Act; US Department of Education: Washington, DC, USA, 2018.
- Cohen, E.; Kuo, D.Z.; Agrawal, R.; Berry, J.G.; Bhagat, S.K.; Simon, T.D.; Srivastava, R. Children with medical complexity: An emerging population for clinical and research initiatives. Pediatrics 2011, 127, 529–538. [Google Scholar] [CrossRef] [PubMed]
- World Health Organization. Classification of Functioning, Disability and Health. 2001. Available online: http://www.who.int/classifications/icf/en/ (accessed on 12 March 2002).
- Glader, L.; Plews-Ogan, J.; Agrawal, R. Children with medical complexity: Creating a framework for care based on the International Classification of Functioning, Disability and Health. Dev. Med. Child Neurol. 2016, 58, 1116–1123. [Google Scholar] [CrossRef] [PubMed]
- Nelson, C.; van Dijk, J.; McDonnell, A.P.; Thompson, K. The framework for understanding young children with severe disabilities: The van Dijk Approach to Assessment. Res. Pract. Pers. Sev. Disabil. 2002, 27, 97–111. [Google Scholar] [CrossRef]
- Wolf-Schein, E.G. Considerations in Assessment of Children with Severe Disabilities including Deaf-Blindness and Autism. Int. J. Disabil. Dev. Educ. 1998, 45, 35–55. [Google Scholar] [CrossRef]
- Berry, J.G.; Hall, M.; Cohen, E.; O’Neill, M.; Feudtner, C. Ways to Identify Children with Medical Complexity and the Importance of Why. J. Pediatr. 2015, 167, 229–237. [Google Scholar] [CrossRef]
- Sarathy, K.; Doshi, C.; Aroojis, A. Clinical Examination of Children with Cerebral Palsy. Indian J. Orthop. 2019, 53, 35–44. [Google Scholar] [CrossRef]
- Kiresuk, T.J.; Smith, A.; Cardillo, J.E. Goal Attainment Scaling: Applications, Theory, and Measurement; Lawrence Erlbaum Associates: New York, NY, USA, 1994. [Google Scholar]
- Mailloux, Z.; May-Benson, T.A.; Summers, C.A.; Miller, L.J.; Brett-Green, B.; Burke, J.P.; Cohn, E.S.; Koomar, J.A.; Parham, L.D.; Roley, S.S.; et al. Goal attainment scaling as a measure of meaningful outcomes for children with sensory integration disorders. Am. J. Occup. Ther. 2007, 61, 254–259. [Google Scholar] [CrossRef]
- Chiarello, L.A.; Effgen, S.K.; Jeffries, L.; McCoy, S.W.; Bush, H. Student Outcomes of School-Based Physical Therapy as Measured by Goal Attainment Scaling. Pediatr. Phys. Ther. 2016, 28, 277–284. [Google Scholar] [CrossRef]
- Steenbeek, D.; Gorter, J.W.; Ketelaar, M.; Galama, K.; Lindeman, E. Responsiveness of Goal Attainment Scaling in comparison to two standardized measures in outcome evaluation of children with cerebral palsy. Clin. Rehabil. 2011, 25, 1128–1139. [Google Scholar] [CrossRef]
- Haladay, D.; Swisher, L.; Hardwick, D. Goal attainment scaling for patients with low back pain in rehabilitation: A systematic review. Health Sci. Rep. 2021, 4, e378. [Google Scholar] [CrossRef]
- Hoorntje, A.; Waterval-Witjes, S.; Koenraadt, K.L.; Kuijer, P.P.F.; Blankevoort, L.; Kerkhoffs, G.M.; van Geenen, R.C. Goal Attainment Scaling Rehabilitation Improves Satisfaction with Work Activities for Younger Working Patients After Knee Arthroplasty: Results from the Randomized Controlled ACTION Trial. J. Bone Jt. Surg. Am. Vol. 2020, 102, 1445–1453. [Google Scholar] [CrossRef] [PubMed]
- Harpster, K.; Sheehan, A.; Foster, E.A.; Leffler, E.; Schwab, S.M.; Angeli, J.M. The methodological application of goal attainment scaling in pediatric rehabilitation research: A systematic review. Disabil. Rehabil. 2019, 41, 2855–2864. [Google Scholar] [CrossRef] [PubMed]
- Dodds, C.B.; Bjornson, K.F.; Sweeney, J.K.; Narayanan, U. The effects of supported physical activity on parental-reported health-related quality of life in children with medical complexity. J. Pediatr. Rehabil. Med. 2015, 8, 83–95. [Google Scholar] [CrossRef] [PubMed]
- Doran, G.T. There’s a SMART way to write management’s goals and objectives. Manag. Rev. 1981, 70, 35–36. [Google Scholar]
- Krasny-Pacini, A.; Pauly, F.; Hiebel, J.; Godon, S.; Isner-Horobeti, M.E.; Chevignard, M. Feasibility of a shorter Goal Attainment Scaling method for a pediatric spasticity clinic—The 3-milestones GAS. Ann. Phys. Rehabil. Med. 2017, 60, 249–257. [Google Scholar] [CrossRef] [PubMed]
- King, G.A.; McDougall, J.; Palisano, R.J.; Gritzan, J.; Tucker, M.A. Goal attainment scaling: Its use in evaluating pediatric therapy programs. Phys. Occup. Ther. Pediatr. 1999, 19, 31–52. [Google Scholar] [CrossRef]
- Gaffney, E.; Gaffney, K.; Bartleson, L.; Dodds, C. Goal Attainment Scaling Made Easy With an App: GOALed. Pediatr. Phys. Ther. 2019, 31, 225–230. [Google Scholar] [CrossRef]
- Portney, L.G.; Watkins, M.P. Foundations of Clinical Research Applications to Practice, 2nd ed.; Prentice Hall Heallth, Inc.: Upper Saddle River, NJ, USA, 2000. [Google Scholar]
- Dykes, M.K.; Erin, J.N. Developmental Assessment for Individuals with Severe Disabilities; Pro-Ed: Austin, TX, USA, 1999. [Google Scholar]
- Narayanan, U.G.; Fehlings, D.; Weir, S.; Knights, S.; Kiran, S.; Campbell, K. Initial development and validation of the Caregiver Priorities and Child Health Index of Life with Disabilities (CPCHILD). Dev. Med. Child Neurol. 2006, 48, 804–812. [Google Scholar] [CrossRef]
- Dodds, C.B.; Bjornson, K.F.; Sweeney, J.K.; Narayanan, U.G. The effect of supported physical activity on parental-reported sleep qualities and pain severity in children with medical complexity. J. Pediatr. Rehabil. Med. 2016, 9, 195–206. [Google Scholar] [CrossRef]
- Daly, C.; Moore, C.L.; Johannes, S.; Middleton, J.; Kenyon, L.K. Pilot Evaluation of a School-Based Programme Focused on Activity, Fitness, and Function among Children with Cerebral Palsy at GMFCS Level IV: Single-Subject Research Design. Physiother. Can. 2020, 72, 195–204. [Google Scholar] [CrossRef]
- Bieri, D.; Reeve, R.A.; Champion, G.D.; Addicoat, L.; Ziegler, J.B. The Faces Pain Scale for the self-assessment of the severity of pain experienced by children: Development, initial validation, and preliminary investigation for ratio scale properties. Pain 1990, 41, 139–150. [Google Scholar] [CrossRef] [PubMed]
- Parker, J.; Belew, J.L. Qualitative evaluation of a pain intensity screen for children with severe neurodevelopmental disabilities. Pain Manag. Nurs. 2013, 14, e115–e123. [Google Scholar] [CrossRef] [PubMed]
- Tomlinson, D.; von Baeyer, C.L.; Stinson, J.N.; Sung, L. A systematic review of faces scales for the self-report of pain intensity in children. Pediatrics 2010, 126, e1168–e1198. [Google Scholar] [CrossRef] [PubMed]
- Haley, S.; Coster, W.J.; Ludow, L.; LHaltiwanger, J. Pediatric Evaluation of Disability Inventory; Boston University: Boston, MA, USA, 1992. [Google Scholar]
- Berg, M.; Jahnsen, R.; Froslie, K.F.; Hussain, A. Reliability of the Pediatric Evaluation of Disability Inventory (PEDI). Phys. Occup. Ther. Pediatr. 2004, 24, 61–77. [Google Scholar] [CrossRef]
- Shore, B.J.; Allar, B.G.; Miller, P.E.; Matheney, T.H.; Snyder, B.D.; Fragala-Pinkham, M. Measuring the Reliability and Construct Validity of the Pediatric Evaluation of Disability Inventory-Computer Adaptive Test (PEDI-CAT) in Children with Cerebral Palsy. Arch. Phys. Med. Rehabil. 2019, 100, 45–51. [Google Scholar] [CrossRef]
- Roman-Lantzy, C. Cortical Visual Impairment; American Foundation for the Blind Press: New York, NY, USA, 2007. [Google Scholar]
- McConnell, E.L.; Saunders, K.J.; Little, J.A. What assessments are currently used to investigate and diagnose cerebral visual impairment (CVI) in children? A systematic review. Ophthalmic Physiol. Opt. 2021, 41, 224–244. [Google Scholar] [CrossRef]
- Roman-Lantzy, C. Cortical Visual Impairment: An Approach to Assessment and Intervention, 2nd ed.; American Foundation for the Blind Press: New York, NY, USA, 2018. [Google Scholar]
- Zapf, S.A.; Scherer, M.J.; Baxter, M.F.; D, H.R. Validating a measure to assess factors that affect assistive technology use by students with disabilities in elementary and secondary education. Disabil. Rehabil. Assist. Technol. 2016, 11, 38–49. [Google Scholar]
- Patrick, D.L.; Chiang, Y.P. Measurement of health outcomes in treatment effectiveness evaluations: Conceptual and methodological challenges. Med. Care 2000, 38 (Suppl. S9), II14–II25. [Google Scholar] [CrossRef]
- Dodds, C.; Rempel, G. A quality of life model promotes enablement for children with medical complexity. J. Pediatr. Rehabil. Med. 2016, 9, 253–255. [Google Scholar] [CrossRef]
- Autism Classroom Resources. The Murdoch Program Library A Library of Task Analyses Data Sheet. Available online: https://autismclassroomresources.com/murdoch-program-library-a-tool-for-teaching-life-skills/ (accessed on 17 January 2022).
- Harty, M.; Griesel, M.; van der Merwe, A. The ICF as a common language for rehabilitation goal-setting: Comparing client and professional priorities. Health Qual Life Outcomes 2011, 9, 87. [Google Scholar] [CrossRef]
- Novak, I.; Morgan, C.; Fahey, M.; Finch-Edmondson, M.; Galea, C.; Hines, A.; Langdon, K.; Namara, M.M.; Paton, M.C.B.; Popat, H.; et al. State of the Evidence Traffic Lights 2019: Systematic Review of Interventions for Preventing and Treating Children with Cerebral Palsy. Curr. Neurol. Neurosci. Rep. 2020, 20, 3. [Google Scholar] [CrossRef] [PubMed]
- Pritchard-Wiart, L.; Thompson-Hodgetts, S.; McKillop, A.B.; Rosychuk, R.; Mrklas, K.; Zwaigenbaum, L.; Zwicker, J.; Andersen, J.; King, G.; Firouzeh, P. A multi-center, pragmatic, effectiveness-implementation (hybrid I) cluster randomized controlled trial to evaluate a child-oriented goal-setting approach in paediatric rehabilitation (the ENGAGE approach): A study protocol. BMC Pediatr. 2022, 22, 375. [Google Scholar] [CrossRef]
- Christensen, R.; MacIntosh, A.; Switzer, L.; Fehlings, D. Change in pain status in children with cerebral palsy. Dev. Med. Child Neurol. 2017, 59, 374–379. [Google Scholar] [CrossRef] [PubMed]
Disclaimer/Publisher’s Note: The statements, opinions and data contained in all publications are solely those of the individual author(s) and contributor(s) and not of MDPI and/or the editor(s). MDPI and/or the editor(s) disclaim responsibility for any injury to people or property resulting from any ideas, methods, instructions or products referred to in the content. |
© 2023 by the authors. Licensee MDPI, Basel, Switzerland. This article is an open access article distributed under the terms and conditions of the Creative Commons Attribution (CC BY) license (https://creativecommons.org/licenses/by/4.0/).
































