Improving Interviews with Children in Abuse Cases: Current Perspectives from Police and Forensic Interviewers
Abstract
1. Introduction
‘…although the chronological age of the child will inevitably help to inform the judicial decision about competency, in the end the decision is a decision about the individual child and his or her competence to give evidence in the particular trial.’ From the Court of Appeal judgment in R v B [2010] EXCA Crim 4.(extracted from Achieving Best Evidence [ABE] guidelines; Ministry of Justice, 2022)
2. Materials and Methods
2.1. Reflexivity Statement
2.2. Participants
2.3. Qualitative Approach
2.4. Design and Procedure
2.5. Data Analysis
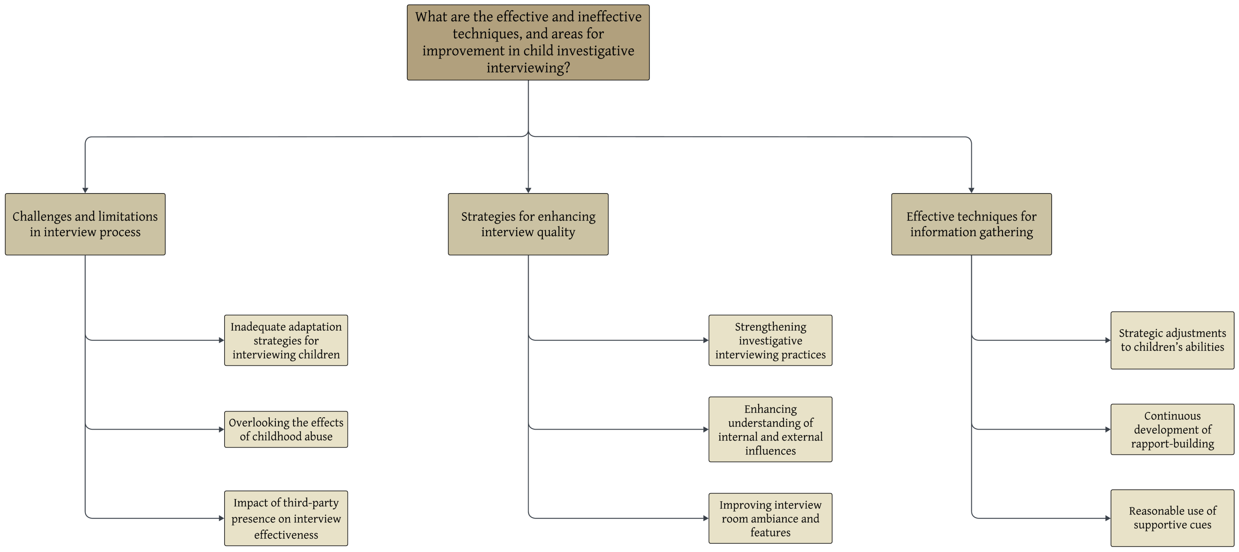
3. Results
3.1. Theme One: Challenges and Limitations in Interview Process
3.1.1. Sub-Theme One: Inadequate Adaptation Strategies for Interviewing Children
100% I feel like open-ended questions are more effective than closed-ended questions […] And because I ask very open-ended questions, I’m not putting words in their mouth or telling them what to say. I’m just giving them the opportunity to talk.(P4, Female, US, Forensic Interviewer [FI])2
Then the research shows that [INT: Umm] the [the] more direct questions you ask, the more leading you’re gonna get and the more in trouble like, the more, the less quality interview that prosecution has to rely on so […] I know the research says that typically, any typically over 10 years old is about a suggestible as an adult, but under 10, they’re more suggestive. So, that’s why you want to keep yourself out of it. You want to not suggest things as much as possible and [and] really remove yourself from the evidence that you’re gathering.(P7, Female, US, FI)
3.1.2. Sub-Theme Two: Overlooking the Effects of Childhood Abuse
Well, I think it’s [it’s] definitely helpful to know about trauma. Like when I trained for this, they didn’t really teach us about trauma. You know, it’s, it wasn’t part of like, the, I mean, they talked about it a little bit, but we’ve [we’ve] studied things by like *NAME* and different like psychiatrists that talk about trauma and the effects [the effects] of it on the brain and how it affects memory, things like that. So, that’s definitely important to know.(P5, Female, US, FI)
I think some of the hardest interviews are the ones where like a teenage girl views that she’s in a romantic relationship with an adult male […] Has anything happened that we need to talk about? Like those questions, they just don’t get it. And it’s also problematic for the chronic grooming kids for who it’s been so normalised. Those normal screening questions of has anything happened that made you feel uncomfortable? Anything that happened that you don’t think was right? Anything happened to your private parts? Those questions, they’re just like, no, no, no, no. And it’s how do I [how do I] get there when they don’t view it as something that was wrong?(P8, Female, US, FI)
I think there’s a lot of pressure as well on now thinking [INT3: Ohh] I’ve seen this on [on] *NAME* or a Tele programme and a trial and I shouldn’t say that because they’ll rip us apart and that I shouldn’t say I was drunk because of this. And I think that’s sometimes a barrier and I think it’s really important that we have the conversation with people before that, it doesn’t matter how drunk you were, it doesn’t matter what drugs you’re taking, it doesn’t matter […] Because I think sometimes the worries, they’re just worried that they’re going to be ripped apart in court.(P11, Female, UK, Police Officer [PO])
3.1.3. Sub-Theme Three: Impact of Third-Party Presence on Interview Effectiveness
We call it the kiss of death if somebody is in the interview because we can’t control what they’re doing or saying.(P8, Female, US, FI)
Would [would] not want a parent in the room whilst the child was being interviewed […] I think parents may struggle to sit and not be able to intervene or not be able to encourage, not be able to lead a child, I think [INT: yeah].(P2, Male, UK, PO)
3.2. Theme Two: Strategies for Enhancing Interview Quality
3.2.1. Sub-Theme One: Strengthening Investigative Interviewing Practices
…it’s always helpful to spend more time going over the practical aspects and actually being able to feedback having done one [*interview*] then you [you] feedback when you do another and then, you know, perhaps you do a third […] that would probably be why that would have the biggest impact I would say on improving people’s techniques […] having the time to really [really] drill down and get that feedback and act on that feedback and, you know, have a chance to sort of, you know, think about it [INT: Umm] essentially reflect on that feedback as well is really [really] important.(P12, Male, UK, PO)
I was able to observe when I started here my coworkers doing interviews, and that was helpful for me, you know, and then they would watch mine and give me feedback on how I was doing, things like that. And we’d meet before the interview ended, things like that. So, that was helpful for me. And that, like, the state of *LOCATION*, one had a role-playing part and I thought I kind of had hoped that would be a little bit longer ‘cause that to me was the most useful part of that training.(P5, Female, US, FI)
We used to have ABEs, which I don’t know if you know about. Some forces had it. Which is, you know, we haven’t used it for about five years. But that was quite limiting and didn’t really build rapport and again, prior to that would just sort of relied on intermediaries and [and] hope that we would get a bit of a chat with the child when the intermediary was doing their assessment […] I would say the oldest that I’ve used on [*ABE*] is 14 year old, but I’ve only used bits of it and again, they weren’t that happy with.(P3, Female, UK, PO)
3.2.2. Sub-Theme Two: Enhancing Understanding of Internal and External Influences
The whole thing about rapport just needs to change the way it was taught to me […] this whole thing of, you know, right before the interview starts, I’m just gonna ask you what your favourite football team is and what you had for dinner last night. You know you’ve got someone who’s sat across from you, who’s nervous and anxious and worried about having this conversation with you because, you know, there might be outwards tell you something they’ve never told anyone else before, or certainly not in the detail. They’re gonna, you know, they’ve sat there thinking what I’m here to talk about, how my granddad sexually abused me […] So, I think that just needs to change and the emphasis needs to come on the [the] rapport needs that [that] is, you know, they’re from the first moment you meet that child.(P2, Male, UK, PO)
I would say a lot of our officers would [would] look at it, a child they don’t know with autism, and think that they were misbehaving or being naughty or not listening to be quite honest. I don’t think we get any training on how to deal with autistic children or children with [with] extra needs [….] I think extra training is needed because I think if you’re not used to that and you’re trying to ask questions to a child and they’re climbing on the couch behind you and they’re jumping off and they’re walking around and they’re platting your hair or [or] touching you and you’re not used to that, I think it probably would take you by surprise a bit.(P11, Female, UK, PO)
…for today’s generation where we do have social media and we do have over sexualised exposure to things and kids are more sexually active […] I’m curious to kind of see how that plays out and our kids understanding the same way we think they are. With this new generation, I think also maybe more how we can screen things like exposure to pornography, how we can ask kids about that and we can [INT: Umm] like this extortion stuff is crazy and we kind of do all that we can to gather that kind of information. But I think, I don’t know, I would like a better understanding of how to better interview kids of digital crimes. I think sometimes it can just be, it can be tricky because a lot of the victims don’t see themselves as a victim because there was nothing hands on.(P8, Female, US, FI)
We did have an older lady here until she retired, and she was lovely, but I think sometimes people felt embarrassed about telling an older lady what had happened to them. Especially things like revenge porn, which is a bit of a more recent offence although it’s been around for a while now. And I think younger people understand the sort of OnlyFans4 are here, if you like, and selling things, wherever they think that older generation struggle with that.(P11, Female, UK, PO)
I do see, like, when Homeland Security comes and does forensic interviews with us, they typically do present a lot of evidence ‘cause they are taking more of those like Internet crimes against children cases and [and] so [INT: yeah] I’m glad to see them do it. But I think like the local law enforcement, we can, we could utilise that a lot [a lot] more.(P7, Female, US, FI)
3.2.3. Sub-Theme Three: Improving Interview Room Ambiance and Features
Because the other one in *LOCATION*, you know, is this old police house that just looked like any normal house but it was really cold and heating was never on […] You’d ask people to wait in the front room of this house and it just didn’t feel very welcoming. There were some toys there but not loads, and they’re all kind of outdated.(P2, Male, UK, PO)
I think the paint colour can really set the mood for the room. I think they should have something comfortable to sit in. I think both chairs should be eye level to each other so that, you know, we’re on the same eye level. In our room in particular, we have very minimal furniture. We have a few soundproofing designs on the wall, but they’re not like an actual picture if that makes sense. And then we have a very colourful rug and a table in between the two chairs, and that’s all we have in there.(P4, Female, US, FI)
…I think if you have a place that’s very distracting or has like pictures of animals or an ocean, I’ve found that kids will bring that into their disclosure. So, when I was doing interviews somewhere else, we had, like, a big ocean scene on the wall and the younger kids would be like [INT: Ohh] well, it’s like being at the beach and when the waves are moving you. And they would bring that stuff into the disclosure. And when it came to defending that in court, defence was always like, well, clearly they’re not living in reality. They’re talking about fantasy. And so how can we believe them? So, I think that can be problematic. So, it’s just like a fine line of comfortable and not sterile while not being distracting as well.(P8, Female, US, FI)
3.3. Theme Three: Effective Techniques for Information Gathering
3.3.1. Sub-Theme One: Strategic Adjustments to Children’s Abilities
You’re trying to get descriptions about where the person’s hands went on the child’s private, did it go over or under the clothes? Did it, you know? Did his fingers go inside? Were they just outside? What did his fingers do? Trying to get that information is pretty difficult sometimes, especially out of the little ones because some of them don’t really know whether the hands went inside or outside, or, you know, what exactly the hands were doing.(P4, Female, US, FI)
…a lot of teenagers would like to be kind of treated, spoken to and treated to in the same way as an adult. So, you know, that’s the kind of how they like to be spoken to. So, you [INT: Umm] I wouldn’t want to do, you know, anything that’s too kind of infantile for them, really.(P2, Male, UK, PO)
But like I’ve said, if you ask in a chat a little girl [INT: Umm] how did it feel? And she said, well, it hurts my tummy. That to me, says she’s been penetrated and it’s understanding that cause she’s never gonna be able to tell me that in this one, in my vagina, she is too little. So, it’s about understanding their way of communicating to you. It’s always adapting to them. Always got to be adapting to them and that’s why it’s a really good idea to speak to parents, social care teachers, the people who see them regularly and understand their terminology, especially if they have different words that they use the, you know, children have different words.(P1, Female, UK, PO)
3.3.2. Sub-Theme Two: Continuous Development of Rapport-Building
Again, that rapport, especially if they’re a little kid where they was, like, coached like, don’t talk to me and don’t tell this person anything, and they come in here and I’ve had [INT: Umm] and we’re like, well, I understand that you’re not supposed to tell me anything so let’s talk about something else and we’ll colour or do something different. And when we’re sitting there talking, I’ll just put little drop, little hints of questions in there and they tend to open up much more so than that.(P10, Female, US, FI)
Exploring their feelings instead of just not. Acknowledging them, just trying to get your, I need this, this, this and this. Like they’re a child. You can address those feelings with them. And when you show that you’re willing to follow them through those feelings, they might feel a little bit more comfortable talking to you about the harder stuff because you’ve acknowledged the feelings. That makes sense.(P6, Female, US, FI)
You know, you want to build rapport with your, the [the] child you’re talking to, but you want to mostly do it in a way where they feel safe that you’re a professional who knows what you’re doing and that you’re listening to them and listening intently. I don’t wanna have them form an attachment and then only see me once, you know. But I want them to know that I’m here for them and I’m safe. And I know how to do my job, and I’m listening to what they say.(P7, Female, US, FI)
If I see that a child is starting to just give me the same answer over and over, then I realise like we’re [we’re] at a point of fatigue. And if I have more questions or a lot more information that the team wants [that the team wants] to know, that’s where we would consider pausing and, you know, taking a lunch break and coming back or coming back another day.(P12, Male, UK, PO)
3.3.3. Sub-Theme Three: Reasonable Use of Supportive Cues
We typically will colour, we’ll sit at a little table with them and colour or draw or something like that.(P5, Female, US, FI)
Body maps have used quite a lot, so it’s sort of like point to the part of the bodies that was touched.(P9, Male, UK, PO)
…iPads5 and stuff I had looked at one of the boards they [*officers*] had like the activity table because of COVID but I thought it was a really good idea for kids with disabilities like autism and stuff like that because it’s hard to keep them focused.(P10, Female, US, FI)
I have a couple of like little fidget toys in there if they feel like they need to kind of fidget with something and then I have a weighted stuffed animal. So, if they feel like they want to hold something weighted, they have that option as well […] I think the only thing we’re missing that is very helpful is the facility dogs. I’ve worked in an agency where they had two working dogs in the agency and they would join us in the forensic interviews at times if the child was feeling particularly apprehensive or resistant or reluctant, we would have one of our therapy dogs in with them and it’s, it had blown me away.(P4, Female, US, FI)
4. Discussion
Strengths, Limitations and Future Directions
- Rapport hypothesis: Continuous rapport-building throughout the interview will lead to more detailed narrative recall compared to rapport limited to the initial phase.
- Age-specific guidelines hypothesis: Adoption of age-specific guidelines will increase rapport-building and lead to higher disclosure from children.
- Neurodevelopmental hypothesis: Informed adaptive techniques to children’s neurodevelopmental needs will improve the completeness of their disclosures.
- Supportive cues hypothesis: Use of drawing or visual aids for clarification will increase the completeness of children’s disclosures.
- Animal support (real or figurine): Providing animal support to child interviewees will contribute to higher disclosure.
- Third-party hypothesis: Absence of parents or legal guardians in the interview room will reduce false or constrained disclosures.
- Digital awareness hypothesis: Interviewers trained in technology-assisted abuse will elicit increased gathering of information relevant to cases involving online victimisation.
- Interview room hypothesis: Child-adapted interview rooms will increase children’s engagement during the interview process.
5. Conclusions
Author Contributions
Funding
Institutional Review Board Statement
Informed Consent Statement
Data Availability Statement
Acknowledgments
Conflicts of Interest
Abbreviations
| ABE | Achieving Best Evidence |
| FI | Forensic Interviewer |
| LD | Learning Disability |
| NICHD | National Institute of Child Health and Human Development |
| NSPCC | National Society for the Prevention of Cruelty to Children |
| PO | Police Officer |
| RP | Revised Protocol |
| SP | Standard Protocol |
| TA | Thematic Analysis |
| TA-CSA | Technology-Assisted Child Sexual Abuse |
| UK | United Kingdom |
| US | United States |
Appendix A. Excerpts from Lead Author’s Reflexive Diary7
| After interviewing participant x Today I realised that participants discussed the concept of rapport differently while invoking the same thing. Some refer to it as ‘positive’ interaction, while others discuss the specific technique used, often at the start of the interview. While they might all share a common understanding, I have felt that some participants think of rapport as something to ‘tick’ rather than a form of communication. Moving on, I will be aware of that when asking questions about rapport building and the overall ability to develop trust with children. | Thoughts on etymology: While searching definitions for the word ‘rapport’, I have found that the word is originated from the French verb ‘rapporter’. Being my mother tongue, this made even more sense on how to interpret it. In French, we use it to mean ‘to bring back’ (an object for example) or ‘to refer to’ (such as a discussion). ‘En rapport’ signifies ‘related to/in relation to [a topic/a person]’. We even use ‘rapport’ to define ‘a report/evaluation/summary of information’ often with the aim of sharing with others. By developing rapport, we are indirectly developing an interaction that will carry a message, a thought, an opinion. And in the context of investigative interviewing, in the hope of gathering insights to pass over. This is an aspect I will consider while interviewing and coding the data. | |
![]() | positive interaction effective communication pre-substantive phase of interview | apportare (Latin) -> apporter/rapporter/être en rapport (French) -> rapport (English) |
| 1 | Excerpt from the Interview Supporters Section in the ABE in Criminal Proceedings: ‘2.221 Right 2 of the statutory Code of Practice for Victims of Crime (Ministry of Justice, 2020) makes it clear that victims have the right to bring a person of their choice to the interview unless that is not possible, in which case victims should be told why. The guidance for service providers that accompanies the Code says that interview plans should take account of the need for an interview supporter.’ |
| 2 | Research participants’ names were changed to numbers (P4 is Participant 4). |
| 3 | Interjections. |
| 4 | Launched in 2016, OnlyFans is a subscription-based platform that enables creators to share content and is most widely recognised for hosting adult material, including sexually explicit images and videos. |
| 5 | iPads are touchscreen tablet computers designed and manufactured by Apple Inc. |
| 6 | Additional information on ‘Appropriate Adult’ is accessible at https://www.gov.uk/government/publications/guidance-for-appropriate-adults/being-an-appropriate-adult (accessed on 12 October 2025). |
| 7 | Original written manually on paper, transcribed electronically. |
References
- Abbe, A., & Brandon, S. E. (2014). Building and maintaining rapport in investigative interviews. Police Practice & Research: An International Journal, 15(3), 207–220. [Google Scholar] [CrossRef]
- Akca, D., Larivière, C. D., & Eastwood, J. (2021). Assessing the efficacy of investigative interviewing training courses: A systematic review. International Journal of Police Science & Management, 23(1), 73–84. [Google Scholar] [CrossRef]
- Alaggia, R. (2010). An ecological analysis of child sexual abuse disclosure: Considerations for child and adolescent mental health. Journal of the Canadian Academy of Child and Adolescent Psychiatry, 19(1), 32–39. [Google Scholar]
- Aldridge, J., Lamb, M. E., Sternberg, K. J., Orbach, Y., Esplin, P. W., & Bowler, L. (2004). Using a human figure drawing to elicit information from alleged victims of child sexual abuse. Journal of Consulting and Clinical Psychology, 72(2), 304–316. [Google Scholar] [CrossRef] [PubMed]
- Alison, L., & Alison, E. (2017). Revenge versus rapport: Interrogation, terrorism, and torture. The American Psychologist, 72(3), 266–277. [Google Scholar] [CrossRef] [PubMed]
- Alison, L., Alison, E., Noone, G., Elntib, S., Waring, S., & Christiansen, P. (2014). The efficacy of rapport-based techniques for minimizing counter-interrogation tactics amongst a field sample of terrorists. Psychology, Public Policy, and Law, 20(4), 421–430. [Google Scholar] [CrossRef]
- Allen, M. L., & Butler, H. (2020). Can drawings facilitate symbolic understanding of figurative language in children? The British Journal of Developmental Psychology, 38(3), 345–362. [Google Scholar] [CrossRef]
- Almerigogna, J., Ost, J., Bull, R., & Akehurst, L. (2007). A state of high anxiety: How non-supportive interviewers can increase the suggestibility of child witnesses. Applied Cognitive Psychology, 21(7), 963–974. [Google Scholar] [CrossRef]
- American Professional Society on the Abuse of Children [APSAC] Taskforce. (2012). Forensic interviewing in cases of suspected child abuse. Available online: https://depts.washington.edu/uwhatc/wp-content/uploads/2022/07/APSAC_Forensic-Interviewing-in-cases-of-Suspected-Child-Abuse.pdf (accessed on 9 February 2026).
- Banister, P. (2017). Forensic psychology. In C. Willig, & W. Stainton-Rogers (Eds.), The SAGE handbook of qualitative research in psychology (pp. 541–560). SAGE. [Google Scholar] [CrossRef]
- Bethel, C. L., Henkel, Z., Stives, K., May, D. C., Eakin, D. K., Pilkinton, M., Jones, A., & Stubbs-Richardson, M. (2016). Using robots to interview children about bullying: Lessons learned from an exploratory study. In Proceedings of the 2016 25th IEEE international symposium on robot and human interactive communication (RO-MAN), New York, NY, USA, November 17 (pp. 712–717). IEEE. [Google Scholar] [CrossRef]
- Boyatzis, R. E. (1998). Transforming qualitative information: Thematic analysis and code development. SAGE. [Google Scholar]
- Braillon, A., & Taiebi, F. (2020). Practicing “reflective listening” is a mandatory prerequisite for empathy. Patient Education and Counseling, 103(9), 1866–1867. [Google Scholar] [CrossRef]
- Braun, V., & Clarke, V. (2006). Using thematic analysis in psychology. Qualitative Research in Psychology, 3(2), 77–101. [Google Scholar] [CrossRef]
- Brown, D. A., Lamb, M. E., Lewis, C., Pipe, M.-E., Orbach, Y., & Wolfman, M. (2013). The NICHD investigative interview protocol: An analogue study. Journal of Experimental Psychology: Applied, 19(4), 367–382. [Google Scholar] [CrossRef]
- Bruck, M., & Melnyk, L. (2004). Individual differences in children’s suggestibility: A review and synthesis. Applied Cognitive Psychology, 18, 947–996. [Google Scholar] [CrossRef]
- Bull, R., & Milne, R. (2020). Recommendations for collecting event memory evidence. In J. Pozzulo, E. Pica, & C. Sheahan (Eds.), Memory and sexual misconduct: Psychological research for criminal justice (pp. 198–222). Routledge. [Google Scholar] [CrossRef]
- Canavan Corr, A. (2006). Children and technology: A tool for child development. Barnardo’s. Available online: https://www.barnardos.ie/wp-content/uploads/2022/11/chidlren-and-technology.pdf (accessed on 12 July 2025).
- Cassidy, H., Akehurst, L., & Cherryman, J. (2020). Police interviewers’ perceptions of child credibility in forensic investigations. Psychiatry, Psychology, and Law: An Interdisciplinary Journal of the Australian and New Zealand Association of Psychiatry, Psychology and Law, 27(1), 61–80. [Google Scholar] [CrossRef] [PubMed]
- Clarke, V., & Braun, V. (2017). Thematic analysis. The Journal of Positive Psychology, 12(3), 297–298. [Google Scholar] [CrossRef]
- Côté, É, Cyr, M., Brillon, P., Dion, J., Daignault, I. V., & Gendron, A. (2024). Facility dogs during police investigative interviews: Does it decrease children’s reluctance? Child Abuse & Neglect, 154, 106949. [Google Scholar] [CrossRef]
- Creswell, J. W. (2012). Qualitative inquiry and research design: Choosing among five approaches. SAGE. [Google Scholar]
- Davies, G., Hollin, C., & Bull, R. (2008). Forensic psychology. John Wiley & Sons. [Google Scholar]
- Derksen, D. G., & Connolly, D. A. (2023). Drawing conclusions: Instructing witnesses to draw what happened to them. Journal of Investigative Psychology and Offender Profiling, 20(1), 48–62. [Google Scholar] [CrossRef]
- Doherty-Sneddon, G., & McAuley, S. (2000). Influence of video-mediation on adult-child interviews: Implications for the use of the live link with child witnesses. Applied Cognitive Psychology, 14(4), 379–392. [Google Scholar] [CrossRef]
- Etikan, I., Musa, S. A., & Alkassim, R. S. (2016). Comparison of convenience sampling and purposive sampling. American Journal of Theoretical and Applied Statistics, 5(1), 1–4. [Google Scholar] [CrossRef]
- Fereday, J., & Muir-Cochrane, E. (2006). Demonstrating rigor using thematic analysis: A hybrid approach of inductive and deductive coding and theme development. International Journal of Qualitative Methods, 5(1), 80–92. [Google Scholar] [CrossRef]
- Finlay, L. (2002). Negotiating the swamp: The opportunity and challenge of reflexivity in research practice. Qualitative Research: QR, 2(2), 209–230. [Google Scholar] [CrossRef]
- Gardner, H., & Randall, D. (2012). The effects of the presence or absence of parents on interviews with children. Nurse Researcher, 19(2), 6–10. [Google Scholar] [CrossRef] [PubMed]
- Harverson, J., Paatsch, L., Anglim, J., & Horwood, S. (2025). Digital technology use and well-being in young children: A systematic review and meta-analysis. Computers in Human Behavior, 168, 108660. [Google Scholar] [CrossRef]
- Henderson, H. M., & Lamb, M. E. (2019). Does implementation of reforms authorized in Section 28 of the youth justice and criminal evidence act affect the complexity of the questions asked of young alleged victims in court? Applied Cognitive Psychology, 33(2), 201–213. [Google Scholar] [CrossRef]
- Henkel, Z., & Bethel, C. L. (2017). A robot forensic interviewer: The BAD, the GOOD, and the undiscovered. In Proceedings of the companion of the 2017 ACM/IEEE international conference on human-robot interaction (pp. 10–20). Association for Computing Machinery. [Google Scholar] [CrossRef]
- Hershkowitz, I., Ahern, E. C., Lamb, M. E., Blasbalg, U., Karni-Visel, Y., & Breitman, M. (2017). Changes in interviewers’ use of supportive techniques during the revised protocol training. Applied Cognitive Psychology, 31(3), 340–350. [Google Scholar] [CrossRef]
- Hershkowitz, I., & Lamb, M. E. (2020). Allegation Rates and credibility assessment in forensic interviews of alleged child abuse victims: Comparing the revised and standard NICHD protocols. Psychology, Public Policy, and Law, 26(2), 176–184. [Google Scholar] [CrossRef]
- Hershkowitz, I., Orbach, Y., Lamb, M. E., Sternberg, K. J., & Horowitz, D. (2006). Dynamics of forensic interviews with suspected abuse victims who do not disclose abuse. Child Abuse & Neglect, 30(7), 753–769. [Google Scholar] [CrossRef]
- Hritz, A. C., Royer, C. E., Helm, R. K., Burd, K. A., Ojeda, K., & Ceci, S. J. (2015). Children’s suggestibility research: Things to know before interviewing a child. Anuario de Psicología Jurídica [Yearbook of Legal Psychology], 25(1), 3–12. [Google Scholar] [CrossRef]
- Humann, M., Alison, E., Alison, L., Surmon-Böhr, F., Ratcliff, J., Christiansen, P., & Tejeiro, R. (2023). Motivational interviewing in child sexual abuse investigations: Approaches shown to increase suspect engagement and information gathering during police interviews. International Journal of Police Science & Management, 25(4), 341–353. [Google Scholar] [CrossRef]
- Israel, M., & Hay, I. (2012). Research ethics in criminology. In D. Gadd, S. Karstedt, & S. F. Messner (Eds.), Research ethics in criminology (pp. 500–515). SAGE. [Google Scholar] [CrossRef]
- Johansson, S., Stefansen, K., Bakketeig, E., & Kaldal, A. (2018). Collaborating against sexual abuse: Exploring the nordic barnahus model. Palgrave Macmillan. [Google Scholar]
- Johnson, D. R., Scheitle, C. P., & Ecklund, E. H. (2021). Beyond the in-person interview? How interview quality varies across in-person, telephone, and skype interviews. Social Science Computer Review, 39(6), 1142–1158. [Google Scholar] [CrossRef]
- Joleby, M., Landström, S., Lunde, C., & Jonsson, L. S. (2024). “But I wanted to talk about it”: Technology-assisted child sexual abuse victims’ reasoning for delayed disclosure. Child Protection and Practice, 3, 100062. [Google Scholar] [CrossRef]
- Karpicke, J. D., & Roediger, H. L. I. (2008). Critical importance of retrieval for learning. Science (American Association for the Advancement of Science), 319(5865), 966–968. [Google Scholar] [CrossRef]
- Katz, C., Klages, A.-L., & Hamama, L. (2018). Forensic interviews with children: Exploring the richness of children’s drawing and the richness of their testimony. Children and Youth Services Review, 94, 557–562. [Google Scholar] [CrossRef]
- Kim, S., Alison, L., & Christiansen, P. (2020). Observing rapport-based interpersonal techniques to gather information from victims. Psychology, Public Policy, and Law, 26(2), 166–175. [Google Scholar] [CrossRef]
- Klein, M., Dorsch, C., & Hemmens, C. (2020). Talk to me: An analysis of statutes regulating police interviews of child victims. Juvenile & Family Court Journal, 71(2), 5–19. [Google Scholar] [CrossRef]
- Koch, T. (1994). Establishing rigour in qualitative research: The decision trail. Journal of Advanced Nursing, 19(5), 976–986. [Google Scholar] [CrossRef]
- Korkman, J., Otgaar, H., Geven, L. M., Bull, R., Cyr, M., Hershkowitz, I., Mäkelä, J.-M., Mattison, M., Milne, R., Santtila, P., van Koppen, P., Memon, A., Danby, M., Filipovic, L., Garcia, F. J., Gewehr, E., Gomes Bell, O., Järvilehto, L., Kask, K., … Volbert, R. (2024). White paper on forensic child interviewing: Research-based recommendations by the European Association of Psychology and Law. Psychology, Crime & Law, 31(8), 987–1030. [Google Scholar] [CrossRef]
- Lamb, M. E., Hershkowitz, I., Orbach, Y., & Esplin, P. W. (2008). Tell me what happened: Structured investigative interviews of child victims and witnesses. John Wiley & Sons. [Google Scholar] [CrossRef]
- Lim, C. A. M., Lim, C. A. M., & Kaveri, G. (2024). Listening to children’s voices: Reflections on methods, practices and ethics in researching with children using zoom video interviews. Qualitative Research Journal, 24(4), 425–433. [Google Scholar] [CrossRef]
- Lissak, G. (2018). Adverse physiological and psychological effects of screen time on children and adolescents: Literature review and case study. Environmental Research, 164, 149–157. [Google Scholar] [CrossRef]
- London, K., Bruck, M., Ceci, S. J., & Shuman, D. W. (2005). Disclosure of child sexual abuse: What does the research tell us about the ways that children tell? Psychology, Public Policy, and Law, 11(1), 194–226. [Google Scholar] [CrossRef]
- London, M. D., Mackenzie, L., Lovarini, M., Dickson, C., & Alvarez-Campos, A. (2020). Animal assisted therapy for children and adolescents with autism spectrum disorder: Parent perspectives. Journal of Autism and Developmental Disorders, 50(12), 4492–4503. [Google Scholar] [CrossRef]
- Lonsway, K. A., & Fitzgerald, L. F. (1994). Rape myths. Psychology of Women Quarterly, 18(2), 133–164. [Google Scholar] [CrossRef]
- Lyon, T. D. (2014). Interviewing children. Annual Review of Law & Social Science, 10, 73–89. [Google Scholar] [CrossRef]
- Lyon, T. D. (2021, August 27). Ten step investigative interview (version 3). Available online: https://pedagogy.lnu.edu.ua/wp-content/uploads/2016/10/9_Lyon_T_D_2021_Ten_Step_Investigative_Interview_Version_3.pdf (accessed on 14 July 2025).
- Malloy, L. C., Lyon, T. D., & Quas, J. A. (2007). Filial dependency and recantation of child sexual abuse allegations. Journal of the American Academy of Child and Adolescent Psychiatry, 46(2), 162–170. [Google Scholar] [CrossRef]
- Mann, B. (2023). Rape and social death. Feminist Theory, 24(3), 377–397. [Google Scholar] [CrossRef]
- Mertens, D. M. (2010). Research and evaluation in education and psychology: Integrating diversity with quantitative, qualitative, and mixed methods (3rd ed.). SAGE. [Google Scholar]
- Mertens, D. M. (2020). Research and evaluation in education and psychology (5th ed.). SAGE. [Google Scholar]
- Mertens, D. M. (2021). Transformative research methods to increase social impact for vulnerable groups and cultural minorities. International Journal of Qualitative Methods, 20, 1–9. [Google Scholar] [CrossRef]
- Ministry of Justice. (2020, November). Code of practice for victims of crime in england and wales. Available online: https://consult.justice.gov.uk/victim-policy/consultation-on-improving-the-victims-code/results/victims-code-2020.pdf (accessed on 10 July 2025).
- Ministry of Justice. (2022, January). Achieving best evidence in criminal proceedings: Guidance on interviewing victims and witnesses, and guidance on using special measures. Available online: https://assets.publishing.service.gov.uk/media/6492e26c103ca6001303a331/achieving-best-evidence-criminal-proceedings-2023.pdf (accessed on 14 June 2025).
- Miragoli, S., Camisasca, E., & Di Blasio, P. (2017). Narrative fragmentation in child sexual abuse: The role of age and post-traumatic stress disorder. Child Abuse & Neglect, 73, 106–114. [Google Scholar] [CrossRef] [PubMed]
- Misirli, A., Fotakopoulou, O., Dardanou, M., & Komis, V. (2025). The impact of touchscreen digital exposure on children’s social development and communication: A systematic review. Frontiers in Psychology, 16, 1613625. [Google Scholar] [CrossRef]
- Morlat, P. V., & Alison, L. (2024). Understanding “Childhood Poly-Victimization” to help uncover abuse during child investigative interviewing: A systematic review. Frontiers in Psychology, 15, 1395940. [Google Scholar] [CrossRef]
- National Society for the Prevention of Cruelty to Children [NSPCC]. (2023). 106% increase in child cruelty and neglect of-fences in England in the Past 5 Years. Available online: https://www.nspcc.org.uk/about-us/news-opinion/2023/2023-12-07-106-increase-in-child-cruelty-and-neglect-offences-in-england-in-the-past-5-years/ (accessed on 9 July 2024).
- National Society for the Prevention of Cruelty to Children [NSPCC]. (2024, November 1). Online grooming crimes against children increase by 89% in six years. Available online: https://www.nspcc.org.uk/about-us/news-opinion/2024/online-grooming-crimes-increase/ (accessed on 6 February 2024).
- Office of Communications. (2024, April 19). Children and parents: Media use and attitudes report 2024. Available online: https://www.ofcom.org.uk/media-use-and-attitudes/media-habits-children/children-and-parents-media-use-and-attitudes-report-2024/ (accessed on 15 July 2025).
- Office of Communications. (2025, June 26). Age checks for online safety—What you need to know as a user. Available online: https://www.ofcom.org.uk/online-safety/protecting-children/age-checks-for-online-safety--what-you-need-to-know-as-a-user (accessed on 28 June 2025).
- O’Haire, M. E. (2013). Animal-assisted intervention for autism spectrum disorder: A systematic literature review. Journal of Autism and Developmental Disorders, 43(7), 1606–1622. [Google Scholar] [CrossRef]
- Ornstein, P. A., Haden, C. A., & Hedrick, A. M. (2004). Learning to remember: Social-communicative exchanges and the development of children’s memory skills. Developmental Review, 24(4), 374–395. [Google Scholar] [CrossRef]
- Pew Research Center. (2025, July 10). Teens and internet, device access fact sheet. Available online: https://www.pewresearch.org/internet/fact-sheet/teens-and-internet-device-access-fact-sheet/ (accessed on 14 July 2025).
- Piaget, J., & Inhelder, B. (1967). The child’s conception of space. The Norton Library. [Google Scholar]
- Poole, D. A., Bruck, M., & Pipe, M. E. (2011). Forensic interviewing aids: Do props help children answer questions about touching? Current Directions in Psychological Science, 20(1), 11–15. [Google Scholar] [CrossRef]
- Presta, V., Guarnieri, A., Laurenti, F., Mazzei, S., Arcari, M. L., Mirandola, P., Vitale, M., Chia, M. Y. H., Condello, G., & Gobbi, G. (2024). The impact of digital devices on children’s health: A systematic literature review. Journal of Functional Morphology and Kinesiology, 9(4), 236. [Google Scholar] [CrossRef]
- Price, E. A., Ahern, E. C., & Lamb, M. E. (2016). Rapport-building in investigative interviews of alleged child sexual abuse victims. Applied Cognitive Psychology, 30(5), 743–749. [Google Scholar] [CrossRef]
- Price, H. L., & Roberts, K. P. (2007). A practical guide to interviewing child witnesses. The Canadian Journal of Police and Security Services, 3(4), 1–9. [Google Scholar]
- Rusbult, C. E., & Van Lange, P. A. M. (2003). Interdependence, interaction and relationships. Annual Review of Psychology, 54, 351–375. [Google Scholar] [CrossRef] [PubMed]
- Saywitz, K. J., Larson, R. P., Hobbs, S. D., & Wells, C. R. (2015). Developing rapport with children in forensic interviews: Systematic review of experimental research. Behavioral Sciences & the Law, 33(4), 372–389. [Google Scholar] [CrossRef] [PubMed]
- Saywitz, K. J., Wells, C. R., Larson, R. P., & Hobbs, S. D. (2019). Effects of interviewer support on children’s memory and suggestibility: Systematic review and meta-analyses of experimental research. Trauma, Violence & Abuse, 20(1), 22–39. [Google Scholar] [CrossRef]
- Sherif, M., & Hovland, C. I. (1961). Social judgment: Assimilation and contrast effects in communication and attitude change. Yale University Press. [Google Scholar]
- Shiau, A. Y. A., McWilliams, K., & Williams, S. (2024). The role of wait time during the questioning of children: A systematic review. Trauma, Violence & Abuse, 25(5), 3441–3456. [Google Scholar] [CrossRef]
- Short, M. A., Blunden, S., Rigney, G., Matricciani, L., Coussens, S., Reynolds, C. M., & Galland, B. (2018). Cognition and objectively measured sleep duration in children: A systematic review and meta-analysis. Sleep Health, 4(3), 292–300. [Google Scholar] [CrossRef]
- Stewart, S., Willmott, D., Murphy, A., & Phillips, C. (2024). “I thought I’m better off just trying to put this behind Me”—A contemporary approach to understanding why women decide not to report sexual violence. The Journal of Forensic Psychiatry & Psychology, 35(1), 85–101. [Google Scholar] [CrossRef]
- Surmon-Böhr, F., Alison, L., Christiansen, P., & Alison, E. (2020). The right to silence and the permission to talk: Motivational interviewing and high-value detainees. The American Psychologist, 75(7), 1011–1021. [Google Scholar] [CrossRef] [PubMed]
- UK Government. (2022, October 6). Challenging victim blaming language and behaviours when dealing with the online experiences of children and young people. Available online: https://www.gov.uk/government/publications/challenging-victim-blaming-language-and-behaviours-when-dealing-with-the-online-experiences-of-children-and-young-people (accessed on 12 May 2025).
- Utah County Children’s Justice Center. (2025). Forensic services [Photograph]. Available online: https://cjc.utahcounty.gov/forensic (accessed on 6 October 2025).
- VanMeter, F., Henderson, H., Konovalov, H., Karni-Visel, Y., & Blasbalg, U. (2023). Children’s narrative coherence in “achieving best evidence” forensic interviews and courtroom testimony. Psychology, Crime & Law, 29(2), 203–221. [Google Scholar] [CrossRef]
- Wiederhold, B. K. (2020). Children’s screen time during the COVID-19 pandemic: Boundaries and etiquette. Cyberpsychology, Behavior and Social Networking, 23(6), 359–360. [Google Scholar] [CrossRef]
- Williams, L. S. (1984). The classic rape: When do victims report? Social Problems, 31(4), 459–467. [Google Scholar] [CrossRef]
- Willig, C., & Stainton-Rogers, W. (2017). The SAGE handbook of qualitative research in psychology. SAGE. [Google Scholar] [CrossRef]
- Wilson, D. B., & Lipsey, M. W. (2001). The role of method in treatment effectiveness research: Evidence from meta-analysis. Psychological Methods, 6(4), 413–429. [Google Scholar] [CrossRef]
- Winters, G. M., & Jeglic, E. L. (2022). Sexual grooming: Integrating research, practice, prevention, and policy (1st ed.). Springer International Publishing AG. [Google Scholar] [CrossRef]
- Ybarra, M. L., Mitchell, K. J., Hamburger, M., Diener-West, M., & Leaf, P. J. (2011). X-rated material and perpetration of sexually aggressive behavior among children and adolescents: Is there a link? Aggressive Behavior, 37(1), 1–18. [Google Scholar] [CrossRef] [PubMed]
- Zilcha-Mano, S., Mikulincer, M., & Shaver, P. R. (2011). Pet in the therapy room: An attachment perspective on animal-assisted therapy. Attachment & Human Development, 13(6), 541–561. [Google Scholar] [CrossRef] [PubMed]



| Step | Approach |
|---|---|
| Familiarisation with the data | Interviews were read without any form of coding to develop an overall understanding of the data. Familiarising with the materials was believed to be necessary to establish an ‘overview’ of the dataset. |
| Generating initial codes | Systematically coding salient features in the dataset while organising data corresponding to each code. |
| Searching for themes | An assemblage of data into potential themes, with groupings based on their similarities in meanings. |
| Reviewing themes | Scrutinisation of how all the ‘groups’ of data extracted from coding were relevant to the research question. A ‘thematic map’ was drawn to help discard themes from the analysis. |
| Defining and naming themes | Similarities and familiarities were found between the initial themes, and three main themes were developed: challenges and limitations in interview process, strategies for enhancing interview quality, and effective techniques for information gathering. |
| Producing the report | Once the final themes were produced, articles related to the topic were used in relation to the qualitative analysis. The themes were reviewed a final time and the researchers started writing up. |
Disclaimer/Publisher’s Note: The statements, opinions and data contained in all publications are solely those of the individual author(s) and contributor(s) and not of MDPI and/or the editor(s). MDPI and/or the editor(s) disclaim responsibility for any injury to people or property resulting from any ideas, methods, instructions or products referred to in the content. |
© 2026 by the authors. Licensee MDPI, Basel, Switzerland. This article is an open access article distributed under the terms and conditions of the Creative Commons Attribution (CC BY) license.
Share and Cite
Morlat, P.V.; Alison, L. Improving Interviews with Children in Abuse Cases: Current Perspectives from Police and Forensic Interviewers. Behav. Sci. 2026, 16, 592. https://doi.org/10.3390/bs16040592
Morlat PV, Alison L. Improving Interviews with Children in Abuse Cases: Current Perspectives from Police and Forensic Interviewers. Behavioral Sciences. 2026; 16(4):592. https://doi.org/10.3390/bs16040592
Chicago/Turabian StyleMorlat, Pantxika Victoire, and Laurence Alison. 2026. "Improving Interviews with Children in Abuse Cases: Current Perspectives from Police and Forensic Interviewers" Behavioral Sciences 16, no. 4: 592. https://doi.org/10.3390/bs16040592
APA StyleMorlat, P. V., & Alison, L. (2026). Improving Interviews with Children in Abuse Cases: Current Perspectives from Police and Forensic Interviewers. Behavioral Sciences, 16(4), 592. https://doi.org/10.3390/bs16040592


