Understanding Mind–Body Experience from the Perspective of Interoceptive Awareness: A 21-Day Embodied Practice Intervention
Abstract
1. Introduction
Aims and Objectives
2. Method
2.1. IPA Theoretical Foundations
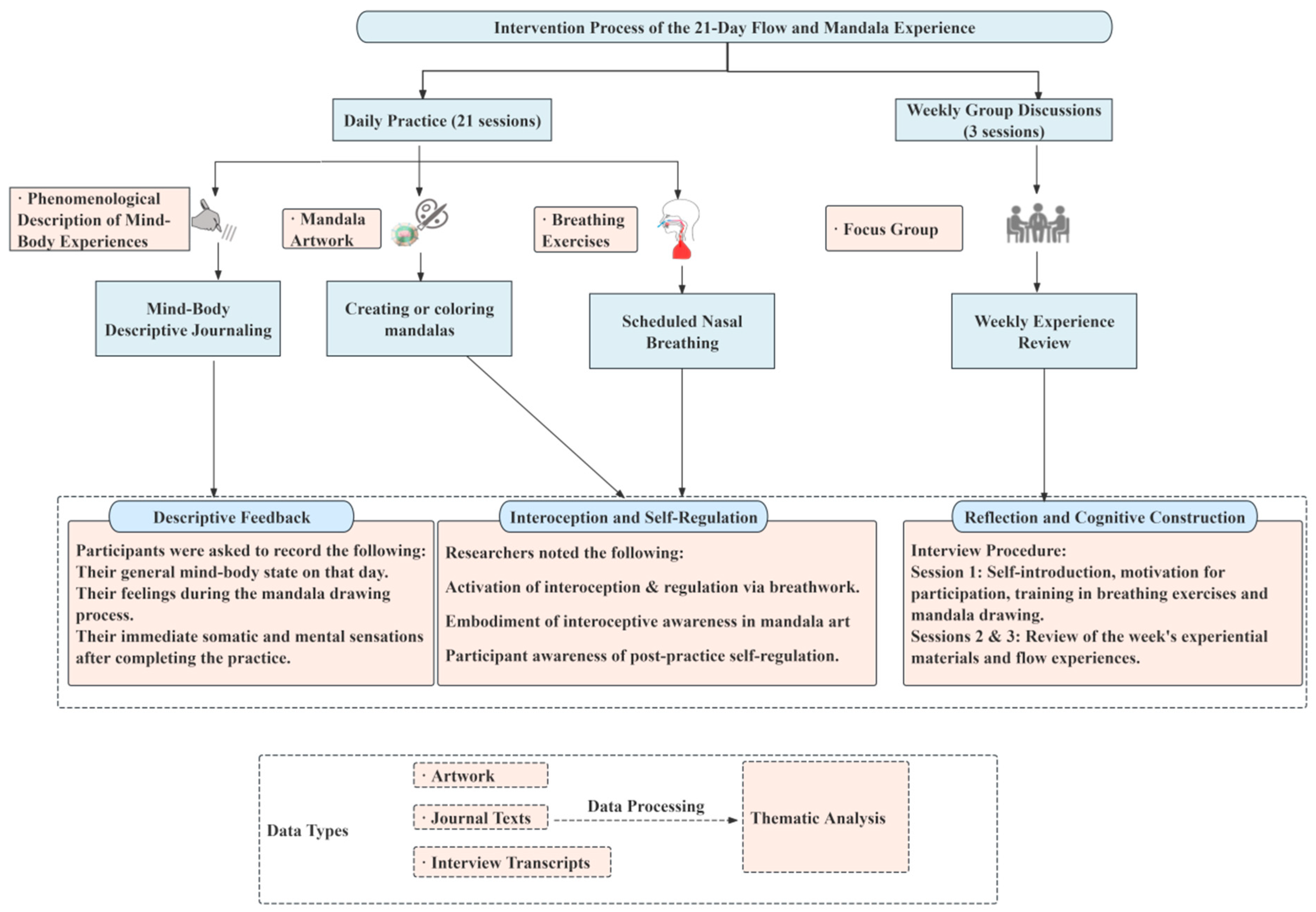
2.2. Study Design and Intervention Process
2.3. Participants
2.4. Ethics
2.5. Data Analysis
- (a)
- Repeatedly reading the original transcripts to become familiar with the data content;
- (b)
- Systematically annotating and coding each focus group transcript;
- (c)
- Maintaining a reflexive stance to clarify how the researchers’ own perspectives affect the interpretation;
- (d)
- Developing and consolidating the emerging categories to construct a preliminary analytical framework;
- (e)
- Refining the categories into higher-level themes to capture the core meanings of the data;
- (f)
- Repeating the above steps for each case to gain a deeper understanding of individual experiences and identify final themes;
- (g)
- Conducting across-case comparisons to inductively derive common patterns and themes;
- (h)
- Maintaining reflexivity throughout the process to minimize subjective bias as much as possible.
2.6. Reflexivity
3. Results
3.1. Theme 1: The Embodied Starting Point: From Perceiving Blockages to Generating Experiential Space
- XR:
- Once (while doing breathing exercises)… I felt an emptiness between my collarbone and ribs, my body felt very light, my thoughts were completely clear, and both my heart and body felt empty. I believe that in a flow state, an individual may merge with the entire environment, becoming one unified whole.
- Interviewer:
- Is this your personal experience?
- XR:
- Yes. (Week 3)
This feeling is hard to describe because right now I’m actually very calm. It seems like nothing can stir my emotions… My mind is very quiet… I just tried to focus my attention on the area of my chest… How to describe it? It’s like there’s a spring there, constantly bubbling up. The edges (of the chest) feel inflated, but the center is empty.
Suddenly it felt as if… a tap had been turned on. I located the position, roughly right here (pointing to the center of the chest) and up about this much. Then, from this central point upwards, it kept flowing, just like mountain spring water, continuously flowing downwards. Very icy, very cool… It just flowed down and then stopped. After that, I couldn’t really hear what was being said anymore, so I just kept focusing on that sensation.
Generally, in daily life, it’s hard for me to go half an hour without smoking. Right now, I completely don’t have that (feeling)… but once I stop the practice, the craving immediately returns… still scratching (the respiratory tract)… if I don’t consciously do the breathing practice, it still scratches… that thing (the claw-like object) is still there, it’s just that doing the breathing practice helps it pass through.
3.2. Theme 2 Moving Beyond Purpose: From Control to “Effortless Doing” in Immersion
3.2.1. Theme 2a: The Transition from Striving Control to Natural Immersion
I felt more engaged in the breathing training and more adaptable… Today, I didn’t stop drawing when the time was up; I kept going until I finished what I wanted to draw, without even realizing how much time had passed.(Day 3)
Today, I truly felt a sense of calm and relaxation. In previous breathing sessions, sometimes I could feel it, but if my mind was preoccupied and I wasn’t focused on the practice, that sense of flow would disappear.
It doesn’t feel like something I control—it’s a state. Sometimes, I just can’t focus… Currently, in daily life, I experience more focus and full engagement. But I feel that achieving flow in everyday life still falls short compared to during breathing exercises; the sense of flow seems stronger in the breathing practice.
It just occurred to me—in terms of interpersonal interactions, after these 21 days, I feel I care much less than before… During our first discussion, I found self-disclosure exhausting, but now I hardly feel that way. … I can also perceive the connections between others.
The transmission of emotions, the surge of feelings. …It’s hard to describe—like a warm flow (emanating from my chest). It’s truly a novel experience, so I’m still figuring out how to articulate it.
In the first few minutes of exhaling, I could clearly feel myself exerting effort to push the breath out. But in the following minutes, it gradually became easier… (When drawing mandalas) At first, my mind was still occupied with things like color matching. Later, I naturally stopped thinking about anything and entered that state completely. I became fully immersed and finished the drawing, feeling as though time had flown by.(Week 2)
One insight I’ve had is that I believe we shouldn’t approach this with a goal in mind. I need to feel first, to empty my mind, to enter that state of emptiness, and then slowly begin to observe. I need to see what changes this brings me. I can’t do this with a purpose—that’s my small realization.(Week 2)
3.2.2. Theme 2b: The Paradox of Expectation: The Beginning and Disruption of Deep Experience
Then (as I practiced the breathing exercises), although lying in bed, I could no longer feel the bed—only myself. Then I sensed an energy flow, rising continuously from the soles of my feet upward, until it nearly reached my abdomen. I very much hoped it would keep rising all the way to my head, but then it suddenly cut off, and I could no longer find that sensation.(Week 3)
“This week I’ve been extremely busy, and the more I tried to enter that state, the less I could access it. That time last week, I was completely relaxed, and it [the sensation of the energy flow rising gradually] suddenly emerged on its own”.(Week 3)
I’ve done some self-reflection… After a week of practice, I feel it’s actually not about high arousal… I feel that state is very focused, but within it, I’m actually settled down, not like the heightened state I’m in during ordinary tasks—it’s different… (After experiencing both states) I feel that after completing tasks in this calm state, there’s actually little [fatigue], whereas if it were a consistently high-arousal state, I’d feel quite tired afterward.(Week 2)
I originally thought the ‘optimal state’ required ‘mental exertion,’ but through direct experience, I discovered it’s about a relaxed mind. During mandala making, my breathing gradually slowed, and my mind grew increasingly calm and relaxed.
3.3. Theme 3. The Generation and Resonance of Meaning: From Artistic Externalization to Interpersonal Connection
3.3.1. Theme 3a: Giving Form to the Unspeakable: Mandala as an Expression of Inner States
(The painting process) has nothing to do with my conscious thinking… they’re all completely improvisational… it’s a state that naturally emerges in the present moment… Yes, I can now answer the question you asked me earlier—(about the dot that consistently appeared in the center of my mandala over several days) Is there a correlation with my physical sensation (chest tightness)? Yes, there is indeed a connection. I feel I’ve come to understand it now.(Week 2)
(When sharing trauma-themed artwork) I felt embarrassment and shame… but I unloaded those fears… I feel I was very courageous.(Week 2)
You know what? I often have this feeling—I truly feel that the brush tip, that very fine stroke (though the brush we actually use is much thicker). When you paint over the paper, it normally might not reach into such fine crevices. But I can, and I just paint like this, feeling that the brush tip carries ‘energy,’ you understand? Yes. And originally I didn’t know what the flow state was, but while painting, the brush tip feels just like myself, you know? Like, for every shape’s boundary—sometimes after I outline the form, painting inside feels particularly joyful. You can stay within the boundaries yet paint very freely. That swishing sound feels particularly comfortable, particularly exhilarating. At those moments, the brush tip, that ‘energy’—makes me feel so… I think this must be similar to (the flow experience).(Week 3)
3.3.2. Theme 3b: The Social Construction of Meaning: Cognitive Restructuring Through Shared Experience
Because XR can relax through her drawing, looking at her artwork and descriptions makes me feel I can empathize with her experience… It’s like feeling happy for someone who has recovered from a cold… Another point is… I feel there’s a flow within our group… Because only when the emotions expressed by one person resonate with another can this feeling of flowing connection arise… I feel (the location of this sensation) is the heart. Because when I wasn’t thinking but just listening to those words, there was a flowing sensation in the area of the heart…
While SS was speaking, I felt as if she helped remove that wall (in the chest)… Then after a while I felt quite happy. Just felt happy listening to her share… It was a feeling of positivity… It seems what she shared wasn’t entirely positive; there were some negative feelings too. But what I felt was happiness.
During junior high… that state of studying… somewhat like what ZY just described, as if everything around had stopped, but my feeling was slightly different, yet similar. It wasn’t that it stopped; the surroundings felt very close, but time, if you compare time to flowing water, it was still flowing. But it was very serene, calm, you could feel it flowing. Yet you were fully focused and wholeheartedly in your own… that kind of learning, just happy anyway. Don’t know (how to describe it)… In that state, thinking of things was very easy, learning was very easy, also very efficient.(Week 3)
4. Discussion and Clinical Implications
4.1. Clinical Implication
4.2. Research Limitations and Future Directions
5. Conclusions
- (1)
- Systematic engagement in breathing and mandala creation significantly enhanced participants’ interoceptive awareness. This enhancement was specifically manifested in participants’ increased sensitivity to embodied sensations in the chest region, along with a gradual proactive integration of these bodily experiences into personal narratives. This aligns with the core view in the Introduction that “interoceptive awareness serves as a key starting point for connecting mind and body and generating meaning,” thereby validating breathing as an ideal entry point for cultivating interoception. It demonstrates that breathing can reshape the perception-action cycle through dynamic mind–body interactions.
- (2)
- The non-goal-oriented and relaxed practice approach played a pivotal role in linking bodily awareness with flow experience, effectively facilitating participants’ transition from conscious control to natural immersion, and thereby activating self-regulatory mechanisms of both mind and body. This finding directly responds to the hypothesis in the Introduction that “flow is an embodied optimal experience that requires precise interoceptive awareness as its foundation,” while corroborating the practical logic that “deliberate control hinders the natural emergence of experience.” It resonates with traditional Chinese inward-exploration wisdom, such as Daoist breath regulation and Chan (Zen) introspective contemplation.
- (3)
- The non-judgmental awareness cultivated during the intervention not only deepened participants’ flow experiences but also further promoted positive transformations in their cognitive patterns and enhanced reflective capacity. This result addresses the core question raised in the Introduction—“how pre-reflective embodied experiences are transformed into meaning construction”—and confirms the unique value of mandala creation as a medium for externalizing experience, thereby realizing a complete generative process from refinement of bodily perception to cognitive restructuring.
Supplementary Materials
Author Contributions
Funding
Institutional Review Board Statement
Informed Consent Statement
Data Availability Statement
Acknowledgments
Conflicts of Interest
References
- Alase, A. (2017). The interpretative phenomenological analysis (IPA): A guide to a good qualitative research approach. International Journal of Education and Literacy Studies, 5(2), 9–19. [Google Scholar] [CrossRef]
- Biggerstaff, D., & Thompson, A. R. (2008). Interpretative phenomenological analysis (IPA): A qualitative methodology of choice in healthcare research. Qualitative Research in Psychology, 5(3), 214–224. [Google Scholar] [CrossRef]
- Cameron, O. G. (2001). Interoception: The inside story—A model for psychosomatic processes. Psychosomatic Medicine, 63(5), 697–710. [Google Scholar] [CrossRef]
- Chemis, I. M., Köchli, L., Marino, S., Russell, B. R., Stephan, K. E., & Harrison, O. K. (2025). The relationship between interoception of breathing, anxiety, and resting-state functional connectivity in the brain. Cognitive, Affective, & Behavioral Neuroscience, 25, 1795–1806. [Google Scholar] [CrossRef]
- Chin, M. S., & Kales, S. N. (2019). Understanding mind–body disciplines: A pilot study of paced breathing and dynamic muscle contraction on autonomic nervous system reactivity. Stress and Health, 35(4), 542–548. [Google Scholar] [CrossRef]
- Clark, A. (1997). Being there: Putting brain, body, and world together again. MIT Press. [Google Scholar]
- Cox, S. (2021). The subtle body: A genealogy. Oxford University Press. [Google Scholar]
- Csikszentmihalyi, M. (1990). Flow: The psychology of optimal experience (Vol. 1990, p. 1). Harper & Row. [Google Scholar]
- Curry, N. A., & Kasser, T. (2005). Can coloring mandalas reduce anxiety? Art Therapy, 22(2), 81–85. [Google Scholar] [CrossRef]
- Cutrer-Párraga, E. A., Allen, G. E., Miller, E. E., Garrett, M. F., Conklin, H., Franklin, C. N., Norton, A., Hee, C., & Coffey, B. K. (2024). Perceptions and barriers about mental health services among Pacific Islanders: An interpretative phenomenological analysis. Journal of Counseling Psychology, 71(2), 89–103. [Google Scholar] [CrossRef]
- Dadashi, N., Kamali, M., Barasteh, S., Salesi, M., & Mojen, L. K. (2025). Death anxiety in patients with breast cancer: A systematic review and meta-analysis. International Journal of Cancer Management, 18(18), e164645. [Google Scholar] [CrossRef]
- Ehmann, S., Sezer, I., Treves, I. N., Gabrieli, J. D., & Sacchet, M. D. (2025). Mindfulness, cognition, and long-term meditators: Toward a science of advanced meditation. Imaging Neuroscience, 3, IMAG.a.82. [Google Scholar] [CrossRef] [PubMed]
- Eslinger, P. J., Anders, S., Ballarini, T., Boutros, S., Krach, S., Mayer, A. V., Moll, J., Newton, T. L., Schroeter, M. L., Oliveira-Souza, R. d., Raber, J., Sullivan, G. B., Swain, J. E., Lowe, L., & Zahn, R. (2021). The neuroscience of social feelings: Mechanisms of adaptive social functioning. Neuroscience & Biobehavioral Reviews, 128, 592–620. [Google Scholar] [CrossRef] [PubMed]
- Fincher, S. F. (2009). The Mandala workbook: A creative guide for self-exploration, balance, and well-being. Shambhala Publications. [Google Scholar]
- Goral, O., Wald, I. Y., Maimon, A., Snir, A., Golland, Y., Goral, A., & Amedi, A. (2024). Enhancing interoceptive sensibility through exteroceptive–interoceptive sensory substitution. Scientific Reports, 14(1), 14855. [Google Scholar] [CrossRef]
- Hanley, A. W., Mehling, W. E., & Garland, E. L. (2017). Holding the body in mind: Interoceptive awareness, dispositional mindfulness and psychological well-being. Journal of Psychosomatic Research, 99, 13–20. [Google Scholar] [CrossRef]
- Jackson, S. A., Eklund, R. C., Gordon, A., Norsworthy, C., Mackenzie, S. H., Hodge, K., & Stephen, S. A. (2023). Flow and outdoor adventure recreation: Using flow measures to re-examine motives for participation. Psychology of Sport and Exercise, 67, 102427. [Google Scholar] [CrossRef] [PubMed]
- Jung, C. G. (1988). Jung’s seminar on Nietzsche’s Zarathustra (J. L. Jarrett, Ed.). Princeton University Press. [Google Scholar]
- Jung, C. G. (1989). Memories, dreams, reflections (R. Winston, & C. Winston, Trans.; A. Jaffé, Ed.). Vintage Books. (Original work published 1963). [Google Scholar]
- Khalsa, S. S., Adolphs, R., Cameron, O. G., Critchley, H. D., Davenport, P. W., Feinstein, J. S., Feusner, J. D., Garfinkel, S. N., Lane, R. D., Mehling, W. E., Meuret, A. E., Nemeroff, C. B., Oppenheimer, S., Petzschner, F. H., Pollatos, O., Rhudy, J. L., Schramm, L. P., Simmons, W. K., Stein, M. B., … Zucker, N. (2018). Interoception and mental health: A roadmap. Biological Psychiatry: Cognitive Neuroscience and Neuroimaging, 3(6), 501–513. [Google Scholar] [CrossRef]
- Kim, H., Kim, S., Choe, K., & Kim, J. S. (2018). Effects of mandala art therapy on subjective well-being, resilience, and hope in psychiatric inpatients. Archives of Psychiatric Nursing, 32(2), 167–173. [Google Scholar] [CrossRef] [PubMed]
- Leroy, A., & Cheron, G. (2020). EEG dynamics and neural generators of psychological flow during one tightrope performance. Scientific Reports, 10(1), 12449. [Google Scholar] [CrossRef] [PubMed]
- Liang, C., Zhi, J., Su, C., Xue, W., Liu, Z., & Ye, H. (2025). A study on the effects of embodied and cognitive interventions on adolescents’ flow experience and cognitive patterns. Behavioral Sciences, 15(6), 768. [Google Scholar] [CrossRef]
- Liu, C., Chen, H., Liu, C. Y., Lin, R. T., & Chiou, W. K. (2020). Cooperative and individual mandala drawing have different effects on mindfulness, spirituality, and subjective well-being. Frontiers in Psychology, 11, 564430. [Google Scholar] [CrossRef]
- Love, B., Vetere, A., & Davis, P. (2020). Should interpretative phenomenological analysis (IPA) be used with focus groups? Navigating the bumpy road of “iterative loops,” idiographic journeys, and “phenomenological bridges”. International Journal of Qualitative Methods, 19, 1609406920921600. [Google Scholar] [CrossRef]
- Molle, L., & Coste, A. (2022). The respiratory modulation of interoception. Journal of Neurophysiology, 127(4), 896–899. [Google Scholar] [CrossRef]
- Nakamura, N. H., Oku, Y., & Fukunaga, M. (2024). “Brain–breath” interactions: Respiration-timing–dependent impact on functional brain networks and beyond. Reviews in the Neurosciences, 35(2), 165–182. [Google Scholar] [CrossRef] [PubMed]
- Pati, G., & Zubko, K. C. (Eds.). (2019). Transformational embodiment in Asian religions: Subtle bodies, spatial bodies. Routledge. [Google Scholar]
- Porges, S. W. (1995). Orienting in a defensive world: Mammalian modifications of our evolutionary heritage. A polyvagal theory. Psychophysiology, 32(4), 301–318. [Google Scholar] [CrossRef]
- Porges, S. W. (2022). Polyvagal theory: A science of safety. Frontiers in Integrative Neuroscience, 16, 871227. [Google Scholar] [CrossRef]
- Quigley, K. S., Kanoski, S., Grill, W. M., Barrett, L. F., & Tsakiris, M. (2021). Functions of interoception: From energy regulation to experience of the self. Trends in Neurosciences, 44(1), 29–38. [Google Scholar] [CrossRef]
- Robinson, C., & Williams, H. (2024). Interpretative phenomenological analysis: Learnings from employing IPA as a qualitative methodology in educational research. Qualitative Report, 29(4), 939. [Google Scholar] [CrossRef]
- Schillings, C., Karanassios, G., Schulte, N., Schultchen, D., & Pollatos, O. (2022). The effects of a 3-week heartbeat perception training on interoceptive abilities. Frontiers in Neuroscience, 16, 838055. [Google Scholar] [CrossRef]
- Seng, J., & Group, C. (2019). From fight or flight, freeze or faint, to “flow”: Identifying a concept to express a positive embodied outcome of trauma recovery. Journal of the American Psychiatric Nurses Association, 25(3), 200–207. [Google Scholar] [CrossRef] [PubMed]
- Shepherd, J. (2022). Flow and the dynamics of conscious thought. Phenomenology and the Cognitive Sciences, 21(4), 969–988. [Google Scholar] [CrossRef]
- Shi, J., Wang, R. J., & Wang, F. Y. (2020). Mind–body health technique Liu Zi Jue: Its creation, transition, and formalization. Sage Open, 10(2), 2158244020927024. [Google Scholar] [CrossRef]
- Smith, J. A. (2019). Participants and researchers searching for meaning: Conceptual developments for interpretative phenomenological analysis. Qualitative Research in Psychology, 16(2), 166–181. [Google Scholar] [CrossRef]
- Smith, J. A., Flowers, P., & Larkin, M. (2009). Interpretative phenomenological analysis: Theory, method and research. Sage Publications Ltd. [Google Scholar]
- Swann, C., Crust, L., Jackman, P., Vella, S. A., Allen, M. S., & Keegan, R. (2017). Psychological states underlying excellent performance in sport: Toward an integrated model of flow and clutch states. Journal of Applied Sport Psychology, 29(4), 375–401. [Google Scholar] [CrossRef]
- Swann, C., Jackman, P. C., Schweickle, M. J., & Vella, S. A. (2019). Optimal experiences in exercise: A qualitative investigation of flow and clutch states. Psychology of Sport and Exercise, 40, 87–98. [Google Scholar] [CrossRef]
- Swann, C., Keegan, R., Crust, L., & Piggott, D. (2016). Psychological states underlying excellent performance in professional golfers: “Letting it happen” vs. “making it happen”. Psychology of Sport and Exercise, 23, 101–113. [Google Scholar] [CrossRef]
- Thompson, E. (2005). Sensorimotor subjectivity and the enactive approach to experience. Phenomenology and the Cognitive Sciences, 4(4), 407–427. [Google Scholar] [CrossRef]
- Thompson, E., & Stapleton, M. (2009). Making sense of sense-making: Reflections on enactive and extended mind theories. Topoi, 28, 23–30. [Google Scholar] [CrossRef]
- Varela, F. J., Thompson, E., & Rosch, E. (1991). The embodied mind: Cognitive science and human experience. MIT Press. [Google Scholar]
- Wang, T. Q. (2024). Mandala therapy: What it is & what it offers? The Asian Educational Therapist, 2(2), 13–22. [Google Scholar] [CrossRef]
- Weng, H. Y., Feldman, J. L., Leggio, L., Napadow, V., Park, J., & Price, C. J. (2021). Interventions and manipulations of interoception. Trends in Neurosciences, 44(1), 52–62. [Google Scholar] [CrossRef] [PubMed]
- Yakar, H. K., Yilmaz, B., Ozkol, O., Gevher, F., & Celik, E. (2021). Effects of art-based mandala intervention on distress and anxiety in cancer patients. Complementary Therapies in Clinical Practice, 43, 101331. [Google Scholar] [CrossRef]
- Yang, H. (2023). How to find peace and emptiness. Pearson International Ltd. [Google Scholar]
- Zaccaro, A., Piarulli, A., Laurino, M., Garbella, E., Menicucci, D., Neri, B., & Gemignani, A. (2018). How breath-control can change your life: A systematic review on psycho-physiological correlates of slow breathing. Frontiers in Human Neuroscience, 12, 409421. [Google Scholar] [CrossRef] [PubMed]
- Zhu, Z., Xiao, L., Ahmad, N. A., Roslan, S., Burhanuddin, N. A. N., Gao, J., & Huang, C. (2025). Mindfulness-based art interventions for students: A meta-analysis review of the effect on anxiety. Behavioral Sciences, 15(8), 1078. [Google Scholar] [CrossRef]


| Research Questions, | Theoretical Constructs | Operational Indicators (Data Sources and Measurement Methods) |
|---|---|---|
| RQ1 | Interoceptive Awareness (Awareness of Internal Bodily Sensations) | 1. Breathing Practice Record: The descriptive journaling documenting bodily states before, during, and after each daily practice. 2. Bodily Depiction in Interviews: Descriptions of changes in bodily sensations discussed during focus group interviews. 3. Mandala making: Expression of mind–body states through the use of color, line, and composition. |
| Flow Experience (The optimal experience of immersion, loss of self, and focused attention) | 1. Experience Descriptions in Interviews: Participants’ reports of optical performance emerging during drawing or breathing practices. 2. Process Observation: Researchers’ observation of participants’ attentional shifts and spontaneity during group activities. 3. Diary Texts: Records of moments during practice when the sense of time vanished and immersion emerged. | |
| RQ2 | Conceptual Presentation of Experience (Transforming Inner Experiences into Expressible and Shareable Forms) | 1. Mandala making: Analysis of how participants’ descriptions of their artwork reflect and concretize inner states. 2. Descriptive journaling Texts: Records and labeling of bodily sensations and the metaphors used to describe them. 3. Focus Group Statements: How participants verbally describe, interpret, and share their bodily and emotional experiences. |
| RQ3 | Meaning Construction/Reflective Awareness (Positive Changes in Cognitive Patterns, Self-Understanding, or Values) | 1. Reflective Narratives in Interviews: Sharing new perspectives on past events and transformations in life attitudes. 2. Evolution of Diary Texts: Comparing diary entries across different time points to analyze changes in cognition, emotion, and self-understanding. 3. Transcendent Experiences and Social Connectedness: Instances of reported transcendent experiences or changes in interpersonal understanding arising from empathy and mutual support within the group. |
| n = 11 | |
|---|---|
| Age | |
| 23–24 | 4 |
| 25–35 | 3 |
| 35–45 | 3 |
| 45–54 | 1 |
| Gender | |
| Male | 4 |
| Female | 7 |
| Education | |
| Bachelor’s degree | 2 |
| Master’s degree | 9 |
| Occupation | |
| Graduate student (Educational Studies) | 4 |
| Secondary & High school teacher | 2 |
| University Lecturer | 2 |
| Pediatrician | 1 |
| Psychotherapist | 1 |
| Digital Influencer | 1 |
| Theme | Sub-Themes |
|---|---|
| Theme 1: The Embodied Starting Point: From Perceiving Blockages to Generating Experiential Space | |
| Theme 2: Moving Beyond Purpose: From Control to “Effortless Doing” in Immersion | 2a. The Transition from Striving Control to Natural Immersion |
| 2b. The Paradox of Expectation: The Beginning and Disruption of Deep Experience | |
| Theme 3: The Generation and Resonance of Meaning: From Artistic Externalization to Interpersonal Connection (see Supplementary Materials) | 3a. Giving Form to the Formless: Mandala as an Expression of Inner States |
| 3b. The Social Construction of Meaning: Cognitive Restructuring through Shared Experience (see Supplementary Materials) |
| Mandala Making | Description of Psychological State | Description of Physical State | Additional Statements |
|---|---|---|---|
![]() | Fully immersed with no thoughts, just focused on drawing, feeling strength, freedom and joy. | I did many things and felt physically tired, but I entered a state of flow both in the morning and the afternoon. | simply wanted to draw the light in space. |
| Mandala Making | Description of Psychological State | Description of Physical State | Additional Statements |
|---|---|---|---|
![]() | A matter that hurt my heart and I have not been able to let go of to this day, and I drew this emotion. Quite touching. | Feeling of blockage in the chest area | Before drawing, I was hesitant about this topic; while drawing, I hoped to let go little by little. Sharing it now, I hope the wound will be gently healed. |
![]() | I thought of my mother, my dear mom, I was deeply held in her arms, feeling safe, trusting, and full of unconditional love. | Full, rich | Before drawing, I did a deep meditation, and I felt completely cleared. The inner child was seen and healed. After drawing, it became clearer. |
![]() | Drawing radiating lines from the outside to the inside, feeling the strength from the outside to the inside. | (In the process of) Experiencing at 0:00 on the 25th | The more I draw, the more I feel the abundance of the external environment stimulating my inner vitality. |
Disclaimer/Publisher’s Note: The statements, opinions and data contained in all publications are solely those of the individual author(s) and contributor(s) and not of MDPI and/or the editor(s). MDPI and/or the editor(s) disclaim responsibility for any injury to people or property resulting from any ideas, methods, instructions or products referred to in the content. |
© 2026 by the authors. Licensee MDPI, Basel, Switzerland. This article is an open access article distributed under the terms and conditions of the Creative Commons Attribution (CC BY) license.
Share and Cite
Liu, Z.; Wu, Z.; Zeng, J.; Ye, H. Understanding Mind–Body Experience from the Perspective of Interoceptive Awareness: A 21-Day Embodied Practice Intervention. Behav. Sci. 2026, 16, 411. https://doi.org/10.3390/bs16030411
Liu Z, Wu Z, Zeng J, Ye H. Understanding Mind–Body Experience from the Perspective of Interoceptive Awareness: A 21-Day Embodied Practice Intervention. Behavioral Sciences. 2026; 16(3):411. https://doi.org/10.3390/bs16030411
Chicago/Turabian StyleLiu, Zixi, Zhen Wu, Jingchao Zeng, and Haosheng Ye. 2026. "Understanding Mind–Body Experience from the Perspective of Interoceptive Awareness: A 21-Day Embodied Practice Intervention" Behavioral Sciences 16, no. 3: 411. https://doi.org/10.3390/bs16030411
APA StyleLiu, Z., Wu, Z., Zeng, J., & Ye, H. (2026). Understanding Mind–Body Experience from the Perspective of Interoceptive Awareness: A 21-Day Embodied Practice Intervention. Behavioral Sciences, 16(3), 411. https://doi.org/10.3390/bs16030411





