Understanding Users’ App-Switching Behavior During the Mobile Search: An Empirical Study from the Perspective of Push–Pull–Mooring Framework
Abstract
1. Introduction
2. Literature Review
2.1. Mobile Search Behavior Analysis
2.2. App-Switching Behavior
2.3. The Push–Pull–Mooring Framework
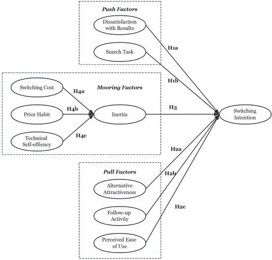
3. Research Model and Hypotheses
3.1. Push Effects
3.1.1. Dissatisfaction with Results
3.1.2. Search Task
3.2. Pull Effects
3.2.1. Alternative Attractiveness
3.2.2. Follow-Up Activities
3.2.3. Perceived Ease of Use
3.3. Mooring Effects
3.3.1. Inertia
3.3.2. Antecedents of Inertia
- (1)
- Switching Cost
- (2)
- Prior Habit
- (3)
- Technical self-efficacy
4. Method
4.1. Data Collection
4.2. Measures
5. Results
5.1. Summary of Findings
5.2. Proven Factors of Switching Intention
6. Discussion
6.1. Practical Implications
6.2. Limitations and Future Work
7. Conclusions
Author Contributions
Funding
Institutional Review Board Statement
Informed Consent Statement
Data Availability Statement
Conflicts of Interest
References
- 34 Eye-Opening Google Search Statistics for 2024. Available online: https://www.semrush.com/blog/google-search-statistics/ (accessed on 15 May 2024).
- Roetzel, P.G. Information overload in the information age: A review of the literature from business administration, business psychology, and related disciplines with a bibliometric approach and framework development. Bus. Res. 2019, 12, 479–522. [Google Scholar] [CrossRef]
- Mobile Application Market Size & Trends. Available online: https://www.grandviewresearch.com/industry-analysis/mobile-application-market (accessed on 15 May 2024).
- Liang, S.; Wu, D.; Dong, J. Understanding the paths and patterns of app-switching experiences in mobile searches. Sustainability 2022, 14, 12992. [Google Scholar] [CrossRef]
- Costa, I.; Araujo, J.; Dantas, J.; Campos, E.; Silva, F.A.; Maciel, P. Availability evaluation and sensitivity analysis of a mobile backend-as-a-service platform. Qual. Reliab. Eng. Int. 2016, 32, 2191–2205. [Google Scholar] [CrossRef]
- Liang, S. Characterizing and predicting the cross-app behavior in mobile search. Aslib J. Inf. Manag. 2022, 74, 78–93. [Google Scholar] [CrossRef]
- Wu, D.; Liang, S. Mobile Search Behaviors: An In-Depth Analysis Based on Contexts, APPs, and Devices; Springer: Berlin, Germany, 2022; pp. 34–37. [Google Scholar]
- Liu, H.; Kim, H.J.; Dong, J. Understanding Mobile Search Path Extraction through App Interactions. Int. J. Mob. Hum.-Comput. Interact. 2021, 13, 45–62. [Google Scholar]
- Chen, J.; Chen, H. Unlocking the secrets of daily app switching: A comprehensive guide to mastering both intra-app and inter-app search strategies. Libr. Hi Tech, 2024; in press. [Google Scholar] [CrossRef]
- Roffarello, A.M.; De Russis, L. Understanding and streamlining app switching experiences in mobile interaction. Int. J. Hum.-Comput. Stud. 2022, 158, 102735. [Google Scholar] [CrossRef]
- Nguyen, T.H.N.; Yeh, Q.J.; Huang, C.Y. Understanding consumer’ switching intention toward traceable agricultural products: Push-pull-mooring perspective. Int. J. Consum. Stud. 2022, 46, 870–888. [Google Scholar] [CrossRef]
- Handarkho, Y.D.; Harjoseputro, Y. Intention to adopt mobile payment in physical stores: Individual switching behavior perspective based on Push–Pull–Mooring (PPM) theory. J. Enterp. Inf. Manag. 2020, 33, 285–308. [Google Scholar] [CrossRef]
- Chang, H.H.; Wong, K.H.; Li, S.Y. Applying push-pull-mooring to investigate channel switching behaviors: M-shopping self-efficacy and switching costs as moderators. Electron. Commer. Res. Appl. 2017, 24, 50–67. [Google Scholar] [CrossRef]
- Liu, Y.; Liang, Z.; Li, C.; Guo, J.; Zhao, G. An investigation into the adoption behavior of mhealth users: From the perspective of the push-pull-mooring framework. Sustainability 2022, 14, 14372. [Google Scholar] [CrossRef]
- Kamvar, M.; Baluja, S. A large scale study of wireless search behavior: Google mobile search. In Proceedings of the SIGCHI Conference on Human Factors in Computing Systems, Montréal, QC, Canada, 22–27 April 2006; pp. 701–709. [Google Scholar]
- Kamvar, M.; Baluja, S. Deciphering trends in mobile search. Computer 2007, 40, 58–62. [Google Scholar] [CrossRef]
- Church, K.; Smyth, B.; Bradley, K.; Cotter, P. A large scale study of European mobile search behaviour. In Proceedings of the 10th International Conference on Human Computer Interaction with Mobile Devices and Services, Amsterdam, The Netherlands, 2–5 September 2008; pp. 13–22. [Google Scholar]
- Song, Y.; Ma, H.; Wang, H.; Wang, K. Exploring and exploiting user search behavior on mobile and tablet devices to improve search relevance. In Proceedings of the 22nd International Conference on World Wide Web, Rio de Janeiro, Brazil, 13–17 May 2013; pp. 1201–1212. [Google Scholar]
- Guy, I. Searching by talking: Analysis of voice queries on mobile web search. In Proceedings of the 39th International ACM SIGIR conference on Research and Development in Information Retrieval, Pisa, Italy, 17–21 July 2016; pp. 35–44. [Google Scholar]
- Girod, B.; Chandrasekhar, V.; Chen, D.M.; Cheung, N.M.; Grzeszczuk, R.; Reznik, Y.; Takacs, G.; Tsai, S.S.; Vedantham, R. Mobile visual search. IEEE Signal Process. Mag. 2011, 28, 61–76. [Google Scholar] [CrossRef]
- Yi, J.; Maghoul, F.; Pedersen, J. Deciphering mobile search patterns: A study of yahoo! mobile search queries. In Proceedings of the 17th International Conference on World Wide Web, Beijing, China, 21–25 April 2008; pp. 257–266. [Google Scholar]
- Xie, X.; Lu, L.; Jia, M.; Li, H.; Seide, F.; Ma, W.Y. Mobile search with multimodal queries. Proc. IEEE 2008, 96, 589–601. [Google Scholar]
- Amin, A.; Townsend, S.; Ossenbruggen, J.V.; Hardman, L. Fancy a drink in canary wharf?: A user study on location-based mobile search. In Proceedings of the IFIP Conference on Human-Computer Interaction, Uppsala, Sweden, 24–28 August 2009; Springer: Berlin/Heidelberg, Germany, 2009; pp. 736–749. [Google Scholar]
- Wu, Q.; Wu, H.; Zhou, X.; Tan, M.; Xu, Y.; Yan, Y.; Hao, T. Online transfer learning with multiple homogeneous or heterogeneous sources. IEEE Trans. Knowl. Data Eng. 2017, 29, 1494–1507. [Google Scholar] [CrossRef]
- Bansal, H.S.; Taylor, S.F. The service provider switching model (spsm) a model of consumer switching behavior in the services industry. J. Serv. Res. 1999, 2, 200–218. [Google Scholar] [CrossRef]
- Hu, Y.; Zhao, L.; Luo, X.; Gupta, S.; He, X. Trialing or combining? Understanding consumer partial switching in mobile application usage from the variety seeking perspective. Internet Res. 2021, 31, 1769–1802. [Google Scholar] [CrossRef]
- Chang, I.C.; Shiau, W.M.; Lin, C.Y.; Shih, D.H. Consumer intentions to switch on-demand food delivery platforms: A perspective from push-pull-mooring theory. J. Theor. Appl. Electron. Commer. Res. 2023, 18, 2217–2232. [Google Scholar] [CrossRef]
- Lai, J.Y.; Wang, J. Switching attitudes of Taiwanese middle-aged and elderly patients toward cloud healthcare services: An exploratory study. Technol. Forecast. Soc. Chang. 2015, 92, 155–167. [Google Scholar] [CrossRef]
- Li, C.Y. Consumer behavior in switching between membership cards and mobile applications: The case of Starbucks. Comput. Hum. Behav. 2018, 84, 171–184. [Google Scholar] [CrossRef]
- Gu, J.; Wang, X.; Lu, T. I like my app but I wanna try yours: Exploring user switching from a learning perspective. Internet Res. 2020, 30, 611–630. [Google Scholar] [CrossRef]
- Cao, X.; Yao, J.; Chen, X. Exploring bloggers’ switching toward microblogging. Internet Res. 2020, 30, 1811–1833. [Google Scholar] [CrossRef]
- Venkatesh, V.; Thong, J.Y.; Xu, X. Consumer acceptance and use of information technology: Extending the unified theory of acceptance and use of technology. MIS Q. 2012, 36, 157–178. [Google Scholar] [CrossRef]
- Moon, B. Paradigms in migration research: Exploring ‘moorings’ as a schema. Prog. Hum. Geogr. 1995, 19, 504–524. [Google Scholar] [CrossRef] [PubMed]
- Petersen, W. A general typology of migration. Am. Sociol. Rev. 1958, 23, 256–266. [Google Scholar] [CrossRef]
- Monoarfa, T.A.; Sumarwan, U.; Suroso, A.I.; Wulandari, R. Switch or stay? Applying a push–pull–mooring framework to evaluate behavior in E-grocery shopping. Sustainability 2023, 15, 6018. [Google Scholar] [CrossRef]
- Sun, Y.; Liu, D.; Chen, S.; Wu, X.; Shen, X.L.; Zhang, X. Understanding users’ switching behavior of mobile instant messaging applications: An empirical study from the perspective of push-pull-mooring framework. Comput. Hum. Behav. 2017, 75, 727–738. [Google Scholar] [CrossRef]
- Hsieh, J.K.; Hsieh, Y.C.; Chiu, H.C.; Feng, Y.C. Post-adoption switching behavior for online service substitutes: A perspective of the push–pull–mooring framework. Comput. Hum. Behav. 2012, 28, 1912–1920. [Google Scholar] [CrossRef]
- Fan, L.; Suh, Y.H. Why do users switch to a disruptive technology? An empirical study based on expectation-disconfirmation theory. Inf. Manag. 2014, 51, 240–248. [Google Scholar] [CrossRef]
- Zengyan, C.; Yinping, Y.; Lim, J. Cyber migration: An empirical investigation on factors that affect users’ switch intentions in social networking sites. In Proceedings of the 2009 42nd Hawaii International Conference on System Sciences, Waikoloa, HI, USA, 5–8 January 2009; IEEE: Piscataway, NJ, USA, 2009; pp. 1–11. [Google Scholar]
- Nguyen, D.T.; Pham, V.T.; Tran, D.M.; Pham, D.B.T. Impact of service quality, customer satisfaction and switching costs on customer loyalty. J. Asian Financ. Econ. Bus. 2020, 7, 395–405. [Google Scholar] [CrossRef]
- Maier, C.; Laumer, S.; Weinert, C.; Weitzel, T. The effects of technostress and switching stress on discontinued use of social networking services: A study of Facebook use. Inf. Syst. J. 2015, 25, 275–308. [Google Scholar] [CrossRef]
- Al-Qaysi, N.; Mohamad-Nordin, N.; Al-Emran, M. Employing the technology acceptance model in social media: A systematic review. Educ. Inf. Technol. 2020, 25, 4961–5002. [Google Scholar] [CrossRef]
- Bansal, H.S.; Taylor, S.F.; St. James, Y. “Migrating” to new service providers: Toward a unifying framework of consumers’ switching behaviors. J. Acad. Mark. Sci. 2005, 33, 96–115. [Google Scholar] [CrossRef]
- Crosby, L.A.; Stephens, N. Effects of relationship marketing on satisfaction, retention, and prices in the life insurance industry. J. Mark. Res. 1987, 24, 404–411. [Google Scholar] [CrossRef]
- Kim, G.; Shin, B.; Lee, H.G. A study of factors that affect user intentions toward email service switching. Inf. Manag. 2006, 43, 884–893. [Google Scholar] [CrossRef]
- Tang, J.; Yang, F.; Yang, T. Perceived uncertainty and switching intention on e-commerce platforms: The moderating role of usage habit. Electron. Commer. Res. Appl. 2023, 61, 101302. [Google Scholar] [CrossRef]
- Xu, Y.C.; Yang, Y.; Cheng, Z.; Lim, J. Retaining and attracting users in social networking services: An empirical investigation of cyber migration. J. Strateg. Inf. Syst. 2014, 23, 239–253. [Google Scholar] [CrossRef]
- Vakkari, P. Searching as learning: A systematization based on literature. J. Inf. Sci. 2016, 42, 7–18. [Google Scholar] [CrossRef]
- Marchionini, G. Exploratory search: From finding to understanding. Commun. ACM 2006, 49, 41–46. [Google Scholar] [CrossRef]
- Reisoğlu, İ.; Çebi, A.; Bahçekapılı, T. Online information searching behaviours: Examining the impact of task complexity, information searching experience, and cognitive style. Interact. Learn. Environ. 2022, 30, 417–434. [Google Scholar] [CrossRef]
- Bhattacherjee, A.; Limayem, M.; Cheung, C.M. User switching of information technology: A theoretical synthesis and empirical test. Inf. Manag. 2012, 49, 327–333. [Google Scholar] [CrossRef]
- Lai, J.Y.; Debbarma, S.; Ulhas, K.R. An empirical study of consumer switching behaviour towards mobile shopping: A Push–Pull–Mooring model. Int. J. Mob. Commun. 2012, 10, 386–404. [Google Scholar] [CrossRef]
- Böhmer, M.; Hecht, B.; Schöning, J.; Krüger, A.; Bauer, G. Falling asleep with Angry Birds, Facebook and Kindle: A large scale study on mobile application usage. In Proceedings of the 13th International Conference on Human Computer Interaction with Mobile Devices and Services, Stockholm, Sweden, 30 August–2 September 2011; pp. 47–56. [Google Scholar]
- Davis, F.D. Perceived usefulness, perceived ease of use, and user acceptance of information technology. MIS Q. 1989, 13, 319–340. [Google Scholar] [CrossRef]
- Roy, S. App adoption and switching behavior: Applying the extended tam in smartphone app usage. JISTEM-J. Inf. Syst. Technol. Manag. 2017, 14, 239–261. [Google Scholar] [CrossRef]
- Indarsin, T.; Ali, H. Attitude toward Using m-commerce: The analysis of perceived usefulness perceived ease of use, and perceived trust: Case study in Ikens Wholesale Trade, Jakarta–Indonesia. Saudi J. Bus. Manag. Stud. 2017, 2, 995–1007. [Google Scholar]
- Ye, D.; Liu, F.; Cho, D.; Jia, Z. Investigating switching intention of e-commerce live streaming users. Heliyon 2022, 8, e11145. [Google Scholar] [CrossRef] [PubMed]
- Samuelson, W.; Zeckhauser, R. Status Quo Bias in Decision Making. J. Risk Uncertain. 1988, 1, 7–59. [Google Scholar] [CrossRef]
- Kuo, R.Z. Why do people switch mobile payment service platforms? An empirical study in Taiwan. Technol. Soc. 2020, 62, 101312. [Google Scholar] [CrossRef]
- Polites, G.L.; Karahanna, E. Shackled to the status quo: The inhibiting effects of incumbent system habit, switching costs, and inertia on new system acceptance. MIS Q. 2012, 36, 21–42. [Google Scholar] [CrossRef]
- Lamiraud, K.; Stadelmann, P. Switching costs in competitive health insurance markets: The role of insurers’ pricing strategies. Health Econ. 2020, 29, 992–1012. [Google Scholar] [CrossRef]
- Burnham, T.A.; Frels, J.K.; Mahajan, V. Consumer switching costs: A typology, antecedents, and consequences. J. Acad. Mark. Sci. 2003, 31, 109–126. [Google Scholar] [CrossRef]
- Murray, K.B.; Häubl, G. Explaining cognitive lock-in: The role of skill-based habits of use in consumer choice. J. Consum. Res. 2007, 34, 77–88. [Google Scholar] [CrossRef]
- Hou, A.C.; Chern, C.C.; Chen, H.G.; Chen, Y.C. ‘Migrating to a new virtual world’: Exploring MMORPG switching through human migration theory. Comput. Hum. Behav. 2011, 27, 1892–1903. [Google Scholar] [CrossRef]
- Shih, H.P. Cognitive lock-in effects on consumer purchase intentions in the context of B 2 CW eb sites. Psychol. Mark. 2012, 29, 738–751. [Google Scholar] [CrossRef]
- Pourabedin, Z.; Yeoh, S.F.; Chatterjee, R.S.; Ho, J.S.Y. Customers’ online channel switching behavior: The moderating role of switching cost. Information 2016, 19, 2961–2970. [Google Scholar]
- Ye, C.; Potter, R. The role of habit in post-adoption switching of personal information technologies: An empirical investigation. Commun. Assoc. Inf. Syst. 2011, 28, 35. [Google Scholar] [CrossRef]
- Wu, J.H.; Wang, S.C. What drives mobile commerce?: An empirical evaluation of the revised technology acceptance model. Inf. Manag. 2005, 42, 719–729. [Google Scholar] [CrossRef]
- Wood, W.; Neal, D.T. A new look at habits and the habit-goal interface. Psychol. Rev. 2007, 114, 843. [Google Scholar] [CrossRef]
- Gerbino, M. Self-efficacy. In The Wiley Encyclopedia of Personality and Individual Differences: Personality Processes and Individual Differences; Wiley: Hoboken, NJ, USA, 2020; pp. 387–391. [Google Scholar]
- Weimer, A.A.; Dowds, S.J.P.; Fabricius, W.V.; Schwanenflugel, P.J.; Suh, G.W. Development of constructivist theory of mind from middle childhood to early adulthood and its relation to social cognition and behavior. J. Exp. Child Psychol. 2017, 154, 28–45. [Google Scholar] [CrossRef]
- Zhou, T. Understanding online health community users’ information adoption intention: An elaboration likelihood model perspective. Online Inf. Rev. 2022, 46, 134–146. [Google Scholar] [CrossRef]
- Torres, R.; Gerhart, N. Mobile proximity usage behaviors based on user characteristics. J. Comput. Inf. Syst. 2019, 59, 161–170. [Google Scholar] [CrossRef]
- Zhang, X.; Liu, S.; Chen, X.; Wang, L.; Gao, B.; Zhu, Q. Health information privacy concerns, antecedents, and information disclosure intention in online health communities. Inf. Manag. 2018, 55, 482–493. [Google Scholar] [CrossRef]


| Number | Percentage (%) | ||
|---|---|---|---|
| Gender | Male | 159 | 47.9 |
| Female | 173 | 52.1 | |
| Age | <18 | 1 | 0.3 |
| 18–25 | 65 | 19.6 | |
| 26–30 | 98 | 29.5 | |
| 31–35 | 51 | 15.4 | |
| 36–40 | 57 | 17.2 | |
| >40 | 60 | 18.1 | |
| Education | High school or below | 76 | 22.9 |
| Bachelor’s degree | 189 | 56.9 | |
| Master’s degree and above | 67 | 20.2 | |
| Occupation | State organs | 35 | 10.5 |
| Manufacturing | 108 | 32.5 | |
| Education | 63 | 19.0 | |
| Student | 46 | 13.9 | |
| Self-employed | 68 | 20.5 | |
| Other | 12 | 3.6 | |
| The number of apps on mobile phones | <20 | 126 | 38.0 |
| 21–30 | 106 | 31.9 | |
| 31–40 | 64 | 19.3 | |
| >40 | 36 | 10.8 |
| Construct | Identifier | Item |
|---|---|---|
| Dissatisfaction with results (Bansal, 2005 [25]) (Lai, 2012 [52]) | DWR1 | I am not satisfied with my experience using my current mobile app. |
| DWR2 | I feel very angry with my experience using my current mobile app. | |
| DWR3 | I feel very unhappy about my experience using my current mobile app. | |
| DWR4 | I feel very terrible about my experience using my current mobile app. | |
| Search task | ST1 | The current app can’t help to complete the search task. |
| (Vakkari P, 2016 [48]) | ST2 | I need another app to continue my search task. |
| ST3 | In general, a single app can’t complete my search task. | |
| Alternative attractiveness (Bhattacherjee, 2012 [51]) (Lai, 2012 [52]) | AA1 | If I need to change to another mobile app, there are other better options. |
| AA2 | I might be more satisfied with another app’s functions and service. | |
| AA3 | There are other more satisfying apps compared with the current one. | |
| Follow-up activity (Böhmer M, 2011 [53]) | FA1 | I will continue follow-up activities on other apps after the initial search. |
| FA2 | The current app can’t help me with more follow-up activities. | |
| FA3 | If I want to continue follow-up activities, I will change to another app. | |
| Perceived ease of use | PEU1 | Interactions with apps don’t need much mental work. |
| (Roy, 2017 [55]) | PEU2 | I found apps are very easy to use. |
| PEU3 | I found it easy to do things I want with apps. | |
| Inertia | ||
| Emotional-based | EBI1 | I will continue using my current app because changing it gives me pressure. |
| EBI2 | I will continue using my current app because I am willing to do it. | |
| EBI3 | I will continue using my current app because I like to do it. | |
| Behavior-based | BBI1 | I will continue using my current app because I do it all the time. |
| BBI2 | I will continue using my current app just because it is a part of my daily life. | |
| BBI3 | I will continue using my current app because I used to do it. | |
| Cognitive-based | CBI1 | I will continue using my current app although I know it is not the best way. |
| CBI2 | I will continue using my current app although I know it is not the most efficient way. | |
| CBI3 | I will continue using my current app although I know it is not the most effective way. | |
| Switching cost (Hou, 2011 [64]) (Shih, H.P, 2012 [65]) | SC1 | In general, switching to other apps will be trouble. |
| SC2 | Switching to other apps will cost much time and energy | |
| SC3 | If I switch to other apps, I will lose a lot. | |
| Prior habit | PH1 | Selecting my current app is an automatic behavior. |
| (Polites and Karahanna, 2012 [60]) | PH2 | It is natural for me to use my current app. |
| PH3 | It is an obvious choice to use the current app when I search for information. | |
| Technical self-efficacy (Zhang X, 2018 [74]) | TS1 | I can easily switch to another app if I want. |
| TS2 | I can use the functions of a new app, even if no one teaches me. | |
| TS3 | I will be able to use the functions of a new app skillfully. | |
| Switch intention | SI1 | I am considering switching from my current mobile app |
| (Kim et al., 2006 [45]) | SI2 SI3 | ?The chance of my switching to another mobile app is high. I am determined to switch to another mobile app |
| Construct | Cronbach’s Alpha | CR | AVE |
|---|---|---|---|
| DWR | 0.956 | 0.968 | 0.883 |
| FA | 0.742 | 0.842 | 0.642 |
| PH | 0.876 | 0.924 | 0.802 |
| IN | 0.880 | 0.905 | 0.521 |
| PEU | 0.835 | 0.896 | 0.742 |
| TS | 0.859 | 0.907 | 0.765 |
| ST | 0.886 | 0.930 | 0.815 |
| AA | 0.843 | 0.897 | 0.744 |
| SC | 0.913 | 0.945 | 0.852 |
| SI | 0.942 | 0.963 | 0.896 |
| DWR | FA | PH | IN | PEU | TS | ST | AA | SC | SI | |
|---|---|---|---|---|---|---|---|---|---|---|
| DWR | 0.940 | |||||||||
| FA | 0.381 | 0.801 | ||||||||
| PH | 0.215 | 0.072 | 0.896 | |||||||
| IN | 0.302 | 0.163 | 0.596 | 0.722 | ||||||
| PEU | 0.045 | 0.329 | 0.081 | 0.055 | 0.862 | |||||
| TS | 0.121 | 0.280 | 0.155 | 0.092 | 0.472 | 0.875 | ||||
| ST | 0.652 | 0.462 | 0.068 | 0.131 | 0.107 | 0.213 | 0.903 | |||
| AA | 0.227 | 0.373 | 0.125 | 0.182 | 0.519 | 0.592 | 0.300 | 0.863 | ||
| SC | 0.489 | 0.189 | 0.312 | 0.398 | −0.082 | −0.135 | 0.411 | 0.016 | 0.923 | |
| SI | 0.395 | 0.392 | −0.040 | 0.124 | 0.226 | −0.015 | 0.488 | 0.329 | 0.337 | 0.947 |
Disclaimer/Publisher’s Note: The statements, opinions and data contained in all publications are solely those of the individual author(s) and contributor(s) and not of MDPI and/or the editor(s). MDPI and/or the editor(s) disclaim responsibility for any injury to people or property resulting from any ideas, methods, instructions or products referred to in the content. |
© 2024 by the authors. Licensee MDPI, Basel, Switzerland. This article is an open access article distributed under the terms and conditions of the Creative Commons Attribution (CC BY) license (https://creativecommons.org/licenses/by/4.0/).
Share and Cite
Liang, S.; Wei, Z. Understanding Users’ App-Switching Behavior During the Mobile Search: An Empirical Study from the Perspective of Push–Pull–Mooring Framework. Behav. Sci. 2024, 14, 989. https://doi.org/10.3390/bs14110989
Liang S, Wei Z. Understanding Users’ App-Switching Behavior During the Mobile Search: An Empirical Study from the Perspective of Push–Pull–Mooring Framework. Behavioral Sciences. 2024; 14(11):989. https://doi.org/10.3390/bs14110989
Chicago/Turabian StyleLiang, Shaobo, and Ziyi Wei. 2024. "Understanding Users’ App-Switching Behavior During the Mobile Search: An Empirical Study from the Perspective of Push–Pull–Mooring Framework" Behavioral Sciences 14, no. 11: 989. https://doi.org/10.3390/bs14110989
APA StyleLiang, S., & Wei, Z. (2024). Understanding Users’ App-Switching Behavior During the Mobile Search: An Empirical Study from the Perspective of Push–Pull–Mooring Framework. Behavioral Sciences, 14(11), 989. https://doi.org/10.3390/bs14110989

