Teacher Violence and Student Wellbeing in Rural Sierra Leone: Longitudinal Dynamics Across Primary Schooling
Abstract
1. Introduction
1.1. Definition and Spectrum of Violence
1.2. Violence in Sierra Leonean Schools
1.3. Teacher Violence and Its Consequences
2. The Current Study
3. Methods
Participants and Procedure
4. Measures
4.1. Wellbeing
4.2. Teacher Violence
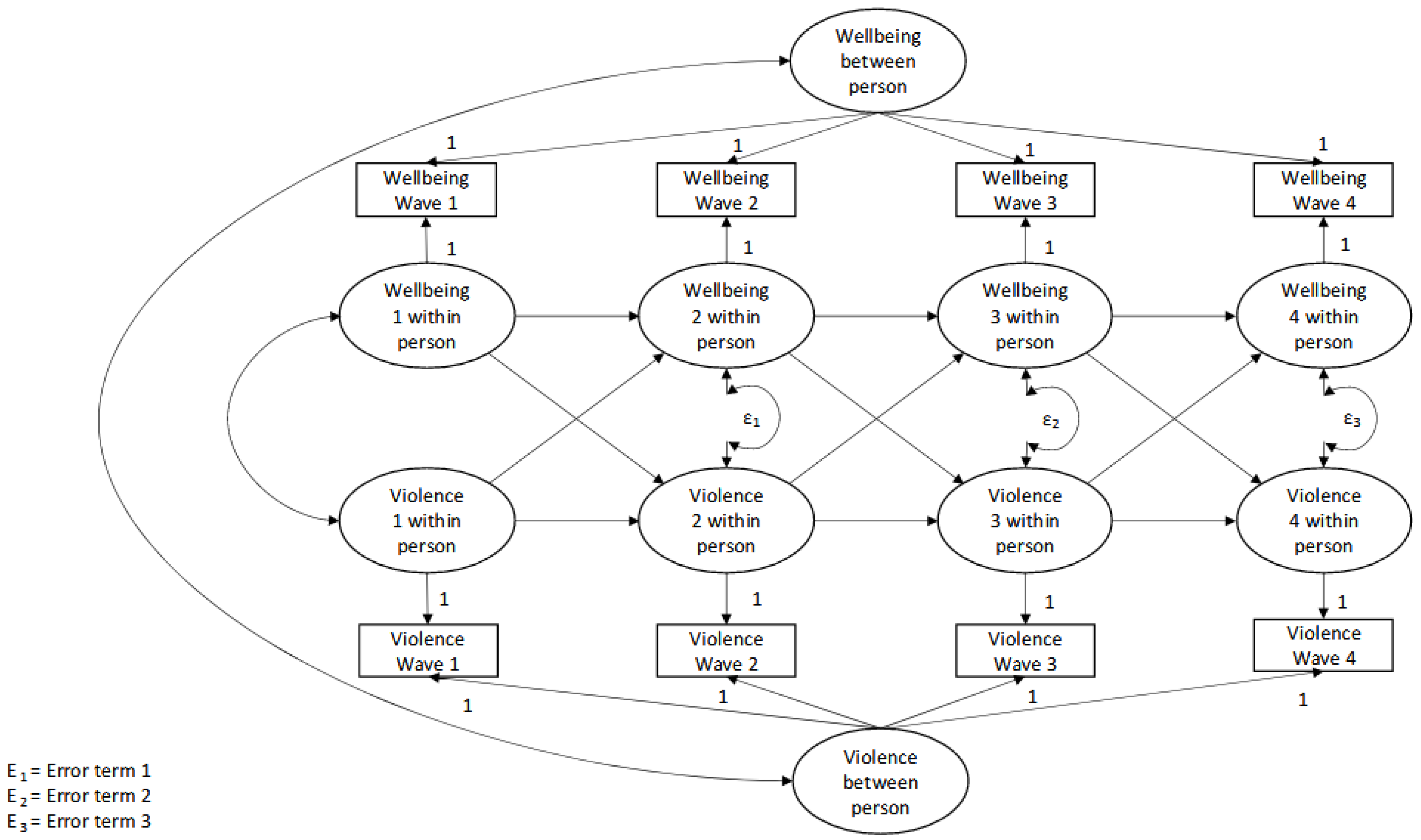
5. Analysis Plan
6. Results
7. Discussion
7.1. Cultural Context and the Impact of Teacher Violence
7.2. Reciprocal Longitudinal Association Between Teacher Violence and WellBeing at the Individual Level
8. Limitations and Future Directions
9. Conclusions
Author Contributions
Funding
Institutional Review Board Statement
Informed Consent Statement
Data Availability Statement
Conflicts of Interest
References
- Bushman, B.; Huesmann, L.R. Twenty-five years of research on violence in digital games and aggression: A reply to Elson & Ferguson (2013). Eur. Psychol. 2014, 19, 47–55. [Google Scholar]
- Huesmann, L.R.; Taylor, L.D. The role of media violence in violent behavior. Annu. Rev. Public Health 2006, 27, 393–415. [Google Scholar] [CrossRef]
- Allen, J.J.; Anderson, C.A. Aggression and violence: Definitions and distinctions. In The Wiley Handbook of Violence and Aggression; Sturmey, P., Ed.; John Wiley & Sons: West Sussex, UK, 2017. [Google Scholar] [CrossRef]
- D’Urso, G.; Petruccelli, I.; Pace, U. Child sexual assault. In Encyclopedia of Sexuality and Gender; Lykins, A., Ed.; Springer Nature: Berlin/Heidelberg, Germany, 2019. [Google Scholar]
- Krug, E.G.; Mercy, J.A.; Dahlberg, L.L.; Zwi, A.B. The world report on violence and health. Lancet 2002, 360, 1083–1088. [Google Scholar] [CrossRef]
- Plan Sierra Leone. ‘Girls’ Access to and Completion of Lower Secondary Education in Sierra Leone: PPA Building Skills for Life Baseline Report’. Unpublished Internal Document. 2011. [Google Scholar]
- Zuilkowski, S.S.; Thulin, E.J.; McLean, K.; Rogers, T.M.; Akinsulure-Smith, A.M.; Betancourt, T.S. Parenting and discipline in post-conflict Sierra Leone. Child Abus. Negl. 2019, 97, 104138. [Google Scholar] [CrossRef] [PubMed]
- Toshalis, E. From disciplined to disciplinarian: The reproduction of symbolic violence in pre-service teacher education. J. Curric. Stud. 2010, 42, 183–213. [Google Scholar] [CrossRef]
- Frankenberg, S.J.; Holmqvist, R.; Rubenson, B. The care of corporal punishment: Conceptions of early childhood discipline strategies among parents and grandparents in a poor and urban area in Tanzania. Childhood 2010, 17, 455–469. [Google Scholar] [CrossRef]
- Bolten, C.E. Productive work and subjected labor: Children’s pursuits and child rights in northern Sierra Leone. J. Hum. Rights 2018, 17, 199–214. [Google Scholar] [CrossRef]
- Amowitz, L.L.; Reis, C.; Lyons, K.H.; Vann, B.; Mansaray, B.; Akinsulure-Smith, A.M.; Taylor, L.; Iacopino, V. Prevalence of war-related sexual violence and other human rights abuses among internally displaced persons in Sierra Leone. JAMA 2002, 287, 513–521. [Google Scholar] [CrossRef]
- Rahmatullah, A.; Baharun, S. Ta’zir (Punishment) at Islamic Boarding Schools; Between Tradition, Conception, and Shadows of Human Rights Violations. Tribakti J. Pemikir. Keislam. 2023, 34, 267–280. [Google Scholar] [CrossRef]
- Agyekum, S. Teacher-Student Relationships: The Impact on High School Students. J. Educ. Pract. 2019, 10, 121–122. [Google Scholar]
- Omigbodun, O.; Bakare, K.; Yusuf, B. Traumatic events and depressive symptoms among youth in Southwest Nigeria: A qualitative analysis. Int. J. Adolesc. Med. Health 2008, 20, 243–254. [Google Scholar] [CrossRef] [PubMed]
- Hecker, T.; Dumke, L.; Neuner, F.; Masath, F.B. Mental health problems moderate the association between teacher violence and children’s social status in East Africa: A multi-informant study combining self-and peer-reports. Dev. Psychopathol. 2021, 34, 1329–1338. [Google Scholar] [CrossRef] [PubMed]
- Merrill, K.G.; Knight, L.; Namy, S.; Allen, E.; Naker, D.; Devries, K.M. Effects of a violence prevention intervention in schools and surrounding communities: Secondary analysis of a cluster randomised-controlled trial in Uganda. Child Abus. Negl. 2018, 84, 182–195. [Google Scholar] [CrossRef] [PubMed]
- Gershoff, E.T.; Grogan-Kaylor, A. Spanking and child outcomes: Old controversies and new meta-analyses. J. Fam. Psychol. 2016, 30, 453–469. [Google Scholar] [CrossRef] [PubMed]
- Gershoff, E.T. School corporal punishment in global perspective: Prevalence, outcomes, and efforts at intervention. Psychol. Health Med. 2017, 22 (Suppl. S1), 224–239. [Google Scholar] [CrossRef]
- Mncube, V.; Netshitangani, T. Can violence reduce violence in schools? The case of corporal punishment. J. Sociol. Soc. Anthropol. 2014, 5, 1–9. [Google Scholar] [CrossRef]
- Meyer, S.R.; Yu, G.; Hermosilla, S.; Stark, L. School violence, perceptions of safety and school attendance: Results from a cross-sectional study in Rwanda and Uganda. J. Glob. Health Rep. 2018, 2, e2018020. [Google Scholar] [CrossRef]
- Noreen, F.; Rehman, A.; Naz, S.; Gul, I.; Bakhtawar, N.; Kausar, S. Relationship between Corporal Punishment on Academic Performance and Wellbeing of School Students: A study of Gojal, Hunza, Pakistan. Ilkogr. Online 2021, 20, 1920–1926. [Google Scholar]
- Bellis, M.A.; Hughes, K.; Jones, A.; Perkins, C.; McHale, P. Childhood happiness and violence: A retrospective study of their impacts on adult well-being. BMJ Open 2013, 3, e003427. [Google Scholar] [CrossRef]
- Dunn, E.C.; Nishimi, K.; Neumann, A.; Renaud, A.; Cecil, C.A.; Susser, E.S.; Tiemeier, H. Time-dependent effects of exposure to physical and sexual violence on psychopathology symptoms in late childhood: In search of sensitive periods in development. J. Am. Acad. Child Adolesc. Psychiatry 2020, 59, 283–295. [Google Scholar] [CrossRef]
- Dworkin, E.R.; Brill, C.D.; Ullman, S.E. Social reactions to disclosure of interpersonal violence and psychopathology: A systematic review and meta-analysis. Clin. Psychol. Rev. 2019, 72, 101750. [Google Scholar] [CrossRef] [PubMed]
- Zequinão, M.A.; Oliveira, W.A.D.; Medeiros, P.D.; Cidade, P.; Pereira, B.; Cardoso, F.L. Physical punishment at home and grade retention related to bullying. J. Hum. Growth Dev. 2020, 30, 434–442. [Google Scholar] [CrossRef]
- Noguera, P. Preventing and producing violence: A critical analysis of responses to school violence. Harv. Educ. Rev. 1995, 65, 189–213. [Google Scholar] [CrossRef]
- Barongo, V.; Kiwale, Z.; Shayo, E.; Fabbri, C.; Turner, E.; Bakari, M.; Mubyazi, G.; Rodrigues, K.; Devries, K. Conceptualisation of violence and discipline among students, teachers, and parents in Nyarugusu Refugee Camp, Tanzania. Child Abus. Negl. 2024, 149, 106555. [Google Scholar] [CrossRef] [PubMed]
- Hecker, T.; Hermenau, K.; Isele, D.; Elbert, T. Corporal punishment and children’s externalizing problems: A cross-sectional study of Tanzanian primary school aged children. Child Abus. Negl. 2014, 38, 884–892. [Google Scholar] [CrossRef]
- Labella, M.H.; Masten, A.S. Family influences on the development of aggression and violence. Curr. Opin. Psychol. 2018, 19, 11–16. [Google Scholar] [CrossRef]
- Landis, D.; Falb, K.; Michelis, I.; Bakomere, T.; Stark, L. Violence, well-being and level of participation in formal education among adolescent girls in Eastern Democratic Republic of the Congo: The role of child marriage. Stud. Soc. Justice 2018, 12, 273–290. [Google Scholar] [CrossRef]
- Bifulco, A.; Moran, P.M.; Baines, R.; Bunn, A.; Stanford, K. Exploring psychological abuse in childhood: II. Association with other abuse and adult clinical depression. Bull. Menn. Clin. 2002, 66, 241–258. [Google Scholar] [CrossRef]
- Lansford, J.E.; Chang, L.; Dodge, K.A.; Malone, P.S.; Oburu, P.; Palmerus, K.; Quinn, N. Physical discipline and children’s adjustment: Cultural normativeness as a moderator. Child Dev. 2005, 76, 1234–1246. [Google Scholar] [CrossRef]
- Nkuba, M.; Hermenau, K.; Goessmann, K.; Hecker, T. Mental health problems and their association to violence and maltreatment in a nationally representative sample of Tanzanian secondary school students. Soc. Psychiatry Psychiatr. Epidemiol. 2018, 53, 699–707. [Google Scholar] [CrossRef]
- Polanin, J.R.; Espelage, D.L.; Grotpeter, J.K.; Spinney, E.; Ingram, K.M.; Valido, A.; El Sheikh, A.; Torgal, C.; Robinson, L. A meta-analysis of longitudinal partial correlations between school violence and mental health, school performance, and criminal or delinquent acts. Psychol. Bull. 2021, 147, 115–133. [Google Scholar] [CrossRef] [PubMed]
- Sugrue, C.; Samonova, E.; Capistrano, D.; Devine, D.; Sloan, S.; Symonds, J.; Smith, A. Anatomy of an educational change: The safe learning model, Sierra Leone. J. Educ. Chang. 2022, 24, 631–657. [Google Scholar] [CrossRef]
- Symonds, J.E.; Sloan, S.; Devine, D.; Sugrue, C. The Child and Adolescent Social and Personal Assessment of Wellbeing (CAPSAW) User Manual; University College Dublin: Dublin, Ireland, 2023. [Google Scholar]
- Bandura, A.; Adams, N.E. Analysis of self-efficacy theory of behavioral change. Cogn. Ther. Res. 1977, 1, 287–310. [Google Scholar] [CrossRef]
- Samonova, E.; Devine, D.; Smith, A.; Sugrue, C.; Capistrano, D.; Sloan, S.; Symonds, J. Picturing safety and danger: Children’s perspectives in rural Sierra Leone. Child. Soc. 2023, 37, 906–924. [Google Scholar] [CrossRef]
- Bandura, A. Model of causality in social learning theory. In Cognition and Psychotherapy; Mahoney, M.J., Freeman, A., Eds.; Springer: Boston, MA, USA, 1985; pp. 81–99. [Google Scholar]
- Masten, A.S.; Narayan, A.J. Child development in the context of disaster, war, and terrorism: Pathways of risk and resilience. Annu. Rev. Psychol. 2012, 63, 227–257. [Google Scholar] [CrossRef] [PubMed]
- Devine, D.; Bolotta, G.; Samonova, E.; Sugrue, C.; Sloan, S.; Symonds, J.; Capistrano, D. Becoming ‘brilliant’: Generationing education and development in rural Sierra Leone. Childhood 2021, 28, 262–278. [Google Scholar] [CrossRef]
- Van der Kolk, B.A. Psychological Trauma; American Psychiatric Publisher: Washington, DC, USA, 2003. [Google Scholar]
- Capistrano, D.; Sloan, S.; Symonds, J.; Samonova, E.; Sugrue, C.; Devine, D. Assessing experiences with violence and peace in primary schools in Sierra Leone. J. Aggress. Confl. Peace Res. 2022, 14, 231–243. [Google Scholar] [CrossRef]
- Samonova, E.; Devine, D.; Sugrue, C.; Capistrano, D.; Sloan, S.; Symonds, J.; Smith, A. Power, agency and children’s time use in rural Sierra Leone. Child. Geogr. 2022, 20, 889–902. [Google Scholar] [CrossRef]
- Devine, D.; Samonova, E.; Bolotta, G.; Sugrue, C.; Sloan, S.; Symonds, J.; Capistrano, D.; Crean, M. Gendering childhood(s) and engagement with schooling in rural Sierra Leone. Comp. A J. Comp. Int. Educ. 2022, 53, 19–36. [Google Scholar] [CrossRef]

| Model Pathways | b | SE | t | p |
|---|---|---|---|---|
| Between-person waves 1–4 covariance | 1.19 | 0.45 | 2.65 | 0.008 |
| Within-person wave 1 covariance | 0.15 | 0.04 | 3.72 | 0.000 |
| Residuals wave 2 covariance | −0.08 | 0.03 | −2.23 | 0.026 |
| Residuals wave 3 covariance | 0.04 | 0.03 | 1.23 | 0.218 |
| Residuals wave 4 covariance | −0.06 | 0.05 | −1.33 | 0.184 |
| Autoregressions | ||||
| Wellbeing wave 2 on wellbeing wave 1 | 0.06 | 0.03 | 1.98 | 0.048 |
| Wellbeing wave 3 on wellbeing wave 2 | 0.00 | 0.04 | −0.12 | 0.903 |
| Wellbeing wave 4 on wellbeing wave 3 | 0.16 | 0.03 | 4.66 | 0.000 |
| Violence wave 2 on violence wave 1 | 0.03 | 0.04 | 0.69 | 0.493 |
| Violence wave 3 on violence wave 2 | −0.02 | 0.04 | −0.49 | 0.624 |
| Violence wace 4 on violence wave 3 | 0.07 | 0.03 | 2.21 | 0.027 |
| Cross-lagged pathways | ||||
| Wellbeing wave 2 on violence wave 1 | −0.01 | 0.03 | −0.47 | 0.640 |
| Wellbeing wave 3 on violence wave 2 | −0.02 | 0.03 | −0.52 | 0.606 |
| Wellbeing wave 4 on violence wave 3 | −0.05 | 0.03 | −1.43 | 0.152 |
| Violence wave 2 on wellbeing wave 1 | −0.04 | 0.03 | −1.34 | 0.181 |
| Violence wave 3 on wellbeing wave 2 | −0.07 | 0.03 | −2.21 | 0.027 |
| Violence wave 4 on wellbeing wave 3 | −0.09 | 0.04 | −2.49 | 0.013 |
Disclaimer/Publisher’s Note: The statements, opinions and data contained in all publications are solely those of the individual author(s) and contributor(s) and not of MDPI and/or the editor(s). MDPI and/or the editor(s) disclaim responsibility for any injury to people or property resulting from any ideas, methods, instructions or products referred to in the content. |
© 2024 by the authors. Licensee MDPI, Basel, Switzerland. This article is an open access article distributed under the terms and conditions of the Creative Commons Attribution (CC BY) license (https://creativecommons.org/licenses/by/4.0/).
Share and Cite
D’Urso, G.; Symonds, J.; Sloan, S.; Capistrano, D.; Samonova, E.; Devine, D.; Sugrue, C. Teacher Violence and Student Wellbeing in Rural Sierra Leone: Longitudinal Dynamics Across Primary Schooling. Behav. Sci. 2024, 14, 1106. https://doi.org/10.3390/bs14111106
D’Urso G, Symonds J, Sloan S, Capistrano D, Samonova E, Devine D, Sugrue C. Teacher Violence and Student Wellbeing in Rural Sierra Leone: Longitudinal Dynamics Across Primary Schooling. Behavioral Sciences. 2024; 14(11):1106. https://doi.org/10.3390/bs14111106
Chicago/Turabian StyleD’Urso, Giulio, Jennifer Symonds, Seaneen Sloan, Daniel Capistrano, Elena Samonova, Dympna Devine, and Ciaran Sugrue. 2024. "Teacher Violence and Student Wellbeing in Rural Sierra Leone: Longitudinal Dynamics Across Primary Schooling" Behavioral Sciences 14, no. 11: 1106. https://doi.org/10.3390/bs14111106
APA StyleD’Urso, G., Symonds, J., Sloan, S., Capistrano, D., Samonova, E., Devine, D., & Sugrue, C. (2024). Teacher Violence and Student Wellbeing in Rural Sierra Leone: Longitudinal Dynamics Across Primary Schooling. Behavioral Sciences, 14(11), 1106. https://doi.org/10.3390/bs14111106

