Impact of Teachers’ Post-Traumatic Stress Due to Violence Victimization: Moderated Mediation Effect of Living a Calling
Abstract
1. Introduction
1.1. PTSD Caused by Teacher Victimization with Student Violence: Beginning of Self-Destructive Behaviors and Turnover Intention
1.2. Social Interaction Anxiety and Psychological Burnout: CATALYSTS of Self-Destructive Behavior and Turnover Intention
1.3. Living a Calling: Factors That Alleviate Self-Destructive Behavior and Turnover Intention
1.4. Study Model and Hypotheses
Study Hypotheses
2. Materials and Methods
2.1. Study Participants and Procedure
2.2. Instruments
2.2.1. Teacher Violence Victimization Experience Checklist (TVVEC)
2.2.2. Impact of Event Scale Revised Korean Version (IES-R-K)
2.2.3. Social Interaction Anxiety Scale (SIAS)
2.2.4. Maslach Burnout Inventory (MBI)
2.2.5. Self-Destructive Behaviors
2.2.6. Turnover Intention (TI-K) Scale
2.2.7. Living a Calling Scale (LCS)
2.3. Item Parceling
2.4. Data Analysis
3. Results
3.1. Descriptive Statistics
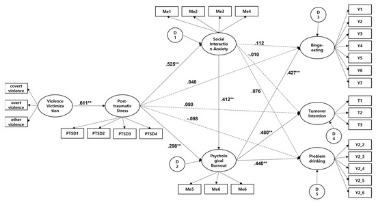
3.2. Evaluation of the Structural Model and Direct Effects
3.3. Evaluation of the Mediation Model
3.4. Evaluation of the Moderated Mediating Effect
4. Discussion
5. Conclusions
Author Contributions
Funding
Institutional Review Board Statement
Informed Consent Statement
Data Availability Statement
Conflicts of Interest
References
- Peist, E.; McMahon, S.D.; Davis, J.O.; Keys, C.B. Teacher turnover in the context of teacher-directed violence: An empowerment lens. J. Sch. Violence 2020, 19, 553–565. [Google Scholar] [CrossRef]
- Korean Educational Development Institute. Pre-Primary, Primary and Secondary Education Statistics: Retirement of Teachers. Ministry of Education: Seoul, Republic of Korea. 2021. Available online: https://www.oecd.org/education/school/2713221.pdf (accessed on 20 November 2022).
- KFTA Press Release. Korean Federation of Teachers’ Association: Seoul, Republic of Korea. 2021, pp. 1–5. Available online: ttps://en.wikipedia.org/wiki/Korean_Federation_of_Teachers%27_Associations (accessed on 20 November 2022).
- Lee, K.M.; Shon, K.S. A qualitative study about psychosocial sequela of teachers’ violence victimization. Korean J. Sch. Psychol. 2013, 10, 159–178. [Google Scholar]
- Lee, K.M.; Cho, E.S. A study on the mediating factors on violence against teachers and their effects. Korean J. Counsel. Psychother. 2015, 27, 1001–1022. [Google Scholar] [CrossRef]
- Wilson, C.M.; Douglas, K.S.; Lyon, D.R. Violence against teachers: Prevalence and consequences. J. Interpers. Violence 2011, 26, 2353–2371. [Google Scholar] [CrossRef] [PubMed]
- Kim, S.Y.; Oh, I.S. Influencing factors on post-traumatic growth among teachers who experience violence victimization as post-traumatic stress: Mediator of self-disclosure and rumination and moderator of social support. Teach Educ. Res. 2018, 57, 383–398. [Google Scholar]
- Cho, Y.S. An analysis of differences in teacher’s psychological difficulty based on types of infringement of teacher right. J. Learn. -Cent. Curric. Instr. 2018, 18, 1073–1090. [Google Scholar] [CrossRef]
- Holmes, S.C.; Johnson, N.L.; Johnson, D.M. Understanding the relationship between interpersonal trauma and disordered eating: An extension of the model of psychological adaptation. Psychol. Trauma 2022, 14, 1175–1183. [Google Scholar] [CrossRef]
- Marshall-Berenz, E.C.; Vujanovic, A.A.; MacPherson, L. Impulsivity and alcohol use coping motives in a trauma-exposed sample: The mediating role of distress tolerance. Pers. Indiv. Dif. 2011, 50, 588–592. [Google Scholar] [CrossRef]
- Michael, M.L.; Witte, T.H. Traumatic stress and alcohol-related disordered eating in a college sample. J. Am. Coll. Health 2021, 69, 806–811. [Google Scholar] [CrossRef]
- Weiss, N.H.; Tull, M.T.; Sullivan, T.P.; Dixon-Gordon, K.L.; Gratz, K.L. Posttraumatic stress disorder symptoms and risky behaviors among trauma-exposed inpatients with substance dependence: The influence of negative and positive urgency. Drug Alcohol. Depend. 2015, 155, 147–153. [Google Scholar] [CrossRef]
- Min, B.H.; Young, C.J. A study on teachers’ psychological burnout research trends in Korea: Focusing on 2013–2020. CNU J. Educ. Stud. 2021, 42, 181–207. [Google Scholar]
- Calhoun, L.G.; Cann, A.; Tedeschi, R.G. The posttraumatic growth model: Sociocultural considerations. In Posttraumatic Growth and Culturally Competent Practice: Lessons Learned from around the Globe; Weiss, T., Berger, R., Eds.; John Wiley & Sons Inc.: Hoboken, NJ, USA, 2010; pp. 1–14. [Google Scholar]
- Karatuna, I.; Gök, S. A study analyzing the association between post-traumatic embitterment disorder and workplace bullying. J. Workplace Behav. Health 2014, 29, 127–142. [Google Scholar] [CrossRef]
- Weiss, H.M.; Cropanzano, R. Affective events theory: A theoretical discussion of the structure, causes and consequences of affective experiences at work. In Research in Organizational Behavior: An Annual Series of Analytical Essays and Critical Reviews; Staw, B.M., Cummings, L.L., Eds.; JAI Press: Greenwich, CT, USA, 1996; pp. 1–74. [Google Scholar]
- Contractor, A.A.; Weiss, N.H. Typologies of PTSD clusters and reckless/self-destructive behaviors: A latent profile analysis. Psychiatry Res. 2019, 272, 682–691. [Google Scholar] [CrossRef]
- Judge, T.A.; Locke, E.A.; Durham, C.C.; Kluger, A.N. Dispositional effects on job and life satisfaction: The role of core evaluations. J. Appl. Psychol. 1998, 83, 17–34. [Google Scholar] [CrossRef] [PubMed]
- Cho, M.K.; Shin, H.C. The relationship among anxiety attachment and growth following romantic breakups of college students: The double mediation effects of intrusive rumination, deliberate rumination. Korean J. Couns. Psychother. 2021, 33, 679–699. [Google Scholar] [CrossRef]
- Maslach, C.; Schaufeli, W.B.; Leiter, M.P. Job burnout. Annu. Rev. Psychol. 2001, 52, 397–422. [Google Scholar] [CrossRef] [PubMed]
- Kim, Y.S.; Lee, J.S. The effects of trauma and intrusive rumination on posttraumatic stress disorder symptoms: The moderated moderated mediation of future prospective cognition and gender difference. Korean J. Clin. Psychol. 2017, 36, 325–338. [Google Scholar]
- Lim, S.Y. The Effects of Negative Urgency, Negative Affect and Emotional Dysregulation on Binge Eating and Self Harm Behavior: In Terms of the UPPS-P Model. Ph.D. Thesis, The Catholic University of Korea Graduate School, Seoul, Republic of Korea, 2014. [Google Scholar]
- Cha, M.G.; Kim, E.K. The effect of post-traumatic stress disorder on firefighters’ turnover intention. Korean Assoc. Public Saf. Crim. Just Rev. 2020, 29, 385–409. [Google Scholar] [CrossRef]
- Kim, S.Y. The Relationship between Experience of Violence Victimization as Post-Traumatic Stress and Post-Traumatic Growth: Focusing on the Mediating Effect of Self-Disclosure and Rumination and the Moderation Effect of Social Support. Master’s Thesis, The Graduate School Ewha Womans University, Seoul, Republic of Korea, 2018. [Google Scholar]
- Klassen, R.M.; Tze, V.M.; Betts, S.M.; Gordon, K.A. Teacher efficacy research 1998–2009: Signs of progress or unfulfilled promise? Educ. Psychol. Rev. 2011, 23, 21–43. [Google Scholar] [CrossRef]
- Liu, S.; Onwuegbuzie, A.J. Chinese teachers’ work stress and their turnover intention. Int. J. Educ. Res. 2012, 53, 160–170. [Google Scholar] [CrossRef]
- Briere, J.; Hodges, M.; Godbout, N. Traumatic stress, affect dysregulation, and dysfunctional avoidance: A structural equation model. J. Trauma Stress 2010, 23, 767–774. [Google Scholar] [CrossRef] [PubMed]
- Contractor, A.A.; Caldas, S.; Weiss, N.H.; Armour, C. Examination of the heterogeneity in PTSD and impulsivity facets: A latent profile analysis. Pers. Indiv. Dif. 2018, 125, 1–9. [Google Scholar] [CrossRef] [PubMed]
- Yoo, H.S.; Hwang, S.Y. A study on posttraumatic stress experience of special education teacher exposed to violence behaviors of students with disabilities. J. Emot. Behav. Disord. 2020, 36, 363–393. [Google Scholar]
- Lee, J.Y. A Study on Post-Traumatic Stress and Post-Traumatic Growth of the Teachers in Counseling. Master’s Thesis, Cheongju National University of Education Graduate School of Education, Cheongju, Republic of Korea, 2020. [Google Scholar]
- Ok, J.H. A study of job satisfaction, organizational commitment and turnover intention influenced by job stress factors. J. Korean Teach Educ. 2009, 26, 175–200. [Google Scholar]
- Khu, B.Y.; Kim, Y.M. A relationship among secondary school teachers’ stressors, psychological burnout, and teacher efficacy. Korean J. Youth Stud. 2014, 21, 275–306. [Google Scholar]
- Kim, Y.J.; Chung, N.W. The mediating effect of acceptance on the relationship between emotional clarity and social interaction anxiety in college students. Korean J. Health Psychol. 2016, 21, 395–409. [Google Scholar]
- Lee, Y.M. A meta-analysis on the variables related to teachers’ psychological burnout. Teach Educ. Res. 2016, 55, 441–459. [Google Scholar]
- Park, J.E.; Chung, N.W. The influences of internalized shame on social interaction anxiety. J. Learn. Cent. Curric. Instr. 2021, 21, 693–715. [Google Scholar]
- Mattick, R.P.; Clarke, J.C. Development and validation of measures of social phobia scrutiny fear and social interaction anxiety. Behav. Res. Ther. 1998, 36, 455–470. [Google Scholar] [CrossRef]
- Yang, C.H.; Lee, J.Y. A concept map of the difficulties and overcoming factors in response to the infringement of special school teachers’ rights. J. Learn. -Cent. Curric. Instr. 2020, 20, 399–423. [Google Scholar] [CrossRef]
- Kuo, J.R.; Goldin, P.R.; Werner, K.; Heimberg, R.G.; Gross, J.J. Childhood trauma and current psychological functioning in adults with social anxiety disorder. J. Anxiety Disord. 2011, 25, 467–473. [Google Scholar] [CrossRef]
- Vassilopoulos, S.P.; Banerjee, R. Social interaction anxiety and the discounting of positive interpersonal events. Behav. Cogn. Psychother. 2010, 38, 597–609. [Google Scholar] [CrossRef] [PubMed]
- Safren, S.A.; Turk, C.L.; Heimberg, R.G. Factor structure of the social interaction anxiety scale and the social phobia scale. Behav. Res. Ther. 1998, 36, 443–453. [Google Scholar] [CrossRef]
- Lee, E.H.; Lee, J.H. Relationship of teachers’ job stressors to psychological adjustment: The moderating effect of problem-focused coping and emotion-focused coping. Korean J. Health Psychol. 2001, 6, 145–175. [Google Scholar]
- Park, K.A.; Cho, H.J. The study on infringement condition of teachers’ right and coping course of teachers’ bullying by victimization experience of school violence on teachers. Korean J. Teach. Educ. 2015, 32, 93–122. [Google Scholar] [CrossRef]
- Bandalos, D.L.; Finney, S.J. Item parceling issues in structural equation modeling. In New Developments and Techniques in Structural Equation Modeling; Marcoulides, G.A., Schumacker, R.E., Eds.; Lawrence Erlbaum Associates, Inc.: Mahwah, NJ, USA, 2001; pp. 269–296. [Google Scholar]
- Jun, I.; Oh, S.H.; Sung, H.Y. The effects of job insecurity among contract teachers on job stress and job attitude. J. Bus Res. 2015, 30, 85–109. [Google Scholar]
- Cho, Y.K. A Qualitative Study on the Recovery Experience through Counseling and the Psychological Trauma of Teachers who Experienced Teachers’ Right Infringement. Ph.D. Thesis, The Graduate School Ewha Womans University, Seoul, Republic of Korea, 2019. [Google Scholar]
- Kwon, O.H. The Relationship of Teachers’ Experiences with Violence by Students and Parents to Mental Health and Burnout. Master’s Thesis, Ajou University Graduate School of Education, Suwon, Republic of Korea, 2010. [Google Scholar]
- Choi, Y.R. The Relationship between Teachers’ Experiences of Violence against Teachers and Teacher Burnout: Verifying the Mediational Effect of Cognitive⋅Behavioral⋅Emotional Responses to Violence against Teachers. Master’s Thesis, Yonsei Graduate School, Seoul, Republic of Korea, 2016. [Google Scholar]
- Kim, T.S.; Lee, J.Y. Understanding of teacher-targeted bullying and intervention plans. Korean J. Couns. 2015, 16, 339–353. [Google Scholar]
- Ford, J.D.; Grasso, D.J.; Elhai, J.D.; Courtois, C.A. Posttraumatic Stress Disorder: Scientific and Professional Dimensions, 2nd ed.; Elsevier Academic Press: San Diego, CA, USA, 2015. [Google Scholar]
- Kang, H.G. An Analysis of the Relationship between the Characteristics and Factors of Job Stress in Special Education School Teachers and General Education School Teachers. Ph.D. Thesis, Daegu University, Gyeongsan, Republic of Korea, 1996. [Google Scholar]
- Kim, S.B. The Mediating Effects of Teacher Efficacy of the Relationship between Job-Stress and Burnout of Elementary School Teachers, who Provide Integrative Education to Children with ADHD. J. Spec. Educ. Rehabil. 2020, 59, 131–146. [Google Scholar]
- Yoo, S.K.; Park, S.H. Influence of Occupational Stress and Perceived Social Support on Counselors’ Burnout in Korea. Korean J. Counsel. Psychother. 2002, 14, 389–400. [Google Scholar]
- Maslach, C.; Jackson, S.E. The measurement of experienced burnout. J. Organ. Behav. 1981, 2, 99–113. [Google Scholar] [CrossRef]
- Pietarinen, J.; Pyhältö, K.; Haverinen, K.; Leskinen, E.; Soini, T. Is individual- and school-level teacher burnout reduced by proactive strategies? Int. J. School Educ. Psychol. 2021, 9, 340–355. [Google Scholar] [CrossRef]
- Shin, H.; Noh, H.; Jang, Y.; Park, Y.M.; Lee, S.M. A longitudinal examination of the relationship between teacher burnout and depression. J. Employ Couns. 2013, 50, 124–137. [Google Scholar] [CrossRef]
- Kang, M.J.; Namkoong, S.E.; Kim, S.J.; Koo, M.H. Analysis of factors related in teacher’s problem drinking. J. Korean Acad. Psychiatr. Mental Health Nurs. 2003, 12, 533–542. [Google Scholar]
- Moenkemeyer, G.; Hoegl, M.; Weiss, M. Innovator resilience potential: A process perspective of individual resilience as influenced by innovation project termination. Hum. Relat. 2012, 65, 627–655. [Google Scholar] [CrossRef]
- Matsela, M.A.; Kirsten, T. Teachers’ experiences and impact of workplace bullying on the health in Lesotho. Psychol. Res. 2014, 4, 479–491. [Google Scholar]
- Cho, E.S. The Relationship between Positive Psychological Capital and Psychological Well-Being in Teachers with Experiences of Violence against Teachers: The Role of Self-Compassion and Social Support. Ph.D. Thesis, Ajou University, Suwon, Republic of Korea, 2019. [Google Scholar]
- Berg, J.M.; Grant, A.M.; Johnson, V. When Callings are Calling: Crafting Work and Leisure in Pursuit of Unanswered Occupational Callings. Organ Sci. 2010, 21, 973–994. [Google Scholar] [CrossRef]
- Duffy, R.D.; Dik, B.J. Research on calling: What have we learned and where are we going? J Vocat Behav 2013, 83, 428–436. [Google Scholar] [CrossRef]
- Gazica, M.W.; Spector, P.E. A comparison of individuals with unanswered callings to those with no calling at all. J. Vocat. Behav. 2015, 91, 1–10. [Google Scholar] [CrossRef]
- Claes, R.; Quintanilla, S.A.R. Initial career and work meanings in seven European countries. Career Dev. Q. 1994, 42, 337–352. [Google Scholar] [CrossRef]
- Ahn, J.; Kim, H.W.; Lee, J.Y. The structural relationship between the level of calling, job satisfaction and withdrawal intention: Focused on the mediating effects of living a calling, work meaning, and career commitment. J. Career Educ. Res. 2017, 30, 169–189. [Google Scholar] [CrossRef]
- Lee, E.K. A study on the perception of youth work as a vocation and attendant levels of job satisfaction. Stud. Korean Youth 2011, 22, 115–140. [Google Scholar]
- Cardador, M.T.; Dane, E.; Pratt, M.G. Linking calling orientations to organizational attachment via organizational instrumentality. J. Vocat. Behav. 2011, 79, 367–378. [Google Scholar] [CrossRef]
- Jeong, M.J.; Kim, J.W.; Seo, J.K. A narrative inquiry into teachers’ experience with restorative practices in schools. J. Anthropol. Educ. 2016, 19, 37–73. [Google Scholar] [CrossRef]
- Dik, B.J.; Eldridge, B.M.; Steger, M.F.; Duffy, R.D. Development and validation of the calling and vocation questionnaire (CVQ) and brief calling scale (BCS). J. Career Assess 2012, 20, 242–263. [Google Scholar] [CrossRef]
- Dobrow Riza, S.; Heller, D. Follow your heart or your head? A longitudinal study of the facilitating role of calling and ability in the pursuit of a challenging career. J. Appl. Psychol. 2015, 100, 695–712. [Google Scholar] [CrossRef]
- Jang, J.Y.; Lee, J.Y. The relation between perceiving a calling and life satisfaction: The mediating effects of work meaning, living a calling, life meaning, and job satisfaction. Korean J. Counsel. Psychother. 2014, 26, 123–146. [Google Scholar]
- Duffy, R.D.; Bott, E.M.; Allan, B.A.; Torrey, C.L.; Dik, B.J. Perceiving a calling, living a calling, and job satisfaction: Testing a moderated, multiple mediator model. J. Couns. Psychol. 2012, 59, 50–59. [Google Scholar] [CrossRef]
- Ha, Y.J. Calling and Work-Related Outcomes: Career Commitment as a Mediator and Person-Supervisor Fit and Perceived Organizational Support as Moderators. Ph.D. Thesis, Yonsei University, Seoul, Republic of Korea, 2013. [Google Scholar]
- Choi, Y.R.; Seo, Y.S. The relationship between violence against teachers and burnout. J. Learn. Cent. Curric. Instr. 2022, 22, 789–804. [Google Scholar]
- Lim, J.I.; Sohn, Y.W. The influence of the military junior leader’s relationship conflict on turnover intention—The moderated mediating effect of defensive silence and calling. J. Hum Resour. Manag. Res. 2016, 23, 303–321. [Google Scholar] [CrossRef]
- Jeong, H.K.; Lee, J.Y. Structural relationship analysis of teacher’s calling, P-E fit, career commitment, living calling, burnout and job satisfaction: Focus on the WCT Model. Asian J. Educ. 2020, 21, 547–575. [Google Scholar] [CrossRef]
- Hwang, E.C.; Kim, J.H.; You, J.Y.; Song, N.O.; Shin, H.J. Interpersonal problem and teacher burnout among teachers who experience violence victimization: The mediating effects of self-compassion. J. Learn. Cent. Curric. Instr. 2020, 20, 1343–1367. [Google Scholar] [CrossRef]
- Choi, H.Y. Moderating effect of vocational calling on firefighters’ stress and burnout. Fire Sci. Eng. 2020, 34, 78–85. [Google Scholar] [CrossRef]
- Bakker, A.B.; Van Emmerik, H.; Van Riet, P. How job demands, resources, and burnout predict objective performance: A constructive replication. Anxiety Stress Coping 2008, 21, 309–324. [Google Scholar] [CrossRef] [PubMed]
- Duffy, R.D.; Allan, B.A.; Bott, E.M. Calling and life satisfaction among undergraduate students: Investigating mediators and moderators. J. Happiness Stud. 2012, 13, 469–479. [Google Scholar] [CrossRef]
- Demerouti, E.; Bakker, A.B.; Leiter, M. Burnout and job performance: The moderating role of selection, optimization, and compensation strategies. J. Occup. Health Psychol. 2014, 19, 96–107. [Google Scholar] [CrossRef] [PubMed]
- Duffy, R.D.; Dik, B.J.; Douglass, R.P.; England, J.W.; Velez, B.L. Work as a calling: A theoretical model. J. Couns. Psychol. 2018, 65, 423–439. [Google Scholar] [CrossRef] [PubMed]
- Han, B.C. Fatigue Society; Literature and Intellectual History: Seoul, Republic of Korea, 2012. [Google Scholar]
- Seol, K.O.; Im, J.I. Collective self-esteem, calling and burnout among youth companions. Korean J. Counsel. Psychother. 2013, 25, 187–201. [Google Scholar]
- Jeong, Y.H.; Yu, H.K. A study on direction of prevention and intervention for psychological healing of teachers experiencing infringement of teacher right. J. Learn. -Cent. Curric. Instr. 2015, 15, 789–808. [Google Scholar]
- Kim, G.Y. The Effect of Elementary School Teachers’ Experiences with Violence by Students and Parents on Psychological Burnout: Moderating Effect of Self-Soothing Abilities. Master’s Thesis, Graduate School of Korea National University of Education, Seoul, Republic of Korea, 2021. [Google Scholar]
- Hayes, A.F. Introduction to Mediation, Moderation, and Conditional Process Analysis: A Regression-Based Approach; Guilford Press: New York, NY, USA, 2018. [Google Scholar]
- De Wet, C. Victims of educator-targeted bullying: A qualitative study. S. Afr. J. Educ. 2010, 30, 189–201. [Google Scholar] [CrossRef]
- Faul, F.; Erdfelder, E.; Lang, A.-G.; Buchner, A. G*Power 3: A flexible statistical power analysis program for the social, behavioral, and biomedical sciences. Behav. Res. Methods 2007, 39, 175–191. [Google Scholar] [CrossRef]
- Lee, S.K. The actual condition of violence victimization experience of teachers and relationship with mental health, psychological well-being. J. Learn. -Cent. Curric. Instr. 2019, 19, 879–896. [Google Scholar] [CrossRef]
- Eun, H.J.; Kwon, T.W.; Lee, S.M.; Kim, T.H.; Choi, M.R.; Cho, S.J. A study on reliability and validity of the Korean version of Impact of Event Scale-Revised. J. Korean Neuropsychiatr. Assoc. 2005, 44, 303–310. [Google Scholar]
- Horowitz, M.; Wilner, N.; Alvarez, W. Impact of Event Scale: A measure of subjective stress. Psychosom. Med. 1979, 41, 209–218. [Google Scholar] [CrossRef] [PubMed]
- Weiss, D.S.; Marmar, C.R. The impact of event scale-revised. In Assessing Psychological Trauma and PTSD: A Handbook for Practitioners; Wilson, J.P., Keane, T.M., Eds.; Guilford Press: New York, NY, USA, 1997; pp. 399–411. [Google Scholar]
- Kim, B.R.; Lee, D.H.; Lee, D.Y.; Lee, D.H. The relationship of trauma event experience on psychological and PTSD symptoms, and posttraumatic growth: Mediating effect of stress coping ability. Korean J. Health Psychol. 2019, 24, 117–145. [Google Scholar]
- Lee, S.Y.; Lee, D.H.; Lee, D.H.; Lee, M.Y. The structural relationship among optimism, coping, posttraumatic growth, PTSD symptoms, and drinking problems in adults who have experienced trauma. Korean J. Counsel. Psychother. 2019, 31, 571–600. [Google Scholar] [CrossRef]
- Kim, H.S. Memory Bias in Subtypes of Social Phobia. Master’s Thesis, Seoul National University Graduate School, Seoul, Republic of Korea, 2001. [Google Scholar]
- Garner, D.M.; Olmsted, M.P. Manual for Eating Disorder Inventory (EDI); Psychological Assessment Resources, Incorporated: Odessa, FL, USA, 1984. [Google Scholar]
- Garner, D.M. Eating Disorder Inventory—2: Professional Manual; Psychological Assessment Resources: Odessa, FL, USA, 1991. [Google Scholar]
- Cho, S.H. The Effects of Emotional Intensity and Emotional Clarity on Self-Destructive Behaviors: Focused on Binge Eating and Addictive Internet Use. Master’s Thesis, Yonsei Graduate School, Seoul, Republic of Korea, 2004. [Google Scholar]
- Lee, I.S. The Effect of Restrained Eating on Eating Behavior. Ph.D. Thesis, Korea University Graduate School, Seoul, Republic of Korea, 1998. [Google Scholar]
- Heo, E.J. The Effects of Emotional Clarity on Self-Destructive Behaviors: Mediating Effect of Impulsivity. Master’s Thesis, The Catholic University of Korea Graduate School, Seoul, Republic of Korea, 2015. [Google Scholar]
- Allen, J.P.; Reinert, D.F.; Volk, R.J. The alcohol use disorders identification test: An aid to recognition of alcohol problems in primary care patients. Prevene Med. 2001, 33, 428–433. [Google Scholar] [CrossRef]
- Lee, B.O.; Lee, C.H.; Lee, P.G.; Choi, M.J.; Namkoong, K. Development of Korean version of Alcohol Use Disorders Identification Test (AUDIT-K): Its reliability and validity. J. Korean Acad. Addict. Psychiatry 2000, 4, 83–92. [Google Scholar]
- Landau, J.; Hammer, T.H. Clerical employees’ perceptions of intraorganizational career opportunities. Acad. Manag. J. 1986, 29, 385–404. [Google Scholar] [CrossRef]
- Lee, S.H.; Kim, M.S.; Park, S.K. A test of work-to-family conflict mediation hypothesis for effects of family friendly management on organizational commitment and turnover intention. Korean J. Ind. Organ. Psychol. 2008, 21, 383–410. [Google Scholar]
- Seo, Y.S. Testing mediator and moderator effects in counseling psychology research: Conceptual distinction and statistical considerations. Korean J. Counsel. Psychother. 2010, 22, 1147–1168. [Google Scholar]
- MacCallum, R.C.; Widaman, K.F.; Zhang, S.; Hong, S. Sample size in factor analysis. Psychol. Method 1999, 4, 84–99. [Google Scholar] [CrossRef]
- Bandalos, D.L. Is parceling really necessary? A comparison of results from item parceling and categorical variable methodology. Struct. Equ. Model. 2008, 15, 211–240. [Google Scholar] [CrossRef]
- Fornell, C.; Larcker, D.F. Evaluating structural equation models with unobservable variables and measurement error. J. Market Res. 1981, 18, 39–50. [Google Scholar] [CrossRef]
- Hult, G.T.M.; Hair, J.F., Jr.; Proksch, D.; Sarstedt, M.; Pinkwart, A.; Ringle, C.M. Addressing endogeneity in international marketing applications of partial least squares structural equation modeling. J. Int. Market 2018, 26, 1–21. [Google Scholar] [CrossRef]
- Darlington, R.B.; Hayes, A.F. Regression Analysis and Linear Models: Concepts, Applications, and Implementation; Guilford Publications: New York, NY, USA, 2001. [Google Scholar]
- Hayes, A.F.; Montoya, A.K.; Rockwood, N.J. The analysis of mechanisms and their contingencies: PROCESS versus structural equation modeling. Australas. Mark J. 2017, 25, 76–81. [Google Scholar] [CrossRef]
- West, S.; Finch, J.; Curran, P. Structural equation models with non-normal variables: Problems and remedies. In Structural Equation Modeling: Concepts, Issues, and Applications; Hoyle, R., Ed.; Sage Publications: Thousand Oaks, CA, USA, 1995; pp. 56–75. [Google Scholar]
- Finch, F.F.; West, S.G.; MacKinnon, D.P. Effects of Sample Size and Non-Normality on the estimation of mediated effects in latent variable models. Struct. Equ. Model. 1997, 4, 87–107. [Google Scholar] [CrossRef]
- Podsakoff, P.M.; Organ, D.W. Self-reports in organizational research: Problems and prospects. J. Manag. 1986, 12, 531–544. [Google Scholar] [CrossRef]
- Yu, J.P. The Concept and Understanding of Structural Equation Modeling; Hannarae Publishing, Co.: Seoul, Republic of Korea, 2015; pp. 160–370. [Google Scholar]
- Martens, M. The use of structural equation modeling in counseling psychology research. Couns. Psychol. 2005, 33, 269–298. [Google Scholar] [CrossRef]
- West, S.G.; Aiken, L.S.; Krull, J.L. Experimental personality designs: Analyzing categorial by continuous variable interactions. J. Pers. 1996, 64, 1–48. [Google Scholar] [CrossRef]
- Yoo, H.S.; Kwon, J.H. Structural relations among child care teachers’ job stress, teacher efficacy, organizational commitment, burn-out and turnover intention. Early Child Educ. Res. Rev. 2017, 21, 113–132. [Google Scholar]
- Cho, S.M.; Chung, H.S.; Han, Y.S. The effects of mental violence on turnover intention in social workers: Focused on the mediating effects of job stress and burnout. Health Soc. Welf. Rev. 2020, 40, 543–583. [Google Scholar]
- Medisauskaite, A.; Kamau, C. Does occupational distress raise the risk of alcohol use, binge-eating, ill health and sleep problems among medical doctors? A UK cross-sectional study. BMJ Open. 2019, 9, e027362. [Google Scholar] [CrossRef] [PubMed]
- Duan, X.; Ni, X.; Shi, L.; Zhang, L.; Ye, Y.; Mu, H.; Li, Z.; Liu, X.; Fan, L. The impact of workplace violence on job satisfaction, job burnout, and turnover intention: The mediating role of social support. Health Qual. Life Outcomes 2019, 17, 1–10. [Google Scholar] [CrossRef] [PubMed]
- Liu, W.; Zhao, S.; Shi, L.; Zhang, Z.; Liu, X.; Li, L.; Duan, X.; Li, G.; Lou, F.; Jia, X.; et al. Workplace violence, job satisfaction, burnout, perceived organisational support and their effects on turnover intention among Chinese nurses in tertiary hospitals: A cross-sectional study. BMJ Open. 2018, 8, e019525. [Google Scholar] [CrossRef]
- Yang, Y.H.; Kim, J.K. Factors influencing turnover intention in clinical nurses: Compassion fatigue, coping, social support, and job satisfaction. J. Korean Acad. Nurs. Admin 2016, 22, 562–569. [Google Scholar] [CrossRef]
- Zhao, S.H.; Shi, Y.U.; Sun, Z.N.; Xie, F.Z.; Wang, J.H.; Zhang, S.E.; Gou, T.Y.; Han, X.Y.; Sun, T.; Fan, L.H. Impact of workplace violence against nurses’ thriving at work, job satisfaction, and turnover intention: A cross-sectional study. J. Clin. Nurs. 2018, 27, 2620–2632. [Google Scholar] [CrossRef]
- Kachadourian, L.K.; Pilver, C.E.; Potenza, M.N. Trauma, PTSD, and binge and hazardous drinking among women and men: Findings from a national study. J. Psychiatr. Res. 2014, 55, 35–43. [Google Scholar] [CrossRef]
- Paltell, K.C.; Smith, R.L.; Kansky, J.; Cox, C.M.; Amstadter, A.B.; Dick, D.; Salvatore, J.E.; Berenz, E.C.; Spit for Science Working Group. Posttraumatic stress disorder symptoms, relationship quality, and risky alcohol use among trauma-exposed students. Addict. Behav. 2020, 102, 106216. [Google Scholar] [CrossRef]
- McGeary, C.A.; Garcia, H.A.; McGeary, D.D.; Finley, E.P.; Peterson, A.L. Burnout and coping: Veterans Health Administration posttraumatic stress disorder mental health providers. Psychol. Trauma 2014, 6, 390–397. [Google Scholar] [CrossRef]
- Rosenbaum, D.L.; White, K.S. The role of anxiety in binge-eating behavior: A critical examination of theory and empirical literature. Health Psychol. Res. 2013, 1, 85–92. [Google Scholar] [CrossRef]
- Bothma, C.F.; Roodt, G. The validation of the turnover intention scale. SA J. Hum. Resour. Manag. 2013, 11, 1–12. [Google Scholar] [CrossRef]
- Cohen, G.; Blake, R.S.; Goodman, D. Does turnover intention matter? Evaluating the usefulness of turnover intention rate as a predictor of actual turnover rate. Rev. Public Pers. Adm. 2016, 36, 240–263. [Google Scholar] [CrossRef]
- Esteves, T.; Lopes, M.P. Crafting a calling: The mediating role of calling between challenging job demands and turnover intention. J. Career Dev. 2017, 44, 34–48. [Google Scholar] [CrossRef]
- Yang, H.J.; Han, S.J. The calling, emotional exhaustion and turnover intention in hospital nurses. J. Humanit. Soc. Sci. 2018, 9, 191–206. [Google Scholar]
- Elangovan, A.R.; Pinder, C.C.; McLean, M. Callings and organizational behavior. J. Vocat. Behav. 2010, 76, 428–440. [Google Scholar] [CrossRef]
- Kahn, R.L.; Wolfe, D.M.; Quinn, R.P.; Snoek, J.D.; Rosenthal, R.A. Organizational Stress: Studies in Role Conflict and Ambiguity; John Wiley: New York, NY, USA, 1964. [Google Scholar]
- Duffy, R.D.; Sedlacek, W.E. The presence of and search for a calling: Connections to career development. J. Vocat. Behav. 2007, 70, 590–601. [Google Scholar] [CrossRef]
- Galand, B.; Lecocq, C.; Philippot, P. School violence and teacher professional disengagement. Br. J. Educ. Psychol. 2007, 77, 465–477. [Google Scholar] [CrossRef]
- Dzuka, J.; Dalbert, C. Student violence against teachers: Teachers’ well-being and the belief in a just world. Eur. Psychol. 2007, 12, 253–260. [Google Scholar] [CrossRef]
- Newman, K.; Fox, C.; Roth, W.; Mehta, J.; Harding, D. Rampage: The Social Roots of School Shooters; Perseus Books: New York, NY, USA, 2004. [Google Scholar]
- Shin, J.E.; Oh, I.S. Moderating effects of ego-resiliency and coping on violence against teachers and their mental health problems. J. Educ. Stud. 2017, 48, 1–27. [Google Scholar] [CrossRef]
- Ehlers, A.; Clark, D.M. A cognitive model of posttraumatic stress disorder. Behav. Res. Ther. 2000, 38, 319–345. [Google Scholar] [CrossRef]
- Janoff-Bulman, R. Shattered Assumptions: Towards a New Psychology of Trauma; The Free Press: New York, NY, USA, 1992. [Google Scholar]
- McCann, I.L.; Pearlman, L.A. Vicarious traumatization: A framework for understanding the psychological effects of working with victims. J. Trauma Stress 1990, 3, 131–149. [Google Scholar] [CrossRef]
- Beck, A.T.; Emery, G.; Greenberg, R.L. Anxiety Disorders and Phobias: A Cognitive Perspective; Basic Books: New York, NY, USA, 1985. [Google Scholar]
- Shipherd, J.C.; Street, A.E.; Resick, P.A. Cognitive therapy for posttraumatic stress disorder. In Cognitive-Behavioral Therapies for Trauma, 2nd ed.; Follette, V.M., Ruzek, J.I., Eds.; The Guilford Press: New York, NY, USA, 2006; pp. 96–116. [Google Scholar]
- Lee, H. An Analysis of the Relationship of Social Support to Job Stress and Burnout in Elementary School Teachers. Master’s Thesis, Chuncheon National University of Education Graduate School of Education, Chuncheon, Republic of Korea, 2008. [Google Scholar]
- Calhoun, L.G.; Tedeschi, R.G. Posttraumatic Growth in Clinical Practice; Routledge: New York, NY, USA, 2012. [Google Scholar]
- Lee, J.S.; Cho, M.H. A study on legal measures concerning violence against teachers by students and parents, etc. J. Hum. Rights Law Educ. 2017, 10, 217–244. [Google Scholar]
- Tedeschi, R.G.; Park, C.L.; Calhoun, L.G. Posttraumatic Growth: Positive Changes in the Aftermath of Crisis; Routledge: New Jersey, NY, USA, 1998. [Google Scholar]


| Variable | 1 | 2 | 3 | 4 | 5 | 6 | 7 | 8 | M | SD | Skewness | Kurtosis |
|---|---|---|---|---|---|---|---|---|---|---|---|---|
| 1. Violencevictimization | (0.74) | 1.47 | 0.50 | 2.14 | 5.97 | |||||||
| 2. PTSD | 0.56 ** | (0.85) | 2.29 | 1.04 | 0.24 | −1.14 | ||||||
| 3. Socialinteractionanxiety | 0.34 ** | 0.47 ** | (0.84) | 2.45 | 0.75 | 0.31 | −0.30 | |||||
| 4. Psychologicalburnout | 0.38 ** | 0.42 ** | 0.51 ** | (0.67) | 3.06 | 0.96 | 0.08 | −0.69 | ||||
| 5. Turnoverintention | 0.32 ** | 0.26 ** | 0.25 ** | 0.41 ** | (0.79) | 1.93 | 1.08 | 0.95 | −0.19 | |||
| 6. Binge-eating | 0.31 ** | 0.30 ** | 0.36 ** | 0.43 ** | 0.25 ** | (0.65) | 2.19 | 1.02 | 0.90 | 0.27 | ||
| 7. Problemdrinking | 0.25 ** | 0.15 ** | 0.24 ** | 0.33 ** | 0.25 ** | 0.32 ** | (0.76) | 1.33 | 0.62 | 2.50 | 6.29 | |
| 8. LivingaCalling | −0.17 ** | −0.13 ** | −0.21 ** | −0.56 ** | −0.38 ** | −0.23 ** | −0.11 * | (0.85) | 4.81 | 1.37 | −0.73 | 0.32 |
| Independent Variable → Mediator → Dependent Variable | Path Coefficient | 95% CI (Min, Max) | |
|---|---|---|---|
| Violence victimization → PTSD → social interaction anxiety | 0.379 ** | 0.318 | 0.481 |
| Violence victimization → PTSD → psychological burnout | 0.275 ** | 0.180 | 0.384 |
| Violence victimization → PTSD → social interaction anxiety → psychological burnout | 0.200 ** | 0.154 | 0.267 |
| Violence victimization → PTSD → social interaction anxiety → binge-eating | 0.052 | 0.001 | 0.116 |
| Violence victimization → PTSD → social interaction anxiety → turnover intention | −0.004 | −0.053 | 0.042 |
| Violence victimization → PTSD → social interaction anxiety → problem drinking | 0.020 | −0.016 | 0.054 |
| Violence victimization → PTSD → psychological burnout → binge-eating | 0.112 ** | 0.068 | 0.185 |
| Violence victimization → PTSD → psychological burnout → turnover intention | 0.109 ** | 0.068 | 0.189 |
| Violence victimization → PTSD → psychological burnout → problem drinking | 0.066 * | 0.038 | 0.111 |
| Violence victimization → PTSD → social interaction anxiety → psychological burnout→ binge-eating | 0.082 * | 0.054 | 0.129 |
| Violence victimization → PTSD → social interaction anxiety → psychological burnout→ turnover intention | 0.079 * | 0.053 | 0.124 |
| Violence victimization → PTSD → social interaction anxiety → psychological burnout→ problem drinking | 0.048 * | 0.031 | 0.076 |
| Conditional Indirect Effects | Independent Variable → Mediator → Dependent Variable | Index | BootSE | 95% CI (Min, Max) | |
|---|---|---|---|---|---|
| Living a Calling | Violence victimization → PTSD → turnover intention | −0.1603 ** | 0.0478 | −0.2372 | −0.0821 |
| Violence victimization → PTSD → social interaction anxiety → turnover intention | 0.0549 * | 0.0200 | 0.0217 | 0.0878 | |
| Violence victimization → PTSD → psychological burnout → turnover intention | −0.0024 | 0.0064 | −0.0144 | 0.0064 | |
| Violence victimization → PTSD → social interaction anxiety → psychological burnout → turnover intention | −0.0013 | 0.0035 | −0.0076 | 0.0037 | |
| Violence victimization → PTSD → binge-eating | 0.0169 | 0.0592 | −0.0788 | 0.1155 | |
| Violence victimization → PTSD → social interaction anxiety → binge-eating | 0.0166 | 0.0189 | −0.0127 | 0.0487 | |
| Violence victimization → PTSD → psychological burnout → binge-eating | 0.0046 | 0.0074 | −0.0059 | 0.0183 | |
| Violence victimization → PTSD → social interaction anxiety → psychological burnout → binge-eating | 0.0025 | 0.0040 | −0.0030 | 0.0100 | |
| Violence victimization → PTSD → problem drinking | 0.0183 | 0.0393 | −0.0440 | 0.0842 | |
| Violence victimization → PTSD → social interaction anxiety → problem drinking | 0.0186 | 0.0130 | −0.0032 | 0.0394 | |
| Violence victimization → PTSD → psychological burnout → problem drinking | 0.0025 | 0.0044 | −0.0037 | 0.0106 | |
| Violence victimization → PTSD → social interaction anxiety → psychological burnout → problem drinking | 0.0013 | 0.0025 | −0.0018 | 0.0060 | |
| Violence Victimization → PTSD → Social Interaction Anxiety → Turnover Intention | |||||
|---|---|---|---|---|---|
| Moderator | Living a Calling | Effect | BootSE | 95% CI (Min, Max) | |
| M − 1SD | 3.4413 | −0.0570 | 0.0397 | −0.1221 | 0.0082 |
| M | 4.8155 | 0.0184 | 0.0282 | −0.0289 | 0.0651 |
| M + 1SD | 6.1897 | 0.0938 | 0.0391 | 0.0302 | 0.1584 |
| Violence Victimization → PTSD → Turnover Intention | |||||
|---|---|---|---|---|---|
| Moderator | Living a Calling | Effect | BootSE | 95% CI (Min., Max.) | |
| M − 1SD | 3.4413 | 0.2653 | 0.0940 | 0.1172 | 0.4245 |
| M | 4.8155 | 0.0451 | 0.0684 | −0.0629 | 0.1586 |
| M + 1SD | 6.1897 | −0.1751 | 0.0956 | −0.3290 | −0.0167 |
Disclaimer/Publisher’s Note: The statements, opinions and data contained in all publications are solely those of the individual author(s) and contributor(s) and not of MDPI and/or the editor(s). MDPI and/or the editor(s) disclaim responsibility for any injury to people or property resulting from any ideas, methods, instructions or products referred to in the content. |
© 2023 by the authors. Licensee MDPI, Basel, Switzerland. This article is an open access article distributed under the terms and conditions of the Creative Commons Attribution (CC BY) license (https://creativecommons.org/licenses/by/4.0/).
Share and Cite
Li, Y.; Ahn, J.; Ko, S.; Hwang, I.; Seo, Y. Impact of Teachers’ Post-Traumatic Stress Due to Violence Victimization: Moderated Mediation Effect of Living a Calling. Behav. Sci. 2023, 13, 139. https://doi.org/10.3390/bs13020139
Li Y, Ahn J, Ko S, Hwang I, Seo Y. Impact of Teachers’ Post-Traumatic Stress Due to Violence Victimization: Moderated Mediation Effect of Living a Calling. Behavioral Sciences. 2023; 13(2):139. https://doi.org/10.3390/bs13020139
Chicago/Turabian StyleLi, Yiran, Jeehyon Ahn, Sein Ko, Inchi Hwang, and Youngseok Seo. 2023. "Impact of Teachers’ Post-Traumatic Stress Due to Violence Victimization: Moderated Mediation Effect of Living a Calling" Behavioral Sciences 13, no. 2: 139. https://doi.org/10.3390/bs13020139
APA StyleLi, Y., Ahn, J., Ko, S., Hwang, I., & Seo, Y. (2023). Impact of Teachers’ Post-Traumatic Stress Due to Violence Victimization: Moderated Mediation Effect of Living a Calling. Behavioral Sciences, 13(2), 139. https://doi.org/10.3390/bs13020139

