Advancements in Remote Sensing for Monitoring and Risk Assessment of Glacial Lake Outburst Floods
Abstract
1. Introduction
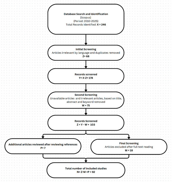
2. Methodology: PRISMA-Based Literature Search and Bibliometric Analysis
2.1. Database Search and Identification
2.2. Screening and Selection Process
2.3. Bibliometric Analysis
3. Role of Remote Sensing in GLOF Studies
3.1. Historical Overview: The Evolution of Remote Sensing in Glaciology
3.2. Current Technologies in GLOF Monitoring
3.2.1. Satellite Imagery: Overview of Satellite Technologies Used in GLOF Monitoring
3.2.2. Unmanned Aerial Vehicles (UAVs) and Aerial Photography
3.2.3. Multi-Sensor Data Fusion
3.3. Data Analysis Methods
3.3.1. Change Detection
3.3.2. Estimation of Physical Parameters
3.3.3. Monitoring Glacier Dynamics
3.3.4. Advanced Analytical Techniques: Integration of Machine Learning in GLOF Research
4. Risk Assessment Models for GLOFs
5. Challenges and Limitations
6. Future Directions
7. Conclusions
Author Contributions
Funding
Data Availability Statement
Acknowledgments
Conflicts of Interest
References
- Yan, W.; Liu, J.; Zhang, M.; Hu, L.; Chen, J. Outburst Flood Forecasting by Monitoring Glacier-Dammed Lake Using Satellite Images of Karakoram Mountains, China. Quat. Int. 2017, 453, 24–36. [Google Scholar] [CrossRef]
- Veh, G.; Korup, O.; Roessner, S.; Walz, A. Detecting Himalayan Glacial Lake Outburst Floods from Landsat Time Series. Remote Sens. Environ. 2018, 207, 84–97. [Google Scholar] [CrossRef]
- Zhang, M.; Chen, F.; Tian, B. Glacial Lake Detection from GaoFen-2 Multispectral Imagery Using an Integrated Nonlocal Active Contour Approach: A Case Study of the Altai Mountains, Northern Xinjiang Province. Water 2018, 10, 455. [Google Scholar] [CrossRef]
- Zhang, M.; Chen, F.; Tian, B.; Liang, D.; Yang, A. High-Frequency Glacial Lake Mapping Using Time Series of Sentinel-1A/1B Sar Imagery: An Assessment for the Southeastern Tibetan Plateau. Int. J. Environ. Res. Public Health 2020, 17, 1072. [Google Scholar] [CrossRef]
- Taylor, C.; Robinson, T.R.; Dunning, S.; Rachel Carr, J.; Westoby, M. Glacial Lake Outburst Floods Threaten Millions Globally. Nat. Commun. 2023, 14, 487. [Google Scholar] [CrossRef]
- Bolch, T.; Peters, J.; Yegorov, A.; Pradhan, B.; Buchroithner, M.; Blagoveshchensky, V. Identification of Potentially Dangerous Glacial Lakes in the Northern Tien Shan. Nat. Hazards 2011, 59, 1691–1714. [Google Scholar] [CrossRef]
- Khadka, N.; Zhang, G.; Thakuri, S. Glacial Lakes in the Nepal Himalaya: Inventory and Decadal Dynamics (1977–2017). Remote Sens. 2018, 10, 1913. [Google Scholar] [CrossRef]
- Fujita, K.; Sakai, A.; Takenaka, S.; Nuimura, T.; Surazakov, A.B.; Sawagaki, T.; Yamanokuchi, T. Potential Flood Volume of Himalayan Glacial Lakes. Nat. Hazards Earth Syst. Sci. 2013, 13, 1827–1839. [Google Scholar] [CrossRef]
- Strozzi, T.; Wiesmann, A.; Kääb, A.; Joshi, S.; Mool, P. Glacial Lake Mapping with Very High Resolution Satellite SAR Data. Nat. Hazards Earth Syst. Sci. 2012, 12, 2487–2498. [Google Scholar] [CrossRef]
- Korzeniowska, K.; Korup, O. Object-Based Detection of Lakes Prone to Seasonal Ice Cover on the Tibetan Plateau. Remote Sens. 2017, 9, 339. [Google Scholar] [CrossRef]
- Saha, S.; Bera, B.; Sengupta, D.; Mukhopadhyay, U.; Ghosh, D.; Tamang, L.; Bhattacharjee, S.; Sengupta, N. Multiple Drivers of the Recent South Lhonak Glacial Lake Outburst Flood in Sikkim Himalaya and Its Aftermath on Teesta River Valley. Geosyst. Geoenviron. 2025, 4, 100375. [Google Scholar] [CrossRef]
- Sattar, A.; Haritashya, U.K.; Kargel, J.S.; Karki, A. Transition of a Small Himalayan Glacier Lake Outburst Flood to a Giant Transborder Flood and Debris Flow. Sci. Rep. 2022, 12, 12421. [Google Scholar] [CrossRef] [PubMed]
- Liu, Z.; Yang, Z.; He, N.; Wei, L.; Zhu, Y.; Jiao, W.; Wang, Z.; Zhang, T.; Zhang, J.; Zou, X. Three Decades of Glacial Lake Research: A Bibliometric and Visual Analysis of Glacial Lake Identification. Front. Ecol. Evol. 2023, 11, 1296111. [Google Scholar] [CrossRef]
- Chand, M.B.; Watanabe, T. Development of Supraglacial Ponds in the Everest Region, Nepal, between 1989 and 2018. Remote Sens. 2019, 11, 1058. [Google Scholar] [CrossRef]
- Wang, X.; Ding, Y.; Liu, S.; Jiang, L.; Wu, K.; Jiang, Z.; Guo, W. Changes of Glacial Lakes and Implications in Tian Shan, Central Asia, Based on Remote Sensing Data from 1990 to 2010. Environ. Res. Lett. 2013, 8, 044052. [Google Scholar] [CrossRef]
- Shangguan, D.; Li, D.; Ding, Y.; Liu, J.; Anjum, M.N.; Li, Y.; Guo, W. Determining the Events in a Glacial Disaster Chain at Badswat Glacier in the Karakoram Range Using Remote Sensing. Remote Sens. 2021, 13, 1165. [Google Scholar] [CrossRef]
- Chen, M.; Chen, Y.; Fang, G.; Zheng, G.; Li, Z.; Li, Y.; Zhu, Z. Risk Assessment of Glacial Lake Outburst Flood in the Central Asian Tienshan Mountains. npj Clim. Atmos. Sci. 2024, 7, 209. [Google Scholar] [CrossRef]
- Bazai, N.A.; Cui, P.; Carling, P.A.; Wang, H.; Hassan, J.; Liu, D.; Zhang, G.; Jin, W. Increasing Glacial Lake Outburst Flood Hazard in Response to Surge Glaciers in the Karakoram. Earth Sci. Rev. 2021, 212, 103432. [Google Scholar] [CrossRef]
- Jiang, D.; Li, S.; Hajnsek, I.; Siddique, M.A.; Hong, W.; Wu, Y. Glacial Lake Mapping Using Remote Sensing Geo-Foundation Model. Int. J. Appl. Earth Obs. Geoinf. 2025, 136, 104371. [Google Scholar] [CrossRef]
- Byers, A.C.; Chand, M.B.; Lala, J.; Shrestha, M.; Byers, E.A.; Watanabe, T. Reconstructing the History of Glacial Lake Outburst Floods (GLOF) in the Kanchenjunga Conservation Area, East Nepal: An Interdisciplinary Approach. Sustainability 2020, 12, 5407. [Google Scholar] [CrossRef]
- Wang, W.; Yao, T.; Yang, X. Variations of Glacial Lakes and Glaciers in the Boshula Mountain Range, Southeast Tibet, from the 1970s to 2009. Ann. Glaciol. 2011, 52, 9–17. [Google Scholar] [CrossRef]
- Wang, S.; Qin, D.; Xiao, C. Moraine-Dammed Lake Distribution and Outburst Flood Risk in the Chinese Himalaya. J. Glaciol. 2015, 61, 115–126. [Google Scholar] [CrossRef]
- Ashraf, A.; Roohi, R.; Naz, R.; Mustafa, N. Monitoring Cryosphere and Associated Flood Hazards in High Mountain Ranges of Pakistan Using Remote Sensing Technique. Nat. Hazards 2014, 73, 933–949. [Google Scholar] [CrossRef]
- Yao, X.; Liu, S.; Sun, M.; Wei, J.; Guo, W. Volume Calculation and Analysis of the Changes in Moraine-Dammed Lakes in the North Himalaya: A Case Study of Longbasaba Lake. J. Glaciol. 2012, 58, 753–760. [Google Scholar] [CrossRef]
- Remya, S.N.; Kulkarni, A.V.; Pradeep, S.; Shrestha, D.G. Volume Estimation of Existing and Potential Glacier Lakes, Sikkim Himalaya, India. Curr. Sci. 2019, 116, 620–627. [Google Scholar] [CrossRef]
- Rafiq, M.; Romshoo, S.A.; Mishra, A.K.; Jalal, F. Modelling Chorabari Lake Outburst Flood, Kedarnath, India. J. Mt. Sci. 2019, 16, 64–76. [Google Scholar] [CrossRef]
- Jha, L.K.; Khare, D. Detection and Delineation of Glacial Lakes and Identification of Potentially Dangerous Lakes of Dhauliganga Basin in the Himalaya by Remote Sensing Techniques. Nat. Hazards 2017, 85, 301–327. [Google Scholar] [CrossRef]
- Medeu, A.R.; Popov, N.V.; Blagovechshenskiy, V.P.; Askarova, M.A.; Medeu, A.A.; Ranova, S.U.; Kamalbekova, A.; Bolch, T. Moraine-Dammed Glacial Lakes and Threat of Glacial Debris Flows in South-East Kazakhstan. Earth Sci. Rev. 2022, 229, 103999. [Google Scholar] [CrossRef]
- Aggarwal, A.; Jain, S.K.; Lohani, A.K.; Jain, N. Glacial Lake Outburst Flood Risk Assessment Using Combined Approaches of Remote Sensing, GIS and Dam Break Modelling. Geomat. Nat. Hazards Risk 2016, 7, 18–36. [Google Scholar] [CrossRef]
- Govindha Raj, B.K.; Kumar, V.K.; Remya, S.N. Remote Sensing-Based Inventory of Glacial Lakes in Sikkim Himalaya: Semi-Automated Approach Using Satellite Data. Geomat. Nat. Hazards Risk 2013, 4, 241–253. [Google Scholar] [CrossRef]
- Ashraf, A.; Naz, R.; Roohi, R. Glacial Lake Outburst Flood Hazards in Hindukush, Karakoram and Himalayan Ranges of Pakistan: Implications and Risk Analysis. Geomat. Nat. Hazards Risk 2012, 3, 113–132. [Google Scholar] [CrossRef]
- Shukla, A.; Garg, P.K.; Srivastava, S. Evolution of Glacial and High-Altitude Lakes in the Sikkim, Eastern Himalaya over the Past Four Decades (1975–2017). Front. Environ. Sci. 2018, 6, 81. [Google Scholar] [CrossRef]
- Lesi, M.; Nie, Y.; Shugar, D.H.; Wang, J.; Deng, Q.; Chen, H.; Fan, J. Landsat- and Sentinel-Derived Glacial Lake Dataset in the China-Pakistan Economic Corridor from 1990 to 2020. Earth Syst. Sci. Data 2022, 14, 5489–5512. [Google Scholar] [CrossRef]
- Begam, S.; Sen, D. Mapping of Moraine Dammed Glacial Lakes and Assessment of Their Areal Changes in the Central and Eastern Himalayas Using Satellite Data. J. Mt. Sci. 2019, 16, 77–94. [Google Scholar] [CrossRef]
- Sharma, R.K.; Pradhan, P.; Sharma, N.P.; Shrestha, D.G. Remote Sensing and in Situ-Based Assessment of Rapidly Growing South Lhonak Glacial Lake in Eastern Himalaya, India. Nat. Hazards 2018, 93, 393–409. [Google Scholar] [CrossRef]
- Yang, X.; Lu, X.; Park, E.; Tarolli, P. Impacts of Climate Change on Lake Fluctuations in the Hindu Kush-Himalaya-Tibetan Plateau. Remote Sens. 2019, 11, 1082. [Google Scholar] [CrossRef]
- Ahmed, R.; Rawat, M.; Wani, G.F.; Ahmad, S.T.; Ahmed, P.; Jain, S.K.; Meraj, G.; Mir, R.A.; Rather, A.F.; Farooq, M. Glacial Lake Outburst Flood Hazard and Risk Assessment of Gangabal Lake in the Upper Jhelum Basin of Kashmir Himalaya Using Geospatial Technology and Hydrodynamic Modeling. Remote Sens. 2022, 14, 5957. [Google Scholar] [CrossRef]
- Ye, Q.; Wang, Y.; Liu, L.; Guo, L.; Zhang, X.; Dai, L.; Zhai, L.; Hu, Y.; Ali, N.; Ji, X.; et al. Remote Sensing and Modeling of the Cryosphere in High Mountain Asia: A Multidisciplinary Review. Remote Sens. 2024, 16, 1709. [Google Scholar] [CrossRef]
- Gao, Y.; Yang, W.; Guo, R.; Jiang, L. Remote Sensing Monitoring and Analysis of Jinwuco Lateral Moraine Landslide-Glacial Lake Outburst in Southeast Tibet. Remote Sens. 2023, 15, 1475. [Google Scholar] [CrossRef]
- Zhang, Z.; Ahmad, Z.; Xiong, S.; Zhang, W. Glacier Velocity and Surge Detection in the Karakoram Region, Pakistan: Using Remotely Sensed Data with Cross-Correlation Feature Tracking. Int. J. Digit. Earth 2024, 17, 2441928. [Google Scholar] [CrossRef]
- Emmer, A.; Vilímek, V.; Klimeš, J.; Cochachin, A. Glacier Retreat, Lakes Development and Associated Natural Hazards in Cordilera Blanca, Peru. In Proceedings of the Environmental Science and Engineering; Springer Science and Business Media Deutschland GmbH: Berlin/Heidelberg, Germany, 2014; pp. 231–252. [Google Scholar]
- Alford, D.; Archer, D.; Bookhagen, B.; Grabs, W.; Halvorson, S.; Hewitt, K.; Immerzeel, W.; Kamp, U.; Krumwiede, B. Monitoring of Glaciers, Climate, and Runoff in the Hindu Kush-Himalaya Mountains; World Bank Publications-Books: Washington, DC, USA, 2012. [Google Scholar]
- Kirschbaum, D.; Watson, C.S.; Rounce, D.R.; Shugar, D.H.; Kargel, J.S.; Haritashya, U.K.; Amatya, P.; Shean, D.; Anderson, E.R.; Jo, M. The State of Remote Sensing Capabilities of Cascading Hazards Over High Mountain Asia. Front. Earth Sci. 2019, 7, 197. [Google Scholar] [CrossRef]
- Goswami, U.P.; Goyal, M.K. Assessment of Glacial Lake Development and Downstream Flood Impacts of Critical Glacial Lake. Nat. Hazards 2021, 109, 1027–1046. [Google Scholar] [CrossRef]
- Hu, J.; Yao, X.; Duan, H.; Zhang, Y.; Wang, Y.; Wu, T. Temporal and Spatial Changes and GLOF Susceptibility Assessment of Glacial Lakes in Nepal from 2000 to 2020. Remote Sens. 2022, 14, 5034. [Google Scholar] [CrossRef]
- Rai, S.K.; Sahu, R.; Dhar, S.; Kumar, A. Four Decades of Glacier and Glacial Lake Dynamics in Kishtwar High Altitude National Park, Chenab Basin, Jammu and Kashmir, India. Model. Earth Syst. Environ. 2024, 10, 1171–1189. [Google Scholar] [CrossRef]
- Banerjee, A.; Kang, S.; Guo, W.; Meadows, M.E.; Wang, W.; Sengupta, D.; Zhang, T. Glacier Retreat and Lake Outburst Floods in the Central Himalayan Region from 2000 to 2022. Nat. Hazards 2024, 120, 5485–5508. [Google Scholar] [CrossRef]
- Mazhar, N.; Fatima, T.; Nasar-U-minallah, M.; Sajjad, A.; Abbas, S. Spatio-Temporal Monitoring and Risk Mapping of Glacial Lake Outburst Flood in Hunza Valley, Pakistan. Proc. Pak. Acad. Sci. Part A 2024, 61, 283–291. [Google Scholar] [CrossRef]
- Kumar, V.; Venkataramana, G.; Høgda, K.A. Glacier Surface Velocity Estimation Using SAR Interferometry Technique Applying Ascending and Descending Passes in Himalayas. Int. J. Appl. Earth Obs. Geoinf. 2011, 13, 545–551. [Google Scholar] [CrossRef]
- Zhang, B.; Liu, G.; Zhang, R.; Fu, Y.; Liu, Q.; Cai, J.; Wang, X.; Li, Z. Monitoring Dynamic Evolution of the Glacial Lakes by Using Time Series of Sentinel-1a Sar Images. Remote Sens. 2021, 13, 1313. [Google Scholar] [CrossRef]
- Shi, Y.; Che, T.; Bao, J.; Wang, X.; Liu, G.; Bie, Q.; He, Y.; Wu, R.; Feng, D. Glacial Lakes Control Ice Flow: New Insights from Satellite SAR PO-SBAS Observations in Duiya Glacier, Southern Tibetan Plateau. Int. J. Digit. Earth 2024, 17, 2365964. [Google Scholar] [CrossRef]
- Solgaard, A.M.; Rapp, D.; Noël, B.P.Y.; Hvidberg, C.S. Seasonal Patterns of Greenland Ice Velocity from Sentinel-1 SAR Data Linked to Runoff. Geophys. Res. Lett. 2022, 49, e2022GL100343. [Google Scholar] [CrossRef]
- Euillades, L.D.; Euillades, P.A.; Riveros, N.C.; Masiokas, M.H.; Ruiz, L.; Pitte, P.; Elefante, S.; Casu, F.; Balbarani, S. Detection of Glaciers Displacement Time-Series Using SAR. Remote Sens. Environ. 2016, 184, 188–198. [Google Scholar] [CrossRef]
- Jain, S.K.; Lohani, A.K.; Singh, R.D.; Chaudhary, A.; Thakural, L.N. Glacial Lakes and Glacial Lake Outburst Flood in a Himalayan Basin Using Remote Sensing and GIS. Nat. Hazards 2012, 62, 887–899. [Google Scholar] [CrossRef]
- Giordan, D.; Adams, M.S.; Aicardi, I.; Alicandro, M.; Allasia, P.; Baldo, M.; De Berardinis, P.; Dominici, D.; Godone, D.; Hobbs, P.; et al. The Use of Unmanned Aerial Vehicles (UAVs) for Engineering Geology Applications. Bull. Eng. Geol. Environ. 2020, 79, 3437–3481. [Google Scholar] [CrossRef]
- Rai, S.K.; Dhar, S.; Sahu, R.; Kumar, A. Two Decades of Glacier and Glacial Lake Change in the Dhauladhar Mountain Range, Himachal Himalayas, India (2000–2020). J. Indian Soc. Remote Sens. 2024, 52, 633–644. [Google Scholar] [CrossRef]
- Jiang, L.; Lin, Z.; Zhou, Z.; Luo, H.; Zheng, J.; Su, D.; Song, M. Monitoring and Disaster Assessment of Glacier Lake Outburst in High Mountains Asian Using Multi-Satellites and HEC-RAS: A Case of Kyagar in 2018. Remote Sens. 2024, 16, 4447. [Google Scholar] [CrossRef]
- Srivastava, P.; Bhambri, R.; Kawishwar, P.; Dobhal, D.P. Water Level Changes of High Altitude Lakes in Himalaya–Karakoram from ICESat Altimetry. J. Earth Syst. Sci. 2013, 122, 1533–1543. [Google Scholar] [CrossRef]
- Sharma, A.; Prakash, C. Glacial Lakes Mapping Using Satellite Images and Deep Learning Algorithms in Northwestern Indian Himalayas. Model. Earth Syst. Environ. 2024, 10, 2063–2077. [Google Scholar] [CrossRef]
- Ke, L.; Wang, R.; Zhang, J.; Ding, X. Remote-Sensing Characterization of Surging Glaciers in High Mountain Asia in the Past Two Decades. Front. Earth Sci. 2024, 12, 1499882. [Google Scholar] [CrossRef]
- Abderhalden, J.M.; Bly, K.K.; Lappe, R.; Andreassen, L.M.; Rogozhina, I. Tracking Rapid and Slow Ice-Dammed Lake Changes through Optical Satellites and Local Knowledge—A Case Study of Tystigbreen in Norway. J. Glaciol. 2024, 71, e71. [Google Scholar] [CrossRef]
- Peng, M.; Zhang, G.; Yu, J.; Wang, W.; Xu, F.; Rinzin, S. Potential Threats of Glacial Lake Changes to the Sichuan-Tibet Railway. J. Glaciol. 2024, 71, e76. [Google Scholar] [CrossRef]
- Zhao, Y.; Jiang, W.; Li, Q.; Jiao, Q.; Tian, Y.; Li, Y.; Gong, T.; Gao, Y.; Zhang, W. An Analysis of the Mechanisms Involved in Glacial Lake Outburst Flooding in Nyalam, Southern Tibet, in 2018 Based on Multi-Source Data. Remote Sens. 2024, 16, 2719. [Google Scholar] [CrossRef]
- Yang, L.; Lu, Z.; Ouyang, C.; Zhao, C.; Hu, X.; Zhang, Q. Glacial Lake Outburst Flood Monitoring and Modeling through Integrating Multiple Remote Sensing Methods and HEC-RAS. Remote Sens. 2023, 15, 5327. [Google Scholar] [CrossRef]
- Haritashya, U.K.; Kargel, J.S.; Shugar, D.H.; Leonard, G.J.; Strattman, K.; Watson, C.S.; Shean, D.; Harrison, S.; Mandli, K.T.; Regmi, D. Evolution and Controls of Large Glacial Lakes in the Nepal Himalaya. Remote Sens. 2018, 10, 798. [Google Scholar] [CrossRef]
- Piermattei, L.; Zemp, M.; Sommer, C.; Brun, F.; Braun, M.H.; Andreassen, L.M.; Belart, J.M.C.; Berthier, E.; Bhattacharya, A.; Boehm Vock, L.; et al. Observing Glacier Elevation Changes from Spaceborne Optical and Radar—An Inter-Comparison Experiment Using ASTER and TanDEM-X Data. Cryosphere 2024, 18, 3195–3230. [Google Scholar] [CrossRef]
- Li, M.; Hong, L.; Guo, J.; Zhu, A. Automated Extraction of Lake Water Bodies in Complex Geographical Environments by Fusing Sentinel-1/2 Data. Water 2022, 14, 30. [Google Scholar] [CrossRef]
- Turbe, C.; Karbou, F.; Rabatel, A.; Gouttevin, I. Snowmelt Dynamics in a Temperate Glacier Using Sentinel-1 SAR Images: A Case Study on Saint-Sorlin Glacier, French Alps. IEEE J. Sel. Top. Appl. Earth Obs. Remote Sens. 2024, 17, 8904–8917. [Google Scholar] [CrossRef]
- Brencher, G.; Henderson, S.; Shean, D. Quantifying Degradation of the Imja Lake Moraine Dam with Fused InSAR and SAR Feature Tracking Time Series. EGUsphere 2024, 2024, 1–30. [Google Scholar] [CrossRef]
- Schubert, A.; Faes, A.; Kääb, A.; Meier, E. Glacier Surface Velocity Estimation Using Repeat TerraSAR-X Images: Wavelet- vs. Correlation-Based Image Matching. ISPRS J. Photogramm. Remote Sens. 2013, 82, 49–62. [Google Scholar] [CrossRef]
- Marsh, O.J.; Price, D.; Courville, Z.R.; Floricioiu, D. Crevasse and Rift Detection in Antarctica from TerraSAR-X Satellite Imagery. Cold Reg. Sci. Technol. 2021, 187, 103284. [Google Scholar] [CrossRef]
- Rather, A.F.; Ahmed, R.; Bansal, J.K.; Mir, R.A.; Ahmed, P.; Malik, I.H.; Varade, D. Glacial Lake Outburst Flood Risk Assessment of a Rapidly Expanding Glacial Lake in the Ladakh Region of Western Himalaya, Using Hydrodynamic Modeling. Geomat. Nat. Hazards Risk 2024, 15, 2413893. [Google Scholar] [CrossRef]
- Van Wychen, W.; Copland, L.; Jiskoot, H.; Gray, L.; Sharp, M.; Burgess, D. Surface Velocities of Glaciers in Western Canada from Speckle-Tracking of ALOS PALSAR and RADARSAT-2 Data. Can. J. Remote Sens. 2018, 44, 57–66. [Google Scholar] [CrossRef]
- Suryawanshi, M.R.; McMillan, M.; Maddalena, J.; Piras, F.; Aublanc, J.; Daguzé, J.-A.; Grau, C.; Huang, Q. New Radar Altimetry Datasets of Greenland and Antarctic Surface Elevation, 1991–2012. EGUsphere 2024, 2024, 1–37. [Google Scholar] [CrossRef]
- Xu, X.; Liu, L.; Huang, L.; Hu, Y. Combined Use of Multi-Source Satellite Imagery and Deep Learning for Automated Mapping of Glacial Lakes in the Bhutan Himalaya. Sci. Remote Sens. 2024, 10, 100157. [Google Scholar] [CrossRef]
- Kaushik, S.; Singh, T.; Joshi, P.K.; Dietz, A.J. Automated Mapping of Glacial Lakes Using Multisource Remote Sensing Data and Deep Convolutional Neural Network. Int. J. Appl. Earth Obs. Geoinf. 2022, 115, 103085. [Google Scholar] [CrossRef]
- Peng, T.; Chen, N.; Pudasaini, S.P.; Mergili, M.; Wang, T.; Liu, M.; Shangguan, D. Risk Assessment of a Glacial Lake with Abruptly Slowing Expansion, Jiongpu, Southeastern Tibet. Geomorphology 2025, 468, 109471. [Google Scholar] [CrossRef]
- Bhardwaj, A.; Sam, L.; Akanksha; Martín-Torres, F.J.; Kumar, R. UAVs as Remote Sensing Platform in Glaciology: Present Applications and Future Prospects. Remote Sens. Environ. 2016, 175, 196–204. [Google Scholar] [CrossRef]
- Buhler, Y.; Adams, M.S.; Bosch, R.; Stoffel, A. Mapping Snow Depth in Alpine Terrain with Unmanned Aerial Systems (UASs): Potential and Limitations. Cryosphere 2016, 10, 1075–1088. [Google Scholar] [CrossRef]
- Bazai, N.A.; Carling, P.A.; Cui, P.; Hao, W.; Guotao, Z.; Dingzhu, L.; Hassan, J. Predicting the Risk of Glacial Lake Outburst Floods in Karakorum. EGUsphere 2024, 2024, 1–22. [Google Scholar] [CrossRef]
- Rossini, M.; Di Mauro, B.; Garzonio, R.; Baccolo, G.; Cavallini, G.; Mattavelli, M.; De Amicis, M.; Colombo, R. Rapid Melting Dynamics of an Alpine Glacier with Repeated UAV Photogrammetry. Geomorphology 2018, 304, 159–172. [Google Scholar] [CrossRef]
- Mustafa, H.; Tariq, A.; Shu, H.; Hassan, S.N.u.; Khan, G.; Brian, J.D.; Almutairi, K.F.; Soufan, W. Integrating Multisource Data and Machine Learning for Supraglacial Lake Detection: Implications for Environmental Management and Sustainable Development Goals in High Mountainous Regions. J. Environ. Manag. 2024, 370, 122490. [Google Scholar] [CrossRef] [PubMed]
- Cheng, X.; Shangguan, D.; Yang, C.; Li, W.; Zhou, Z.; Liu, X.; Li, D.; Zhang, X.; Ding, H.; Liu, Z.; et al. Temporal and Spatial Changes of Glacial Lakes in the Central Himalayas and Their Response to Climate Change Based on Multi-Source Remote Sensing Data. Glob. Planet. Change 2025, 245, 104675. [Google Scholar] [CrossRef]
- Wu, R.; Liu, G.; Bao, X.; Lv, J.; Shama, A.; Zhang, B.; Mao, W.; Chen, J.; Yang, Z.; Zhang, R. Eliminating Geometric Distortion with Dual-Orbit Sentinel-1 SAR Fusion for Accurate Glacial Lake Extraction in Southeast Tibet Plateau. Int. J. Appl. Earth Obs. Geoinf. 2025, 136, 104329. [Google Scholar] [CrossRef]
- Taylor, L.S.; Quincey, D.J.; Smith, M.W.; Baumhoer, C.A.; McMillan, M.; Mansell, D.T. Remote Sensing of the Mountain Cryosphere: Current Capabilities and Future Opportunities for Research. Prog. Phys. Geogr. 2021, 45, 931–964. [Google Scholar] [CrossRef]
- Bazai, N.A.; Carling, P.A.; Cui, P.; Hao, W.; Guotao, Z.; Dingzhu, L.; Hassan, J. Refining Lake Volume Estimation and Critical Depth Identification for Enhanced Glacial Lake Outburst Flood (GLOF) Event Anticipation. Cryosphere 2024, 18, 5921–5938. [Google Scholar] [CrossRef]
- Gu, C.; Li, S.; Liu, M.; Hu, K.; Wang, P. Monitoring Glacier Lake Outburst Flood (GLOF) of Lake Merzbacher Using Dense Chinese High-Resolution Satellite Images. Remote Sens. 2023, 15, 1941. [Google Scholar] [CrossRef]
- Rawat, M.; Jain, S.K.; Ahmed, R.; Lohani, A.K. Glacial Lake Outburst Flood Risk Assessment Using Remote Sensing and Hydrodynamic Modeling: A Case Study of Satluj Basin, Western Himalayas, India. Environ. Sci. Pollut. Res. 2023, 30, 41591–41608. [Google Scholar] [CrossRef]
- Wang, Y.; Li, J.; Wu, L.; Guo, L.; Hu, J.; Zhang, X. Estimating the Changes in Glaciers and Glacial Lakes in the Xixabangma Massif, Central Himalayas, between 1974 and 2018 from Multisource Remote Sensing Data. Remote Sens. 2021, 13, 3903. [Google Scholar] [CrossRef]
- Panuju, D.R.; Paull, D.J.; Griffin, A.L. Change Detection Techniques Based on Multispectral Images for Investigating Land Cover Dynamics. Remote Sens. 2020, 12, 1781. [Google Scholar] [CrossRef]
- Taloor, A.K.; Parsad, G.; Sharma, S.; Sambyal, S.; Kumar, G.; Sharma, R.; Kothyari, G.C.; Sharma, M. Multi-Criteria Assessment of PDGLs for GLOFs Hazards in the Bhut and Warwan Sub-Basins of the Chenab Basin, Northwestern Himalaya. Results Earth Sci. 2024, 2, 100046. [Google Scholar] [CrossRef]
- Gómez, C.; White, J.C.; Wulder, M.A. Optical Remotely Sensed Time Series Data for Land Cover Classification: A Review. ISPRS J. Photogramm. Remote Sens. 2016, 116, 55–72. [Google Scholar] [CrossRef]
- Huang, L.; Li, Z.; Tian, B.-S.; Chen, Q.; Liu, J.-L.; Zhang, R. Classification and Snow Line Detection for Glacial Areas Using the Polarimetric SAR Image. Remote Sens. Environ. 2011, 115, 1721–1732. [Google Scholar] [CrossRef]
- Mitkari, K.V.; Arora, M.K.; Tiwari, R.K. Extraction of Glacial Lakes in Gangotri Glacier Using Object-Based Image Analysis. IEEE J. Sel. Top. Appl. Earth Obs. Remote Sens. 2017, 10, 5275–5283. [Google Scholar] [CrossRef]
- Zhang, Z.; Li, X.; Zhou, C.; Zhao, Y.; Zhao, G.; Tang, Q. Linking Ground Ice and Glacier Melting to Lake Volume Change in the Dogai Coring Watershed on the Tibetan Plateau. J. Hydrol. 2024, 629, 130581. [Google Scholar] [CrossRef]
- Mondal, S.K.; Patel, V.D.; Bharti, R.; Singh, R.P. Causes and Effects of Shisper Glacial Lake Outburst Flood Event in Karakoram in 2022. Geomat. Nat. Hazards Risk 2023, 14, 2264460. [Google Scholar] [CrossRef]
- Kroczek, T.; Vilímek, V. Glacial Lakes Inventory and Susceptibility Assessment in the Alsek River Basin, Yukon, Canada. Geoenviron. Disasters 2024, 11, 42. [Google Scholar] [CrossRef]
- Tak, S.; Keshari, A.K. Investigating Mass Balance of Parvati Glacier in Himalaya Using Satellite Imagery Based Model. Sci. Rep. 2020, 10, 12211. [Google Scholar] [CrossRef]
- Gilany, N.; Iqbal, J.; Ahmed, A. Simulation of Glacial Lake Outburst Flood Hazard in Hunza Valley of Upper Indus Basin. Int. J. Adv. Appl. Sci. 2021, 8, 41–49. [Google Scholar] [CrossRef]
- Das, S.; Das, S.; Mandal, S.T.; Sharma, M.C.; Ramsankaran, R. Inventory and GLOF Susceptibility of Glacial Lakes in Chenab Basin, Western Himalaya. Geomat. Nat. Hazards Risk 2024, 15, 2356216. [Google Scholar] [CrossRef]
- Abdul Hakeem, K.; Abirami, S.; Rao, V.V.; Diwakar, P.G.; Dadhwal, V.K. Updated Inventory of Glacial Lakes in Teesta Basin Using Remote Sensing Data for Use in GLOF Risk Assessment. J. Indian Soc. Remote Sens. 2018, 46, 463–470. [Google Scholar] [CrossRef]
- Ma, J.; Song, C.; Wang, Y. Spatially and Temporally Resolved Monitoring of Glacial Lake Changes in Alps During the Recent Two Decades. Front. Earth Sci. 2021, 9, 723386. [Google Scholar] [CrossRef]
- Schmidt, S.; Nüsser, M.; Baghel, R.; Dame, J. Cryosphere Hazards in Ladakh: The 2014 Gya Glacial Lake Outburst Flood and Its Implications for Risk Assessment. Nat. Hazards 2020, 104, 2071–2095. [Google Scholar] [CrossRef]
- Round, V.; Leinss, S.; Huss, M.; Haemmig, C.; Hajnsek, I. Surge Dynamics and Lake Outbursts of Kyagar Glacier, Karakoram. Cryosphere 2017, 11, 723–739. [Google Scholar] [CrossRef]
- Prakash, C.; Nagarajan, R. Glacial Lake Changes and Outburst Flood Hazard in Chandra Basin, North-Western Indian Himalaya. Geomat. Nat. Hazards Risk 2018, 9, 337–355. [Google Scholar] [CrossRef]
- Panda, R.; Padhee, S.K.; Dutta, S. Glof Study in Tawang River Basin, Arunachal Pradesh, India. In Proceedings of the International Archives of the Photogrammetry, Remote Sensing and Spatial Information Sciences—ISPRS Archives; International Society for Photogrammetry and Remote Sensing: Hyderabad, India, 2014; Volume XL–8, pp. 101–109. [Google Scholar]
- Kienholz, C.; Pierce, J.; Hood, E.; Amundson, J.M.; Wolken, G.J.; Jacobs, A.; Hart, S.; Wikstrom Jones, K.; Abdel-Fattah, D.; Johnson, C.; et al. Deglacierization of a Marginal Basin and Implications for Outburst Floods, Mendenhall Glacier, Alaska. Front. Earth Sci. 2020, 8, 137. [Google Scholar] [CrossRef]
- Kattel, D.B.; Mohanty, A.; Daiyrov, M.; Wang, W.; Mishra, M.; Kulenbekov, Z.; Dawadi, B. Evaluation of Glacial Lakes and Catastrophic Floods on the Northern Slopes of the Kyrgyz Range. Mt. Res. Dev. 2020, 40, R37–R47. [Google Scholar] [CrossRef]
- Akbar, S.; Wang, J.; Ullah, A.; Latif, Y.; Muhammad, S. The Growth and Emergence of Potentially Dangerous Glacier Lakes in Astore Basin, Western Himalaya during 1993–2021. Geomat. Nat. Hazards Risk 2024, 15, 2353838. [Google Scholar] [CrossRef]
- Watson, C.S.; Kargel, J.S.; Shugar, D.H.; Haritashya, U.K.; Schiassi, E.; Furfaro, R. Mass Loss from Calving in Himalayan Proglacial Lakes. Front. Earth Sci. 2020, 7, 342. [Google Scholar] [CrossRef]
- Chen, T.; Wang, J.; Che, T.; Hao, X.; Li, H. High Spatial Resolution Elevation Change Dataset Derived from ICESat-2 Crossover Points on the Tibetan Plateau. Sci. Data 2024, 11, 394. [Google Scholar] [CrossRef]
- Das, S.; Kar, N.S.; Bandyopadhyay, S. Glacial Lake Outburst Flood at Kedarnath, Indian Himalaya: A Study Using Digital Elevation Models and Satellite Images. Nat. Hazards 2015, 77, 769–786. [Google Scholar] [CrossRef]
- Ashraf, A.; Naz, R.; Iqbal, M.B. Heterogeneous Expansion of End-Moraine Dammed Lakes in the Hindukush-Karakoram-Himalaya Ranges of Pakistan during 2001–2013. J. Mt. Sci. 2015, 12, 1113–1124. [Google Scholar] [CrossRef]
- Gurung, D.R.; Khanal, N.R.; Bajracharya, S.R.; Tsering, K.; Joshi, S.; Tshering, P.; Chhetri, L.K.; Lotay, Y.; Penjor, T. Lemthang Tsho Glacial Lake Outburst Flood (GLOF) in Bhutan: Cause and Impact. Geoenviron. Disasters 2017, 4, 17. [Google Scholar] [CrossRef]
- Muhammad, S.; Li, J.; Steiner, J.F.; Shrestha, F.; Shah, G.M.; Berthier, E.; Guo, L.; Wu, L.-x.; Tian, L. A Holistic View of Shisper Glacier Surge and Outburst Floods: From Physical Processes to Downstream Impacts. Geomat. Nat. Hazards Risk 2021, 12, 2755–2775. [Google Scholar] [CrossRef]
- Wangchuk, S.; Bolch, T. Mapping of Glacial Lakes Using Sentinel-1 and Sentinel-2 Data and a Random Forest Classifier: Strengths and Challenges. Sci. Remote Sens. 2020, 2, 100008. [Google Scholar] [CrossRef]
- Thati, J.; Ari, S.; Agrawal, K. Chapter 15—Extraction of Glacial Lakes in the Himalayan Region Using Landsat Imagery. In New Paradigms in Computational Modeling and Its Applications; Chakraverty, S., Ed.; Academic Press: New York, NY, USA, 2021; pp. 241–254. ISBN 978-0-12-822133-4. [Google Scholar]
- Sharma, A.; Thakur, V.; Prakash, C.; Sharma, A.; Sharma, R. Deep Learning-Based Glacial Lakes Extraction and Mapping in the Chandra–Bhaga Basin. J. Indian Soc. Remote Sens. 2024, 52, 435–447. [Google Scholar] [CrossRef]
- Banerjee, P.; Bhuiyan, C. Glacial Lakes of Sikkim Himalaya: Their Dynamics, Trends, and Likely Fate—A Timeseries Analysis through Cloud-Based Geocomputing, and Machine Learning. Geomat. Nat. Hazards Risk 2023, 14, 2286903. [Google Scholar] [CrossRef]
- Thomas, D.J.; Robson, B.A.; Racoviteanu, A. An Integrated Deep Learning and Object-Based Image Analysis Approach for Mapping Debris-Covered Glaciers. Front. Remote Sens. 2023, 4, 1161530. [Google Scholar] [CrossRef]
- Liu, Y.; Chen, X.; Qiu, Y.; Hao, J.; Yang, J.; Li, L. Mapping Snow Avalanche Debris by Object-Based Classification in Mountainous Regions from Sentinel-1 Images and Causative Indices. Catena 2021, 206, 105559. [Google Scholar] [CrossRef]
- Almansoori, M.; Telek, M. Anomaly Detection Using Combination of Autoencoder and Isolation Forest; Periodica Polytechnica Budapest University of Technology and Economics: Budapest, Hungary, 2023; pp. 25–30. [Google Scholar]
- Xu, T.; Tian, A.; Gao, J.; Yan, H.; Liu, C. Analysis of the Spatial Heterogeneity of Glacier Melting in Tibet Autonomous Region and Its Influential Factors Using the K-Means and XGBoost-SHAP Algorithms. Environ. Model. Softw. 2024, 182, 106194. [Google Scholar] [CrossRef]
- Sood, V.; Tiwari, R.K.; Singh, S.; Kaur, R.; Parida, B.R. Glacier Boundary Mapping Using Deep Learning Classification over Bara Shigri Glacier in Western Himalayas. Sustainability 2022, 14, 13485. [Google Scholar] [CrossRef]
- Sattar, A.; Haritashya, U.K.; Kargel, J.S.; Leonard, G.J.; Shugar, D.H.; Chase, D. V Modeling Lake Outburst and Downstream Hazard Assessment of the Lower Barun Glacial Lake, Nepal Himalaya. J. Hydrol. 2021, 598, 126208. [Google Scholar] [CrossRef]
- Mohanty, L.; Maiti, S. Probability of Glacial Lake Outburst Flooding in the Himalaya. Resour. Environ. Sustain. 2021, 5, 100031. [Google Scholar] [CrossRef]
- Durlević, U.; Valjarević, A.; Novković, I.; Ćurčić, N.B.; Smiljić, M.; Morar, C.; Stoica, A.; Barišić, D.; Lukić, T. GIS-Based Spatial Modeling of Snow Avalanches Using Analytic Hierarchy Process. A Case Study of the Šar Mountains, Serbia. Atmosphere 2022, 13, 1229. [Google Scholar] [CrossRef]
- Yilmaz, B. Application of Gis-Based Fuzzy Logic and Analytical Hierarchy Process (Ahp) to Snow Avalanche Susceptibility Mapping, North San Juan, Colorado. Master’s Thesis, University of Colorado Boulde, Boulder, CO, USA, 2016. [Google Scholar]
- Kougkoulos, I.; Cook, S.J.; Jomelli, V.; Clarke, L.; Symeonakis, E.; Dortch, J.M.; Edwards, L.A.; Merad, M. Use of Multi-Criteria Decision Analysis to Identify Potentially Dangerous Glacial Lakes. Sci. Total Environ. 2018, 621, 1453–1466. [Google Scholar] [CrossRef]
- Gao, J.; Du, J.; Yixi, Z. Forewarning Model for Glacial Lake Outburst in Southeast Tibet. Appl. Sci. 2023, 13, 1797. [Google Scholar] [CrossRef]
- Wang, X.; Chen, G.; Dai, X.; Zhao, J.; Liu, X.; Gao, Y.; Zhang, J.; Chen, Y.; Li, X.; Qin, W.; et al. Improved Process Management of Glacial Lake Outburst Flood Hazards by Integrating Modular Monitoring, Assessment, and Simulation. Water Resour. Manag. 2022, 36, 2343–2358. [Google Scholar] [CrossRef]
- Pavlyukevich, E.D.; Krylenko, I.N.; Krylenko, I.V. Modern Evolution and Hydrological Regime of the Bashkara Glacier Lakes System (Central Caucasus, Russia) after the Outburst on September 1, 2017. Geogr. Environ. Sustain. 2024, 17, 66–75. [Google Scholar] [CrossRef]
- Zhang, S.; Nie, Y.; Zhang, H. Glacial Lake Changes and Risk Assessment in Rongxer Watershed of China–Nepal Economic Corridor. Remote Sens. 2024, 16, 725. [Google Scholar] [CrossRef]
- Mussina, A.; Abdullayeva, A.; Barandun, M.; Cicoira, A.; Tursyngali, M. Assessment of the Current State and Temporal Changes of Glacial-Moraine Lakes in the Central and Eastern Part of the Northern Slope of the Ile Alatau, Kazakhstan. J. Water Land Dev. 2024, 63, 19–24. [Google Scholar] [CrossRef]
- Ashraf, A.; Iqbal, M.B.; Mustafa, N.; Naz, R.; Ahmad, B. Prevalent Risk of Glacial Lake Outburst Flood Hazard in the Hindu Kush–Karakoram–Himalaya Region of Pakistan. Environ. Earth Sci. 2021, 80, 451. [Google Scholar] [CrossRef]










| Satellite | Sensor | Resolution (Spatial/Temporal) | Type | Key Features | Application |
|---|---|---|---|---|---|
| Sentinel-1 | Synthetic Aperture Radar (SAR) (C-band) | 5–20 m/6 days | Radar | All-weather, day and night imaging; interferometric capabilities | Monitoring glacier movement, detecting ground deformation, assessing dam stability, and tracking lake expansion. |
| TerraSAR-X | SAR (X-band) | 1–40 m/11 days | Radar | High-resolution, all-weather imaging | Detailed mapping of glacier surfaces, monitoring ice flow, and detecting small-scale changes in glacial lakes. |
| RADARSAT-2 | SAR (C-band) | 3–100 m/24 days | Radar | Flexible imaging options, fine resolution capabilities; all-weather, day and night imaging | Monitoring glacier dynamics, detecting surface deformation, and assessing GLOF risks. |
| ALOS- PALSAR | SAR (L-band) | 10–100 m/46 days | Radar | Penetrates vegetation, wide-area mapping | Monitoring glacier movement, detecting subsurface changes, and assessing glacial lake expansion in forested regions. |
| RISAT | SAR (C-band) | 1–50 m/25 days | Radar | All-weather, day and night imaging; high-resolution capabilities | Monitoring glacier movement, detecting surface deformation, and assessing GLOF risks in cloud-prone regions. |
| COSMO-SkyMed | SAR (X-band) | 1–40 m/1–4 days | Radar | High-resolution, all-weather imaging | Monitoring glacier dynamics, detecting surface deformation, and assessing GLOF risks in high-mountain regions. |
| Envisat | SAR | 30–50 m/35 days | Radar | Wide-swath imaging, all-weather capabilities | Historical monitoring of glacier retreat and glacial lake expansion, especially in remote regions. |
| ALOS World 3D | SAR (L-band) derived DEM | 5 m/static DEM | Radar | 3D terrain model | Creating high-resolution 3D models of glacial lakes and surrounding terrain for GLOF risk assessment. |
| Sentinel-2 | Multispectral Imager (MSI) | 10–60 m/5 days | Optical | Multispectral, frequent revisits, wide area coverage | Mapping glacial lake boundaries, monitoring lake area changes, and assessing water quality and turbidity. |
| Landsat-8 | Operational Land Imager (OLI) and Thermal Infrared Sensor (TIRS) | 30 m/16 days | Optical/Thermal | Long-term record of Earth’s surface, thermal infrared data | Historical analysis of glacial lake expansion, monitoring glacier retreat, and assessing thermal changes in glacial lakes. |
| SPOT-6 | High-Resolution Visible (HRV) | 1.5 m/1–4 days | Optical | High-resolution, fast revisit | Detailed mapping of glacial lake boundaries and monitoring small-scale changes in lake morphology. |
| WorldView | HRV | 0.31 m panchromatic, 1.24 m multispectral/Daily Revisit | Optical | Very high spatial resolution, high Accuracy | High-resolution mapping of glacial lakes, monitoring dam stability, and assessing small-scale changes in glacier termini. |
| Pleides | HRV | 0.5 m panchromatic, 2 m multispectral/Daily Revisit | Optical | High-resolution imagery, fast revisit | Detailed monitoring of glacial lake boundaries and dam structures, especially in remote and inaccessible regions. |
| Planet | HRV | 3–5 m/Daily Revisit | Optical | Daily revisit, global coverage | Frequent monitoring of glacial lake changes, tracking seasonal variations, and assessing GLOF risks. |
| ASTER GDEM | VNIR, TIR | 30 m/Static Dem | Optical | Digital elevation model (DEM) | Generating topographic maps of glacial lakes, assessing lake volume changes, and modelling GLOF scenarios. |
| SuperView-1 | HRV | 0.5 m panchromatic, 2 m multispectral/2 days | Optical | High-resolution, short revisit time | Detailed mapping of glacial lake boundaries and monitoring rapid changes in lake morphology. |
| Rapid Eye | HRV | 5 m panchromatic, 15 m multispectral/Daily Revisit | Optical | Large-area monitoring, daily revisit | Monitoring large glacial lakes, tracking seasonal changes, and assessing GLOF risks over wide areas. |
| LISS | Linear Imaging Self-Scanning Sensor | 5.8–70 m/5 days | Optical | Multi-spectral imaging, wide coverage | Monitoring glacial lake boundaries, assessing lake area changes, and tracking glacier retreat over time. |
| Gaofen-1 | HRV | 2 m panchromatic, 8 m multispectral/4 days | Optical | High-resolution, wide coverage | Monitoring glacial lake expansion, assessing water quality, and mapping glacier retreat. |
| CARTOSAT | Panchromatic and Multispectral Sensors | 1–2.5 m/4–5 days | Optical | High-resolution stereo mapping | Detailed topographic mapping of glacial lakes, monitoring dam stability, and assessing GLOF risks in high-mountain areas. |
| Super Dove | HRV | 3 m panchromatic, 12 m multispectral/Daily Revisit | Optical | Daily global coverage, high revisit | Frequent monitoring of glacial lake dynamics, tracking seasonal variations, and assessing GLOF risks. |
| GRACE | Gravity Recovery and Climate Experiment | NA | Gravity | Measures changes in Earth’s gravity field | Monitoring changes in glacial mass balance and lake water storage, which are critical for GLOF risk assessment. |
| ICESat-2 | Advanced Topographic Laser Altimeter System (ATLAS) | 0.7 m (along-track)/91 days | LiDAR | High-precision elevation measurements | Measuring glacier thickness changes, monitoring lake volume, and assessing GLOF risks. |
| Technique | Applicability in GLOF Studies | Strengths | Limitations | Data Requirements |
|---|---|---|---|---|
| Spectral Index Differencing (NDWI, MNDWI, etc.) | Detecting changes in water surface area and ice/snow melt, lake boundary delineation | Simple, computationally efficient, ideal for large-scale monitoring. | Sensitive to atmospheric/cloud conditions, struggles with turbid/shadowed water, may not detect subtle changes. | Multi-temporal optical satellite imagery (e.g., Landsat, Sentinel-2). |
| Image Differencing (Band Ratioing, Simple Differencing) | Identifying changes in pixel values between images (e.g., ice collapse, lake expansion) | Easy to implement, highlights areas of change. | Sensitive to radiometric differences, requires precise image co-registration, can generate many false positives. | Multi-temporal optical or radar satellite imagery. |
| Change Vector Analysis (CVA) | Analyzing both magnitude and direction of change in spectral space. (e.g., ice-to-water transitions) | Provides more detailed change information, robust to some radiometric differences. | Requires accurate atmospheric correction and co-registration, more complex than simple differencing. | Multi-temporal optical or radar satellite imagery. |
| Principal Component Analysis (PCA) Change Detection | Compressing multi-band data and highlighting significant changes. (e.g., glacier thinning) | Reduces data dimensionality, emphasizes major changes. | The interpretation of principal components can be challenging and sensitive to noise. | Multi-temporal multi-spectral satellite imagery. |
| Post-Classification Comparison | Comparing classified images from different dates. | Provides clear land-cover transition maps | Accuracy depends on classification accuracy and can propagate classification errors. | Multi-temporal classified satellite imagery. |
| Object-Based Image Analysis (OBIA) Change Detection | Analyzing changes in image objects (segments) rather than individual pixels. (e.g., dam morphology, debris-covered ice mapping) | More robust to noise and radiometric variations, can incorporate contextual information. | ||
| SAR Coherence Change Detection | Detecting changes in surface roughness and dielectric properties. (e.g., all-weather lake surface monitoring, dam stability) | Sensitive to water surface changes, can penetrate clouds and provide all-weather monitoring. | Affected by temporal decorrelation, requires precise co-registration, interpretation can be complex. | Multi-temporal SAR imagery (e.g., Sentinel-1). |
| Digital Elevation Model (DEM) Differencing | Monitoring changes in glacier elevation and volume. | Provides direct measurement of elevation changes and can detect subtle changes. | Requires accurate DEMs, affected by DEM errors and co-registration issues. | Multi-temporal DEMs (e.g., from LiDAR, stereo-photogrammetry, or InSAR). |
| Thermal Infrared (TIR) Change Detection | Monitoring changes in surface temperature, which can indicate melting or water presence. | Sensitive to temperature variations, can detect changes in thermal properties. | Affected by atmospheric conditions, requires accurate atmospheric correction, spatial resolution may be limited. | Multi-temporal TIR satellite imagery (e.g., Landsat thermal bands). |
| Parameter | Measurement Technique | Remote Sensing Tools | Application in GLOF Studies | Accuracy/Reliability |
|---|---|---|---|---|
| Glacier Extent/Area | Optical imagery classification, feature extraction | Landsat, Sentinel-2, high-resolution satellites (e.g., WorldView) | Monitoring glacier retreat, lake expansion, and overall changes in glacial environments. | High accuracy for clear imagery; accuracy affected by cloud cover and debris. |
| Glacier Surface Elevation/Volume | DEM differencing, InSAR, LiDAR | SRTM, TanDEM-X, ICESat-2, airborne LiDAR | Assessing glacier mass balance, detecting ice thinning, and estimating potential outburst volumes. | Accuracy varies with DEM source and terrain complexity; LiDAR provides highest accuracy. |
| Glacial Lake Area/Volume | Spectral indices (NDWI, MNDWI), optical imagery, DEM analysis, Area-Volume Relationship | Landsat, Sentinel-2, high-resolution satellites, DEMs | Tracking lake expansion, identifying unstable lakes, and estimating potential flood volumes. | Accuracy dependent on water clarity and image resolution; DEMs improve volume estimation. Area-Volume relationships provide useful estimations. |
| Lake Water Level | Radar altimetry, optical imagery, DEM analysis | Sentinel-3, ICESat-2, high-resolution time series. | Monitoring lake level fluctuations, identifying rapid changes that may indicate instability. | Radar altimetry provides good accuracy; optical and DEM methods are less precise. |
| Ice/Snow Cover | Spectral indices (NDSI), optical imagery | MODIS, Landsat, Sentinel-2 | Monitoring snow/ice melt rates, identifying potential triggers for GLOFs. | Accuracy affected by atmospheric conditions and debris cover. |
| Surface Temperature | Thermal infrared (TIR) imagery | Landsat-8 TIRS, ASTER | Detecting changes in ice/snow temperature, identifying areas of rapid melt. | Accuracy affected by atmospheric correction and emissivity. |
| Water Turbidity/Sediment Load | Spectral analysis of optical imagery | Sentinel-2, Landsat. | Indicating sediment transport, potential dam weakening, and downstream hazards. | Accuracy varies with water clarity and sediment concentration. |
| Ice Thickness and Mass Balance | Radar Penetration, Altimetry | SAR, LiDAR, ICESat-2 | Understanding glacier health and melt dynamics | Reliable in ice thickness, varied in mass balance |
| Parameter | Monitoring Method | Remote Sensing Tools | Importance in GLOF Studies | Data Requirements |
|---|---|---|---|---|
| Glacier Flow Velocity | InSAR, optical feature tracking | Sentinel-1, Landsat-8, PlanetScope | Predicts ice calving events and glacier surges that destabilize lakes. | Multi-temporal SAR data (6–12-day intervals), cloud-free optical imagery. |
| Surface Deformation | InSAR (DInSAR, PSInSAR), UAV photogrammetry | Sentinel-1, TerraSAR-X, UAVs | Detects subsidence or bulging in moraine dams, signaling instability. | High-frequency SAR acquisitions, UAV campaigns during stable weather. |
| Terminus Retreat | Optical time series analysis | Landsat-8, Sentinel-2 | Tracks glacier retreat linked to lake expansion and ice-dam formation. | Multi-decadal optical imagery (16–30 m resolution). |
| Mass Balance | DEM differencing, gravimetry | ICESat-2, GRACE-FO | Quantifies ice loss/gain to predict lake volume changes. | High-accuracy DEMs (LiDAR/InSAR), GRACE-FO gravity data. |
| Crevasse Formation | UAV photogrammetry, high-res optical imagery | UAVs, WorldView | Identifies stress zones on glaciers prone to collapse. | Sub-meter resolution imagery, repeat UAV surveys. |
| Subglacial Hydrology | Ground-penetrating radar (GPR) | UAV-mounted GPR | Maps subglacial drainage systems that may trigger outbursts. | High-resolution radar data, ice-penetrating frequencies. |
| Terrain Stability | InSAR (DInSAR), optical feature tracking | Sentinel-1, TerraSAR-X, PlanetScope | Monitors slope instability and moraine dam movement. | Regular SAR acquisitions (6–12 days), optical time series. |
| Technique | Application | Strengths | Limitations | Data Requirements |
|---|---|---|---|---|
| Supervised Classification (e.g., Random Forest, SVM) | Glacier/lake mapping, landslide detection, land cover classification | High accuracy with labeled data; handles multi-source inputs (spectral, DEMs) | Requires large labeled datasets; performance depends on feature engineering | Labeled optical/SAR imagery, DEMs, slope/aspect layers |
| Unsupervised Clustering (e.g., K-means, ISODATA) | Identifying melt patterns, lake expansion trends, terrain deformation clusters | No labels needed; discovers hidden patterns in data | Clusters may lack physical interpretability; sensitive to initialization | Multi-temporal Sentinel-1/2 data, InSAR coherence maps |
| Deep Learning (e.g., CNNs, U-Net, Transformers) | Automated lake/ice segmentation, change detection, glacier flow modeling | Learns hierarchical features; excels in complex spatial-temporal tasks | Computationally intensive; prone to overfitting without large datasets | High-resolution optical/SAR imagery, DEMs, annotated labels |
| Time Series Analysis (e.g., LSTM, ARIMA) | Predicting lake level fluctuations, glacier melt rates, anomaly detection | Captures temporal dependencies; robust for forecasting | Requires long, continuous time series data; sensitive to missing values | Historical Landsat/MODIS data, climate variables (temperature, precipitation) |
| Object-Based Image Analysis (OBIA) with ML | Mapping debris-covered ice, unstable slopes, moraine dam cracks | Combines spectral, spatial, and contextual features; reduces noise | Parameter tuning is complex; computationally demanding | High-resolution imagery (e.g., WorldView), DEMs, ancillary data (e.g., geology maps) |
| Anomaly Detection (e.g., Autoencoders, Isolation Forests) | Detecting sudden lake drainage, abnormal glacier velocity, seismic triggers | Identifies outliers without prior knowledge; adaptable to rare events | High false-positive rate; thresholds require calibration | Multi-temporal SAR/optical data, InSAR deformation maps, seismic records |
| Ensemble Learning (e.g., XGBoost, Stacking) | Improving GLOF risk prediction, integrating multi-sensor data | Reduces overfitting; combines model strengths for higher accuracy | Computationally expensive; requires diverse base models | Multi-source data (optical, SAR, DEMs, climate) |
| Geospatial ML (e.g., Graph Neural Networks) | Modeling spatial interactions (e.g., lake-glacier-terrain dynamics) | Captures large-scale spatial dependencies; integrates heterogeneous data | Demands domain expertise; resource-intensive | Spatially referenced data (imagery, DEMs, hydrological models) |
| Model Type | Input Parameters | Remote Sensing Data for Parameter Acquisition | Strengths | Limitations |
|---|---|---|---|---|
| Hydrodynamic Models (e.g., HEC-RAS) | - Lake volume - Channel geometry - Topography/DEM - Flow roughness - Upstream discharge | - Satellite altimetry, optical imagery, and DEMs for lake volume - DEMs and high-resolution imagery for channel geometry - DEMs for topography - Land cover classification (optical/SAR) for roughness | - Detailed flood wave propagation - Accurate inundation extent mapping - Supports infrastructure planning | - Highly sensitive to DEM accuracy - Requires calibration with field data - Limited in steep/vegetated terrain |
| Statistical Models | - Historical GLOF frequency - Lake area changes - Glacier retreat rates - Climate variables | - Historical optical/SAR imagery and GLOF databases - Time series satellite data (e.g., Landsat, Sentinel) for lake/glacier dynamics - Reanalysis climate data | - Quantifies probabilistic risk - Low computational cost - Identifies historical trends | - Relies on past events (fails for novel triggers) - Limited in data-scarce regions - Ignores physical processes |
| Multi-Criteria Decision Models | - Lake expansion rate - Dam type - Proximity to infrastructure - Avalanche/snowpack risk - Population density | - Time series optical/SAR for lake monitoring - DEMs and settlement maps (e.g., nighttime lights) - Snow cover maps (optical/radar) for avalanche risk | - Holistic risk prioritization - Flexible integration of socio-environmental factors | - Subjective weight allocation - Requires expert validation - Qualitative outputs |
Disclaimer/Publisher’s Note: The statements, opinions and data contained in all publications are solely those of the individual author(s) and contributor(s) and not of MDPI and/or the editor(s). MDPI and/or the editor(s) disclaim responsibility for any injury to people or property resulting from any ideas, methods, instructions or products referred to in the content. |
© 2025 by the authors. Licensee MDPI, Basel, Switzerland. This article is an open access article distributed under the terms and conditions of the Creative Commons Attribution (CC BY) license (https://creativecommons.org/licenses/by/4.0/).
Share and Cite
Nurakynov, S.; Sydyk, N.; Baygurin, Z.; Balakay, L. Advancements in Remote Sensing for Monitoring and Risk Assessment of Glacial Lake Outburst Floods. Geosciences 2025, 15, 211. https://doi.org/10.3390/geosciences15060211
Nurakynov S, Sydyk N, Baygurin Z, Balakay L. Advancements in Remote Sensing for Monitoring and Risk Assessment of Glacial Lake Outburst Floods. Geosciences. 2025; 15(6):211. https://doi.org/10.3390/geosciences15060211
Chicago/Turabian StyleNurakynov, Serik, Nurmakhambet Sydyk, Zhaksybek Baygurin, and Larissa Balakay. 2025. "Advancements in Remote Sensing for Monitoring and Risk Assessment of Glacial Lake Outburst Floods" Geosciences 15, no. 6: 211. https://doi.org/10.3390/geosciences15060211
APA StyleNurakynov, S., Sydyk, N., Baygurin, Z., & Balakay, L. (2025). Advancements in Remote Sensing for Monitoring and Risk Assessment of Glacial Lake Outburst Floods. Geosciences, 15(6), 211. https://doi.org/10.3390/geosciences15060211

