An Assessment of Landscape Evolution Through Pedo-Geomorphological Mapping and Predictive Classification Using Random Forest: A Case Study of the Statherian Natividade Basin, Central Brazil
Abstract
1. Introduction
2. Geological and Environmental Context
2.1. Geological Setting

2.2. Environmental Characterization
3. Materials and Methods
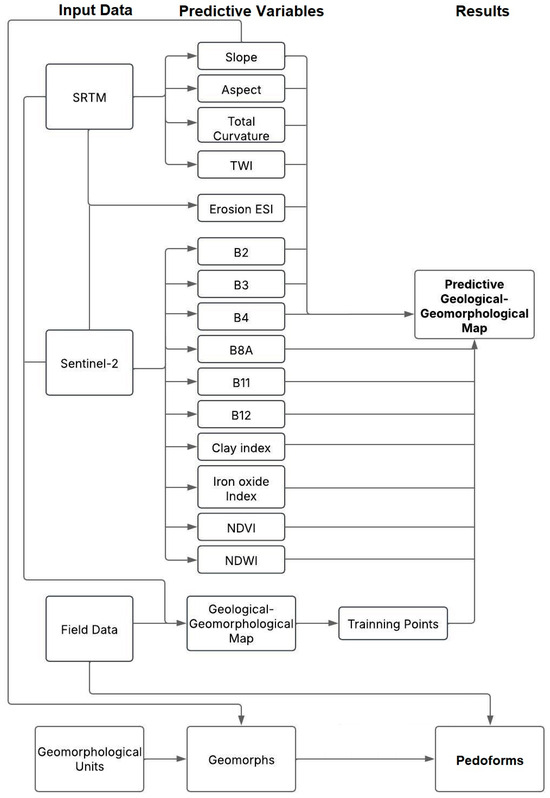
3.1. Geomorphological and Geological Classification Map Using Random Forest (Sentinel-2 and SRTM)
3.1.1. Sentinel-2 and SRTM Data
3.1.2. Random Forest Classification
3.1.3. Accuracy Assessment
3.2. Pedo-Geomorphological Map
4. Results
4.1. Pedo-Geomorphological Map (PGM)
4.2. Predictive Geological–Geomorphological Map (PGG Map)
4.3. Pedo-Geomorphological and Geological–Geomorphological Groups
5. Discussion
5.1. The Relationship Between the Generated Maps and Landscape Evolution
5.2. Influence of Geology and Geomorphology on Landscape Evolution
6. Conclusions
Author Contributions
Funding
Data Availability Statement
Acknowledgments
Conflicts of Interest
References
- Lacerda, M.P.C.; Barbosa, I.O. Pedomorphogeological relationships and distribution of pedoforms in the Águas Emendadas ecological station, Federal District. Rev. Bras. Ciência Solo 2012, 36, 709–721. [Google Scholar] [CrossRef]
- Conacher, A.J.; Dalrymple, J.B. The nine unit landsurface model. An approach to pedogeomorphic research. Geoderma 1977, 18, 127–144. [Google Scholar]
- Toscani, R.; Campos, J.E.G.; Martins-Ferreira, M.A.C.; Matos, D.R.; Borges, C.C.A.; Dias, A.N.C.; Chemale, F. The Statherian Natividade Basin evolution constrained by U–Pb geochronology, sedimentology, and paleogeography, central Brazil. J. South Am. Earth Sci. 2021, 112, 103618. [Google Scholar] [CrossRef]
- Dardenne, M.A. The Brasília fold belt. In Tectonic Evolution of South America; Cordani, U.G., Milani, E.J., Thomas Filho, A., Campos, A.D., Eds.; Sociedade Brasileira de Geologia: Sao Paulo, Brazil, 2000; pp. 231–263. [Google Scholar]
- Valeriano, C.D.M.; Pimentel, M.M.; Heilbron, M.; Almeida JC, H.; Trouw RA, J. Tectonic evolution of the Brasília Belt, Central Brazil, and early assembly of Gondwana. Geol. Soc. Lond. Spec. Publ. 2008, 294, 197–210. [Google Scholar] [CrossRef]
- Toscani, R.; Campos, J.E.G.; Matos, D.R.; Martins-Ferreira, M.A.C. Complex depositional environments on a siliciclastic carbonate platform with shallow-water turbidites: The Natividade Group, central Brazil. J. South Am. Earth Sci. 2021, 102, 102939. [Google Scholar] [CrossRef]
- Pelegrino, M.H.P.; Guilherme, L.R.G.; Lima, G.O.; Poppiel, R.; Adhikari, K.; Demattê, J.M.; Curi, N.; Menezes, M.D. Optimizing soil texture spatial prediction in the Brazilian Cerrado: Insights from random forest and spectral data. Geoderma Reg. 2025, 40, e00922. [Google Scholar] [CrossRef]
- Martins-Ferreira, M.A.C.; Chemale, F.; Coelho Dias, A.N.C.; Campos, J.E.G. Proterozoic intracontinental basin succession in the western margin of the São Francisco Craton: Constraints from detrital zircon geochronology. J. South Am. Earth Sci. 2018, 81, 165–176. [Google Scholar] [CrossRef]
- Almeida, F.F.M.; Hasui, Y.; Brito Neves, B.B.; Fuck, R.A. Brazilian structural provinces: An introduction. Earth-Sci. Rev. 1981, 17, 1–29. [Google Scholar] [CrossRef]
- Almeida, F.F.M. O Cráton do São Francisco. Rev. Bras. Geociências 1977, 7, 349–364. [Google Scholar]
- Pimentel, M.M. The tectonic evolution of the Neoproterozoic Brasília Belt, central Brazil: A geochronological and isotopic approach. Braz. J. Geol. 2016, 46, 67–82. [Google Scholar] [CrossRef]
- Fuck, R.A.; Pimentel, M.M.; Alvarenga, C.J.S.; Dantas, E.L. The Northern Brasília Belt. In São Francisco Craton, Eastern Brazil: Tectonic Genealogy of a Miniature Continent; Heilbron, M., Cordani, U.G., Alkmim, F.F., Eds.; Springer: Berlin/Heidelberg, Germany, 2017; pp. 205–220. [Google Scholar]
- Saboia, A.M.; de Oliveira, C.G.; Dantas, E.L.; Scandolara, J.E.; Cordeiro, P.; Rodrigues, J.B.; de Sousa, I.M. The 2.26 to 2.18 Ga Arc-Related Magmatism of the Almas-Conceição do Tocantins Domain: An Early Stage of the São Francisco Paleocontinent Assembly in Central Brazil. J. South Am. Earth Sci. 2020, 104, 102757. [Google Scholar] [CrossRef]
- Saboia, A.M.; Fuck, R.A.; Dantas, E.L.; de Oliveira, C.G.; Corrêa, R.T.; Rodrigues, J.B.; Scandolara, J.E.; da Costa, F.G.; Cuadros, F.A.; Uchigasaki, K. Paleoproterozoic (2.26–2.0 Ga) arc magmatism and geotectonic evolution of the Cavalcante-Natividade Block, Central Brazil. J. South Am. Earth Sci. 2025, 154, 105350. [Google Scholar] [CrossRef]
- Saboia, A.M.; Oliveira, C.G.; Dantas, E.L.; Cordeiro, P.; Scandolara, J.E.; Rodrigues, J.B.; Sousa, I.M.C. The Siderian crust (2.47–2.3 Ga) of the Goiás Massif and its role as a building block of the São Francisco paleocontinent. Precambrian Res. 2020, 350, 105901. [Google Scholar] [CrossRef]
- Uhlein, A.; Paim, P.S.G.; Tassinari, C.C.G.; Pedreira, A.J. Análise estratigráfica de bacias rifte Paleo-Mesoproterozoicas dos crátons Amazônico e São Francisco, Brasil. Geonomos 2015, 23, 1–13. [Google Scholar] [CrossRef][Green Version]
- Saboia, A.M. O Vulcanismo em Monte do Carmo e Litoestratigrafia do Grupo Natividade, Estado de Tocantins; Dissertação de Mestrado, Universidade de Brasília: Brasília, Brazil, 2009; 96p. [Google Scholar]
- Schobbenhaus, C.; Bellizzia, A. Mapa Geológico da América do Sul, Escala 1:5.000.000; CGMW—CPRM—DNPM—UNESCO: Brasília, Brazil, 2001. Available online: https://rigeo.sgb.gov.br/handle/doc/2542?mode=full (accessed on 6 April 2025).
- Fuck, R.A.; Dantas, E.L.; Pimentel, M.M.; Botelho, N.F.; Armstrong, R.; Laux, J.H.; Junges, S.L.; Soares, J.E.; Praxedes, I.F. Paleoproterozoic crust-formation and reworking events in the Tocantins Province, central Brazil: A contribution for Atlantica supercontinent reconstruction. Precambrian Res. 2014, 244, 53–74. [Google Scholar] [CrossRef]
- Sousa, I.M.C.; Giustina, M.E.S.D.; Oliveira, C.G. Crustal evolution of the northern Brasília Belt basement, central Brazil: A Rhyacian orogeny coeval with a pre-Rodinia supercontinent assembly. Precambrian Res. 2016, 273, 129–150. [Google Scholar] [CrossRef]
- Martins-Ferreira, M.A.C.; Dias, A.N.C.; Chemale, F.; Campos, J.E.G.; Seraine, M.; Novais-Rodrigues, E. Multistage crustal accretion by magmatic flare-up and quiescence intervals in the western margin of São Francisco Craton: U–Pb–Hf and geochemical constraints from the Almas Terrane. Gondwana Res. 2020, 85, 32–54. [Google Scholar] [CrossRef]
- Cordeiro, P.F.O.; Oliveira, C.G. The Goiás Massif: Implications for a pre-Columbia 2.2–2.0 Ga continent-wide amalgamation cycle in central Brazil. Precambrian Res. 2017, 298, 403–420. [Google Scholar] [CrossRef]
- Cruz, E.L.C.C. A Gênese e o Contexto Tectônico da Mina Córrego Paiol, Terreno Almas-Conceição: Um Depósito de ouro Hospedado em Anfibolito do Embasamento da Faixa de Dobramento Brasília; Tese de Doutorado, Universidade de Brasília: Brasília, Brazil, 2001; 189p. [Google Scholar]
- Borges, C.C.A.; Toledo, C.L.B.; Silva, A.M.; Chemale, F.; Santos, B.A.; Figueiredo, F.L.; Zacchi, E.N.P. Unraveling a Hidden Rhyacian magmatic arc through provenance of metasedimentary rocks of the Crixás greenstone belt, Central Brazil. Precambrian Res. 2021, 353, 106022. [Google Scholar] [CrossRef]
- Cuadros, F.A.; Botelho, N.F.; Fuck, R.A.; Dantas, E.L. The peraluminous Aurumina Granite Suite in central Brazil: An example of mantle–continental crust interaction in a Paleoproterozoic cordilleran hinterland setting? Precambrian Res. 2017, 299, 75–100. [Google Scholar] [CrossRef]
- Dardenne, M.A.; Giustina ME, S.D.; Sabóia, A.M.; Bogossian, J. Datação geocronológica U–Pb da sequência vulcânica de Almas, Tocantins. In Simpósio Geológico Centro-Oeste, 11th ed.; SBG: Cuiabá, Brazil, 2009; p. 1 CD-ROM. [Google Scholar]
- Costa, J.B.S. Aspectos Lito-Estruturais e Evolução Crustal da Região Centro-Norte de Goiás; Tese de Doutorado, Instituto de Geociências, Universidade Federal do Pará: Belém, Brazil, 1985; 209p. [Google Scholar]
- Gorayeb, P.S.S.; Costa, J.B.S.; Lemos, R.L.; Gama, J.R.T.; Bemerguy, R.L.; Hasui, Y. O Pré-Cambriano da Região de Natividade, GO. Rev. Bras. Geoci. 1988, 18, 391–397. [Google Scholar] [CrossRef]
- Campos, J.E.G.; Dardenne, M.A. Origem e evolução tectônica da Bacia Sanfranciscana. Rev. Bras. Geoci. 1997, 27, 283–294. [Google Scholar] [CrossRef]
- Bomfim, L.F.C.; Gomes, R.A.D. Aquífero Urucuia—Geometria e Espessura: Idéias para Discussão. In XIII Congresso Brasileiro de Águas Subterrâneas; Associação Brasileira de Águas Subterrâneas: São Paulo, Brazil, 2002; pp. 1–9. [Google Scholar]
- Köppen, W. Climatología: Con un Estudio de los Climas de la Tierra; Fondo de Cultura Económica: México, Mexico, 1948; 479p. [Google Scholar]
- Batalha, M.A. O cerrado não é um bioma. Biota Neotrop. 2011, 11, 21–24. [Google Scholar] [CrossRef]
- Ribeiro, J.F.; Walter, B.M.T. Physiognomies of the Cerrado Biome. In Cerrado: Environment and Flora; Sano, S.M., Almeida, S.P., Ribeiro, J.F., Eds.; Empresa Brasileira de Pesquisa Agropecuária—Centro de Pesquisa Agropecuária dos Cerrados: Planaltina, DF, Brazil, 2008; pp. 152–212. [Google Scholar]
- State of Tocantins, Brazil. Atividade do Programa de Zoneamento Ecológico-Econômico do Estado do Tocantins: Integração à Base de Dados Geográficos do Estado do Tocantins. 2012. Available online: https://www.to.gov.br/seplan/zoneamento-ecologico-economico-do-estado-do-tocantins/5n96nvzropdp (accessed on 6 April 2025).
- IBGE Brasil | Mapa de Biomas do Brasil. Escala 1:5,000,000. IBGE—Instituto Brasileiro de Geografia e Estatística. 2004. Available online: https://www.ibge.gov.br/geociencias/informacoes-ambientais/vegetacao/15842-biomas.html (accessed on 6 April 2025).
- Motta, P.E.F.; Curi, N.; Franzmeier, D.P. Relation of soils and geomorphic surfaces in the Brazilian Cerrado. In The Cerrados of Brazil: Ecology and Natural History of a Neotropical Savanna; Oliveira, P.S., Marquis, R.J., Eds.; Columbia University Press: New York, NY, USA, 2002; p. 368. [Google Scholar]
- Ribeiro, J.F.; Walter, B.M.T. Fitofisionomias do bioma cerrado. In Cerrado: Ambiente e Flora; Sano, S.M., de Almeida, S.P., Eds.; EMBRAPA-CPAC: Planaltina, Brazil, 1998; pp. 89–166. [Google Scholar]
- State of Tocantins, Brazil. Plano de Informação de Solos em Escala 1:250.000 com Recorte Espacial para o Sudeste do Estado do Tocantins: Atualização de Dados Vetoriais Temáticos Geoespaciais da Base de Dados Geográficos. Atividade do Programa de Zoneamento Ecológico-Econômico do Estado do Tocantins. Integra a Base de Dados Geográficos do Estado do Tocantins. 2012. Available online: https://geoportal.to.gov.br/geonetwork/srv/api/records/e7d58a49-ed18-4ab8-ad9b-0d6049bd4a30 (accessed on 6 April 2025).
- Lima, P.S.; Morais, F. Compartimentação geomorfológica do exocarste de Natividade e Chapada da Natividade—TO. Caminhos Geogr. 2023, 24, 346–365. [Google Scholar] [CrossRef]
- Melo, M.S.; Claudino-Sales, V.; Peulvast, J.P.; Saadi, A.; Mello, C.L. Processos e produtos morfogenéticos continentais. In Quaternário do Brasil; Souza, C.R.G., Suguio, K., Oliveira, A.M.S., Oliveira, P.E., Eds.; Holos Editora: Ribeirão Preto, Brazil, 2008; pp. 258–273. [Google Scholar]
- Auler, A.S.; Piló, L.B.; Saadi, A. Ambientes cársticos. In Quaternário do Brasil; Souza, C.R.G., Suguio, K., Oliveira, A.M.S., Oliveira, P.E., Eds.; Holos Editora: São Paulo, Brazil, 2008; pp. 321–337. [Google Scholar]
- Saadi, A.; Bezerra, F.H.R.; Costa, R.D.; Igreja, H.L.S.; Franzinelli, E. Neotectônica da plataforma brasileira. In Quaternário do Brasil; Souza, C.R.G., Suguio, K., Oliveira, A.M.S., Oliveira, P.E., Eds.; Sociedade Brasileira de Geologia: São Paulo, Brazil, 2008; pp. 211–220. [Google Scholar]
- Van der Werff, H.; Van der Meer, F. Sentinel-2A MSI and Landsat 8 OLI provide data continuity for geological remote sensing. Remote Sens. 2016, 8, 883. [Google Scholar] [CrossRef]
- Thomas, A.; Radzuma, T.; Mukosi, N.C. Usefulness of Sentinel-2 satellite data to aid in geoscientific mapping work: A case study of Giyani Greenstone Belt area. Episodes J. Int. Geosci. 2023, 46, 407–419. [Google Scholar] [CrossRef]
- Malainine, C.E.; Raji, O.; Ouabid, M.; Bodinier, J.L.; El Messbahi, H. Prospectivity mapping of carbonatite-associated iron oxide deposits using an integration process of ASTER and Sentinel-2A multispectral data. Int. J. Remote Sens. 2022, 43, 4951–4983. [Google Scholar] [CrossRef]
- Gao, B.C. A normalized difference water index for remote sensing of vegetation liquid water from space. Imaging Spectrom. 1995, 2480, 225–236. [Google Scholar]
- Sabins, F.F. Remote sensing for mineral exploration. Ore Geol. Rev. 1999, 14, 157–183. [Google Scholar] [CrossRef]
- Danoedoro, P.; Zukhrufiyati, A. Integrating spectral indices and geostatistics based on Landsat-8 imagery for surface clay content mapping in Gunung Kidul area, Yogyakarta, Indonesia. In Proceedings of the 36th Asian Conference on Remote Sensing, Quezon City, Philippines, 12 May 2015. [Google Scholar]
- Casari, R.A.D.C.N.; Neumann, M.B.; Ribeiro, W.Q.; Olivetti, D.; Tavares, C.J.; Pereira, L.F.; Ramos, M.L.G.; Pereira, A.F.; Silva Neto, S.P.; Roig, H.L. Estimation of Soybean Evapotranspiration Using SSEBop Model with High-Resolution Imagery from an Unmanned Aerial Vehicle. Rev. Bras. Meteorol. 2024, 39, e39240007. [Google Scholar] [CrossRef]
- Valeriano, M.M.; Rossetti, D.F. Topodata: Brazilian full coverage refinement of SRTM data. Appl. Geogr. 2012, 32, 300–309. [Google Scholar] [CrossRef]
- Jesus, G.P.M.; Pistune, H.F.; Silva, M.A.S. Applications of computing in geomorphology studies–A case study. Iberoam. J. Appl. Comput. 2023, 11, 101–107. [Google Scholar]
- Passy, P.; Théry, S. The use of SAGA GIS modules in QGIS. QGIS Gen. Tools 2018, 1, 107–149. [Google Scholar]
- Vujović, F.; Ćulafić, G.; Valjarević, A.; Brđanin, E.; Durlević, U. Comparative geomorphometric analysis of drainage basin using AW3D30 model in ArcGIS and QGIS environment: Case Study of the Ibar River Drainage Basin, Montenegro. Agric. For. 2024, 70, 217–230. [Google Scholar] [CrossRef]
- Milevski, I. Estimation of soil erosion risk in the upper part of Bregalnica watershed—Republic of Macedonia, based on digital elevation model and satellite imagery. In Proceedings of the 5th International Conference on Geographic Information Systems, Fatih University, Istanbul, Turkey, 2–5 July 2008; pp. 351–358. [Google Scholar]
- Chapungu, L.; Nhamo, G.; Dube, K.; Chikodzi, D. Soil erosion in the savanna biome national parks of South Africa. Phys. Chem. Earth Parts A/B/C 2023, 130, 103376. [Google Scholar] [CrossRef]
- Tabosa, L.F.C.; Yokoyama, E.; Mendes, T.L.; Almo, P.M.; de Aguiar, G.Z. Utilizing Random Forest algorithm for identifying mafic and ultramafic rocks in the Gameleira Suite, Archean-Paleoproterozoic basement of the Brasília Belt, Brazil. J. South Am. Earth Sci. 2024, 141, 104952. [Google Scholar] [CrossRef]
- McBratney, A.B.; Mendonça Santos, M.L.; Minasny, B. On digital soil mapping. Geoderma 2003, 117, 3–52. [Google Scholar] [CrossRef]
- Jenny, H. Factors of soil formation. Soil Sci. 1941, 52, 415. [Google Scholar] [CrossRef]
- Silveira, C.T.; Oka-Fiori, C.; Santos, L.J.C.; Sirtoli, A.E.; Silva, C.R.; Botelho, M.F. Soil prediction using artificial neural networksvand topographic attributes. Geoderma 2013, 195, 165–172. [Google Scholar] [CrossRef]
- Acton, D.F. The relationship of pattern and gradient of slopes to soil type. Can. J. Soil Sci. 1965, 45, 96–101. [Google Scholar] [CrossRef]
- Gerrard, A.J. Soil Geomorphology; Springer Science & Business Media: Berlin/Heidelberg, Germany, 1992; p. 272. [Google Scholar]
- Ippoliti, R.G.A.; Costa, L.M.; Schaefer, C.E.G.R.; Fernandes Filho, E.I.; Gaggero, M.R.; Souza, E. Análise digital do terreno: Ferramenta na identificação de pedoformas em microbacia na região de “Mar de Morros” (MG). Rev. Bras. Ciência Solo 2005, 29, 267–276. [Google Scholar] [CrossRef]
- Jakhmola, R.P.; Dash, C.; Singh, S.; Patel, N.K.; Verma, A.K.; Pati, P.; Awasthi, A.K.; Sarma, J.N. Holocene landscape evolution of the Brahmaputra River valley in the upper Assam Basin (India): Deduced from the soil-geomorphic studies. Quat. Sci. Rev. 2023, 316, 108243. [Google Scholar] [CrossRef]
- Rocha, A.B.A.; Barbosa, V.R.F.; Faria, K.M.S.; Martins, E.S.; Soares Neto, G.B. Geomorphologic Map of the Brazilian Cerrado by geomorphometric archetypes. Rev. Bras. Geomorfol. 2022, 23, 1674–1684. [Google Scholar] [CrossRef]
- Leão, T.P. Solos: Uma Introdução; Editora Universidade de Brasília: Brasília, Brazil, 2024; p. 316. ISBN 978-65-5846-063-3. [Google Scholar]
- Dantas, M.E.; Shinzato, E.; de Carvalho Filho, A.; Lumbreras, J.F.; Teixeira, W.G.; Rocha, M.G.; Machado, M.F. Origem das 846 paisagens do estado do Tocantins. In Geodiversidade do Estado do Tocantins; Rocha, M.G., Ed.; CPRM: Goiânia, Brazil, 2019; pp. 47–84. [Google Scholar]
- Lillesand, T.; Kiefer, R.W.; Chipman, J. Remote Sensing and Image Interpretation, 7th ed.; John Wiley & Sons: Hoboken, NJ, USA, 2015. [Google Scholar]
- Martins-Ferreira, M.A.; Campos, J.E.G. Compartimentação geomorfológica como suporte para estudos de evolução 854 geotectônica: Aplicação na região da Chapada dos Veadeiros, GO. Rev. Bras. Geomorfol. 2017, 18, 501–519. [Google Scholar] [CrossRef]
- Campos, J.E.G. Hidrogeologia do Distrito Federal: Bases para a gestão dos recursos hídricos subterrâneos. Rev. Bras. Geociências 2004, 34, 41–48. [Google Scholar] [CrossRef]







| Disclaimer/Publisher’s Note: The statements, opinions and data contained in all publications are solely those of the individual author(s) and contributor(s) and not of MDPI and/or the editor(s). MDPI and/or the editor(s) disclaim responsibility for any injury to people or property resulting from any ideas, methods, instructions or products referred to in the content. | 
© 2025 by the authors. Licensee MDPI, Basel, Switzerland. This article is an open access article distributed under the terms and conditions of the Creative Commons Attribution (CC BY) license (https://creativecommons.org/licenses/by/4.0/).
Share and Cite
Toscani, R.; Rabelo Matos, D.; Guimarães Campos, J.E. An Assessment of Landscape Evolution Through Pedo-Geomorphological Mapping and Predictive Classification Using Random Forest: A Case Study of the Statherian Natividade Basin, Central Brazil. Geosciences 2025, 15, 194. https://doi.org/10.3390/geosciences15060194
Toscani R, Rabelo Matos D, Guimarães Campos JE. An Assessment of Landscape Evolution Through Pedo-Geomorphological Mapping and Predictive Classification Using Random Forest: A Case Study of the Statherian Natividade Basin, Central Brazil. Geosciences. 2025; 15(6):194. https://doi.org/10.3390/geosciences15060194
Chicago/Turabian StyleToscani, Rafael, Debora Rabelo Matos, and José Eloi Guimarães Campos. 2025. "An Assessment of Landscape Evolution Through Pedo-Geomorphological Mapping and Predictive Classification Using Random Forest: A Case Study of the Statherian Natividade Basin, Central Brazil" Geosciences 15, no. 6: 194. https://doi.org/10.3390/geosciences15060194
APA StyleToscani, R., Rabelo Matos, D., & Guimarães Campos, J. E. (2025). An Assessment of Landscape Evolution Through Pedo-Geomorphological Mapping and Predictive Classification Using Random Forest: A Case Study of the Statherian Natividade Basin, Central Brazil. Geosciences, 15(6), 194. https://doi.org/10.3390/geosciences15060194
 
        

