Teaching Geology in Higher Education Institutions under COVID-19 Conditions
Abstract
1. Introduction
1.1. Education under Pandemic Conditions
1.2. The Purpose of the Study Regarding the Subject Matter of Geology during the COVID-19 Pandemic
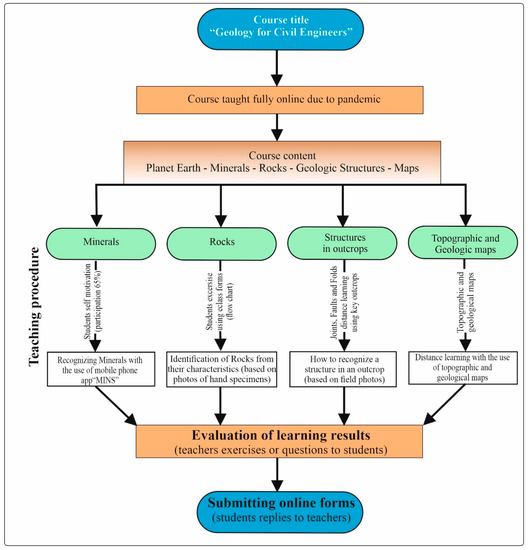
2. Materials and Methods
2.1. Participants
2.2. Procedure
2.3. Teaching Topics
2.3.1. Teaching Mineralogy
2.3.2. Teaching Petrology
2.3.3. Faults/Tectonic Geology—Teaching Faults
2.3.4. Teaching Maps
3. Results
3.1. Teaching Mineralogy
3.2. Teaching Petrology
3.3. Teaching Faults/Tectonic Geology
3.4. Teaching Maps
4. Discussion
5. Conclusions
Supplementary Materials
Author Contributions
Funding
Institutional Review Board Statement
Informed Consent Statement
Data Availability Statement
Conflicts of Interest
References
- Boatright, D.; Davies-Vollum, S.; King, C. Earth science education: The current state of play. Geoscientist 2019, 29, 16–19. [Google Scholar] [CrossRef]
- Giles, S.; Jackson, C.; Stephen, N. Barriers to fieldwork in undergraduate geoscience degrees. Nat. Rev. Earth Environ. 2020, 1, 77–78. [Google Scholar] [CrossRef]
- Plenge, M.F.; Hutson, B.L.; Graniero, L.E. The BeAMS project: Using inquiry and modeling to introduce students to the research process in an introductory geology laboratory. J. Geosci. Educ. 2021, 70, 368–383. [Google Scholar] [CrossRef]
- Giotopoulos, G.; Skopeliti, I.; Koukouvelas, I.; Economou, P.; Gianni, E.; Papoulis, D. Civil engineering students’ misconceptions on principles of geology. In Proceedings of the 22nd International Multidisciplinary Scientific GeoConference Surveying, Geology and Mining, Ecology and Management, SGEM, Albena, Bulgaria, 10 July 2022; Volume 22, pp. 735–741. [Google Scholar] [CrossRef]
- Katrivanos, E.; Makri, K. Detection of the perception of students of Geology on the theory of tectonic plates. Bulletin of the Geological Society of Greece. In Proceedings of the 12th International Congress, Patrai, Greece, 20–22 May 2010. [Google Scholar]
- Peace, A.L.; Gabriel, J.J.; Eyles, C. Geoscience Fieldwork in the Age of COVID-19 and Beyond: Commentary on the Development of a Virtual Geological Field Trip to Whitefish Falls, Ontario, Canada. Geosciences 2021, 11, 489. [Google Scholar] [CrossRef]
- Pasquaré Mariotto, F.; Venturini, C. Strategies and tools for improving Earth Science education and popularization in museums. Geoheritage 2017, 9, 187–194. [Google Scholar] [CrossRef]
- Venturini, C.; Pasquaré Mariotto, F. Geoheritage promotion through an interactive exhibition: A case study from the Carnic Alps, NE Italy. Geoheritage 2019, 11, 459–469. [Google Scholar] [CrossRef]
- Wang, C.; Pan, R.; Wan, X.; Tan, Y.; Xu, L.; McIntyre, R.S.; Ho, C. A longitudinal study on the mental health of general population during the COVID-19 epidemic in China. Brain Behav. Immun. 2020, 87, 40–48. [Google Scholar] [CrossRef]
- Hodges, C.; Moore, S.; Lockee, B.; Trust, T.; Bond, A. The Difference Between Emergency Remote Teaching and Online Learning. EDUCAUSE Rev. 2020. Available online: https://er.educause.edu/articles/2020/3/the-difference-between-emergency-remote-teaching-and-online-learning#fn3 (accessed on 21 March 2023).
- Iglesias-Pradas, S.; Hernández-García, Á.; Chaparro-Peláez, J.; Prieto, J.L. Emergency remote teaching and students’ academic performance in higher education during the COVID-19 pandemic: A case study. Comput. Hum. Behav. 2021, 119, 106713. [Google Scholar] [CrossRef]
- Anthony Jnr, B.; Noel, S. Examining the adoption of emergency remote teaching and virtual learning during and after COVID-19 pandemic. Int. J. Educ. Manag. 2021, 35, 1136–1150. [Google Scholar] [CrossRef]
- Hodges, C.B.; Moore, S.L.; Lockee, B.B.; Aaron Bond, M.; Jewett, A. An Instructional Design Process for Emergency Remote Teaching; Springer: Singapore, 2021. [Google Scholar] [CrossRef]
- Skulmowski, A.; Rey, G.D. COVID-19 as an accelerator for digitalization at a german university: Establishing hybrid campuses in times of crisis. Hum. Behav. Emerg. Technol. 2020, 2, 212–216. [Google Scholar] [CrossRef] [PubMed]
- Vlasova, M. E-learning implementation for geoscience students. In Proceedings of the International Multidisciplinary Scientific GeoConference Surveying Geology and Mining Ecology Management, SGEM, Albena, Bulgaria, 17–26 June 2014; Volume 3, pp. 591–595. [Google Scholar] [CrossRef]
- Sit, S.M.; Brudzinski, M.R. Creation and assessment of an active e-learning introductory geology course. J. Sci. Educ. Technol. 2017, 26, 629–645. [Google Scholar] [CrossRef]
- Adedoyin, O.B.; Soykan, E. COVID-19 pandemic and online learning: The challenges and opportunities. Interact. Learn. Environ. 2020, 1–13. [Google Scholar] [CrossRef]
- Caruana, D.J.; Salzmann, C.G.; Sella, A. Practical science at home in a pandemic world. Nat. Chem. 2020, 12, 780–783. [Google Scholar] [CrossRef]
- Cockett, R.; Moran, T.; Pidlisecky, A. Visible geology: Creative online tools for teaching, learning, and communicating geologic concepts. AAPG Bulletin 2016. [Google Scholar] [CrossRef]
- Bonali, F.L.; Russo, E.; Vitello, F.; Antoniou, V.; Marchese, F.; Fallati, L.; Bracchi, V.; Corti, N.; Savini, A.; Whitworth, M.; et al. How Academics and the Public Experienced Immersive Virtual Reality for Geo-Education. Geosciences 2022, 12, 9. [Google Scholar] [CrossRef]
- Lockee, B.B. Online education in the post-COVID era. Nat. Electron. 2021, 4, 5–6. [Google Scholar] [CrossRef]
- d’Alessio, M.A.; Lundquist, L.L.; Schwartz, J.J.; Pedone, V.; Pavia, J.; Fleck, J. Social presence enhances student performance in an online geology course but depends on instructor facilitation. J. Geosci. Educ. 2019, 67, 222–236. [Google Scholar] [CrossRef]
- d’Alessio, M.A.; Schwartz, J.J.; Pedone, V.; Pavia, J.; Fleck, J.; Lundquist, L. Geology goes Hollywood: Building a community of inquiry in a fully online introductory geology lecture and laboratory. J. Geosci. Educ. 2019, 67, 211–221. [Google Scholar] [CrossRef]
- UNESCO Institute for Statistics Data. COVID-19 Impact on Education; UNESCO: Paris, France, 2020; Available online: https://en.unesco.org/covid19/educationresponse (accessed on 12 February 2023).
- Owusu-Fordjour, C.; Koomson, C.K.; Hanson, D. The Impact of COVID-19 on Learning–The Perspective of the Ghanaian Student. Eur. J. Educ. Stud. 2020, 7, 88–101. [Google Scholar] [CrossRef]
- Adel, A.; Dayan, J. Towards an intelligent blended system of learning activities model for New Zealand institutions: An investigative approach. Humanit. Soc. Sci. Commun. 2021, 8, 72. [Google Scholar] [CrossRef]
- Perevalova, A.; Resenchuk, A.; Tunyova, N. Teaching professional vocabulary to the students in coal region universities through digital educational tools. In Proceedings of the E3S Web of Conferences, Online, 27 May 2020; p. 174. [Google Scholar] [CrossRef]
- Sebastián-López, M.; González, R.M. Mobile learning for sustainable development and environmental teacher education. Sustainability 2020, 12, 9757. [Google Scholar] [CrossRef]
- Rasheed, R.A.; Kamsin, A.; Abdullah, N.A. Challenges in the online component of blended learning: A systematic review. Comput. Educ. 2020, 144, 103701. [Google Scholar] [CrossRef]
- Favale, T.; Soro, F.; Trevisan, M.; Drago, I.; Mellia, M. Campus traffic and e-learning during COVID-19 pandemic. Comput. Netw. 2020, 176, 107290. [Google Scholar] [CrossRef]
- Aristovnik, A.; Keržič, D.; Ravšelj, D.; Tomaževič, N.; Umek, L. Impacts of the COVID-19 pandemic on life of higher education students: A global perspective. Sustainability 2020, 12, 8438. [Google Scholar] [CrossRef]
- Karalis, T.; Raikou, N. Teaching at the Times od COVID-19: Inferences and Implications for Higher Education Pedagogy. Int. J. Acad. Res. Bus. Soc. Sci. 2020, 10, 479–493. [Google Scholar] [CrossRef]
- Araújo, F.J.D.O.; de Lima, L.S.A.; Cidade, P.I.M.; Nobre, C.B.; Neto, M.L.R. Impact of SARS-CoV-2 and its reverberation in global higher education and mental health. Psychiatry Res. 2020, 288. [Google Scholar] [CrossRef] [PubMed]
- Pizarro-Ruiz, J.P.; Ordóñez-Camblor, N. Effects of COVID-19 confinement on the mental health of children and adolescents in Spain. Sci. Rep. 2021, 11, 11713. [Google Scholar] [CrossRef] [PubMed]
- Kruchinina, G.A.; Tararina, L.I.; Sokolova, E.E.; Limarova, E.V.; Muskhanova, I.V.; Arsaliyev, S.M.; Bazayeva, F.U.; Tagirova, N.P. Information and communication technologies in education as a factor of students’ motivation. Int. Rev. Manag. Mark. 2016, 6 (Suppl. 2), 104–109. [Google Scholar]
- Papoulis, D.; Gianni, E.; Karampasi, A. Mins (Mineral identifier for non-specialists): A new mineralogical application for mobile phones. In Proceedings of the International Multidisciplinary Scientific GeoConference Surveying Geology and Mining Ecology Management, SGEM, Online, 1–10 July 2019; Volume 19, pp. 207–214. [Google Scholar]
- Ferreira, F.M.; Vasconcelos, C. The Impact of Multisensory Instruction on Geosciences Learning and Students’ Motivation. Geosciences 2020, 10, 467. [Google Scholar] [CrossRef]







| Exercise’s Number | Number of Faults |
|---|---|
| 1 | 1 |
| 2 | 1 |
| 3 | 1 |
| 4 | 2 |
| 5 | 2 |
| 6 | 1 |
| 7 | 1 |
| 8 | 1 |
| 9 | 1 |
| 10 | 2 |
| 11 | 2 |
| 12 | 2 |
| 13 | 3 |
| 14 | 4 |
| Steps of MINS Application | Description of Each Step | Correct Answers | Wrong Answers | Not Answered (Skip) |
|---|---|---|---|---|
| 1st | Color | 86.13% | 12.14% | 1.73% |
| 2nd | Cleavage | 48.55% | 14.45% | 36.42% |
| 3rd | Hardness | 49.13% | 34.10% | 16.76% |
| 4th | Luster | 77.46% | 4.62% | 17.92% |
| 5th | Special characteristics | 12.14% | 4.62% | 83.24% |
| 6th | Name | 53.76% | 36.99% | 9.25% |
| Igneous Rock | Sedimentary Rock | Metamorphic Rock | |||
|---|---|---|---|---|---|
| granite | 88.00% | sandstone | 59.38% | marble | 92.30% |
| basalt | 84.21% | conglomerate | 57.14% | quartzite | 69.80% |
| rhyolite | 74.55% | mineral coals | 47.06% | phyllite | 57.00% |
| diorite | 72.73% | Siltstone | 45.45% | biotite gneiss | 40.00% |
| peridotite | 60.00% | limestone | 33.33% | slate | 34.62% |
| gabbro | 48.15% | chert | 22.22% | ||
| Exercise | Items Description | 0 Mark | 1 Mark | 2 Marks | 3 Marks | 4 Marks | 5 Marks | High Marks Percentage | Surveyed Students Per Exercise |
|---|---|---|---|---|---|---|---|---|---|
| 1 | A m long fault | 2 | 0 | 2 | 5 | 2 | 102 | 81.60% | 113 |
| 2 | A km long fault | 5 | 6 | 5 | 6 | 0 | 65 | 52.00% | 87 |
| 3 | A m long fault | 0 | 2 | 5 | 0 | 2 | 100 | 80.00% | 109 |
| 4 | Two km long faults in a vegetated landscape | 18 | 0 | 10 | 12 | 8 | 0 | 0.00% | 48 |
| 5 | Two km long faults | 33 | 0 | 2 | 6 | 35 | 0 | 0.00% | 76 |
| 6 | A m long fault | 7 | 0 | 0 | 3 | 9 | 64 | 51.20% | 83 |
| 7 | A km long fault in a vegetated landscape | 9 | 0 | 0 | 55 | 19 | 16 | 12.80% | 99 |
| 8 | A km long fault | 44 | 0 | 0 | 18 | 18 | 0 | 0.00% | 80 |
| 9 | A km long fault | 4 | 0 | 4 | 10 | 35 | 44 | 35.20% | 97 |
| 10 | Two m long faults | 26 | 0 | 0 | 0 | 0 | 29 | 23.20% | 55 |
| 11 | Two m long faults | 6 | 0 | 0 | 0 | 41 | 47 | 37.60% | 94 |
| 12 | Two m long faults | 33 | 0 | 0 | 0 | 21 | 4 | 3.20% | 58 |
| 13 | Three m long faults, in a vegetated outcrop | 9 | 0 | 6 | 30 | 9 | 39 | 31.20% | 93 |
| 14 | Four m long faults, in a vegetated outcrop | 30 | 2 | 0 | 6 | 9 | 46 | 36.80% | 93 |
| Exercise | Items | Number of Correct Answers | Correct Answers Percentage | Number of Wrong Answers | Wrong Answers Percentage |
|---|---|---|---|---|---|
| 1 | Matching the pieces of the maps with the topographic sections | 110 | 96.50% | 4 | 3.50% |
| 2 | Matching the pieces of the maps with the topographic sections | 105 | 92.10% | 9 | 7.90% |
| 3 | Recognizing a hill on a topographic map | 92 | 80.70% | 22 | 19.30% |
| 4 | Recognizing a slope on a topographic map | 70 | 61.40% | 44 | 38.60% |
| 5 | Finding the inclination of a steep slope on a topographic map | 47 | 41.20% | 67 | 58.80% |
| 6 | Recognizing different landscapes, valleys, and hills on a topographic map/topographic section | 33 | 28.90% | 81 | 71.10% |
| 7 | Finding the orientation of a steep slope on a topographic map | 45 | 39.50% | 69 | 60.50% |
Disclaimer/Publisher’s Note: The statements, opinions and data contained in all publications are solely those of the individual author(s) and contributor(s) and not of MDPI and/or the editor(s). MDPI and/or the editor(s) disclaim responsibility for any injury to people or property resulting from any ideas, methods, instructions or products referred to in the content. |
© 2023 by the authors. Licensee MDPI, Basel, Switzerland. This article is an open access article distributed under the terms and conditions of the Creative Commons Attribution (CC BY) license (https://creativecommons.org/licenses/by/4.0/).
Share and Cite
Giotopoulos, G.; Papoulis, D.; Koukouvelas, I.; Skopeliti, I.; Economou, P.; Gianni, E. Teaching Geology in Higher Education Institutions under COVID-19 Conditions. Geosciences 2023, 13, 96. https://doi.org/10.3390/geosciences13040096
Giotopoulos G, Papoulis D, Koukouvelas I, Skopeliti I, Economou P, Gianni E. Teaching Geology in Higher Education Institutions under COVID-19 Conditions. Geosciences. 2023; 13(4):96. https://doi.org/10.3390/geosciences13040096
Chicago/Turabian StyleGiotopoulos, Georgios, Dimitrios Papoulis, Ioannis Koukouvelas, Irini Skopeliti, Polychronis Economou, and Eleni Gianni. 2023. "Teaching Geology in Higher Education Institutions under COVID-19 Conditions" Geosciences 13, no. 4: 96. https://doi.org/10.3390/geosciences13040096
APA StyleGiotopoulos, G., Papoulis, D., Koukouvelas, I., Skopeliti, I., Economou, P., & Gianni, E. (2023). Teaching Geology in Higher Education Institutions under COVID-19 Conditions. Geosciences, 13(4), 96. https://doi.org/10.3390/geosciences13040096

