UAV Application for Short-Time Evolution Detection of the Vomice Landslide (South Italy)
Abstract
1. Introduction
2. Description of Study Area
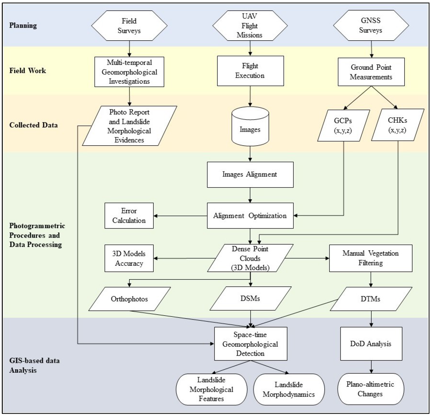
3. Materials and Methods
3.1. Data Acquisition and Pre-Processing
3.2. Data Processing and Analysis of the Landslide
4. Results
4.1. Morphological Features of the Landslide
4.2. Morphodynamics of the Landslide
4.3. Analysis of the Plano-Altimetric Changes in the Landslide between 2019 and 2022
5. Discussion
6. Conclusions
Author Contributions
Funding
Data Availability Statement
Acknowledgments
Conflicts of Interest
References
- Morelli, S.; Pazzi, V.; Frodella, W.; Fanti, R. Kinematic reconstruction of a deep-seated gravitational slope deformation by geomorphic analyses. Geosciences 2018, 8, 26. [Google Scholar] [CrossRef]
- Ciurleo, M.; Mandaglio, M.C.; Moraci, N. A Quantitative approach for debris flow inception and propagation analysis in the lead up to risk management. Landslides 2021, 18, 2073–2093. [Google Scholar] [CrossRef]
- Revellino, P.; Grelle, G.; Donnarumma, A.; Guadagno, F.M. Structurally controlled earth flows of the Benevento Province (Southern Italy). Bull. Eng. Geol. Environ. 2010, 69, 487–500. [Google Scholar] [CrossRef]
- Conforti, M.; Muto, F.; Rago, V.; Critelli, S. Landslide inventory map of North-Eastern Calabria (South Italy). J. Maps 2014, 10, 90–102. [Google Scholar] [CrossRef]
- Conforti, M.; Pascale, S.; Sdao, F. Mass movements inventory map of the Rubbio Stream Catchment (Basilicata—South Italy). J. Maps 2015, 11, 454–463. [Google Scholar] [CrossRef]
- Bentivenga, M.; Palladino, G.; Caputi, A. Development of pietra maura landslide and interactions with the Marsico Nuovo Dam (Basilicata, Italy). Geogr. Fis. E Din. Quat. 2012, 35, 13–22. [Google Scholar] [CrossRef]
- Conforti, M.; Ietto, F. Modeling shallow landslide susceptibility and assessment of the relative importance of predisposing factors, through a GIS-based statistical analysis. Geosciences 2021, 11, 333. [Google Scholar] [CrossRef]
- Carrara, A.; Catalano, E.; Sorriso-Valvo, M.; Reali, C.; Osso, I. Digital terrain analysis for land evaluation. Geol. Appl. E Idrogeol. 1978, 13, 69–127. [Google Scholar]
- Merenda, L. Evoluzione franosa nel bacino del T. Ferro (Calabria). CNR-IRPI Geod. 1983, 17, 1–8. [Google Scholar]
- Guerricchio, A.; Melidoro, G. Problematiche di geologia applicata lungo la fascia costiera Del Golfo Di Taranto. In Proceedings of the Evoluzione dei Litorali. Problematiche Relative al Golfo di Taranto, Plicoro, Italy, 16–17 October 1986; pp. 4–29. [Google Scholar]
- Iovine, G.; Merenda, L. Nota illustrativa alla “carta delle frane e della mobilizzazione diastrofica, Dal 1973 Ad Oggi, Nel Bacino del Torrente Straface (Alto Jonio, Calabria). ” Geol. Appl. E Idrogeol. 1996, 31, 107–128. [Google Scholar]
- Cendrero, A.; Dramis, F. The contribution of landslides to landscape evolution in Europe. Geomorphology 1996, 15, 191–211. [Google Scholar] [CrossRef]
- Bentivenga, M.; Giocoli, A.; Palladino, G.; Perrone, A.; Piscitelli, S. Geological and geophysical characterization of the Brindisi Di Montagna Scalo Landslide (Basilicata, Southern Italy). Geomat. Nat. Hazards Risk 2019, 10, 1367–1388. [Google Scholar] [CrossRef]
- Cotecchia, F.; Vitone, C.; Santaloia, F.; Pedone, G.; Bottiglieri, O. Slope instability processes in intensely fissured clays: Case histories in the Southern Apennines. Landslides 2015, 12, 877–893. [Google Scholar] [CrossRef]
- Giordan, D.; Allasia, P.; Manconi, A.; Baldo, M.; Santangelo, M.; Cardinali, M.; Corazza, A.; Albanese, V.; Lollino, G.; Guzzetti, F. Morphological and kinematic evolution of a large earthflow: The Montaguto Landslide, Southern Italy. Geomorphology 2013, 187, 61–79. [Google Scholar] [CrossRef]
- Hungr, O.; Leroueil, S.; Picarelli, L. The varnes classification of landslide types, an update. Landslides 2014, 11, 167–194. [Google Scholar] [CrossRef]
- Keefer, D.K.; Johnson, A.M. Earth flows: Morphology, mobilization and movement. U.S. Geol. Surv. Prof. Pap. 1983, 1256, 56. [Google Scholar] [CrossRef]
- Bertolini, G.; Pizziolo, M. Risk Assessment strategies for the reactivation of earth flows in the Northern Apennines (Italy). Eng. Geol. 2008, 102, 178–192. [Google Scholar] [CrossRef]
- Cruden, D.M.; Varnes, D.J. Landslides: Investigation and mitigation. Chapter 3—Landslide types and processes. Transp. Res. Board Spec. Rep. 1996, 247, 36–75. [Google Scholar]
- Varnes, D.J. Slope movement types and processes. In Special Report 176: Landslides: Analysis and Control; Schuster, R.L., Krizek, R.J., Eds.; National Academy of Sciences: Washington, DC, USA, 1978; pp. 11–33. [Google Scholar]
- Bovis, M.J. Earthflows in the Interior Plateau, Southwest British Columbia. Can. Geotech. J. 1985, 22, 313–334. [Google Scholar] [CrossRef]
- Skempton, A.W. Residual strength of clays in landslides, folded strata and the laboratory. Géotechnique 1985, 35, 3–18. [Google Scholar] [CrossRef]
- Baum, R.L.; Reid, M.E. Ground water isolation by low-permeability clays in landslide shear zones. In Landslides in Research, Theory and Practice; Tedford: London, UK, 2000; Volume 1, pp. 139–144. [Google Scholar]
- Casson, B.; Delacourt, C.; Baratoux, D.; Allemand, P. Seventeen years of the “La Clapière” landslide evolution analysed from ortho-rectified aerial photographs. Eng. Geol. 2003, 68, 123–139. [Google Scholar] [CrossRef]
- Del Soldato, M.; Riquelme, A.; Bianchini, S.; Tomàs, R.; di Martire, D.; de Vita, P.; Moretti, S.; Calcaterra, D. Multisource data integration to investigate one century of evolution for the Agnone Landslide (Molise, Southern Italy). Landslides 2018, 15, 2113–2128. [Google Scholar] [CrossRef]
- Gili, J.A.; Corominas, J.; Rius, J. Using global positioning system techniques in landslide monitoring. Eng. Geol. 2000, 55, 167–192. [Google Scholar] [CrossRef]
- Yin, Y.; Zheng, W.; Liu, Y.; Zhang, J.; Li, X. Integration of GPS with InSAR to Monitoring of the Jiaju Landslide in Sichuan, China. Landslides 2010, 7, 359–365. [Google Scholar] [CrossRef]
- Jaboyedoff, M.; Oppikofer, T.; Abellán, A.; Derron, M.-H.; Loye, A.; Metzger, R.; Pedrazzini, A. Use of LIDAR in landslide investigations: A review. Nat. Hazards 2012, 61, 5–28. [Google Scholar] [CrossRef]
- Cignetti, M.; Godone, D.; Wrzesniak, A.; Giordan, D. Structure from motion multisource application for landslide characterization and monitoring: The Champlas Du Col Case Study, Sestriere, North-Western Italy. Sensors 2019, 19, 2364. [Google Scholar] [CrossRef]
- Antoine, R.; Lopez, T.; Tanguy, M.; Lissak, C.; Gailler, L.; Labazuy, P.; Fauchard, C. Geoscientists in the sky: Unmanned aerial vehicles responding to geohazards. Surv. Geophys. 2020, 41, 1285–1321. [Google Scholar] [CrossRef]
- Giordan, D.; Adams, M.S.; Aicardi, I.; Alicandro, M.; Allasia, P.; Baldo, M.; de Berardinis, P.; Dominici, D.; Godone, D.; Hobbs, P.; et al. The use of Unmanned Aerial Vehicles (UAVs) for engineering geology applications. Bull. Eng. Geol. Environ. 2020, 79, 3437–3481. [Google Scholar] [CrossRef]
- Turner, D.; Lucieer, A.; de Jong, S. Time series analysis of landslide dynamics using an Unmanned Aerial Vehicle (UAV). Remote Sens. 2015, 7, 1736–1757. [Google Scholar] [CrossRef]
- Balek, J.; Blahůt, J. A Critical evaluation of the use of an inexpensive camera mounted on a recreational unmanned aerial vehicle as a tool for landslide research. Landslides 2017, 14, 1217–1224. [Google Scholar] [CrossRef]
- Peppa, M.V.; Mills, J.P.; Moore, P.; Miller, P.E.; Chambers, J.E. Brief Communication: Landslide motion from cross correlation of UAV-derived morphological attributes. Nat. Hazards Earth Syst. Sci. 2017, 17, 2143–2150. [Google Scholar] [CrossRef]
- Rossi, G.; Tanteri, L.; Tofani, V.; Vannocci, P.; Moretti, S.; Casagli, N. Multitemporal UAV surveys for landslide mapping and characterization. Landslides 2018, 15, 1045–1052. [Google Scholar] [CrossRef]
- Tofani, V.; Segoni, S.; Agostini, A.; Catani, F.; Casagli, N. Technical note: Use of remote sensing for landslide studies in Europe. Nat. Hazards Earth Syst. Sci. 2013, 13, 299–309. [Google Scholar] [CrossRef]
- Borrelli, L.; Conforti, M.; Mercuri, M. Lidar and UAV system data to analyse recent morphological changes of a small drainage basin. ISPRS Int. J. Geoinf. 2019, 8, 536. [Google Scholar] [CrossRef]
- Immerzeel, W.W.; Kraaijenbrink, P.D.A.; Shea, J.M.; Shrestha, A.B.; Pellicciotti, F.; Bierkens, M.F.P.; de Jong, S.M. High-resolution monitoring of himalayan glacier dynamics using unmanned aerial vehicles. Remote Sens. Environ. 2014, 150, 93–103. [Google Scholar] [CrossRef]
- Lucieer, A.; de Jong, S.M.; Turner, D. Mapping landslide displacements using Structure from Motion (SfM) and image correlation of multi-temporal UAV photography. Prog. Phys. Geogr. Earth Environ. 2014, 38, 97–116. [Google Scholar] [CrossRef]
- Rippin, D.M.; Pomfret, A.; King, N. High resolution mapping of supra-glacial drainage pathways reveals link between micro-channel drainage density, surface roughness and surface reflectance. Earth Surf. Process Landf. 2015, 40, 1279–1290. [Google Scholar] [CrossRef]
- Tarolli, P. High-resolution topography for understanding earth surface processes: Opportunities and challenges. Geomorphology 2014, 216, 295–312. [Google Scholar] [CrossRef]
- Pellicani, R.; Argentiero, I.; Manzari, P.; Spilotro, G.; Marzo, C.; Ermini, R.; Apollonio, C. UAV and airborne LiDAR data for interpreting kinematic evolution of landslide movements: The case study of the Montescaglioso Landslide (Southern Italy). Geosciences 2019, 9, 248. [Google Scholar] [CrossRef]
- Ullman, S. Computational studies in the interpretation of structure and motion: Summary and extension. Mass. Inst. Technol. A.I. Memo 1983, 706, 1–25. [Google Scholar]
- Clapuyt, F.; Vanacker, V.; van Oost, K. Reproducibility of UAV-based earth topography reconstructions based on structure-from-motion algorithms. Geomorphology 2016, 260, 4–15. [Google Scholar] [CrossRef]
- Aucelli, P.P.C.; Conforti, M.; della Seta, M.; del Monte, M.; D’uva, L.; Rosskopf, C.M.; Vergari, F. Multi-temporal digital photogrammetric analysis for quantitative assessment of soil erosion rates in the landola catchment of the Upper Orcia Valley (Tuscany, Italy). Land Degrad. Dev. 2016, 27, 1075–1092. [Google Scholar] [CrossRef]
- Tanteri, L.; Rossi, G.; Tofani, V.; Vannocci, P.; Moretti, S.; Casagli, N. Multitemporal UAV survey for mass movement detection and monitoring. In Advancing Culture of Living with Landslides; Springer International Publishing: Cham, Switzerland, 2017; pp. 153–161. [Google Scholar]
- Niethammer, U.; James, M.R.; Rothmund, S.; Travelletti, J.; Joswig, M. UAV-based remote sensing of the Super-Sauze Landslide: Evaluation and results. Eng. Geol. 2012, 128, 2–11. [Google Scholar] [CrossRef]
- Giordan, D.; Hayakawa, Y.; Nex, F.; Remondino, F.; Tarolli, P. Review article: The use of Remotely Piloted Aircraft Systems (RPASs) for natural hazards monitoring and management. Nat. Hazards Earth Syst. Sci. 2018, 18, 1079–1096. [Google Scholar] [CrossRef]
- Travelletti, J.; Delacourt, C.; Allemand, P.; Malet, J.-P.; Schmittbuhl, J.; Toussaint, R.; Bastard, M. Correlation of multi-temporal ground-based optical images for landslide monitoring: Application, potential and limitations. ISPRS J. Photogramm. Remote Sens. 2012, 70, 39–55. [Google Scholar] [CrossRef]
- Godone, D.; Allasia, P.; Borrelli, L.; Gullà, G. UAV and structure from motion approach to monitor the Maierato Landslide evolution. Remote Sens. 2020, 12, 1039. [Google Scholar] [CrossRef]
- Zárate, B.A.; el Hamdouni, R.; Fernández, T. GNSS and RPAS integration techniques for studying landslide dynamics: Application to the areas of Victoria and Colinas Lojanas, (Loja, Ecuador). Remote Sens. 2021, 13, 3496. [Google Scholar] [CrossRef]
- Buttafuoco, G.; Caloiero, T.; Coscarelli, R. Spatial and temporal patterns of the mean annual precipitation at decadal time scale in Southern Italy (Calabria Region). Theor. Appl. Climatol. 2011, 105, 431–444. [Google Scholar] [CrossRef]
- ISPRA Carta Geologica d’Italia Alla Scala 1:50.000, Foglio 535 ‘Trebisacce’. Available online: http://www.isprambiente.gov.it/media/carg/535_TREBISACCE/foglio.html (accessed on 12 October 2017).
- Bonardi, G.; Amore, F.O.; Ciampo, G.; de Capoa, P.; Miconnet, P.; Perrone, V. Il “Complesso Liguride” Auct.: Stato delle conoscenze e problemi aperti sulla sua evoluzione appenninica ed i suoi rapporti con l’Arco Calabro. Mem. Della Soc. Geol. Ital. 1988, 41, 17–35. [Google Scholar]
- Vezzani, L. Distribuzione facies e stratigrafia della formazione del saraceno (Albiano-Daniano) nell’area compresa fra Il Mare Jonio e Il Torrente Frido. Geol. Romana 1968, 7, 229–275. [Google Scholar]
- Ogniben, L. Schema introduttivo alla geologia del confine Calabro-Lucano. Mem. Della Soc. Geol. Ital. 1969, 8, 453–763. [Google Scholar]
- Hsü, K.J. Principles of mélanges and their bearing on the franciscan-knoxville paradox. Bull. Geol. Soc. Am. 1968, 79, 1063–1074. [Google Scholar] [CrossRef]
- Cowan, D.S.; Darrel, S. Structural styles in mesozoic and cenozoic mélanges in the Western Cordillera of North America. Geol. Soc. Am. Bull. 1985, 96, 451–462. [Google Scholar] [CrossRef]
- Cowan, D.S.; Pini, G.A. Disrupted and chaotic rock units. In Anatomy of an Orogen: The Apennines and Adjacent Mediterranean Basins; Springer Netherlands: Dordrecht, The Netherlands, 2001; pp. 165–175. [Google Scholar]
- Conforti, M.; Mercuri, M.; Borrelli, L. Morphological changes detection of a large earthflow using archived images, LiDAR-Derived DTM, and UAV-based remote sensing. Remote Sens. 2021, 13, 120. [Google Scholar] [CrossRef]
- Ferranti, L.; Santoro, E.; Mazzella, M.E.; Monaco, C.; Morelli, D. Active transpression in the Northern Calabria Apennines, Southern Italy. Tectonophysics 2009, 476, 226–251. [Google Scholar] [CrossRef]
- Rago, V.; Conforti, M.; Muto, F.; Critelli, S. Landslide susceptibility assessment in the Ferro Torrent (Calabria, South Italy) using GIS-based conditional analysis method. Rend. Online Della Soc. ‘ Geol. Ital. 2013, 24, 257–259. [Google Scholar]
- la Salandra, M.; Miniello, G.; Nicotri, S.; Italiano, A.; Donvito, G.; Maggi, G.; Dellino, P.; Capolongo, D. Generating UAV high-resolution topographic data within a FOSS photogrammetric workflow using high-performance computing clusters. Int. J. Appl. Earth Obs. Geoinf. 2021, 105, 102600. [Google Scholar] [CrossRef]
- Duarte, L.; Teodoro, A.C.; Moutinho, O.; Gonçalves, J.A. Open-source GIS application for UAV photogrammetry based on MicMac. Int. J. Remote Sens. 2017, 38, 3181–3202. [Google Scholar] [CrossRef]
- Sanz-Ablanedo, E.; Chandler, J.; Rodríguez-Pérez, J.; Ordóñez, C. Accuracy of Unmanned Aerial Vehicle (UAV) and SfM photogrammetry survey as a function of the number and location of ground control points used. Remote Sens. 2018, 10, 1606. [Google Scholar] [CrossRef]
- Rupnik, E.; Daakir, M.; Pierrot Deseilligny, M. MicMac—A free, open-source solution for photogrammetry. Open Geospat. Data Softw. Stand. 2017, 2, 14. [Google Scholar] [CrossRef]
- Lague, D.; Brodu, N.; Leroux, J. Accurate 3D comparison of complex topography with terrestrial laser scanner: Application to the rangitikei canyon (N-Z). ISPRS J. Photogramm. Remote Sens. 2013, 82, 10–26. [Google Scholar] [CrossRef]
- Rib, H.T.; Liang, T. Recognition and identification. In Landslide Analysis and Control: Transportation Research Board Special Re-port, 176; Schuster, R.L., Krizek, R.J., Eds.; National Academy of Sciences: Washington, DC, USA, 1978; pp. 34–80. [Google Scholar]
- Keaton, J.R.; DeGraff, J.V. Surface observation and geologic mapping. In Landslides: Investigation and Mitigation; Turner, A.K., Schuster, R.L., Eds.; National Academy Press: Washington, DC, USA, 1996. [Google Scholar]
- Peternel, T.; Kumelj, Š.; Oštir, K.; Komac, M. Monitoring the Potoška Planina Landslide (NW Slovenia) using UAV photogrammetry and tachymetric measurements. Landslides 2017, 14, 395–406. [Google Scholar] [CrossRef]
- Huang, H.; Long, J.; Lin, H.; Zhang, L.; Yi, W.; Lei, B. Unmanned aerial vehicle based remote sensing method for monitoring a steep mountainous slope in the Three Gorges Reservoir, China. Earth Sci. Inform. 2017, 10, 287–301. [Google Scholar] [CrossRef]
- Fernández, T.; Pérez, J.; Cardenal, J.; Gómez, J.; Colomo, C.; Delgado, J. Analysis of landslide evolution affecting olive groves using UAV and photogrammetric techniques. Remote Sens. 2016, 8, 837. [Google Scholar] [CrossRef]
- Wheaton, J.M.; Brasington, J.; Darby, S.E.; Sear, D.A. Accounting for uncertainty in DEMs from repeat topographic surveys: Improved sediment budgets. Earth Surf. Process Landf. 2010, 35, 136–156. [Google Scholar] [CrossRef]
- Yao, H.; Qin, R.; Chen, X. Unmanned aerial vehicle for remote sensing applications—A review. Remote Sens. 2019, 11, 1443. [Google Scholar] [CrossRef]
- Guerriero, L.; Revellino, P.; Coe, J.A.; Focareta, M.; Grelle, G.; Albanese, V.; Corazza, A.; Guadagno, F.M. Multi-temporal maps of the montaguto earth flow in Southern Italy from 1954 to 2010. J. Maps 2013, 9, 135–145. [Google Scholar] [CrossRef]
- Lindner, G.; Schraml, K.; Mansberger, R.; Hübl, J. UAV monitoring and documentation of a large landslide. Appl. Geomat. 2016, 8, 1–11. [Google Scholar] [CrossRef]
- Ilinca, V.; Șandric, I.; Chițu, Z.; Irimia, R.; Gheuca, I. UAV applications to assess short-term dynamics of slow-moving landslides under dense forest cover. Landslides 2022, 19, 1717–1734. [Google Scholar] [CrossRef]
- Conforti, M.; Ietto, F. An integrated approach to investigate slope instability affecting infrastructures. Bull. Eng. Geol. Environ. 2019, 78, 2355–2375. [Google Scholar] [CrossRef]
- Borgatti, L.; Corsini, A.; Barbieri, M.; Sartini, G.; Truffelli, G.; Caputo, G.; Puglisi, C. Large reactivated landslides in weak rock masses: A case study from the Northern Apennines (Italy). Landslides 2006, 3, 115–124. [Google Scholar] [CrossRef]
- Mackey, B.H.; Roering, J.J. Sediment yield, spatial characteristics, and the long-term evolution of active earthflows determined from airborne LiDAR and historical aerial photographs, Eel River, California. Geol. Soc. Am. Bull. 2011, 123, 1560–1576. [Google Scholar] [CrossRef]









| UAV Survey 1 | UAV Survey 2 | |
|---|---|---|
| Acquisition data | February 2019 | June 2022 |
| Frontal overlap (%) | 85 | 85 |
| Side overlap (%) | 80 | 80 |
| Number of images | 1122 | 1127 |
| Average flight altitude (m) | 131 | 130 |
| Average GSD (cm/pix) | 6.69 | 6.62 |
| Coverage area (ha) | 127.4 | 126.9 |
| Number of ground control points (GCPs) | 30 | 30 |
| Number of check points (CHKs) | 15 | 15 |
| Orthophoto resolution (m/pix) | 0.30 | 0.30 |
| DSM/DTM resolution (m/pix) | 0.50 | 0.50 |
| 3D Model | RMSE (m) | |
|---|---|---|
| GCPs | CHKs | |
| February 2019 | X: 0.09 | X: 0.11 |
| Y: 0.07 | Y: 0.08 | |
| Z: 0.10 | Z: 0.12 | |
| June 2022 | X: 0.06 | X: 0.08 |
| Y: 0.05 | Y: 0.07 | |
| Z: 0.09 | Z: 0.11 | |
| Period | Activity | Active | Suspended | Dormant | Total | ||||
|---|---|---|---|---|---|---|---|---|---|
| Typology | ha | % | ha | % | ha | % | ha | % | |
| February 2019 | Slide | 2.5 | 7.1 | 5.3 | 15.1 | 3.4 | 9.7 | 11.0 | 31.3 |
| Flow | 3.8 | 10.8 | 9.2 | 26.2 | 10.9 | 31.6 | 24.1 | 68.7 | |
| Total | 6.3 | 17.9 | 14.5 | 41.3 | 14.3 | 41.3 | 35.1 | 100.0 | |
| June 2022 | Slide | 1.8 | 4.9 | 4.9 | 13.5 | 5.0 | 13.7 | 11.7 | 32.1 |
| Flow | 4.1 | 11.3 | 9.3 | 25.5 | 11.3 | 31.0 | 24.7 | 67.9 | |
| Total | 5.9 | 16.2 | 14.2 | 39.0 | 16.3 | 44.8 | 36.4 | 100.0 | |
| Areal variation (2019–2022) | Slide | −0.7 | −28.0 | −0.4 | −7.5 | 1.6 | 47.1 | 0.5 | 4.5 |
| Flow | 0.3 | 7.9 | 0.1 | 1.1 | 0.4 | 3.7 | 0.8 | 3.3 | |
| Total | −0.4 | −6.3 | −0.3 | −2.1 | 2.0 | 14.0 | 1.3 | 3.7 | |
| Elevation Differences (m) | ||
|---|---|---|
| Depletion | Accumulation | |
| Minimum | −0.03 | 0.02 |
| Maximum | −4.66 | 4.82 |
| Mean | −0.59 | 0.57 |
| Standard deviation | 0.55 | 0.46 |
Disclaimer/Publisher’s Note: The statements, opinions and data contained in all publications are solely those of the individual author(s) and contributor(s) and not of MDPI and/or the editor(s). MDPI and/or the editor(s) disclaim responsibility for any injury to people or property resulting from any ideas, methods, instructions or products referred to in the content. |
© 2023 by the authors. Licensee MDPI, Basel, Switzerland. This article is an open access article distributed under the terms and conditions of the Creative Commons Attribution (CC BY) license (https://creativecommons.org/licenses/by/4.0/).
Share and Cite
Mercuri, M.; Conforti, M.; Ciurleo, M.; Borrelli, L. UAV Application for Short-Time Evolution Detection of the Vomice Landslide (South Italy). Geosciences 2023, 13, 29. https://doi.org/10.3390/geosciences13020029
Mercuri M, Conforti M, Ciurleo M, Borrelli L. UAV Application for Short-Time Evolution Detection of the Vomice Landslide (South Italy). Geosciences. 2023; 13(2):29. https://doi.org/10.3390/geosciences13020029
Chicago/Turabian StyleMercuri, Michele, Massimo Conforti, Mariantonietta Ciurleo, and Luigi Borrelli. 2023. "UAV Application for Short-Time Evolution Detection of the Vomice Landslide (South Italy)" Geosciences 13, no. 2: 29. https://doi.org/10.3390/geosciences13020029
APA StyleMercuri, M., Conforti, M., Ciurleo, M., & Borrelli, L. (2023). UAV Application for Short-Time Evolution Detection of the Vomice Landslide (South Italy). Geosciences, 13(2), 29. https://doi.org/10.3390/geosciences13020029

