Palmatine Attenuates LPS-Induced EMT in MAC-T Cells and Mammary Fibrosis in Mice, with Suppression of NF-κB/TGF-β1/Smad Signaling In Vivo
Simple Summary
Abstract
1. Introduction
2. Materials and Methods
2.1. Cell Model
2.2. Establishment of the Animal Model
2.3. Palmatine Intervention in the Mouse Mammary Fibrosis Model
2.4. Western Blot Analysis
2.5. Immunofluorescence
2.6. Histological Analysis
2.7. Statistical Analysis
3. Results
3.1. Establishment of an LPS-Induced EMT Model in MAC-T Cells and Identification of the Optimal Concentration of Palmatine
3.2. Establishment of an LPS-Induced Mouse Mammary Fibrosis Model
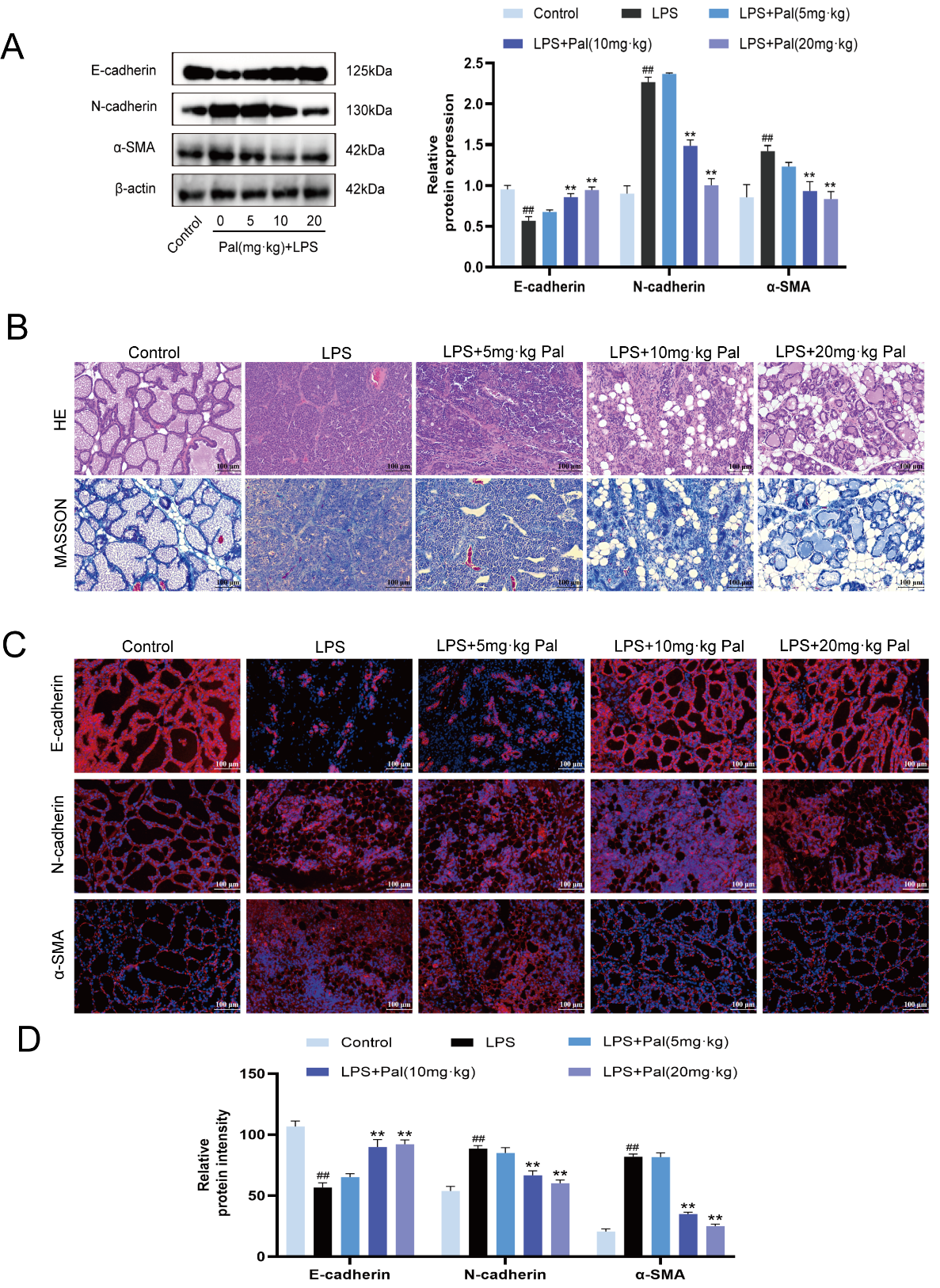
3.3. Identification of the Optimal Dose of Palmatine in the Mouse Mammary Fibrosis Model
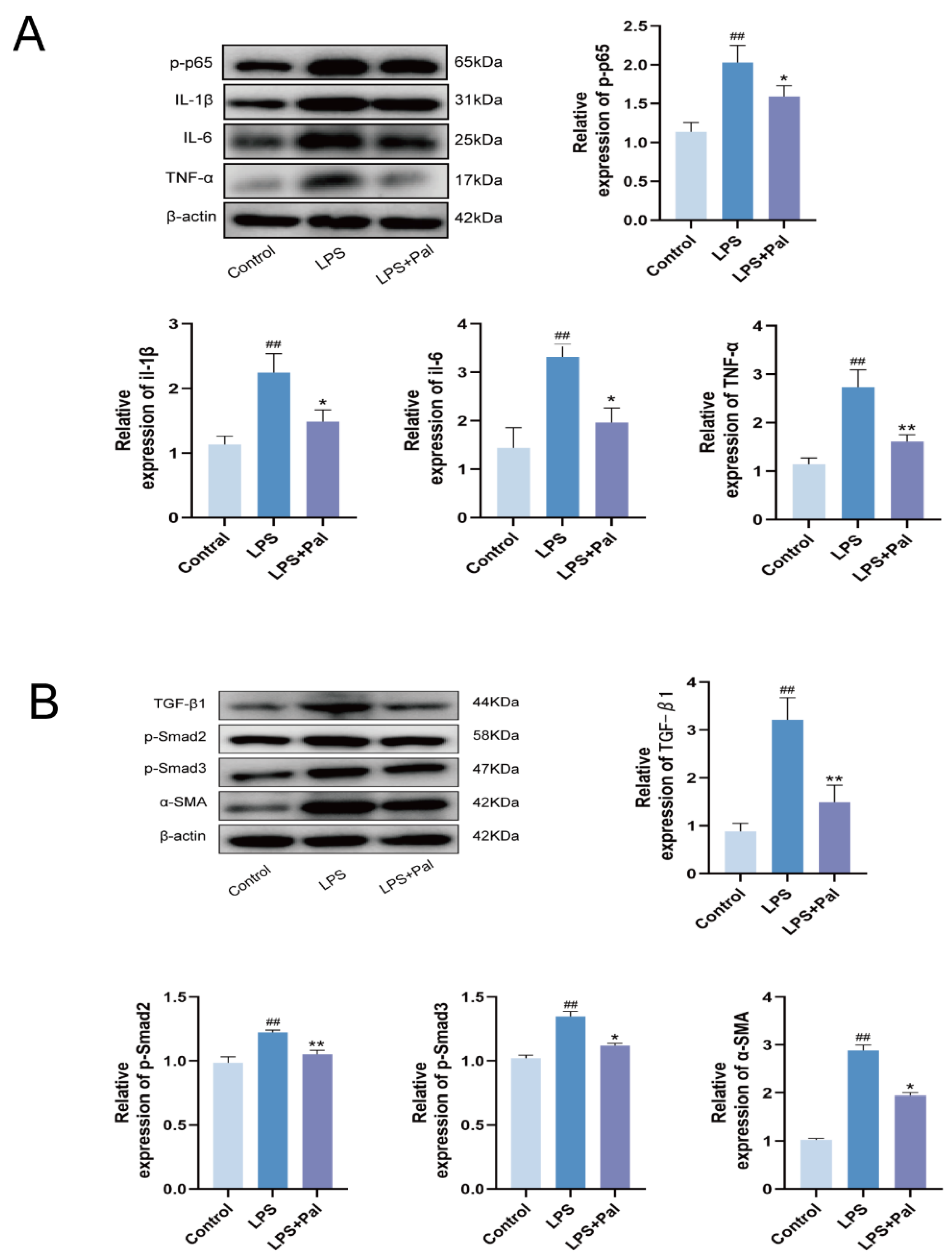
3.4. Palmatine Alleviated Mouse Mammary Fibrosis by Inhibiting the NF-κB and TGF-β1/Smad Signaling Pathways
4. Discussion
5. Conclusions
Author Contributions
Funding
Institutional Review Board Statement
Informed Consent Statement
Data Availability Statement
Conflicts of Interest
References
- Lyu, C.C.; Ji, X.Y.; Che, H.Y.; Meng, Y.; Wu, H.Y.; Zhang, J.B.; Zhang, Y.H.; Yuan, B. CGA alleviates LPS-induced inflammation and milk fat reduction in BMECs through the NF-κB signaling pathway. Heliyon 2024, 10, e25004. [Google Scholar] [CrossRef]
- Kim, D.H.; Kwon, H.C.; Han, J.H.; Jung, H.S.; Shin, D.-M.; Han, S.G. Protection of bovine mammary epithelial cells against lipopolysaccharide-induced inflammatory responses using Centella asiatica through its antioxidant and anti-inflammatory activities. Anim. Biosci. 2025, 38, 2403–2417. [Google Scholar] [CrossRef] [PubMed]
- Archer, M.; Dasari, P.; Walsh, D.; Britt, K.L.; Evdokiou, A.; Ingman, W.V. Immune regulation of mammary fibroblasts and the impact of mammographic density. J. Clin. Med. 2022, 11, 799. [Google Scholar] [CrossRef]
- Zhang, J.; Liu, K.; Yang, T.; Duan, H.; Xiao, L.; Zhang, Q.; Zhang, Y.; Dong, W.; Zhao, X. Mechanism of astragalus polysaccharide in alleviating bovine mammary fibrosis through ROS/NLRP3 inhibition and EMT regulation. Antioxidants 2025, 14, 503. [Google Scholar] [CrossRef] [PubMed]
- Jia, L.; Wang, J.; Luoreng, Z.; Wang, X.; Wei, D.; Yang, J.; Hu, Q.; Ma, Y. Progress in expression pattern and molecular regulation mechanism of lncRNA in bovine mastitis. Animals 2022, 12, 1059. [Google Scholar] [CrossRef] [PubMed]
- He, G.; Ma, M.; Yang, W.; Wang, H.; Zhang, Y.; Gao, M.-Q. SDF-1 in mammary fibroblasts of bovine with mastitis induces EMT and inflammatory response of epithelial cells. Int. J. Biol. Sci. 2017, 13, 604–614. [Google Scholar] [CrossRef]
- Yang, L.; Liu, S.; Yang, L.; Xu, B.; Wang, M.; Kong, X.; Song, Z. miR-217-5p suppresses epithelial–mesenchymal transition and the NF-κB signaling pathway in breast cancer via targeting of metadherin. Oncol. Lett. 2022, 23, 162. [Google Scholar] [CrossRef]
- Li, M.; Brooks, M.; Wang, S.M. Epithelial–mesenchymal plasticity of breast cancer stem cells: Implications for metastasis and therapeutic resistance. Curr. Pharm. Des. 2015, 21, 1301–1310. [Google Scholar]
- Wei, J.; Wu, L.; Yang, S.; Zhang, C.; Feng, L.; Wang, M.; Li, H.; Wang, F. E-cadherin to N-cadherin switching in the TGF-β1-mediated retinal pigment epithelial to mesenchymal transition. Exp. Eye Res. 2022, 220, 109085. [Google Scholar] [CrossRef]
- Lee, J.H.; Massagué, J. TGF-β in developmental and fibrogenic EMTs. Semin. Cancer Biol. 2022, 86, 136–145. [Google Scholar] [CrossRef]
- Chen, Q.; Yang, W.; Wang, X.; Li, X.; Qi, S.; Zhang, Y.; Gao, M.-Q. TGF-β1 induces EMT in bovine mammary epithelial cells through the TGF-β1/Smad signaling pathway. Cell. Physiol. Biochem. 2017, 43, 82–93. [Google Scholar] [CrossRef]
- Liu, T.; Zhang, L.; Joo, D.; Sun, S.-C. NF-κB signaling in inflammation. Sig. Transduct. Target. Ther. 2017, 2, 17023. [Google Scholar] [CrossRef]
- Lin, S.; Zhang, S.; Zhan, A.; Feng, J.; Yang, Q.; Li, T.; Liu, Z.; Mo, Q.; Fan, H.; Wang, K.; et al. Palmatine alleviates cardiac fibrosis by inhibiting fibroblast activation through the STAT3 pathway. Eur. J. Pharmacol. 2024, 967, 176395. [Google Scholar] [CrossRef]
- Ning, P.; Wu, J.; Long, Q.; Zheng, Y.; Gan, J.; Hu, X.; Song, S.; Li, X.; Jiang, M.; Ye, H.; et al. Palmatine attenuates lipopolysaccharide-induced acute lung injury via suppression of NLRP3 inflammasome activation, pyroptosis, and metabolic remodeling. Inflammation 2026, 49, 11. [Google Scholar] [CrossRef]
- Cheng, J.J.; Ma, X.D.; Ai, G.X.; Yu, Q.X.; Chen, X.Y.; Yan, F.; Li, Y.C.; Xie, J.H.; Su, Z.R.; Xie, Q.F. Palmatine protects against MSU-induced gouty arthritis via regulating the NF-κB/NLRP3 and Nrf2 pathways. Drug Des. Devel. Ther. 2022, 16, 2119–2132. [Google Scholar] [CrossRef]
- Ma, H.; Zhang, Y.; Wang, J.; Guo, W.; Hu, G.; Xie, S.; Yang, Z.; Liu, J.; Fu, S. Palmatine attenuates LPS-induced inflammatory response in mouse mammary epithelial cells through inhibiting ERK1/2, p38 and Akt/NF-κB signalling pathways. J. Anim. Physiol. Anim. Nutr. 2021, 105, 183–190. [Google Scholar] [CrossRef]
- Wang, Y.; Pei, H.; Chen, W.; Du, R.; Li, J.; He, Z. Palmatine protects PC12 cells and mice from Aβ25-35-induced oxidative stress and neuroinflammation via the Nrf2/HO-1 pathway. Molecules 2023, 28, 7955. [Google Scholar] [CrossRef] [PubMed]
- Qin, J.; Luo, Z.; Wang, Q.; Tang, C.; Meng, M.; Huang, Z.; Guo, B.; He, Y.; Feng, L.; Nong, Y.; et al. Integrating metabonomics and metagenomics sequencing to study the anti-liver fibrosis effects of palmatine in Corydalis saxicola Bunting. J. Ethnopharmacol. 2023, 315, 116666. [Google Scholar] [CrossRef] [PubMed]
- Xiao, T.; Yu, X.; Yang, L.; Duan, X. Palmatine treats urticaria by reducing inflammation and increasing autophagy. Front. Immunol. 2023, 14, 1268467. [Google Scholar] [CrossRef] [PubMed]
- Xiao, K.; He, W.; Guan, W.; Hou, F.; Yan, P.; Xu, J.; Zhou, T.; Liu, Y.; Xie, L. Mesenchymal stem cells reverse EMT process through blocking the activation of NF-κB and Hedgehog pathways in LPS-induced acute lung injury. Cell Death Dis. 2020, 11, 863. [Google Scholar] [CrossRef]
- Xie, J.; Lin, H.; Jin, F.; Luo, Y.; Yang, P.; Song, J.; Yao, W.; Lin, W.; Yuan, D.; Zuo, A.; et al. Jia Wei Qingxin Lotus Seed Drink ameliorates epithelial–mesenchymal transition injury in diabetic kidney disease via inhibition of JMJD1C/SP1/ZEB1 signaling pathway. Phytomedicine 2024, 135, 156142. [Google Scholar] [CrossRef]
- Hao, W.; Zhu, Y.; Guo, Y.; Wang, H. miR-1287-5p upregulation inhibits EMT and pro-inflammatory cytokines in LPS-induced human nasal epithelial cells (HNECs). Transpl. Immunol. 2021, 68, 101429. [Google Scholar] [CrossRef] [PubMed]
- Tian, Q.X.; Zhang, Z.H.; Ye, Q.L.; Xu, S.; Hong, Q.; Xing, W.Y.; Chen, L.; Yu, D.X.; Xu, D.X.; Xie, D.D. Melatonin inhibits migration and invasion in LPS-stimulated and unstimulated prostate cancer cells through blocking multiple EMT-relative pathways. J. Inflamm. Res. 2021, 14, 2253–2265. [Google Scholar] [CrossRef]
- Long, J.; Song, J.; Zhong, L.; Liao, Y.; Liu, L.; Li, X. Palmatine: A review of its pharmacology, toxicity and pharmacokinetics. Biochimie 2019, 162, 176–184. [Google Scholar] [CrossRef] [PubMed]
- Wang, L.; Wang, J.; Han, L.; Chen, T. Palmatine attenuated lipopolysaccharide-induced acute lung injury by inhibiting M1 phenotype macrophage polarization via NAMPT/TLR2/CCR1 signaling. J. Agric. Food Chem. 2024; online ahead of print. [CrossRef]
- Zhang, Y.; Sheng, Y.; Gao, Y.; Lin, Y.; Cheng, B.; Li, H.; Zhang, L.; Xu, H. Exploration of the pathogenesis of chronic obstructive pulmonary disease caused by smoking: Based on bioinformatics analysis and in vitro experimental evidence. Toxics 2023, 11, 995. [Google Scholar] [CrossRef]
- Li, Z.; Huang, Y.; Du, J.; Liu, A.D.; Tang, C.; Qi, Y.; Jin, H. Endogenous sulfur dioxide inhibits vascular calcification in association with the TGF-beta/Smad signaling pathway. Int. J. Mol. Sci. 2016, 17, 266. [Google Scholar] [CrossRef]
- Kan, X.; Xu, P.; Yu, M.; Guo, W.; Cao, Y.; Hu, G.; Liu, J.; Fu, S.; Bi, J. Nrf2 alleviates excessive deposition of extracellular matrix in mammary fibrosis through TGF/Smad and ROS signals. Sci. Rep. 2025, 15, 39252. [Google Scholar] [CrossRef]
- Yang, S.; Jiang, K.; Li, L.; Xiang, J.; Li, Y.; Kang, L.; Yang, G.; Liang, Z. MicroRNA-92b as a negative regulator of the TGF-β signaling by targeting the type I receptor. iScience 2023, 26, 108131. [Google Scholar] [CrossRef]
- Kletukhina, S.; Mutallapova, G.; Titova, A.; Gomzikova, M. Role of mesenchymal stem cells and extracellular vesicles in idiopathic pulmonary fibrosis. Int. J. Mol. Sci. 2022, 23, 11212. [Google Scholar] [CrossRef] [PubMed]
- Borrelli, M.R.; Shen, A.H.; Lee, G.K.; Momeni, A.; Longaker, M.T.; Wan, D.C. Radiation-induced skin fibrosis: Pathogenesis, current treatment options, and emerging therapeutics. Ann. Plast. Surg. 2019, 83, S59–S64. [Google Scholar] [CrossRef] [PubMed]
- An, Z.; Qin, J.; Bo, W.; Li, H.; Jiang, L.; Li, X.; Jiang, J. Prognostic value of serum interleukin-6, NF-κB plus MCP-1 assay in patients with diabetic nephropathy. Dis. Markers 2022, 2022, 4428484. [Google Scholar] [CrossRef] [PubMed]
- Pan, D.; Di, X.; Yan, B.; Su, X. Advances in the study of non-coding RNA in the signaling pathway of pulmonary fibrosis. Int. J. Gen. Med. 2024, 17, 1419–1431. [Google Scholar] [CrossRef] [PubMed]





Disclaimer/Publisher’s Note: The statements, opinions and data contained in all publications are solely those of the individual author(s) and contributor(s) and not of MDPI and/or the editor(s). MDPI and/or the editor(s) disclaim responsibility for any injury to people or property resulting from any ideas, methods, instructions or products referred to in the content. |
© 2026 by the authors. Licensee MDPI, Basel, Switzerland. This article is an open access article distributed under the terms and conditions of the Creative Commons Attribution (CC BY) license.
Share and Cite
Shi, D.; Bao, D.; Li, P.; Liu, K.; Wang, Q.; Dong, W.; Zhao, X.; Zhang, Y. Palmatine Attenuates LPS-Induced EMT in MAC-T Cells and Mammary Fibrosis in Mice, with Suppression of NF-κB/TGF-β1/Smad Signaling In Vivo. Animals 2026, 16, 1187. https://doi.org/10.3390/ani16081187
Shi D, Bao D, Li P, Liu K, Wang Q, Dong W, Zhao X, Zhang Y. Palmatine Attenuates LPS-Induced EMT in MAC-T Cells and Mammary Fibrosis in Mice, with Suppression of NF-κB/TGF-β1/Smad Signaling In Vivo. Animals. 2026; 16(8):1187. https://doi.org/10.3390/ani16081187
Chicago/Turabian StyleShi, Dongxue, Dan Bao, Peiru Li, Kejiang Liu, Qi Wang, Weitao Dong, Xingxu Zhao, and Yong Zhang. 2026. "Palmatine Attenuates LPS-Induced EMT in MAC-T Cells and Mammary Fibrosis in Mice, with Suppression of NF-κB/TGF-β1/Smad Signaling In Vivo" Animals 16, no. 8: 1187. https://doi.org/10.3390/ani16081187
APA StyleShi, D., Bao, D., Li, P., Liu, K., Wang, Q., Dong, W., Zhao, X., & Zhang, Y. (2026). Palmatine Attenuates LPS-Induced EMT in MAC-T Cells and Mammary Fibrosis in Mice, with Suppression of NF-κB/TGF-β1/Smad Signaling In Vivo. Animals, 16(8), 1187. https://doi.org/10.3390/ani16081187

