Crotoxin Upregulating NLRP-3 Inflammasome and IL-18 and Activating CD4+ and CD8+ Lymphocytes in Experimental Encephalitozoon cuniculi Infection
Simple Summary
Abstract
1. Introduction
2. Materials and Methods
2.1. Ethics Agreement
2.2. Animals
2.3. Encephalitozoon Cuniculi Spores
2.4. Cyclophosphamide-Induced Immunosuppression
2.5. Crotoxin (CTX) Preparation and Treatment
2.5.1. Purification of CTX
2.5.2. SDS-PAGE Electrophoretic Analysis for CTX Purity Assessment
2.5.3. Administration Protocol
2.6. Experimental Design
2.7. Necropsy, Sample Collection and Histopathological Analysis
2.8. Flow Cytometry
2.9. Cytokine Quantification
2.10. NLRP3 Inflammasome Gene Expression
2.10.1. RNA Extraction and Quality Assessment
2.10.2. Complementary DNA (cDNA) Synthesis
2.10.3. Quantitative Real-Time PCR (qRT-PCR)
2.11. Quantification of Fungal Burden
2.12. Statistical Analysis
3. Results
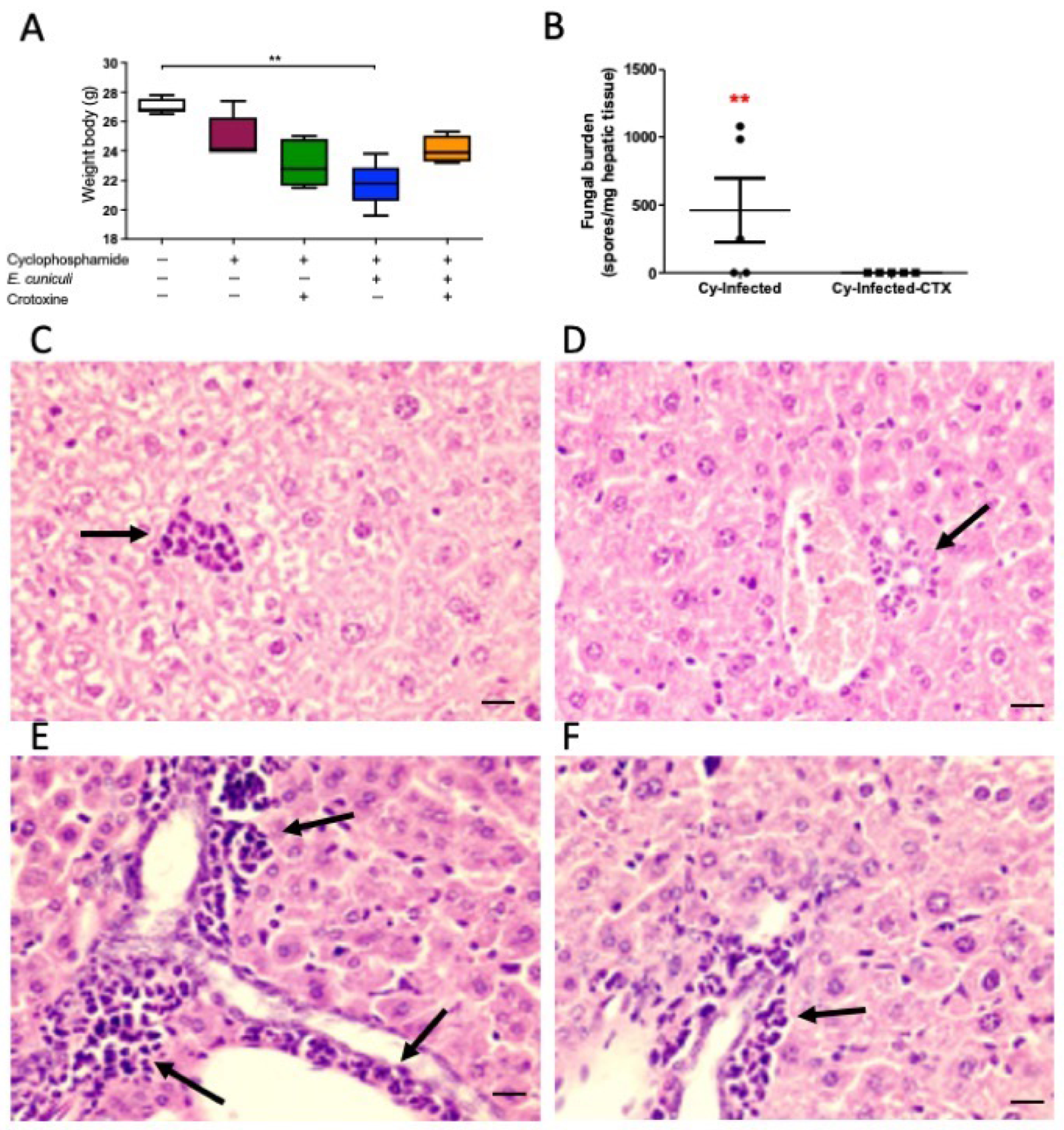
3.1. CTX Promotes Pathogen Control and Mitigates Clinical Signs
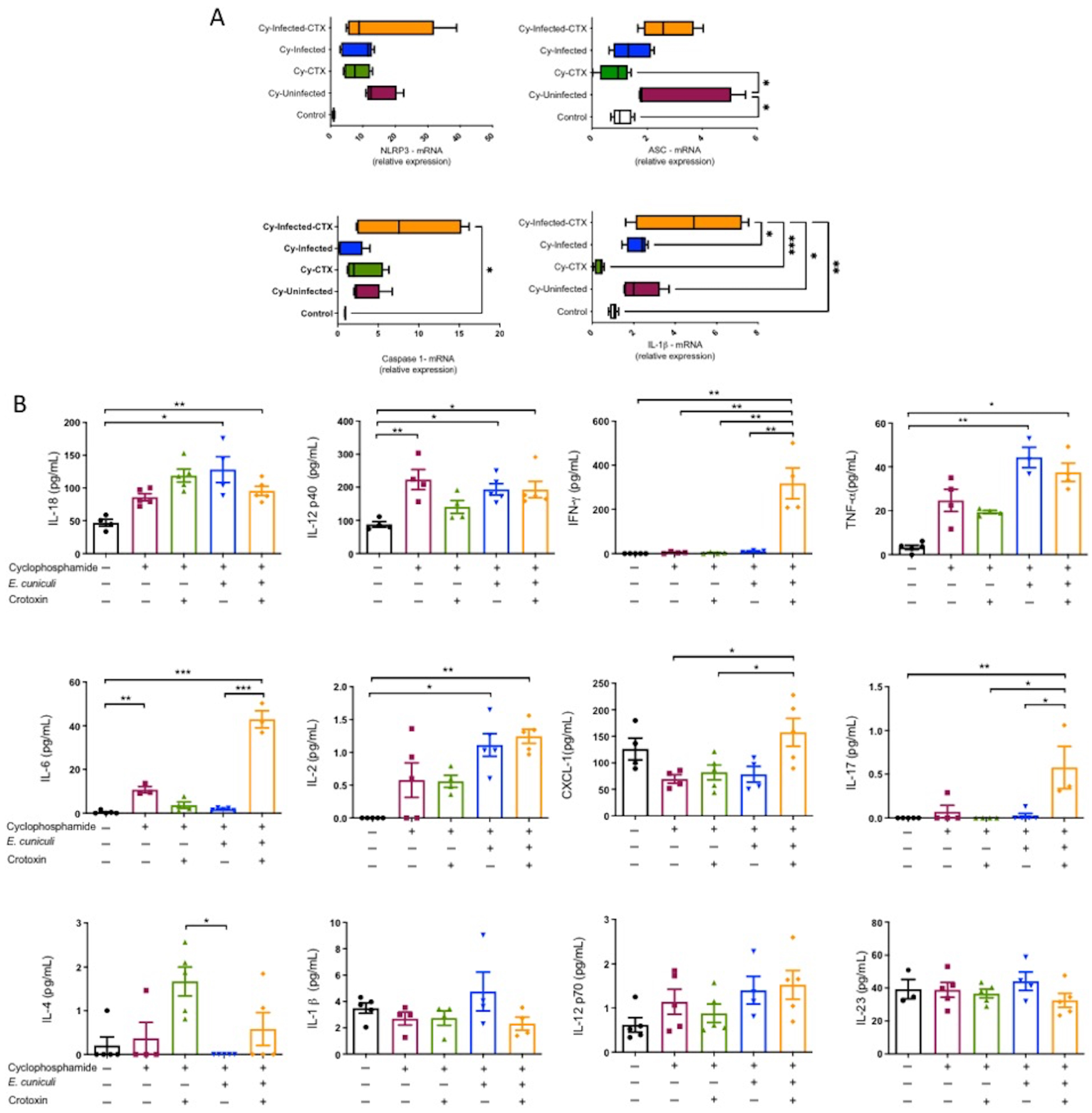
3.2. CTX Enhances NLRP3 Inflammasome Priming and Increases Systemic IL-18
3.3. CTX Potentiates T-Cell IFN-γ Responses Under Lymphodepletion
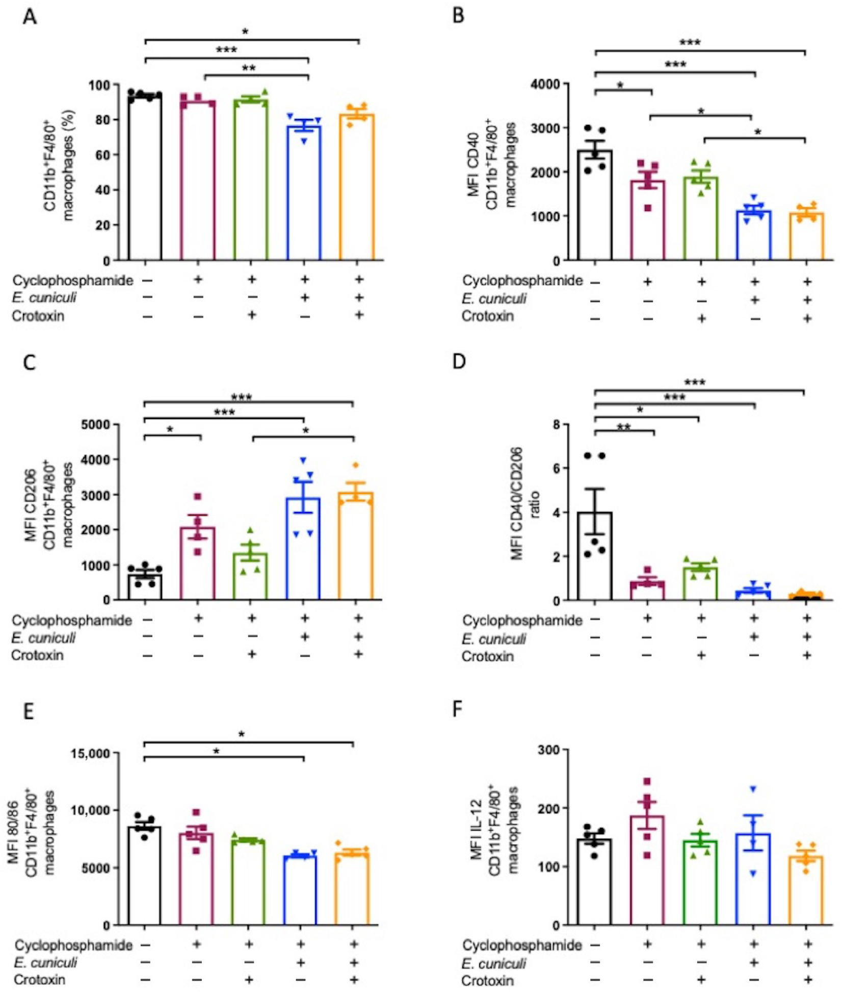
3.4. Infection and Cy/CTX Treatment Favor an M2-like Peritoneal Macrophage Phenotype
3.5. Cy Reduces B-Cell Subsets, While B-1b Cells Predominate During Infection
4. Discussion
5. Conclusions
Supplementary Materials
Author Contributions
Funding
Institutional Review Board Statement
Informed Consent Statement
Data Availability Statement
Acknowledgments
Conflicts of Interest
Abbreviations
| CTX | crotoxin |
| Cy | cyclophosphamide |
References
- Swanson, K.V.; Deng, M.; Ting, J.P. The NLRP3 inflammasome: Molecular activation and regulation to therapeutics. Nat. Rev. Immunol. 2019, 19, 477–489. [Google Scholar] [CrossRef] [PubMed]
- Moloudizargari, M.; Moradkhani, F.; Asghari, N.; Fallah, M.; Asghari, M.H.; Moghadamnia, A.A.; Abdollahi, M. NLRP inflammasome as a key role player in the pathogenesis of environmental toxicants. Life Sci. 2019, 231, 116585. [Google Scholar] [CrossRef] [PubMed]
- Kumar, H.; Kumagai, Y.; Tsuchida, T.; Koenig, P.A.; Satoh, T.; Guo, Z.; Kawai, T. Involvement of the NLRP3 inflammasome in innate and humoral adaptive immune responses to fungal beta-glucan. J. Immunol. 2009, 183, 8061–8067. [Google Scholar] [CrossRef]
- Kelley, N.; Jeltema, D.; Duan, Y.; He, Y. The NLRP3 inflammasome: An overview of mechanisms of activation and regulation. Int. J. Mol. Sci. 2019, 20, 3328. [Google Scholar] [CrossRef] [PubMed]
- Han, B.; Weiss, L.M. Microsporidia: Obligate intracellular pathogens within the fungal kingdom. Microbiol. Spectr. 2017, 5, 2. [Google Scholar] [CrossRef]
- Han, Y.; Gao, H.; Xu, J.; Luo, J.; Han, B.; Bao, J.; Pan, G.; Li, T.; Zhou, Z. Innate and adaptive immune responses against microsporidia infection in mammals. Front. Microbiol. 2020, 11, 1468. [Google Scholar] [CrossRef]
- Magalhães, T.R.; Pinto, F.F.; Queiroga, F.L. A multidisciplinary review about Encephalitozoon cuniculi in a One Health perspective. Parasitol. Res. 2022, 121, 2463–2479. [Google Scholar] [CrossRef]
- Seatamanoch, N.; Kongdachalert, S.; Sunantaraporn, S.; Siriyasatien, P.; Brownnell, N. Microsporidia: A highly adaptive organism and its host expansion to humans. Front. Cell. Infect. Microbiol. 2022, 12, 924007. [Google Scholar] [CrossRef]
- Han, B.; Moretto, M.; Weiss, L.M. Encephalitozoon: Tissue culture, cryopreservation, and murine infection. Curr. Protoc. Microbiol. 2019, 52, e72. [Google Scholar] [CrossRef]
- Lallo, M.A.; Hirschfeld, M.P.M. Encephalitozoonosis in pharmacologically immunosuppressed mice. Exp. Parasitol. 2012, 131, 339–343. [Google Scholar] [CrossRef]
- An, G.; Tang, Y.; Mo, B.; Ran, M.; He, X.; Bao, J.; Zhou, Z. Characterization of a murine model for Encephalitozoon hellem infection after dexamethasone immunosuppression. Microorganisms 2020, 8, 1891. [Google Scholar] [CrossRef] [PubMed]
- Hidifira, A.M.; Alvares-Saraiva, A.M.; Perez, E.C.; Spadacci-Morena, D.D.; de Araujo, R.S.; Lallo, M.A. Increased susceptibility to encephalitozoonosis associated with mixed Th1/Th2 and M1/M2 profiles in mice immunosuppressed with cyclophosphamide. Exp. Parasitol. 2023, 254, 108606. [Google Scholar] [CrossRef] [PubMed]
- Figuerêdo Moreira, I.; Alvares-Saraiva, A.M.; Pérez, E.C.; Xavier, J.G.; Spadacci-Morena, D.D.; Silva de Araújo, R.; Rocha, P.R.D.; Lallo, M.A. Opportunistic pneumonia caused by E. cuniculi in mice immunosuppressed with cyclophosphamide. Immunobiology 2022, 227, 152194. [Google Scholar] [CrossRef] [PubMed]
- Dalboni, L.C.; Alvares-Saraiva, A.M.; Konno, F.T.C.; Perez, E.C.; Codeceira, J.F.; Spadacci-Morena, D.D. Encephalitozoon cuniculi takes advantage of efferocytosis to evade the immune response. PLoS ONE 2021, 16, e0247658. [Google Scholar] [CrossRef]
- Cardoso, D.F.; Mota, I. Effect of Crotalus venom on the humoral and cellular immune response. Toxicon 1997, 35, 607–612. [Google Scholar] [CrossRef]
- Sartim, M.A.; Menaldo, D.L.; Sampaio, S.V. Immunotherapeutic potential of crotoxin: Anti-inflammatory and immunosuppressive properties. J. Venom. Anim. Toxins Incl. Trop. Dis. 2018, 24, 39. [Google Scholar] [CrossRef]
- Rangel-Santos, A.; Lima, C.; Lopes-Ferreira, M.; Cardoso, D.F. Immunosuppressive role of the principal toxin (crotoxin) of Crotalus durissus terrificus venom. Toxicon 2004, 44, 609–616. [Google Scholar] [CrossRef]
- Sampaio, S.C.; Brigatte, P.; Sousa-e-Silva, M.C.; dos-Santos, E.C.; Rangel-Santos, A.C.; Curi, R.; Cury, Y. Contribution of crotoxin to the inhibitory effect of Crotalus durissus terrificus snake venom on macrophage function. Toxicon 2003, 41, 899–907. [Google Scholar] [CrossRef]
- Zambelli, V.O.; Sampaio, S.C.; Sudo-Hayashi, L.S.; Greco, K.; Britto, L.R.; Alves, A.S.; Zychar, B.C.; Gonçalves, L.R.; Spadacci-Morena, D.D.; Otton, R.; et al. Crotoxin alters lymphocyte distribution in rats: Involvement of adhesion molecules and lipoxygenase-derived mediators. Toxicon 2008, 51, 1357–1367. [Google Scholar] [CrossRef]
- Farias, L.H.; Rodrigues, A.P.D.; Coêlho, E.C.; Santos, M.F.; Silva, E.O. Crotoxin stimulates an M1 activation profile in murine macrophages during Leishmania amazonensis infection. Parasitology 2017, 144, 1458–1467. [Google Scholar] [CrossRef]
- Nascimento de Oliveira, C.G.; Alvares-Saraiva, A.M.; Perez, E.C.; Sampaio, S.C.; Lallo, M.A. Crotoxin modulates Encephalitozoon cuniculi-infected macrophages toward the M1 microbicidal profile. Toxicon 2025, 259, 108348. [Google Scholar] [CrossRef]
- Fu, J.; Wu, H. Structural mechanisms of NLRP3 inflammasome assembly and activation. Annu. Rev. Immunol. 2023, 41, 301–316. [Google Scholar] [CrossRef] [PubMed]
- Jorgensen, I.; Miao, E.A. Pyroptotic cell death defends against intracellular pathogens. Immunol. Rev. 2015, 265, 130–142. [Google Scholar] [CrossRef] [PubMed]
- Nakanishi, K. Unique action of interleukin-18 on T cells and other immune cells. Front. Immunol. 2018, 9, 763. [Google Scholar] [CrossRef] [PubMed]
- Ihim, S.A.; Abubakar, S.D.; Zian, Z.; Sasaki, T.; Saffarioun, M.; Maleknia, S.; Azizi, G. Interleukin-18 cytokine in immunity, inflammation, and autoimmunity: Biological role in induction, regulation, and treatment. Front. Immunol. 2022, 13, 919973. [Google Scholar] [CrossRef]
- Khurshid, Q.; Dar, A.J.; Mirza, M.A.; Ahmad, M.E.; Aamir, S.; Kashyap, R.; Abdullah, S.M.; Farooqi, M.S.; Khan, I.; Akbar, A.; et al. Rituximab and cyclophosphamide-based regimens for Waldenström macroglobulinemia: Lessons from clinical literature. Blood 2020, 136, 10–11. [Google Scholar] [CrossRef]
- Mahrous, G.R.; Elkholy, N.S.; Safwat, G.; Shafaa, M.W. Enhanced cytotoxic activity of beta-carotene conjugated liposomes toward breast cancer cell lines: Comparative studies with cyclophosphamide. Anticancer. Drugs 2022, 33, e462–e476. [Google Scholar] [CrossRef]
- Moschella, F.; Valentini, M.; Aricò, E.; Macchia, I.; Sestili, P.; D’Urso, M.T.; Alessandri, C.; Belardelli, F.; Proietti, E. Unraveling cancer chemoimmunotherapy mechanisms by gene and protein profiling of responses to cyclophosphamide. Cancer Res. 2011, 71, 3528–3539. [Google Scholar] [CrossRef]
- Nakanishi, K.; Yoshimoto, T.; Tsutsui, H.; Okamura, H. Interleukin-18 is a unique cytokine that stimulates both Th1 and Th2 responses depending on its cytokine milieu. Cytokine Growth Factor Rev. 2001, 12, 53–72. [Google Scholar] [CrossRef]
- Favoretto, B.C.; Ricardi, R.; Silva, S.R.; Jacysyn, J.F.; Fernandes, I.; Takehara, H.A.; Faquim-Mauro, E.L. Immunomodulatory effects of crotoxin isolated from Crotalus durissus terrificus venom in mice immunized with human serum albumin. Toxicon 2011, 57, 600–607. [Google Scholar] [CrossRef]
- da Costa, L.F.; Alvares-Saraiva, A.M.; Dell’Armelina Rocha, P.R.; Spadacci-Morena, D.D.; Perez, E.C.; Mariano, M.; Lallo, M.A. B-1 cells decrease susceptibility to encephalitozoonosis in mice. Immunobiology 2017, 222, 218–227. [Google Scholar] [CrossRef]
- Dos Santos, D.L.; Alvares-Saraiva, A.M.; Xavier, J.G.; Spadacci-Morena, D.D.; Peres, G.B.; Dell’Armelina Rocha, P.R.; Perez, E.C.; Lallo, M.A. B-1 cells upregulate CD8 T lymphocytes and increase proinflammatory cytokine serum levels in oral encephalitozoonosis. Microbes Infect. 2018, 20, 196–204. [Google Scholar] [CrossRef]
- Popi, A.F.; Longo-Maugéri, I.M.; Mariano, M. An overview of B-1 cells as antigen-presenting cells. Front. Immunol. 2016, 7, 138. [Google Scholar] [CrossRef]
- Smith, F.L.; Baumgarth, N. B-1 cell responses to infections. Curr. Opin. Immunol. 2019, 57, 23–31. [Google Scholar] [CrossRef]






| Panels | Antibody | Conjugate | Company |
|---|---|---|---|
| Panel 1 for the characterization of B lymphocyte subpopulations | CD23 | FITC | BD Biosciences |
| CD19 | PerCP | BD Biosciences | |
| CD11b | APC | BD Biosciences | |
| CD5 | PE | BD Biosciences | |
| Panel 2 for the characterization of macrophages and M1 and M2 macrophages | CD11b | FITC | BD Biosciences |
| F4/80 | PE | eBioscience (San Diego, CA, USA) | |
| CD40 | PE/Cy5 | BD Biosciences | |
| CD206 | AF 647 | eBioscience | |
| Panel 3 for the characterization of macrophage activation | CD11b | PerCP/Cy5 | BD Biosciences |
| F4/80 | PE | eBioscience | |
| CD80 | FITC | eBioscience | |
| CD86 | FITC | eBioscience | |
| IL-12 (p40/p70) | APC | BD Biosciences | |
| Panel 4 for the characterization of T lymphocytes | CD4 | PerCP-Cy5 | BD Biosciences |
| CD8 | FITC | BD Biosciences | |
| IFNγ | APC- | eBioscience |
| Gene (ID) | Primers | 5′-3′ Sequence | Reaction Conditions | Product Size (bp) |
|---|---|---|---|---|
| Nrlp3 (11461) | Forward | ATT ACC CGC CCG AGA AAG G | 95 °C—15 s; 58 °C—30 s, 72 °C—30 s | 141 |
| Reverse | TCG CAG CAA AGA TCC ACA CAG | |||
| Asc1 (14433) | Forward | AGA CAT GGG CTT ACA GGA | 95 °C—15 s; 60 °C—30 s, 72 °C—30 s | 256 |
| Reverse | CTC CCT CAT CTT GTC TTG G | |||
| Caspase 1 (14433) | Forward | TGA AAG AGG TGA AAG AAT T | 95 °C—15 s; 59 °C—30 s, 72 °C—30 s | 386 |
| Reverse | TCT CCA AGA CAC ATT ATC T | |||
| IL-1β (16176) | Forward | GAC CTT GGA TGA GGA CA | 95 °C—15 s; 60 °C—30 s, 72 °C—30 s | 183 |
| Reverse | AGC TCA TAT GGG TCC GAC AG | |||
| Gapdh (14433) | Forward | CCG CAG CGA GGA GTT TCT C | 95 °C—15 s; 60 °C—30 s, 72 °C—30 s | 530 |
| Reverse | GAG CTA AGC TCA GGC TGT TCC A |
Disclaimer/Publisher’s Note: The statements, opinions and data contained in all publications are solely those of the individual author(s) and contributor(s) and not of MDPI and/or the editor(s). MDPI and/or the editor(s) disclaim responsibility for any injury to people or property resulting from any ideas, methods, instructions or products referred to in the content. |
© 2026 by the authors. Licensee MDPI, Basel, Switzerland. This article is an open access article distributed under the terms and conditions of the Creative Commons Attribution (CC BY) license.
Share and Cite
de Souza, J.L., Júnior; Martins, E.d.L.d.S.; Alvares Saraiva, A.M.; Perez, E.C.; Araújo, R.S.d.; Sampaio, S.C.; da Silva, R.A.F.; Lallo, M.A. Crotoxin Upregulating NLRP-3 Inflammasome and IL-18 and Activating CD4+ and CD8+ Lymphocytes in Experimental Encephalitozoon cuniculi Infection. Animals 2026, 16, 955. https://doi.org/10.3390/ani16060955
de Souza JL Júnior, Martins EdLdS, Alvares Saraiva AM, Perez EC, Araújo RSd, Sampaio SC, da Silva RAF, Lallo MA. Crotoxin Upregulating NLRP-3 Inflammasome and IL-18 and Activating CD4+ and CD8+ Lymphocytes in Experimental Encephalitozoon cuniculi Infection. Animals. 2026; 16(6):955. https://doi.org/10.3390/ani16060955
Chicago/Turabian Stylede Souza, João Lourival, Júnior, Eluane de Luca da Silva Martins, Anuska Marcelino Alvares Saraiva, Elizabeth Christina Perez, Ronalda Silva de Araújo, Sandra Coccuzzo Sampaio, Rodrigo Augusto Faganholi da Silva, and Maria Anete Lallo. 2026. "Crotoxin Upregulating NLRP-3 Inflammasome and IL-18 and Activating CD4+ and CD8+ Lymphocytes in Experimental Encephalitozoon cuniculi Infection" Animals 16, no. 6: 955. https://doi.org/10.3390/ani16060955
APA Stylede Souza, J. L., Júnior, Martins, E. d. L. d. S., Alvares Saraiva, A. M., Perez, E. C., Araújo, R. S. d., Sampaio, S. C., da Silva, R. A. F., & Lallo, M. A. (2026). Crotoxin Upregulating NLRP-3 Inflammasome and IL-18 and Activating CD4+ and CD8+ Lymphocytes in Experimental Encephalitozoon cuniculi Infection. Animals, 16(6), 955. https://doi.org/10.3390/ani16060955

