Airborne Microbiome of Tropical Ostrich Farms: Diversity, Antibiotic Resistance, and Biogeochemical Cycling Potential
Simple Summary
Abstract
1. Introduction
2. Materials and Methods
2.1. Selection and Description of the Breeding Site
2.2. Bioaerosol Sample Collection
2.3. DNA Extraction and 16S rRNA Gene Sequencing
2.4. Statistical Analysis
3. Results
3.1. Bacterial Community Diversity Analysis
3.2. Analysis of Airborne Microbial Composition
3.3. Relative Abundance of Airborne Samples
3.4. Detectable Metagenomic Antibiotic Resistance
3.5. Analysis of Carbon Cycle-Related Functional Genes
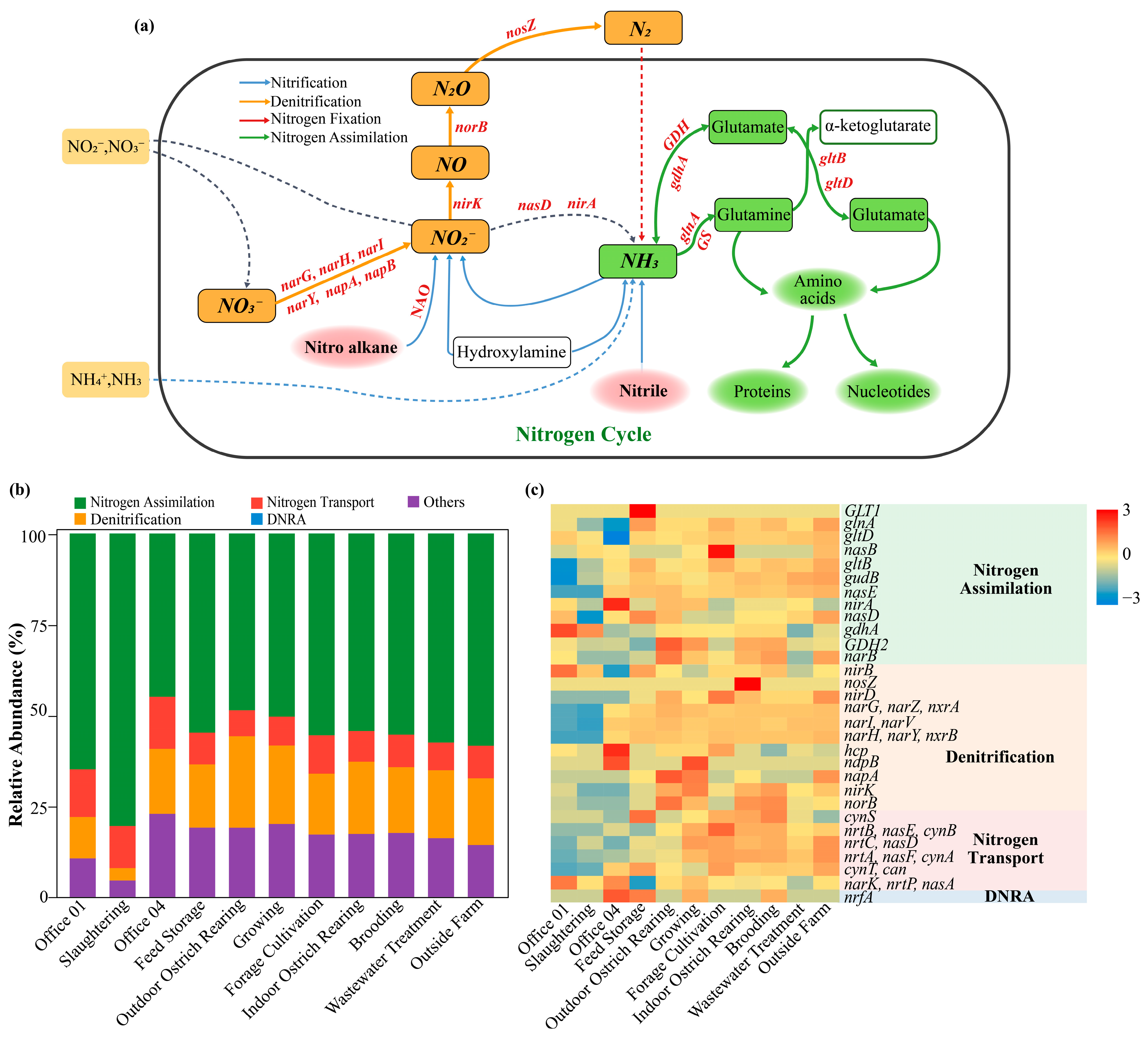
3.6. Analysis of Microbial Nitrogen Functional Genes
4. Discussion
5. Conclusions
Supplementary Materials
Author Contributions
Funding
Institutional Review Board Statement
Informed Consent Statement
Data Availability Statement
Conflicts of Interest
References
- Liu, S.; Li, J.; Zhang, Z.; Tuo, J.; Zhang, Q.; Zhou, J.; Liu, P.; Zhang, X.-X. Exploring phylogenetic diversity of antibiotic resistance genes in activated sludge: A host and genomic location perspective. Environ. Res. 2025, 277, 121588. [Google Scholar] [CrossRef]
- Hong, P.Y.; Li, X.; Yang, X.; Shinkai, T.; Zhang, Y.; Wang, X.; Mackie, R.I. Monitoring airborne biotic contaminants in the indoor environment of pig and poultry confinement buildings. Environ. Microbiol. 2012, 14, 1420–1431. [Google Scholar] [CrossRef]
- Xu, X.; Zhou, W.; Xie, C.; Zhu, Y.; Tang, W.; Zhou, X.; Xiao, H. Airborne bacterial communities in the poultry farm and their relevance with environmental factors and antibiotic resistance genes. Sci. Total Environ. 2022, 846, 157420. [Google Scholar] [CrossRef]
- Martinez, J.L. Environmental pollution by antibiotics and by antibiotic resistance determinants. Environ. Pollut. 2009, 157, 2893–2902. [Google Scholar] [CrossRef]
- Zhu, T.; Chen, T.; Cao, Z.; Zhong, S.; Wen, X.; Mi, J.; Ma, B.; Zou, Y.; Zhang, N.; Liao, X. Antibiotic resistance genes in layer farms and their correlation with environmental samples. Poult. Sci. 2021, 100, 101485. [Google Scholar] [CrossRef] [PubMed]
- Yang, F.; Gao, Y.; Zhao, H.; Li, J.; Cheng, X.; Meng, L.; Dong, P.; Yang, H.; Chen, S.; Zhu, J. Revealing the distribution characteristics of antibiotic resistance genes and bacterial communities in animal-aerosol-human in a chicken farm: From one-health perspective. Ecotoxicol. Environ. Saf. 2021, 224, 112687. [Google Scholar] [CrossRef]
- Just, N.A.; Létourneau, V.; Kirychuk, S.P.; Singh, B.; Duchaine, C. Potentially pathogenic bacteria and antimicrobial resistance in bioaerosols from cage-housed and floor-housed poultry operations. Ann. Occup. Hyg. 2012, 56, 440–449. [Google Scholar]
- McEachran, A.D.; Blackwell, B.R.; Hanson, J.D.; Wooten, K.J.; Mayer, G.D.; Cox, S.B.; Smith, P.N. Antibiotics, bacteria, and antibiotic resistance genes: Aerial transport from cattle feed yards via particulate matter. Environ. Health Perspect. 2015, 123, 337. [Google Scholar] [CrossRef]
- Kemper, N. Veterinary antibiotics in the aquatic and terrestrial environment. Ecol. Indic. 2008, 8, 1–13. [Google Scholar] [CrossRef]
- Xin, H.; Gao, M.; Wang, X.; Qiu, T.; Guo, Y.; Zhang, L. Animal farms are hot spots for airborne antimicrobial resistance. Sci. Total Environ. 2022, 851, 158050. [Google Scholar] [CrossRef] [PubMed]
- Zhang, X.; Ma, Z.; Hao, P.; Ji, S.; Gao, Y. Revealing the characteristics, bacterial communities and antibiotic-resistance genes in bioaerosols inside different animal houses: From one-health perspective. 2022. [Google Scholar] [CrossRef]
- Sajjad, B.; Hussain, S.; Rasool, K.; Hassan, M.; Almomani, F. Comprehensive insights into advances in ambient bioaerosols sampling, analysis and factors influencing bioaerosols composition. Environ. Pollut. 2023, 336, 122473. [Google Scholar] [CrossRef]
- Martin, E.; Kämpfer, P.; Jäckel, U. Quantification and identification of culturable airborne bacteria from duck houses. Ann. Occup. Hyg. 2010, 54, 217–227. [Google Scholar]
- Kowalski, M.; Wolany, J.; Pastuszka, J.; Płaza, G.; Wlazło, A.; Ulfig, K.; Malina, A. Characteristics of airborne bacteria and fungi in some Polish wastewater treatment plants. Int. J. Environ. Sci. Technol. 2017, 14, 2181–2192. [Google Scholar] [CrossRef]
- Xu, G.; Han, Y.; Li, L.; Liu, J. Characterization and source analysis of indoor/outdoor culturable airborne bacteria in a municipal wastewater treatment plant. J. Environ. Sci. 2018, 74, 71–78. [Google Scholar] [CrossRef] [PubMed]
- Zhang, J.; Xia, L.; Du, W.; Gong, X.; Yu, B. Time-Space Distribution Characteristics of Airborne Microbes’ Concentration in a Municipal Landfill Site. J. Agro-Environ. Sci. 2009, 28, 1332–1336. [Google Scholar]
- Chen, X.; Lu, J.; Cheng, W.; Xue, M.; Yu, F. Conservation of Domestic Animal Genetic Resources in China: Overview of the Status, Activities, Policies, and Challenges. Life 2025, 15, 1420. [Google Scholar] [CrossRef]
- Mahrose, K.M.; Attia, A.; Ismail, I.; Abou-Kassem, D.; Abd El-Hack, M. Growth performance and certain body measurements of ostrich chicks as affected by dietary protein levels during 2–9 weeks of age. Open Vet. J. 2015, 5, 98–102. [Google Scholar] [CrossRef] [PubMed]
- Akram, M.B.; Khan, M.I.; Khalid, S.; Shoaib, M.; Azeema, S. Quality and sensory comparison of ostrich and goat meat. Int. J. Life Sci. 2019, 5, 2175–2183. [Google Scholar] [CrossRef]
- Akram, M.; Asghar, M.U.; Jalal, H. Essential oils as alternatives to chemical feed additives for maximizing livestock production. J. Hell. Vet. Med. Soc. 2021, 72, 2595–2610. [Google Scholar] [CrossRef]
- Ramos, S.; Caetano, S.; Savegnago, R.P.; Nunes, B.; Ramos, A.A.; Munari, D. Growth curves for ostriches (Struthio camelus) in a Brazilian population. Poult. Sci. 2013, 92, 277–282. [Google Scholar] [CrossRef]
- Bunter, K.L.; Cloete, S.W. Genetic parameters for egg-, chick-and live-weight traits recorded in farmed ostriches (Struthio camelus). Livest. Prod. Sci. 2004, 91, 9–22. [Google Scholar] [CrossRef]
- Al-Khalifa, H.; Al-Naser, A. Ostrich meat: Production, quality parameters, and nutritional comparison to other types of meats. J. Appl. Poult. Res. 2014, 23, 784–790. [Google Scholar] [CrossRef]
- Arain, M.A.; Hassan, F.-u.; Ozdemir, F.A.; Khaskheli, G.B.; Malik, Z.; Buzdar, J.A.; Fazlani, S.A. Ostrich meat: A review on nutritional properties and health benefits. Food Sci. Anim. Resour. 2025, 45, 965–980. [Google Scholar] [CrossRef]
- Dalle Zotte, A.; Brand, T.; Hoffman, L.; Schoon, K.; Cullere, M.; Swart, R. Effect of cottonseed oilcake inclusion on ostrich growth performance and meat chemical composition. Meat Sci. 2013, 93, 194–200. [Google Scholar] [CrossRef]
- Henry, S.G.; Abou-El-Hawa, S.H.; Ramadan, B.R.; Khalifa, A.H. Nutritional Quality of Ostrich Meat, Edible Offal, and Fat Tissue. Assiut J. Agric. Sci. 2024, 55, 125–143. [Google Scholar] [CrossRef]
- Brassó, L.D.; Szabó, V.; Komlósi, I.; Pusztahelyi, T.; Várszegi, Z. Preliminary study of slaughter value and meat characteristics of 18 months ostrich reared in hungary. Agriculture 2021, 11, 885. [Google Scholar] [CrossRef]
- Horbanczuk, J.; Sales, J.; Celeda, T.; Konecka, A.; Zieba, G.; Kawka, P. Cholesterol content and fatty acid composition of ostrich meat as influenced by subspecies. Meat Sci. 1998, 50, 385–388. [Google Scholar] [CrossRef]
- Frohlich-Nowoisky, J.; Kampf, C.; Weber, B.; Huffman, J.; Pohlker, C.; Andreae, M.; Lang-Yona, N.; Burrows, S.; Gunthe, S.; Elbert, W. Bioaerosols in the Earth system: Climate, health, and ecosystem interactions. Atmos. Res. 2016, 182, 346–376. [Google Scholar] [CrossRef]
- Grzyb, A.; Wolna-Maruwka, A.; Niewiadomska, A. The significance of microbial transformation of nitrogen compounds in the light of integrated crop management. Agronomy 2021, 11, 1415. [Google Scholar] [CrossRef]
- López-Sánchez, R.; Rebollar, E.A.; Gutiérrez-Ríos, R.M.; Garciarrubio, A.; Juarez, K.; Segovia, L. Metagenomic analysis of carbohydrate-active enzymes and their contribution to marine sediment biodiversity. World J. Microbiol. Biotechnol. 2024, 40, 95. [Google Scholar] [CrossRef] [PubMed]
- Santos-Pereira, C.; Sousa, J.; Costa, Â.M.; Santos, A.O.; Rito, T.; Soares, P.; Franco-Duarte, R.; Silvério, S.C.; Rodrigues, L.R. Functional and sequence-based metagenomics to uncover carbohydrate-degrading enzymes from composting samples. Appl. Microbiol. Biotechnol. 2023, 107, 5379–5401. [Google Scholar] [CrossRef]
- Bao, Y.; Dolfing, J.; Guo, Z.; Chen, R.; Wu, M.; Li, Z.; Lin, X.; Feng, Y. Important ecophysiological roles of non-dominant Actinobacteria in plant residue decomposition, especially in less fertile soils. Microbiome 2021, 9, 84. [Google Scholar] [CrossRef] [PubMed]
- Wang, X.; Zhou, B.; Yang, Q. Carbon Metabolism Characteristics of Rhizosphere Soil Microbial Communities in Different-Aged Alfalfa (Medicago sativa L.) and Their Covarying Soil Factors in the Semi-Arid Loess Plateau. Agronomy 2025, 15, 1602. [Google Scholar] [CrossRef]
- Wang, Z.; Wang, S.; Liu, Y.; Feng, K.; Deng, Y. The applications of metagenomics in the detection of environmental microbes involving in nitrogen cycle. Biotechnol. Bull. 2018, 34, 1–14. [Google Scholar]
- Butterbach-Bahl, K.; Dannenmann, M. Denitrification and associated soil N2O emissions due to agricultural activities in a changing climate. Curr. Opin. Environ. Sustain. 2011, 3, 389–395. [Google Scholar] [CrossRef]
- Qin, N.; Liang, P.; Wu, C.; Wang, G.; Xu, Q.; Xiong, X.; Wang, T.; Zolfo, M.; Segata, N.; Qin, H. Longitudinal survey of microbiome associated with particulate matter in a megacity. Genome Biol. 2020, 21, 55. [Google Scholar] [CrossRef]
- Fair, M.; Van Wyk, J.; Cloete, S. Pedigree analysis of an ostrich breeding flock. S. Afr. J. Anim. Sci. 2012, 42, 114–122. [Google Scholar]
- Gladding, T.; Rolph, C.A.; Gwyther, C.; Kinnersley, R.; Walsh, K.; Tyrrel, S. Concentration and composition of bioaerosol emissions from intensive farms: Pig and poultry livestock. J. Environ. Manag. 2020, 272, 111052. [Google Scholar] [CrossRef]
- Stackebrandt, E.; Goebel, B.M. Taxonomic note: A place for DNA-DNA reassociation and 16S rRNA sequence analysis in the present species definition in bacteriology. Int. J. Syst. Evol. Microbiol. 1994, 44, 846–849. [Google Scholar] [CrossRef]
- Edgar, R.C. UPARSE: Highly accurate OTU sequences from microbial amplicon reads. Nat. Methods 2013, 10, 996–998. [Google Scholar] [CrossRef]
- Li, J.; Ding, Z.; Dong, W.; Li, W.; Wu, Y.; Zhu, L.; Ma, H.; Sun, B.; Li, X. Analysis of differences in microorganisms and aroma profiles between normal and off-flavor pit mud in Chinese strong-flavor Baijiu. J. Biosci. Bioeng. 2024, 137, 360–371. [Google Scholar] [CrossRef]
- Segata, N.; Izard, J.; Waldron, L.; Gevers, D.; Miropolsky, L.; Garrett, W.S.; Huttenhower, C. Metagenomic biomarker discovery and explanation. Genome Biol. 2011, 12, R60. [Google Scholar] [CrossRef] [PubMed]
- Johansen, B.O.; Mikalsen, S.-O.; Magnussen, E.; Patursson, E.J.; a Norði, G.; Djurhuus, A. Impacts on microbial communities in sediments by aquaculture farming during one salmon cycle. Front. Mar. Sci. 2024, 11, 1266410. [Google Scholar] [CrossRef]
- Bardou, P.; Mariette, J.; Escudié, F.; Djemiel, C.; Klopp, C. jvenn: An interactive Venn diagram viewer. BMC Bioinform. 2014, 15, 293. [Google Scholar] [CrossRef]
- Zhang, A.; Gaston, J.; Dai, C.; Zhao, S.; Poyet, M.; Groussin, M.; Yin, X.; Li, L.; van Loosdrecht, M.; Topp, E. An omics-based framework for assessing the health risk of antimicrobial resistance genes. Nat. Commun. 2021, 12, 4765. [Google Scholar] [CrossRef]
- Zhang, H.; Yohe, T.; Huang, L.; Entwistle, S.; Wu, P.; Yang, Z.; Busk, P.K.; Xu, Y.; Yin, Y. dbCAN2: A meta server for automated carbohydrate-active enzyme annotation. Nucleic Acids Res. 2018, 46, W95–W101. [Google Scholar] [CrossRef]
- Alshareef, S.A. Metabolic analysis of the CAZy class glycosyltransferases in rhizospheric soil fungiome of the plant species Moringa oleifera. Saudi J. Biol. Sci. 2024, 31, 103956. [Google Scholar] [CrossRef]
- Szablewski, T.; Stuper-Szablewska, K.; Cegielska-Radziejewska, R.; Tomczyk, Ł.; Szwajkowska-Michałek, L.; Nowaczewski, S. Comprehensive assessment of environmental pollution in a poultry farm depending on the season and the laying hen breeding system. Animals 2022, 12, 740. [Google Scholar] [CrossRef] [PubMed]
- White, J.K.; Nielsen, J.L.; Madsen, A.M. Microbial species and biodiversity in settling dust within and between pig farms. Environ. Res. 2019, 171, 558–567. [Google Scholar] [CrossRef]
- Bowers, R.M.; McCubbin, I.B.; Hallar, A.G.; Fierer, N. Seasonal variability in airborne bacterial communities at a high-elevation site. Atmos. Environ. 2012, 50, 41–49. [Google Scholar] [CrossRef]
- Bakker, A.; Siegel, J.A.; Mendell, M.J.; Prussin, A.J.; Marr, L.C.; Peccia, J. Bacterial and fungal ecology on air conditioning cooling coils is influenced by climate and building factors. Indoor Air 2020, 30, 326–334. [Google Scholar] [CrossRef] [PubMed]
- Ajayi, A.; Adewale, B.; Osuolale, K.; Chukwu, E.; Utibeima, E.U.; Yisau, J.; Abubakar, R.; Ezeobi, P.; Okwuzu, J.; Salako, B. Contribution of poultry farm practice to the structure and composition of bacterial communities in the soil of poultry farms in Lagos, Nigeria. BMC Environ. Sci. 2025, 2, 3. [Google Scholar] [CrossRef]
- Ruiz-Gil, T.; Acuña, J.J.; Fujiyoshi, S.; Tanaka, D.; Noda, J.; Maruyama, F.; Jorquera, M.A. Airborne bacterial communities of outdoor environments and their associated influencing factors. Environ. Int. 2020, 145, 106156. [Google Scholar] [CrossRef]
- Bai, H.; He, L.-Y.; Wu, D.-L.; Gao, F.-Z.; Zhang, M.; Zou, H.-Y.; Yao, M.-S.; Ying, G.-G. Spread of airborne antibiotic resistance from animal farms to the environment: Dispersal pattern and exposure risk. Environ. Int. 2022, 158, 106927. [Google Scholar] [CrossRef]
- Song, L.; Jiang, G.; Wang, C.; Ma, J.; Chen, H. Effects of antibiotics consumption on the behavior of airborne antibiotic resistance genes in chicken farms. J. Hazard. Mater. 2022, 437, 129288. [Google Scholar] [CrossRef]
- Liu, D.; Chai, T.; Xia, X.; Gao, Y.; Cai, Y.; Li, X.; Miao, Z.; Sun, L.; Hao, H.; Roesler, U. Formation and transmission of Staphylococcus aureus (including MRSA) aerosols carrying antibiotic-resistant genes in a poultry farming environment. Sci. Total Environ. 2012, 426, 139–145. [Google Scholar] [CrossRef]
- Paśmionka, I.B.; Cheluszka, P.; Gospodarek, J.; Chmielowski, K.; Fries, J. Isolation and assessment of antibiotic resistance of Staphylococcus aureus in the air of an underground hard coal mines. Sci. Rep. 2025, 15, 11599. [Google Scholar] [CrossRef] [PubMed]
- Liao, H.; Wang, Y.-Z.; Duan, C.-S.; Zhu, Y.-G.; Su, J.-Q. Nanosized microbiomes from pig manure alter soil microbial communities and increase antibiotic resistance gene abundance. Commun. Earth Environ. 2025, 6, 618. [Google Scholar] [CrossRef]
- Yang, Y.; Zhou, R.; Chen, B.; Zhang, T.; Hu, L.; Zou, S. Characterization of airborne antibiotic resistance genes from typical bioaerosol emission sources in the urban environment using metagenomic approach. Chemosphere 2018, 213, 463–471. [Google Scholar] [CrossRef] [PubMed]
- Zhu, G.; Wang, X.; Yang, T.; Su, J.; Qin, Y.; Wang, S.; Gillings, M.; Wang, C.; Ju, F.; Lan, B. Air pollution could drive global dissemination of antibiotic resistance genes. ISME J. 2021, 15, 270–281. [Google Scholar] [CrossRef]
- Liang, Z.; Yu, Y.; Ye, Z.; Li, G.; Wang, W.; An, T. Pollution profiles of antibiotic resistance genes associated with airborne opportunistic pathogens from typical area, Pearl River Estuary and their exposure risk to human. Environ. Int. 2020, 143, 105934. [Google Scholar] [CrossRef] [PubMed]
- Li, J.; Cao, J.; Zhu, Y.-G.; Chen, Q.-L.; Shen, F.; Wu, Y.; Xu, S.; Fan, H.; Da, G.; Huang, R.-J. Global survey of antibiotic resistance genes in air. Environ. Sci. Technol. 2018, 52, 10975–10984. [Google Scholar] [CrossRef] [PubMed]
- Gruninger, R.J.; Nguyen, T.T.; Reid, I.D.; Yanke, J.L.; Wang, P.; Abbott, D.W.; Tsang, A.; McAllister, T. Application of transcriptomics to compare the carbohydrate active enzymes that are expressed by diverse genera of anaerobic fungi to degrade plant cell wall carbohydrates. Front. Microbiol. 2018, 9, 1581. [Google Scholar] [CrossRef] [PubMed]
- Lewin, G.R.; Carlos, C.; Chevrette, M.G.; Horn, H.A.; McDonald, B.R.; Stankey, R.J.; Fox, B.G.; Currie, C.R. Evolution and ecology of Actinobacteria and their bioenergy applications. Annu. Rev. Microbiol. 2016, 70, 235–254. [Google Scholar] [CrossRef]
- Zhang, J.; Dong, Y.; Wang, Q.; Xu, D.; Lv, L.; Gao, W.; Sun, L.; Zhang, G.; Ren, Z. Effects of ultrasonic lysis frequency on sludge lysis-cryptic growth: Sludge reduction, microbial community, and metabolism. Chem. Eng. J. 2023, 469, 144000. [Google Scholar] [CrossRef]










| Functional Area | Sampling Site | Number of Sampling Sites | Samples Per Site |
|---|---|---|---|
| Breeding Area(BA) | Brooding | 1 | 3 |
| Growing | 1 | 3 | |
| Indoor Ostrich Rearing | 2 | 6 | |
| Outdoor Ostrich Rearing | 2 | 6 | |
| Supporting Area(SA) | Feed Storage | 1 | 3 |
| Wastewater Treatment | 1 | 3 | |
| Forage Cultivation | 1 | 3 | |
| Slaughtering | 2 | 6 | |
| Outside Farm | 1 | 3 | |
| Office Area(OA) | Product Display | 1 | 3 |
| Kitchen | 1 | 3 | |
| Tool Room | 1 | 3 | |
| Office | 1 | 3 | |
| Total Number of Samples | 16 | 48 |
| Time | Sampling Site | Weather | Air Pressure (kPa) | T (°C) | RH (%) |
|---|---|---|---|---|---|
| 23 July 2024 | Brooding | Wet | 99.35 | 39.2 | 53.7 |
| 23 July 2024 | Growing | Wet | 99.47 | 37.8 | 54.3 |
| 24 July 2024 | Indoor Ostrich Rearing | Wet | 99.25 | 36.3 | 58.2 |
| 24 July 2024 | Outdoor Ostrich Rearing | Wet | 99.25 | 36.3 | 58.2 |
| 25 July 2024 | Feed Storage | Wet | 99.20 | 37.4 | 64.7 |
| 25 July 2024 | Tool Room | Wet | 99.30 | 36.5 | 64.0 |
| 27 July 2024 | Product Display | Wet | 99.85 | 34.5 | 70.0 |
| 27 July 2024 | Wastewater Treatment | Wet | 100.04 | 35.5 | 60.3 |
| 29 July 2024 | Kitchen | Wet | 99.97 | 34.2 | 69.9 |
| 29 July 2024 | Office | Wet | 100.05 | 33.0 | 75.4 |
| 30 July 2024 | Forage Cultivation | Wet | 100.01 | 39.1 | 51.6 |
| 30 July 2024 | Outside Farm | Wet | 100.21 | 39.4 | 51.6 |
| 3 April 2025 | Indoor Ostrich Rearing | Dry | 99.97 | 34.2 | 69.9 |
| 4 April 2025 | Outdoor Ostrich Rearing | Dry | 100.05 | 33.0 | 75.4 |
| 5 April 2025 | Slaughtering | Dry | 100.21 | 39.4 | 51.6 |
| 5 April 2025 | Outside Farm | Dry | 100.22 | 39.3 | 51.6 |
Disclaimer/Publisher’s Note: The statements, opinions and data contained in all publications are solely those of the individual author(s) and contributor(s) and not of MDPI and/or the editor(s). MDPI and/or the editor(s) disclaim responsibility for any injury to people or property resulting from any ideas, methods, instructions or products referred to in the content. |
© 2026 by the authors. Licensee MDPI, Basel, Switzerland. This article is an open access article distributed under the terms and conditions of the Creative Commons Attribution (CC BY) license.
Share and Cite
Yang, Y.; Wang, J.; Wang, Z.; Li, C.; Hu, X.; Liao, S.; Wang, L. Airborne Microbiome of Tropical Ostrich Farms: Diversity, Antibiotic Resistance, and Biogeochemical Cycling Potential. Animals 2026, 16, 880. https://doi.org/10.3390/ani16060880
Yang Y, Wang J, Wang Z, Li C, Hu X, Liao S, Wang L. Airborne Microbiome of Tropical Ostrich Farms: Diversity, Antibiotic Resistance, and Biogeochemical Cycling Potential. Animals. 2026; 16(6):880. https://doi.org/10.3390/ani16060880
Chicago/Turabian StyleYang, Yu, Junchi Wang, Zetong Wang, Cheng Li, Xiaolei Hu, Songdi Liao, and Lizhi Wang. 2026. "Airborne Microbiome of Tropical Ostrich Farms: Diversity, Antibiotic Resistance, and Biogeochemical Cycling Potential" Animals 16, no. 6: 880. https://doi.org/10.3390/ani16060880
APA StyleYang, Y., Wang, J., Wang, Z., Li, C., Hu, X., Liao, S., & Wang, L. (2026). Airborne Microbiome of Tropical Ostrich Farms: Diversity, Antibiotic Resistance, and Biogeochemical Cycling Potential. Animals, 16(6), 880. https://doi.org/10.3390/ani16060880

