Ceruminous Gland Tumors in Canines and Felines: A Scoping Review
Simple Summary
Abstract
1. Introduction
2. Materials and Methods
2.1. Protocol
2.2. Search Strategy
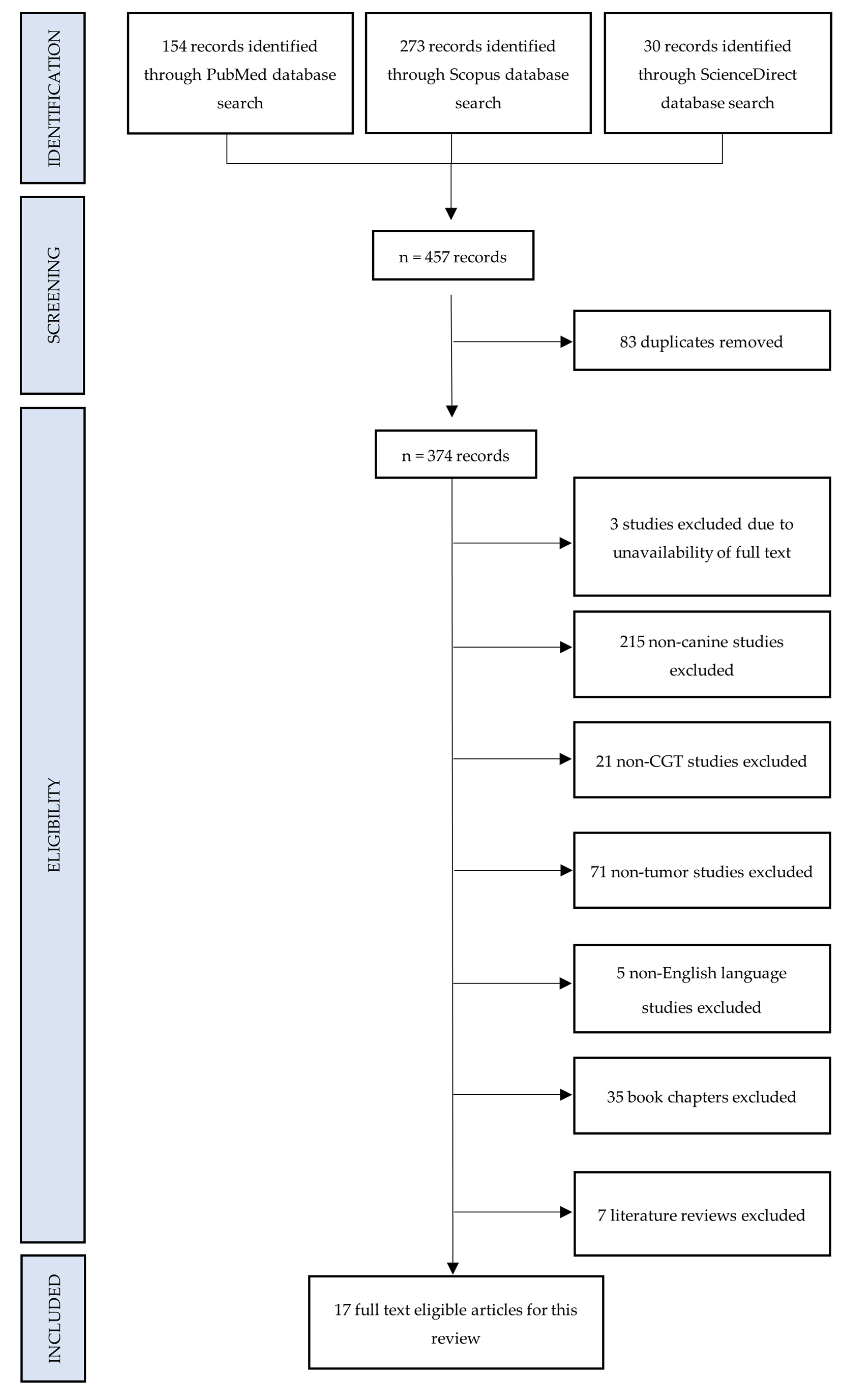
2.3. Eligibility Criteria and Study Selection
2.4. Data Extraction and Analysis
3. Results
3.1. Outcome of Case Selection
3.2. Summary of Canine and Feline Ceruminous Gland Tumor Cases
- (a)
- Signalment and Clinical Presentation
- (b)
- Treatment Options, Clinical Outcome and Survival
- (c)
- Biomarker Studies
3.3. Unpublished Malaysian Cases
4. Discussion
4.1. Signalment
4.2. Treatment
4.3. Diagnosis
4.4. Outcome
4.5. Limitations
5. Conclusions
Author Contributions
Funding
Institutional Review Board Statement
Informed Consent Statement
Data Availability Statement
Acknowledgments
Conflicts of Interest
Appendix A
| Continent | Country | Type of Publication | No. of Cases | Year of Publication | Cited by (Source: Scopus) | Reference |
|---|---|---|---|---|---|---|
| Asia | Japan | Case Report | 1 | 2015 | 5 | [25] |
| Case Series | 1 | 2014 | 3 | [35] | ||
| Korea | Case Report | 1 | 2019 | 1 | [32] | |
| India | Case Report | 1 | 2023 | 0 | [36] | |
| Japan | Article | 1 | 2022 | 0 | [38] | |
| India | Short Communication | 1 | 2016 | 0 | [37] | |
| Malaysia | Case Series | 11 | Unpublished | - | - | |
| Europe | Italy | Case Report | 1 | 2011 | 6 | [33] |
| Bulgaria | Article | 16 | 2012 | 3 | [39] | |
| Netherlands | Article | 17 | 1986 | 38 | [26] | |
| Portugal | Short Communication | 6 | 2008 | 19 | [27] | |
| North America | USA | Case Series | 62 | 1996 | 60 | [28] |
| Article | 3 | 2015 | 9 | [40] | ||
| Article | - | 2022 | 2 | [29] | ||
| Article | 27 | 1996 | 92 | [13] | ||
| Retrospective Study | 12 | 2013 | 24 | [34] | ||
| Article | 9 | 1994 | 38 | [30] | ||
| Retrospective Study | 11 | 2023 | 0 | [31] |
| Continent | Country | Type of Publication | No. of Cases | Year of Publication | Cited by (Source: Scopus) | Reference |
|---|---|---|---|---|---|---|
| Africa | Libya | Case Report | 1 | 2018 | 1 | [14] |
| Egypt | Article | 10 | 2021 | 0 | [41] | |
| Asia | Japan | Article | 2 | 2017 | 5 | [51] |
| Malaysia | Case Series | 12 | Unpublished | - | - | |
| Europe | Italy | Article | 18 | 2005 | 31 | [42] |
| UK | Article | 7 | 1992 | 28 | [49] | |
| Article | 18 | 2003 | 50 | [43] | ||
| North America | USA | Case Series | 62 | 1996 | 60 | [28] |
| Article | 4 | 2004 | 12 | [44] | ||
| Article | - | 2022 | 2 | [29] | ||
| Retrospective Study | 25 | 1996 | 92 | [13] | ||
| Article | 57 | 2022 | 4 | [45] | ||
| Case Series | 2 | 2019 | 3 | [46] | ||
| Retrospective Study | 4 | 2013 | 24 | [34] | ||
| Article | 6 | 1994 | 38 | [30] | ||
| Article | 15 | 2023 | 0 | [31] | ||
| Article | 1 | 2006 | 15 | [47] | ||
| Article | 11 | 1986 | 38 | [26] | ||
| Case Report | 1 | 2012 | 11 | [48] | ||
| Case Report | 1 | 2023 | 0 | [50] |
| Sl.No | Ceruminous Gland Adenoma (CGA) | Ceruminous Gland Adenocarcinoma (CGAc) | Mixed Ceruminous Gland Tumor (CGT) | Total Number of Cases | Surgical Management | Reference |
|---|---|---|---|---|---|---|
| CANINE | ||||||
| 1 | 1 * | - | 1 | Excision using a diode laser | [25] | |
| 2 | - | 1 | 1 | TECA, HTH | [35] | |
| 3 | - | 1 | 1 | TECA | [32] | |
| 4 | 1 | - | 1 | Excision | [36] | |
| 5 | - | 1 | 1 | Resection | [38] | |
| 6 | 1 | - | 1 | Excision | [37] | |
| 7 | - | 1 | 1 | Euthanized, PME | [33] | |
| 8 | 8 | 8 | 16 | Excision, Biopsy specimen | [39] | |
| 9 | 9 and 1 * | 5 | 1 and 1 O | 17 | Biopsy specimen | [26] |
| 10 | 23 | 38 | 1 | 62 | Biopsy specimen | [22] |
| 11 | - | 3 | 3 | Biopsy specimen | [40] | |
| 12 | - | - | - | TECA-LBO | [29] | |
| 13 | 4 | 23 | 27 | NS | [13] | |
| 14 | - | 2 s and 2 ** | 2 M | 6 | Biopsy specimen | [27] |
| 15 | 5 | 7 | 12 | TECA-LBO | [34] | |
| 16 | - | 9 | 9 | Resection, LECR, TECA, RT | [30] | |
| 17 | 4 | 7 | 11 | Video-otoscopic aided biopsy and CO2 laser ablation | [31] | |
| Unpublished | 2 | 9 | 11 | TECA, TECA-LBO, VECA, Traction, Biopsy specimens | - | |
| Total | 59 | 117 | 5 | 181 | ||
| Sl.No | Ceruminous Gland Adenoma (CGA) | Ceruminous Gland Adenocarcinoma (CGAc) | Mixed Ceruminous Gland Tumor (CGT) | Total Number of Cases | Surgical Management | Reference |
|---|---|---|---|---|---|---|
| FELINE | ||||||
| 1 | - | 2 | 2 | Biopsy specimen | [51] | |
| 2 | - | 1 | 1 | Resection | [14] | |
| 3 | 3 | 7 | 10 | TECA | [41] | |
| 4 | 11 | 7 | 18 | Biopsy specimen | [42] | |
| 5 | - | 7 | 7 | TECA-LBO | [49] | |
| 6 | - | 18 | 18 | TECA | [43] | |
| 7 | 19 | 43 | 62 | Biopsy specimen | [28] | |
| 8 | 2 | 2 | 4 | Modified TECA | [44] | |
| 9 | - | - | _ | TECA-LBO | [23] | |
| 10 | 3 | 22 | 25 | NS | [13] | |
| 11 | 57 | - | 57 | Biopsy specimen, TECA-LBO, pinnectomy, CO2 laser therapy | [45] | |
| 12 | 2 | - | 2 | Partial vertical ear canal resection | [46] | |
| 13 | 3 | 1 | 4 | TECA-LBO | [34] | |
| 14 | - | 9 | 9 | Resection, LECR, TECA, RT | [30] | |
| 15 | 10 | 5 | 15 | Video-otoscopic aided biopsy and CO2 laser ablation | [31] | |
| 16 | 1 | - | 1 | Subtotal ear canal ablation | [47] | |
| 17 | 8 | 3 | 11 | Biopsy specimen | [26] | |
| 18 | 1 | - | 1 | CO2 laser ablation | [48] | |
| 19 | - | 1 | 1 | Exploratory surgery of the ear canal with LBO | [50] | |
| Unpublished | 4 | 8 | 12 | TECA, TECA-LBO, VBO, Traction, Biopsy specimens | - | |
| Total | 124 | 136 | 260 | |||
Appendix B

References
- Fan, T.M.; de Lorimier, L.P. Inflammatory polyps and aural neoplasia. Vet. Clin. Small Anim. Pract. 2004, 34, 489–509. [Google Scholar] [CrossRef]
- Rogers, K.S. Tumors of the ear canal. Vet. Clin. N. Am. Small Anim. Pract. 1988, 18, 859–868. [Google Scholar] [CrossRef]
- Higginbotham, M.L. Tumors of the head and neck. In Cancer Management in Small Animal Practice; Henry, C.J., Higginbotham, M.L., Eds.; Elsevier Saunders: St. Louis, MO, USA, 2010; pp. 216–219. [Google Scholar]
- Goldschmidt, M.H.; Shofer, F.S. Ceruminous gland tumors. In Skin Tumors of the Dog and Cat, 2nd ed.; Goldschmidt, M.H., Shofer, F.S., Eds.; Reed Educational and Professional Publishing: Oxford, UK, 1998; pp. 96–102. [Google Scholar]
- Vickers, T.W.; Clifford, D.L.; Garcelon, D.K.; King, J.L.; Duncan, C.L.; Gaffney, P.M.; Boyce, W.M. Pathology and epidemiology of ceruminous gland tumors among endangered Santa Catalina Island Foxes (Urocyon littoralis catalinae) in the Channel Islands, USA. PLoS ONE 2015, 10, e0143211. [Google Scholar] [CrossRef] [PubMed]
- Njaa, B.L.; Cole, L.K.; Tabacca, N. Practical otic anatomy and physiology of the dog and cat. Vet. Clin. N. Am. Small Anim. Pract. 2012, 42, 1109–1126. [Google Scholar] [CrossRef] [PubMed]
- Sula, M.J.M. Tumors and tumorlike lesions of dog and cat ears. Vet. Clin. N. Am. Small Anim. Pract. 2012, 42, 1161–1178. [Google Scholar] [CrossRef] [PubMed]
- Hashimoto, K.; Kawabata, A.; Omuro, T.; Shirota, K. Ceruminous gland carcinoma with malignant proliferation of acinar epithelial and myoepithelial components in a dog. Jpn. J. Vet. Dermatol. 2008, 14, 143–147. [Google Scholar] [CrossRef]
- Goldschmidt, M.H.; Goldschmidt, K.H. Epithelial and melanocytic tumors of the skin. In Tumors in Domestic Animals, 5th ed.; Meuten, D.J., Ed.; John Wiley & Sons: Ames, IA, USA, 2017; pp. 88–141. [Google Scholar]
- Yool, D.A. Small Animal Soft Tissue Surgery; CABI: Boston, MA, USA, 2012; pp. 292–307. [Google Scholar]
- White-Weithers, N. Ceruminous diseases of the ear. In Small Animal Ear Diseases, 2nd ed.; Gotthelf, L.N., Ed.; Elsevier Saunders: St. Louis, MO, USA, 2005; pp. 203–219. [Google Scholar]
- Mocanu, J.; Tanase, A.; Gardan, T.; Vasilescu, C.; Cucos, A.C.; Bofan, B. Surgical ablation of canal ear in a dog with ceruminous adenocarcinoma ear tumor. Bull. Univ. Agric. Sci. Vet. Med. Cluj-Napoca Vet. Med. 2016, 73, 191–192. [Google Scholar] [CrossRef]
- London, C.A.; Dubilzeig, R.R.; Vail, D.M.; Ogilvie, G.K.; Hahn, K.A.; Brewer, W.G.; Hammer, A.S.; O’Keefe, D.A.; Chun, R.; McEntee, M.C.; et al. Evaluation of dogs and cats with tumors of the ear canal: 145 cases (1978–1992). J. Am. Vet. Med. Assoc. 1996, 208, 1413–1418. [Google Scholar] [CrossRef]
- Kubba, M.A.G.; Wafa, S.N.; Al-Azreg, S.A. Ceruminous gland adenocarcinoma in a domestic Persian-mix cat (Felis catus). Open Vet. J. 2018, 8, 168–171. [Google Scholar] [CrossRef]
- DeCandia, A.L.; Brenner, L.J.; King, J.L.; vonHoldt, B.M. Ear mite infection is associated with altered microbial communities in genetically depauperate Santa Catalina Island foxes (Urocyon littoralis catalinae). Mol. Ecol. 2020, 29, 1463–1475. [Google Scholar] [CrossRef]
- Ayres, S.A.; Liptak, J.M. Head and neck tumors. In Veterinary Surgical Oncology, 2nd ed.; Kudnig, S.T., Séguin, B., Eds.; Wiley-Blackwell: Hoboken, NJ, USA, 2022; pp. 92–103. [Google Scholar]
- Marino, D.; MacDonald, J.; Matthiesen, D.; Salmeri, K.R.; Patnaik, A.K. Results of surgery and long-term follow-up in dogs with ceruminous gland adenocarcinoma. J. Am. Anim. Hosp. Assoc. 1993, 29, 560–563. [Google Scholar]
- Marino, D.; MacDonald, J.; Matthiesen, D.; Patnaik, A.K. Results of surgery in cats with ceruminous gland adenocarcinoma. J. Am. Anim. Hosp. Assoc. 1994, 30, 54–58. [Google Scholar]
- Lanz, O.I.; Wood, B.C. Surgery of the ear and pinna. Vet. Clin. N. Am. Small Anim. Pract. 2004, 34, 567–viii. [Google Scholar] [CrossRef]
- Coleman, K.A.; Smeak, D.D. Complication rates after bilateral versus unilateral total ear canal ablation with lateral bulla osteotomy for end-stage inflammatory ear disease in dogs: 79 ears. Vet. Surg. 2016, 45, 659–663. [Google Scholar] [CrossRef]
- MacPhail, C.; Fossum, T.W. Surgery of the ear. In Small Animal Surgery, 5th ed.; Fossum, T.W., Ed.; Elsevier: Philadelphia, PA, USA, 2019; pp. 302–330. [Google Scholar]
- Matthiesen, D.T.; Scavelli, T. Total ear canal ablation and lateral bulla osteotomy in 38 dogs. J. Am. Anim. Hosp. Assoc. 1990, 26, 257–267. [Google Scholar]
- Morris, J.; Dobson, J. Small Animal Oncology; Blackwell Sciences: Oxford, UK, 2001; pp. 118–121. [Google Scholar]
- Tricco, A.C.; Lillie, E.; Zarin, W.; O’Brien, K.K.; Colquhoun, H.; Levac, D.; Moher, D.; Peters, M.D.J.; Horsley, T.; Weeks, L. PRISMA Extension for Scoping Reviews (PRISMA-ScR): Checklist and Explanation. Ann. Intern. Med. 2018, 169, 467–473. [Google Scholar] [CrossRef]
- Usui, R.; Okada, Y.; Fukui, E.; Hasegawa, A. A canine case of otitis media examined and cured using a video otoscope. J. Vet. Med. Sci. 2015, 77, 237–239. [Google Scholar] [CrossRef] [PubMed]
- van der Gaag, I. The pathology of the external ear canal in dogs and cats. Vet. Quart. 1986, 8, 307–317. [Google Scholar] [CrossRef]
- Saraiva, A.L.; Gärtner, F.; Pires, M.A. Expression of p63 normal canine skin and primary cutaneous glandular carcinomas. Vet. J. 2008, 177, 136–140. [Google Scholar] [CrossRef]
- Moisan, P.G.; Watson, G.L. Ceruminous gland tumors in dogs and cats: A review of 124 cases. J. Am. Anim. Hosp. Assoc. 1996, 32, 448–452. [Google Scholar] [CrossRef]
- Folk, C.A.; Lux, C.N.; Sun, X.; Fryer, K.J. Effect of empirical versus definitive antimicrobial selection on postoperative complications in dogs and cats undergoing total ear canal ablation with lateral bulla osteotomy: 120 cases (2009–2019). J. Am. Vet. Med. Assoc. 2022, 260, 899–910. [Google Scholar] [CrossRef] [PubMed]
- Théon, A.P.; Barthez, P.; Madewell, B.R.; Griffey, S.M. Radiation therapy of ceruminous gland carcinomas in dogs and cats. J. Am. Vet. Med. Assoc. 1994, 205, 566–569. [Google Scholar] [CrossRef] [PubMed]
- Pieper, J.B.; Noxon, J.O.; Berger, D.J. Retrospective evaluation of ceruminous gland tumors confined to the external ear canal of dogs and cats treated with biopsy and CO2 laser ablation. J. Vet. Intern. Med. 2023, 37, 2385–2390. [Google Scholar] [CrossRef]
- Kang, D.; Park, D.; Lee, E.; Kim, J. Histopathologic Characterization of Metastatic Ceruminous Gland Adenocarcinoma in a Dog. J. Vet. Clin. 2019, 36, 266–270. [Google Scholar] [CrossRef]
- Romanucci, M.; Malatesta, D.; Marinelli, A.; Di Lorenzo, P.; Della Salda, L. Aural carcinoma with chondroid metaplasia at metastatic sites in a dog. Vet. Dermatol. 2011, 22, 373–377. [Google Scholar] [CrossRef]
- Spivack, R.; Elkins, A.; Moore, G.; Lantz, G.C. Postoperative complications following TECA-LBO in the dog and cat. J. Am. Anim. Hosp. Assoc. 2013, 49, 160–168. [Google Scholar] [CrossRef]
- Takagi, H.; Azuma, K.; Osaki, T.; Itoh, N.; Nakazumi, S.; Taura, Y.; Okamoto, Y. High temperature hyperthermia treatment for canines exhibiting superficial tumors: A report of three cases. Oncol. Lett. 2014, 8, 2055–2058. [Google Scholar] [CrossRef]
- Kamdi, B.P.; Ingole, R.S.; Kale, D.B. Pathology of ceruminous gland adenoma in a Doberman dog. Indian J. Canine Pract. 2023, 15, 84–86. [Google Scholar] [CrossRef]
- Kokila, S.; Ninu, A.R.; Gopal, K. Surgical management of ceruminous adenoma in a dog. Intas Polivet 2016, 17, 326–327. [Google Scholar]
- Inanaga, S.; Igase, M.; Sakai, Y.; Hagimori, K.; Sunahara, H.; Horikirizono, H.; Itamoto, K.; Baba, K.; Ohsato, Y.; Mizuno, T. Relationship of microsatellite instability to mismatch repair deficiency in malignant tumors of dogs. J. Vet. Intern. Med. 2022, 36, 1760–1769. [Google Scholar] [CrossRef]
- Simeonov, R. Nuclear morphometry in cytological specimens of canine ceruminous adenomas and carcinomas. Vet. Comp. Oncol. 2012, 10, 246–251. [Google Scholar] [CrossRef] [PubMed]
- Pieper, J.B.; Stern, A.W.; LeClerc, S.M.; Campbell, K.L. Coordinate expression of cytokeratins 7 and 14, vimentin, and Bcl-2 in canine cutaneous epithelial tumors and cysts. J. Vet. Diagn. Investig. 2015, 27, 497–503. [Google Scholar] [CrossRef] [PubMed]
- Abdelgalil, A.I.; Mohammed, F.F. Clinical, ultrasonographic and histopathological diagnosis of ceruminous gland tumors in cats. Vet. Res. Forum Int. Q. J. 2021, 12, 277–281. [Google Scholar]
- De Lorenzi, D.; Bonfanti, U.; Masserdotti, C.; Tranquillo, M. Fine-needle biopsy of external ear canal masses in the cat: Cytological results and histologic correlations in 27 cases. Vet. Clin. Pathol. 2005, 34, 100–105. [Google Scholar] [CrossRef]
- Bacon, N.J.; Gilbert, R.L.; Bostock, D.E.; White, R.A.S. Total ear ablation in the cat: Indications, morbidity, and long-term survival. J. Small Anim. Pract. 2003, 44, 430–434. [Google Scholar] [CrossRef]
- McNabb, A.H.; Flanders, J.A. Cosmetic results of a ventrally based advancement flap for closure of total ear canal ablations in 6 cats: 2002–2003. Vet. Surg. 2004, 33, 435–439. [Google Scholar] [CrossRef]
- Loft, K.E.; Soohoo, J.; Simon, B.; Lange, C.E. Feline cystadenomatosis affecting the ears and skin of 57 cats (2011–2019). J. Feline Med. Surg. 2022, 24, 351–358. [Google Scholar] [CrossRef]
- Pavletic, M.M. Partial vertical ear canal resection in two cats. J. Am. Vet. Med. Assoc. 2019, 255, 1365–1368. [Google Scholar] [CrossRef]
- Mathews, K.G.; Hardie, E.M.; Murphy, K.M. Subtotal ear canal ablation in 18 dogs and one cat with minimal distal ear canal pathology. J. Am. Anim. Hosp. Assoc. 2006, 42, 371–380. [Google Scholar] [CrossRef]
- Corriveau, L.A. Use of a carbon dioxide laser to treat ceruminous gland hyperplasia in a cat. J. Feline Med. Sur. 2012, 14, 413–416. [Google Scholar] [CrossRef]
- Williams, J.M.; White, R.A.S. Total ear canal ablation combined with lateral bulla osteotomy in the cat. J. Small Anim. Pract. 1992, 33, 225–227. [Google Scholar] [CrossRef]
- Miller, J.M.; Lambrechts, N. What is your diagnosis? Inflammatory epithelium and ceruminous gland adenocarcinoma. J. Am. Vet. Med. Assoc. 2006, 229, 1245–1246. [Google Scholar] [CrossRef]
- Mochizuki, H.; Fujiwara-Igarashi, A.; Sato, M.; Goto-Koshino, Y.; Ohno, K.; Tsujimoto, H. Genetic and epigenetic aberrations of p16 in feline primary neoplastic diseases and tumor cell lines of lymphoid and non-lymphoid origins. Vet. J. 2017, 219, 27–33. [Google Scholar] [CrossRef]
- Matz, B.M.; Bellah, J.R. Aural Neoplasia. In Small Animal Soft Tissue Surgery, 2nd ed.; Monnet, E., Ed.; John Wiley & Sons: Hoboken, NJ, USA, 2023; pp. 838–845. [Google Scholar]
- Njaa, B.L. The Ear. In Pathologic Basis of Veterinary Disease, 7th ed.; Zachary, J.F., Ed.; Elsevier Mosby: St. Louis, MO, USA, 2022; pp. 1362–1363. [Google Scholar]
- Legendre, A.M.; Krahwinkel, D.J. Feline ear tumors. J. Am. Anim. Hosp. Assoc. 1981, 17, 1035–1037. [Google Scholar]
- Kirpensteijn, J.; ter Haar, G. Treatment of aural neoplasia in dogs and cats. In Proceedings of the North American Veterinary Conference, Orlando, FL, USA, 7–11 January 2006. [Google Scholar]
- Tramm, T.; Kim, J.Y.; Tavassoli, F.A. Diminished number or complete loss of myoepithelial cells associated with metaplastic and neoplastic apocrine lesions of the breast. Am. J. Surg. Pathol. 2011, 35, 202–211. [Google Scholar] [CrossRef] [PubMed]
- Ramos-Vara, J.A.; Borst, L.B. Immunohistochemistry: Fundamentals and Applications in Oncology. In Tumors in Domestic Animals, 5th ed.; Meuten, D.J., Ed.; John Wiley & Sons: Ames, IA, USA, 2017; pp. 70–75. [Google Scholar]
- Ghibaudo, G. Ear Anatomy. In Manual to Veterinary Video-Oto-Endoscopy; Springer: Cham, Switzerland, 2022; pp. 33–34. [Google Scholar]
- Little, C.J.; Pearson, G.R.; Lane, J.G. Neoplasia involving the middle ear cavity of dogs. Vet. Rec. 1989, 124, 54. [Google Scholar] [CrossRef]
- Cox, C. Surgical management of inflammatory and neoplastic conditions affecting the cat’s ear. Vet. Annu. 1990, 30, 309–314. [Google Scholar]
- Gross, T.L.; Ihrke, P.; Walder, E.; Affolter, V. Skin Diseases of the Dog and Cat: Clinical and Histopathologic Diagnosis, 2nd ed.; Blackwell Science: Oxford, UK, 2005; pp. 667–668. [Google Scholar]
- Sylvestre, A. Surgery of the vertical ear canal. In Small Animal Soft Tissue Surgery, 2nd ed.; Monnet, E., Ed.; John Wiley & Sons: Hoboken, NJ, USA, 2023; pp. 857–863. [Google Scholar]
- Mathews, G.K. Subtotal ear canal ablation. In Small Animal Soft Tissue Surgery, 2nd ed.; Monnet, E., Ed.; John Wiley & Sons: Hoboken, NJ, USA, 2023; p. 891. [Google Scholar]
- Smeak, D.D. Total Ear Canal Ablation and Lateral Bulla Osteotomy. In Small Animal Soft Tissue Surgery, 2nd ed.; Monnet, E., Ed.; John Wiley & Sons: Hoboken, NJ, USA, 2023; pp. 857–863. [Google Scholar]
- Smeak, D.D.; Dehoff, W.D. Total ear canal ablation clinical results in the dog and cat. Vet. Surg. 1986, 17, 161–170. [Google Scholar] [CrossRef]
- Krahwinkel, D.J. External ear canal. In Textbook of Small Animal Surgery, 3rd ed.; Slatter, D., Ed.; Saunders: Philadelphia, PA, USA, 2002; pp. 1746–1756. [Google Scholar]
- Smeak, D.D. Ventral bulla osteotomy. In Current Techniques in Small Animal Surgery, 5th ed.; Bojrab, M.J., Waldron, D.R., Toombs, J.P., Eds.; Teton NewMedia: Jackson, WY, USA, 2014; pp. 176–184. [Google Scholar]
- Hauck, M.L.; Oblak, M.L. Tumors of the Skin and Subcutaneous Tissues. In Withrow & MacEwen’s Small Animal Clinical Oncology, 6th ed.; Vail, D.M., Thamm, D.H., Liptak, J.M., Eds.; Elsevier: Maryland, MO, USA, 2020; pp. 360–361. [Google Scholar]
- Wada, K.; Tsuda, T.; Hanada, Y.; Mori, K.; Nishimura, H. A Case of Ceruminous Adenocarcinoma Not Otherwise Specified (NOS) in the External Auditory Canal. Ear Nose Throat J. 2022, 101, NP149–NP152. [Google Scholar] [CrossRef]
- Yadav, G.; Yadav, R.R.; Jaiswal, R.; Agarwal, S.P.; Goel, M.M. Ceruminous adenocarcinoma of the external auditory canal: A rare entity. J. Evid. Based Med. 2016, 3, 2718–2720. [Google Scholar]
- Zuquan, F.; Shaosong, H.; Jiao, Y. Pathological diagnosis of cerumen gland adenoma in canine external auditory canal. Chin. Vet. J. 2016, 52, 75–76. [Google Scholar]





| Case | Breed, Gender, Age (Years, Months) | Location | Cytology | Histology | Diagnostic Imaging | Surgical Management | Survival Outcome | Recurrence | |
|---|---|---|---|---|---|---|---|---|---|
| Radiography | CT | ||||||||
| CANINE | |||||||||
| 1 | ACS, IM, 6 | Base and VEC | − | CGA | + | − | Unilateral TECA | LFU | + (183 days PO) |
| 2 | Shih Tzu, IM, 10 | VEC | + | CGAc | + | − | Unilateral TECA | Euthanized | − |
| 3 | Siberian Husky, CM, 7 | VEC | − | CGAc | − | + | Unilateral TECA | LFU | − |
| 4 | GSD, IM, 12 | Pinna, extending towards the canal | − | CGAc | + | − | Unilateral VECA | Died due to disease (770 days PO) | − |
| 5 | Local, IM, 8 | Pinna, extending towards the canal | + | CGAc | − | + | Unilateral TECA-LBO | Died due to disease (668 days PO) | − |
| 6 | Rottweiler, IF, 7 | Pinna, extending towards the canal | − | CGAc | − | + | Unilateral TECA-LBO | LFU | + (19 days PO) |
| 7 | Poodle, IF, 7 | VEC | − | CGAc | + | − | Unilateral TECA-LBO | Died (0-day PO) | − |
| 8 | Toy Poodle, CM, 11 | HEC, extending towards the bulla | − | CGAc | − | + | Unilateral TECA-LBO | LFU | − |
| 9 | Local, IM, 14 | Base and VEC | + | CGAc | − | − | Incisional biopsy | Died (424 days PO) | − |
| 10 | Shih Tzu, IM, 12 | Base only | − | CGAc | − | − | Excisional biopsy | LFU | − |
| 11 | Shih Tzu, IM, 12 | VEC | − | CGA | + | − | Unilateral TECA | Alive | − |
| FELINE | |||||||||
| 1 | Persian, IM, 6 | Base and VEC | − | CGAc | + | − | Unilateral TECA | LFU | − |
| 2 | Persian, IF, 7 | EAC | + | CGAc | + | + | Unilateral TECA-LBO * | Died due to disease (183 days PO) | + (49 days PO) |
| 3 | MC, SF, 11,6 | VEC | − | CGA | + | − | Traction and lumpectomy | Died (1974 days PO) | − |
| 4 | MC, CM, 8 | Pinna, base and VEC | − | CGAc | + | − | Unilateral TECA-LBO | Died (369 days PO) | − |
| 5 | MC, CM, 8 | VEC | − | CGA | − | + | Unilateral VBO and mass traction | LFU | − |
| 6 | Persian, IM, 2,7 | VEC | − | CGA | + | − | Bilateral TECA-LBO | Died (63 days PO) | − |
| 7 | Persian, CM, 9 | Base and VEC | + | CGAc | − | + | Unilateral TECA-LBO | Died due to disease (129 days PO) | + (39 days PO) |
| 8 | DLH, CM, 6,10 | Pinna, base and VEC | − | CGA | − | + | Unilateral TECA-LBO | Died (3 days PO) | − |
| 9 | Bengal, IM, 3,3 | Base and VEC | − | CGAc | − | − | Bilateral TECA-LBO | LFU | − |
| 10 | DSH, SF, 8 | EAC | + | CGAc | − | + | Unilateral TECA-LBO | Died due to disease (260 days PO) | + (181 days PO) |
| 11 | AC, IM, 8 | Pinna and VEC | − | CGAc | + | − | Incisional Biopsy | Alive | − |
| 12 | MC, CM, 7 | Pinna and VEC | + | CGAc | + | + | Unilateral TECA-LBO | Alive | − |
Disclaimer/Publisher’s Note: The statements, opinions and data contained in all publications are solely those of the individual author(s) and contributor(s) and not of MDPI and/or the editor(s). MDPI and/or the editor(s) disclaim responsibility for any injury to people or property resulting from any ideas, methods, instructions or products referred to in the content. |
© 2025 by the authors. Licensee MDPI, Basel, Switzerland. This article is an open access article distributed under the terms and conditions of the Creative Commons Attribution (CC BY) license (https://creativecommons.org/licenses/by/4.0/).
Share and Cite
Lavanya, T.R.; Kumar, P.; Kok, M.K.; Ong, S.M.; Radzi, R.; Selvarajah, G.T. Ceruminous Gland Tumors in Canines and Felines: A Scoping Review. Animals 2025, 15, 1138. https://doi.org/10.3390/ani15081138
Lavanya TR, Kumar P, Kok MK, Ong SM, Radzi R, Selvarajah GT. Ceruminous Gland Tumors in Canines and Felines: A Scoping Review. Animals. 2025; 15(8):1138. https://doi.org/10.3390/ani15081138
Chicago/Turabian StyleLavanya, Tiruvilvamala Ramesh, Pavan Kumar, Mun Keong Kok, Siew Mei Ong, Rozanaliza Radzi, and Gayathri Thevi Selvarajah. 2025. "Ceruminous Gland Tumors in Canines and Felines: A Scoping Review" Animals 15, no. 8: 1138. https://doi.org/10.3390/ani15081138
APA StyleLavanya, T. R., Kumar, P., Kok, M. K., Ong, S. M., Radzi, R., & Selvarajah, G. T. (2025). Ceruminous Gland Tumors in Canines and Felines: A Scoping Review. Animals, 15(8), 1138. https://doi.org/10.3390/ani15081138

