Improvement in Heat Stress-Induced Damage to Sperm Quality Following Fecal Microbiota Transplantation from L-Arginine-Treated Mice
Simple Summary
Abstract
1. Introduction
2. Materials and Methods
2.1. Ethics
2.2. Experimental Design and Animal Models
2.3. Sampling, Testicular Histology and Sperm Analyses
2.4. ELISA
2.5. Quantitative Real-Time Polymerase Chain Reaction (qPCR)
2.6. rRNA Sequencing and Analysis
2.7. Statistical Analyses
3. Results
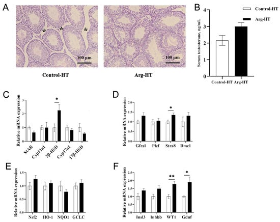
3.1. Changes in Organ Weight and Testicular Tissue Morphology in Mice
3.2. Changes in Semen Quality and Testosterone Concentration in Gavage-Administered Fecal Microbiota Mice Following Heat Treatment
3.3. Changes in Reproductive Function-Related Genes in Testicular Tissue of Gavage-Administered Fecal Microbiota Mice Following Heat Treatment
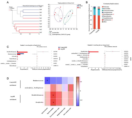
3.4. Effects of L-Arg on the Gut Microbiota of Heat-Stressed Mice
3.5. Correlation Analysis Between Differential Gut Microbiota and Semen Quality
3.6. Changes in the Gut Microbiota Composition of Mice with Gavage-Administered Fecal Microbiota Following Heat Treatment
4. Discussion
5. Conclusions
Supplementary Materials
Author Contributions
Funding
Institutional Review Board Statement
Informed Consent Statement
Data Availability Statement
Conflicts of Interest
References
- Canal, D.B.; Fricke, C. Developmental heat stress interrupts spermatogenesis inducing early male sterility in Drosophila melanogaster. J. Therm. Biol. 2023, 114, 103589. [Google Scholar] [CrossRef]
- Gao, Y.; Wang, C.; Wang, K.; He, C.; Hu, K.; Liang, M. The effects and molecular mechanism of heat stress on spermatogenesis and mitigation measures. Syst. Biol. Reprod. Med. 2022, 68, 331–347. [Google Scholar] [CrossRef]
- Patra, A.K.; Kar, I. Heat stress on microbiota composition, barrier integrity, and nutrient transport in gut, production performance, and its amelioration in farm animals. J. Anim. Sci. Technol. 2021, 63, 211–247. [Google Scholar] [CrossRef] [PubMed]
- Rostagno, M.H. Effects of heat stress on the health of poultry. J. Anim. Sci. 2020, 98, skaa090. [Google Scholar] [CrossRef]
- Yan, X.; Feng, Y.; Hao, Y.; Zhong, R.; Jiang, Y.; Tang, X.; Lu, D.; Fang, H.; Agarwal, M.; Chen, L.; et al. Gut-Testis Axis: Microbiota Prime Metabolome to Increase Sperm Quality in Young Type 2 Diabetes. Microbiol. Spectr. 2022, 10, e142322. [Google Scholar] [CrossRef]
- Martinot, E.; Thirouard, L.; Holota, H.; Monrose, M.; Garcia, M.; Beaudoin, C.; Volle, D.H. Intestinal microbiota defines the GUT-TESTIS axis. Gut 2022, 71, 844–845. [Google Scholar] [CrossRef]
- Yan, Y.C.; Dong, P.Y.; Ma, H.H.; Chen, Y.; Bai, Y.; Li, Y.Y.; Dong, Y.; Shen, W.; Zhang, X.F. Vitamin B6 Alleviates Aflatoxin B1-Induced Impairment of Testis Development by Activating the PI3K/Akt Signaling Pathway. J. Agr. Food Chem. 2025, 73, 3724–3736. [Google Scholar] [CrossRef]
- Zhu, B.; Zhang, Z.; Xie, Y.; Huang, M.; Chen, Y.; Yang, Y.; Shi, X.; Han, J.; Yang, L.; Zhao, M. Effects of environmental bisphenol S exposure on male rat reproductive health and gut-blood-testicular axis integrity. Ecotox. Environ. Safe 2025, 289, 117646. [Google Scholar] [CrossRef]
- Oliveira, L.B.T.; Butolo, J.E.G.; Butolo, E.A.F.; Reis, R.S.; Travençolo, B.A.N.; Beletti, M.E. L-arginine supplementation minimizes aging-induced changes in the sperm chromatin of roosters. Poult. Sci. 2023, 102, 102805. [Google Scholar] [CrossRef]
- Ozcan, Y.S.; Colakoglu, N.; Ozer, K.S. Protective effects of L-arginine against aluminium chloride-induced testicular damage in rats. Andrologia 2022, 54, e14569. [Google Scholar] [CrossRef]
- Zhang, Y.F.; Yang, J.Y.; Meng, X.P.; Qiao, X.L. l-arginine protects against T-2 toxin-induced male reproductive impairments in mice. Theriogenology 2019, 126, 249–253. [Google Scholar] [CrossRef]
- Abd-Elrazek, A.M.; Ahmed-Farid, O. Protective effect of L-carnitine and L-arginine against busulfan-induced oligospermia in adult rats. Andrologia 2018, 50. [Google Scholar] [CrossRef] [PubMed]
- Santana, P.P.B.; Da Silva, B.B.; Silva, T.V.G.; Costa, N.N.; Cordeiro, M.S.; Santos, S.S.D.; Ohashi, O.M.; Miranda, M.S. Addition of L-arginine to the fertilization medium enhances subsequent bovine embryo development rates. Theriogenology 2016, 85, 1132–1138. [Google Scholar] [CrossRef] [PubMed]
- Nüse, B.; Holland, T.; Rauh, M.; Gerlach, R.G.; Mattner, J. L-arginine metabolism as pivotal interface of mutual host-microbe interactions in the gut. Gut Microbes 2023, 15, 2222961. [Google Scholar] [CrossRef]
- Zhang, B.; Lv, Z.; Li, Z.; Wang, W.; Li, G.; Guo, Y. Dietary l-arginine Supplementation Alleviates the Intestinal Injury and Modulates the Gut Microbiota in Broiler Chickens Challenged by Clostridium perfringens. Front. Microbiol. 2018, 9, 1716. [Google Scholar] [CrossRef]
- Kim, Y.J.; Lee, J.-Y.; Lee, J.J.; Jeon, S.M.; Silwal, P.; Kim, I.S.; Kim, H.J.; Park, C.R.; Chung, C.; Han, J.E.; et al. Arginine-mediated gut microbiome remodeling promotes host pulmonary immune defense against nontuberculous mycobacterial infection. Gut Microbes 2022, 14, 2073132. [Google Scholar] [CrossRef]
- Yu, C.; Li, H.; Hua, L.; Che, L.; Feng, B.; Fang, Z.; Xu, S.; Zhuo, Y.; Li, J.; Wu, D.; et al. Deciphering the microbiome, lipopolysaccharides, and metabolome interplay: Unveiling putrescine’s mechanism for enhancing sperm quality in heat-stressed boars. Theriogenology 2025, 236, 60–73. [Google Scholar] [CrossRef]
- Yi, L.; Xu, R.; Yuan, X.; Ren, Z.; Song, H.; Lai, H.; Sun, Z.; Deng, H.; Yang, B.; Yu, D. Heat stress enhances the occurrence of erythromycin resistance of Enterococcus isolates in mice feces. J. Therm. Biol. 2024, 120, 103786. [Google Scholar] [CrossRef]
- Bei, M.; Wang, Q.; Yu, W.; Han, L.; Yu, J. Effects of heat stress on ovarian development and the expression of HSP genes in mice. J. Therm. Biol. 2020, 89, 102532. [Google Scholar] [CrossRef]
- Ostermeier, G.C.; Wiles, M.V.; Farley, J.S.; Taft, R.A. Conserving, distributing and managing genetically modified mouse lines by sperm cryopreservation. PLoS ONE 2008, 3, e2792. [Google Scholar] [CrossRef]
- El-Emam, M.M.A.; Ray, M.N.; Ozono, M.; Kogure, K. Heat stress disrupts spermatogenesis via modulation of sperm-specific calcium channels in rats. J. Therm. Biol. 2023, 112, 103465. [Google Scholar] [CrossRef] [PubMed]
- Shahat, A.M.; Rizzoto, G.; Kastelic, J.P. Amelioration of stress-induced heat damage to testes and sperm quality. Theriogenology 2020, 158, 84–96. [Google Scholar] [CrossRef] [PubMed]
- Yu, J.; Dong, H.-W.; Shi, L.-T.; Tang, X.-Y.; Liu, J.-R.; Shi, J.-H. Reproductive toxicity of perchlorate in rats. Food Chem. Toxicol. 2019, 128, 212–222. [Google Scholar] [CrossRef]
- Gan, M.; Jing, Y.; Xie, Z.; Ma, J.; Chen, L.; Zhang, S.; Zhao, Y.; Niu, L.; Wang, Y.; Li, X.; et al. Potential Function of Testicular MicroRNAs in Heat-Stress-Induced Spermatogenesis Disorders. Int. J. Mol. Sci. 2023, 24, 8809. [Google Scholar] [CrossRef]
- Clavert, A.; Cranz, C.; Bollack, C. Functions of the seminal vesicle. Andrologia 1990, 22 (Suppl. 1), 185–192. [Google Scholar] [CrossRef]
- Abbaspour, B.; Sharifi, S.D.; Ghazanfari, S.; Honarbakhsh, S.; Mohammadi-Sangcheshmeh, A. The effect of l-arginine and flaxseed on plasma testosterone concentration, semen quality and some testicular histology parameters in old broiler breeder roosters. Theriogenology 2019, 128, 101–109. [Google Scholar] [CrossRef]
- Chen, J.Q.; Li, Y.S.; Li, Z.J.; Lu, H.X.; Zhu, P.Q.; Li, C.M. Dietary l-arginine supplementation improves semen quality and libido of boars under high ambient temperature. Animal 2018, 12, 1611–1620. [Google Scholar] [CrossRef]
- Storey, B.T. Interactions between gametes leading to fertilization: The sperm’s eye view. Reprod. Fert. Dev. 1995, 7, 927–942. [Google Scholar] [CrossRef]
- Aguiar, G.B.; Caldas-Bussiere, M.C.; Junior, V.L.M.; de Carvalho, C.S.P.; de Souza, C.L.M. Association of L-arginine with heparin on the sperm capacitation improves in vitro embryo production in bovine. Anim. Reprod. 2019, 16, 938–944. [Google Scholar] [CrossRef] [PubMed]
- Maciel, V.; Caldas-Bussiere, M.; Silveira, V.; Reis, R.; Rios, A.; de Carvalho, C.P. l-arginine alters the proteome of frozen-thawed bovine sperm during in vitro capacitation. Theriogenology 2018, 119, 1–9. [Google Scholar] [CrossRef]
- Mäkelä, J.-A.; Koskenniemi, J.J.; E Virtanen, H.; Toppari, J. Testis Development. Endocr. Rev. 2019, 40, 857–905. [Google Scholar] [CrossRef] [PubMed]
- Oduwole, O.O.; Huhtaniemi, I.T.; Misrahi, M. The Roles of Luteinizing Hormone, Follicle-Stimulating Hormone and Testosterone in Spermatogenesis and Folliculogenesis Revisited. Int. J. Mol. Sci. 2021, 22, 12735. [Google Scholar] [CrossRef]
- Lyrio, L.L.; Lazaro, M.A.; Sonegheti, R.; Moulin, L.; Coslop, L.; Sarto, C.G.; Loureiro, B.; Favoreto, M.G. Effects of heat stress on sperm quality of French Bulldogs. Theriogenology 2023, 199, 131–137. [Google Scholar] [CrossRef]
- Chen, M.; Zhang, L.; Cui, X.; Lin, X.; Li, Y.; Wang, Y.; Wang, Y.; Qin, Y.; Chen, D.; Han, C.; et al. Wt1 directs the lineage specification of sertoli and granulosa cells by repressing Sf1 expression. Development 2017, 144, 44–53. [Google Scholar] [CrossRef] [PubMed]
- Houston, B.J.; O’Connor, A.E.; Wang, D.; Goodchild, G.; Merriner, D.J.; Luan, H.; Conrad, D.F.; Nagirnaja, L.; Aston, K.I.; Kliesch, S.; et al. Human INHBB Gene Variant (c.1079T>C:p.Met360Thr) Alters Testis Germ Cell Content, but Does Not Impact Fertility in Mice. Endocrinology 2022, 163, bqab269. [Google Scholar] [CrossRef] [PubMed]
- Parekh, P.A.; Garcia, T.X.; Hofmann, M.C. Regulation of GDNF expression in Sertoli cells. Reproduction 2019, 157, R95–R107. [Google Scholar] [CrossRef]
- Sansone, A.; Kliesch, S.; Isidori, A.M.; Schlatt, S. AMH and INSL3 in testicular and extragonadal pathophysiology: What do we know? Andrology 2019, 7, 131–138. [Google Scholar] [CrossRef] [PubMed]
- Yang, L.; Zhang, X.; Liu, S.; Zhao, C.; Miao, Y.; Jin, L.; Wang, D.; Zhou, L. Cyp17a1 is Required for Female Sex Determination and Male Fertility by Regulating Sex Steroid Biosynthesis in Fish. Endocrinology 2021, 162, bqab205. [Google Scholar] [CrossRef]
- Kotaja, N.; Sassone-Corsi, P. Plzf pushes stem cells. Nat. Genet. 2004, 36, 551–553. [Google Scholar] [CrossRef][Green Version]
- Lovelace, D.L.; Gao, Z.; Mutoji, K.; Song, Y.C.; Ruan, J.; Hermann, B.P. The regulatory repertoire of PLZF and SALL4 in undifferentiated spermatogonia. Development 2016, 143, 1893–1906. [Google Scholar] [CrossRef]
- Kim, S.J.; Hwangbo, Y.; Park, C.K. Modulation of the inflammatory environment by spermatozoa through regulation of transforming growth factor beta in porcine uterine epithelial cells. Reprod. Biol. 2021, 21, 100484. [Google Scholar] [CrossRef] [PubMed]




| Control-HT | Arg-HT | p | |
|---|---|---|---|
| Seminal vesicle gland, g | 0.30 ± 0.04 b | 0.42 ± 0.03 a | 0.05 |
| Seminal vesicle gland organ index, % | 0.79 ± 0.10 b | 1.07 ± 0.07 a | 0.05 |
| Epididymis, g | 0.12 ± 0.02 | 0.11 ± 0.01 | 0.74 |
| Epididymis organ index, % | 0.30 ± 0.04 | 0.28 ± 0.02 | 0.56 |
| Testicles, g | 0.29 ± 0.03 | 0.28 ± 0.01 | 0.84 |
| Testicular organ index, % | 0.75 ± 0.15 | 0.71 ± 0.04 | 0.62 |
| Control-FMT | Arg-FMT | p | |
|---|---|---|---|
| Seminal vesicle gland, g | 0.37 ± 0.03 | 0.35 ± 0.03 | 0.58 |
| Seminal vesicle gland organ index, % | 0.92 ± 0.09 | 0.85 ± 0.08 | 0.55 |
| Epididymis, g | 0.12 ± 0.01 | 0.11 ± 0.01 | 0.35 |
| Epididymis organ index, % | 0.28 ± 0.01 | 0.28 ± 0.01 | 0.68 |
| Testicles, g | 0.23 ± 0.03 | 0.29 ± 0.01 | 0.10 |
| Testicular organ index, % | 0.61 ± 0.09 | 0.72 ± 0.03 | 0.27 |
| Semen Quality | Control-HT | Arg-HT | p |
|---|---|---|---|
| Sperm density, 107/mL | 0.87 ± 0.17 | 1.02 ± 0.15 | 0.55 |
| Total motility, % | 49.40 ± 2.70 b | 63.55 ± 3.32 a | <0.01 |
| Progressive motility, % | 41.49 ± 2.83 b | 57.46 ± 3.43 a | <0.01 |
| Semen Quality Parameters | Control-FMT | Arg-FMT | p |
|---|---|---|---|
| Sperm density, 107/mL | 3.90 ± 0.19 | 3.38 ± 0.31 | 0.15 |
| Total motility, % | 22.09 ± 2.09 b | 40.71 ± 3.43 a | < 0.01 |
| Progressive motility, % | 15.94 ± 1.78 b | 33.42 ± 3.58 a | < 0.01 |
Disclaimer/Publisher’s Note: The statements, opinions and data contained in all publications are solely those of the individual author(s) and contributor(s) and not of MDPI and/or the editor(s). MDPI and/or the editor(s) disclaim responsibility for any injury to people or property resulting from any ideas, methods, instructions or products referred to in the content. |
© 2025 by the authors. Licensee MDPI, Basel, Switzerland. This article is an open access article distributed under the terms and conditions of the Creative Commons Attribution (CC BY) license (https://creativecommons.org/licenses/by/4.0/).
Share and Cite
Wang, K.; Suo, Y.; Shen, D.; Shi, Y.; Jin, X.; Li, Y.; Li, C. Improvement in Heat Stress-Induced Damage to Sperm Quality Following Fecal Microbiota Transplantation from L-Arginine-Treated Mice. Animals 2025, 15, 796. https://doi.org/10.3390/ani15060796
Wang K, Suo Y, Shen D, Shi Y, Jin X, Li Y, Li C. Improvement in Heat Stress-Induced Damage to Sperm Quality Following Fecal Microbiota Transplantation from L-Arginine-Treated Mice. Animals. 2025; 15(6):796. https://doi.org/10.3390/ani15060796
Chicago/Turabian StyleWang, Kai, Yunpeng Suo, Dan Shen, Yifan Shi, Xiaoming Jin, Yansen Li, and Chunmei Li. 2025. "Improvement in Heat Stress-Induced Damage to Sperm Quality Following Fecal Microbiota Transplantation from L-Arginine-Treated Mice" Animals 15, no. 6: 796. https://doi.org/10.3390/ani15060796
APA StyleWang, K., Suo, Y., Shen, D., Shi, Y., Jin, X., Li, Y., & Li, C. (2025). Improvement in Heat Stress-Induced Damage to Sperm Quality Following Fecal Microbiota Transplantation from L-Arginine-Treated Mice. Animals, 15(6), 796. https://doi.org/10.3390/ani15060796

