Genome Assembly of Arctica islandica, the Longest-Lived Non-Colonial Animal Species
Simple Summary
Abstract
1. Introduction
2. Materials and Methods
2.1. Sample Collection and Nucleic Acid Extraction
2.2. DNA and RNA Sequencing
2.3. Primary Genome Assembly and Assessment
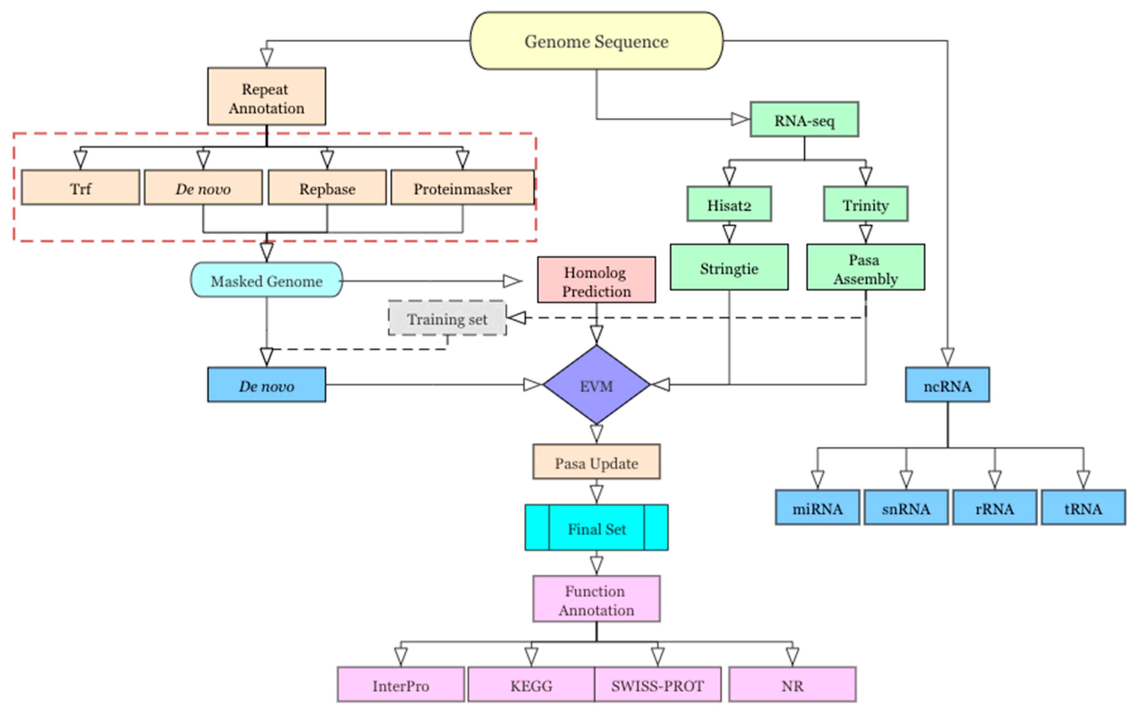
2.4. Genome Annotation
3. Results
3.1. Sequencing
3.2. Genome Survey and Assembly
3.3. Genome Annotation
4. Discussion
5. Conclusions
Supplementary Materials
Author Contributions
Funding
Institutional Review Board Statement
Informed Consent Statement
Data Availability Statement
Conflicts of Interest
References
- Philipp, E.E.; Abele, D. Masters of longevity: Lessons from long-lived bivalves—A mini-review. Gerontology 2010, 56, 55–65. [Google Scholar] [CrossRef] [PubMed]
- Abele, D.; Brey, T.; Philipp, E. Bivalve models of aging and the determination of molluscan lifespans. Exp. Gerontol. 2009, 44, 307–315. [Google Scholar] [CrossRef]
- Bodnar, A.G. Marine invertebrates as models for aging research. Exp. Gerontol. 2009, 44, 477–484. [Google Scholar] [CrossRef] [PubMed]
- Treaster, S.B.; Ridgway, I.D.; Richardson, C.A.; Gaspar, M.B.; Chaudhuri, A.R.; Austad, S.N. Superior proteome stability in the longest lived animal. Age 2014, 36, 9597. [Google Scholar] [CrossRef] [PubMed]
- Ungvari, Z.; Csiszar, A.; Sosnowska, D.; Philipp, E.E.; Campbell, C.M.; McQuary, P.R.; Chow, T.T.; Coelho, M.; Didier, E.S.; Gelino, S.; et al. Testing predictions of the oxidative stress hypothesis of aging using a novel invertebrate model of longevity: The giant clam (Tridacna derasa). J. Gerontol. A Biol. Sci. Med. Sci. 2013, 68, 359–367. [Google Scholar] [CrossRef] [PubMed]
- Kolora, S.R.R.; Owens, G.L.; Vazquez, J.M.; Stubbs, A.; Chatla, K.; Jainese, C.; Seeto, K.; McCrea, M.; Sandel, M.W.; Vianna, J.A.; et al. Origins and evolution of extreme life span in Pacific Ocean rockfishes. Science 2021, 374, 842–847. [Google Scholar] [CrossRef] [PubMed]
- Ridgway, I.D.; Richardson, C.A.; Austad, S.N. Maximum shell size, growth rate, and maturation age correlate with longevity in bivalve molluscs. J. Gerontol. A Biol. Sci. Med. Sci. 2011, 66, 183–190. [Google Scholar] [CrossRef] [PubMed]
- Wang, J.; Xu, Q.; Chen, M.; Chen, Y.; Wang, C.; Chen, N. Chromosome-level genome assembly of the Pacific geoduck Panopea generosa reveals major inter- and intrachromosomal rearrangements and substantial expansion of the copine gene family. Gigascience 2022, 12, giad105. [Google Scholar] [CrossRef]
- Gomes-Dos-Santos, A.; Lopes-Lima, M.; Machado, A.M.; Marcos Ramos, A.; Usie, A.; Bolotov, I.N.; Vikhrev, I.V.; Breton, S.; Castro, L.F.C.; da Fonseca, R.R.; et al. The Crown Pearl: A draft genome assembly of the European freshwater pearl mussel Margaritifera margaritifera (Linnaeus, 1758). DNA Res. 2021, 28, dsab002. [Google Scholar] [CrossRef] [PubMed]
- Li, R.; Li, J.; Lopez, J.V.; Oatley, G.; Clayton-Lucey, I.A.; Sinclair, E.; Aunin, E.; Gettle, N.; Santos, C.; Paulini, M.; et al. The genome sequence of the giant clam, Tridacna gigas (Linnaeus, 1758). Wellcome Open Res. 2024, 9, 145. [Google Scholar] [CrossRef]
- Farhat, S.; Bonnivard, E.; Pales Espinosa, E.; Tanguy, A.; Boutet, I.; Guiglielmoni, N.; Flot, J.F.; Allam, B. Comparative analysis of the Mercenaria mercenaria genome provides insights into the diversity of transposable elements and immune molecules in bivalve mollusks. BMC Genom. 2022, 23, 192. [Google Scholar] [CrossRef] [PubMed]
- Li, J.; Ma, H.; Qin, Y.; Zhao, Z.; Niu, Y.; Lian, J.; Li, J.; Noor, Z.; Guo, S.; Yu, Z.; et al. Chromosome-level genome assembly and annotation of rare and endangered tropical bivalve, Tridacna crocea. Sci. Data 2024, 11, 186. [Google Scholar] [CrossRef] [PubMed]
- Moss, D.K.; Ivany, L.C.; Judd, E.J.; Cummings, P.W.; Bearden, C.E.; Kim, W.J.; Artruc, E.G.; Driscoll, J.R. Lifespan, growth rate, and body size across latitude in marine Bivalvia, with implications for Phanerozoic evolution. Proc. Biol. Sci. 2016, 283, 20161364. [Google Scholar] [CrossRef] [PubMed]
- Carroll, M.L.; Mette, M.J.; Ambrose, W.G. Greenland cockles (Serapes groenlandicus Mohr 1786) from Bjørnøya (Bear Island), Svalbard record environmental change: Local and regional drivers of growth. Estuar. Coast. Shelf Sci. 2020, 243, 106892. [Google Scholar] [CrossRef]
- Yan, X.; Nie, H.; Huo, Z.; Ding, J.; Li, Z.; Yan, L.; Jiang, L.; Mu, Z.; Wang, H.; Meng, X.; et al. Clam Genome Sequence Clarifies the Molecular Basis of Its Benthic Adaptation and Extraordinary Shell Color Diversity. iScience 2019, 19, 1225–1237. [Google Scholar] [CrossRef]
- Hu, J.; Fan, J.; Sun, Z.; Liu, S. NextPolish: A fast and efficient genome polishing tool for long-read assembly. Bioinformatics 2020, 36, 2253–2255. [Google Scholar] [CrossRef]
- Laetsch, D.R.; Blaxter, M.L. BlobTools: Interrogation of genome assemblies. F1000Research 2017, 6, 1287. [Google Scholar] [CrossRef]
- Stoler, N.; Nekrutenko, A. Sequencing error profiles of Illumina sequencing instruments. NAR Genom. Bioinform. 2021, 3, lqab019. [Google Scholar] [CrossRef]
- Chen, B.; Zhou, Z.; Ke, Q.; Wu, Y.; Bai, H.; Pu, F.; Xu, P. The sequencing and de novo assembly of the Larimichthys crocea genome using PacBio and Hi-C technologies. Sci. Data 2019, 6, 188. [Google Scholar] [CrossRef]
- Munro, D.; Blier, P.U. The extreme longevity of Arctica islandica is associated with increased peroxidation resistance in mitochondrial membranes. Aging Cell 2012, 11, 845–855. [Google Scholar] [CrossRef]
- Ridgway, I.D.; Richardson, C.A. Arctica islandica: The longest lived non colonial animal known to science. Rev. Fish. Biol. Fish. 2011, 21, 297–310. [Google Scholar] [CrossRef]
- Brey, T.; Arntz, W.E.; Pauly, D.; Rumohr, H. Arctica (Cyprina) islandica in Kiel Bay (Western Baltic): Growth, production and ecological significance. J. Exp. Mar. Biol. Ecol. 1990, 136, 217–235. [Google Scholar] [CrossRef]
- Fernandez Robledo, J.A.; Yadavalli, R.; Allam, B.; Pales Espinosa, E.; Gerdol, M.; Greco, S.; Stevick, R.J.; Gomez-Chiarri, M.; Zhang, Y.; Heil, C.A.; et al. From the raw bar to the bench: Bivalves as models for human health. Dev. Comp. Immunol. 2019, 92, 260–282. [Google Scholar] [CrossRef] [PubMed]
- Philipp, E.E.; Wessels, W.; Gruber, H.; Strahl, J.; Wagner, A.E.; Ernst, I.M.; Rimbach, G.; Kraemer, L.; Schreiber, S.; Abele, D.; et al. Gene expression and physiological changes of different populations of the long-lived bivalve Arctica islandica under low oxygen conditions. PLoS ONE 2012, 7, e44621. [Google Scholar] [CrossRef]
- Gruber, H.; Schaible, R.; Ridgway, I.D.; Chow, T.T.; Held, C.; Philipp, E.E. Telomere-independent ageing in the longest-lived non-colonial animal, Arctica islandica. Exp. Gerontol. 2014, 51, 38–45. [Google Scholar] [CrossRef]
- Degletagne, C.; Abele, D.; Held, C. A Distinct Mitochondrial Genome with DUI-Like Inheritance in the Ocean Quahog Arctica islandica. Mol. Biol. Evol. 2016, 33, 375–383. [Google Scholar] [CrossRef] [PubMed]
- Garcia-Souto, D.; Pasantes, J.J. Cytogenetics in Arctica islandica (Bivalvia, Arctidae): The Longest Lived Non-Colonial Metazoan. Genes 2018, 9, 299. [Google Scholar] [CrossRef]
- Li, H.; Durbin, R. Genome assembly in the telomere-to-telomere era. Nat. Rev. Genet. 2024, 25, 658–670. [Google Scholar] [CrossRef]
- Ran, Z.; Li, Z.; Yan, X.; Liao, K.; Kong, F.; Zhang, L.; Cao, J.; Zhou, C.; Zhu, P.; He, S.; et al. Chromosome-level genome assembly of the razor clam Sinonovacula constricta (Lamarck, 1818). Mol. Ecol. Resour. 2019, 19, 1647–1658. [Google Scholar] [CrossRef] [PubMed]
- Bai, C.M.; Xin, L.S.; Rosani, U.; Wu, B.; Wang, Q.C.; Duan, X.K.; Liu, Z.H.; Wang, C.M. Chromosomal-level assembly of the blood clam, Scapharca (Anadara) broughtonii, using long sequence reads and Hi-C. Gigascience 2019, 8, giz067. [Google Scholar] [CrossRef]
- Song, H.; Guo, X.; Sun, L.; Wang, Q.; Han, F.; Wang, H.; Wray, G.A.; Davidson, P.; Wang, Q.; Hu, Z.; et al. The hard clam genome reveals massive expansion and diversification of inhibitors of apoptosis in Bivalvia. BMC Biol. 2021, 19, 15. [Google Scholar] [CrossRef]
- Xu, R.; Martelossi, J.; Smits, M.; Iannello, M.; Peruzza, L.; Babbucci, M.; Milan, M.; Dunham, J.P.; Breton, S.; Milani, L.; et al. Multi-tissue RNA-Seq Analysis and Long-read-based Genome Assembly Reveal Complex Sex-specific Gene Regulation and Molecular Evolution in the Manila Clam. Genome Biol. Evol. 2022, 14, evac171. [Google Scholar] [CrossRef]
- Kim, J.; Kim, H.S.; Choi, J.P.; Kim, M.S.; Woo, S.; Kim, Y.; Jo, Y.; Yum, S.; Bhak, J. Chromosome-Level Genome Assembly of the Butter Clam Saxidomus purpuratus. Genome Biol. Evol. 2022, 14, evac106. [Google Scholar] [CrossRef]
- Gomes-Dos-Santos, A.; Lopes-Lima, M.; Machado, A.M.; Forest, T.; Achaz, G.; Teixeira, A.; Prie, V.; LF, C.C.; Froufe, E. The Crown Pearl V2: An improved genome assembly of the European freshwater pearl mussel Margaritifera margaritifera (Linnaeus, 1758). GigaByte 2023, 2023, gigabyte81. [Google Scholar] [CrossRef] [PubMed]
- Schoch, C.L.; Ciufo, S.; Domrachev, M.; Hotton, C.L.; Kannan, S.; Khovanskaya, R.; Leipe, D.; McVeigh, R.; O’Neill, K.; Robbertse, B.; et al. NCBI Taxonomy: A comprehensive update on curation, resources and tools. Database 2020, 2020, baaa062. [Google Scholar] [CrossRef] [PubMed]
- Ungvari, Z.; Sosnowska, D.; Mason, J.B.; Gruber, H.; Lee, S.W.; Schwartz, T.S.; Brown, M.K.; Storm, N.J.; Fortney, K.; Sowa, J.; et al. Resistance to genotoxic stresses in Arctica islandica, the longest living noncolonial animal: Is extreme longevity associated with a multistress resistance phenotype? J. Gerontol. A Biol. Sci. Med. Sci. 2013, 68, 521–529. [Google Scholar] [CrossRef] [PubMed]
- Treaster, S.B.; Chaudhuri, A.R.; Austad, S.N. Longevity and GAPDH Stability in Bivalves and Mammals: A Convenient Marker for Comparative Gerontology and Proteostasis. PLoS ONE 2015, 10, e0143680. [Google Scholar] [CrossRef]
- Hammer, W.M.; Jones, M.S. Distribution, burrowing, and growth rates of the clam Tridacna crocea on interior reef flats. Oecologia 1976, 24, 207–227. [Google Scholar] [CrossRef] [PubMed]
- Selin, N.I. The Distribution, Size, and Age Composition, and Growth of Saxidomus purpurata (Sowerby, 1852) (Bivalvia: Veneridae) in Vostok Bay, the Sea of Japan. Russ. J. Mar. Biol. 2014, 40, 375–382. [Google Scholar] [CrossRef]
- Ziuganov, V.V. Arctic and southern freshwater pearl mussel Margaritifera margaritifera with long and short life span as a model system for testing longevity mechanisms. Adv. Gerontol. 2004, 14, 21–30. [Google Scholar]
- de Magalhaes, J.P.; Abidi, Z.; Dos Santos, G.A.; Avelar, R.A.; Barardo, D.; Chatsirisupachai, K.; Clark, P.; De-Souza, E.A.; Johnson, E.J.; Lopes, I.; et al. Human Ageing Genomic Resources: Updates on key databases in ageing research. Nucleic Acids Res. 2024, 52, D900–D908. [Google Scholar] [CrossRef] [PubMed]
- Tyshkovskiy, A.; Ma, S.; Shindyapina, A.V.; Tikhonov, S.; Lee, S.G.; Bozaykut, P.; Castro, J.P.; Seluanov, A.; Schork, N.J.; Gorbunova, V.; et al. Distinct longevity mechanisms across and within species and their association with aging. Cell 2023, 186, 2929–2949.E20. [Google Scholar] [CrossRef]
- Keane, M.; Semeiks, J.; Webb, A.E.; Li, Y.I.; Quesada, V.; Craig, T.; Madsen, L.B.; van Dam, S.; Brawand, D.; Marques, P.I.; et al. Insights into the evolution of longevity from the bowhead whale genome. Cell Rep. 2015, 10, 112–122. [Google Scholar] [CrossRef] [PubMed]
- Glaberman, S.; Bulls, S.E.; Vazquez, J.M.; Chiari, Y.; Lynch, V.J. Concurrent Evolution of Antiaging Gene Duplications and Cellular Phenotypes in Long-Lived Turtles. Genome Biol. Evol. 2021, 13, evab244. [Google Scholar] [CrossRef]
- Tian, X.; Seluanov, A.; Gorbunova, V. Molecular Mechanisms Determining Lifespan in Short- and Long-Lived Species. Trends Endocrinol. Metab. 2017, 28, 722–734. [Google Scholar] [CrossRef] [PubMed]
- Telenti, A.; Perkins, B.A.; Venter, J.C. Dynamics of an Aging Genome. Cell Metab. 2016, 23, 949–950. [Google Scholar] [CrossRef][Green Version]


| Assembly Metric | Result |
|---|---|
| Total assembled contig length (bp) | 1,781,152,784 |
| Total number of contigs | 1808 |
| Maximum contig length (bp) | 5,314,528 |
| Minimum contig length (bp) | 10,553 |
| N50 contig length (bp) | 1,470,266 |
| N50 contig number (#) | 390 |
| Denovo + Repbase * | TE Proteins ** | Combined TEs *** | ||||
|---|---|---|---|---|---|---|
| Length (bp) | % in Genome | Length (bp) | % in Genome | Length (bp) | % in Genome | |
| DNA | 23,116,728 | 1.30 | 8,479,226 | 0.48 | 30,079,574 | 1.69 |
| LINE | 15,346,565 | 0.86 | 43,780,071 | 2.46 | 53,675,585 | 3.01 |
| SINE | 6472 | 0.00 | 0 | 0 | 6472 | 0.00 |
| LTR | 938,560,330 | 52.69 | 10,599,309 | 0.60 | 940,678,889 | 52.81 |
| Unknown | 66,824,036 | 3.75 | 0 | 0 | 66,824,036 | 3.75 |
| TOTAL | 1,029,426,374 | 57.80 | 62,848,757 | 3.53 | 1,046,221,933 | 58.74 |
| Gene Set | Number | Average Transcript Length (bp) | Average CDS Length (bp) | Average Exons per Gene | Average Exon Length (bp) | Average Intron Length (bp) |
|---|---|---|---|---|---|---|
| Homo sapiens | 8900 | 9311 | 998 | 4 | 227 | 2442 |
| Tridacna crocea | 29,771 | 9598 | 1054 | 5 | 227 | 2343 |
| Mactromeris polynyma | 23,513 | 11,181 | 1123 | 5 | 229 | 2581 |
| Panopea generosa | 38,867 | 6564 | 866 | 3 | 252 | 2346 |
| Margaritifera margaritifera | 30,513 | 7111 | 882 | 4 | 242 | 2352 |
| Mercenaria mercenaria | 35,714 | 10,789 | 1145 | 5 | 231 | 2440 |
| Serripes groenlandicus | 22,925 | 10,114 | 1084 | 5 | 235 | 2503 |
| Tridacna gigas | 27,166 | 10,232 | 1074 | 5 | 224 | 2408 |
| Ruditapes philippinarum | 34,805 | 10,770 | 1162 | 5 | 233 | 2414 |
| Type of ncRNA | Copy Number | Average Length (bp) | Total Length (bp) | % of Genome |
|---|---|---|---|---|
| miRNA | 801 | 118.50 | 94,919 | 0.005329 |
| tRNA | 11,114 | 73.00 | 811,284 | 0.045548 |
| rRNA | 909 | 214.65 | 195,121 | 0.010955 |
| 18S | 793 | 231.59 | 183,653 | 0.010311 |
| 28S | 28 | 119.46 | 3345 | 0.000188 |
| 5.8S | 0 | 0 | 0 | 0 |
| 5S | 88 | 92.31 | 8123 | 0.000456 |
| snRNA | 349 | 140.70 | 49,106 | 0.002757 |
| CD-box | 98 | 108.98 | 10,680 | 0.000600 |
| HACA-box | 36 | 191.56 | 6896 | 0.000387 |
| splicing | 198 | 141.93 | 28,102 | 0.001578 |
| scaRNA | 8 | 191.38 | 1531 | 0.000086 |
| unknown | 9 | 210.78 | 1897 | 0.000107 |
| Common Name | Genus | Species | Order | Genome Size (GB) | Repeat Percentage | Number of Genes | MLS (Years) |
|---|---|---|---|---|---|---|---|
| Ocean Quahog | Arctica | islandica | Venerida | 1.75 | 61.59 | 39,509 | >500 |
| European Freshwater Pearl Mussel | Margaritifera | margaritifera | Unionida | 2.4 | 57.32 | 35,119 | 190 |
| Pacific Geoduck | Panopea | generosa | Adapedonta | 1.47 | 57.99 | 35,034 | 168 |
| Hard Clam | Mercenaria | mercenaria | Venerida | 1.78 | 49.11 | 34,283 | 106 |
| Giant Clam | Tridacna | gigas | Cardiida | 1.18 | - | 37,598 | >100 |
| Crocus Giant Clam | Tridacna | crocea | Cardiida | 1.30 | 55.83 | 25,440 | 100 |
| Arctic Surf Clam | Mactromeris | polynyma | Venerida | 0.793 | - | - | 60 |
| Greenland Cockle | Serripes | groenlandicus | Cardiida | 1.8 | - | - | 48 |
| Purple Butter Clam | Saxidomus | purpuratus | Venerida | 0.978 | 50.81 | 37,690 | 23 |
| Manila Clam | Ruditapes | philippinarum | Venerida | 1.41 | 39.7 | 34,505 | 7 |
Disclaimer/Publisher’s Note: The statements, opinions and data contained in all publications are solely those of the individual author(s) and contributor(s) and not of MDPI and/or the editor(s). MDPI and/or the editor(s) disclaim responsibility for any injury to people or property resulting from any ideas, methods, instructions or products referred to in the content. |
© 2025 by the authors. Licensee MDPI, Basel, Switzerland. This article is an open access article distributed under the terms and conditions of the Creative Commons Attribution (CC BY) license (https://creativecommons.org/licenses/by/4.0/).
Share and Cite
Gerhard, G.S.; Allard, J.B.; Kaniper, S.; Lynch, D.; Lee, H.; Kumar, S. Genome Assembly of Arctica islandica, the Longest-Lived Non-Colonial Animal Species. Animals 2025, 15, 690. https://doi.org/10.3390/ani15050690
Gerhard GS, Allard JB, Kaniper S, Lynch D, Lee H, Kumar S. Genome Assembly of Arctica islandica, the Longest-Lived Non-Colonial Animal Species. Animals. 2025; 15(5):690. https://doi.org/10.3390/ani15050690
Chicago/Turabian StyleGerhard, Glenn S., John B. Allard, Scott Kaniper, Dorret Lynch, Hayan Lee, and Sudhir Kumar. 2025. "Genome Assembly of Arctica islandica, the Longest-Lived Non-Colonial Animal Species" Animals 15, no. 5: 690. https://doi.org/10.3390/ani15050690
APA StyleGerhard, G. S., Allard, J. B., Kaniper, S., Lynch, D., Lee, H., & Kumar, S. (2025). Genome Assembly of Arctica islandica, the Longest-Lived Non-Colonial Animal Species. Animals, 15(5), 690. https://doi.org/10.3390/ani15050690

