Selenium Yeast Alleviates Escherichia coli-Induced Endometritis in Goats Under High Cortisol Background
Simple Summary
Abstract
1. Introduction
2. Materials and Methods
2.1. Reagents and Media
2.2. Escherichia coli Culture
2.3. Animals
2.4. Determination of Serum Selenium Content and Cortisol Content
2.5. Cytologic Examination and Bacterial Culture of Uterine Secretion
2.6. Clinical Examination
2.7. Determination of Uterine Artery Blood Flow Parameters
2.8. Hematoxylin and Eosin Staining
2.9. Measurement of Lactate Dehydrogenase (LDH) Enzymes
2.10. RNA Extraction and Quantitative Real-Time PCR
2.11. Western Blot
2.12. Immunohistochemical and Analysis
2.13. Oxidative Stress Analysis
2.14. Statistical Analysis
3. Results
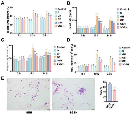
3.1. The Effect of SeY on Clinical Physiological Indicators
3.2. The Effect of the Cortisol on Uterine Artery Resistance
3.3. The Effect of SeY on Endometrial Inflammation
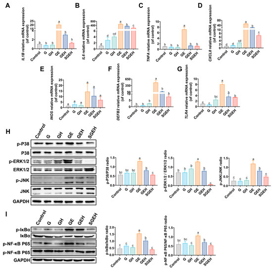
3.4. The Effect of SeY on Inflammatory Cytokines
3.5. The Effect of SeY on the MAPK and NF-κB Signaling Pathways
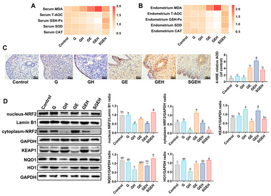
3.6. The Effect of SeY on Oxidative Stress
3.7. The Effect of SeY on the NRF2 Signaling Pathway
4. Discussion
5. Conclusions
Supplementary Materials
Author Contributions
Funding
Institutional Review Board Statement
Informed Consent Statement
Data Availability Statement
Conflicts of Interest
Abbreviations
| 4-HNE | 4-Hydroxynonenal |
| AOD | Average Optical Density |
| CAT | Catalase |
| CFU | Colony-Forming Units |
| CXCL8 | Interleukin 8 |
| DAB | Diaminobenzidine |
| DEFB2 | Defensin Beta 2 |
| E. coli | Escherichia Coli |
| EDV | End-Diastolic Velocity |
| GAA | Glacial Acetic Acid |
| GC | Glucocorticoid |
| GSH-Px | Glutathione Peroxidase |
| HO1 | Heme Oxygenase 1 |
| IL1B | Interleukin 1 B |
| IL6 | Interleukin 6 |
| INOS | Inducible Nitric Oxide Synthase |
| KEAP1 | Kelch Like ECH Associated Protein 1 |
| LB | Luria-Bertani |
| LDH | Lactate Dehydrogenase |
| LPS | Lipopolysaccharides |
| MAPK | Mitogen-Activated Protein Kinase |
| MDA | Malondialdehyde |
| NF-κB | Nuclear Factor Kappa-B |
| NQO1 | Nad(P)H Quinone Dehydrogenase 1 |
| NRF2 | Nucleus Factor Erythroid 2-Related Factor 2 |
| PBS | Phosphate-Buffered Saline |
| PI | Pulsatility Index |
| PMN | Polymorphonuclear Neutrophils |
| PSV | Peak Systolic Velocity |
| RI | Resistance Index |
| SeY | Selenium Yeast |
| SOD | Superoxide Dismutase |
| TAMEN | Time-Averaged Mean Velocity |
| T-AOC | Total Antioxidant Capacity |
| TLR4 | Toll-Like Receptor 4 |
| TNFA | Tumor Necrosis Factor A |
References
- Beena, V.; Pawaiya, R.V.S.; Gururaj, K.; Singh, D.D.; Mishra, A.K.; Gangwar, N.K.; Gupta, V.K.; Singh, R.; Sharma, A.K.; Karikalan, M.; et al. Molecular etiopathology of naturally occurring reproductive diseases in female goats. Vet. World 2017, 10, 964–972. [Google Scholar] [CrossRef] [PubMed][Green Version]
- Williams, E.J.; Fischer, D.P.; Noakes, D.E.; England, G.C.W.; Rycroft, A.; Dobson, H.; Sheldon, I.M. The relationship between uterine pathogen growth density and ovarian function in the postpartum dairy cow. Theriogenology 2007, 68, 549–559. [Google Scholar] [CrossRef] [PubMed]
- Sheldon, I.M.; Cronin, J.G.; Bromfield, J.J. Tolerance and Innate Immunity Shape the Development of Postpartum Uterine Disease and the Impact of Endometritis in Dairy Cattle. Annu. Rev. Anim. Biosci. 2019, 7, 361–384. [Google Scholar] [CrossRef]
- Siemieniuch, M.J.; Szóstek, A.Z.; Gajos, K.; Kozdrowski, R.; Nowak, M.; Okuda, K. Type of Inflammation Differentially Affects Expression of Interleukin 1β and 6, Tumor Necrosis Factor-α and Toll-Like Receptors in Subclinical Endometritis in Mares. PLoS ONE 2016, 11, e0154934. [Google Scholar] [CrossRef] [PubMed]
- He, F.; Ru, X.; Wen, T. NRF2, a Transcription Factor for Stress Response and Beyond. Int. J. Mol. Sci. 2020, 21, 4777. [Google Scholar] [CrossRef]
- Liang, Y.; Shen, T.; Ming, Q.; Han, G.; Zhang, Y.; Liang, J.; Zhu, D. Alpinetin ameliorates inflammatory response in LPS-induced endometritis in mice. Int. Immunopharmacol. 2018, 62, 309–312. [Google Scholar] [CrossRef]
- Xu, M.; Jiang, P.; Sun, H.; Yuan, X.; Gao, S.; Guo, J.; Zhao, C.; Hu, X.; Liu, X.; Fu, Y. Dimethyl itaconate protects against lipopolysaccharide-induced endometritis by inhibition of TLR4/NF-κB and activation of Nrf2/HO-1 signaling pathway in mice. Iran. J. Basic. Med. Sci. 2020, 23, 1239–1244. [Google Scholar] [CrossRef]
- Wang, K.; Gao, S.; Wang, J.; Yu, F.; Ye, C. Protective effects of chicoric acid on LPS-induced endometritis in mice via inhibiting ferroptosis by Nrf2/HO-1 signal axis. Int. Immunopharmacol. 2022, 113, 109435. [Google Scholar] [CrossRef]
- Henna, K.; Boudjellaba, S.; Khammar, F.; Amirat, Z.; Chesneau, D.; Charallah, S. Endocrine, energy, and lipid status during parturition and early lactation in indigenous goats native to the Algerian Sahara. Vet. World 2021, 14, 2419–2426. [Google Scholar] [CrossRef]
- Guzel, S.; Belenli, D. The interrelationship between resistin and amylin plasma concentrations and their relation to the concentrations of selected reproductive and metabolic hormones and biochemical variables in the early lactation stage of Saanen goats. Rev. De. Med. Vet. 2015, 166, 229–233. [Google Scholar]
- Casey, T.M.; Plaut, K. The role of glucocorticoids in secretory activation and milk secretion, a historical perspective. J. Mammary Gland. Biol. Neoplasia 2007, 12, 293–304. [Google Scholar] [CrossRef] [PubMed]
- Wang, Y.; Liao, M.; Zhang, Y.; Deng, F.; Luo, J.; Wang, N.; Liu, M.; Ao, L.; Fang, Q.; Wang, Q.; et al. Artesunate protects immunosuppression mice induced by glucocorticoids via enhancing pro-inflammatory cytokines release and bacterial clearance. Eur. J. Pharmacol. 2021, 890, 173630. [Google Scholar] [CrossRef] [PubMed]
- Cari, L.; Rosati, L.; Leoncini, G.; Lusenti, E.; Gentili, M.; Nocentini, G.; Riccardi, C.; Migliorati, G.; Ronchetti, S. Association of GILZ with MUC2, TLR2, and TLR4 in Inflammatory Bowel Disease. Int. J. Mol. Sci. 2023, 24, 2235. [Google Scholar] [CrossRef] [PubMed]
- Ki, S.H.; Cho, I.J.; Choi, D.W.; Kim, S.G. Glucocorticoid receptor (GR)-associated SMRT binding to C/EBPbeta TAD and Nrf2 Neh4/5: Role of SMRT recruited to GR in GSTA2 gene repression. Mol. Cell Biol. 2005, 25, 4150–4165. [Google Scholar] [CrossRef]
- Avery, J.C.; Hoffmann, P.R. Selenium, Selenoproteins, and Immunity. Nutrients 2018, 10, 1203. [Google Scholar] [CrossRef]
- Spears, J.W.; Weiss, W.P. Role of antioxidants and trace elements in health and immunity of transition dairy cows. Vet. J. 2008, 176, 70–76. [Google Scholar] [CrossRef]
- Bi, C.-L.; Zhang, S.-J.; Shen, Y.-Z.; Pauline, M.; Li, H.; Tang, H. Selenium Plays an Anti-Inflammatory Role by Regulation NLRP3 Inflammasome in Staphylococcus aureus-Infected Mouse Mammary Gland. Biol. Trace Elem. Res. 2021, 199, 604–610. [Google Scholar] [CrossRef]
- Zhu, M.; Zhang, Y.; Zhang, C.; Chen, L.; Kuang, Y. Rutin modified selenium nanoparticles reduces cell oxidative damage induced by H2O2 by activating Nrf2/HO-1 signaling pathway. J. Biomater. Appl. 2023, 38, 109–121. [Google Scholar] [CrossRef]
- Cui, L.; Zhang, J.; Guo, J.; Zhang, M.; Li, W.; Dong, J.; Liu, K.; Guo, L.; Li, J.; Wang, H.; et al. Selenium suppressed the LPS-induced inflammation of bovine endometrial epithelial cells through NF-κB and MAPK pathways under high cortisol background. J. Cell. Mol. Med. 2023, 27, 1373–1383. [Google Scholar] [CrossRef]
- Zhang, T.; Mu, Y.; Zhang, D.; Lin, X.; Wang, Z.; Hou, Q.; Wang, Y.; Hu, Z. Determination of microbiological characteristics in the digestive tract of different ruminant species. MicrobiologyOpen 2019, 8, e00769. [Google Scholar] [CrossRef]
- Li, H.; Yuan, C.; Wang, H.; Cui, L.; Liu, K.; Guo, L.; Li, J.; Dong, J. The Effect of Selenium on Endometrial Repair in Goats with Endometritis at High Cortisol Levels. Biol. Trace Elem. Res. 2024, 202, 2564–2576. [Google Scholar] [CrossRef] [PubMed]
- Johnson-Davis, K.L.; Farnsworth, C.; Law, C.; Parker, R. Method validation for a multi-element panel in serum by inductively coupled plasma mass spectrometry (ICP-MS). Clin. Biochem. 2020, 82, 90–98. [Google Scholar] [CrossRef] [PubMed]
- de Boer, M.W.; LeBlanc, S.J.; Dubuc, J.; Meier, S.; Heuwieser, W.; Arlt, S.; Gilbert, R.O.; McDougall, S. Invited review: Systematic review of diagnostic tests for reproductive-tract infection and inflammation in dairy cows. J. Dairy. Sci. 2014, 97, 3983–3999. [Google Scholar] [CrossRef]
- Elmetwally, M.; Rohn, K.; Meinecke-Tillmann, S. Noninvasive color Doppler sonography of uterine blood flow throughout pregnancy in sheep and goats. Theriogenology 2016, 85, 1070–1079.e1. [Google Scholar] [CrossRef] [PubMed]
- Redd, M.J.; Cooper, L.; Wood, W.; Stramer, B.; Martin, P. Wound healing and inflammation: Embryos reveal the way to perfect repair. Philos. Trans. R. Soc. Lond. B Biol. Sci. 2004, 359, 777–784. [Google Scholar] [CrossRef]
- Xu, D.; Xiong, H.; Xiao, Z.; He, J.; Liao, Q.; Xue, L.; Wang, N.; Yang, Q. Uterine cytokine profile in a rat model of endometritis. Am. J. Reprod. Immunol. 2015, 73, 214–220. [Google Scholar] [CrossRef]
- Papich, M.G. Hydrocortisone. In Saunders Handbook of Veterinary Drugs, 4th ed.; Papich, M.G., Ed.; W.B. Saunders: St. Louis, MO, USA, 2016; pp. 381–382. ISBN 978-0-323-24485-5. [Google Scholar]
- Fu, R.; Liang, C.; Chen, D.; Tian, G.; Zheng, P.; He, J.; Yu, J.; Mao, X.; Luo, Y.; Luo, J.; et al. Yeast hydrolysate attenuates lipopolysaccharide-induced inflammatory responses and intestinal barrier damage in weaned piglets. J. Anim. Sci. Biotechnol. 2023, 14, 44. [Google Scholar] [CrossRef]
- Fisher, A.D.; Verkerk, G.A.; Morrow, C.J.; Matthews, L.R. The effects of feed restriction and lying deprivation on pituitary–adrenal axis regulation in lactating cows. Livest. Prod. Sci. 2002, 73, 255–263. [Google Scholar] [CrossRef]
- Nakao, T.; Grunert, E. Effects of dystocia on postpartum adrenocortical function in dairy cows. J. Dairy Sci. 1990, 73, 2801–2806. [Google Scholar] [CrossRef]
- Salman, S.; Dinse, D.; Khol-Parisini, A.; Schafft, H.; Lahrssen-Wiederholt, M.; Schreiner, M.; Scharek-Tedin, L.; Zentek, J. Colostrum and milk selenium, antioxidative capacity and immune status of dairy cows fed sodium selenite or selenium yeast. Arch. Anim. Nutr. 2013, 67, 48–61. [Google Scholar] [CrossRef]
- Maekawa, M. [Lactate dehydrogenase (LDH)]. Nihon Rinsho 1995, 53, 1151–1156. [Google Scholar] [PubMed]
- Qiu, Z.; He, Y.; Ming, H.; Lei, S.; Leng, Y.; Xia, Z.-Y. Lipopolysaccharide (LPS) Aggravates High Glucose- and Hypoxia/Reoxygenation-Induced Injury through Activating ROS-Dependent NLRP3 Inflammasome-Mediated Pyroptosis in H9C2 Cardiomyocytes. J. Diabetes Res. 2019, 2019, 8151836. [Google Scholar] [CrossRef]
- Glowacka, E.; Lewkowicz, P.; Rotsztejn, H.; Zalewska, A. IL-8, IL-12 and IL-10 cytokines generation by neutrophils, fibroblasts and neutrophils- fibroblasts interaction in psoriasis. Adv. Med. Sci. 2010, 55, 254–260. [Google Scholar] [CrossRef] [PubMed]
- Dong, J.; Qu, Y.; Li, J.; Cui, L.; Wang, Y.; Lin, J.; Wang, H. Cortisol inhibits NF-κB and MAPK pathways in LPS activated bovine endometrial epithelial cells. Int. Immunopharmacol. 2018, 56, 71–77. [Google Scholar] [CrossRef]
- Kretz-Remy, C.; Arrigo, A.P. Selenium: A key element that controls NF-κ B activation and IκBα half life. Biofactors 2001, 14, 117–125. [Google Scholar] [CrossRef] [PubMed]
- Swanson, K.; Gorodetsky, S.; Good, L.; Davis, S.; Musgrave, D.; Stelwagen, K.; Farr, V.; Molenaar, A. Expression of a β-defensin mRNA, lingual antimicrobial peptide, in bovine mammary epithelial tissue is induced by mastitis. Infect. Immun. 2004, 72, 7311–7314. [Google Scholar] [CrossRef]
- Jarczak, J.; Kościuczuk, E.; Krzyżewski, J.; Zwierzchowski, L.; Bagnicka, E. Effect of Organic vs. Inorganic Selenium Supplementation on Expression of Selected Defensin Genes in Somatic Milk Cells of Dairy Cows; CABI: Wallingford, UK, 2014. [Google Scholar]
- Magata, F.; Kubota, R.; Shimizu, T. Association among endometrial hyperemia, uterine bacterial infection, and characteristics of large ovarian follicles in dairy cows. J. Vet. Med. Sci. 2019, 81, 1313–1317. [Google Scholar] [CrossRef]
- Bollwein, H.; Heppelmann, M.; Lüttgenau, J. Ultrasonographic Doppler Use for Female Reproduction Management. Vet. Clin. N. Am. Food Anim. Pract. 2016, 32, 149–164. [Google Scholar] [CrossRef]
- Debertolis, L.; Mari, G.; Merlo, B.; Merbach, S.; Schoon, H.-A.; Iacono, E.; Bollwein, H. Effects of induced endometritis on uterine blood flow in cows as evaluated by transrectal Doppler sonography. J. Vet. Sci. 2016, 17, 189–197. [Google Scholar] [CrossRef]
- Acosta, T.J.; Miyamoto, A. Vascular control of ovarian function: Ovulation, corpus luteum formation and regression. Anim. Reprod. Sci. 2004, 82–83, 127–140. [Google Scholar] [CrossRef]
- Etchevers, L.; Stassi, A.F.; Belotti, E.M.; Diaz, P.U.; Durante, L.I.; Notaro, U.S.; Chiaraviglio, J.A.; Rey, F.; Salvetti, N.R.; Ortega, H.H.; et al. Exogenous ACTH stimulus during the preovulatory period alters patterns of leukocyte recruitment in the ovary of dairy cows. Theriogenology 2023, 195, 176–186. [Google Scholar] [CrossRef] [PubMed]
- Zhao, W.; Wang, J.; Li, Y.; Ye, C. Citral protects against LPS-induced endometritis by inhibiting ferroptosis through activating Nrf2 signaling pathway. Inflammopharmacology 2023, 31, 1551–1558. [Google Scholar] [CrossRef] [PubMed]
- Milkovic, L.; Zarkovic, N.; Marusic, Z.; Zarkovic, K.; Jaganjac, M. The 4-Hydroxynonenal-Protein Adducts and Their Biological Relevance: Are Some Proteins Preferred Targets? Antioxidants 2023, 12, 856. [Google Scholar] [CrossRef]
- Hayta, U.; Akin, S.; Gungor, I.; Colluoglu, I.T.; Guray, U.; Akin, Y.; Demirel, H.A. Exercise Prevents Glucocorticoid-Induced Myocardial 4-Hydroxynonenal Production. Cardiovasc. Drugs Ther. 2023, 39, 165–169. [Google Scholar] [CrossRef]
- Kyle, M.E.; Miccadei, S.; Nakae, D.; Farber, J.L. Superoxide dismutase and catalase protect cultured hepatocytes from the cytotoxicity of acetaminophen. Biochem. Biophys. Res. Commun. 1987, 149, 889–896. [Google Scholar] [CrossRef]
- Forman, H.J.; Zhang, H.; Rinna, A. Glutathione: Overview of its protective roles, measurement, and biosynthesis. Mol. Asp. Med. 2009, 30, 1–12. [Google Scholar] [CrossRef]
- Luo, J.; Li, X.; Li, X.; He, Y.; Zhang, M.; Cao, C.; Wang, K. Selenium-Rich Yeast protects against aluminum-induced peroxidation of lipide and inflammation in mice liver. Biometals 2018, 31, 1051–1059. [Google Scholar] [CrossRef]
- Tong, C.; Li, P.; Yu, L.-H.; Li, L.; Li, K.; Chen, Y.; Yang, S.-H.; Long, M. Selenium-rich yeast attenuates ochratoxin A-induced small intestinal injury in broiler chickens by activating the Nrf2 pathway and inhibiting NF-KB activation. J. Funct. Foods 2020, 66, 103784. [Google Scholar] [CrossRef]
- Saha, S.; Buttari, B.; Panieri, E.; Profumo, E.; Saso, L. An Overview of Nrf2 Signaling Pathway and Its Role in Inflammation. Molecules 2020, 25, 5474. [Google Scholar] [CrossRef]
- Ganesh Yerra, V.; Negi, G.; Sharma, S.S.; Kumar, A. Potential therapeutic effects of the simultaneous targeting of the Nrf2 and NF-κB pathways in diabetic neuropathy. Redox Biol. 2013, 1, 394–397. [Google Scholar] [CrossRef]
- Liu, G.-H.; Qu, J.; Shen, X. NF-κB/p65 antagonizes Nrf2-ARE pathway by depriving CBP from Nrf2 and facilitating recruitment of HDAC3 to MafK. Biochim. Biophys. Acta 2008, 1783, 713–727. [Google Scholar] [CrossRef]






| Antibody | Source | Dilution | Catalog No. | Manufacturer |
|---|---|---|---|---|
| P38 | Rabbit | 1:1000 | 8690 | Cell Signaling Technology (Danvers, MA, USA) |
| P38 | Rabbit | 1:1000 | 8690 | Cell Signaling Technology (Danvers, MA, USA) |
| p-P38 | Rabbit | 1:1000 | 4511 | Cell Signaling Technology (Danvers, MA, USA) |
| ERK1/2 | Rabbit | 1:1000 | 4695 | Cell Signaling Technology (Danvers, MA, USA) |
| p-ERK1/2 | Rabbit | 1:1000 | 4370 | Cell Signaling Technology (Danvers, MA, USA) |
| JNK | Rabbit | 1:1000 | 4668 | Cell Signaling Technology (Danvers, MA, USA) |
| p-JNK | Rabbit | 1:1000 | 9258 | Cell Signaling Technology (Danvers, MA, USA) |
| IκBα | Mouse | 1:1000 | 4812 | Cell Signaling Technology (Danvers, MA, USA) |
| p-IκBα | Rabbit | 1:1000 | 2859 | Cell Signaling Technology (Danvers, MA, USA) |
| NF-κB P65 | Rabbit | 1:1000 | 8242 | Cell Signaling Technology (Danvers, MA, USA) |
| p-NF-κB P65 | Rabbit | 1:1000 | 3033 | Cell Signaling Technology (Danvers, MA, USA) |
| GAPDH | Rabbit | 1:3000 | 5174 | Cell Signaling Technology (Danvers, MA, USA) |
| 4-HNE | Rabbit | 1:300 | Ab46545 | Abcam (Cambridge, UK) |
| NRF2 | Rabbit | 1:1000 | AF0369 | Affinity Biosciences (Changzhou, China) |
| KEAP1 | Rabbit | 1:1000 | AF5266 | Affinity Biosciences (Changzhou, China) |
| HO1 | Rabbit | 1:10,000 | AF5393 | Affinity Biosciences (Changzhou, China) |
| NQO1 | Rabbit | 1:10,000 | DF6437 | Affinity Biosciences (Changzhou, China) |
| Lamin B1 | Rabbit | 1:1000 | AF5161 | Affinity Biosciences (Changzhou, China) |
| Control | G | GH | GE | GEH | SGEH | |
|---|---|---|---|---|---|---|
| SeY | – | – | – | – | – | + |
| GAA | – | + | + | + | + | + |
| Hydrocortisone | – | – | + | – | + | + |
| E. coli | – | – | – | + | + | + |
| Genes | Primers (5′→3′) | Product Length (bp) |
|---|---|---|
| β-actin | F: AAGCCAACCGTGAGAAGATGACC | 130 |
| R: CCAGAGTCCATGACAATGCCAGTG | ||
| IL1B | F: AGGCTCTCCACCTCCTCTCACA | 162 |
| R: GCAGTGTCGGCGTATCACCTT | ||
| IL6 | F: CCACTGCTGGTCTTCTGGAGTA | 187 |
| R: GACTGCATCTTCTCCAGCATGTC | ||
| CXCL8 | F: AGCATCTAGAACGAGAGCCAGAAGA | 190 |
| R: GGGTGGAAAGGTGTGGAATGTGTT | ||
| TNFA | F: CAACGGCGTGGAGCTGAAAGAC | 80 |
| R: TGAAGAGGACCTGCGAGTAGATGAG | ||
| INOS | F: CCAGCCCAAGGTCTATGTTC | 189 |
| R: TAGTCCTCCACCTGCTCCTC | ||
| DEFB2 | F: CGCTCTTCTTCCTGGTCCTGTCT | 217 |
| R: CGCAGTTTCTGACTCCGCATCG | ||
| TLR4 | F: GGTGGAACTCTATCGCCTTCTAGAAC | 176 |
| R: AGGTGGAGGTGGTCGCTTCTTG |
Disclaimer/Publisher’s Note: The statements, opinions and data contained in all publications are solely those of the individual author(s) and contributor(s) and not of MDPI and/or the editor(s). MDPI and/or the editor(s) disclaim responsibility for any injury to people or property resulting from any ideas, methods, instructions or products referred to in the content. |
© 2025 by the authors. Licensee MDPI, Basel, Switzerland. This article is an open access article distributed under the terms and conditions of the Creative Commons Attribution (CC BY) license (https://creativecommons.org/licenses/by/4.0/).
Share and Cite
Yuan, C.; Li, H.; Zhang, M.; Wang, Z.; Dong, J.; Cui, L.; Guo, L.; Liu, K.; Li, J.; Wang, H. Selenium Yeast Alleviates Escherichia coli-Induced Endometritis in Goats Under High Cortisol Background. Animals 2025, 15, 693. https://doi.org/10.3390/ani15050693
Yuan C, Li H, Zhang M, Wang Z, Dong J, Cui L, Guo L, Liu K, Li J, Wang H. Selenium Yeast Alleviates Escherichia coli-Induced Endometritis in Goats Under High Cortisol Background. Animals. 2025; 15(5):693. https://doi.org/10.3390/ani15050693
Chicago/Turabian StyleYuan, Changning, Hanqing Li, Min Zhang, Zhihao Wang, Junsheng Dong, Luying Cui, Long Guo, Kangjun Liu, Jianji Li, and Heng Wang. 2025. "Selenium Yeast Alleviates Escherichia coli-Induced Endometritis in Goats Under High Cortisol Background" Animals 15, no. 5: 693. https://doi.org/10.3390/ani15050693
APA StyleYuan, C., Li, H., Zhang, M., Wang, Z., Dong, J., Cui, L., Guo, L., Liu, K., Li, J., & Wang, H. (2025). Selenium Yeast Alleviates Escherichia coli-Induced Endometritis in Goats Under High Cortisol Background. Animals, 15(5), 693. https://doi.org/10.3390/ani15050693

