Using Whole-Genome Sequencing Data Reveals the Population Structure and Selection Signatures for Reproduction Traits in Duolang Sheep
Simple Summary
Abstract
1. Introduction
2. Materials and Methods
2.1. Animals and Phenotypic Data
2.2. Variant Calling and Filtering
2.3. Heterozygosity Rate and Inbreeding Coefficients
2.4. Population Genetic Structure Analysis
2.5. Selective Sweep Analysis
2.6. Gene Set Enrichment Analysis
3. Results
3.1. Population Genetic Variation
3.2. Genetic Diversity of the Duolang Sheep Population
3.3. Population Structure Analysis
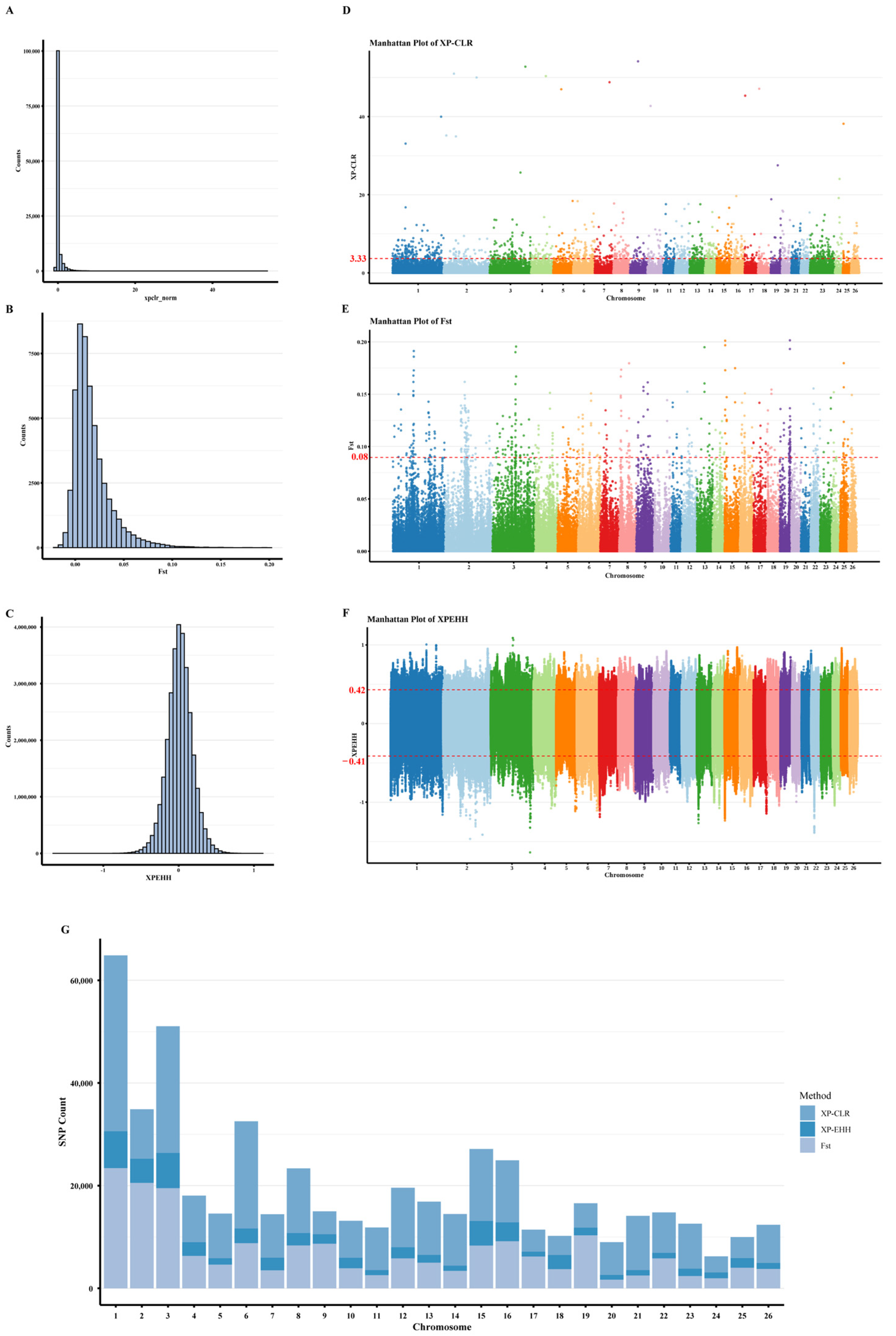
3.4. Selective Sweep Analysis
3.5. Gene Set Enrichment Analysis
3.5.1. Gene Set Enrichment Analysis Within-Population
3.5.2. Gene Set Enrichment Analysis Between-Populations
4. Discussion
5. Conclusions
Supplementary Materials
Author Contributions
Funding
Institutional Review Board Statement
Informed Consent Statement
Data Availability Statement
Conflicts of Interest
Abbreviations
| SNP | single nucleotide polymorphism |
| PCA | principal components analysis |
| QD | Quality by Depth |
| MQ | Mapping Quality |
| SOR | Strand Odds Ratio |
| MAF | Minor allele frequency |
| EHH | Extended haplotype homozygosity |
| iHS | Integrated haplotype score |
| KEGG | Kyoto encyclopedia of Genes and Genomes |
| GO | Gene Ontology |
| CC | Cellular component |
| MF | Molecular function |
| BP | Biological process |
Appendix A

References
- Li, C.; Liu, K.; Dai, J.; Li, X.; Liu, X.; Ni, W.; Li, H.; Wang, D.; Qiao, J.; Wang, Y.; et al. Whole-genome resequencing to investigate the determinants of the multi-lumbar vertebrae trait in sheep. Gene 2022, 809, 146020. [Google Scholar] [CrossRef]
- Liu, T.-Y.; Feng, H.; Salsabeel, Y.; Xie, L.-L.; Miao, X.-Y. Transcriptome analysis of subcutaneous adipose tissue of Duolang sheep and small tail Han sheep. Acta Vet. Zootech. Sin. 2021, 52, 3403–3412. [Google Scholar]
- Wang, X.; Pipes, L.; Trut, L.N.; Herbeck, Y.; Vladimirova, A.V.; Gulevich, R.G.; Kharlamova, A.V.; Johnson, J.L.; Acland, G.M.; Kukekova, A.V.; et al. Genomic responses to selection for tame/aggressive behaviors in the silver fox (Vulpes vulpes). Proc. Natl. Acad. Sci. USA 2018, 115, 10398–10403. [Google Scholar] [CrossRef] [PubMed]
- Tajima, F. Statistical method for testing the neutral mutation hypothesis by DNA polymorphism. Genetics 1989, 123, 585–595. [Google Scholar] [CrossRef] [PubMed]
- Voight, B.F.; Kudaravalli, S.; Wen, X.; Pritchard, J.K. A map of recent positive selection in the human genome. PLoS Biol. 2006, 4, e72. [Google Scholar]
- Chen, H.; Patterson, N.; Reich, D. Population differentiation as a test for selective sweeps. Genome Res. 2010, 20, 393–402. [Google Scholar] [CrossRef]
- Weir, B.S.; Cockerham, C.C. Estimating F-Statistics for The Analysis of Population Structure. Evolution 1984, 38, 1358–1370. [Google Scholar] [CrossRef]
- Sabeti, P.C.; Varilly, P.; Fry, B.; Lohmueller, J.; Hostetter, E.; Cotsapas, C.; Xie, X.H.; Byrne, E.H.; McCarroll, S.A.; Gaudet, R.; et al. Genome-wide detection and characterization of positive selection in human populations. Nature 2007, 449, 913–918. [Google Scholar] [CrossRef] [PubMed]
- Liu, Z.; Bai, C.; Shi, L.; He, Y.; Hu, M.; Sun, H.; Peng, H.; Lai, W.; Jiao, S.; Zhao, Z.; et al. Detection of selection signatures in South African Mutton Merino sheep using whole-genome sequencing data. Anim. Genet. 2022, 53, 224–229. [Google Scholar] [CrossRef]
- Luo, W.; Luo, C.; Wang, M.; Guo, L.; Chen, X.; Li, Z.; Zheng, M.; Folaniyi, B.S.; Luo, W.; Shu, D.; et al. Genome diversity of Chinese indigenous chicken and the selective signatures in Chinese gamecock chicken. Sci. Rep. 2020, 10, 14532. [Google Scholar] [CrossRef]
- Liu, Y.; Cheng, H.; Wang, S.; Luo, X.; Ma, X.; Sun, L.; Chen, N.; Zhang, J.; Qu, K.; Wang, M.; et al. Genomic Diversity and Selection Signatures for Weining Cattle on the Border of Yunnan-Guizhou. Front. Genet. 2022, 13, 848951. [Google Scholar] [CrossRef]
- Bolger, A.M.; Lohse, M.; Usadel, B. Trimmomatic: A flexible trimmer for Illumina sequence data. Bioinformatics 2014, 30, 2114–2120. [Google Scholar] [CrossRef] [PubMed]
- Li, H.; Handsaker, B.; Wysoker, A.; Fennell, T.; Ruan, J.; Homer, N.; Marth, G.; Abecasis, G.; Durbin, R. 1000 Genome Project Data Processing Subgroup. The Sequence Alignment/Map format and SAMtools. Bioinformatics 2009, 25, 2078–2079. [Google Scholar] [CrossRef]
- Danecek, P.; Bonfield, J.K.; Liddle, J.; Marshall, J.; Ohan, V.; Pollard, M.O.; Whitwham, A.; Keane, T.; McCarthy, S.A.; Davies, R.M.; et al. Twelve years of SAMtools and BCFtools. Gigascience 2021, 10, giab008. [Google Scholar] [CrossRef]
- Tarasov, A.; Vilella, A.J.; Cuppen, E.; Nijman, I.J.; Prins, P. Sambamba: Fast processing of NGS alignment formats. Bioinformatics 2015, 31, 2032–2034. [Google Scholar] [CrossRef] [PubMed]
- McKenna, A.; Hanna, M.; Banks, E.; Sivachenko, A.; Cibulskis, K.; Kernytsky, A.; Garimella, K.; Altshuler, D.; Gabriel, S.; Daly, M.; et al. The Genome Analysis Toolkit: A MapReduce framework for analyzing next-generation DNA sequencing data. Genome Res. 2010, 20, 1297–1303. [Google Scholar] [CrossRef] [PubMed]
- Poplin, R.; Ruano-Rubio, V.; DePristo, M.A.; Fennell, T.J.; Carneiro, M.O.; Van der Auwera, G.A.; Kling, D.E.; Gauthier, L.D.; Levy-Moonshine, A.; Roazen, D.; et al. Scaling accurate genetic variant discovery to tens of thousands of samples. bioRxiv 2018, 201178. [Google Scholar] [CrossRef]
- Wang, K.; Li, M.; Hakonarson, H. ANNOVAR: Functional annotation of genetic variants from high-throughput sequencing data. Nucleic Acids Res. 2010, 38, e164. [Google Scholar] [CrossRef]
- Purcell, S.; Neale, B.; Todd-Brown, K.; Thomas, L.; Ferreira, M.A.; Bender, D.; Maller, J.; Sklar, P.; de Bakker, P.I.; Daly, M.J.; et al. PLINK: A tool set for whole-genome association and population-based linkage analyses. Am. J. Hum. Genet. 2007, 81, 559–575. [Google Scholar] [CrossRef]
- Danecek, P.; Auton, A.; Abecasis, G.; Albers, C.A.; Banks, E.; DePristo, M.A.; Handsaker, R.E.; Lunter, G.; Marth, G.T.; Sherry, S.T.; et al. The variant call format and VCFtools. Bioinformatics 2011, 27, 2156–2158. [Google Scholar] [CrossRef]
- Yang, J.; Lee, S.H.; Goddard, M.E.; Visscher, P.M. GCTA: A tool for genome-wide complex trait analysis. Am. J. Hum. Genet. 2011, 88, 76–82. [Google Scholar] [CrossRef]
- Zhang, C.; Dong, S.S.; Xu, J.Y.; He, W.M.; Yang, T.L. PopLDdecay: A fast and effective tool for linkage disequilibrium decay analysis based on variant call format files. Bioinformatics 2019, 35, 1786–1788. [Google Scholar] [CrossRef]
- Szpiech, Z.A.; Hernandez, R.D. selscan: An efficient multithreaded program to perform EHH-based scans for positive selection. Mol. Biol. Evol. 2014, 31, 2824–2827. [Google Scholar] [CrossRef] [PubMed]
- Huang, D.W.; Sherman, B.T.; Lempicki, R.A. Systematic and integrative analysis of large gene lists using DAVID bioinformatics resources. Nat. Protoc. 2009, 4, 44–57. [Google Scholar] [CrossRef] [PubMed]
- Sherman, B.T.; Hao, M.; Qiu, J.; Jiao, X.; Baseler, M.W.; Lane, H.C.; Imamichi, T.; Chang, W. DAVID: A web server for functional enrichment analysis and functional annotation of gene lists (2021 update). Nucleic Acids Res. 2022, 50, W216–W221. [Google Scholar] [CrossRef]
- Stewart, T.A.; Davis, F.M. An element for development: Calcium signaling in mammalian reproduction and development. Biochim. Biophys. Acta Mol. Cell Res. 2019, 1866, 1230–1238. [Google Scholar] [CrossRef]
- Kageyama, A.; Suyama, A.; Kinoshita, R.; Ito, J.; Kashiwazaki, N. Dynamic changes of intracellular zinc ion level during maturation, fertilization, activation, and development in mouse oocytes. Anim. Sci. J. 2022, 93, e13759. [Google Scholar] [CrossRef]
- Dou, M.; Li, M.; Zheng, Z.; Chen, Q.; Wu, Y.; Wang, J.; Shan, H.; Wang, F.; Dai, X.; Li, Y.; et al. A missense mutation in RRM1 contributes to animal tameness. Sci. Adv. 2023, 9, eadf4068. [Google Scholar] [CrossRef]
- Stopfer, M.; Carew, T.J. Heterosynaptic facilitation of tail sensory neuron synaptic transmission during habituation in tail-induced tail and siphon withdrawal reflexes of Aplysia. J. Neurosci. 1996, 16, 4933–4948. [Google Scholar] [CrossRef] [PubMed]
- Suzawa, M.; Bland, M.L. Insulin signaling in development. Development 2023, 150, dev201599. [Google Scholar] [CrossRef]
- Hayes Ryan, D.; McCarthy, F.P.; O’Donoghue, K.; Kenny, L.C. Placental growth factor: A review of literature and future applications. Pregnancy Hypertens. 2018, 14, 260–264. [Google Scholar] [CrossRef]
- Tripathy, S.; Nagari, A.; Chiu, S.P.; Nandu, T.; Camacho, C.V.; Mahendroo, M.; Kraus, W.L. Relaxin Modulates the Genomic Actions and Biological Effects of Estrogen in the Myometrium. Endocrinology 2024, 26, bqae123. [Google Scholar] [CrossRef]
- Amant, F.; Moerman, P.; Neven, P.; Timmerman, D.; Van Limbergen, E.; Vergote, I. Endometrial cancer. Lancet 2005, 366, 491–505. [Google Scholar] [CrossRef]
- Andrews, Z.B.; Grattan, D.R. The roles of dopamine and the neurointermediate lobe of the pituitary in the regulation of prolactin secretion during late pregnancy in rats. J. Neuroendocrinol. 2004, 16, 859–865. [Google Scholar] [CrossRef] [PubMed]
- Tamemoto, H.; Kadowaki, T.; Tobe, K.; Yagi, T.; Sakura, H.; Hayakawa, T.; Terauchi, Y.; Ueki, K.; Kaburagi, Y.; Satoh, S.; et al. Insulin resistance and growth retardation in mice lacking insulin receptor substrate-1. Nature 1994, 372, 182–186. [Google Scholar] [CrossRef]
- Merimee, T.J.; Rabin, D. A survey of growth hormone secretion and action. Metabolism 1973, 22, 1235–1251. [Google Scholar] [CrossRef]
- Okita, K.; Yamanaka, S. Intracellular signaling pathways regulating pluripotency of embryonic stem cells. Curr. Stem Cell Res. Ther. 2006, 1, 103–111. [Google Scholar] [CrossRef]
- Singh, A.; Kumar, A.; Mehrotra, A.; Pandey, A.K.; Mishra, B.P.; Dutt, T. Estimation of linkage disequilibrium levels and allele frequency distribution in crossbred Vrindavani cattle using 50K SNP data. PLoS ONE 2021, 16, e0259572. [Google Scholar] [CrossRef] [PubMed]
- Wang, L.; Sørensen, P.; Janss, L.; Ostersen, T.; Edwards, D. Genome-wide and local pattern of linkage disequilibrium and persistence of phase for 3 Danish pig breeds. BMC Genet. 2013, 14, 115. [Google Scholar] [CrossRef]
- Pritchard, J.K.; Pickrell, J.K.; Coop, G. The genetics of human adaptation: Hard sweeps, soft sweeps, and polygenic adaptation. Curr. Biol. 2010, 20, R208–R215. [Google Scholar] [CrossRef] [PubMed]
- Bouilly, J.; Sonigo, C.; Auffret, J.; Gibori, G.; Binart, N. Prolactin signaling mechanisms in ovary. Mol. Cell. Endocrinol. 2012, 356, 80–87. [Google Scholar] [CrossRef]
- Kukekova, A.V.; Johnson, J.L.; Xiang, X.; Feng, S.; Liu, S.; Rando, H.M.; Kharlamova, A.V.; Herbeck, Y.; Serdyukova, N.A.; Xiong, Z.; et al. Author Correction: Red fox genome assembly identifies genomic regions associated with tame and aggressive behaviours. Nat. Ecol. Evol. 2018, 2, 1514. [Google Scholar] [CrossRef]
- Ye, J.; Zhao, X.; Xue, H.; Zou, X.; Liu, G.; Deng, M.; Sun, B.; Guo, Y.; Liu, D.; Li, Y. RNA-Seq Reveals miRNA and mRNA Co-regulate Muscle Differentiation in Fetal Leizhou Goats. Front. Vet. Sci. 2022, 9, 829769. [Google Scholar] [CrossRef] [PubMed]
- Cao, C.; Zhou, Q.; Kang, Y.; Akhatayeva, Z.; Liu, P.; Bai, Y.; Li, R.; Jiang, Y.; Zhang, Q.; Lan, X.; et al. A repertoire of single nucleotide polymorphisms (SNPs) of major fecundity BMPR1B gene among 75 sheep breeds worldwide. Theriogenology 2024, 219, 59–64. [Google Scholar] [CrossRef] [PubMed]
- Chong, Y.; Liu, G.; Jiang, X. Effect of BMPRIB gene on litter size of sheep in China: A meta-analysis. Anim. Reprod. Sci. 2019, 210, 106175. [Google Scholar] [CrossRef]
- Wen, Y.L.; Guo, X.F.; Ma, L.; Zhang, X.S.; Zhang, J.L.; Zhao, S.G.; Chu, M.X. The expression and mutation of BMPR1B and its association with litter size in small-tail Han sheep (Ovis aries). Arch. Anim. Breed. 2021, 64, 211–221. [Google Scholar] [CrossRef]
- Huang, T.; Lu, Z.; Wang, Z.; Cheng, L.; Gao, L.; Gao, J.; Zhang, N.; Geng, C.A.; Zhao, X.; Wang, H.; et al. Targeting adipocyte ESRRA promotes osteogenesis and vascular formation in adipocyte-rich bone marrow. Nat. Commun. 2024, 15, 3769. [Google Scholar] [CrossRef]
- Okamura, E.; Tam, O.H.; Posfai, E.; Li, L.; Cockburn, K.; Lee, C.Q.E.; Garner, J.; Rossant, J. Esrrb function is required for proper primordial germ cell development in presomite stage mouse embryos. Dev. Biol. 2019, 455, 382–392. [Google Scholar] [CrossRef] [PubMed]
- Okazaki, T.; Ikoma, E.; Tinen, T.; Akiyoshi, T.; Mori, M.; Teshima, H. Addition of oxytocin to semen extender improves both sperm transport to the oviduct and conception rates in pigs following, A.I. Anim. Sci. J. 2014, 85, 8–14. [Google Scholar] [CrossRef]
- Manjarín, R.; Kirkwood, R.N.; Ngula, J.; Martinez-Pastor, F.; Alegre, B.; Domínguez, J.C. Effect of Oxytocin, Cloprostenol or Buserelin in Semen Doses on Sow Fertility. Animals 2019, 9, 746. [Google Scholar] [CrossRef]
- Khazaal, N.M.; Alghetaa, H.F.; Al-Shuhaib, M.B.S.; Al-Thuwaini, T.M.; Alkhammas, A.H. The relationship between OXT gene polymorphisms and reproductive hormones in pregnant and lactating Awassi Ewes. Mol. Biol. Rep. 2023, 50, 8763–8769. [Google Scholar] [CrossRef]
- Dias, J.A.; Cohen, B.D.; Lindau-Shepard, B.; Nechamen, C.A.; Peterson, A.J.; Schmidt, A. Molecular, structural, and cellular biology of follitropin and follitropin receptor. Vitam. Horm. 2002, 64, 249–322. [Google Scholar]
- Bhartiya, D.; Patel, H. An overview of FSH-FSHR biology and explaining the existing conundrums. J. Ovarian Res. 2021, 14, 144. [Google Scholar] [CrossRef] [PubMed]
- Kraus, S.; Naor, Z.; Seger, R. Intracellular signaling pathways mediated by the gonadotropin-releasing hormone (GnRH) receptor. Arch. Med. Res. 2001, 32, 499–509. [Google Scholar] [CrossRef] [PubMed]
- Bemji, M.N.; Isa, A.M.; Ibeagha-Awemu, E.M.; Wheto, M. Polymorphisms of caprine GnRHR gene and their association with litter size in West African Dwarf goats. Mol. Biol. Rep. 2018, 45, 63–69. [Google Scholar] [CrossRef] [PubMed]






| Method | Official Symbol | Official Full Name |
|---|---|---|
| Tajima’s D | ESRRA | estrogen-related receptor alpha |
| ESRRB | estrogen-related receptor beta | |
| iHS | OXT | oxytocin/neurophysin I prepropeptide |
| FSHR | follicle-stimulating hormone receptor | |
| ESR2 | estrogen receptor 2 | |
| ESRRB | estrogen-related receptor beta | |
| GNRHR | gonadotropin-releasing hormone receptor | |
| BMPR1B | bone morphogenetic protein receptor type 1B | |
| XP-CLR | ESRRA | estrogen-related receptor alpha |
| BMPR1B | bone morphogenetic protein receptor type 1B | |
| IGF1R | insulin-like growth factor 1 receptor | |
| XP-EHH | BMPR1B | bone morphogenetic protein receptor type 1B |
| Categories | Term | Count | p Value | |
|---|---|---|---|---|
| Reproduction | KEGG_PATHWAY | Calcium signaling pathway | 15 | 0.000 |
| GOTERM_MF_DIRECT | Zinc ion binding | 22 | 0.032 | |
| Domestication | GOTERM_CC_DIRECT | Glutamatergic synapse | 6 | 0.027 |
| GOTERM_BP_DIRECT | Modulation of synaptic transmission | 5 | 0.002 | |
| GOTERM_BP_DIRECT | Chemical synaptic transmission | 8 | 0.005 | |
| Growth | GOTERM_MF_DIRECT | Calcium-dependent protein binding | 3 | 0.037 |
| GOTERM_BP_DIRECT | Regulation of insulin secretion | 3 | 0.022 |
| Categories | Term | Count | p Value | |
|---|---|---|---|---|
| Reproduction | GOTERM_MF_DIRECT | placental growth factor receptor activity | 10 | 0.05 |
| GOTERM_BP_DIRECT | regulation of dopamine secretion | 7 | 0.01 | |
| KEGG_PATHWAY | Relaxin signaling pathway | 29 | 0.05 | |
| KEGG_PATHWAY | Endometrial cancer | 16 | 0.00 | |
| Growth | GOTERM_MF_DIRECT | insulin receptor activity | 10 | 0.05 |
| KEGG_PATHWAY | Growth hormone synthesis, secretion, and action | 27 | 0.00 | |
| KEGG_PATHWAY | Signaling pathways regulating pluripotency of stem cells | 29 | 0.00 |
Disclaimer/Publisher’s Note: The statements, opinions and data contained in all publications are solely those of the individual author(s) and contributor(s) and not of MDPI and/or the editor(s). MDPI and/or the editor(s) disclaim responsibility for any injury to people or property resulting from any ideas, methods, instructions or products referred to in the content. |
© 2025 by the authors. Licensee MDPI, Basel, Switzerland. This article is an open access article distributed under the terms and conditions of the Creative Commons Attribution (CC BY) license (https://creativecommons.org/licenses/by/4.0/).
Share and Cite
Wang, K.; Li, Q.; Niu, Z.; Xue, Z.; Li, S.; Yan, J.; Chen, Y.; Zhang, Y.; Shi, H.; Ding, X. Using Whole-Genome Sequencing Data Reveals the Population Structure and Selection Signatures for Reproduction Traits in Duolang Sheep. Animals 2025, 15, 3466. https://doi.org/10.3390/ani15233466
Wang K, Li Q, Niu Z, Xue Z, Li S, Yan J, Chen Y, Zhang Y, Shi H, Ding X. Using Whole-Genome Sequencing Data Reveals the Population Structure and Selection Signatures for Reproduction Traits in Duolang Sheep. Animals. 2025; 15(23):3466. https://doi.org/10.3390/ani15233466
Chicago/Turabian StyleWang, Keyao, Qianjun Li, Zhigang Niu, Zhengfen Xue, Shiyuan Li, Jiabao Yan, Yang Chen, Yanlong Zhang, Hongcai Shi, and Xiangdong Ding. 2025. "Using Whole-Genome Sequencing Data Reveals the Population Structure and Selection Signatures for Reproduction Traits in Duolang Sheep" Animals 15, no. 23: 3466. https://doi.org/10.3390/ani15233466
APA StyleWang, K., Li, Q., Niu, Z., Xue, Z., Li, S., Yan, J., Chen, Y., Zhang, Y., Shi, H., & Ding, X. (2025). Using Whole-Genome Sequencing Data Reveals the Population Structure and Selection Signatures for Reproduction Traits in Duolang Sheep. Animals, 15(23), 3466. https://doi.org/10.3390/ani15233466

