Copy Number Variations in Short Tandem Repeats Modulate Growth Traits in Penaeid Shrimp Through Neighboring Gene Regulation
Simple Summary
Abstract
1. Introduction
2. Materials and Methods
2.1. Sample Collection and Sequencing
2.2. STR Identification and Analysis Across Multiple Species
2.3. STR Calling
2.4. SNP Calling
2.5. GWAS Analysis
2.6. Correlation Analysis
2.7. Transcriptome Analysis
3. Results
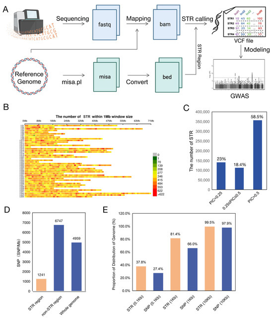
3.1. Penaeid Shrimp Exhibit a Rich Content of STRs
3.2. Dinucleotide Repeats Dominate the STRs in Penaeid Shrimp
3.3. STRs Demonstrate Significant Potential as Associative Markers
3.4. Association and Correlation Analysis of STRs and Growth Traits
3.5. Integration Analysis of Transcriptome Data with Associated STRs
4. Discussion
5. Conclusions
Supplementary Materials
Author Contributions
Funding
Institutional Review Board Statement
Informed Consent Statement
Data Availability Statement
Acknowledgments
Conflicts of Interest
References
- Koyama, T.; Asakawa, S.; Katagiri, T.; Shimizu, A.; Fagutao, F.F.; Mavichak, R.; Santos, M.D.; Fuji, K.; Sakamoto, T.; Kitakado, T. Hyper-expansion of large DNA segments in the genome of kuruma shrimp, Marsupenaeus japonicus. BMC Genom. 2010, 11, 141. [Google Scholar] [CrossRef] [PubMed]
- Wilson, K.; Cahill, V.; Ballment, E.; Benzie, J. The complete sequence of the mitochondrial genome of the crustacean Penaeus monodon: Are malacostracan crustaceans more closely related to insects than to branchiopods? Mol. Biol. Evol. 2000, 17, 863–874. [Google Scholar] [CrossRef]
- Shen, X.; Ren, J.; Cui, Z.; Sha, Z.; Wang, B.; Xiang, J.; Liu, B. The complete mitochondrial genomes of two common shrimps (Litopenaeus vannamei and Fenneropenaeus chinensis) and their phylogenomic considerations. Gene 2007, 403, 98–109. [Google Scholar] [CrossRef]
- Yuan, J.; Zhang, X.; Liu, C.; Yu, Y.; Wei, J.; Li, F.; Xiang, J. Genomic resources and comparative analyses of two economical penaeid shrimp species, Marsupenaeus japonicus and Penaeus monodon. Mar. Genom. 2018, 39, 22–25. [Google Scholar] [CrossRef]
- Yuan, J.; Zhang, X.; Wang, M.; Sun, Y.; Liu, C.; Li, S.; Yu, Y.; Gao, Y.; Liu, F.; Zhang, X. Simple sequence repeats drive genome plasticity and promote adaptive evolution in penaeid shrimp. Commun. Biol. 2021, 4, 186. [Google Scholar] [CrossRef]
- Zhang, X.; Yuan, J.; Sun, Y.; Li, S.; Gao, Y.; Yu, Y.; Liu, C.; Wang, Q.; Lv, X.; Zhang, X. Penaeid shrimp genome provides insights into benthic adaptation and frequent molting. Nat. Commun. 2019, 10, 356. [Google Scholar] [CrossRef] [PubMed]
- Han, J.; Munro, J.E.; Kocoski, A.; Barry, A.E.; Bahlo, M. Population-level genome-wide STR discovery and validation for population structure and genetic diversity assessment of Plasmodium species. PLoS Genet. 2022, 18, e1009604. [Google Scholar] [CrossRef]
- Depienne, C.; Mandel, J.-L. 30 years of repeat expansion disorders: What have we learned and what are the remaining challenges? Am. J. Hum. Genet. 2021, 108, 764–785. [Google Scholar] [CrossRef]
- Fotsing, S.F.; Margoliash, J.; Wang, C.; Saini, S.; Yanicky, R.; Shleizer-Burko, S.; Goren, A.; Gymrek, M. The impact of short tandem repeat variation on gene expression. Nat. Genet. 2019, 51, 1652–1659. [Google Scholar] [CrossRef] [PubMed]
- Gymrek, M. A genomic view of short tandem repeats. Curr. Opin. Genet. Dev. 2017, 44, 9–16. [Google Scholar] [CrossRef]
- Mitra, I.; Huang, B.; Mousavi, N.; Ma, N.; Lamkin, M.; Yanicky, R.; Shleizer-Burko, S.; Lohmueller, K.E.; Gymrek, M. Patterns of de novo tandem repeat mutations and their role in autism. Nature 2021, 589, 246–250. [Google Scholar] [CrossRef] [PubMed]
- Paulson, H. Repeat expansion diseases. Handb. Clin. Neurol. 2018, 147, 105–123. [Google Scholar]
- Yan, S.; Zheng, X.; Lin, Y.; Li, C.; Liu, Z.; Li, J.; Tu, Z.; Zhao, Y.; Huang, C.; Chen, Y. Cas9-mediated replacement of expanded CAG repeats in a pig model of Huntington’s disease. Nat. Biomed. Eng. 2023, 7, 629–646. [Google Scholar] [CrossRef] [PubMed]
- Rui, R.; Liu, S.; Karthikeyan, A.; Wang, T.; Niu, H.; Yin, J.; Yang, Y.; Wang, L.; Yang, Q.; Zhi, H. Fine-mapping and identification of a novel locus Rsc15 underlying soybean resistance to Soybean mosaic virus. Theor. Appl. Genet. 2017, 130, 2395–2410. [Google Scholar] [CrossRef]
- Wu, Y.; He, J.; Li, A.; Fang, N.; He, W.; Dang, L.; Zeng, G.; Huang, J.; Bao, Y.; Zhang, H. Population structure analysis and association mapping of blast resistance in indica rice (Oryza sativa L.) landraces. Genet. Mol. Res 2016, 15, 1–11. [Google Scholar] [CrossRef]
- Gemayel, R.; Vinces, M.D.; Legendre, M.; Verstrepen, K.J. Variable tandem repeats accelerate evolution of coding and regulatory sequences. Annu. Rev. Genet. 2010, 44, 445–477. [Google Scholar] [CrossRef] [PubMed]
- Horton, C.A.; Alexandari, A.M.; Hayes, M.G.; Marklund, E.; Schaepe, J.M.; Aditham, A.K.; Shah, N.; Suzuki, P.H.; Shrikumar, A.; Afek, A. Short tandem repeats bind transcription factors to tune eukaryotic gene expression. Science 2023, 381, eadd1250. [Google Scholar] [CrossRef]
- Yin, B.; Wang, H.; Zhu, P.; Weng, S.; He, J.; Li, C. A polymorphic (CT) n-SSR influences the activity of the Litopenaeus vannamei IRF gene implicated in viral resistance. Front. Genet. 2019, 10, 1257. [Google Scholar] [CrossRef] [PubMed]
- Yin, B.; Wang, H.; Weng, S.; Li, S.; He, J.; Li, C. A simple sequence repeats marker of disease resistance in shrimp Litopenaeus vannamei and its application in selective breeding. Front. Genet. 2023, 14, 1144361. [Google Scholar] [CrossRef]
- Krueger, F. Trim Galore!: A Wrapper Around Cutadapt and FastQC to Consistently Apply Adapter and Quality Trimming to FastQ Files, with Extra Functionality for RRBS Data; Babraham Institute: Babraham, UK, 2015. [Google Scholar]
- Perez-Enriquez, R.; Juárez, O.E.; Galindo-Torres, P.; Vargas-Aguilar, A.L.; Llera-Herrera, R. Improved genome assembly of the whiteleg shrimp Penaeus (Litopenaeus) vannamei using long-and short-read sequences from public databases. J. Hered. 2024, 115, 302–310. [Google Scholar] [CrossRef]
- De Summa, S.; Malerba, G.; Pinto, R.; Mori, A.; Mijatovic, V.; Tommasi, S. GATK hard filtering: Tunable parameters to improve variant calling for next generation sequencing targeted gene panel data. BMC Bioinform. 2017, 18, 57–65. [Google Scholar] [CrossRef] [PubMed]
- Purcell, S.; Neale, B.; Todd-Brown, K.; Thomas, L.; Ferreira, M.A.; Bender, D.; Maller, J.; Sklar, P.; De Bakker, P.I.; Daly, M.J. PLINK: A tool set for whole-genome association and population-based linkage analyses. Am. J. Hum. Genet. 2007, 81, 559–575. [Google Scholar] [CrossRef] [PubMed]
- Willems, T.; Zielinski, D.; Yuan, J.; Gordon, A.; Gymrek, M.; Erlich, Y. Genome-wide profiling of heritable and de novo STR variations. Nat. Methods 2017, 14, 590–592. [Google Scholar] [CrossRef]
- Pertea, M.; Kim, D.; Pertea, G.M.; Leek, J.T.; Salzberg, S.L. Transcript-level expression analysis of RNA-seq experiments with HISAT, StringTie and Ballgown. Nat. Protoc. 2016, 11, 1650–1667. [Google Scholar] [CrossRef]
- Pertea, M.; Pertea, G.M.; Antonescu, C.M.; Chang, T.-C.; Mendell, J.T.; Salzberg, S.L. StringTie enables improved reconstruction of a transcriptome from RNA-seq reads. Nat. Biotechnol. 2015, 33, 290–295. [Google Scholar] [CrossRef]
- Trapnell, C.; Williams, B.A.; Pertea, G.; Mortazavi, A.; Kwan, G.; van Baren, M.J.; Salzberg, S.L.; Wold, B.J.; Pachter, L. Transcript assembly and quantification by RNA-Seq reveals unannotated transcripts and isoform switching during cell differentiation. Nat. Biotechnol. 2010, 28, 511–515. [Google Scholar] [CrossRef] [PubMed]
- Park, C.Y.; Pierce, S.A.; von Drehle, M.; Ivey, K.N.; Morgan, J.A.; Blau, H.M.; Srivastava, D. skNAC, a Smyd1-interacting transcription factor, is involved in cardiac development and skeletal muscle growth and regeneration. Proc. Natl. Acad. Sci. USA 2010, 107, 20750–20755. [Google Scholar] [CrossRef] [PubMed]
- Yáñez-Cuna, J.O.; Arnold, C.D.; Stampfel, G.; Boryń, Ł.M.; Gerlach, D.; Rath, M.; Stark, A. Dissection of thousands of cell type-specific enhancers identifies dinucleotide repeat motifs as general enhancer features. Genome Res. 2014, 24, 1147–1156. [Google Scholar] [CrossRef]
- Willems, T.; Gymrek, M.; Poznik, G.D.; Tyler-Smith, C.; Erlich, Y. Population-scale sequencing data enable precise estimates of Y-STR mutation rates. Am. J. Hum. Genet. 2016, 98, 919–933. [Google Scholar] [CrossRef] [PubMed]
- Chakraborty, R.; Kimmel, M.; Stivers, D.N.; Davison, L.J.; Deka, R. Relative mutation rates at di-, tri-, and tetranucleotide microsatellite loci. Proc. Natl. Acad. Sci. USA 1997, 94, 1041–1046. [Google Scholar] [CrossRef]
- Su, J.-Y.; Wang, Y.-L.; Hsieh, Y.-T.; Chang, Y.-C.; Yang, C.-H.; Kang, Y.; Huang, Y.-T.; Lin, C.-L. Multiplexed Assays of Human Disease-relevant Mutations Reveal UTR Dinucleotide Composition as a Major Determinant of RNA Stability. bioRxiv 2024. [Google Scholar] [CrossRef]
- Ceccobelli, S.; Karsli, T.; Di Lorenzo, P.; Marozzi, G.; Landi, V.; Sarti, F.M.; Sabbioni, A.; Lasagna, E. Genetic diversity of Cornigliese sheep breed using STR markers. Small Rumin. Res. 2015, 123, 62–69. [Google Scholar] [CrossRef]
- Ciampolini, R.; Cetica, V.; Ciani, E.; Mazzanti, E.; Fosella, X.; Marroni, F.; Biagetti, M.; Sebastiani, C.; Papa, P.; Filippini, G. Statistical analysis of individual assignment tests among four cattle breeds using fifteen STR loci. J. Anim. Sci. 2006, 84, 11–19. [Google Scholar] [CrossRef] [PubMed]
- Varela, M.A.; Amos, W. Heterogeneous distribution of SNPs in the human genome: Microsatellites as predictors of nucleotide diversity and divergence. Genomics 2010, 95, 151–159. [Google Scholar] [CrossRef]
- Singh, S.S.; Grainger, D.C. H-NS can facilitate specific DNA-binding by RNA polymerase in AT-rich gene regulatory regions. PLoS Genet. 2013, 9, e1003589. [Google Scholar] [CrossRef]
- Debatisse, M.; Toledo, F.; Anglana, M. Replication initiation in mammalian cells: Changing preferences. Cell Cycle 2004, 3, 18–20. [Google Scholar] [CrossRef]
- Lakra, P.; Aditi, K.; Agrawal, N. Peripheral expression of mutant huntingtin is a critical determinant of weight loss and metabolic disturbances in Huntington’s disease. Sci. Rep. 2019, 9, 10127. [Google Scholar] [CrossRef]
- Pouladi, M.A.; Xie, Y.; Skotte, N.H.; Ehrnhoefer, D.E.; Graham, R.K.; Kim, J.E.; Bissada, N.; Yang, X.W.; Paganetti, P.; Friedlander, R.M. Full-length huntingtin levels modulate body weight by influencing insulin-like growth factor 1 expression. Hum. Mol. Genet. 2010, 19, 1528–1538. [Google Scholar] [CrossRef] [PubMed]
- Van Raamsdonk, J.M.; Gibson, W.T.; Pearson, J.; Murphy, Z.; Lu, G.; Leavitt, B.R.; Hayden, M.R. Body weight is modulated by levels of full-length huntingtin. Hum. Mol. Genet. 2006, 15, 1513–1523. [Google Scholar] [CrossRef] [PubMed]





| Scaffold | Pos | Unit | p Value | r Value | Gene |
|---|---|---|---|---|---|
| NW_020868344.1 | 307127 | (CA)n | 1.91 × 10−4 | 0.59 | LOC113803219 |
| NW_020868539.1 | 104464 | (A)n | 3.43 × 10−4 | 0.52 | LOC113820924, LOC113821003 |
| NW_020868569.1 | 296214 | (AT)n | 2.85 × 10−4 | −0.66 | LOC113822999 |
| NW_020868683.1 | 279909 | (TAA)n | 3.30 × 10−4 | 0.55 | LOC113802910 |
| NW_020869000.1 | 338751 | (A)n | 1.33 × 10−4 | 0.51 | LOC113805488, LOC113805487 |
| NW_020869150.1 | 290225 | (T)n | 2.93 × 10−4 | 0.53 | LOC113807065 |
| NW_020869421.1 | 132288 | (TAA)n | 1.84 × 10−4 | −0.51 | LOC113809390 |
| NW_020870537.1 | 94961 | (AG)n | 3.85 × 10−5 | −0.53 | |
| NW_020871546.1 | 601107 | (TAA)n | 8.95 × 10−5 | 0.60 | LOC113825946, LOC113825948 |
| NW_020872587.1 | 7026 | (A)n | 1.92 × 10−4 | 0.61 | |
| NW_020872788.1 | 580574 | (A)n | 2.52 × 10−4 | −0.55 | LOC113800912 |
Disclaimer/Publisher’s Note: The statements, opinions and data contained in all publications are solely those of the individual author(s) and contributor(s) and not of MDPI and/or the editor(s). MDPI and/or the editor(s) disclaim responsibility for any injury to people or property resulting from any ideas, methods, instructions or products referred to in the content. |
© 2025 by the authors. Licensee MDPI, Basel, Switzerland. This article is an open access article distributed under the terms and conditions of the Creative Commons Attribution (CC BY) license (https://creativecommons.org/licenses/by/4.0/).
Share and Cite
Zhou, H.; Qiang, G.; Xia, Y.; Tan, J.; Fu, Q.; Luo, K.; Meng, X.; Chen, B.; Chen, M.; Sui, J.; et al. Copy Number Variations in Short Tandem Repeats Modulate Growth Traits in Penaeid Shrimp Through Neighboring Gene Regulation. Animals 2025, 15, 262. https://doi.org/10.3390/ani15020262
Zhou H, Qiang G, Xia Y, Tan J, Fu Q, Luo K, Meng X, Chen B, Chen M, Sui J, et al. Copy Number Variations in Short Tandem Repeats Modulate Growth Traits in Penaeid Shrimp Through Neighboring Gene Regulation. Animals. 2025; 15(2):262. https://doi.org/10.3390/ani15020262
Chicago/Turabian StyleZhou, Hao, Guangfeng Qiang, Yan Xia, Jian Tan, Qiang Fu, Kun Luo, Xianhong Meng, Baolong Chen, Meijia Chen, Juan Sui, and et al. 2025. "Copy Number Variations in Short Tandem Repeats Modulate Growth Traits in Penaeid Shrimp Through Neighboring Gene Regulation" Animals 15, no. 2: 262. https://doi.org/10.3390/ani15020262
APA StyleZhou, H., Qiang, G., Xia, Y., Tan, J., Fu, Q., Luo, K., Meng, X., Chen, B., Chen, M., Sui, J., Dai, P., Li, X., Liu, M., Xing, Q., Kong, J., & Luan, S. (2025). Copy Number Variations in Short Tandem Repeats Modulate Growth Traits in Penaeid Shrimp Through Neighboring Gene Regulation. Animals, 15(2), 262. https://doi.org/10.3390/ani15020262

