Multi-Omics Insights into Rumen Microbiota and Metabolite Interactions Regulating Milk Fat Synthesis in Buffaloes
Simple Summary
Abstract
1. Introduction
2. Materials and Methods
2.1. Animals and Management
2.2. Sample Collection and Measurement
2.3. 16S rDNA and ITS Sequencing and Data Processing
2.4. Analysis of Rumen and Plasma Metabolome
3. Results
3.1. Characterization of Phenotypes
3.2. Rumen Bacteria and Taxonomic Differences Between the HF and LF Buffaloes
3.3. Rumen Fungi and Taxonomic Differences Between the HF and LF Buffaloes
3.4. Rumen Metabolome
3.5. Plasma Metabolome
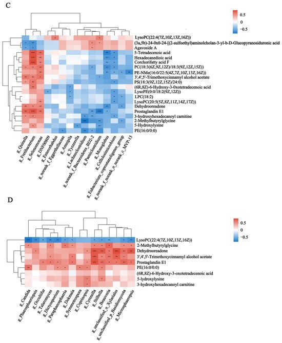
3.6. Relationships Between the Rumen Microbiome, Rumen Metabolome and Plasma Metabolome
4. Discussion
5. Conclusions
Supplementary Materials
Author Contributions
Funding
Institutional Review Board Statement
Informed Consent Statement
Data Availability Statement
Conflicts of Interest
References
- Gernot, O.; Arno, H.; Maryna de, W.; Mai Nguyen, T.P. The chemical composition of milk from free-ranging African buffalo (Syncerus caffer). S. Afr. J. Wildl. Res. 2009, 9, 97–102. [Google Scholar]
- Spanghero, M.; Susmel, P. Chemical composition and energy content of buffalo milk. J. Dairy Res. 1996, 63, 629–633. [Google Scholar] [CrossRef]
- Vargas-Bello-Pérez, E.; Loor, J.J.; Garnsworthy, P.C. Effect of different exogenous fatty acids on the cytosolic triacyl-glycerol content in bovine mammary cells. Anim. Nutr. 2019, 5, 202–208. [Google Scholar] [CrossRef] [PubMed]
- Vargas-Ramella, M.; Pateiro, M.; Maggiolino, A.; Faccia, M.; Franco, D.; De Palo, P.; Lorenzo, J.M. Buffalo Milk as a Source of Probiotic Functional Products. Microorganisms 2021, 9, 2303. [Google Scholar] [CrossRef] [PubMed]
- Nie, P.; Pan, B.; Ahmad, M.J.; Zhang, X.; Chen, C.; Yao, Z.; Lv, H.; Wei, K.; Yang, L. Summer Buffalo Milk Produced in China: A Desirable Diet Enriched in Polyunsaturated Fatty Acids and Amino Acids. Foods 2022, 11, 3475. [Google Scholar] [CrossRef] [PubMed]
- Tishkoff, S.A.; Reed, F.A.; Ranciaro, A.; Voight, B.F.; Babbitt, C.C.; Silverman, J.S.; Powell, K.; Mortensen, H.M.; Hirbo, J.B.; Osman, M.; et al. Convergent adaptation of human lactase persistence in Africa and Europe. Nat. Genet. 2007, 39, 31–40. [Google Scholar] [CrossRef] [PubMed]
- Wei, Z.; Xie, X.; Xue, M.; Valencak, T.G.; Liu, J.; Sun, H. The Effects of Non-Fiber Carbohydrate Content and Forage Type on Rumen Microbiome of Dairy Cows. Animals 2021, 11, 3519. [Google Scholar] [CrossRef]
- Zhao, W.; Abdelsattar, M.M.; Wang, X.; Zhang, N.; Chai, J. In Vitro Modulation of Rumen Fermentation by Microbiota from the Recombination of Rumen Fluid and Solid Phases. Microbiol. Spectr. 2023, 11, e0338722. [Google Scholar] [CrossRef]
- Liu, K.; Zhang, Y.; Huang, G.; Zheng, N.; Zhao, S.; Wang, J. Ruminal bacterial community is associated with the vari-ations of total milk solid content in Holstein lactating cows. Anim. Nutr. 2022, 9, 175–183. [Google Scholar] [CrossRef] [PubMed]
- Jakaitis, B.M.; Denning, P.W. Human breast milk and the gastrointestinal innate immune system. Clin. Perinat. 2014, 41, 423–435. [Google Scholar] [CrossRef] [PubMed]
- Liu, Q.; Wang, C.; Guo, G.; Huo, W.J.; Zhang, S.L.; Pei, C.X.; Zhang, Y.L.; Wang, H. Effects of branched-chain volatile fatty acids on lactation performance and mRNA expression of genes related to fatty acid synthesis in mammary gland of dairy cows. Animal 2018, 12, 2071–2079. [Google Scholar] [CrossRef] [PubMed]
- Liu, L.; Wu, P.; Chen, F.; Zhou, J.; Guo, A.; Shi, K.; Zhang, Q. Multi-omics analyses reveal that the gut microbiome and its me-tabolites promote milk fat synthesis in Zhongdian yak cows. PeerJ 2022, 10, e14444. [Google Scholar] [CrossRef] [PubMed]
- Zhang, R.Y.; Liu, Y.J.; Yin, Y.Y.; Jin, W.; Mao, S.Y.; Liu, J.H. Response of rumen microbiota, and metabolic profiles of rumen fluid, liver and serum of goats to high-grain diets. Animal 2019, 13, 1855–1864. [Google Scholar] [CrossRef]
- Krempaský, M.; Maskaľová, I.; Bujňák, L.; Vladimír, V. Ketone bodies in blood of dairy cows: Prevalence and monitoring of sub-clinical ketosis. Acta Vet. Brno 2014, 83, 411–416. [Google Scholar] [CrossRef]
- Soga, T.; Baran, R.; Suematsu, M.; Ueno, Y.; Ikeda, S.; Sakurakawa, T.; Kakazu, Y.; Ishikawa, T.; Robert, M.; Nishioka, T.; et al. Differential metabolomics reveals ophthalmic acid as an oxidative stress biomarker indicating hepatic glutathione consumption. J. Biol. Chem. 2006, 281, 16768–16776. [Google Scholar] [CrossRef] [PubMed]
- Sun, H.Z.; Wang, D.M.; Wang, B.; Wang, J.K.; Liu, H.Y.; Guan, L.L.; Liu, J.X. Metabolomics of four biofluids from dairy cows: Potential biomarkers for milk production and quality. J. Proteome Res. 2015, 14, 1287–1298. [Google Scholar] [CrossRef] [PubMed]
- Jiang, Y.; Ogunade, I.M.; Arriola, K.G.; Qi, M.; Vyas, D.; Staples, C.R.; Adesogan, A.T. Effects of the dose and viability of Sac-charomyces cerevisiae. 2. Ruminal fermentation, performance of lactating dairy cows, and correlations between ruminal bac-teria abundance and performance measures. J. Dairy Sci. 2017, 100, 8102–8118. [Google Scholar] [CrossRef] [PubMed]
- Pineda, P.S.; Flores, E.B.; Herrera, J.R.V.; Low, W.Y. Opportunities and Challenges for Improving the Productivity of Swamp Buffaloes in Southeastern Asia. Front. Genet. 2021, 12, 629861. [Google Scholar] [CrossRef] [PubMed]
- Zhang, Y.Y.; Zhang, Y.; Wang, S.Q.; Miao, Y.W.; Liu, X.H.; Yin, K.L.; Duan, D.R.; Liu, D.J.; Li, W.Z. Comparative Analysis of Milk Compositions of Binglangjiang Buffalo, Murrah Buffalo and Holstein Cow. China Dairy Cattle 2012, 7, 24–26. (In Chinese) [Google Scholar]
- Hu, W.L.; Liu, J.X.; Ye, J.A.; Wu, Y.M.; Guo, Y.Q. Effect of tea saponin on rumen fermentation in vitro. Anim. Feed. Sci. Technol. 2005, 120, 333–339. [Google Scholar] [CrossRef]
- Yu, Y.; Zi, Y.J.; Fu, R.Q.; Fu, B.L.; Li, C.H.; Lv, Y.Q.; Li, Z.; Wang, H.Y.; Leng, J. Effects of dietary energy levels on microorganisms and short-chain fatty acids of rumen and tight junction proteins in Honghe Yellow cattle. Front. Microbiol. 2024, 15, 1335818. [Google Scholar] [CrossRef] [PubMed]
- Chen, S.; Zhou, Y.; Chen, Y.; Gu, J. Fastp: An ultra-fast all-in-one FASTQ preprocessor. Bioinformatics 2018, 34, i884–i890. [Google Scholar] [CrossRef] [PubMed]
- Magoč, T.; Salzberg, S.L. FLASH: Fast length adjustment of short reads to improve genome assemblies. Bioinformatics 2011, 27, 2957–2963. [Google Scholar] [CrossRef] [PubMed]
- Edgar, R.C. UPARSE: Highly accurate OTU sequences from microbial amplicon reads. Nat. Methods 2013, 10, 996–998. [Google Scholar] [CrossRef] [PubMed]
- Wang, Q.; Garrity, G.M.; Tiedje, J.M.; Cole, J.R. Naive Bayesian classifier for rapid assignment of rRNA sequences into the new bacterial taxonomy. Appl. Env. Microb. 2007, 73, 5261–5267. [Google Scholar] [CrossRef] [PubMed]
- Guo, C.; Xue, Y.; Seddik, H.E.; Yin, Y.; Hu, F.; Mao, S. Dynamic changes of plasma metabolome in response to severe feed restriction in pregnant ewes. Metabolites 2019, 9, 112. [Google Scholar] [CrossRef] [PubMed]
- Indugu, N.; Vecchiarelli, B.; Baker, L.D.; Ferguson, J.D.; Vanamala, J.K.P.; Pitta, D.W. Comparison of rumen bacterial com-munities in dairy herds of different production. BMC Microbiol. 2017, 17, 190. [Google Scholar] [CrossRef]
- Jami, E.; White, B.A.; Mizrahi, I. Potential role of the bovine rumen microbiome in modulating milk composition and feed effi-ciency. PLoS ONE 2014, 9, e85423. [Google Scholar] [CrossRef] [PubMed]
- Xue, M.Y.; Sun, H.Z.; Wu, X.H.; Liu, J.X.; Guan, L.L. Multi-omics reveals that the rumen microbiome and its metab-olome to-gether with the host metabolome contribute to individualized dairy cow performance. Microbiome 2020, 8, 64. [Google Scholar] [CrossRef]
- Sun, P.; Wang, J.Q.; Deng, L.F. Effects of Bacillus subtilis natto on milk production, rumen fermentation and ruminal microbi-ome of dairy cows. Animal 2013, 7, 216–222. [Google Scholar] [CrossRef] [PubMed]
- Jiang, B.X.; Qin, C.B.; Xu, Y.X.; Song, X.H.; Fu, Y.H.; Li, R.J.; Liu, Q.Y.; Shi, D.S. Multi-omics reveals the mechanism of rumen microbiome and its metabolome together with host metabolome participating in the regulation of milk production traits in dairy buffaloes. Front. Microbiol. 2024, 15, 1301292. [Google Scholar] [CrossRef] [PubMed]
- Marchandin, H.; Teyssier, C.; Campos, J.; Jean-Pierre, H.; Roger, F.; Gay, B.; Carlier, J.P.; Jumas-Bilak, E. Negativicoccus suc-cinicivorans gen. nov.; sp. nov.; isolated from human clinical samples, emended description of the family Veillonel-laceae and description of Negativicutes classis nov.; Selenomonadales ord. nov. and Acidaminococcaceae fam. nov. in the bacterial phy-lum Firmicutes. Int. J. Syst. Evol. Microbiol. 2010, 60, 1271–1279. [Google Scholar]
- Kojima, S.; Kamio, Y. Molecular basis for the maintenance of envelope integrity in Selenomonas ruminantium: Cadaverine biosyn-thesis and covalent modification into the peptidoglycan play a major role. J. Nutr. Sci. Vitaminol. 2012, 58, 153–160. [Google Scholar] [CrossRef] [PubMed][Green Version]
- Kittelmann, S.; Pinares-Patiño, C.S.; Seedorf, H.; Kirk, M.R.; Ganesh, S.; McEwan, J.C.; Janssen, P.H. Two different bacterial community types are linked with the low-methane emission trait in sheep. PLoS ONE 2014, 9, e103171. [Google Scholar] [CrossRef] [PubMed]
- Vicini, J.L.; Brulla, W.J.; Davis, C.L.; Bryant, M.P. Quin’s oval and other microbiota in the rumens of molasses-fed sheep. Appl. Env. Microbiol. 1987, 53, 1273–1276. [Google Scholar] [CrossRef] [PubMed]
- Kumar, S.; Altermann, E.; Leahy, S.C.; Jauregui, R.; Jonker, A.; Henderson, G.; Kittelmann, S.; Attwood, G.T.; Kamke, J.; Waters, S.M.; et al. Genomic insights into the physiology of Quinella, an iconic uncultured rumen bacte-rium. Nat. Commun. 2022, 13, 6240. [Google Scholar] [CrossRef]
- Jordan, D.B. Beta-D-xylosidase from Selenomonas ruminantium: Catalyzed reactions with natural and artificial substrates. Appl. Biochem. Biotechnol. 2008, 146, 137–149. [Google Scholar] [CrossRef] [PubMed]
- Li, H.; Liu, F.; Lu, J.J.; Shi, J.L.; Guan, J.Q.; Yan, F.F.; Li, B.L.; Huo, G.C. Probiotic Mixture of Lactobacillus plantarum Strains Improves Lipid Metabolism and Gut Microbiota Structure in High Fat Diet-Fed Mice. Front. Microbiol. 2020, 11, 512. [Google Scholar] [CrossRef] [PubMed]
- Pitta, D.W.; Indugu, N.; Vecchiarelli, B.; Hennessy, M.; Baldin, M.; Harvatine, K.J. Effect of 2-hydroxy-4-(methylthio) butanoate (HMTBa) supplementation on rumen bacterial populations in dairy cows when exposed to diets with risk for milk fat depres-sion. J. Dairy Sci. 2020, 103, 2718–2730. [Google Scholar] [CrossRef]
- Hassan, F.U.; Ebeid, H.M.; Tang, Z.H.; Li, M.W.; Peng, L.J.; Peng, K.P.; Liang, X.; Yang, C.J. A mixed mhytogenic modulates the rumen bacteria composition and milk fatty acid profile of water buffaloes. Front. Vet. Sci. 2020, 7, 569. [Google Scholar] [CrossRef]
- Zeng, H.; Guo, C.; Sun, D.; Seddik, H.E.; Mao, S.Y. The Ruminal Microbiome and Metabolome Alterations Associated with Di-et-Induced Milk Fat Depression in Dairy Cows. Metabolites 2019, 9, 154. [Google Scholar] [CrossRef] [PubMed]
- Mulligan, F.J.; Doherty, M.L. Production diseases of the transition cow. Vet. J. 2008, 176, 3–9. [Google Scholar] [CrossRef] [PubMed]
- Wang, S.; Zhu, H.; Lu, C.; Kang, Z.; Luo, Y.; Feng, L.; Lu, X. Fermented milk supplemented with probiotics and prebiotics can effectively alter the intestinal microbiota and immunity of host animals. J. Dairy Sci. 2012, 95, 4813–4822. [Google Scholar] [CrossRef] [PubMed]
- Lima, F.S.; Oikonomou, G.; Lima, S.F.; Bicalho, M.L.; Ganda, E.K.; Filho, J.C.; Lorenzo, G.; Trojacanec, P.; Bicalhoa, R.C. Prepartum and postpartum rumen fluid microbiomes: Characterization and correlation with production traits in dairy cows. Appl. Environ. Microb. 2015, 81, 1327–1337. [Google Scholar] [CrossRef]
- Luu, M.; Visekruna, A. Microbial metabolites: Novel therapeutic tools for boosting cancer therapies. Trends Cell Biol. 2021, 31, 873–875. [Google Scholar] [CrossRef] [PubMed]
- Tardón, D.C.; Hoffmann, C.; Santos, F.C.R.; Decaris, N.; Pinheiro, F.A.; Queiroz, L.L.; Hurley, D.J.; Gomes, V. Relationships among Indicators of Metabolism, Mammary Health and the Microbiomes of Periparturient Holstein Cows. Animals 2021, 12, 3. [Google Scholar] [CrossRef]
- Xue, M.Y.; Sun, H.Z.; Wu, X.H.; Guan, L.L.; Liu, J.X. Assessment of rumen bacteria in dairy cows with varied milk protein yield. J. Dairy Sci. 2019, 102, 5031–5041. [Google Scholar] [CrossRef]
- Hu, H.; Shao, W.; Liu, Q.; Liu, N.; Wang, Q.; Xu, J.; Zhang, X.; Weng, Z.; Lu, Q.; Jiao, L.; et al. Gut microbiota promotes cholesterol gallstone formation by modulating bile acid composition and biliary cholesterol secretion. Nat. Commun. 2022, 13, 252. [Google Scholar] [CrossRef] [PubMed]
- Cholewińska, P.; Wołoszyńska, M.; Michalak, M.; Czyż, K.; Rant, W.; Smoliński, J.; Wyrostek, A.; Wojnarowski, K. Influence of selected factors on the Firmicutes, Bacteroidetes phyla and the Lactobacillaceae family in the digestive tract of sheep. Sci. Rep. 2021, 11, 23801. [Google Scholar] [CrossRef] [PubMed]
- Schultz, A.; Barbosa-da-Silva, S.; Aguila, M.B.; Mandarim-de-Lacerda, C.A. Differences and similarities in hepatic lipogenesis, gluconeogenesis and oxidative imbalance in mice fed diets rich in fructose or sucrose. Food Funct. 2015, 6, 1684–1691. [Google Scholar] [CrossRef] [PubMed]
- Pereira, G.V.; Abdel-Hamid, A.M.; Dutta, S.; D’Alessandro-Gabazza, C.N.; Wefers, D.; Farris, J.A.; Bajaj, S.; Wawrzak, Z.; Atomi, H.; Mackie, R.I.; et al. Degradation of complex arabinoxylans by human colonic Bacteroidetes. Nat. Commun. 2021, 12, 459. [Google Scholar] [CrossRef]
- Gaffney, J.; Embree, J.; Gilmore, S.; Embree, M. Ruminococcus bovis sp. nov.; a novel species of amylolytic Ruminococcus isolated from the rumen of a dairy cow. Int. J. Syst. Evol. Microbiol. 2021, 71, 004924. [Google Scholar] [CrossRef] [PubMed]
- Maifeld, A.; Bartolomaeus, H.; Löber, U.; Avery, E.G.; Steckhan, N.; Markó, L.; Wilck, N.; Hamad, I.; Šušnjar, U.; Mähler, A.; et al. Fasting alters the gut microbiome reducing blood pressure and body weight in metabolic syndrome patients. Nat. Commun. 2021, 12, 1970. [Google Scholar] [CrossRef]
- Hu, X.Y.; Li, S.; Mu, R.Y.; Guo, J.; Zhao, C.J.; Cao, Y.G.; Zhang, N.S.; Fu, Y.H. The Rumen Microbiota Contributes to the De-velopment of Mastitis in Dairy Cows. Microbiol. Spectr. 2022, 10, e0251221. [Google Scholar] [CrossRef]
- Wikoff, W.R.; Anfora, A.T.; Liu, J.; Schultz, P.G.; Lesley, S.A.; Peters, E.C.; Siuzdak, G. Metabolomics analysis reveals large effects of gut microflora on mammalian blood metabolites. Proc. Natl. Acad. Sci. USA 2009, 106, 3698–3703. [Google Scholar] [CrossRef] [PubMed]
- Weimer, P.J.; Stevenson, D.M.; Mertens, D.R. Shifts in bacterial community composition in the rumen of lactating dairy cows under milk fat-depressing conditions. J. Dairy Sci. 2010, 93, 265–278. [Google Scholar] [CrossRef] [PubMed]
- Ilves, A.; Harzia, H.; Ling, K.; Ots, M.; Soomets, U.; Kilk, K. Alterations in milk and blood metabolomes during the first months of lactation in dairy cows. J. Dairy Sci. 2012, 95, 5788–5797. [Google Scholar] [CrossRef] [PubMed]
- Yamamoto, Y.; Sakurai, T.; Chen, Z.; Inoue, N.; Chiba, H.; Hui, S.P. Lysophosphatidylethanolamine affects lipid ac-cumulation and metabolism in a human liver-derived cell line. Nutrients 2022, 14, 579. [Google Scholar] [CrossRef]
- Wang, M.; Zhang, L.; Jiang, X.; Song, Y.; Wang, D.; Liu, H.; Wu, S.; Yao, J. Multiomics analysis revealed that the metabolite profile of raw milk is associated with the lactation stage of dairy cows and could be affected by variations in the ruminal microbiota. J. Dairy Sci. 2024, 107, 8709–8721. [Google Scholar] [CrossRef] [PubMed]
- Che, L.; Xu, M.; Gao, K.; Wang, L.; Yang, X.; Wen, X.; Xiao, H.; Li, M.; Jiang, Z. Mammary tissue proteomics in a pig model indicates that dietary valine supplementation increases milk fat content via increased de novo synthesis of fatty acid. Food Sci. Nutr. 2021, 9, 6213–6223. [Google Scholar] [CrossRef]









| Items | Mean ± SEM | p | |
|---|---|---|---|
| HF (n = 10) | LF (n = 10) | ||
| Milk yield (kg/d) | 8.05 ± 0.31 | 7.03 ± 0.37 | 0.81 |
| Milk fat (%) | 5.60 ± 0.61 | 1.49 ± 0.13 | <0.001 |
| Milk protein (%) | 4.85 ± 0.21 | 4.42 ± 0.10 | 0.076 |
| Lactose (%) | 5.24 ± 0.06 | 5.57 ± 0.08 | 0.003 |
| Parity | 2.10 ± 0.18 | 2.50 ± 0.17 | 0.12 |
| Days in milk (DIM, d) | 182.30 ± 13.36 | 170.40 ± 21.97 | 0.65 |
| Body weight (kg) | 505.00 ± 6.56 | 508.73 ± 7.02 | 0.37 |
| Age | 4.90 ± 0.23 | 5.10 ± 0.28 | 0.60 |
| Dry matter intake (DMI, kg) | 10.11 ± 0.16 | 9.76 ± 0.21 | 0.21 |
Disclaimer/Publisher’s Note: The statements, opinions and data contained in all publications are solely those of the individual author(s) and contributor(s) and not of MDPI and/or the editor(s). MDPI and/or the editor(s) disclaim responsibility for any injury to people or property resulting from any ideas, methods, instructions or products referred to in the content. |
© 2025 by the authors. Licensee MDPI, Basel, Switzerland. This article is an open access article distributed under the terms and conditions of the Creative Commons Attribution (CC BY) license (https://creativecommons.org/licenses/by/4.0/).
Share and Cite
Yu, Y.; Fu, R.; Jin, C.; Han, L.; Gao, H.; Fu, B.; Qi, M.; Li, Q.; Leng, J. Multi-Omics Insights into Rumen Microbiota and Metabolite Interactions Regulating Milk Fat Synthesis in Buffaloes. Animals 2025, 15, 248. https://doi.org/10.3390/ani15020248
Yu Y, Fu R, Jin C, Han L, Gao H, Fu B, Qi M, Li Q, Leng J. Multi-Omics Insights into Rumen Microbiota and Metabolite Interactions Regulating Milk Fat Synthesis in Buffaloes. Animals. 2025; 15(2):248. https://doi.org/10.3390/ani15020248
Chicago/Turabian StyleYu, Ye, Runqi Fu, Chunjia Jin, Lin Han, Huan Gao, Binlong Fu, Min Qi, Qian Li, and Jing Leng. 2025. "Multi-Omics Insights into Rumen Microbiota and Metabolite Interactions Regulating Milk Fat Synthesis in Buffaloes" Animals 15, no. 2: 248. https://doi.org/10.3390/ani15020248
APA StyleYu, Y., Fu, R., Jin, C., Han, L., Gao, H., Fu, B., Qi, M., Li, Q., & Leng, J. (2025). Multi-Omics Insights into Rumen Microbiota and Metabolite Interactions Regulating Milk Fat Synthesis in Buffaloes. Animals, 15(2), 248. https://doi.org/10.3390/ani15020248

