Supplementation with Complex Phytonutrients Enhances Rumen Barrier Function and Growth Performance of Lambs by Regulating Rumen Microbiome and Metabolome
Simple Summary
Abstract
1. Introduction
2. Materials and Methods
2.1. Animals, Diets, and Treatments
2.2. Sample Collection
2.3. Growth-Performance Estimation and Laboratory Procedures
2.3.1. Growth Performance
2.3.2. Rumen Morphology Analysis
2.3.3. Ruminal Fermentation Parameters
2.3.4. The Concentration of Cytokines
2.3.5. RNA Extraction and Real-Time PCR
2.3.6. Total Protein Extraction and Western Blotting
2.3.7. Ruminal 16S rDNA Amplification, Sequencing, and Analysis
2.3.8. Metabolite Extraction and LC-MS/MS Analysis
2.3.9. Correlation Analysis
2.4. Statistical Analysis
3. Results
3.1. Growth Performance
3.2. Rumen Morphology
3.3. Ruminal Fermentation Parameters
3.4. Analysis of mRNA Relative Expression Levels of Tight Junction Proteins and Apoptosis-Related Genes and Cytokine Contents in the Rumen Epithelium
3.5. The Protein Expression Levels of JNK/P38 MAPK Signaling Pathways in the Rumen Epithelium
3.6. Rumen Microbe Diversity and Composition
3.7. Analyses of Correlations Between Ruminal Bacterial and Rumen Health-Related Indices
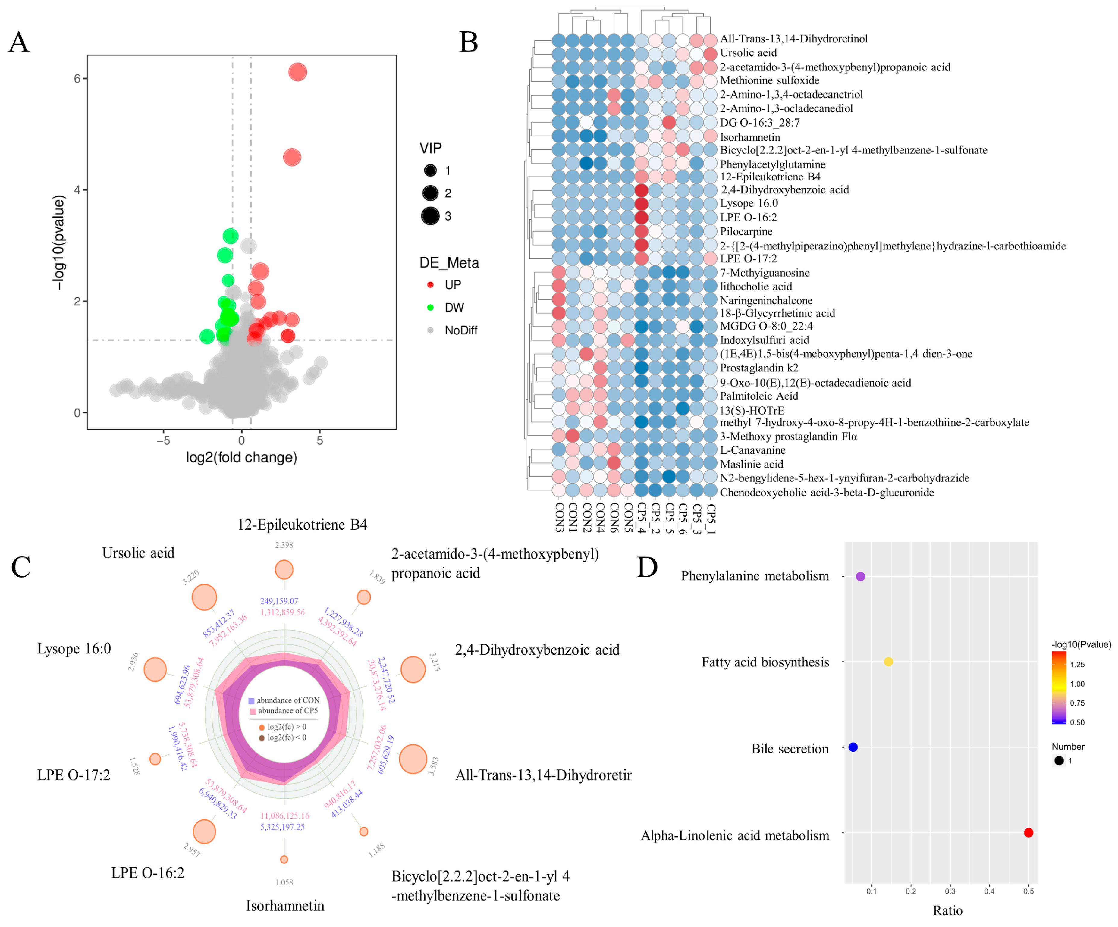
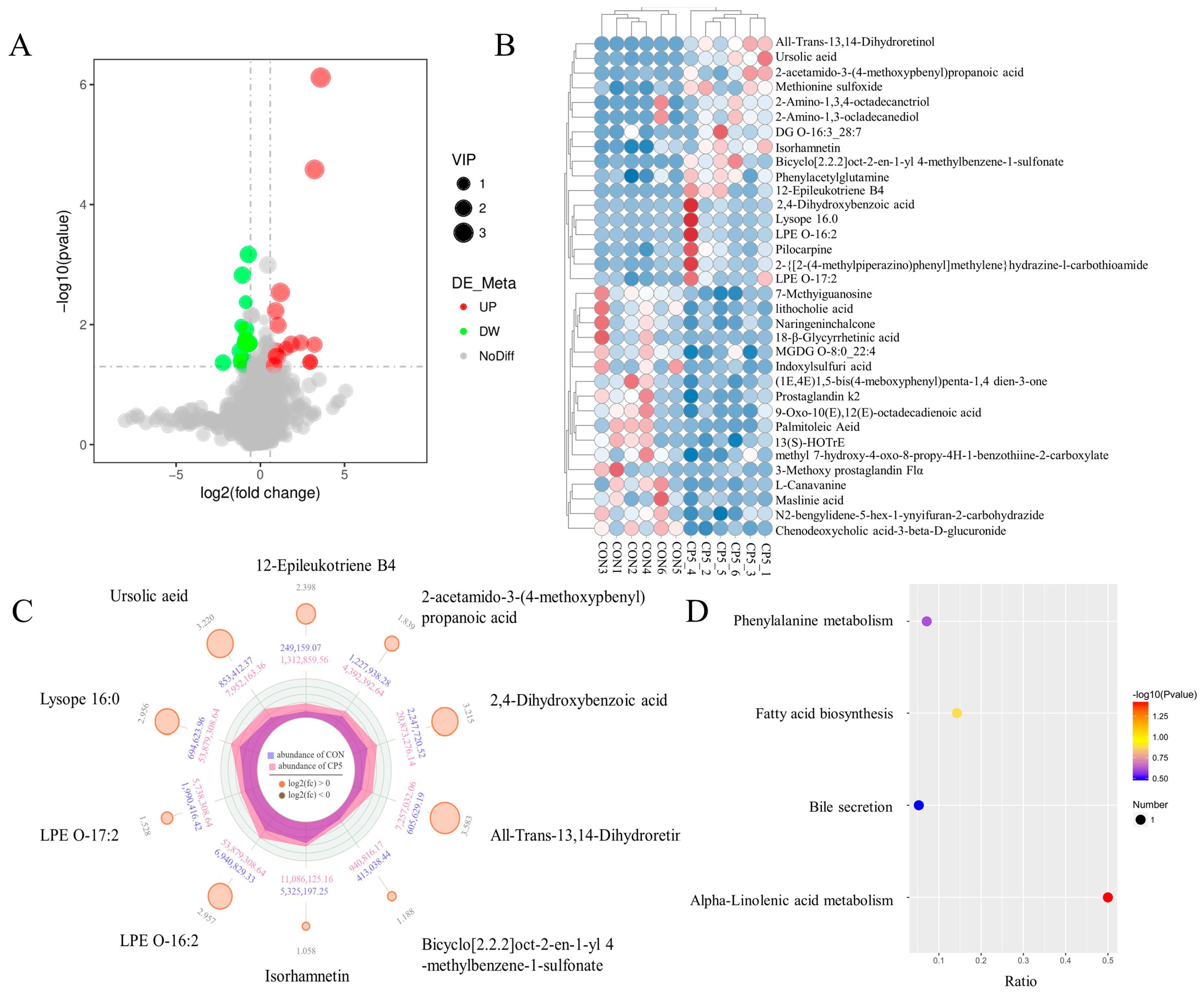
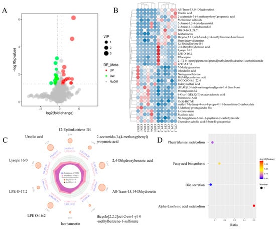
3.8. Ruminal Metabolic Profiling
3.9. Analyses of Correlations Between Ruminal Metabolic Profiling and Rumen Health-Related Indices
3.10. Correlations Between the Bacteria and Ruminal Metabolites
4. Discussion
4.1. Growth Performance and Rumen Fermentation Parameters
4.2. Rumen Epithelial Barrier Function
4.3. Rumen Microflora and Metabolomic Analysis
5. Conclusions
Supplementary Materials
Author Contributions
Funding
Institutional Review Board Statement
Informed Consent Statement
Data Availability Statement
Conflicts of Interest
References
- Yang, B.; Chen, H.; Liu, Y.; Luo, Y.; He, B.; Wang, S.; Wang, J. Alfalfa intervention alters the colonization of rumen epithelial bacteria to promote rumen development and lamb health during early life. Anim. Feed Sci. Tech. 2023, 306, 115797. [Google Scholar] [CrossRef]
- Lv, X.; Chai, J.; Diao, Q.; Huang, W.; Zhuang, Y.; Zhang, N. The signature microbiota drive rumen function shifts in goat kids introduced to solid diet regimes. Microorganisms 2019, 7, 516. [Google Scholar] [CrossRef] [PubMed]
- Xue, Y.; Lin, L.; Hu, F.; Zhu, W.; Mao, S. Disruption of ruminal homeostasis by malnutrition involved in systemic ruminal microbiota-host interactions in a pregnant sheep model. Microbiome 2020, 8, 138. [Google Scholar] [CrossRef] [PubMed]
- Trabi, E.; Seddik, H.; Xie, F.; Wang, X.; Liu, J.; Mao, S. Effect of pelleted high-grain total mixed ration on rumen morphology, epithelium-associated microbiota and gene expression of proinflammatory cytokines and tight junction proteins in Hu sheep. Anim. Feed Sci. Tech. 2020, 263, 114453. [Google Scholar] [CrossRef]
- Liu, J.; Bian, G.; Zhu, W.; Mao, S. High-grain feeding causes strong shifts in ruminal epithelial bacterial community and expression of Toll-like receptor genes in goats. Front. Microbiol. 2015, 6, 167. [Google Scholar] [CrossRef]
- Liu, J.; Xu, T.; Liu, Y.; Zhu, W.; Mao, S. A high-grain diet causes massive disruption of ruminal epithelial tight junctions in goats. Am. J. Physiol.-Regul. Integr. 2013, 305, R232–R241. [Google Scholar] [CrossRef] [PubMed]
- Redoy, M.; Shuvo, A.; Cheng, L.; Al-Mamun, M. Effect of herbal supplementation on growth, immunity, rumen histology, serum antioxidants and meat quality of sheep. Animal 2020, 14, 2433–2441. [Google Scholar] [CrossRef] [PubMed]
- Busquet, M.; Calsamiglia, S.; Ferret, A.; Kamel, C. Plant extracts affect in vitro rumen microbial fermentation. J. Dairy Sci. 2006, 89, 761–771. [Google Scholar] [CrossRef] [PubMed]
- Oh, J.; Wall, E.; Bravo, D.; Hristov, N. Host-mediated effects of phytonutrients in ruminants: A review. J. Dairy Sci. 2017, 100, 5974–5983. [Google Scholar] [CrossRef] [PubMed]
- Soltan, Y.; Natel, A.; Araujo, R.; Morsy, A.; Abdalla, A. Progressive adaptation of sheep to a microencapsulated blend of essential oils: Ruminal fermentation, methane emission, nutrient digestibility, and microbial protein synthesis. Anim. Feed Sci. Technol. 2018, 237, 8–18. [Google Scholar] [CrossRef]
- Wang, W.; Wang, Y.; Cui, Z.; Yang, Y.; An, X.; Qi, J. Fermented wheat bran polysaccharides intervention alters rumen bacterial community and promotes rumen development and growth performance in lambs. Front. Vet. Sci. 2022, 9, 841406. [Google Scholar] [CrossRef] [PubMed]
- Wang, Y.; Wang, R.; Hao, X.; Hu, Y.; Guo, T.; Zhang, J.; Wang, W.; Shi, X.; An, X.; Qi, J. Growth performance, nutrient digestibility, immune responses and antioxidant status of lambs supplemented with humic acids and fermented wheat bran polysaccharides. Anim. Feed Sci. Technol. 2020, 269, 114644. [Google Scholar] [CrossRef]
- Wang, Y.; Meng, Z.; Guo, J.; Wang, W.; Duan, Y.; Hao, X.; Wang, R.; An, X.; Qi, J. Effect of wheat bran feruloyl oligosaccharides on the performance, blood metabolites, antioxidant status and rumen fermentation of lambs. Small Ruminant Res. 2019, 175, 65–71. [Google Scholar] [CrossRef]
- Wang, W.; Wang, Y.; Guo, T.; Gao, C.; Yang, Y.; Yang, L.; Cui, Z.; Mao, J.; Liu, N.; An, X.; et al. Blend of cinnamaldehyde, eugenol, and capsicum oleoresin improved rumen health of lambs fed high-concentrate diet as revealed by fermentation characteristics, epithelial gene expression, and bacterial community. Animals 2023, 13, 1663. [Google Scholar] [CrossRef]
- Guo, T.; Hu, Y.C.; Yang, L.; Yang, Y.; Cui, Z.W. Effects of compound nutrients on growth performance, slaughter performance, meat quality and antioxidant index in muscle of lambs. Chin. J. Anim. Sci. 2022, 58, 268–275. [Google Scholar]
- AOAC. Official Methods of Analysis of the Association of Analytical Chemists; Association of Official Analytical Chemists: Washington, DC, USA, 1995. [Google Scholar]
- Soest, P.J.V.; Robertson, J.B.; Lewis, B.A. Methods for dietary fiber, neutral detergent fiber, and nonstarch polysaccharides in relation to animal nutrition. J. Dairy Sci. 1991, 74, 3583–3597. [Google Scholar] [CrossRef]
- NY/T816-2021; Nutrient Requirements of Meat-Type Sheep and Goat. Agricultural Industry Standard of the People’s Republic of China: Beijing, China, 2021.
- Chen, L.; Ren, A.; Zhou, C.; Tan, Z. Effects of Lactobacillus acidophilus supplementation for improving in vitro rumen fermentation characteristics of cereal straws. Ital. J. Anim. Sci. 2017, 16, 52–60. [Google Scholar] [CrossRef]
- Ma, T.; Tu, Y.; Zhang, N.; Deng, K.; Diao, Q. Effect of the ratio of non-fibrous carbohydrates to neutral detergent fiber and protein structure on intake, digestibility, rumen fermentation, and nitrogen metabolism in lambs. Asian Austral. J. Anim. 2015, 28, 1419. [Google Scholar] [CrossRef]
- Zhang, Y.; Zhang, X.; Cao, D.; Yang, J.; Mao, H.; Sun, L.; Wang, C. Integrated multi-omics reveals the relationship between growth performance, rumen microbes and metabolic status of Hu sheep with different residual feed intakes. Anim. Nutr. 2024, 18, 284–295. [Google Scholar] [CrossRef] [PubMed]
- Wen, B.; Mei, Z.; Zeng, C.; Liu, S. MetaX: A flexible and comprehensive software for processing metabolomics data. BMC Bioinform. 2017, 18, 183. [Google Scholar] [CrossRef]
- Balasubramanian, B.; Liu, W.; Kim, I. Application of natural bioactive compounds in animal nutrition. Front. Vet. Sci. 2023, 10, 1204490. [Google Scholar] [CrossRef] [PubMed]
- Matshogo, T. Improving the Feed Value of Seaweed for Broiler Chickens Using Feed Enzymes. Ph.D. Dissertation, North-West University, Potchefstroom, South Africa, 2023. [Google Scholar]
- Mu, C.; Hao, X.; Zhang, X.; Zhao, J.; Zhang, J. Effects of high-concentrate diet supplemented with grape seed procyanidins on the colonic fermentation, colonic morphology, and inflammatory response in lambs. Anim. Feed Sci. Technol. 2021, 281, 115118. [Google Scholar] [CrossRef]
- Arteaga-Wences, Y.J.; Estrada-Angulo, A.; Ríos-Rincón, F.G.; Castro-Pérez, B.I.; Mendoza-Cortéz, D.A.; Manriquez-Núñez, O.M.; Barreras, A.; Corona-Gochi, L.; Zinn, R.A.; Perea-Domínguez, X.P.; et al. The effects of feeding a standardized mixture of essential oils vs monensin on growth performance, dietary energy and carcass characteristics of lambs fed a high-energy finishing diet. Small Rumin. Res. 2021, 205, 106557. [Google Scholar] [CrossRef]
- Estrada-Angulo, A.; Zapata-Ramírez, O.; Castro-Pérez, B.I.; Urías-Estrada, J.D.; Gaxiola-Camacho, S.; Angulo-Montoya, C.; Ríos-Rincón, F.G.; Barreras, A.; Zinn, R.A.; Leyva-Morales, J.B.; et al. The Effects of Single or Combined Supplementation of Probiotics and Prebiotics on Growth Performance, Dietary Energetics, Carcass Traits, and Visceral Mass in Lambs Finished under Subtropical Climate Conditions. Biology 2021, 10, 1137. [Google Scholar] [CrossRef] [PubMed]
- Lesmeister, K.; Tozer, P.; Heinrichs, A. Development and analysis of a rumen tissue sampling procedure. J. Dairy Sci. 2004, 87, 1336–1344. [Google Scholar] [CrossRef] [PubMed]
- Cardozo, P.; Calsamiglia, S.; Ferret, A.; Kamel, C. Effects of alfalfa extract, anise, capsicum, and a mixture of cinnamaldehyde and eugenol on ruminal fermentation and protein degradation in beef heifers fed a high-concentrate diet1. J. Anim. Sci. 2006, 84, 2801–2808. [Google Scholar] [CrossRef] [PubMed]
- Geraci, J.; Garciarena, A.; Gagliostro, G.; Beauchemin, K.; Colombatto, D. Plant extracts containing cinnamaldehyde, eugenol and capsicum oleoresin added to feedlot cattle diets: Ruminal environment, short term intake pattern and animal performance. Anim. Feed. Sci. Technol. 2012, 176, 123–130. [Google Scholar] [CrossRef]
- Liu, L.; Sun, D.; Mao, S.; Zhu, W.; Liu, J. Infusion of sodium butyrate promotes rumen papillae growth and enhances expression of genes related to rumen epithelial VFA uptake and metabolism in neonatal twin lambs. J. Anim. Sci. 2019, 97, 909–921. [Google Scholar] [CrossRef] [PubMed]
- Malhi, M.; Gui, H.; Yao, L.; Aschenbach, J.; Gäbel, G.; Shen, Z. Increased papillae growth and enhanced short-chain fatty acid absorption in the rumen of goats are associated with transient increases in cyclin D1 expression after ruminal butyrate infusion. J. Dairy Sci. 2013, 96, 7603–7616. [Google Scholar] [CrossRef] [PubMed]
- Castrillo, C.; Mota, M.; Van Laar, H.; Martín-Tereso, J.; Gimeno, A.; Fondevila, M.; Guada, J. Effect of compound feed pelleting and die diameter on rumen fermentation in beef cattle fed high concentrate diets. Anim. Feed. Sci. Technol. 2013, 180, 34–43. [Google Scholar] [CrossRef]
- Emmanuel, D.; Dunn, S.; Ametaj, B. Feeding high proportions of barley grain stimulates an inflammatory response in dairy cows. J. Dairy Sci. 2008, 91, 606–614. [Google Scholar] [CrossRef] [PubMed]
- Klevenhusen, F.; Hollmann, M.; Podstatzky-Lichtenstein, L.; Krametter-Frotscher, R.; Aschenbach, J.; Zebeli, Q. Feeding barley grain-rich diets altered electrophysiological properties and permeability of the ruminal wall in a goat model. J. Dairy Sci. 2013, 96, 2293–2302. [Google Scholar] [CrossRef]
- Penner, G.; Steele, M.; Aschenbach, J.; McBride, B. Ruminant nutrition symposium: Molecular adaptation of ruminal epithelia to highly fermentable diets. J. Anim. Sci. 2011, 89, 1108–1119. [Google Scholar] [CrossRef]
- Kuo, W.; Odenwald, M.; Turner, J.; Zuo, L. Tight junction proteins Occludin and ZO-1 as regulators of epithelial proliferation and survival. Ann. N. Y. Acad. Sci. 2022, 1514, 21–33. [Google Scholar] [CrossRef] [PubMed]
- Wang, K.; Lei, Q.; Ma, H.; Jiang, M.; Yang, T.; Ma, Q.; Datsomor, O.; Zhan, K.; Zhao, G. Phloretin protects bovine rumen epithelial cells from LPS-induced injury. Toxins 2022, 14, 337. [Google Scholar] [CrossRef]
- Xun, W.; Shi, L.; Zhou, H.; Hou, G.; Cao, T.; Zhao, C. Effects of curcumin on growth performance, jejunal mucosal membrane integrity, morphology and immune status in weaned piglets challenged with enterotoxigenic Escherichia coli. Int. Immunopharmacol. 2015, 27, 46–52. [Google Scholar] [CrossRef] [PubMed]
- Dai, H.; Ma, N.; Chang, G.; Aabdin, Z.; Shen, X. Long-term high-concentrate diet feeding induces apoptosis of rumen epithelial cells and inflammation of rumen epithelium in dairy cows. Anim. Biotechnol. 2020, 3, 289–296. [Google Scholar] [CrossRef]
- Lossi, L. The concept of intrinsic versus extrinsic apoptosis. Biochem. J. 2022, 479, 357–384. [Google Scholar] [CrossRef]
- Shakeri, R.; Kheirollahi, A.; Davoodi, J. Apaf-1: Regulation and function in cell death. Biochimie 2017, 135, 111–125. [Google Scholar] [CrossRef]
- Brunelle, J.; Letai, A. Control of mitochondrial apoptosis by the Bcl-2 family. J. Cell Sci. 2009, 122, 437–441. [Google Scholar] [CrossRef] [PubMed]
- Yue, J.; Lopez, J. Understanding MAPK signaling pathways in apoptosis. Int. J. Mol. Sci. 2020, 21, 2346. [Google Scholar] [CrossRef] [PubMed]
- Son, Y.; Kim, S.; Chung, H.; Pae, H. Reactive oxygen species in the activation of MAP kinases. Methods Enzymol. 2013, 528, 27–48. [Google Scholar] [PubMed]
- Zhang, Y.; Chang, X.; Wang, B.; Wei, D.; Zhong, R.; Guo, Y.; Du, M.; Zhang, G. Supplementation of Lyciumbarbarum residue increases the growth rate of Tan sheep by enhancing their feed intake and regulating their rumen microbiome and metabolome. J. Integr. Agr. 2024, 23, 312944. [Google Scholar] [CrossRef]
- Sóki, J.; Wybo, I.; Hajdú, E.; Toprak, N.; Jeverica, S.; Stingu, C.; Tierney, D.; Perry, J.; Matuz, M.; Urbán, E.; et al. A Europe-wide assessment of antibiotic resistance rates in Bacteroides and Parabacteroides isolates from intestinal microbiota of healthy subjects. Anaerobe 2020, 62, 102182. [Google Scholar] [CrossRef]
- Flint, H.; Scott, K.; Duncan, S.; Louis, P.; Forano, E. Microbial degradation of complex carbohydrates in the gut. Gut Microbes. 2012, 3, 289–306. [Google Scholar] [CrossRef]
- De Nardi, R.; Marchesini, G.; Li, S.; Khafipour, E.; Plaizier, K.; Gianesella, M.; Ricci, R.; Andrighetto, I.; Segato, S. Metagenomic analysis of rumen microbial population in dairy heifers fed a high grain diet supplemented with dicarboxylic acids or polyphenols. BMC Vet. Res. 2016, 12, 29. [Google Scholar] [CrossRef]
- Zhang, L.; Lu, J. Rosemary (Rosmarinus officinalis L.) polyphenols and inflammatory bowel diseases: Major phytochemicals, functional properties, and health effects. Fitoterapia 2024, 19, 106074. [Google Scholar] [CrossRef]
- Guo, Y.; Hu, Y.; Liu, S.; Wang, M.; Xian, Z.; Liu, D. Effects of the oat Hay feeding method and compound probiotic supplementation on the growth, antioxidant capacity, immunity, and rumen Bacteria Community of Dairy Calves. Antioxidants 2023, 12, 1851. [Google Scholar] [CrossRef]
- Li, Y.; Han, L.; Liu, J.; Kang, L.; Zhao, L.; Cui, K. Yeast peptides improve the intestinal barrier function and alleviate weaning stress by changing the intestinal microflora structure of weaned lambs. Microorganisms 2023, 11, 2472. [Google Scholar] [CrossRef]
- Lv, W.; Liu, X.; Sha, Y.; Shi, H.; Wei, H.; Luo, Y.; Wang, J.; Li, S.; Hu, J.; Guo, X.; et al. Rumen fermentation—Microbiota—Host gene expression interactions to reveal the adaptability of Tibetan sheep in different periods. Animals 2021, 11, 3529. [Google Scholar] [CrossRef] [PubMed]
- Yang, W.; Cong, Y. Gut microbiota-derived metabolites in the regulation of host immune responses and immune-related inflammatory diseases. Cell. Mol. Immunol. 2021, 18, 866–877. [Google Scholar] [CrossRef]
- Conte, G.; Dimauro, C.; Daghio, M.; Serra, A.; Mannelli, F.; McAmmond, B.; Van Hamme, J.; Buccioni, A.; Viti, C.; Mantino, A.; et al. Exploring the relationship between bacterial genera and lipid metabolism in bovine rumen. Animal 2022, 16, 100520. [Google Scholar] [CrossRef]
- Ran, T.; Xu, Z.; Yang, W.; Liu, D.; Wu, D. Partially substituting alfalfa hay with hemp forage in the diet of goats improved feed efficiency, ruminal fermentation pattern and microbial profiles. Anim. Nutr. 2024, 17, 49–60. [Google Scholar] [CrossRef] [PubMed]
- Sun, H.; Zhao, F.; Hou, F.; Xi, Y.; Zhang, X.; Ma, Y.; Zhang, Y.; Fan, Y.; Yang, Z.; Wang, H. Influences of naringin supplementation on ruminal fermentation, inflammatory response, antioxidant capacity and bacterial community in high-concentrate diet of fattening goats. Ital. J. Anim. Sci. 2022, 21, 1498–1507. [Google Scholar] [CrossRef]
- Vital, M.; Howe, C.; Tiedje, M. Revealing the Bacterial Butyrate Synthesis Pathways by Analyzing (Meta) genomic Data. Mbio. 2014, 5, 1–11. [Google Scholar] [CrossRef] [PubMed]
- Deusch, S.; Camarinha-Silva, A.; Conrad, J.; Beifuss, U.; Rodehutscord, M.; Seifert, J. structural and functional elucidation of the rumen microbiome influenced by various diets and microenvironments. Front. Microbial. 2017, 8, 1605. [Google Scholar] [CrossRef]
- Huang, C.; Ge, F.; Yao, X.; Guo, X.; Bao, P.; Ma, X.; Wu, X.; Chu, M.; Yan, P.; Liang, C. Microbiome and metabolomics reveal the effects of different feeding systems on the growth and ruminal development of yaks. Front. Microbial. 2021, 12, 682989. [Google Scholar] [CrossRef]
- Ametaj, B.; Zebeli, Q.; Saleem, F.; Psychogios, N.; Lewis, M.; Dunn, S.; Xia, J.; Wishart, D. Metabolomics reveals unhealthy alterations in rumen metabolism with increased proportion of cereal grain in the diet of dairy cows. Metabolomics 2010, 6, 583–594. [Google Scholar] [CrossRef]
- Bonakdar, M.; Czuba, L.; Han, G.; Zhong, G.; Luong, H.; Isoherranen, N.; Vaishnava, S. Gut commensals expand vitamin a metabolic capacity of the mammalian host. Cell. Host. Microbe. 2022, 308, 1084–1092.e5. [Google Scholar] [CrossRef]
- Bang, Y.; Hu, Z.; Li, Y.; Gattu, S.; Ruhn, K.; Raj, P.; Herz, J.; Hooper, L. Serum amyloid a delivers retinol to intestinal myeloid cells to promote adaptive immunity. Science 2021, 373, eabf9232. [Google Scholar] [CrossRef]
- O’Connor, C.; Varshosaz, P.; Moise, A. Mechanisms of feedback regulation of vitamin a metabolism. Nutrients 2022, 14, 1312. [Google Scholar] [CrossRef] [PubMed]
- Wang, X.; Gong, Y.; Zhou, B.; Yang, J.; Cheng, Y.; Zhao, J.; Qi, M. Ursolic acid ameliorates oxidative stress, inflammation and fibrosis in diabetic cardiomyopathy rats. Biomed. Pharmacother. 2018, 97, 1461–1467. [Google Scholar] [CrossRef]
- Kalinowska, M.; Gołębiewska, E.; Świderski, G.; Męczyńska-Wielgosz, S.; Lewandowska, H.; Pietryczuk, A.; Cudowski, A.; Astel, A.; Świsłocka, R.; Samsonowicz, M.; et al. Plant-derived and dietary hydroxybenzoic acids—A comprehensive study of structural, anti-/pro-oxidant, lipophilic, antimicrobial, and cytotoxic activity in MDA-MB-231 and MCF-7 cell lines. Nutrients 2021, 13, 3107. [Google Scholar] [CrossRef] [PubMed]
- Wang, H.; Chen, L.; Yang, B.; Du, J.; Chen, L.; Li, Y.; Guo, F. Structures, sources, identification/quantification methods, health benefits, bioaccessibility, and products of isorhamnetin glycosides as phytonutrients. Nutrients 2023, 15, 1947. [Google Scholar] [CrossRef] [PubMed]
- Gong, G.; Guan, Y.; Zhang, Z.; Rahman, K.; Wang, S.; Zhou, S.; Luan, X.; Zhang, H. Isorhamnetin: A review of pharmacological effects. Biomed. Pharmacother. 2020, 128, 110301. [Google Scholar] [CrossRef] [PubMed]
- Toral, P.; Monahan, F.; Hervás, G.; Frutos, P.; Moloney, A. Modulating ruminal lipid metabolism to improve the fatty acid composition of meat and milk. Challenges and opportunities. Animal 2018, 12, s272–s281. [Google Scholar] [CrossRef] [PubMed]
- Bešlo, D.; Golubić, N.; Rastija, V.; Agić, D.; Karnaš, M.; Šubarić, D.; Lučić, B. Antioxidant activity, metabolism, and bioavailability of polyphenols in the diet of animals. Antioxidants 2023, 12, 1141. [Google Scholar] [CrossRef]
- Lugea, A.; Salas, A.; Casalot, J.; Guarner, F.; Malagelada, J. Surface hydrophobicity of the rat colonic mucosa is a defensive barrier against macromolecules and toxins. Gut 2000, 46, 515–521. [Google Scholar] [CrossRef]









| Items | Content |
|---|---|
| Ingredients | |
| Corn grain | 35.1 |
| Corn germ meal | 23.0 |
| Soybean meal | 5.0 |
| Cottonseed meal | 5.0 |
| Sunflower seed shells | 13.0 |
| Rice bran meal | 12.0 |
| Limestone | 1.5 |
| Salt | 0.7 |
| Vitamin–mineral premix 1 | 2.0 |
| Dicalcium phosphate | 0.7 |
| Bentonite | 2.0 |
| Total | 100.0 |
| Nutrient levels 2 | |
| Dry matter, % | 91.8 |
| Crude protein, % | 16.6 |
| Neutral detergent fiber, % | 42.2 |
| Acid detergent fiber, % | 15.1 |
| Ash, % | 10.3 |
| Calcium, % | 1.05 |
| Phosphorous, % | 0.49 |
| Metabolizable energy, MJ/kg2 | 9.63 |
| Items 1 | Groups 2 | SEM 3 | p-Value 4 | ||||
|---|---|---|---|---|---|---|---|
| CON | CPS2.5 | CPS5.0 | ANOVA | Linear | Quadratic | ||
| IBW, kg | 30.04 | 30.64 | 30.45 | 0.639 | 0.932 | 0.783 | 0.923 |
| FBW, kg | 40.39 B | 45.80 A | 45.42 A | 0.705 | 0.040 | 0.016 | 0.006 |
| ADG, g d −1 | 196.3 B | 240.6 A | 242.9 A | 7.589 | 0.046 | 0.022 | 0.034 |
| DMI, g d −1 | 1321 B | 1626 A | 1591 A | 33.08 | 0.007 | 0.008 | 0.002 |
| FCR | 6.74 | 6.66 | 6.41 | 0.305 | 0.912 | 0.649 | 0.896 |
| Items | Groups 1 | SEM 2 | p-Value 3 | ||||
|---|---|---|---|---|---|---|---|
| CON | CPS2.5 | CPS5.0 | ANOVA | Linear | Quadratic | ||
| Papillae length | 2155 | 2194 | 2379 | 149.2 | 0.818 | 0.268 | 0.512 |
| Papillae width | 470.5 | 494.1 | 501.7 | 1.35 | 0.766 | 0.401 | 0.689 |
| Muscle layer thickness | 2176 | 2372 | 2378 | 87.78 | 0.343 | 0.164 | 0.292 |
| Epithelial cell thickness | 127.6 B | 146.5 AB | 152.5 A | 7.35 | 0.042 | 0.019 | 0.057 |
| Items 1 | Groups 2 | SEM 3 | p-Value 4 | ||||
|---|---|---|---|---|---|---|---|
| CON | CPS2.5 | CPS5.0 | ANOVA | Linear | Quadratic | ||
| pH | 5.18 | 5.35 | 5.28 | 0.124 | 0.873 | 0.410 | 0.434 |
| NH3-N (mg/dL) | 18.07 A | 17.70 AB | 10.20 B | 1.721 | 0.036 | 0.004 | 0.002 |
| Total VFAs (mmol/L) | 12.71 | 11.16 | 12.35 | 0.431 | 0.200 | 0.792 | 0.205 |
| VFAs (% molar) | |||||||
| Acetate | 44.31 | 44.05 | 44.10 | 1.189 | 0.973 | 0.856 | 0.973 |
| Propionate | 38.33 | 37.52 | 37.07 | 0.702 | 0.261 | 0.100 | 0.259 |
| Butyrate | 10.40 B | 12.62 A | 12.45 A | 0.455 | 0.002 | 0.169 | 0.003 |
| Isobutyrate | 0.24 | 0.31 | 0.31 | 0.134 | 0.221 | 0.407 | 0.672 |
| Valerate | 3.33 | 3.33 | 3.44 | 0.448 | 0.925 | 0.813 | 0.964 |
| Isovalerate | 0.31 | 0.43 | 0.34 | 0.087 | 0.562 | 0.711 | 0.561 |
| A/P | 1.15 | 1.17 | 1.22 | 0.048 | 0.334 | 0.145 | 0.338 |
Disclaimer/Publisher’s Note: The statements, opinions and data contained in all publications are solely those of the individual author(s) and contributor(s) and not of MDPI and/or the editor(s). MDPI and/or the editor(s) disclaim responsibility for any injury to people or property resulting from any ideas, methods, instructions or products referred to in the content. |
© 2025 by the authors. Licensee MDPI, Basel, Switzerland. This article is an open access article distributed under the terms and conditions of the Creative Commons Attribution (CC BY) license (https://creativecommons.org/licenses/by/4.0/).
Share and Cite
Du, J.; Wang, Y.; Su, S.; Wang, W.; Guo, T.; Hu, Y.; Yin, N.; An, X.; Qi, J.; Xu, X. Supplementation with Complex Phytonutrients Enhances Rumen Barrier Function and Growth Performance of Lambs by Regulating Rumen Microbiome and Metabolome. Animals 2025, 15, 228. https://doi.org/10.3390/ani15020228
Du J, Wang Y, Su S, Wang W, Guo T, Hu Y, Yin N, An X, Qi J, Xu X. Supplementation with Complex Phytonutrients Enhances Rumen Barrier Function and Growth Performance of Lambs by Regulating Rumen Microbiome and Metabolome. Animals. 2025; 15(2):228. https://doi.org/10.3390/ani15020228
Chicago/Turabian StyleDu, Juan, Yuan Wang, Shaohui Su, Wenwen Wang, Tao Guo, Yuchao Hu, Na Yin, Xiaoping An, Jingwei Qi, and Xuan Xu. 2025. "Supplementation with Complex Phytonutrients Enhances Rumen Barrier Function and Growth Performance of Lambs by Regulating Rumen Microbiome and Metabolome" Animals 15, no. 2: 228. https://doi.org/10.3390/ani15020228
APA StyleDu, J., Wang, Y., Su, S., Wang, W., Guo, T., Hu, Y., Yin, N., An, X., Qi, J., & Xu, X. (2025). Supplementation with Complex Phytonutrients Enhances Rumen Barrier Function and Growth Performance of Lambs by Regulating Rumen Microbiome and Metabolome. Animals, 15(2), 228. https://doi.org/10.3390/ani15020228

