Ipriflavone Inhibits Porcine Reproductive and Respiratory Syndrome Virus Infection via RIG-I/IRF3-Mediated Interferon Signaling
Simple Summary
Abstract
1. Introduction
2. Materials and Methods
2.1. Cells and Virus
2.2. Antibodies and Reagents
2.3. Cytotoxicity Assay
2.4. Quantitative Real-Time PCR Analysis
2.5. Western Blot
2.6. Immunofluorescence Assay (IFA)
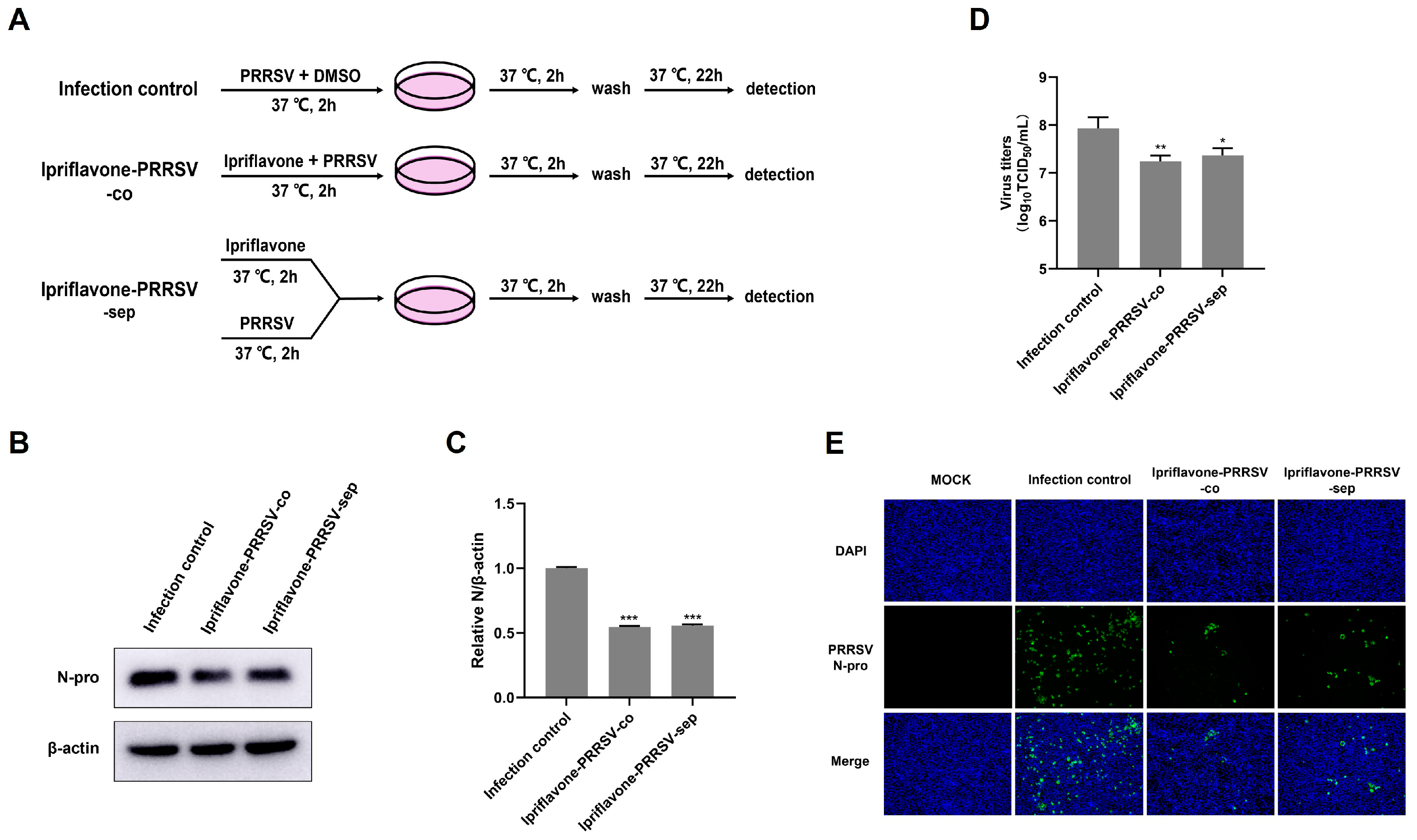
2.7. Time-of-Addition Assay
2.8. Viral Binding, Entry, Replication, Assembly, and Release Assays
2.9. Virus Titration
2.10. Statistical Analysis
3. Results
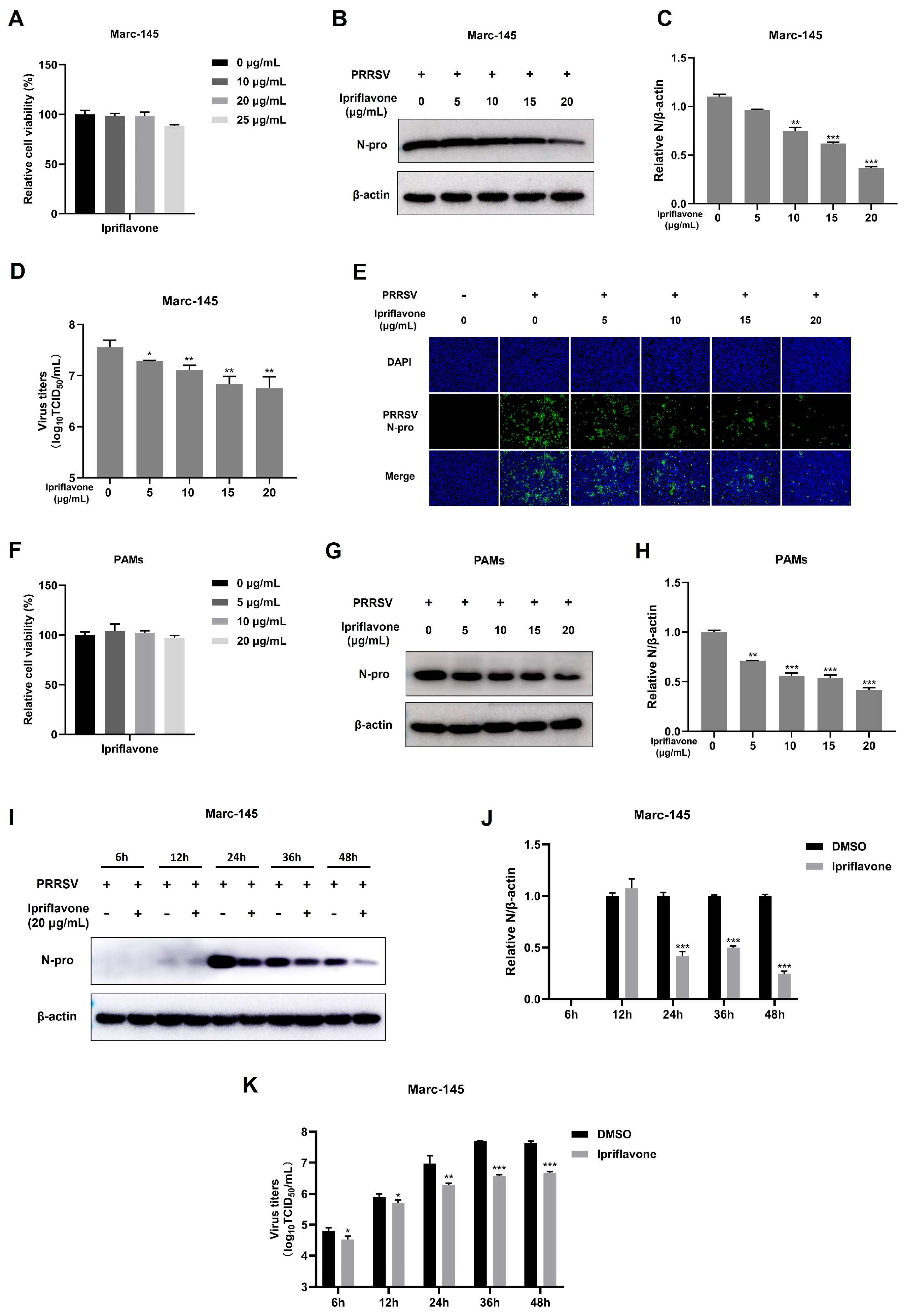
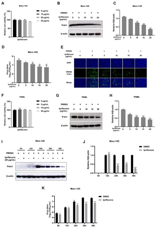
3.1. Ipriflavone Inhibits PRRSV Replication In Vitro
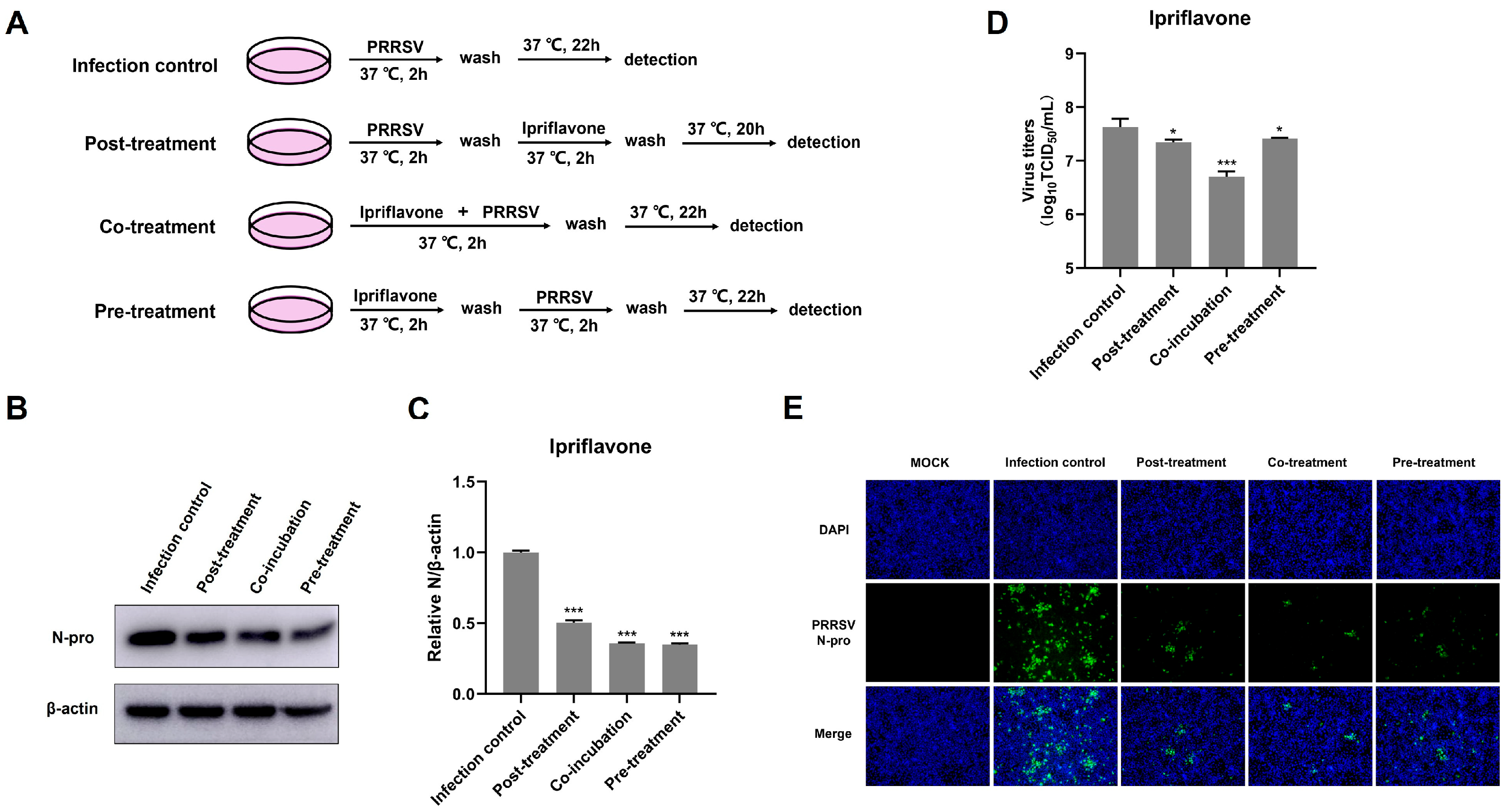
3.2. Ipriflavone Disturbs PRRSV Replication at Different Treatment Stages
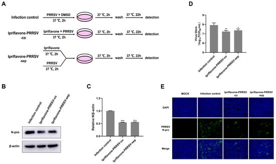
3.3. Ipriflavone Inhibits PRRSV Infection During Virus Replication and Assembly Stage
3.4. Ipriflavone Positively Regulates IFN-β Signaling
3.5. Ipriflavone Inhibits PRRSV Replication by Promoting RIG-I/IRF3 Signaling Pathway
4. Discussion
5. Conclusions
Author Contributions
Funding
Institutional Review Board Statement
Informed Consent Statement
Data Availability Statement
Acknowledgments
Conflicts of Interest
References
- Keffaber, K.K. Reproductive failure of unknown etiology. Am. Assoc. Swine Pract. Newsl. 1989, 1, 1–9. [Google Scholar]
- Nieuwenhuis, N.; Duinhof, T.F.; van Nes, A. Economic analysis of outbreaks of porcine reproductive and respiratory syndrome virus in nine sow herds. Vet. Rec. 2012, 170, 225. [Google Scholar] [CrossRef]
- Han, M.Y.; Yoo, D.W. Engineering the PRRS virus genome: Updates and perspectives. Vet. Microbiol. 2014, 174, 279–295. [Google Scholar] [CrossRef]
- Kappes, M.A.; Faaberg, K.S. PRRSV structure, replication and recombination: Origin of phenotype and genotype diversity. Virology 2015, 479–480, 475–486. [Google Scholar] [CrossRef]
- Kuhn, J.H.; Lauck, M.; Bailey, A.L.; Shchetinin, A.M.; Vishnevskaya, T.V.; Bao, Y.; Ng, T.F.; LeBreton, M.; Schneider, B.S.; Gillis, A.; et al. Reorganization and expansion of the nidoviral family Arteriviridae. Arch. Virol. 2016, 161, 755–768. [Google Scholar] [CrossRef]
- Adams, M.J.; Lefkowitz, E.J.; King, A.M.; Harrach, B.; Harrison, R.L.; Knowles, N.J.; Kropinski, A.M.; Krupovic, M.; Kuhn, J.H.; Mushegian, A.R.; et al. Ratification vote on taxonomic proposals to the International Committee on Taxonomy of Viruses (2016). Arch. Virol. 2016, 161, 2921–2949. [Google Scholar] [CrossRef] [PubMed]
- Wannarat, Y.-I.; Tavis, K.A.; Igor, A.D.P.; Kimberly, V.; Phillip, G.; Karen, K.; Mang, S.; Rodger, M.; Jianqiang, Z. Refining PRRSV-2 genetic classification based on global ORF5 sequences and investigation of their geographic distributions and temporal changes. Microbiol. Spectr. 2023, 11, e0291623. [Google Scholar] [CrossRef] [PubMed]
- Wannarat, Y.-I.; Tavis, K.A.; Jan, B.; Jordi, B.; Tomasz, S.; Phillip, C.G.; Karen, M.K.; Cornelis, J.V.; Rianne, B.; Aliaksandr, K.; et al. Refining genetic classification of global porcine reproductive and respiratory syndrome virus type 1 (PRRSV-1) and investigating their geographic and temporal distributions. Vet. Microbiol. 2025, 302, 110413. [Google Scholar] [CrossRef]
- Du, T.; Nan, Y.; Xiao, S.; Zhao, Q.; Zhou, E.M. Antiviral Strategies against PRRSV Infection. Trends Microbiol. 2017, 25, 968–979. [Google Scholar] [CrossRef] [PubMed]
- Li, J.; Miller, L.; Sang, Y. Current Status of Vaccines for Porcine Reproductive and Respiratory Syndrome: Interferon Response, Immunological Overview, and Future Prospects. Vaccines 2024, 12, 606. [Google Scholar] [CrossRef]
- Cui, X.; Xia, D.; Luo, L.; An, T. Recombination of Porcine Reproductive and Respiratory Syndrome Virus: Features, Possible Mechanisms, and Future Directions. Viruses 2024, 16, 929. [Google Scholar] [CrossRef]
- Sadler, A.J.; Williams, B.R. Interferon-inducible antiviral effectors. Nat. Rev. Immunol. 2008, 8, 559–568. [Google Scholar] [CrossRef]
- Osamu, T.; Shizuo, A. Innate immunity to virus infection. Immunol. Rev. 2009, 227, 75–86. [Google Scholar] [CrossRef]
- Schneider, W.M.; Chevillotte, M.D.; Rice, C.M. Interferon-stimulated genes: A complex web of host defenses. Annu. Rev. Immunol. 2014, 32, 513–545. [Google Scholar] [CrossRef] [PubMed]
- Seth, R.; Sun, L.; Chen, Z. Antiviral innate immunity pathways. Cell Res. 2006, 16, 141–147. [Google Scholar] [CrossRef] [PubMed]
- Pichlmair, A.; Schulz, O.; Tan, C.P.; Naslund, T.I.; Liljestrom, P.; Weber, F.; Reis e Sousa, C. RIG-I-mediated antiviral responses to single-stranded RNA bearing 5′-phosphates. Science 2006, 314, 997–1001. [Google Scholar] [CrossRef]
- Yoneyama, M.; Fujita, T. Structural mechanism of RNA recognition by the RIG-I-like receptors. Immunity 2008, 29, 178–181. [Google Scholar] [CrossRef]
- Nakhaei, P.; Genin, P.; Civas, A.; Hiscott, J. RIG-I-like receptors: Sensing and responding to RNA virus infection. Semin. Immunol. 2009, 21, 215–222. [Google Scholar] [CrossRef]
- Nicola, R.; Nigel, J.S. Advances in anti-viral immune defence: Revealing the importance of the IFN JAK/STAT pathway. Cell Mol Life Sci 2017, 74, 2525–2535. [Google Scholar] [CrossRef]
- Schoggins, J.W.; Rice, C.M. Interferon-stimulated genes and their antiviral effector functions. Curr. Opin. Virol. 2011, 1, 519–525. [Google Scholar] [CrossRef]
- Chang, X.; Shi, X.; Zhang, X.; Wang, L.; Li, X.; Wang, A.; Deng, R.; Zhou, E.; Zhang, G. IFI16 Inhibits Porcine Reproductive and Respiratory Syndrome Virus 2 Replication in a MAVS-Dependent Manner in MARC-145 Cells. Viruses 2019, 11, 1160. [Google Scholar] [CrossRef] [PubMed]
- Song, Z.; Zhang, Q.; Liu, X.; Bai, J.; Zhao, Y.; Wang, X.; Jiang, P. Cholesterol 25-hydroxylase is an interferon-inducible factor that protects against porcine reproductive and respiratory syndrome virus infection. Vet. Microbiol. 2017, 210, 153–161. [Google Scholar] [CrossRef]
- Zehra, C.; Rasim, M.; Abdülkerim Kasim, B. The Roles of Flavonols/Flavonoids in Neurodegeneration and Neuroinflammation. Mini Rev. Med. Chem. 2019, 20, 1475–1488. [Google Scholar] [CrossRef]
- Satoru, T.; Kazuki, M.; Toru, T. Induction of apoptosis in cultured rat gastric epithelial cells by ipriflavone: Comparison with indomethacin. Biol. Pharm. Bull. 2004, 27, 647–651. [Google Scholar] [CrossRef] [PubMed]
- Juliana Macedo, D.; Jean Carlos Vencioneck, D.; Maria do Carmo Pimentel, B. Antimutagenic activity of ipriflavone against the DNA-damage induced by cyclophosphamide in mice. Food Chem. Toxicol. 2014, 65, 140–146. [Google Scholar] [CrossRef]
- Nie, R.; Lu, J.; Xu, R.; Yang, J.; Shen, X.; Ouyang, X.; Zhu, D.; Huang, Y.; Zhao, T.; Zhao, X.; et al. Ipriflavone as a non-steroidal glucocorticoid receptor antagonist ameliorates diabetic cognitive impairment in mice. Aging Cell 2022, 21, e13572. [Google Scholar] [CrossRef]
- Xiao, Z.; Huang, C.; Wu, J.; Sun, L.; Hao, W.; Leung, L.K.; Huang, J. The neuroprotective effects of ipriflavone against H2O2 and amyloid beta induced toxicity in human neuroblastoma SH-SY5Y cells. Eur. J. Pharmacol. 2013, 721, 286–293. [Google Scholar] [CrossRef]
- Chang, X.B.; Yang, Y.Q.; Gao, J.C.; Zhao, K.; Guo, J.C.; Ye, C.; Jiang, C.G.; Tian, Z.J.; Cai, X.H.; Tong, G.Z.; et al. Annexin A2 binds to vimentin and contributes to porcine reproductive and respiratory syndrome virus multiplication. Vet. Res. 2018, 49, 75. [Google Scholar] [CrossRef] [PubMed]
- McNab, F.; Mayer-Barber, K.; Sher, A.; Wack, A.; O’Garra, A. Type I interferons in infectious disease. Nat. Rev. Immunol. 2015, 15, 87–103. [Google Scholar] [CrossRef]
- Jan, R.; Michaela, U.G. RIG-I-like receptors: Their regulation and roles in RNA sensing. Nat. Rev. Immunol. 2020, 20, 537–551. [Google Scholar] [CrossRef]
- Wensvoort, G.; Terpstra, C.; Pol, J.M.; ter Laak, E.A.; Bloemraad, M.; de Kluyver, E.P.; Kragten, C.; van Buiten, L.; den Besten, A.; Wagenaar, F.; et al. Mystery swine disease in The Netherlands: The isolation of Lelystad virus. Vet. Q. 1991, 13, 121–130. [Google Scholar] [CrossRef]
- Collins, J.E.; Benfield, D.A.; Christianson, W.T.; Harris, L.; Hennings, J.C.; Shaw, D.P.; Goyal, S.M.; McCullough, S.; Morrison, R.B.; Joo, H.S.; et al. Isolation of swine infertility and respiratory syndrome virus (isolate ATCC VR-2332) in North America and experimental reproduction of the disease in gnotobiotic pigs. J. Vet. Diagn. Investig. 1992, 4, 117–126. [Google Scholar] [CrossRef]
- Zhao, J.-H.; Wang, Y.-W.; Yang, J.; Tong, Z.-J.; Wu, J.-Z.; Wang, Y.-B.; Wang, Q.-X.; Li, Q.-Q.; Yu, Y.-C.; Leng, X.-J.; et al. Natural products as potential lead compounds to develop new antiviral drugs over the past decade. Eur. J. Med. Chem. 2023, 260, 115726. [Google Scholar] [CrossRef] [PubMed]
- Bai, Y.-Z.; Wang, S.; Sun, Y.; Liu, Y.-G.; Zhang, H.-L.; Wang, Q.; Huang, R.; Rao, C.-H.; Xu, S.-J.; Tian, Z.-J.; et al. The full-length nsp2 replicase contributes to viral assembly in highly pathogenic PRRSV-2. J. Virol. 2024, 99, e0182124. [Google Scholar] [CrossRef]
- Fan, Q.; Wang, H.; Liu, H.; Li, J.; Huang, J.; Yu, Y.; Cao, Z.; Zhang, Q. LGALS3BP/90K suppresses porcine reproductive and respiratory syndrome virus replication by enhancing GP3 degradation and stimulating innate immunity. Vet Res 2025, 56, 1–16. [Google Scholar] [CrossRef] [PubMed]
- Yu, P.-W.; Fu, P.-F.; Zeng, L.; Qi, Y.-L.; Li, X.-Q.; Wang, Q.; Yang, G.-Y.; Li, H.-W.; Wang, J.; Chu, B.-B.; et al. EGCG Restricts PRRSV Proliferation by Disturbing Lipid Metabolism. Microbiol. Spectr. 2022, 10, e0227621. [Google Scholar] [CrossRef] [PubMed]
- Yoneyama, M.; Kikuchi, M.; Natsukawa, T.; Shinobu, N.; Imaizumi, T.; Miyagishi, M.; Taira, K.; Akira, S.; Fujita, T. The RNA helicase RIG-I has an essential function in double-stranded RNA-induced innate antiviral responses. Nat. Immunol. 2004, 5, 730–737. [Google Scholar] [CrossRef]
- Bowie, A.G.; Unterholzner, L. Viral evasion and subversion of pattern-recognition receptor signalling. Nat. Rev. Immunol. 2008, 8, 911–922. [Google Scholar] [CrossRef]
- Hou, F.; Sun, L.; Zheng, H.; Skaug, B.; Jiang, Q.X.; Chen, Z.J. MAVS forms functional prion-like aggregates to activate and propagate antiviral innate immune response. Cell 2011, 146, 448–461. [Google Scholar] [CrossRef]
- Song, Y.; Zhao, X.; Chen, Y.; Yu, X.; Su, T.; Wang, J.; He, T.; Yin, Z.; Jia, R.; Zhao, X.; et al. The antiviral activity of myricetin against pseudorabies virus through regulation of the type I interferon signaling pathway. J. Virol. 2024, 99, e0156724. [Google Scholar] [CrossRef]
- Wang, Y.; Li, F.; Wang, Z.; Song, X.; Ren, Z.; Wang, X.; Wang, Y.; Zheng, K. Luteolin inhibits herpes simplex virus 1 infection by activating cyclic guanosine monophosphate-adenosine monophosphate synthase-mediated antiviral innate immunity. Phytomedicine 2023, 120, 155020. [Google Scholar] [CrossRef] [PubMed]
- Chen, Y.; Li, J.; Shi, J.; Ning, D.; Feng, J.; Lin, W.; He, F.; Xie, Z. Ipriflavone suppresses NLRP3 inflammasome activation in host response to biomaterials and promotes early bone healing. J. Clin. Periodontol. 2022, 49, 814–827. [Google Scholar] [CrossRef] [PubMed]
- West, A.P.; Shadel, G.S.; Ghosh, S. Mitochondria in innate immune responses. Nat. Rev. Immunol. 2011, 11, 389–402. [Google Scholar] [CrossRef] [PubMed]








| Primers | Forward Primer (5′ to 3′) | Reverse Primer (5′ to 3′) | GenBank No |
|---|---|---|---|
| ORF7 | AAACCAGTCCAGAGGCAAGG | GCAAACTAAACTCCACAGTGTAA | AF331831 |
| IFN-β | ACGGCTCTTTCCATGAGCTAC | GTCAATGCAGCGTCCTCCTT | NM001135795 |
| ISG56 | AGGAAACACCCACTTCGGTC | CCTCTAGGCTGCCCTTTTGT | XM015147649 |
| GAPDH | GAAGGTGAAGGTCGGAGTCA | CATGTAAACCATGTAGTTGAGGTC | NM001195426 |
Disclaimer/Publisher’s Note: The statements, opinions and data contained in all publications are solely those of the individual author(s) and contributor(s) and not of MDPI and/or the editor(s). MDPI and/or the editor(s) disclaim responsibility for any injury to people or property resulting from any ideas, methods, instructions or products referred to in the content. |
© 2025 by the authors. Licensee MDPI, Basel, Switzerland. This article is an open access article distributed under the terms and conditions of the Creative Commons Attribution (CC BY) license (https://creativecommons.org/licenses/by/4.0/).
Share and Cite
Chang, Y.; Li, Z.; Pei, K.; Wang, M.; Chang, X. Ipriflavone Inhibits Porcine Reproductive and Respiratory Syndrome Virus Infection via RIG-I/IRF3-Mediated Interferon Signaling. Animals 2025, 15, 2840. https://doi.org/10.3390/ani15192840
Chang Y, Li Z, Pei K, Wang M, Chang X. Ipriflavone Inhibits Porcine Reproductive and Respiratory Syndrome Virus Infection via RIG-I/IRF3-Mediated Interferon Signaling. Animals. 2025; 15(19):2840. https://doi.org/10.3390/ani15192840
Chicago/Turabian StyleChang, Yafei, Zhaopeng Li, Kanglei Pei, Mengqi Wang, and Xiaobo Chang. 2025. "Ipriflavone Inhibits Porcine Reproductive and Respiratory Syndrome Virus Infection via RIG-I/IRF3-Mediated Interferon Signaling" Animals 15, no. 19: 2840. https://doi.org/10.3390/ani15192840
APA StyleChang, Y., Li, Z., Pei, K., Wang, M., & Chang, X. (2025). Ipriflavone Inhibits Porcine Reproductive and Respiratory Syndrome Virus Infection via RIG-I/IRF3-Mediated Interferon Signaling. Animals, 15(19), 2840. https://doi.org/10.3390/ani15192840
