Effects of Partial Replacement of Alfalfa Hay with Alfalfa Silage in Dairy Cows: Impacts on Production Performance and Rumen Microbiota
Simple Summary
Abstract
1. Introduction
2. Materials and Methods
2.1. Animals, Experimental Design, and Diets
2.2. Sample Collection
2.3. Analytical Procedures
2.3.1. Diets, Feces, and Apparent Digestibility
2.3.2. Serum Biochemical Parameters
2.3.3. Milk Composition
2.3.4. Measurement of Rumen Fermentation Parameters
2.3.5. DNA Extraction and 16S rRNA Gene Sequencing
2.3.6. Correlation Analysis
2.4. Statistical Analysis
3. Results
3.1. Lactation Performance, Milk Quality, and Apparent Digestibility
3.2. Serum Biochemical Indicators
3.3. Serum Immune Parameters
3.4. Rumen Fermentation Parameters
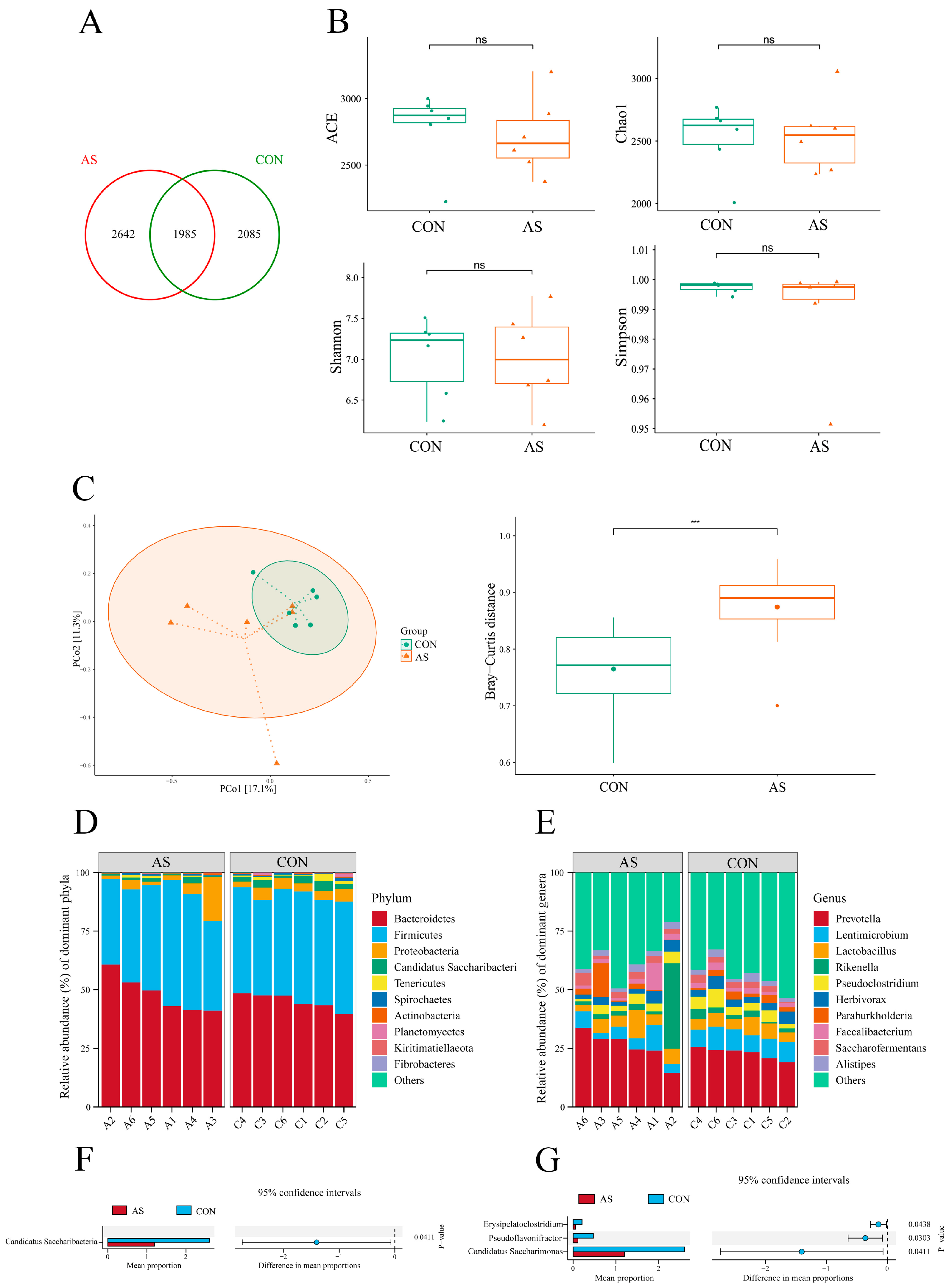
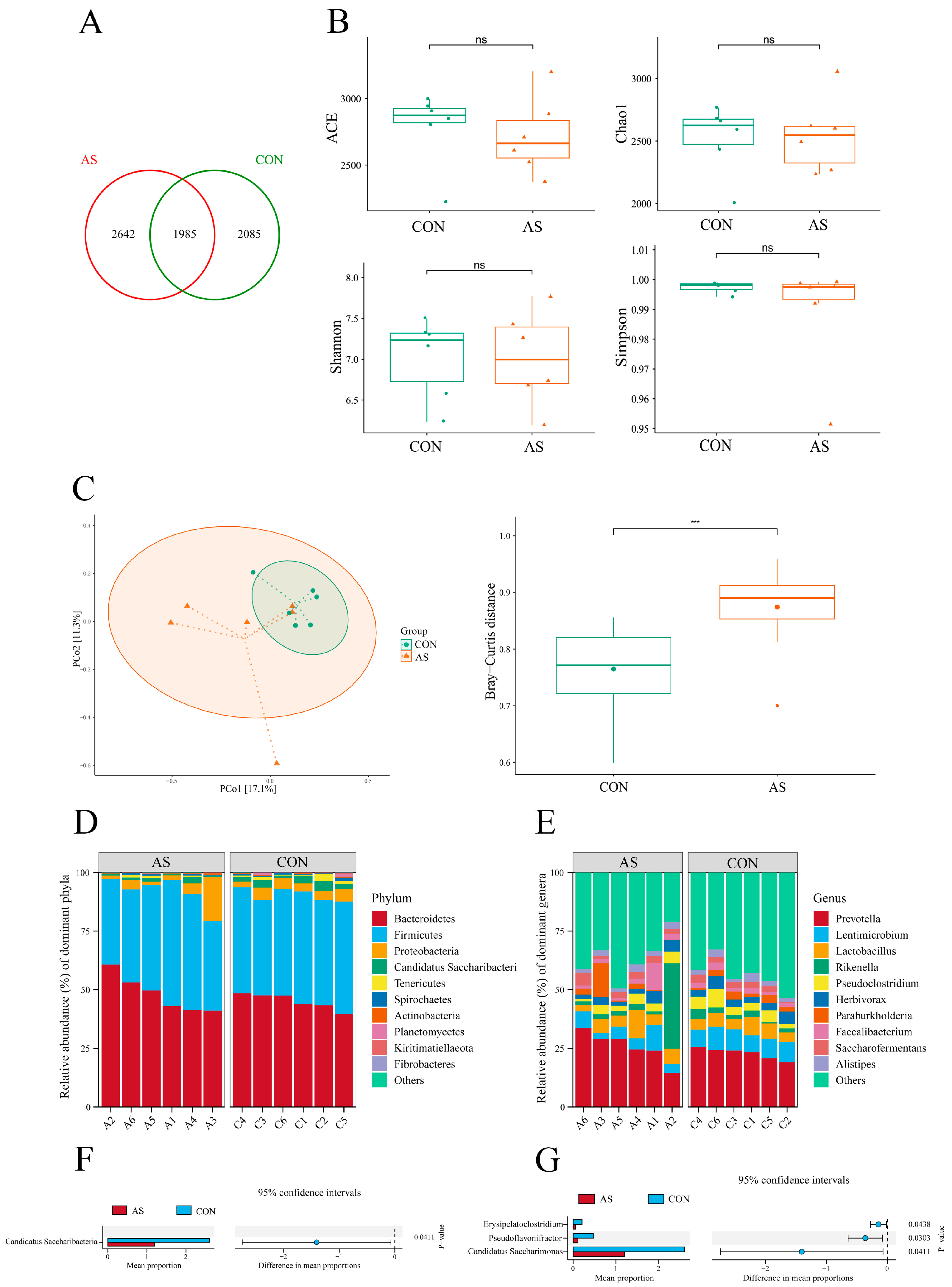
3.5. Rumen Microbial Richness and Diversity
3.6. Correlation Analysis
4. Discussion
4.1. Lactation Performance, Milk Quality, and Apparent Digestibility
4.2. Serum Biochemistry and Immune Parameters
4.3. Rumen Fermentation and Microorganisms
4.4. Correlation Analysis
5. Conclusions
Author Contributions
Funding
Institutional Review Board Statement
Informed Consent Statement
Data Availability Statement
Acknowledgments
Conflicts of Interest
Abbreviations
| CP | crude protein |
| EE | ether extract |
| NDF | neutral detergent fiber |
| ADF | acid detergent fiber |
| DMI | dry matter intake |
| VFAs | volatile fatty acids |
| TMR | total mixed ration |
| TP | total protein |
| ALB | albumin |
| GLB | globulin |
| ALT | alanine aminotransferase |
| AST | aspartate aminotransferase |
| ALP | alkaline phosphatase |
| BUN | urea nitrogen |
| GLU | glucose |
| TG | triglycerides |
| T-CHO | total cholesterol |
| IgG | immunoglobulin G |
| IgA | immunoglobulin A |
| IgM | immunoglobulin M |
| IFN-γ | interferon-γ |
| IL1β | interleukin-1β |
| IL-2 | interleukin-2 |
| IL-6 | interleukin-6 |
| IL-8 | interleukin-8 |
| TNF-α | tumor necrosis factor-alpha |
| FCM | Fat-Corrected Milk |
| ECM | Energy-Corrected Milk |
| MCP | microbial crude protein |
| NH3-N | ammonia nitrogen |
References
- Sikora, M.C.; Hatfield, R.D.; Kalscheur, K.F. Impact of Long-Term Storage on Alfalfa Leaf and Stem Silage Characteristics. Agronomy 2021, 11, 2505. [Google Scholar] [CrossRef]
- Zhang, Q.; Yu, Z.; Wang, X.; Na, R. Effects of chlorpyrifos and chlorantraniliprole on fermentation quality of alfalfa (Medicago sativa L.) silage inoculated with or without Lactobacillus plantarum LP. Anim. Sci. J. 2017, 88, 456–462. [Google Scholar] [CrossRef] [PubMed]
- Yang, J.; Zhao, S.; Zhi, W.; Lu, T.; Qiao, H.; Liu, W.; Dou, Y.; Tan, H.; Zhou, H. Improvement of silage characteristics of Lactobacillus salivarius HMC4 and improvement of silage quality of king grass. Front. Microbiol. 2024, 15, 1468577. [Google Scholar] [CrossRef]
- Peng, W.; Zhang, L.; Wei, M.; Wu, B.; Xiao, M.; Zhang, R.; Ju, J.; Dong, C.; Du, L.; Zheng, Y.; et al. Effects of Lactobacillus plantarum (L) and molasses (M) on nutrient composition, aerobic stability, and microflora of alfalfa silage in sandy grasslands. Front. Microbiol. 2024, 15, 1358085. [Google Scholar] [CrossRef]
- Vagnoni, D.B.; Broderick, G.A. Effects of supplementation of energy or ruminally undegraded protein to lactating cows fed alfalfa hay or silage. J. Dairy Sci. 1997, 80, 1703–1712. [Google Scholar] [CrossRef]
- Luo, R.; Zhang, Y.; Wang, F.; Liu, K.; Huang, G.; Zheng, N.; Wang, J. Effects of Sugar Cane Molasses Addition on the Fermentation Quality, Microbial Community, and Tastes of Alfalfa Silage. Animals 2021, 11, 355. [Google Scholar] [CrossRef]
- John, M.O.; Rufai, M.A.; Sunday, A.J.; Fernando, E.; Richard, K.; Eva, I.; Maidala, A.; Amos, M.; Chana, M.; Hannatu, C.; et al. Cattail (Typha domingensis) silage improves feed intake, blood profile, economics of production, and growth performance of beef cattle. Trop. Anim. Health Prod. 2022, 54, 48. [Google Scholar] [CrossRef]
- Godoi, P.F.A.; Magalhães, A.L.R.; de Araújo, G.G.L.; de Melo, A.A.S.; Silva, T.S.; Gois, G.C.; Dos Santos, K.C.; Do Nascimento, D.B.; Da Silva, P.B.; de Oliveira, J.S.; et al. Chemical Properties, Ruminal Fermentation, Gas Production and Digestibility of Silages Composed of Spineless Cactus and Tropical Forage Plants for Sheep Feeding. Animals 2024, 14, 552. [Google Scholar] [CrossRef] [PubMed]
- An, J.; Sun, L.; Liu, M.; Dai, R.; Ge, G.; Wang, Z.; Jia, Y. Influences of Growth Stage and Ensiling Time on Fermentation Characteristics, Nitrite, and Bacterial Communities during Ensiling of Alfalfa. Plants 2023, 13, 84. [Google Scholar] [CrossRef]
- Glatter, M.; Bochnia, M.; Wensch-Dorendorf, M.; Greef, J.M.; Zeyner, A. Feed Intake Parameters of Horses Fed Soaked or Steamed Hay and Hygienic Quality of Hay Stored following Treatment. Animals 2021, 11, 2729. [Google Scholar] [CrossRef] [PubMed]
- Sha, Y.; Hu, J.; Shi, B.; Dingkao, R.; Wang, J.; Li, S.; Zhang, W.; Luo, Y.; Liu, X. Characteristics and Functions of the Rumen Microbial Community of Cattle-Yak at Different Ages. Biomed. Res. Int. 2020, 2020, 3482692. [Google Scholar] [CrossRef] [PubMed]
- Ponnampalam, E.N.; Priyashantha, H.; Vidanarachchi, J.K.; Kiani, A.; Holman, B. Effects of Nutritional Factors on Fat Content, Fatty Acid Composition, and Sensorial Properties of Meat and Milk from Domesticated Ruminants: An Overview. Animals 2024, 14, 840. [Google Scholar] [CrossRef] [PubMed]
- Zhu, X.; Chen, W.; Li, M.; Liu, B.; Zhao, S.; Hu, M.; Li, J.; Li, D.; Shi, Y.; Sun, H.; et al. Comprehensive evaluation of the nutritional value and contaminants of alfalfa (Medicago sativa L.) in China. Front. Nutr. 2025, 12, 1539462. [Google Scholar] [CrossRef] [PubMed]
- Sha, Y.; He, Y.; Liu, X.; Zhao, S.; Hu, J.; Wang, J.; Li, S.; Li, W.; Shi, B.; Hao, Z. Rumen Epithelial Development- and Metabolism-Related Genes Regulate Their Micromorphology and VFAs Mediating Plateau Adaptability at Different Ages in Tibetan Sheep. Int. J. Mol. Sci. 2022, 23, 16078. [Google Scholar] [CrossRef]
- Chai, J.; Lv, X.; Zhuang, Y.; Diao, Q.; Cui, K.; Deng, F.; Li, Y.; Zhang, N. Dataset of the rumen microbiota and epithelial transcriptomics and proteomics in goat affected by solid diets. Sci. Data 2024, 11, 749. [Google Scholar] [CrossRef]
- Kung, L.J.; Shaver, R.D.; Grant, R.J.; Schmidt, R.J. Silage review: Interpretation of chemical, microbial, and organoleptic components of silages. J. Dairy Sci. 2018, 101, 4020–4033. [Google Scholar] [CrossRef]
- Bolsen, K.K.; Ashbell, G.; Weinberg, Z.G. Silage fermentation and silage additives—Review. Asian Australas. J. Anim. Sci. 1996, 9, 483–493. [Google Scholar] [CrossRef]
- Ling, H.; Xiao, H.; Zhang, Z.; He, Y.; Zhang, P. Effects of Macleaya Cordata Extract on Performance, Nutrient Apparent Digestibilities, Milk Composition, and Plasma Metabolites of Dairy Goats. Animals 2023, 13, 566. [Google Scholar] [CrossRef]
- Beauchemin, K.A.; Yang, W.Z.; Rode, L.M. Effects of particle size of alfalfa-based dairy cow diets on chewing activity, ruminal fermentation, and milk production. J. Dairy Sci. 2003, 86, 630–643. [Google Scholar] [CrossRef]
- Liu, K.; Chen, M.; Huang, G.; Su, C.; Tang, W.; Li, N.; Yang, J.; Wu, X.; Si, B.; Zhao, S.; et al. Variations in the milk lipidomic profile of lactating dairy cows fed the diets containing alfalfa hay versus alfalfa silage. Anim. Nutr. 2024, 19, 261–271. [Google Scholar] [CrossRef]
- Zhang, X.; Wang, H.; Guo, X. Effects of total mixed ration with various silage on growth performance, serum parameters, ruminal fermentation, and bacteria community profile in beef cattle. Food Sci. Nutr. 2021, 9, 5959–5970. [Google Scholar] [CrossRef]
- Li, F.; Usman, S.; Huang, W.; Jia, M.; Kharazian, Z.A.; Ran, T.; Li, F.; Ding, Z.; Guo, X. Correction: Effects of inoculating feruloyl esterase-producing Lactiplantibacillus plantarum A1 on ensiling characteristics, in vitro ruminal fermentation and microbiota of alfalfa silage. J. Anim. Sci. Biotechnol. 2023, 14, 53. [Google Scholar] [CrossRef]
- Luo, Z.; Evans, A.; Bu, D. Effects of corn silage, alfalfa hay, and oat-vetch mixed silage combinations on milk production, rumen fermentation, and nutrient digestibility in high-producing dairy cows. J. Dairy Sci. 2025, 108, 6990–7001. [Google Scholar] [CrossRef] [PubMed]
- Cui, Z.Y.; Li, W.J.; Wang, W.K.; Wu, Q.C.; Jiang, Y.W.; Aisikaer, A.; Zhang, F.; Chen, H.W.; Yang, H.J. Wheat silage partially replacing oaten hay exhibited greater feed efficiency and fibre digestion despite low feed intake by feedlot lambs. Anim. Nutr. 2023, 15, 332–340. [Google Scholar] [CrossRef]
- Ran, T.; Tang, S.X.; Yu, X.; Hou, Z.P.; Hou, F.J.; Beauchemin, K.A.; Yang, W.Z.; Wu, D.Q. Diets varying in ratio of sweet sorghum silage to corn silage for lactating dairy cows: Feed intake, milk production, blood biochemistry, ruminal fermentation, and ruminal microbial community. J. Dairy Sci. 2021, 104, 12600. [Google Scholar] [CrossRef]
- Liu, Z.; Jiang, A.; Lv, X.; Fan, D.; Chen, Q.; Wu, Y.; Zhou, C.; Tan, Z. Combined Metabolomics and Biochemical Analyses of Serum and Milk Revealed Parity-Related Metabolic Differences in Sanhe Dairy Cattle. Metabolites 2024, 14, 227. [Google Scholar] [CrossRef]
- Keulen, J.V.; Young, B.A. Evaluation of Acid-Insoluble Ash as a Natural Marker in Ruminant Digestibility Studies. J. Anim. 1977, 44, 282–287. [Google Scholar] [CrossRef]
- Liu, Z.; Jiang, A.; Lv, X.; Zhou, C.; Tan, Z. Metabolic Changes in Serum and Milk of Holstein Cows in Their First to Fourth Parity Revealed by Biochemical Analysis and Untargeted Metabolomics. Animals 2024, 14, 407. [Google Scholar] [CrossRef]
- Moallem, U. Future consequences of decreasing marginal production efficiency in the high-yielding dairy cow. J. Dairy Sci. 2016, 99, 2986–2995. [Google Scholar] [CrossRef] [PubMed]
- Wang, H.R.; Chen, Q.; Chen, L.M.; Ge, R.F.; Wang, M.Z.; Yu, L.H.; Zhang, J. Effects of dietary physically effective neutral detergent fiber content on the feeding behavior, digestibility, and growth of 8- to 10-month-old Holstein replacement heifers. J. Dairy Sci. 2017, 100, 1161–1169. [Google Scholar] [CrossRef] [PubMed]
- Wang, M.; Wang, R.; Yang, S.; Deng, J.P.; Tang, S.X.; Tan, Z.L. Effects of three methane mitigation agents on parameters of kinetics of total and hydrogen gas production, ruminal fermentation and hydrogen balance using in vitro technique. Anim. Sci. J. 2016, 87, 224–232. [Google Scholar] [CrossRef]
- Weatherburn, M.W. Phenol-hypochlorite reaction for determination of ammonia. Anal. Chem. 1967, 39, 971–974. [Google Scholar] [CrossRef]
- Zinn, R.A.; Owens, F.N. A rapid procedure for purine measurement and its use for estimating net ruminal protein synthesis. Can. Vet. J. Rev. Vet. Can. 1986, 66, 157–166. [Google Scholar] [CrossRef]
- Jiao, J.; Li, X.; Beauchemin, K.A.; Tan, Z.; Tang, S.; Zhou, C. Rumen development process in goats as affected by supplemental feeding v. grazing: Age-related anatomic development, functional achievement and microbial colonisation. Br. J. Nutr. 2015, 113, 888–900. [Google Scholar] [CrossRef] [PubMed]
- Munyaka, P.M.; Eissa, N.; Bernstein, C.N.; Khafipour, E.; Ghia, J.E. Antepartum Antibiotic Treatment Increases Offspring Susceptibility to Experimental Colitis: A Role of the Gut Microbiota. PLoS ONE 2015, 10, e142536. [Google Scholar] [CrossRef]
- Jiao, J.; Lu, Q.; Forster, R.J.; Zhou, C.; Wang, M.; Kang, J.; Tan, Z. Age and feeding system (supplemental feeding versus grazing) modulates colonic bacterial succession and host mucosal immune maturation in goats. J. Anim. Sci. 2016, 94, 2506–2518. [Google Scholar] [CrossRef]
- Amato, K.R.; Yeoman, C.J.; Kent, A.; Righini, N.; Carbonero, F.; Estrada, A.; Gaskins, H.R.; Stumpf, R.M.; Yildirim, S.; Torralba, M.; et al. Habitat degradation impacts black howler monkey (Alouatta pigra) gastrointestinal microbiomes. ISME J. 2013, 7, 1344–1353. [Google Scholar] [CrossRef] [PubMed]
- Segata, N.; Izard, J.; Waldron, L.; Gevers, D.; Miropolsky, L.; Garrett, W.S.; Huttenhower, C. Metagenomic biomarker discovery and explanation. Genome Biol. 2011, 12, R60. [Google Scholar] [CrossRef]
- Zhu, J.; Wu, Y.; Jiang, A.; Li, B.; Ran, T.; Zhou, C.; Xiao, D.; Tan, Z. Effects of dietary N-carbamylglutamate on rumen fermentation parameters, and bacterial community diversity of Holstein dairy cows in Tibet. Front. Microbiol. 2023, 14, 1101620. [Google Scholar] [CrossRef]
- Jiang, A.; Liu, Z.; Yang, Z.; Zhang, S.; Wu, J.; Zhou, C.; Tan, Z. Direct-fed microbials optimize ruminal fermentation, microbial ecosystem and milk quality to enhance the lactation performance of Sanhe dairy cows. Anim. Microbiome 2025, 7, 75. [Google Scholar] [CrossRef]
- Sun, M.; Qian, X.; Chen, C.; Cheng, S.; Jia, B.; Zhu, Y.; Sun, X. Ectopic Expression of GsSRK in Medicago sativa Reveals Its Involvement in Plant Architecture and Salt Stress Responses. Front. Plant Sci. 2018, 9, 226. [Google Scholar] [CrossRef] [PubMed]
- Tian, Y.; Zhang, X.; Li, S.; Liu, K.; Guo, P. Effect of Harvest Time and Microbial Anaerobic Fermentation at Ruminal Degradability, In Vitro Digestibility to Milk Production and Milk Quality for Whole Plant Zhang Hybrid Millet in Dairy Cows. Animals 2019, 9, 749. [Google Scholar] [CrossRef]
- Wang, D.; Liang, G.; Wang, B.; Sun, H.; Liu, J.; Guan, L.L. Systematic microRNAome profiling reveals the roles of microRNAs in milk protein metabolism and quality: Insights on low-quality forage utilization. Sci. Rep. 2016, 6, 21194. [Google Scholar] [CrossRef] [PubMed]
- Wang, Y.; Yu, Q.; Wang, X.; Song, J.; Lambo, M.T.; Huang, J.; He, P.; Li, Y.; Zhang, Y. Replacing alfalfa hay with industrial hemp ethanol extraction byproduct and Chinese wildrye hay: Effects on lactation performance, plasma metabolites, and bacterial communities in Holstein cows. Front. Vet. Sci. 2023, 10, 1061219. [Google Scholar] [CrossRef] [PubMed]
- Kang, J.; Tang, S.; Zhong, R.; Tan, Z.; Wu, D. Alfalfa Silage Treated with Sucrose Has an Improved Feed Quality and More Beneficial Bacterial Communities. Front. Microbiol. 2021, 12, 670165. [Google Scholar] [CrossRef]
- Joch, M.; Kudrna, V.; Výborná, A.; Tyrolová, Y.; Jančík, F.; Kubelková, P.; Vadroňová, M.; Tichá, D. Effect of corn shredlage on feed intake, rumen fermentation, and lactation performance of dairy cows fed a low-fibre diet. Ital. J. Anim. Sci. 2023, 22, 116–124. [Google Scholar] [CrossRef]
- Wang, Y.; Ying, G.; Zhang, Z.; Tang, Y.; Zhang, Y.; Chen, L. Bacillus velezensis promotes the proliferation of lactic acid bacteria and influences the fermentation quality of whole-plant corn silage. Front. Plant Sci. 2024, 15, 1285582. [Google Scholar] [CrossRef]
- Calberry, J.M.; Plaizier, J.C.; Einarson, M.S.; McBride, B.W. Effects of Replacing Chopped Alfalfa Hay with Alfalfa Silage in a Total Mixed Ration on Production and Rumen Conditions of Lactating Dairy Cows. J. Dairy Sci. 2003, 86, 3611–3619. [Google Scholar] [CrossRef]
- Thomas, J.W.; Brown, L.D.; Emery, R.S.; Benne, E.J.; Huber, J.T. Comparisons between alfalfa silage and hay. J. Dairy Sci. 1969, 52, 195. [Google Scholar] [CrossRef]
- Niu, J.; Liu, X.; Xu, J.; Li, F.; Wang, J.; Zhang, X.; Yang, X.; Wang, L.; Ma, S.; Li, D.; et al. Effects of Silage Diet on Meat Quality through Shaping Gut Microbiota in Finishing Pigs. Microbiol. Spectr. 2023, 11, e241622. [Google Scholar] [CrossRef]
- Caparra, P.; Chies, L.; Scerra, M.; Foti, F.; Bognanno, M.; Cilione, C.; De Caria, P.; Claps, S.; Cifuni, G.F. Effect of Dietary Ensiled Olive Cake Supplementation on Performance and Meat Quality of Apulo-Calabrese Pigs. Animals 2023, 13, 2022. [Google Scholar] [CrossRef] [PubMed]
- Jawaid, M.Z.; Ashfaq, M.Y.; Al-Ghouti, M.; Zouari, N. Insights into population adaptation and biodiversity of lactic acid bacteria in challenged date palm leaves silaging, using MALDI-TOF MS. Curr. Res. Microb Sci. 2024, 6, 100235. [Google Scholar] [CrossRef]
- Khan, M.R.; Azam, S.; Ahmad, S.; Ali, Q.; Liaqat, Z.; Rehman, N.; Khan, I.; Alharbi, M.; Alshammari, A. Molecular Characterization and Epidemiology of Antibiotic Resistance Genes of beta-Lactamase Producing Bacterial Pathogens Causing Septicemia from Tertiary Care Hospitals. Antibiotics 2023, 12, 617. [Google Scholar] [CrossRef]
- Kargar, S.; Kanani, M.; Albenzio, M.; Caroprese, M. Substituting corn silage with reconstituted forage or nonforage fiber sources in the starter diets of Holstein calves: Effects on performance, ruminal fermentation, and blood metabolites. J. Anim. Sci. 2019, 97, 3046–3055. [Google Scholar] [CrossRef]
- Shi, J.; Zhang, G.; Ke, W.; Pan, Y.; Hou, M.; Chang, C.; Sa, D.; Lv, M.; Liu, Y.; Lu, Q. Effect of endogenous sodium and potassium ions in plants on the quality of alfalfa silage and bacterial community stability during fermentation. Front. Plant Sci. 2023, 14, 1295114. [Google Scholar] [CrossRef]
- de Souza, D.A.P.; Mendonca, C.; Moreno, A.; Bueno, A.; de Almeida, S.; Seibert, L.; Converti, A.; Watanabe, I.S.; Gierus, M.; de Souza, O.R. Antibacterial and antifungal activity of crude and freeze-dried bacteriocin-like inhibitory substance produced by Pediococcus pentosaceus. Sci. Rep. 2020, 10, 12291. [Google Scholar] [CrossRef] [PubMed]
- Muhmood, A.; Liu, J.; Liu, D.; Liu, S.; Azzam, M.M.; Junaid, M.B.; Hou, L.; Le, G.; Huang, K. Mitigation of Deoxynivalenol (DON)- and Aflatoxin B1 (AFB1)-Induced Immune Dysfunction and Apoptosis in Mouse Spleen by Curcumin. Toxins 2024, 16, 356. [Google Scholar] [CrossRef] [PubMed]
- Ma, J.; Wang, C.; Wang, Z.; Cao, G.; Hu, R.; Wang, X.; Zou, H.; Kang, K.; Peng, Q.; Xue, B.; et al. Active dry yeast supplementation improves the growth performance, rumen fermentation, and immune response of weaned beef calves. Anim. Nutr. 2021, 7, 1352–1359. [Google Scholar] [CrossRef]
- Cheng, Z.; Meng, Z.; Tan, D.; Datsomor, O.; Zhan, K.; Lin, M.; Zhao, G. Effects of supplementation of sodium acetate on rumen fermentation and microbiota in postpartum dairy cows. Front. Microbiol. 2022, 13, 1053503. [Google Scholar] [CrossRef]
- Zou, Y.; Zou, X.P.; Cao, X.L.G.J. Substituting oat hay or maize silage for portion of alfalfa hay affects growth performance, ruminal fermentation, and nutrient digestibility of weaned calves. Anim. Biosci. 2018, 31, 369–378. [Google Scholar] [CrossRef]
- Barbato, O.; Holmes, B.; Filipescu, I.E.; Celi, P. Dietary Supplementation of Yerba Mate (Ilex paraguariensis) during the Dry Period Improves Redox Balance in Lactating Dairy Cows. Antioxidants 2019, 8, 38. [Google Scholar] [CrossRef]
- Kong, F.; Wang, S.; Dai, D.; Cao, Z.; Wang, Y.; Li, S.; Wang, W. Preliminary Investigation of the Effects of Rosemary Extract Supplementation on Milk Production and Rumen Fermentation in High-Producing Dairy Cows. Antioxidants 2022, 11, 1715. [Google Scholar] [CrossRef]
- Qu, X.; Raza, S.; Zhao, Y.; Deng, J.; Ma, J.; Wang, J.; Alkhorayef, N.; Alkhalil, S.S.; Pant, S.D.; Lei, H.; et al. Effect of Tea Saponins on Rumen Microbiota and Rumen Function in Qinchuan Beef Cattle. Microorganisms 2023, 11, 374. [Google Scholar] [CrossRef] [PubMed]
- Jing, X.; Ding, L.; Zhou, J.; Huang, X.; Degen, A.; Long, R. The adaptive strategies of yaks to live in the Asian highlands. Anim. Nutr. 2022, 9, 249–258. [Google Scholar] [CrossRef]
- Dai, R.; Ma, X.; Dingkao, R.; Huang, C.; La, Y.; Li, X.; Ma, X.; Wu, X.; Chu, M.; Guo, X.; et al. Effects of dietary crude protein levels in the concentrate supplement after grazing on rumen microbiota and metabolites by using metagenomics and metabolomics in Jersey-yak. Front. Microbiol. 2023, 14, 1124917. [Google Scholar] [CrossRef]
- Beaver, A.; Petersen, C.; Weary, D.M.; Finlay, B.B.; von Keyserlingk, M.A.G. Differences in the fecal microbiota of dairy calves reared with differing sources of milk and levels of maternal contact. JDS Commun. 2021, 2, 200–206. [Google Scholar] [CrossRef]
- Li, M.; Zi, X.; Lv, R.; Zhang, L.; Ou, W.; Chen, S.; Hou, G.; Zhou, H. Cassava Foliage Effects on Antioxidant Capacity, Growth, Immunity, and Ruminal Microbial Metabolism in Hainan Black Goats. Microorganisms 2023, 11, 2320. [Google Scholar] [CrossRef]
- Tan, R.; Jin, M.; Shao, Y.; Yin, J.; Li, H.; Chen, T.; Shi, D.; Zhou, S.; Li, J.; Yang, D. High-sugar, high-fat, and high-protein diets promote antibiotic resistance gene spreading in the mouse intestinal microbiota. Gut Microbes. 2022, 14, 2022442. [Google Scholar] [CrossRef] [PubMed]
- Wang, Y.; Takano, T.; Zhou, Y.; Wang, R.; Toshimitsu, T.; Sashihara, T.; Tanokura, M.; Miyakawa, T.; Nakajima-Adachi, H.; Hachimura, S. Orally administered Lactiplantibacillus plantarum OLL2712 decreased intestinal permeability, especially in the ileum: Ingested lactic acid bacteria alleviated obesity-induced inflammation by collaborating with gut microbiota. Front. Immunol. 2023, 14, 1123052. [Google Scholar] [CrossRef] [PubMed]
- Antoine, D.; Chupikova, I.; Jalodia, R.; Singh, P.K.; Roy, S. Chronic Morphine Treatment and Antiretroviral Therapy Exacerbate HIV-Distal Sensory Peripheral Neuropathy and Induce Distinct Microbial Alterations in the HIV Tg26 Mouse Model. Int. J. Mol. Sci. 2024, 25, 1569. [Google Scholar] [CrossRef]
- Huang, F.; Pan, H.; Tan, Z.; Chen, L.; Li, T.; Liu, Y. Prevotella histicola Prevented Particle-Induced Osteolysis via Gut Microbiota-Dependent Modulation of Inflammation in Ti-Treated Mice. Probiotics Antimicrob. Proteins 2024, 16, 383–393. [Google Scholar]
- Hartinger, T.; Pacifico, C.; Sener-Aydemir, A.; Poier, G.; Kreuzer-Redmer, S.; Terler, G.; Klevenhusen, F.; Zebeli, Q. Dietary carbohydrate sources differently prime the microbial ecosystem but not the epithelial gene expression profile along the complete gut of young calves. Anim. Microbiome 2024, 6, 12. [Google Scholar] [CrossRef] [PubMed]
- Yin, X.; Wang, P.; Yan, Z.; Yang, Q.; Huang, X.; Gun, S. Effects of Whole-Plant Corn Silage on Growth Performance, Serum Biochemical Indices, and Fecal Microorganisms in Hezuo Pigs. Animals 2024, 14, 662. [Google Scholar] [CrossRef] [PubMed]
- Nathani, N.M.; Patel, A.K.; Mootapally, C.S.; Reddy, B.; Shah, S.V.; Lunagaria, P.M.; Kothari, R.K.; Joshi, C.G. Effect of roughage on rumen microbiota composition in the efficient feed converter and sturdy Indian Jaffrabadi buffalo (Bubalus bubalis). BMC Genom. 2015, 16, 1116. [Google Scholar] [CrossRef]
- Ransom-Jones, E.; Jones, D.L.; McCarthy, A.J.; McDonald, J.E. The Fibrobacteres: An important phylum of cellulose-degrading bacteria. Microb. Ecol. 2012, 63, 267–281. [Google Scholar] [CrossRef] [PubMed]
- Xue, M.Y.; Wu, J.J.; Xie, Y.Y.; Zhu, S.L.; Zhong, Y.F.; Liu, J.X.; Sun, H.Z. Investigation of fiber utilization in the rumen of dairy cows based on metagenome-assembled genomes and single-cell RNA sequencing. Microbiome 2022, 10, 11. [Google Scholar] [CrossRef]
- Duniere, L.; Ruiz, P.; Lebbaoui, Y.; Guillot, L.; Bernard, M.; Forano, E.; Chaucheyras-Durand, F. Effects of rearing mode on gastro-intestinal microbiota and development, immunocompetence, sanitary status and growth performance of lambs from birth to two months of age. Anim. Microbiome 2023, 5, 34. [Google Scholar] [CrossRef]
- Ianni, A.; Martino, G. Dietary Grape Pomace Supplementation in Dairy Cows: Effect on Nutritional Quality of Milk and Its Derived Dairy Products. Foods 2020, 9, 168. [Google Scholar] [CrossRef]
- de Araújo, A.B.; Azul, F.V.C.S.; Silva, F.R.M.; de Almeida, T.S.; Oliveira, J.V.N.; Pimenta, A.T.Á.; Bezerra, A.M.E.; Machado, N.J.; Leal, L.K.A.M.; Rauf, A. Antineuroinflammatory Effect of Amburana cearensis and Its Molecules Coumarin and Amburoside A by Inhibiting the MAPK Signaling Pathway in LPS-Activated BV-2 Microglial Cells. Oxidative Med. Cell. Longev. 2022, 2022, 6304014–6304087. [Google Scholar] [CrossRef]
- Lam, M.Q.; Oates, N.C.; Leadbeater, D.R.; Goh, K.M.; Yahya, A.; Md, S.M.; Ibrahim, Z.; Bruce, N.C.; Chong, C.S. Genomic Analysis to Elucidate the Lignocellulose Degrading Capability of a New Halophile Robertkochia solimangrovi. Genes 2022, 13, 2135. [Google Scholar] [CrossRef]


| Ingredients (%) | CON | AS |
|---|---|---|
| Cornsilage | 35.74 | 35.74 |
| Concentrated feed 1 | 39.73 | 39.73 |
| Alfalfa hay | 9.46 | 3.78 |
| Alfalfa silage | 0.00 | 5.68 |
| Flakedcorn | 8.70 | 8.70 |
| Beetrootmeal | 5.74 | 5.74 |
| Bakingsoda | 0.63 | 0.63 |
| Total | 100.00 | 100.00 |
| Nutrient levels 2 (%) | ||
| CP | 14.89 | 14.83 |
| EE | 3.05 | 3.08 |
| NDF | 32.37 | 32.59 |
| ADF | 17.04 | 17.16 |
| Ash | 2.97 | 3.02 |
| Items | CON | AS | SEM | p-Value |
|---|---|---|---|---|
| Milk yield (kg/d) | 23.33 | 25.60 | 0.897 | 0.092 |
| Milk composition | ||||
| Milk protein (%) | 3.39 | 3.49 | 0.040 | 0.146 |
| Milk fat (%) | 3.51 | 3.71 | 0.100 | 0.174 |
| Milk lactose (%) | 4.64 | 4.64 | 0.075 | 0.993 |
| MUN (%) | 13.40 | 14.45 | 0.622 | 0.254 |
| Lactation performance | ||||
| 4% FCM 1 | 21.61 | 24.47 | 0.792 | 0.024 |
| ECM 2 | 16.23 | 18.39 | 0.512 | 0.006 |
| Milk protein (g/d) | 0.79 | 0.89 | 0.028 | 0.022 |
| Milk fat (g/d) | 0.82 | 0.95 | 0.037 | 0.031 |
| Milk lactose (g/d) | 1.09 | 1.19 | 0.050 | 0.194 |
| Milk protein (g/kg) | 33.93 | 34.85 | 0.400 | 0.146 |
| Milk fat (g/kg) | 35.06 | 37.05 | 0.999 | 0.174 |
| Milk lactose (g/kg) | 46.42 | 46.43 | 0.747 | 0.993 |
| Apparent digestibility | ||||
| DM (%) | 90.44 | 87.62 | 0.881 | 0.051 |
| EE (%) | 82.52 | 81.42 | 2.060 | 0.709 |
| CP (%) | 63.55 | 63.84 | 2.214 | 0.928 |
| NDF (%) | 73.89 | 71.25 | 2.198 | 0.429 |
| ADF (%) | 72.09 | 71.85 | 2.427 | 0.946 |
| Items 1 | CON | AS | SEM | p-Value |
|---|---|---|---|---|
| TP (g/L) | 86.62 | 88.96 | 1.600 | 0.302 |
| ALB (g/L) | 38.49 | 37.08 | 0.746 | 0.177 |
| GLB (g/L) | 50.38 | 49.57 | 1.832 | 0.766 |
| ALB/GLB | 0.79 | 0.78 | 0.030 | 0.778 |
| ALT (U/L) | 40.90 | 38.59 | 1.624 | 0.322 |
| AST (U/L) | 86.67 | 91.80 | 3.171 | 0.267 |
| AST/ALT | 2.59 | 2.51 | 0.176 | 0.757 |
| ALP (U/L) | 78.80 | 73.24 | 8.045 | 0.679 |
| BUN (mmol/L) | 5.52 | 5.36 | 0.242 | 0.639 |
| GLU (mmol/L) | 3.50 | 3.27 | 0.182 | 0.358 |
| TG (mmol/L) | 0.16 | 0.17 | 0.007 | 0.191 |
| T-CHO (mmol/L) | 4.90 | 4.87 | 0.180 | 0.918 |
| Items | CON | AS | SEM | p-Value |
|---|---|---|---|---|
| IgG (mg/mL) | 6.75 | 5.84 | 0.269 | 0.026 |
| IgA (μg/mL) | 2223.63 | 2018.01 | 96.547 | 0.136 |
| IgM (μg/mL) | 1425.72 | 1323.86 | 62.901 | 0.259 |
| IFNγ (pg/mL) | 727.81 | 840.99 | 45.257 | 0.097 |
| IL1β (pg/mL) | 588.70 | 631.48 | 24.785 | 0.235 |
| IL2 (pg/mL) | 631.43 | 735.98 | 45.290 | 0.113 |
| IL4 (pg/mL) | 43.63 | 39.16 | 1.912 | 0.146 |
| IL6 (pg/mL) | 83.41 | 116.09 | 7.100 | 0.003 |
| IL8 (pg/mL) | 174.63 | 183.36 | 9.589 | 0.518 |
| TNFα (pg/mL) | 147.09 | 149.93 | 8.757 | 0.818 |
| Items | CON | AS | SEM | p-Value |
|---|---|---|---|---|
| MCP (mg/mL) | 1.39 | 1.24 | 0.039 | 0.016 |
| NH3-N (mg/dL) | 3.64 | 3.99 | 0.388 | 0.516 |
| Acetate (mmol/L) | 60.98 | 63.50 | 2.450 | 0.461 |
| Propionate (mmol/L) | 23.18 | 20.30 | 1.530 | 0.187 |
| Isobutyrate (mmol/L) | 0.58 | 0.66 | 0.040 | 0.193 |
| Butyrate (mmol/L) | 9.91 | 10.96 | 0.632 | 0.261 |
| Isovalerate (mmol/L) | 1.04 | 1.03 | 0.089 | 0.951 |
| Valerate (mmol/L) | 1.42 | 1.33 | 0.086 | 0.471 |
| TVFA (mmol/L) | 100.03 | 96.51 | 3.167 | 0.428 |
| Acetate/Propionate | 2.78 | 3.17 | 0.200 | 0.190 |
Disclaimer/Publisher’s Note: The statements, opinions and data contained in all publications are solely those of the individual author(s) and contributor(s) and not of MDPI and/or the editor(s). MDPI and/or the editor(s) disclaim responsibility for any injury to people or property resulting from any ideas, methods, instructions or products referred to in the content. |
© 2025 by the authors. Licensee MDPI, Basel, Switzerland. This article is an open access article distributed under the terms and conditions of the Creative Commons Attribution (CC BY) license (https://creativecommons.org/licenses/by/4.0/).
Share and Cite
Xia, T.; Liu, Z.; Yang, Z.; Jiang, A.; Zhou, C.; Tan, Z. Effects of Partial Replacement of Alfalfa Hay with Alfalfa Silage in Dairy Cows: Impacts on Production Performance and Rumen Microbiota. Animals 2025, 15, 2748. https://doi.org/10.3390/ani15182748
Xia T, Liu Z, Yang Z, Jiang A, Zhou C, Tan Z. Effects of Partial Replacement of Alfalfa Hay with Alfalfa Silage in Dairy Cows: Impacts on Production Performance and Rumen Microbiota. Animals. 2025; 15(18):2748. https://doi.org/10.3390/ani15182748
Chicago/Turabian StyleXia, Tian, Zixin Liu, Ziyan Yang, Aoyu Jiang, Chuanshe Zhou, and Zhiliang Tan. 2025. "Effects of Partial Replacement of Alfalfa Hay with Alfalfa Silage in Dairy Cows: Impacts on Production Performance and Rumen Microbiota" Animals 15, no. 18: 2748. https://doi.org/10.3390/ani15182748
APA StyleXia, T., Liu, Z., Yang, Z., Jiang, A., Zhou, C., & Tan, Z. (2025). Effects of Partial Replacement of Alfalfa Hay with Alfalfa Silage in Dairy Cows: Impacts on Production Performance and Rumen Microbiota. Animals, 15(18), 2748. https://doi.org/10.3390/ani15182748

