Super-Enhancer Drives THBS3 Expression to Regulate the Proliferation and Differentiation of Bovine Muscle Stem Cells
Simple Summary
Abstract
1. Introduction
2. Materials and Methods
2.1. Multi-Omics Joint Analysis
2.2. Sample Preparation
2.3. Cell Culture
2.4. Total RNA Extraction
2.5. Quantitative Reverse Transcription Polymerase Chain Reaction (RT-qPCR)
2.6. Synthesis and Transfection of Small Interfering RNA (siRNA)
2.7. Cell Counting Kit-8 (CCK-8) Assay
2.8. 5-Ethynyl-20-Deoxyuridine (EdU) Assay
2.9. Western Blot (WB)
2.10. Immunofluorescence
2.11. RNA-Seq Analysis
2.12. Chromatin Conformation Capture (3C)
2.13. Dual-Luciferase Reporter System Assay
2.14. Vector Construction and Transfection
2.15. Enhancers E15 and E16 Combined Motif
2.16. Statistical Analysis
3. Results
3.1. Analysis of Genes Regulated by Bovine Muscle Super-Enhancer
3.2. THBS3 Screening and Its Expression Distribution Characteristics
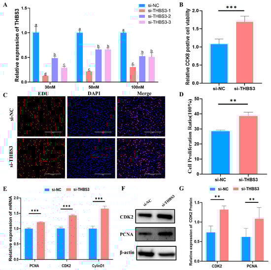
3.3. Interfering with THBS3 Promotes Proliferation of Bovine MuSCs
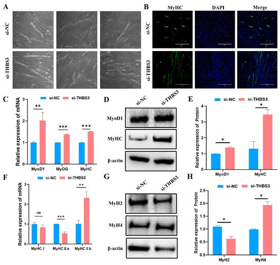
3.4. Interfering with THBS3 Promotes Myogenic Differentiation of Bovine MuSCs
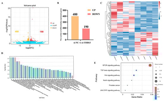
3.5. Screening of Differentially Expressed Genes and Functional Analysis After Interfering with THBS3
3.6. Identification of Chromatin Loop Structures of THBS3-SE and THBS3 Promoters
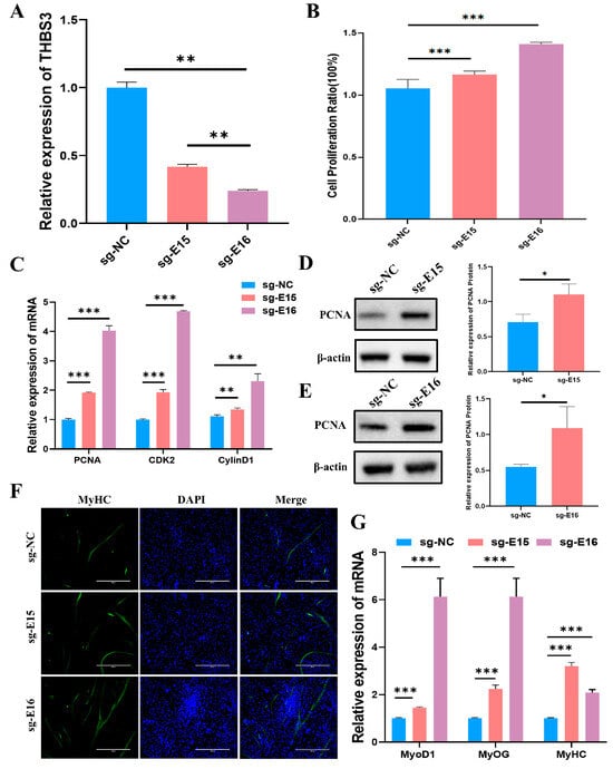
3.7. Inhibition of E15 or E16 Activity Promoted Proliferation and Myogenic Differentiation of Bovine MuSCs
4. Discussion
5. Conclusions
Supplementary Materials
Author Contributions
Funding
Institutional Review Board Statement
Informed Consent Statement
Data Availability Statement
Acknowledgments
Conflicts of Interest
References
- Relaix, F.; Bencze, M.; Borok, M.J.; Der Vartanian, A.; Gattazzo, F.; Mademtzoglou, D.; Perez-Diaz, S.; Prola, A.; Reyes-Fernandez, P.C.; Rotini, A.; et al. Perspectives on skeletal muscle stem cells. Nat. Commun. 2021, 12, 692. [Google Scholar] [CrossRef]
- Maire, P.; Dos Santos, M.; Madani, R.; Sakakibara, I.; Viaut, C.; Wurmser, M. Myogenesis control by SIX transcriptional complexes. Semin. Cell Dev. Biol. 2020, 104, 51–64. [Google Scholar] [CrossRef]
- Wang, M.; Song, W.; Jin, C.; Huang, K.; Yu, Q.; Qi, J.; Zhang, Q.; He, Y. Pax3 and pax7 exhibit distinct and overlapping functions in marking muscle satellite cells and muscle repair in a marine teleost, sebastes schlegelii. Int. J. Mol. Sci. 2021, 22, 3769. [Google Scholar] [CrossRef]
- Hernández-Hernández, J.M.; García-González, E.G.; Brun, C.E.; Rudnicki, M.A. The myogenic regulatory factors, determinants of muscle development, cell identity and regeneration. Semin. Cell Dev. Biol. 2017, 72, 10–18. [Google Scholar] [CrossRef] [PubMed]
- Shirakawa, T.; Toyono, T.; Inoue, A.; Matsubara, T.; Kawamoto, T.; Kokabu, S. Factors regulating or regulated by myogenic regulatory factors in skeletal muscle stem cells. Cells 2022, 11, 1493. [Google Scholar] [CrossRef]
- Lu, Y.W.; Martino, N.; Gerlach, B.D.; Lamar, J.M.; Vincent, P.A.; Adam, A.P.; Schwarz, J.J. MEF2 (myocyte enhancer factor 2) is essential for endothelial homeostasis and the atheroprotective gene expression program. Arterioscler. Thromb. Vasc. Biol. 2021, 41, 1105–1123. [Google Scholar] [CrossRef] [PubMed]
- Zhang, S.; Wang, C.; Qin, S.; Chen, C.; Bao, Y.; Zhang, Y.; Xu, L.; Liu, Q.; Zhao, Y.; Li, K.; et al. Analyzing super-enhancer temporal dynamics reveals potential critical enhancers and their gene regulatory networks underlying skeletal muscle development. Genome Res. 2024, 34, 2190–2202. [Google Scholar] [CrossRef]
- Kim, M.; Adu-Gyamfi, E.A.; Kim, J.; Lee, B.K. Super-enhancer-associated transcription factors collaboratively regulate trophoblast-active gene expression programs in human trophoblast stem cells. Nucleic Acids Res. 2023, 51, 3806–3819. [Google Scholar] [CrossRef]
- Wang, A.; Yan, S.; Liu, J.; Chen, X.; Hu, M.; Du, X.; Jiang, W.; Pan, Z.; Fan, L.; Sun, G. Endoplasmic reticulum stress-related super enhancer promotes epithelial-mesenchymal transformation in hepatocellular carcinoma through CREB5 mediated activation of TNC. Cell Death Dis. 2025, 16, 73. [Google Scholar] [CrossRef] [PubMed]
- Tan, B.; Hong, L.; Xiao, L.; Wu, J.; Lu, G.; Wang, S.; Liu, L.; Zheng, E.; Cai, G.; Li, Z.; et al. Rewiring of 3d chromatin topology orchestrates transcriptional reprogramming in muscle fiber-type specification and transformation. Nat. Commun. 2025, 16, 5833. [Google Scholar] [CrossRef]
- Liu, Z.; Zhang, X.; Lei, H.; Lam, N.; Carter, S.; Yockey, O.; Xu, M.; Mendoza, A.; Hernandez, E.R.; Wei, J.S.; et al. CASZ1 induces skeletal muscle and rhabdomyosarcoma differentiation through a feed-forward loop with MYOD and MYOG. Nat. Commun. 2020, 11, 911. [Google Scholar] [CrossRef]
- Tapscott, S.J. The circuitry of a master switch: Myod and the regulation of skeletal muscle gene transcription. Development 2005, 132, 2685–2695. [Google Scholar] [CrossRef]
- Whyte, W.A.; Orlando, D.A.; Hnisz, D.; Abraham, B.J.; Lin, C.Y.; Kagey, M.H.; Rahl, P.B.; Lee, T.I.; Young, R.A. Master transcription factors and mediator establish super-enhancers at key cell identity genes. Cell 2013, 153, 307–319. [Google Scholar] [CrossRef]
- Huang, J.; Zhang, T.; Li, H.; Li, Z.; Yin, S.; Liu, Y.; Zhang, C.; Qiu, Y.; Yu, H. Ubiquitination-dependent LLGL2 degradation drives colorectal cancer progression via THBS3 mRNA stabilization. Adv. Sci. 2025, e01656. [Google Scholar] [CrossRef] [PubMed]
- Schips, T.G.; Vanhoutte, D.; Vo, A.; Correll, R.N.; Brody, M.J.; Khalil, H.; Karch, J.; Tjondrokoesoemo, A.; Sargent, M.A.; Maillet, M.; et al. Thrombospondin-3 augments injury-induced cardiomyopathy by intracellular integrin inhibition and sarcolemmal instability. Nat. Commun. 2019, 10, 76. [Google Scholar] [CrossRef] [PubMed]
- Ma, Y.; Han, X.; Zan, S.; Liu, H.; Zhou, X.; Zhao, D.; Xing, R.; Zhao, P. Microrna363-5p targets thrombospondin3 to regulate pathological cardiac remodeling. Mol. Cell Biochem. 2025, 480, 2487–2500. [Google Scholar] [CrossRef] [PubMed]
- Bergmeier, V.; Etich, J.; Pitzler, L.; Frie, C.; Koch, M.; Fischer, M.; Rappl, G.; Abken, H.; Tomasek, J.J.; Brachvogel, B. Identification of a myofibroblast-specific expression signature in skin wounds. Matrix Biol. 2018, 65, 59–74. [Google Scholar] [CrossRef]
- Zhao, X.; Wang, C.; Wang, Y.; Lin, H.; Wang, H.; Hu, H.; Wang, J. Comparative gene expression profiling of muscle reveals potential candidate genes affecting drip loss in pork. BMC Genet. 2019, 20, 89. [Google Scholar] [CrossRef]
- Vanhoutte, D.; Schips, T.G.; Kwong, J.Q.; Davis, J.; Tjondrokoesoemo, A.; Brody, M.J.; Sargent, M.A.; Kanisicak, O.; Yi, H.; Gao, Q.Q.; et al. Thrombospondin expression in myofibers stabilizes muscle membranes. eLife 2016, 5, e17589. [Google Scholar] [CrossRef]
- Pott, S.; Lieb, J.D. What are super-enhancers? Nat. Genet. 2015, 47, 8–12. [Google Scholar] [CrossRef]
- Zhang, R.; Pan, Y.; Feng, W.; Zhao, Y.; Yang, Y.; Wang, L.; Zhang, Y.; Cheng, J.; Jiang, Q.; Zheng, Z.; et al. HDAC11 regulates the proliferation of bovine muscle stem cells through the notch signaling pathway and inhibits muscle regeneration. J. Agric. Food Chem. 2022, 70, 9166–9178. [Google Scholar] [CrossRef]
- Zhang, R.; Pan, Y.; Zou, C.; An, Q.; Cheng, J.; Li, P.; Zheng, Z.; Pan, Y.; Feng, W.; Yang, S.; et al. CircUBE2q2 promotes differentiation of cattle muscle stem cells and is a potential regulatory molecule of skeletal muscle development. BMC Genom. 2022, 23, 267. [Google Scholar] [CrossRef]
- Zuin, J.; Roth, G.; Zhan, Y.; Cramard, J.; Redolfi, J.; Piskadlo, E.; Mach, P.; Kryzhanovska, M.; Tihanyi, G.; Kohler, H.; et al. Nonlinear control of transcription through enhancer-promoter interactions. Nature 2022, 604, 571–577. [Google Scholar] [CrossRef]
- Picard, B.; Lefaucheur, L.; Berri, C.; Duclos, M.J. Muscle fibre ontogenesis in farm animal species. Reprod. Nutr. Dev. 2002, 42, 415–431. [Google Scholar] [CrossRef]
- Feng, Y.; Raza, S.H.A.; Liang, C.; Wang, X.; Wang, J.; Zhang, W.; Zan, L. CREB1 promotes proliferation and differentiation by mediating the transcription of CCNA2 and MYOG in bovine myoblasts. Int. J. Biol. Macromol. 2022, 216, 32–41. [Google Scholar] [CrossRef]
- Zhang, J.; Yue, W.; Zhou, Y.; Liao, M.; Chen, X.; Hua, J. Super enhancers-functional cores under the 3d genome. Cell Prolif. 2021, 54, e12970. [Google Scholar] [CrossRef] [PubMed]
- Li, J.; Ruan, Y.; Jiang, C.; Sun, J.; An, D.; Zhou, B.; Liu, H.; Li, Z.; Xu, H. Tissue-specific expression of the porcine DHRS3 gene and its impact on the proliferation and differentiation of myogenic cells. Animals 2025, 15, 1101. [Google Scholar] [CrossRef] [PubMed]
- Chen, X.; Lin, J.; Chen, M.; Chen, Q.; Cai, Z.; Tang, A. Identification of adhesion-associated extracellular matrix component thrombospondin 3 as a prognostic signature for clear cell renal cell carcinoma. Investig. Clin. Urol. 2022, 63, 107–117. [Google Scholar] [CrossRef] [PubMed]
- Langley, B.; Thomas, M.; Bishop, A.; Sharma, M.; Gilmour, S.; Kambadur, R. Myostatin inhibits myoblast differentiation by down-regulating MyoD expression. J. Biol. Chem. 2002, 277, 49831–49840. [Google Scholar] [CrossRef]
- Eom, K.; Jeong, D.; Choi, J.; Gim, G.; Yum, S.; Jin, S.; Bae, H.; Jang, G. MSTN knockout enhances the production of MYOD1-mediated steak-type cultivated meat. J. Anim. Sci. Biotechnol. 2025, 16, 41. [Google Scholar] [CrossRef]
- Xu, M.; Chen, X.; Chen, D.; Yu, B.; Huang, Z. FoxO1: A novel insight into its molecular mechanisms in the regulation of skeletal muscle differentiation and fiber type specification. Oncotarget 2017, 8, 10662–10674. [Google Scholar] [CrossRef]
- Jiang, C.; Zhang, J.; Song, Y.; Song, X.; Wu, H.; Jiao, R.; Li, L.; Zhang, G.; Wei, D. FOXO1 regulates bovine skeletal muscle cells differentiation by targeting MYH3. Int. J. Biol. Macromol. 2024, 260 Pt 2, 129643. [Google Scholar] [CrossRef]
- Ragozzino, E.; Brancaccio, M.; Di Costanzo, A.; Scalabri, F.; Andolfi, G.; Wanderlingh, L.G.; Patriarca, E.J.; Minchiotti, G.; Altamura, S.; Summa, V.; et al. 6-bromoindirubin-3′-oxime intercepts GSK3 signaling to promote and enhance skeletal muscle differentiation affecting mir-206 expression in mice. Sci. Rep. 2019, 9, 18091. [Google Scholar] [CrossRef]
- Nersisyan, S.; Novosad, V.; Engibaryan, N.; Ushkaryov, Y.; Nikulin, S.; Tonevitsky, A. ECM-receptor regulatory network and its prognostic role in colorectal cancer. Front. Genet. 2021, 12, 782699. [Google Scholar] [CrossRef]
- Ge, X.; Jin, Y.; He, J.; Jia, Z.; Liu, Y.; Xu, Y. Extracellular matrix in skeletal muscle injury and atrophy: Mechanisms and therapeutic implications. J. Orthop. Transl. 2025, 52, 404–418. [Google Scholar] [CrossRef] [PubMed]
- Yoon, M. MTOR as a key regulator in maintaining skeletal muscle mass. Front. Physiol. 2017, 8, 788. [Google Scholar] [CrossRef] [PubMed]
- Bodine, S.C.; Stitt, T.N.; Gonzalez, M.; Kline, W.O.; Stover, G.L.; Bauerlein, R.; Zlotchenko, E.; Scrimgeour, A.; Lawrence, J.C.; Glass, D.J.; et al. Akt/mTOR pathway is a crucial regulator of skeletal muscle hypertrophy and can prevent muscle atrophy in vivo. Nat. Cell Biol. 2001, 3, 1014–1019. [Google Scholar] [CrossRef]
- Tang, H.; Inoki, K.; Brooks, S.V.; Okazawa, H.; Lee, M.; Wang, J.; Kim, M.; Kennedy, C.L.; Macpherson, P.C.D.; Ji, X.; et al. MTORC1 underlies age-related muscle fiber damage and loss by inducing oxidative stress and catabolism. Aging Cell 2019, 18, e12943. [Google Scholar] [CrossRef]
- Lee, S.; Yang, H.; Lee, H.; Park, D.J.; Kong, S.; Park, S.K. Systematic review of gastric cancer-associated genetic variants, gene-based meta-analysis, and gene-level functional analysis to identify candidate genes for drug development. Front. Genet. 2022, 13, 928783. [Google Scholar] [CrossRef] [PubMed]
- Li, X.; Huang, Q.; Meng, F.; Hong, C.; Li, B.; Yang, Y.; Qu, Z.; Wu, J.; Li, F.; Xin, H.; et al. Analysis of transcriptome differences between subcutaneous and intramuscular adipose tissue of tibetan pigs. Genes 2025, 16, 246. [Google Scholar] [CrossRef]
- Lavaud, M.; Tesfaye, R.; Lassous, L.; Brounais, B.; Baud’Huin, M.; Verrecchia, F.; Lamoureux, F.; Georges, S.; Ory, B. Super-enhancers: Drivers of cells’ identities and cells’ debacles. Epigenomics 2024, 16, 681–700. [Google Scholar] [CrossRef] [PubMed]
- Gryder, B.E.; Yohe, M.E.; Chou, H.; Zhang, X.; Marques, J.; Wachtel, M.; Schaefer, B.; Sen, N.; Song, Y.; Gualtieri, A.; et al. PAX3-FOXO1 establishes myogenic super enhancers and confers BET bromodomain vulnerability. Cancer Discov. 2017, 7, 884–899. [Google Scholar] [CrossRef]
- Peng, X.L.; So, K.K.; He, L.; Zhao, Y.; Zhou, J.; Li, Y.; Yao, M.; Xu, B.; Zhang, S.; Yao, H.; et al. MyoD- and FoxO3-mediated hotspot interaction orchestrates super-enhancer activity during myogenic differentiation. Nucleic Acids Res. 2017, 45, 8785–8805. [Google Scholar] [CrossRef]
- Gryder, B.E.; Wachtel, M.; Chang, K.; El Demerdash, O.; Aboreden, N.G.; Mohammed, W.; Ewert, W.; Pomella, S.; Rota, R.; Wei, J.S.; et al. Miswired enhancer logic drives a cancer of the muscle lineage. iScience 2020, 23, 101103. [Google Scholar] [CrossRef] [PubMed]
- Vos, E.S.M.; Valdes-Quezada, C.; Huang, Y.; Allahyar, A.; Verstegen, M.J.A.M.; Felder, A.; van der Vegt, F.; Uijttewaal, E.C.H.; Krijger, P.H.L.; de Laat, W. Interplay between CTCF boundaries and a super enhancer controls cohesin extrusion trajectories and gene expression. Mol. Cell 2021, 81, 3082–3095. [Google Scholar] [CrossRef]
- Zhang, X.; Choi, P.S.; Francis, J.M.; Imielinski, M.; Watanabe, H.; Cherniack, A.D.; Meyerson, M. Identification of focally amplified lineage-specific super-enhancers in human epithelial cancers. Nat. Genet. 2016, 48, 176–182. [Google Scholar] [CrossRef]
- Hu, X.; Wu, J.; Feng, Y.; Ma, H.; Zhang, E.; Zhang, C.; Sun, Q.; Wang, T.; Ge, Y.; Zong, D.; et al. METTL3-stabilized super enhancers-lncRNA SUCLG2-as1 mediates the formation of a long-range chromatin loop between enhancers and promoters of SOX2 in metastasis and radiosensitivity of nasopharyngeal carcinoma. Clin. Transl. Med. 2023, 13, e1361. [Google Scholar] [CrossRef]
- Zhang, N.; Mendieta-Esteban, J.; Magli, A.; Lilja, K.C.; Perlingeiro, R.C.R.; Marti-Renom, M.A.; Tsirigos, A.; Dynlacht, B.D. Muscle progenitor specification and myogenic differentiation are associated with changes in chromatin topology. Nat. Commun. 2020, 11, 6222. [Google Scholar] [CrossRef]
- Chandra, V.; Bhattacharyya, S.; Schmiedel, B.J.; Madrigal, A.; Gonzalez-Colin, C.; Fotsing, S.; Crinklaw, A.; Seumois, G.; Mohammadi, P.; Kronenberg, M.; et al. Promoter-interacting expression quantitative trait loci are enriched for functional genetic variants. Nat. Genet. 2021, 53, 110–119. [Google Scholar] [CrossRef]
- Mumbach, M.R.; Satpathy, A.T.; Boyle, E.A.; Dai, C.; Gowen, B.G.; Cho, S.W.; Nguyen, M.L.; Rubin, A.J.; Granja, J.M.; Kazane, K.R.; et al. Enhancer connectome in primary human cells identifies target genes of disease-associated DNA elements. Nat. Genet. 2017, 49, 1602–1612. [Google Scholar] [CrossRef] [PubMed]
- Ri, K.; Kim, C.; Pak, C.; Ri, P.; Om, H. The KLF6 super enhancer modulates cell proliferation via MiR-1301 in human hepatoma cells. Microrna 2020, 9, 64–69. [Google Scholar] [CrossRef] [PubMed]
- Garcia-Monclus, S.; Lopez-Alemany, R.; Almacellas-Rabaiget, O.; Herrero-Martin, D.; Huertas-Martinez, J.; Lagares-Tena, L.; Alba-Pavon, P.; Hontecillas-Prieto, L.; Mora, J.; de Alava, E.; et al. EphA2 receptor is a key player in the metastatic onset of ewing sarcoma. Int. J. Cancer 2018, 143, 1188–1201. [Google Scholar] [CrossRef] [PubMed]
- Cui, S.; Wu, Q.; Liu, M.; Su, M.; Liu, S.; Shao, L.; Han, X.; He, H. EphA2 super-enhancer promotes tumor progression by recruiting FOSL2 and TCF7l2 to activate the target gene EphA2. Cell Death Dis. 2021, 12, 264. [Google Scholar] [CrossRef] [PubMed]







Disclaimer/Publisher’s Note: The statements, opinions and data contained in all publications are solely those of the individual author(s) and contributor(s) and not of MDPI and/or the editor(s). MDPI and/or the editor(s) disclaim responsibility for any injury to people or property resulting from any ideas, methods, instructions or products referred to in the content. |
© 2025 by the authors. Licensee MDPI, Basel, Switzerland. This article is an open access article distributed under the terms and conditions of the Creative Commons Attribution (CC BY) license (https://creativecommons.org/licenses/by/4.0/).
Share and Cite
Huang, H.; Zhang, Y.; Cen, K.; Zou, C.; Wang, L.; Lu, J.; Mai, H.; Ding, J.; Pan, J.; Zhao, Z.; et al. Super-Enhancer Drives THBS3 Expression to Regulate the Proliferation and Differentiation of Bovine Muscle Stem Cells. Animals 2025, 15, 2615. https://doi.org/10.3390/ani15172615
Huang H, Zhang Y, Cen K, Zou C, Wang L, Lu J, Mai H, Ding J, Pan J, Zhao Z, et al. Super-Enhancer Drives THBS3 Expression to Regulate the Proliferation and Differentiation of Bovine Muscle Stem Cells. Animals. 2025; 15(17):2615. https://doi.org/10.3390/ani15172615
Chicago/Turabian StyleHuang, Han, Yongwang Zhang, Kehe Cen, Chaoxia Zou, Leyi Wang, Jiaqi Lu, Haiming Mai, Jinquan Ding, Junbo Pan, Zeyang Zhao, and et al. 2025. "Super-Enhancer Drives THBS3 Expression to Regulate the Proliferation and Differentiation of Bovine Muscle Stem Cells" Animals 15, no. 17: 2615. https://doi.org/10.3390/ani15172615
APA StyleHuang, H., Zhang, Y., Cen, K., Zou, C., Wang, L., Lu, J., Mai, H., Ding, J., Pan, J., Zhao, Z., Li, J., Deng, Y., Wei, J., Shi, D., Wei, Y., & Zhang, R. (2025). Super-Enhancer Drives THBS3 Expression to Regulate the Proliferation and Differentiation of Bovine Muscle Stem Cells. Animals, 15(17), 2615. https://doi.org/10.3390/ani15172615

