LncRNA Profiling and ceRNA Network Construction of Intrauterine Exosomes in Goats During Embryo Implantation
Simple Summary
Abstract
1. Introduction
2. Materials and Methods
2.1. Sample Collection and Exosome Isolation
2.2. RNA-Seq Analysis
2.3. Identification of Differentially Expressed lncRNAs (DELs)
2.4. Reverse Transcription Quantitative Polymerase Chain Reaction (RT-qPCR)
2.5. Construction of Co-Expression Network
2.6. GO and KEGG Enrichment Analysis
2.7. Construction of ceRNA Network
2.8. Statistical Analysis
3. Results
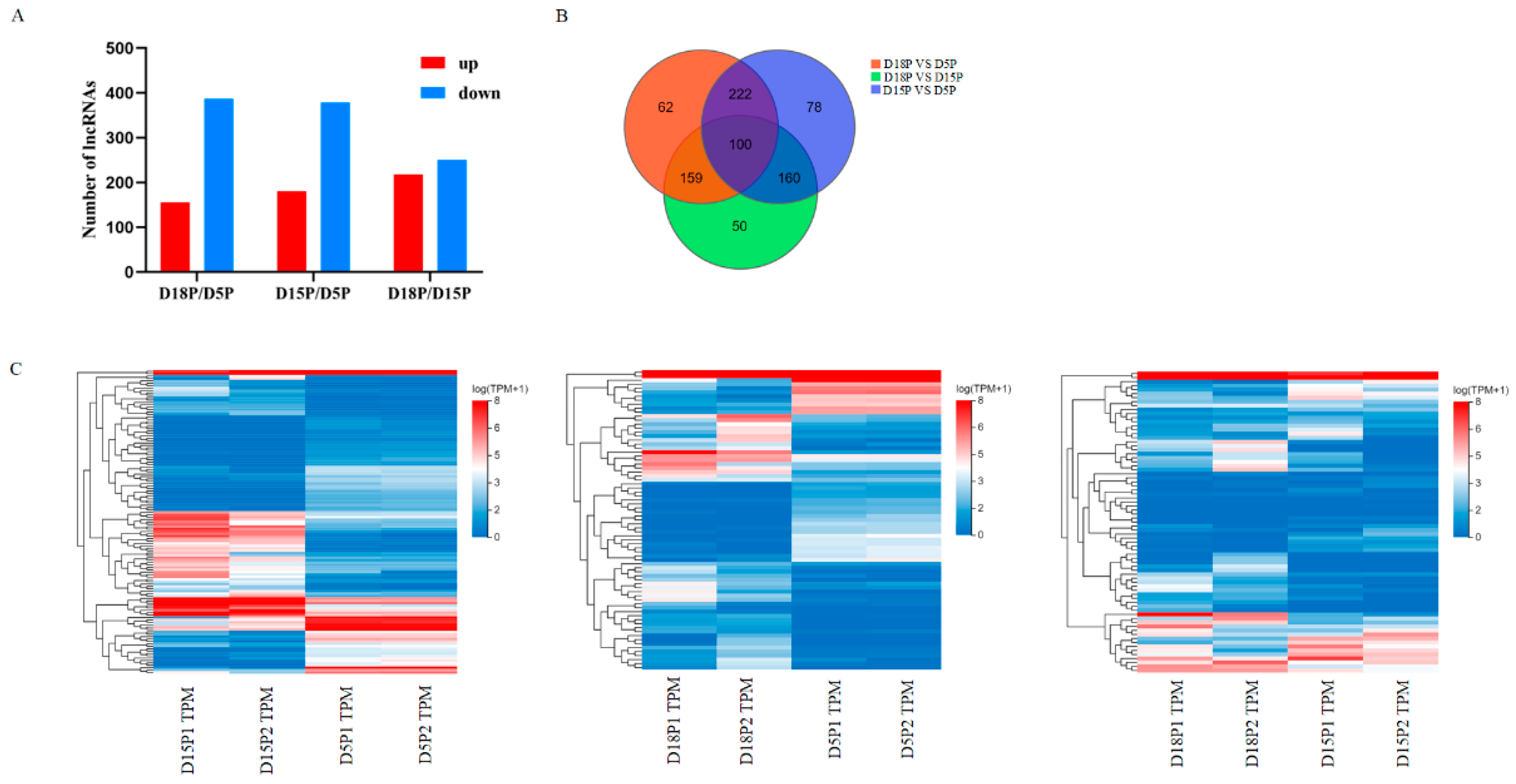
3.1. Identification of DELs
3.2. GO Enrichment and KEGG Pathway Analysis of Predicted Target Genes of DELs
3.3. Validation of Deep Sequencing Results by RT-qPCR
3.4. Construction of Co-Expression Network
3.5. Functional Enrichment Analysis
3.6. Construction of ceRNA Network
4. Discussion
5. Conclusions
Supplementary Materials
Author Contributions
Funding
Institutional Review Board Statement
Informed Consent Statement
Data Availability Statement
Acknowledgments
Conflicts of Interest
Correction Statement
References
- Bazer, F.W.; Seo, H.; Wu, G.; Johnson, G.A. Interferon tau: Influences on growth and development of the conceptus. Theriogenology 2020, 150, 75–83. [Google Scholar] [CrossRef] [PubMed]
- Moraes, J.G.N.; Behura, S.K.; Geary, T.W.; Hansen, P.J.; Neibergs, H.L.; Spencer, T.E. Uterine influences on conceptus development in fertility-classified animals. Proc. Natl. Acad. Sci. USA 2018, 115, E1749–E1758. [Google Scholar] [CrossRef] [PubMed]
- Silva, F.; da Silva, G.F.; Vieira, B.S.; Neto, A.L.; Rocha, C.C.; Lo Turco, E.G.; Nogueira, G.P.; Pugliesi, G.; Binelli, M. Peri-estrus ovarian, uterine, and hormonal variables determine the uterine luminal fluid metabolome in beef heifers. Biol. Reprod. 2021, 105, 1140–1153. [Google Scholar] [CrossRef] [PubMed]
- Thery, C. Exosomes: Secreted vesicles and intercellular communications. F1000 Biol. Rep. 2011, 3, 15. [Google Scholar] [CrossRef]
- Kalluri, R.; LeBleu, V.S. The biology, function, and biomedical applications of exosomes. Science 2020, 367, eaau6977. [Google Scholar] [CrossRef]
- O’Neil, E.V.; Burns, G.W.; Spencer, T.E. Extracellular vesicles: Novel regulators of conceptus-uterine interactions? Theriogenology 2020, 150, 106–112. [Google Scholar] [CrossRef]
- Nakamura, K.; Kusama, K.; Ideta, A.; Kimura, K.; Hori, M.; Imakawa, K. Effects of miR-98 in intrauterine extracellular vesicles on maternal immune regulation during the peri-implantation period in cattle. Sci. Rep. 2019, 9, 20330. [Google Scholar] [CrossRef]
- Nakamura, K.; Kusama, K.; Hori, M.; Imakawa, K. The effect of bta-miR-26b in intrauterine extracellular vesicles on maternal immune system during the implantation period. Biochem. Biophys. Res. Commun. 2021, 573, 100–106. [Google Scholar] [CrossRef]
- Hua, R.; Liu, Q.; Lian, W.; Gao, D.; Huang, C.; Lei, M. Transcriptome regulation of extracellular vesicles derived from porcine uterine flushing fluids during peri-implantation on endometrial epithelial cells and embryonic trophoblast cells. Gene 2022, 822, 146337. [Google Scholar] [CrossRef]
- Giacomini, E.; Scotti, G.M.; Vanni, V.S.; Lazarevic, D.; Makieva, S.; Privitera, L.; Signorelli, S.; Cantone, L.; Bollati, V.; Murdica, V.; et al. Global transcriptomic changes occur in uterine fluid-derived extracellular vesicles during the endometrial window for embryo implantation. Hum. Reprod. 2021, 36, 2249–2274. [Google Scholar] [CrossRef]
- Imakawa, K.; Matsuno, Y.; Fujiwara, H. New Roles for EVs, miRNA and lncRNA in Bovine Embryo Implantation. Front. Vet. Sci. 2022, 9, 944370. [Google Scholar] [CrossRef]
- Statello, L.; Guo, C.J.; Chen, L.L.; Huarte, M. Gene regulation by long non-coding RNAs and its biological functions. Nat. Rev. Mol. Cell Biol. 2021, 22, 96–118. [Google Scholar] [CrossRef] [PubMed]
- Huang, J.; Song, N.; Xia, L.; Tian, L.; Tan, J.; Chen, Q.; Zhu, J.; Wu, Q. Construction of lncRNA-related competing endogenous RNA network and identification of hub genes in recurrent implantation failure. Reprod. Biol. Endocrinol. 2021, 19, 108. [Google Scholar] [CrossRef] [PubMed]
- Wang, W.; Ji, J.; Li, J.; Ren, Q.; Gu, J.; Zhao, Y.; Hong, D.; Guo, Q.; Tan, Y. Several critical genes and microRNAs associated with the development of polycystic ovary syndrome. Ann. Endocrinol. 2020, 81, 18–27. [Google Scholar] [CrossRef] [PubMed]
- Zhou, Q.; Shu, X.; Chai, Y.; Liu, W.; Li, Z.; Xi, Y. The non-coding competing endogenous RNAs in acute myeloid leukemia: Biological and clinical implications. Biomed. Pharmacother. 2023, 163, 114807. [Google Scholar] [CrossRef]
- Zhang, J.; Luo, Q.; Li, X.; Guo, J.; Zhu, Q.; Lu, X.; Wei, L.; Xiang, Z.; Peng, M.; Ou, C.; et al. Novel role of immune-related non-coding RNAs as potential biomarkers regulating tumour immunoresponse via MICA/NKG2D pathway. Biomark. Res. 2023, 11, 86. [Google Scholar] [CrossRef]
- Zhang, L.; Liu, X.; Cui, J.; Che, S.; Liu, Y.; An, X.; Cao, B.; Song, Y. LncRNA882 regulates leukemia inhibitory factor (LIF) by sponging miR-15b in the endometrial epithelium cells of dairy goat. J. Cell Physiol. 2019, 234, 4754–4767. [Google Scholar] [CrossRef]
- Sadeghi, M.; Bahrami, A.; Hasankhani, A.; Kioumarsi, H.; Nouralizadeh, R.; Abdulkareem, S.A.; Ghafouri, F.; Barkema, H.W. lncRNA-miRNA-mRNA ceRNA Network Involved in Sheep Prolificacy: An Integrated Approach. Genes 2022, 13, 1295. [Google Scholar] [CrossRef]
- Ning, X.; Li, J.; Fang, H.; Yu, S.; Zhang, H.; Zhao, Y.; Zhang, L.; Wang, A.; Jin, Y.; Zhou, D. Uterine Flushing Fluid-Derived Let-7b Targets CXCL10 to Regulate Uterine Receptivity in Goats during Embryo Implantation. Int. J. Mol. Sci. 2023, 24, 2799. [Google Scholar] [CrossRef]
- Langmead, B.; Salzberg, S.L. Fast gapped-read alignment with Bowtie 2. Nat. Methods 2012, 9, 357–359. [Google Scholar] [CrossRef]
- Li, B.; Dewey, C.N. RSEM: Accurate transcript quantification from RNA-Seq data with or without a reference genome. BMC Bioinform. 2011, 12, 323. [Google Scholar] [CrossRef]
- Wang, L.; Feng, Z.; Wang, X.; Wang, X.; Zhang, X. DEGseq: An R package for identifying differentially expressed genes from RNA-seq data. Bioinformatics 2010, 26, 136–138. [Google Scholar] [CrossRef]
- Langfelder, P.; Horvath, S. WGCNA: An R package for weighted correlation network analysis. BMC Bioinform. 2008, 9, 559. [Google Scholar] [CrossRef]
- Tafer, H.; Hofacker, I.L. RNAplex: A fast tool for RNA-RNA interaction search. Bioinformatics 2008, 24, 2657–2663. [Google Scholar] [CrossRef]
- Kruger, J.; Rehmsmeier, M. RNAhybrid: microRNA target prediction easy, fast and flexible. Nucleic Acids Res. 2006, 34, W451–W454. [Google Scholar] [CrossRef]
- Huang, H.Y.; Lin, Y.C.; Cui, S.; Huang, Y.; Tang, Y.; Xu, J.; Bao, J.; Li, Y.; Wen, J.; Zuo, H.; et al. miRTarBase update 2022: An informative resource for experimentally validated miRNA-target interactions. Nucleic Acids Res. 2022, 50, D222–D230. [Google Scholar] [CrossRef] [PubMed]
- Betel, D.; Wilson, M.; Gabow, A.; Marks, D.S.; Sander, C. The microRNA.org resource: Targets and expression. Nucleic Acids Res. 2008, 36, D149–D153. [Google Scholar] [CrossRef] [PubMed]
- Khazaei, F.; Rezakhani, L.; Alizadeh, M.; Mahdavian, E.; Khazaei, M. Exosomes and exosome-loaded scaffolds: Characterization and application in modern regenerative medicine. Tissue Cell 2023, 80, 102007. [Google Scholar] [CrossRef] [PubMed]
- Capra, E.; Lange-Consiglio, A. The Biological Function of Extracellular Vesicles during Fertilization, Early Embryo-Maternal Crosstalk and Their Involvement in Reproduction: Review and Overview. Biomolecules 2020, 10, 1510. [Google Scholar] [CrossRef]
- Wang, Y.; Liu, Q.; Wang, F. Potential roles of exosome non-coding RNAs in cancer chemoresistance (Review). Oncol. Rep. 2021, 45, 439–447. [Google Scholar] [CrossRef]
- Saheera, S.; Potnuri, A.G.; Krishnamurthy, P. Nano-Vesicle (Mis) Communication in Senescence-Related Pathologies. Cells 2020, 9, 1974. [Google Scholar] [CrossRef]
- Guo, M.; Hao, Y.; Feng, Y.; Li, H.; Mao, Y.; Dong, Q.; Cui, M. Microglial Exosomes in Neurodegenerative Disease. Front. Mol. Neurosci. 2021, 14, 630808. [Google Scholar] [CrossRef] [PubMed]
- Han, C.; Wang, C.; Chen, Y.; Wang, J.; Xu, X.; Hilton, T.; Cai, W.; Zhao, Z.; Wu, Y.; Li, K.; et al. Placenta-derived extracellular vesicles induce preeclampsia in mouse models. Haematologica 2020, 105, 1686–1694. [Google Scholar] [CrossRef] [PubMed]
- Gaynullina, D.K.; Schubert, R.; Tarasova, O.S. Changes in Endothelial Nitric Oxide Production in Systemic Vessels during Early Ontogenesis-A Key Mechanism for the Perinatal Adaptation of the Circulatory System. Int. J. Mol. Sci. 2019, 20, 1421. [Google Scholar] [CrossRef] [PubMed]
- Gill, M.; Motta-Mejia, C.; Kandzija, N.; Cooke, W.; Zhang, W.; Cerdeira, A.S.; Bastie, C.; Redman, C.; Vatish, M. Placental Syncytiotrophoblast-Derived Extracellular Vesicles Carry Active NEP (Neprilysin) and Are Increased in Preeclampsia. Hypertension 2019, 73, 1112–1119. [Google Scholar] [CrossRef]
- Jia, Y.; Wang, W.; Jiang, J.; Zhang, X.; Li, H.; Gong, S.; Li, Z.; Liu, H.; Shang, C.; Wang, A.; et al. LncRNA STAT3-AS regulates endometrial receptivity via the STAT3 signaling pathway. Theriogenology 2024, 216, 118–126. [Google Scholar] [CrossRef]
- Zhang, Y.; Chen, Y.; Zhang, L.; Wu, Y.; Feng, Y.; Ma, F. lncRNA CLRN1-AS1 reduces adhesion ability of human trophoblasts via CXCL10/CXCL11. Placenta 2023, 140, 47–59. [Google Scholar] [CrossRef]
- Zhou, B.; Yu, G.; Zhao, M.; Li, Y.; Li, J.; Xiang, Y.; Tong, L.; Chu, X.; Wang, C.; Song, Y. The lncRNA LINC00339-encoded peptide promotes trophoblast adhesion to endometrial cells via MAPK and PI3K-Akt signaling pathways. J. Assist. Reprod. Genet. 2024, 41, 493–504. [Google Scholar] [CrossRef]
- Rapacz-Leonard, A.; Dabrowska, M.; Janowski, T. Major histocompatibility complex I mediates immunological tolerance of the trophoblast during pregnancy and may mediate rejection during parturition. Mediat. Inflamm. 2014, 2014, 579279. [Google Scholar] [CrossRef]
- Sakowicz, A. The role of NFkappaB in the three stages of pregnancy—Implantation, maintenance, and labour: A review article. BJOG 2018, 125, 1379–1387. [Google Scholar] [CrossRef]
- Hashimoto, A.; Sugiura, K.; Hoshino, A. Impact of exosome-mediated feto-maternal interactions on pregnancy maintenance and development of obstetric complications. J. Biochem. 2021, 169, 163–171. [Google Scholar] [CrossRef]
- Bai, K.; Li, X.; Zhong, J.; Ng, E.H.Y.; Yeung, W.S.B.; Lee, C.L.; Chiu, P.C.N. Placenta-Derived Exosomes as a Modulator in Maternal Immune Tolerance During Pregnancy. Front. Immunol. 2021, 12, 671093. [Google Scholar] [CrossRef]
- Mincheva-Nilsson, L. Immunosuppressive Protein Signatures Carried by Syncytiotrophoblast-Derived Exosomes and Their Role in Human Pregnancy. Front. Immunol. 2021, 12, 717884. [Google Scholar] [CrossRef]
- Bazer, F.W.; Wu, G.; Johnson, G.A.; Wang, X. Environmental factors affecting pregnancy: Endocrine disrupters, nutrients and metabolic pathways. Mol. Cell Endocrinol. 2014, 398, 53–68. [Google Scholar] [CrossRef]
- Zhang, D.; Sun, C.; Ma, C.; Dai, H.; Zhang, W. Data mining of spatial-temporal expression of genes in the human endometrium during the window of implantation. Reprod. Sci. 2012, 19, 1085–1098. [Google Scholar] [CrossRef]
- Zhang, L.; An, X.P.; Liu, X.R.; Fu, M.Z.; Han, P.; Peng, J.Y.; Hou, J.X.; Zhou, Z.Q.; Cao, B.Y.; Song, Y.X. Characterization of the Transcriptional Complexity of the Receptive and Pre-receptive Endometria of Dairy Goats. Sci. Rep. 2015, 5, 14244. [Google Scholar] [CrossRef] [PubMed]








| Gene Name | Primer Sequences (5′–3′) |
|---|---|
| LOC106502449 | F-TCTGATGACCTGCCCTCT R-CTCTGCCTCTTCTTCTGG |
| LOC102169973 | F-ATAACTGACGGAAGACGA R-GTAGCGGACAAATAGGAG |
| LOC106502907 | F-GGGCACCTTTTATTTCTA R-GCTAAGAGGCTTTTGGTC |
| GAPDH | F-TCTGCTGATGCCCCCATGTT R-TGACCTTGCCCACAGCCTTG |
Disclaimer/Publisher’s Note: The statements, opinions and data contained in all publications are solely those of the individual author(s) and contributor(s) and not of MDPI and/or the editor(s). MDPI and/or the editor(s) disclaim responsibility for any injury to people or property resulting from any ideas, methods, instructions or products referred to in the content. |
© 2025 by the authors. Licensee MDPI, Basel, Switzerland. This article is an open access article distributed under the terms and conditions of the Creative Commons Attribution (CC BY) license (https://creativecommons.org/licenses/by/4.0/).
Share and Cite
Jia, Y.; Zhang, H.; Wang, W.; Li, Z.; Shang, C.; Liu, H.; Niu, H.; Zhou, D.; Jin, Y.; Lin, P. LncRNA Profiling and ceRNA Network Construction of Intrauterine Exosomes in Goats During Embryo Implantation. Animals 2025, 15, 2471. https://doi.org/10.3390/ani15172471
Jia Y, Zhang H, Wang W, Li Z, Shang C, Liu H, Niu H, Zhou D, Jin Y, Lin P. LncRNA Profiling and ceRNA Network Construction of Intrauterine Exosomes in Goats During Embryo Implantation. Animals. 2025; 15(17):2471. https://doi.org/10.3390/ani15172471
Chicago/Turabian StyleJia, Yanni, Huixin Zhang, Wei Wang, Zuhui Li, Chunmei Shang, Haokun Liu, Hongyu Niu, Dong Zhou, Yaping Jin, and Pengfei Lin. 2025. "LncRNA Profiling and ceRNA Network Construction of Intrauterine Exosomes in Goats During Embryo Implantation" Animals 15, no. 17: 2471. https://doi.org/10.3390/ani15172471
APA StyleJia, Y., Zhang, H., Wang, W., Li, Z., Shang, C., Liu, H., Niu, H., Zhou, D., Jin, Y., & Lin, P. (2025). LncRNA Profiling and ceRNA Network Construction of Intrauterine Exosomes in Goats During Embryo Implantation. Animals, 15(17), 2471. https://doi.org/10.3390/ani15172471

