Viperin and Its Effect on SVCV Replication in Common Carp, Cyprinus carpio
Simple Summary
Abstract
1. Introduction
2. Materials and Methods
2.1. Animals, Cells, and Virus
2.2. Viperin Cloning and Sequence Analysis
2.3. Viperin Gene Expression
2.4. Plasmid Construction and Transfection
2.5. Viperin Subcellular Localization
2.6. Effect of Viperin Overexpression on SVCV Replication
2.7. Synthesis, RNA Interference, and Effect Evaluation of shRNA
2.8. Effect of Downregulation of Viperin on SVCV Replication
2.9. Statistical Analysis
3. Results
3.1. Sequence and Analysis
3.2. Viperin Expression Profiles in Tissue
3.3. Subcellular Localization of Viperin
3.4. Viperin Overexpression and SVCV Replication
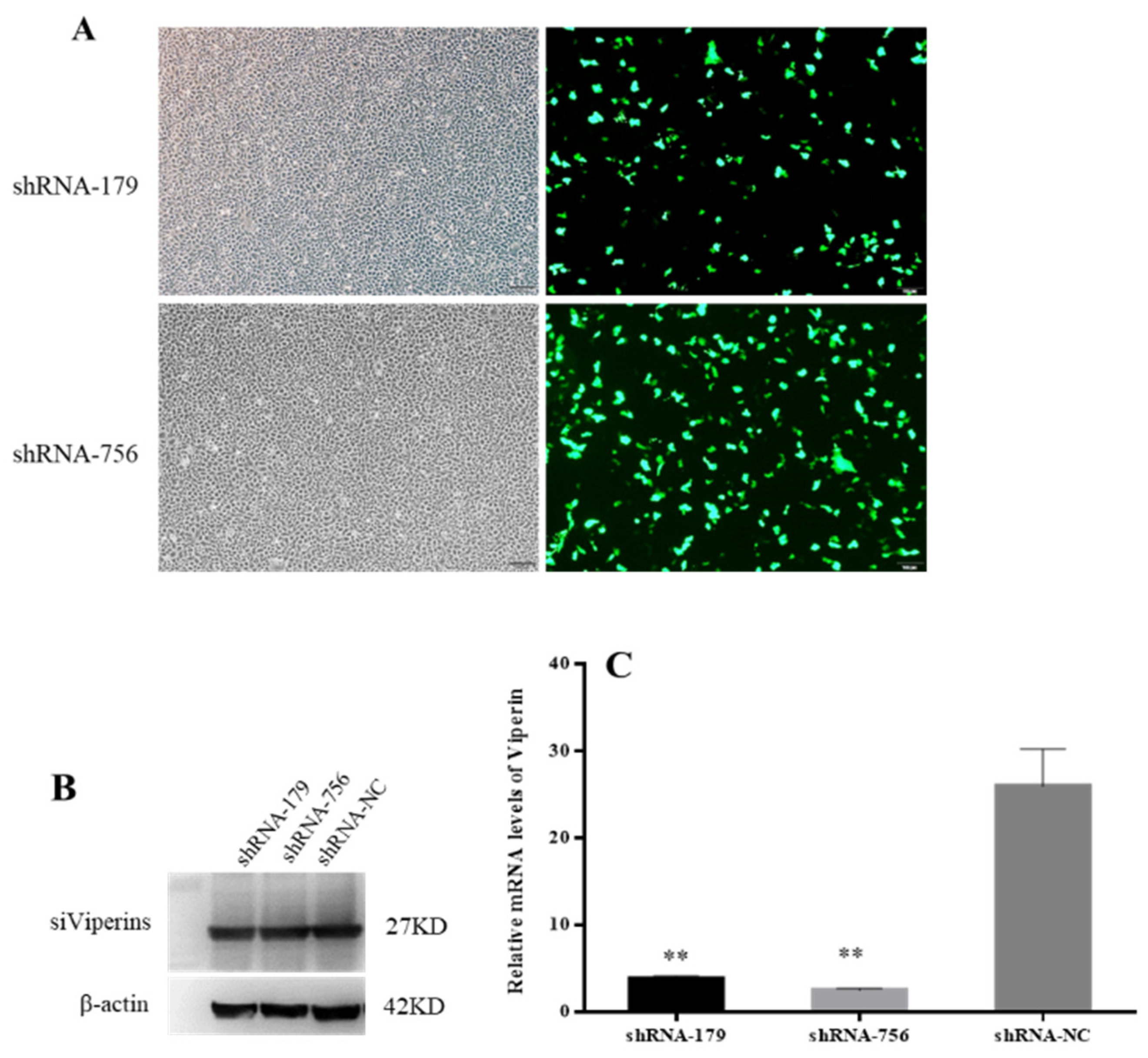
3.5. Effect of shRNA Interference on Viperin Expression
3.6. Effect of Viperin Downregulation on SVCV Replication
4. Discussion
5. Conclusions
Supplementary Materials
Author Contributions
Funding
Institutional Review Board Statement
Informed Consent Statement
Data Availability Statement
Conflicts of Interest
References
- Rivera-Serrano, E.E.; Gizzi, A.S.; Arnold, J.J.; Grove, T.L.; Almo, S.C.; Cameron, C.E. Viperin reveals its true function. Annu. Rev. Virol. 2020, 7, 421–446. [Google Scholar] [CrossRef] [PubMed]
- Zhu, H.; Cong, J.P.; Shenk, T. Use of differential display analysis to assess the effect of human cytomegalovirus infection on the accumulation of cellular RNAs: Induction of interferon-responsive RNAs. Proc. Natl. Acad. Sci. USA 1997, 94, 13985–13990. [Google Scholar] [CrossRef] [PubMed]
- Chin, K.C.; Cresswell, P. Viperin (cig5), an IFN-inducible antiviral protein directly induced by human cytomegalovirus. Proc. Natl. Acad. Sci. USA 2001, 98, 15125–15130. [Google Scholar] [CrossRef]
- Ghosh, S.; Marsh, E. Viperin: An ancient radical SAM enzyme finds its place in modern cellular metabolism and innate immunity. J. Biol. Chem. 2020, 295, 11513–11528. [Google Scholar] [CrossRef] [PubMed]
- Wang, B.; Zhang, Y.B.; Liu, T.K.; Gui, J.F. Sequence analysis and subcellular localization of crucian carp carassius auratus viperin. Fish Shellfish. Immunol. 2014, 39, 168–177. [Google Scholar] [CrossRef] [PubMed]
- Yu, Y.Y.; Zhong, Z.F.; Zhu, Q.Y.; Xu, S. Progress on the Cellular Antiviral Effect by Viperin Protein. Chin. J. Anim. Infect. Dis. 2021, 29, 68–73. [Google Scholar]
- Fitzgerald, K.A. The interferon inducible gene: Viperin. J. Interferon Cytokine Res. 2011, 31, 131–135. [Google Scholar] [CrossRef] [PubMed]
- Olofsson, P.S.; Jatta, K.; Wagsater, D.; Gredmark, S.; Hedin, U.; Paulsson-Berne, G. The antiviral cytomegalovirus inducible gene 5/viperin is expressed in atherosclerosis and regulated by proinflammatory agents. Arterioscler. Thromb. Vasc. Biol. 2005, 25, 113–116. [Google Scholar] [CrossRef] [PubMed]
- Boudinot, P.; Massin, P.; Blanco, M.; Riffault, S.; Benmansour, A. Vig-1, a new fish gene induced by the rhabdovirus glycoprotein, has a virus-induced homologue in humans and shares conserved motifs with the MoaA family. J. Virol. 1999, 73, 1846–1852. [Google Scholar] [CrossRef]
- Zhang, Y.-B.; Jiang, J.; Chen, Y.-D.; Zhu, R.; Shi, Y.; Zhang, Q.-Y.; Gui, J.-F. The innate immune response to grass carp hemorrhagic virus (GCHV) in cultured Carassius auratus blastulae (CAB) cells. Dev. Comp. Immunol. 2007, 31, 232–243. [Google Scholar] [CrossRef] [PubMed]
- Eslamloo, K.; Ghorbani, A.; Xue, X.; Inkpen, S.M.; Larijani, M.; Rise, M.L. Characterization and Transcript Expression Analyses of Atlantic Cod Viperin. Front. Immunol. 2019, 10, 311. [Google Scholar] [CrossRef] [PubMed]
- Workenhe, S.T.; Hori, T.S.; Rise, M.L.; Kibenge, M.J.; Kibenge, F.S. Infectious salmon anaemia virus (ISAV) isolates induce distinct gene expression responses in the Atlantic salmon (Salmo salar) macrophage/dendritic-like cell line TO, assessed using genomic techniques. Mol. Immunol. 2009, 46, 2955–2974. [Google Scholar] [CrossRef]
- Lee, S.-H.; Peng, K.-C.; Lee, L.-H.; Pan, C.-Y.; Hour, A.-L.; Her, G.M.; Hui, C.-F.; Chen, J.-Y. Characterization of tilapia (Oreochromis niloticus) viperin expression, and inhibition of bacterial growth and modulation of immune-related gene expression by electrotransfer of viperin DNA into zebrafish muscle. Vet. Immunol. Immunopathol. 2013, 151, 217–228. [Google Scholar] [CrossRef] [PubMed]
- Zhang, B.C.; Zhang, J.; Xiao, Z.Z.; Sun, L. Rock bream (Oplegnathus fasciatus) viperin is a virus-responsive protein that modulates innate immunity and promotes resistance against megalocytivirus infection. Dev. Comp. Immunol. 2014, 45, 35–42. [Google Scholar] [CrossRef]
- Dang, W.; Zhang, M.; Hu, Y.; Sun, L. Differential regulation of Sciaenops ocellatus viperin expression by intracellular and extracellular bacterial pathogens. Fish Shellfish. Immunol. 2010, 29, 264–270. [Google Scholar] [CrossRef] [PubMed]
- Levraud, J.-P.; Boudinot, P.; Colin, I.; Benmansour, A.; Peyrieras, N.; Herbomel, P.; Lutfalla, G. Identification of the zebrafish IFN receptor: Implications for the origin of the vertebrate IFN system. J. Immunol. 2007, 178, 4385–4394. [Google Scholar] [CrossRef]
- Zhang, J.; Liu, C.; Zhao, S.; Guo, S.; Shen, B. Molecular characterization and expression analyses of the Viperin gene in Larimichthys crocea (Family: Sciaenidae). Dev. Comp. Immunol. 2018, 79, 59–66. [Google Scholar] [CrossRef] [PubMed]
- Madushani, K.P.; Shanaka, K.A.S.N.; Yang, H.; Lim, C.; Jeong, T.; Tharuka, M.N.; Lee, J. Molecular characterization, expression profile, and antiviral activity of redlip mullet (Liza haematocheila) viperin. Comp. Biochem. Physiol. Part B 2022, 258, 110699. [Google Scholar] [CrossRef] [PubMed]
- Yang, M.D.H.; Wang, Q.; Zhao, R.; Li, Q.S.; Cui, M.S.; Zhang, Y.; Li, J.T. Cyprinus carpio (common carp). Trends Genet. 2022, 38, 305–306. [Google Scholar] [CrossRef]
- Padhi, S.K.; Tolo, I.; McEachran, M.; Primus, A.; Mor, S.K.; Phelps, N.B.D. Koi herpesvirus and carp oedema virus: Infections and coinfections during mortality events of wild common carp in the United States. J. Fish Dis. 2019, 42, 1609–1621. [Google Scholar] [CrossRef]
- Shimon-Hophy, M.; Avtalion, R.R. Influence of chronic stress on the mechanism of the cytotoxic system in common carp (Cyprinus carpio). Immunology 2021, 16, 211–222. [Google Scholar] [CrossRef]
- Machat, R.; Pojezdal, L.; Piackova, V.; Faldyna, M. Carp edema virus and immune response in carp (cyprinus carpio): Current knowledge. J. Fish Dis. 2021, 44, 371–378. [Google Scholar] [CrossRef]
- Ashraf, U.; Lu, Y.; Lin, L.; Yuan, J.; Wang, M.; Liu, X. Spring viraemia of carp virus: Recent advances. J. Gen. Virol. 2016, 97, 1037–1051. [Google Scholar] [CrossRef]
- Gong, Y.M.; Zhang, C.; Li, Y.; Chen, G.; Wang, G.X.; Zhu, B. Optimization of immunization procedure for SWCNTs-based subunit vaccine with mannose modification against spring viraemia of carp virus in common carp. J. Fish Dis. 2021, 44, 1925–1936. [Google Scholar] [CrossRef]
- Reed, L.J.; Muench, H. A simple method of estimating fifty percent endpoints. Am. J. Hyg. 1938, 27, 493–495. [Google Scholar]
- Xu, P.; Zhang, X.; Wang, X.; Li, J.; Liu, G.; Kuang, Y.; Xu, J.; Zheng, X.; Ren, L.; Wang, G.; et al. Genome sequence and genetic diversity of the common carp, Cyprinus carpio. Nat. Genet. 2014, 46, 1212–1219. [Google Scholar] [CrossRef] [PubMed]
- Wang, F.; Jiao, H.; Liu, W.; Chen, B.; Wang, Y.; Chen, B.; Lu, Y.; Su, J.; Zhang, Y.; Liu, X. The antiviral mechanism of viperin and its splice variant in spring viremia of carp virus infected fathead minnow cells. Fish Shellfish. Immunol. 2019, 86, 805–813. [Google Scholar] [CrossRef]
- Livak, K.J.; Schmittgen, T.D. Analysis of relative gene expression data using real-time quantitative PCR and the 2−ΔΔCT Method. Methods 2001, 25, 402–408. [Google Scholar] [CrossRef] [PubMed]
- Bavia, L.; Santiesteban-Lores, L.E.; Carneiro, M.C.; Prodocimo, M.M. Advances in the complement system of a teleost fish, Oreochromis niloticus. Fish Shellfish. Immunol. 2022, 123, 61–74. [Google Scholar] [CrossRef]
- Shaveta, G.; Shi, J.H.; Chow, V.T.K.; Song, J.X. Structural characterization reveals that viperin is a radical S-adenosyl-L-methionine (SAM) enzyme. Biochem. Biophys. Res. Commun. 2010, 391, 1390–1395. [Google Scholar] [CrossRef]
- Mattijssen, S.; Pruijn, G.J.M. Viperin, a key player in the antiviral response. Microbes Infect. 2012, 14, 419–426. [Google Scholar] [CrossRef] [PubMed]
- Zhang, Y.; Lv, S.; Zheng, J.; Huang, X.; Huang, Y.; Qin, Q. Grouper Viperin acts as a crucial antiviral molecule against iridovirus. Fish Shellfish. Immunol. 2019, 86, 1026–1034. [Google Scholar] [CrossRef] [PubMed]
- Mou, C.-Y.; Wang, Y.; Yu, P.; Li, Z.; Wang, Z.-W.; Li, X.-Y.; Li, S.; Lu, L.-F.; Tong, J.-F.; Zhang, Q.-Y.; et al. Cooperative antivirus activities of two duplicated viperin homeologs confirmed by CRISPR/Cas9 editing in hexaploid gibel carp. Aquaculture 2022, 548, 737609. [Google Scholar] [CrossRef]
- Workenhe, S.T.; Rise, M.L.; Kibenge, M.; Kibenge, F. The fight between the teleost fish immune response and aquatic viruses. Mol. Immunol. 2010, 47, 2525–2536. [Google Scholar] [CrossRef] [PubMed]
- Ng, L.F.; Hiscox, J.A. Viperin Poisons Viral Replication. Cell Host Microbe 2018, 24, 181–183. [Google Scholar] [CrossRef]
- Hsu, J.C.-C.; Laurent-Rolle, M.; Pawlak, J.B.; Xia, H.; Kunte, A.; Hee, J.S.; Lim, J.; Harris, L.D.; Wood, J.M.; Evans, G.B.; et al. Viperin triggers ribosome collision-dependent translation inhibition to restrict viral replication. Mol. Cell 2022, 82, 1631–1642. [Google Scholar] [CrossRef]







| Primer | Sequence (5′-3′) | Size (bp) | Application |
|---|---|---|---|
| Viperin-F | ATGTTAATGCAATTTTGTTTC | 1044 | PCR |
| Viperin-R | TCACCACTCCAGTTTCATATC | ||
| Viperin-F1 | TACCGGACTCAGATCTCGAGATGTTAATGCAATTTTGTTTC | 1044 | |
| Viperin-R1 | CGACTGCAGAATTCGAAGCTTCCACTCCAGTTTCATATC | ||
| β-actin-F | GCCGTGACCTGACAGACTAC | 122 | qPCR |
| β-actin-R | GTCAAGAGCCACATAGCAGAG | ||
| Viperin-qF | CGCACCAAAGAGCAGAAAGA | 138 | |
| Viperin-qR | AATGGGCAAGACGAAAGAGG | ||
| qSVCV-F | CGACCTGGATTAGACTTG | 182 | |
| qSVCV-R | AATGTTCCGTTTCTCACT | ||
| shRNA-179 | GCAGTGTGAACTACCACTTTATTCAAGAGATAAAGTGGTAGTTCACACTGCTT | RNA interference | |
| shRNA-756 | GGCAGAGAAATTCGTTATTAGTTCAAGAGACTAATAACGAATTTCTCTGCCTT | ||
| shRNA-1016 | GCAGTGTGAACTACCACTTTATTCAAGAGATAAAGTGGTAGTTCACACTGCTT | ||
| shRNA-NC | GTTCTCCGAACGTGTCACGTTTCAAGAGAACGTGACACGTTCGGAGAACTT |
Disclaimer/Publisher’s Note: The statements, opinions and data contained in all publications are solely those of the individual author(s) and contributor(s) and not of MDPI and/or the editor(s). MDPI and/or the editor(s) disclaim responsibility for any injury to people or property resulting from any ideas, methods, instructions or products referred to in the content. |
© 2025 by the authors. Licensee MDPI, Basel, Switzerland. This article is an open access article distributed under the terms and conditions of the Creative Commons Attribution (CC BY) license (https://creativecommons.org/licenses/by/4.0/).
Share and Cite
Meng, Y.; Hu, X.; Jiang, N.; Fan, Y.; Li, Y.; Xue, M.; Xu, C.; Liu, W.; Zhou, Y. Viperin and Its Effect on SVCV Replication in Common Carp, Cyprinus carpio. Animals 2025, 15, 96. https://doi.org/10.3390/ani15010096
Meng Y, Hu X, Jiang N, Fan Y, Li Y, Xue M, Xu C, Liu W, Zhou Y. Viperin and Its Effect on SVCV Replication in Common Carp, Cyprinus carpio. Animals. 2025; 15(1):96. https://doi.org/10.3390/ani15010096
Chicago/Turabian StyleMeng, Yan, Xi Hu, Nan Jiang, Yuding Fan, Yiqun Li, Mingyang Xue, Chen Xu, Wenzhi Liu, and Yong Zhou. 2025. "Viperin and Its Effect on SVCV Replication in Common Carp, Cyprinus carpio" Animals 15, no. 1: 96. https://doi.org/10.3390/ani15010096
APA StyleMeng, Y., Hu, X., Jiang, N., Fan, Y., Li, Y., Xue, M., Xu, C., Liu, W., & Zhou, Y. (2025). Viperin and Its Effect on SVCV Replication in Common Carp, Cyprinus carpio. Animals, 15(1), 96. https://doi.org/10.3390/ani15010096

