Flavonoids, Isoquinoline Alkaloids, and Their Combinations Affect Growth Performance, Inflammatory Status, and Gut Microbiome of Broilers Under High Stocking Density and Heat Stress
Simple Summary
Abstract
1. Introduction
2. Material and Methods
2.1. Location, Birds, and Experimental Design
- (1)
- Normal stocking density (NSD) with 10 birds/m2, fed a basal diet;
- (2)
- High stocking density (HSD) with 15 birds/m2, fed a basal diet;
- (3)
- HSD, fed a basal diet supplemented with 50 ppm of bacitracin (BCT);
- (4)
- HSD, fed a basal diet supplemented with 300 ppm of flavonoids (FVNs);
- (5)
- HSD, fed a basal diet supplemented with 80 ppm of isoquinoline alkaloids (IQAs);
- (6)
- HSD, fed a basal diet supplemented with 300 ppm of FVNs (days 1–10) and 80 ppm of IQAs (days 11–37) (FVN-IQA);
- (7)
- HSD, fed a basal diet supplemented with 80 ppm of IQAs (days 1–10) and 300 ppm of FVNs (days 11–37) (IQA-FVN).
2.2. Heat Stress Index Calculation
2.3. Growth Performance and Blood Parameters
2.4. Detaermination of Intestinal Morphology
2.5. Gut Microbiota Using 16S rRNA Sequencing
2.6. Statistical Analysis
3. Results
3.1. Heat Stress Index
3.2. Growth Performance
3.3. Blood Parameters
3.4. Intestinal Morphology
3.5. Ceca Microbial Diversity
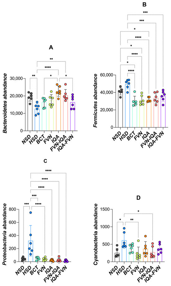
3.6. Ceca Microbial Composition
3.7. Ceca Microbial Metabolic Pathways
4. Discussion
5. Conclusions
Author Contributions
Funding
Institutional Review Board Statement
Informed Consent Statement
Data Availability Statement
Conflicts of Interest
References
- Oke, O.E.; Akosile, O.A.; Uyanga, V.A.; Oke, F.O.; Oni, A.I.; Tona, K.; Onagbesan, O.M. Climate change and broiler production. Vet. Med. Sci. 2024, 10, e1416. [Google Scholar] [CrossRef] [PubMed]
- Vandana, G.D.; Sejian, V.; Lees, A.M.; Pragna, P.; Silpa, M.V.; Maloney, S.K. Heat stress and poultry production: Impact and amelioration. Int. J. Biometeorol. 2021, 65, 163–179. [Google Scholar] [CrossRef]
- St-Pierre, N.R.; Cobanov, B.; Schnitkey, G. Economic losses from heat stress by US livestock industries. J. Dairy Sci. 2003, 86, E52–E77. [Google Scholar] [CrossRef]
- Vale, M.M.; Moura, D.J.; Nääs, I.D.; Pereira, D.F. Characterization of heat waves affecting mortality rates of broilers between 29 days and market age. Braz. J. Poult. Sci. 2010, 12, 279–285. [Google Scholar] [CrossRef]
- García-Herrera, R.; Díaz, J.; Trigo, R.M.; Luterbacher, J.; Fischer, E.M. A review of the European summer heat wave of 2003. Crit. Rev. Environ. Sci. Technol. 2010, 40, 267–306. [Google Scholar] [CrossRef]
- Zhang, C.; Zhao, X.H.; Yang, L.; Chen, X.Y.; Jiang, R.S.; Jin, S.H.; Geng, Z.Y. Resveratrol alleviates heat stress-induced impairment of intestinal morphology, microflora, and barrier integrity in broilers. Poult. Sci. 2017, 96, 4325–4332. [Google Scholar] [CrossRef]
- Adeyemi, K.; Balogun, M.; Babalola, O.; Salihu, T.; Sanusi, L.; Ore, Z.; Olagoke, F. Dietary supplementation of Solanum aethiopicum and Solanecio biafrae leaves alters stress and immune responses, antioxidant status, and meat quality in broilers raised in a hot-dry environment. Br. Poult. Sci. 2022, 63, 82–90. [Google Scholar] [CrossRef] [PubMed]
- Goel, A. Heat stress management in poultry. J. Anim. Physiol. Anim. Nutr. 2021, 105, 1136–1145. [Google Scholar] [CrossRef]
- Attia, Y.A.; Aldhalmi, A.K.; Youssef, I.M.; Bovera, F.; Tufarelli, V.; El-Hack, M.E.; El-Kholy, K.H.; Shukry, M. Climate change and its effects on poultry industry and sustainability. Discov. Sustain. 2024, 5, 397. [Google Scholar] [CrossRef]
- Gopinger, E.; Avila, V.S.; Perondi, D.; Catalan, A.A.; Krabbe, E.L.; Roll, V.F. Performance, carcass characteristics, and litter moisture in broilers housed at two densities. Acta Sci. Anim. Sci. 2015, 37, 35–39. [Google Scholar] [CrossRef]
- Chegini, S.; Kiani, A.; Parizadian Kavan, B.; Rokni, H. Effects of propolis and stocking density on growth performance, nutrient digestibility, and immune system of heat-stressed broilers. Ital. J. Anim. Sci. 2019, 18, 868–876. [Google Scholar] [CrossRef]
- Shakeri, M.; Zulkifli, I.; Soleimani, A.F.; O’Reilly, E.L.; Eckersall, P.D.; Anna, A.A.; Kumari, S.; Abdullah, F.F.J. Response to dietary supplementation of L-glutamine and L-glutamate in broiler chickens reared at different stocking densities under hot, humid tropical conditions. Poult. Sci. 2014, 93, 2700–2708. [Google Scholar] [CrossRef] [PubMed]
- Guardia, S.; Konsak, B.; Combes, S.; Levenez, F.; Cauquil, L.; Guillot, J.-F.; Moretau-Vauzelle, C.; Lessire, M.; Juin, H.; Gabriel, I. Effects of stocking density on the growth performance and digestive microbiota of broiler chickens. Poult. Sci. 2011, 90, 1878–1889. [Google Scholar] [CrossRef]
- Nasr, M.A.; Alkhedaide, A.Q.; Ramadan, A.A.; Abd-El Salam, E.H.; Hussein, M.A. Potential impact of stocking density on growth, carcass traits, indicators of biochemical and oxidative stress, and meat quality of different broiler breeds. Poult. Sci. 2021, 100, 101442. [Google Scholar] [CrossRef]
- Najafi, P.; Zulkifli, I.; Amat Jajuli, N.; Farjam, A.S.; Ramiah, S.K.; Amir, A.A.; O’Reily, E.; Eckersall, D. Environmental temperature and stocking density effects on acute phase proteins, heat shock protein 70, circulating corticosterone and performance in broiler chickens. Int. J. Biometeorol. 2015, 59, 1577–1583. [Google Scholar] [CrossRef]
- Low, C.X.; Tan, L.T.-H.; Ab Mutalib, N.-S.; Pusparajah, P.; Goh, B.-H.; Chan, K.-G.; Letchumanan, V.; Lee, L.-H. Unveiling the impact of antibiotics and alternative methods for animal husbandry: A review. Antibiotics 2021, 10, 578. [Google Scholar] [CrossRef]
- Silbergeld, E.K.; Graham, J.; Price, L.B. Industrial food animal production, antimicrobial resistance, and human health. Annu. Rev. Public Health 2008, 29, 151–169. [Google Scholar] [CrossRef] [PubMed]
- Adulyadej, B. Animal Feed Quality Control Act, B.E. 2558; The Government Gazette Thailand: Bangkok, Thailand, 2015; Volume 132, Section 15 kor.
- Krungsri Research. Export Volume of Chicken in Thailand from 2015 to 2023 (in 1,000 tons), Statista. Available online: https://www.statista.com/statistics/1054224/thailand-chicken-export-volume/ (accessed on 20 December 2024).
- Callaway, T.R.; Lillehoj, H.; Chuanchuen, R.; Gay, C.G. Alternatives to antibiotics: A symposium on the challenges and solutions for animal health and production. Antibiotics 2021, 10, 471. [Google Scholar] [CrossRef] [PubMed]
- Lillehoj, H.; Liu, Y.; Calsamiglia, S.; Fernandez-Miyakawa, M.E.; Chi, F.; Cravens, R.L.; Oh, S.; Gay, C.G. Phytochemicals as antibiotic alternatives to promote growth and enhance host health. Vet. Res. 2018, 49, 76. [Google Scholar] [CrossRef] [PubMed]
- Kikusato, M. Phytobiotics to improve health and production of broiler chickens: Functions beyond the antioxidant activity. Anim. Biosci. 2021, 34, 345. [Google Scholar] [CrossRef]
- Mahasneh, Z.M.; Abuajamieh, M.; Abedal-Majed, M.A.; Al-Qaisi, M.; Abdelqader, A.; Al-Fataftah, A.R. Effects of medical plants on alleviating the effects of heat stress on chickens. Poult. Sci. 2024, 103, 103391. [Google Scholar] [CrossRef]
- Khongthong, S.; Faroongsarng, D.; Roekngam, N.; Nopparat, J.; Kraitavin, W.; Pastor, A.; Steiner, T.; Thealpparat, Y. Sanguinarine-based isoquinoline alkaloids modulated the gut-brain axis and enhanced growth performance and gut integrity in natural heat stress broiler chickens. Livest. Sci. 2023, 275, 105297. [Google Scholar] [CrossRef]
- Hafez, M.H.; El-Kazaz, S.E.; Alharthi, B.; Ghamry, H.I.; Alshehri, M.A.; Sayed, S.; Shukry, M.; El-Sayed, Y.S. The impact of curcumin on growth performance, growth-related gene expression, oxidative stress, and immunological biomarkers in broiler chickens at different stocking densities. Animals 2022, 12, 958. [Google Scholar] [CrossRef]
- So-In, C.; Sunthamala, N. The effects of mulberry (Morus alba Linn.) leaf supplementation on growth performance, blood parameter, and antioxidant status of broiler chickens under high stocking density. Vet. World 2022, 15, 2715. [Google Scholar] [CrossRef]
- Insawake, K.; Songserm, T.; Songserm, O.; Plaiboon, A.; Homwong, N.; Adeyemi, K.D.; Rassmidatta, K.; Ruangpanit, Y. Effects of isoquinoline alkaloids as an alternative to antibiotic on oxidative stress, inflammatory status, and cecal microbiome of broilers under high stocking density. Poult. Sci. 2025, 104, 104671. [Google Scholar] [CrossRef] [PubMed]
- Kamboh, A.A.; Arain, M.A.; Mughal, M.J.; Zaman, A.; Arain, Z.M.; Soomro, A.H. Flavonoids: Health promoting phytochemicals for animal production—A review. J. Anim. Health Prod. 2015, 3, 6–13. [Google Scholar] [CrossRef]
- Xue, G.D.; Wu, S.B.; Choct, M.; Pastor, A.; Steiner, T.; Swick, R.A. Impact of a Macleaya cordata-derived alkaloid extract on necrotic enteritis in broilers. Poult. Sci. 2017, 96, 3581–3585. [Google Scholar] [CrossRef] [PubMed]
- Macáková, K.; Afonso, R.; Saso, L.; Mladěnka, P. The influence of alkaloids on oxidative stress and related signaling pathways. Free Radic. Biol. Med. 2019, 134, 429–444. [Google Scholar] [CrossRef] [PubMed]
- Panche, A.N.; Diwan, A.D.; Chandra, S.R. Flavonoids: An overview. J. Nutr. Sci. 2016, 5, e47. [Google Scholar] [CrossRef] [PubMed]
- Nimse, S.B.; Pal, D. Free radicals, natural antioxidants, and their reaction mechanisms. RSC Adv. 2015, 5, 27986–28006. [Google Scholar] [CrossRef]
- Prihambodo, T.R.; Sholikin, M.M.; Qomariyah, N.; Jayanegara, A.; Batubara, I.; Utomo, D.B.; Nahrowi, N. Effects of dietary flavonoids on performance, blood constituents, carcass composition and small intestinal morphology of broilers: A meta-analysis. Anim. Biosci. 2020, 34, 434. [Google Scholar] [CrossRef] [PubMed]
- Rodsatianm, N.; Songserm, O.; Peñarrubia, I.; Serra, M.; Crespo, J.; Blanch, A.; Ruangpanit, Y. Effect of dietary supplementation of citrus flavonoids on performance, intestinal epithelium morphology, microbiota in excreta and oxidative stress of broiler chickens subjected to heat stress. Eur. Poult. Sci./Archiv. Geflügelkunde 2023, 87, 372. [Google Scholar]
- Insawake, K.; Songserm, T.; Songserm, O.; Homwong, N.; Plaiboon, A.; Ruangpanit, Y. Effect of citrus flavonoids supplementation on growth performance, oxidative stress, and gut health of broilers raised under high stocking density. J. Mahanakorn Vet. Med. 2024, 18, 181–190. [Google Scholar]
- TAS 6901-2009; Good Agricultural Practices for Broiler Farm. National Bureau of Agricultural Commodity and Food Standards: Bangkok, Thailand, 2009. Available online: https://www.acfs.go.th/standard/download/eng/GAP_broiler_farm.pdf (accessed on 20 December 2024).
- Aviagen. Ross Broiler: Nutrition Specifications; Aviagen: Huntsville, AL, USA, 2019; pp. 1–9. [Google Scholar]
- AOAC. Official Methods of Analysis of the Association of Official Analytical Chemists, 15th ed.; The Association of Official Analytical Chemists: Arlington, VA, USA, 1990. [Google Scholar]
- Aviagen. Ross Environmental Management in the Broiler House; Aviagen: Huntsville, AL, USA, 2010; pp. 1–9. Available online: https://es.aviagen.com/assets/Tech_Center/Ross_Broiler/Ross_Environmental_Management_in_the_Broiler_House.pdf (accessed on 25 February 2020).
- Adeyemi, K.D.; Sola-Ojo, F.E.; Ahmed El-Imam, A.M.A.; Atolani, O.; Alli, O.I.; Adegboyega, A.O.; Abubakar, S.O.; Obamoniret, O.S.; Ologunde, F.O. Dietary oil type and late feed restriction elicit synergistic effects on growth, caeca bacteria, carcass, fat accretion, and muscle lipids in female broilers. Eur. J. Lipid Sci. Technol. 2023, 125, 2200216. [Google Scholar] [CrossRef]
- Abudabos, A.M.; Alyemni, A.H.; Dafalla, Y.M.; Khan, R.U. The effect of phytogenic feed additives to substitute in-feed antibiotics on growth traits and blood biochemical parameters in broiler chicks challenged with Salmonella typhimurium. Environ. Sci. Pollut. Res. 2016, 23, 24151–24157. [Google Scholar] [CrossRef] [PubMed]
- De Los Santos, F.S.; Farnell, M.B.; Tellez, G.U.; Balog, J.M.; Anthony, N.B.; Torres-Rodriguez, A.; Higgins, S.; Hargis, B.M.; Donoghuet, A.M. Effect of prebiotic on gut development and ascites incidence of broilers reared in a hypoxic environment. Poult. Sci. 2005, 84, 1092–1100. [Google Scholar] [CrossRef] [PubMed]
- Sanchez-Casanova, R.; Sarmiento-Franco, L.; Segura-Correa, J.; Phillips, C.J. Effects of outdoor access and indoor stocking density on behaviour and stress in broilers in the subhumid tropics. Animals 2019, 9, 1016. [Google Scholar] [CrossRef]
- Tirawattanawanich, C.; Chantakru, S.; Nimitsantiwong, W.; Tongyai, S. The effects of tropical environmental conditions on the stress and immune responses of commercial broilers, Thai indigenous chickens, and crossbred chickens. J. Appl. Poult. Res. 2011, 20, 409–420. [Google Scholar] [CrossRef]
- Estévez, M. Oxidative damage to poultry: From farm to fork. Poult. Sci. 2015, 94, 1368–1378. [Google Scholar] [CrossRef] [PubMed]
- Al-Saadi, M.J.; Al-Musawi, J.E. Effects of heat stress on some productive and histological traits in broiler feed 3% and 5% mint powder supplement. J. Anim. Health Prod. 2024, 12, 128–135. [Google Scholar] [CrossRef]
- Son, J.; Kim, H.J.; Hong, E.C.; Kang, H.K. Effects of stocking density on growth performance, antioxidant status, and meat quality of finisher broiler chickens under high temperature. Antioxidants 2022, 11, 871. [Google Scholar] [CrossRef]
- Kang, S.W.; Kuenzel, W.J. Regulation of gene expression of vasotocin and corticotropin-releasing hormone receptors in the avian anterior pituitary by corticosterone. Gen. Comp. Endocrinol. 2014, 204, 25–32. [Google Scholar] [CrossRef] [PubMed]
- Huang, J.C.; Huang, M.; Wang, P.; Zhao, L.; Xu, X.L.; Zhou, G.H.; Sun, J.X. Effects of physical restraint and electrical stunning on plasma corticosterone, postmortem metabolism, and quality of broiler breast muscle. J. Anim. Sci. 2014, 92, 5749–5756. [Google Scholar] [CrossRef] [PubMed]
- Blas, J. Stress in Birds. In Sturkie’s Avian Physiology; Scanes, C.G., Ed.; Academic Press: New York, NY, USA, 2015; pp. 69–803. [Google Scholar]
- Borges, S.A.; Da Silva, A.F.; Majorka, A.; Hooge, D.M.; Cummings, K.R. Physiological responses of broiler chickens to heat stress and dietary electrolyte balance (sodium plus potassium minus chloride, milliequivalents per kilogram). Poult. Sci. 2004, 83, 1551–1558. [Google Scholar] [CrossRef] [PubMed]
- Cengiz, Ö.; Köksal, B.H.; Tatlı, O.; Sevim, Ö.; Ahsan, U.; Üner, A.G.; Ulutaş, P.A.; Beyaz, D.; Büyükyörük, S.; Yakan, A.; et al. Effect of dietary probiotic and high stocking density on the performance, carcass yield, gut microflora, and stress indicators of broilers. Poult. Sci. 2015, 94, 2395–2403. [Google Scholar] [CrossRef]
- Kamboh, A.A.; Hang, S.Q.; Bakhetgul, M.; Zhu, W.Y. Effects of genistein and hesperidin on biomarkers of heat stress in broilers under persistent summer stress. Poult. Sci. 2013, 92, 2411–2418. [Google Scholar] [CrossRef]
- Albarrak, S.M. Antioxidant and immune responses of broiler chickens supplemented with Rhazya stricta extract in drinking water. Vet. World 2021, 14, 1437–1449. [Google Scholar] [CrossRef] [PubMed]
- Moldovan, L.; Moldovan, N.I. Oxygen free radicals and redox biology of organelles. Histochem. Cell Biol. 2004, 122, 395–412. [Google Scholar] [CrossRef]
- Akbarian, A.; Michiels, J.; Degroote, J.; Majdeddin, M.; Golian, A.; De Smet, S. Association between heat stress and oxidative stress in poultry; mitochondrial dysfunction and dietary interventions with phytochemicals. J. Anim. Sci. Biotechnol. 2016, 7, 37. [Google Scholar] [CrossRef] [PubMed]
- Umare, V.; Pradhan, V.; Nadkar, M.; Rajadhyaksha, A.; Patwardhan, M.; Ghosh, K.K.; Nadkarni, A.H. Effect of proinflammatory cytokines (IL-6, TNF-α, and IL-1β) on clinical manifestations in Indian SLE patients. Mediat. Inflamm. 2014, 2014, 385297. [Google Scholar] [CrossRef] [PubMed]
- Kohen, R.; Nyska, A. Invited review: Oxidation of biological systems: Oxidative stress phenomena, antioxidants, redox reactions, and methods for their quantification. Toxicol. Pathol. 2002, 30, 620–650. [Google Scholar] [CrossRef]
- Niewold, T.A. The nonantibiotic anti-inflammatory effect of antimicrobial growth promoters, the real mode of action? A hypothesis. Poult. Sci. 2007, 86, 605–609. [Google Scholar] [CrossRef] [PubMed]
- Kridtayopas, C.; Rakangtong, C.; Bunchasak, C.; Loongyai, W. Effect of prebiotic and synbiotic supplementation in diet on growth performance, small intestinal morphology, stress, and bacterial population under high stocking density condition of broiler chickens. Poult. Sci. 2019, 98, 4595–4605. [Google Scholar] [CrossRef] [PubMed]
- Zhang, Y.; Chen, H.; Cong, W.; Zhang, K.; Jia, Y.; Wu, L. Chronic heat stress affects bile acid profile and gut microbiota in broilers. Int. J. Mol. Sci. 2023, 24, 10238. [Google Scholar] [CrossRef] [PubMed]
- Liu, L.; Fu, C.; Yan, M.; Xie, H.; Li, S.; Yu, Q.; He, S.; He, J. Resveratrol modulates intestinal morphology and HSP70/90, NF-κB, and EGF expression in the jejunal mucosa of black-boned chickens on exposure to circular heat stress. Food Funct. 2016, 7, 1329–1338. [Google Scholar] [CrossRef] [PubMed]
- Varasteh, S.; Braber, S.; Akbari, P.; Garssen, J.; Fink-Gremmels, J. Differences in susceptibility to heat stress along the chicken intestine and the protective effects of galacto-oligosaccharides. PLoS ONE 2015, 10, e0138975. [Google Scholar] [CrossRef]
- Santin, E.; Maiorka, A.; Macari, M.; Grecco, M.; Sanchez, J.C.; Okada, T.M.; Myasaka, A.M. Performance and intestinal mucosa development of broiler chickens fed diets containing Saccharomyces cerevisiae cell wall. J. Appl. Poult. Res. 2001, 10, 236–244. [Google Scholar] [CrossRef]
- Khongthong, S.; Faroongsarng, D.; Roekngam, N.; Maliwan, P.; Theapparat, Y. Modulating cecal microbiome and in silico amino acid metabolism of sanguinarine-based isoquinoline alkaloids supplements in natural heat stress broiler. Livest. Sci. 2024, 283, 105441. [Google Scholar] [CrossRef]
- Rassmidatta, K.; Theapparat, Y.; Chanaksorn, N.; Carcano, P.; Adeyemi, K.D.; Ruangpanit, Y. Dietary Kluyveromyces marxianus hydrolysate alters humoral immunity, jejunal morphology, cecal microbiota, and metabolic pathways in broiler chickens raised under a high stocking density. Poult. Sci. 2024, 103, 103970. [Google Scholar] [CrossRef]
- Shu, G.; Kong, F.; Xu, D.; Yin, L.; He, C.; Lin, J.; Fu, H.; Wang, K.; Tian, Y.; Zhao, X. Bamboo leaf flavone changed the community of cecum microbiota and improved the immune function in broilers. Sci. Rep. 2020, 10, 12324. [Google Scholar] [CrossRef]
- Rahimian, Y.; Kheiri, F.; Faghani, M. Evaluation the effect of dietary vitamin E, sesamin and thymoquinone bioactive compounds on immunological response, intestinal traits and MUC-2 gene expression in broiler Japanese quails (Coturnix japonica). Anim. Biotechnol. 2024, 35, 2259437. [Google Scholar] [CrossRef] [PubMed]
- Yi, L.; Zhang, Z.; Li, Z.; Li, Q.; Yang, M.; Huang, Y.; Pan, H.; Zhao, S. Effects of citrus pulp on the composition and diversity of broiler cecal microbes. Poult. Sci. 2023, 102, 102454. [Google Scholar] [CrossRef]
- Bäckhed, F.; Ding, H.; Wang, T.; Hooper, L.V.; Koh, G.Y.; Nagy, A.; Semenkovich, C.F.; Gordon, J.I. The gut microbiota as an environmental factor that regulates fat storage. Proc. Natl. Acad. Sci. USA 2004, 101, 15718–15723. [Google Scholar] [CrossRef]
- Stappenbeck, T.S.; Hooper, L.V.; Gordon, J.I. Developmental regulation of intestinal angiogenesis by indigenous microbes via Paneth cells. Proc. Natl. Acad. Sci. USA 2004, 99, 15451–15455. [Google Scholar] [CrossRef]
- Sears, C.L. A dynamic partnership: Celebrating our gut flora. Anaerobe 2005, 11, 247–251. [Google Scholar] [CrossRef] [PubMed]
- Fan, Y.; Ju, T.; Bhardwaj, T.; Korver, D.R.; Willing, B.P. Week-old chicks with high Bacteroides abundance have increased short-chain fatty acids and reduced markers of gut inflammation. Microbiol. Spec. 2023, 11, e03616–e03622. [Google Scholar] [CrossRef]
- Li, Y.; Xing, S.; Wang, X.; Li, X.; Zhang, M.; Feng, J. Effects of increasing stocking density on the performance and ileal microbiota of broilers. J. Poult. Sci. 2021, 59, 291–296. [Google Scholar] [CrossRef]
- Shi, D.; Bai, L.; Qu, Q.; Zhou, S.; Yang, M.; Guo, S.; Li, Q.; Liu, C. Impact of gut microbiota structure in heat-stressed broilers. Poult. Sci. 2019, 98, 2405–2413. [Google Scholar] [CrossRef] [PubMed]
- Liu, G.; Zhu, H.; Ma, T.; Yan, Z.; Zhang, Y.; Geng, Y.; Zhu, Y.; Shi, Y. Effect of chronic cyclic heat stress on the intestinal morphology, oxidative status and cecal bacterial communities in broilers. J. Therm. Biol. 2020, 91, 102619. [Google Scholar] [CrossRef] [PubMed]










| Ingredients (% As-Fed Basis) | Starter Diet (D 0–10) | Grower Diet (D 11–24) | Finisher Diet (D 11–37) |
|---|---|---|---|
| Corn | 58.28 | 63.08 | 64.70 |
| Soybean meal, 48%CP | 28.09 | 21.88 | 18.42 |
| Full fat soybean | 8.0 | 10.0 | 12.0 |
| Soybean oil | 0.67 | 0.44 | 0.72 |
| Mono-dicalcium phosphate (P22) | 1.79 | 1.67 | 1.55 |
| Limestone | 1.46 | 1.39 | 1.33 |
| Salt | 0.26 | 0.25 | 0.24 |
| Broiler vit/min premix 1 | 0.18 | 0.18 | 0.18 |
| DL-methionine | 0.29 | 0.25 | 0.24 |
| L-lysine HCl (96%) | 0.23 | 0.17 | 0.14 |
| L-threonine | 0.19 | 0.26 | 0.09 |
| Choline chloride, 60% | 0.07 | 0.07 | 0.05 |
| Toxin binder | 0.15 | 0.15 | 0.15 |
| Calculated nutrient composition (% DM) | |||
| Crude protein | 22.0 | 20.0 | 19.0 |
| Ash | 5.72 | 5.34 | 5.08 |
| Crude fat | 4.79 | 5.07 | 5.78 |
| Crude fiber | 3.20 | 3.28 | 3.36 |
| Calcium | 0.96 | 0.90 | 0.85 |
| Total phosphorus | 0.77 | 0.73 | 0.69 |
| Available phosphorus | 0.48 | 0.45 | 0.42 |
| Choline (mg/kg) | 1700 | 1600 | 1500 |
| Sodium | 0.16 | 0.16 | 0.16 |
| Lysine | 1.30 | 1.14 | 1.07 |
| Methionine | 0.56 | 0.50 | 0.49 |
| Methionine + cystine | 0.90 | 0.82 | 0.80 |
| Metabolizable energy (Kcal/kg) | 3050 | 3100 | 3150 |
| Nutrient Components | Control | Bacitracin | Flavonoids | Isoquinoline Alkaloids |
|---|---|---|---|---|
| Starter diet (d 1–10) | ||||
| Moisture % | 9.15 | 9.14 | 9.08 | 9.11 |
| Crude protein, % | 21.59 | 21.77 | 21.59 | 21.37 |
| Ash, % | 6.76 | 6.85 | 6.78 | 6.72 |
| Fat, % | 5.08 | 5.22 | 5.11 | 5.26 |
| Fiber; % | 1.94 | 1.90 | 1.94 | 1.97 |
| Calcium, % | 0.93 | 0.97 | 0.95 | 0.92 |
| Phosphorus, % | 0.79 | 0.78 | 0.79 | 0.75 |
| Grower diet (d 11–24) | ||||
| Moisture; % | 9.30 | 9.31 | 9.31 | 9.32 |
| Crude protein; % | 19.12 | 19.46 | 19.38 | 19.28 |
| Ash, % | 5.62 | 5.72 | 5.73 | 5.74 |
| Fat, % | 6.25 | 6.28 | 6.19 | 6.20 |
| Fiber, % | 1.91 | 1.93 | 2.03 | 1.92 |
| Calcium, % | 0.91 | 0.89 | 0.89 | 0.90 |
| Phosphorus, % | 0.69 | 0.69 | 0.69 | 0.69 |
| Finisher diet (d 25–37) | ||||
| Moisture, % | 9.36 | 9.38 | 9.35 | 9.35 |
| Crude protein, % | 17.95 | 18.22 | 17.94 | 17.90 |
| Ash, % | 5.21 | 5.41 | 5.43 | 5.54 |
| Fat, % | 6.51 | 6.54 | 6.53 | 6.58 |
| Fiber, % | 1.96 | 2.01 | 1.94 | 1.93 |
| Calcium, % | 0.87 | 0.84 | 0.83 | 0.88 |
| Phosphorus, % | 0.59 | 0.60 | 0.60 | 0.59 |
| Parameter | Treatment 2 | Pooled SE | p Value | ||||||
|---|---|---|---|---|---|---|---|---|---|
| NSD | HSD | BCT | FVN | IQA | FVN-IQA | IQA-FVN | |||
| Initial BW (g/bird) | 41.23 | 41.18 | 41.14 | 41.21 | 41.19 | 41.20 | 41.18 | 0.049 | 0.99 |
| 1–10 days | |||||||||
| Feed intake (g/bird) | 289.2 a | 289.8 a | 283.8 b | 287.4 ab | 288.6 a | 284.1 b | 289.8 a | 0.574 | 0.01 |
| BWG (g/bird) | 247.7 | 245.6 | 247.4 | 246.8 | 248.1 | 245.1 | 249.0 | 0.596 | 0.60 |
| FCR | 1.17 | 1.18 | 1.15 | 1.17 | 1.16 | 1.16 | 1.16 | 0.003 | 0.06 |
| Mortality (%) | 0.0 | 0.0 | 0.0 | 0.0 | 0.0 | 0.0 | 0.0 | N/A | N/A |
| 11–24 days | |||||||||
| Feed intake (g/bird) | 1052 | 1063 | 1059 | 1071 | 1079 | 1047 | 1071 | 3.872 | 0.30 |
| BWG (g/bird) | 722.9 a | 704.3 b | 702.9 b | 724.1 a | 721.5 a | 718.0 a | 721.8 a | 1.834 | 0.01 |
| FCR | 1.46 b | 1.51 a | 1.51 a | 1.48 ab | 1.49 a | 1.46 b | 1.48 ab | 0.005 | 0.01 |
| Mortality (%) | 0.91 | 1.25 | 1.56 | 0.94 | 1.56 | 1.25 | 1.25 | 0.249 | 0.99 |
| 25–37 days | |||||||||
| Feed intake (g/bird) | 1887 | 1859 | 1899 | 1891 | 1878 | 1839 | 1882 | 9.366 | 0.65 |
| BWG (g/bird) | 1113 | 1093 | 1131 | 1110 | 1112 | 1104 | 1127 | 6.766 | 0.86 |
| FCR | 1.70 | 1.71 | 1.68 | 1.71 | 1.69 | 1.67 | 1.68 | 0.010 | 0.94 |
| Mortality (%) | 0.00 | 1.27 | 0.32 | 1.59 | 0.00 | 0.64 | 0.00 | 0.18 | 0.08 |
| 1–37 days | |||||||||
| Feed intake (g/bird) | 3228 | 3212 | 3243 | 3249 | 3246 | 3170 | 3243 | 11.98 | 0.57 |
| BWG (g/bird) | 2084 | 2043 | 2081 | 2081 | 2081 | 2067 | 2160 | 7.670 | 0.70 |
| FCR | 1.55 | 1.57 | 1.56 | 1.56 | 1.55 | 1.53 | 1.55 | 0.006 | 0.69 |
| Mortality (%) | 0.91 | 2.50 | 1.88 | 1.88 | 1.56 | 1.88 | 1.25 | 0.324 | 0.90 |
| Parameter | Treatment 2 | Pooled SE | p Value | ||||||
|---|---|---|---|---|---|---|---|---|---|
| NSD | HSD | BCT | FVN | IQA | FVN-IQA | IQA-FVN | |||
| H/L ratio | 1.926 b | 2.427 a | 2.135 ab | 1.904 b | 1.995 b | 1.867 b | 1.989 b | 0.009 | 0.02 |
| Corticosterone (ng/mL) | 25.87 b | 30.91 a | 25.06 bc | 25.03 bc | 25.14 bc | 21.34 c | 22.55 bc | 0.010 | <0.001 |
| Malondialdehyde (μM/100 μL) | 10.28 b | 11.47 a | 11.38 a | 10.59 b | 10.89 ab | 10.69 b | 10.88 ab | 0.003 | <0.01 |
| IL-1β (pg/mL) | 206.1 | 214.9 | 211.6 | 210.2 | 204.2 | 204.2 | 207.0 | 0.005 | 0.89 |
| IL-6 (pg/mL) | 285.8 ab | 310.8 a | 277.2 ab | 266.3 b | 264.0 b | 252.5 b | 265.3 b | 0.007 | 0.03 |
| TNF-α (ng/mL) | 41.14 | 46.23 | 46.84 | 41.76 | 40.25 | 39.37 | 41.57 | 0.013 | 0.39 |
| Parameter | Treatment 2 | Pooled SE | p Value | ||||||
|---|---|---|---|---|---|---|---|---|---|
| NSD | HSD | BCT | FVN | IQA | FVN-IQA | IQA-FVN | |||
| Duodenum | |||||||||
| Villi height (µm) | 1731.0 bc | 1663.6 d | 1726.9 c | 1751.2 bc | 1780.7 b | 1809.0 ab | 1869.6 a | 123.3 | 0.02 |
| Crypt depth (µm) | 184.0 b | 208.9 a | 194.3 ab | 182.0 c | 184.4 c | 194.4 b | 194.2 b | 18.42 | 0.02 |
| Villi width (µm) | 137.3 c | 145.2 bc | 150.4 bc | 153.3 b | 152.5 b | 156.1 ab | 160.6 a | 11.15 | <0.001 |
| Villi height/crypt depth ratio | 9.86 a | 8.72 b | 9.41 ab | 9.85 a | 9.96 a | 9.57 a | 9.55 a | 0.780 | 0.01 |
| Villi surface area (mm2) | 0.75 c | 0.79 bc | 0.82 bc | 0.84 b | 0.86 ab | 0.89 a | 0.94 a | 0.107 | 0.01 |
| Jejunum | |||||||||
| Villi height (µm) | 1176 a | 1074 b | 1142 ab | 1143 ab | 1179 a | 1199 a | 1183 a | 106.6 | <0.01 |
| Crypt depth (µm) | 153.0 b | 162.0 a | 164.1 a | 155.2 b | 147.2 c | 142.0 c | 1367.0 c | 16.52 | <0.01 |
| Villi width (µm) | 136.3 b | 142.3 a | 138.6 ab | 135.5 b | 132.4 b | 129.7 c | 129.3 c | 8.69 | 0.01 |
| Villi height/crypt depth ratio | 7.95 b | 6.87 c | 7.12 bc | 7.54 b | 8.11 b | 8.66 a | 9.15 a | 0.664 | <0.001 |
| Villi surface area (mm2) | 0.504 | 0.483 | 0.499 | 0.489 | 0.485 | 0.493 | 0.493 | 0.062 | 0.99 |
| Ileum | |||||||||
| Villi height (µm) | 862.5 | 821.4 | 845.0 | 873.8 | 892.1 | 870.4 | 866.7 | 93.44 | 0.74 |
| Crypt depth (µm) | 153.5 b | 171.8 a | 158.8 a | 137.5 b | 141.0 b | 132.2 b | 142.3 b | 18.30 | <0.001 |
| Villi width (µm) | 113.1 b | 119.8 ab | 119.9 ab | 123.3 a | 121.3 a | 114.2 b | 111.3 b | 7.925 | 0.01 |
| Villi height/crypt depth ratio | 5.89 b | 5.01 c | 5.53 b | 6.61 a | 6.51 a | 6.84 a | 6.29 a | 0.584 | <0.001 |
| Villi surface area (mm2) | 0.307 | 0.294 | 0.318 | 0.336 | 0.338 | 0.310 | 0.303 | 0.043 | 0.19 |
Disclaimer/Publisher’s Note: The statements, opinions and data contained in all publications are solely those of the individual author(s) and contributor(s) and not of MDPI and/or the editor(s). MDPI and/or the editor(s) disclaim responsibility for any injury to people or property resulting from any ideas, methods, instructions or products referred to in the content. |
© 2024 by the authors. Licensee MDPI, Basel, Switzerland. This article is an open access article distributed under the terms and conditions of the Creative Commons Attribution (CC BY) license (https://creativecommons.org/licenses/by/4.0/).
Share and Cite
Insawake, K.; Songserm, T.; Songserm, O.; Theapparat, Y.; Adeyemi, K.D.; Rassmidatta, K.; Ruangpanit, Y. Flavonoids, Isoquinoline Alkaloids, and Their Combinations Affect Growth Performance, Inflammatory Status, and Gut Microbiome of Broilers Under High Stocking Density and Heat Stress. Animals 2025, 15, 71. https://doi.org/10.3390/ani15010071
Insawake K, Songserm T, Songserm O, Theapparat Y, Adeyemi KD, Rassmidatta K, Ruangpanit Y. Flavonoids, Isoquinoline Alkaloids, and Their Combinations Affect Growth Performance, Inflammatory Status, and Gut Microbiome of Broilers Under High Stocking Density and Heat Stress. Animals. 2025; 15(1):71. https://doi.org/10.3390/ani15010071
Chicago/Turabian StyleInsawake, Kittisak, Thaweesak Songserm, Ornprapun Songserm, Yongyuth Theapparat, Kazeem D. Adeyemi, Konkawat Rassmidatta, and Yuwares Ruangpanit. 2025. "Flavonoids, Isoquinoline Alkaloids, and Their Combinations Affect Growth Performance, Inflammatory Status, and Gut Microbiome of Broilers Under High Stocking Density and Heat Stress" Animals 15, no. 1: 71. https://doi.org/10.3390/ani15010071
APA StyleInsawake, K., Songserm, T., Songserm, O., Theapparat, Y., Adeyemi, K. D., Rassmidatta, K., & Ruangpanit, Y. (2025). Flavonoids, Isoquinoline Alkaloids, and Their Combinations Affect Growth Performance, Inflammatory Status, and Gut Microbiome of Broilers Under High Stocking Density and Heat Stress. Animals, 15(1), 71. https://doi.org/10.3390/ani15010071

