RNA-Seq and ATAC-Seq Reveal CYP26A1-Mediated Regulation of Retinoic Acid-Induced Meiosis in Chicken Primordial Germ Cells
Simple Summary
Abstract
1. Introduction
2. Materials and Methods
2.1. Materials and Reagents
2.2. Isolation and Cultivation of Chicken PGC
2.3. Preparation of Feeder Cells
2.4. Exogenous RA Administration to PGC
2.5. RNA Extraction and Real-Time RT-PCR
2.6. Immunofluorescence Staining of PGC
2.7. AP and PAS Staining of PGC
2.8. Flow Cytometry Analysis
2.9. RNA-Seq
2.10. ATAC-Seq
2.11. Statistical Methods
3. Results
3.1. Identification of In Vitro Cultured PGC
3.2. In Vitro Induction of Meiosis in PGC by RA Treatment
3.3. RNA-Seq Data
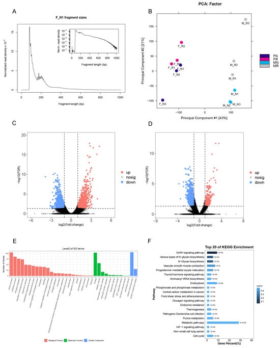
3.4. ATAC-Seq Data
3.5. Integration of ATAC-Seq with RNA-Seq
4. Discussion
5. Conclusions
Supplementary Materials
Author Contributions
Funding
Institutional Review Board Statement
Informed Consent Statement
Data Availability Statement
Acknowledgments
Conflicts of Interest
Abbreviations
| RA | Retinoic acid |
| PGC | Primordial germ cell |
| RNA-seq | RNA sequencing |
| ATAC-seq | Assay for transposase-accessible chromatin using sequencing |
| DEG | Differentially expressed gene |
| CYP26A1 | Cytochrome P450 family 26 subfamily a member 1 |
| CYP26B1 | Cytochrome P450 family 26 subfamily b member 1 |
| STRA8 | Stimulated by retinoic acid 8 |
| MYO1C | Myosin 1C |
| HNF1B | Hepatocyte nuclear factor 1 beta |
| GDPD5 | Glycerophosphodiester phosphodiesterase domain containing 5 |
| MB21D2 | Mab-21 domain containing 2 |
| MEIS1 | Meis homeobox 1 |
| SOX5 | SRY-Box transcription factor 5 |
| LMO1 | LIM domain only 1 |
| GO | Gene Ontology |
| KEGG | Kyoto Encyclopedia of Genes and Genomes |
References
- Ginsburg, M.; Snow, M.H.; McLaren, A. Primordial Germ Cells of the Young Chick Blastoderm Originate from the Central Zone of the Area Pellucida Irrespective of the Embryo-Forming Process. Development 1987, 101, 209–219. [Google Scholar] [CrossRef] [PubMed]
- Hamburger, V.; Hamilton, H.L. A Series of Normal Stages in the Development of the Chick Embryo. J. Morphol. 1951, 88, 49–92. [Google Scholar] [CrossRef]
- Nakamura, Y.; Yamamoto, Y.; Usui, F.; Mushika, T.; Ono, T.; Setioko, A.R.; Takeda, K.; Nirasawa, K.; Kagami, H.; Tagami, T. Migration and Proliferation of Primordial Germ Cells in the Early Chicken Embryo. Poult. Sci. 2007, 86, 2182–2193. [Google Scholar] [CrossRef]
- Tsunekawa, N.; Naito, M.; Sakai, Y.; Nishida, T.; Noce, T. Isolation of Chicken Vasa Homolog Gene and Tracing the Origin of Primordial Germ Cells. Development 2000, 127, 2741–2750. [Google Scholar] [CrossRef] [PubMed]
- Bowles, J.; Knight, D.; Smith, C.; Wilhelm, D.; Richman, J.; Mamiya, S.; Yashiro, K.; Chawengsaksophak, K.; Wilson, M.J.; Rossant, J.; et al. Retinoid Signaling Determines Germ Cell Fate in Mice. Science 2006, 312, 596–600. [Google Scholar] [CrossRef]
- Griswold, M.D.; Hogarth, C.A.; Bowles, J.; Koopman, P. Initiating Meiosis: The Case for Retinoic Acid. Biol. Reprod. 2012, 86, 35. [Google Scholar] [CrossRef] [PubMed]
- Koubova, J.; Menke, D.B.; Zhou, Q.; Capel, B.; Griswold, M.D.; Page, D.C. Retinoic Acid Regulates Sex-Specific Timing of Meiotic Initiation in Mice. Proc. Natl. Acad. Sci. USA 2006, 103, 2474–2479. [Google Scholar] [CrossRef]
- Li, H.; Clagett-Dame, M. Vitamin A Deficiency Blocks the Initiation of Meiosis of Germ Cells in the Developing Rat Ovary in Vivo. Biol. Reprod. 2009, 81, 996–1001. [Google Scholar] [CrossRef]
- Li, X.; Long, X.Y.; Xie, Y.J.; Zeng, X.; Chen, X.; Mo, Z.C. The Roles of Retinoic Acid in the Differentiation of Spermatogonia and Spermatogenic Disorders. Clin. Chim. Acta 2019, 497, 54–60. [Google Scholar] [CrossRef]
- Yabut, K.C.B.; Isoherranen, N. CRABPs Alter All-Trans-Retinoic Acid Metabolism by Cyp26a1 Via Protein-Protein Interactions. Nutrients 2022, 14, 1784. [Google Scholar] [CrossRef]
- Nelson, D.R.; Goldstone, J.V.; Stegeman, J.J. The Cytochrome P450 Genesis Locus: The Origin and Evolution of Animal Cytochrome P450s. Philos. Trans. R. Soc. Lond. Ser. B Biol. Sci. 2013, 368, 20120474. [Google Scholar] [CrossRef] [PubMed]
- MacLean, G.; Li, H.; Metzger, D.; Chambon, P.; Petkovich, M. Apoptotic Extinction of Germ Cells in Testes of Cyp26b1 Knockout Mice. Endocrinology 2007, 148, 4560–4567. [Google Scholar] [CrossRef]
- White, R.J.; Nie, Q.; Lander, A.D.; Schilling, T.F. Complex Regulation of Cyp26a1 Creates a Robust Retinoic Acid Gradient in the Zebrafish Embryo. PLoS Biol. 2007, 5, e304. [Google Scholar] [CrossRef] [PubMed]
- Osanai, M.; Lee, G.H. Elevated Expression of the Retinoic Acid-Metabolizing Enzyme Cyp26c1 in Primary Breast Carcinomas. Med. Mol. Morphol. 2016, 49, 22–27. [Google Scholar] [CrossRef] [PubMed]
- Xie, L.; Lu, Z.; Chen, D.; Yang, M.; Liao, Y.; Mao, W.; Mo, L.; Sun, J.; Yang, W.; Xu, H.; et al. Derivation of Chicken Primordial Germ Cells Using an Indirect Co-Culture System. Theriogenology 2019, 123, 83–89. [Google Scholar] [CrossRef]
- Ibrahim, M.; Grochowska, E.; Lázár, B.; Várkonyi, E.; Bednarczyk, M.; Stadnicka, K. The Effect of Short- and Long-Term Cryopreservation on Chicken Primordial Germ Cells. Genes 2024, 15, 624. [Google Scholar] [CrossRef]
- Haston, K.M.; Tung, J.Y.; Reijo Pera, R.A. Dazl Functions in Maintenance of Pluripotency and Genetic and Epigenetic Programs of Differentiation in Mouse Primordial Germ Cells in Vivo and in Vitro. PLoS ONE 2009, 4, e5654. [Google Scholar] [CrossRef] [PubMed]
- Kress, C.; Jouneau, L.; Pain, B. Reinforcement of Repressive Marks in the Chicken Primordial Germ Cell Epigenetic Signature: Divergence from Basal State Resetting in Mammals. Epigenet. Chromatin 2024, 17, 11. [Google Scholar] [CrossRef] [PubMed]
- Vijayakumar, S.; Sala, R.; Kang, G.; Chen, A.; Pablo, M.A.; Adebayo, A.I.; Cipriano, A.; Fowler, J.L.; Gomes, D.L.; Ang, L.T.; et al. Monolayer Platform to Generate and Purify Primordial Germ-Like Cells in Vitro Provides Insights into Human Germline Specification. Nat. Commun. 2023, 14, 5690. [Google Scholar] [CrossRef] [PubMed]
- Mathan; Zaib, G.; Jin, K.; Zuo, Q.; Habib, M.; Zhang, Y.; Li, B. Formation, Application, and Significance of Chicken Primordial Germ Cells: A Review. Animals 2023, 13, 1096. [Google Scholar] [CrossRef] [PubMed]
- Ichikawa, K.; Horiuchi, H. Fate Decisions of Chicken Primordial Germ Cells (Pgcs): Development, Integrity, Sex Determination, and Self-Renewal Mechanisms. Genes 2023, 14, 612. [Google Scholar] [CrossRef]
- Szczerba, A.; Kuwana, T.; Paradowska, M.; Bednarczyk, M. In Vitro Culture of Chicken Circulating and Gonadal Primordial Germ Cells on a Somatic Feeder Layer of Avian Origin. Animals 2020, 10, 1769. [Google Scholar] [CrossRef] [PubMed]
- Tang, R.; Wang, J.; Zhou, M.; Lan, Y.; Jiang, L.; Price, M.; Yue, B.; Li, D.; Fan, Z. Comprehensive Analysis of lncRNA and mRNA Expression Changes in Tibetan Chicken Lung Tissue between Three Developmental Stages. Anim. Genet. 2020, 51, 731–740. [Google Scholar] [CrossRef] [PubMed]
- Cheng, W.S.; Tao, H.; Hu, E.P.; Liu, S.; Cai, H.R.; Tao, X.L.; Zhang, L.; Mao, J.J.; Yan, D.L. Both Genes and lncRNAs Can Be Used as Biomarkers of Prostate Cancer by Using High Throughput Sequencing Data. Eur. Rev. Med. Pharmacol. Sci. 2014, 18, 3504–3510. [Google Scholar] [PubMed]
- Zuo, Q.; Li, D.; Zhang, L.; Elsayed, A.K.; Lian, C.; Shi, Q.; Zhang, Z.; Zhu, R.; Wang, Y.; Jin, K.; et al. Study on the Regulatory Mechanism of the Lipid Metabolism Pathways During Chicken Male Germ Cell Differentiation Based on RNA-seq. PLoS ONE 2015, 10, e0109469. [Google Scholar] [CrossRef] [PubMed]
- Ohta, K.; Yamamoto, M.; Lin, Y.; Hogg, N.; Akiyama, H.; Behringer, R.R.; Yamazaki, Y. Male Differentiation of Germ Cells Induced by Embryonic Age-Specific Sertoli Cells in Mice. Biol. Reprod. 2012, 86, 112. [Google Scholar] [CrossRef] [PubMed]
- Braicu, C.; Buse, M.; Busuioc, C.; Drula, R.; Gulei, D.; Raduly, L.; Rusu, A.; Irimie, A.; Atanasov, A.G.; Slaby, O.; et al. A Comprehensive Review on Mapk: A Promising Therapeutic Target in Cancer. Cancers 2019, 11, 1618. [Google Scholar] [CrossRef] [PubMed]
- Dillon, M.; Lopez, A.; Lin, E.; Sales, D.; Perets, R.; Jain, P. Progress on Ras/Mapk Signaling Research and Targeting in Blood and Solid Cancers. Cancers 2021, 13, 5059. [Google Scholar] [CrossRef]
- Zhu, J.; Thompson, C.B. Metabolic Regulation of cell Growth and Proliferation. Nat. Rev. Mol. Cell Biol. 2019, 20, 436–450. [Google Scholar] [CrossRef] [PubMed]
- Zhao, T.; Fan, J.; Abu-Zaid, A.; Burley, S.K.; Zheng, X.F.S. Nuclear mTOR Signaling Orchestrates Transcriptional Programs Underlying Cellular Growth and Metabolism. Cells 2024, 13, 781. [Google Scholar] [CrossRef] [PubMed]
- Dai, Z.; Ramesh, V.; Locasale, J.W. The Evolving Metabolic Landscape of Chromatin Biology and Epigenetics. Nat. Rev. Genet. 2020, 21, 737–753. [Google Scholar] [CrossRef] [PubMed]
- Lu, H.; Liu, F.; Li, Y.; Wang, J.; Ma, M.; Gao, J.; Wang, X.; Shen, Z.; Wu, D. Chromatin Accessibility of CD8 T Cell Differentiation and Metabolic Regulation. Cell Biol. Toxicol. 2021, 37, 367–378. [Google Scholar] [CrossRef]
- Chisolm, D.A.; Weinmann, A.S. Connections Between Metabolism and Epigenetics in Programming Cellular Differentiation. Annu. Rev. Immunol. 2018, 36, 221–246. [Google Scholar] [CrossRef] [PubMed]
- Lefebvre, V. Roles and Regulation of Sox Transcription Factors in Skeletogenesis. Curr. Top. Dev. Biol. 2019, 133, 171–193. [Google Scholar] [PubMed]
- Sánchez-Cazorla, E.; Carrera, N.; García-González, M. HNF1B Transcription Factor: Key Regulator in Renal Physiology and Pathogenesis. Int. J. Mol. Sci. 2024, 25, 10609. [Google Scholar] [CrossRef]
- Jiang, M.; Xu, S.; Bai, M.; Zhang, A. The Emerging Role of MEIS1 in Cell Proliferation and Differentiation. Am. J. Physiol. Cell Physiol. 2021, 320, C264–C269. [Google Scholar] [CrossRef]
- Feng, C.W.; Bowles, J.; Koopman, P. Control of Mammalian Germ Cell Entry into Meiosis. Mol. Cell. Endocrinol. 2014, 382, 488–497. [Google Scholar] [CrossRef]
- Spiller, C.; Bowles, J. Sexually Dimorphic Germ Cell Identity in Mammals. Curr. Top. Dev. Biol. 2019, 134, 253–288. [Google Scholar]
- Wang, X.; Pepling, M.E. Regulation of Meiotic Prophase One in Mammalian Oocytes. Front. Cell Dev. Biol. 2021, 9, 667306. [Google Scholar] [CrossRef] [PubMed]
- Sahin, P.; Gungor-Ordueri, N.E.; Celik-Ozenci, C. Inhibition of mTOR Pathway Decreases the Expression of Pre-Meiotic and Meiotic Markers Throughout Postnatal Development and in Adult Testes in Mice. Andrologia 2018, 50, e12811. [Google Scholar] [CrossRef] [PubMed]
- Anderson, E.L.; Baltus, A.E.; Roepers-Gajadien, H.L.; Hassold, T.J.; de Rooij, D.G.; van Pelt, A.M.; Page, D.C. Stra8 and Its Inducer, Retinoic Acid, Regulate Meiotic Initiation in Both Spermatogenesis and Oogenesis in Mice. Proc. Natl. Acad. Sci. USA 2008, 105, 14976–14980. [Google Scholar] [CrossRef]
- Endo, T.; Romer, K.A.; Anderson, E.L.; Baltus, A.E.; de Rooij, D.G.; Page, D.C. Periodic Retinoic Acid-STRA8 Signaling Intersects with Periodic Germ-Cell Competencies to Regulate Spermatogenesis. Proc. Natl. Acad. Sci. USA 2015, 112, E2347–E2356. [Google Scholar] [CrossRef]
- Endo, T.; Freinkman, E.; de Rooij, D.G.; Page, D.C. Periodic Production of Retinoic Acid by Meiotic and Somatic Cells Coordinates Four Transitions in Mouse Spermatogenesis. Proc. Natl. Acad. Sci. USA 2017, 114, E10132–E10141. [Google Scholar] [CrossRef] [PubMed]
- Bellutti, L.; Abby, E.; Tourpin, S.; Messiaen, S.; Moison, D.; Trautmann, E.; Guerquin, M.J.; Rouiller-Fabre, V.; Habert, R.; Livera, G. Divergent Roles of CYP26B1 and Endogenous Retinoic Acid in Mouse Fetal Gonads. Biomolecules 2019, 9, 536. [Google Scholar] [CrossRef]
- Kumar, S.; Chatzi, C.; Brade, T.; Cunningham, T.J.; Zhao, X.; Duester, G. Sex-Specific Timing of Meiotic Initiation Is Regulated by Cyp26b1 Independent of Retinoic Acid Signalling. Nat. Commun. 2011, 2, 151. [Google Scholar] [CrossRef] [PubMed]
- Yu, M.; Yu, P.; Leghari, I.H.; Ge, C.; Mi, Y.; Zhang, C. RALDH2, the Enzyme for Retinoic Acid Synthesis, Mediates Meiosis Initiation in Germ Cells of the Female Embryonic Chickens. Amino Acids 2013, 44, 405–412. [Google Scholar] [CrossRef] [PubMed]
- Zhang, Y.; Zuo, Q.; Liu, Z.; Li, D.; Tang, B.; Xiao, T.R.; Lian, C.; Wang, Y.; Jin, K.; Wang, Y.; et al. The Induction Effect of Am80 and TSA on ESC Differentiation Via Regulation of Stra8 in Chicken. PLoS ONE 2015, 10, e0140262. [Google Scholar] [CrossRef] [PubMed]
- Lavudi, K.; Nuguri, S.M.; Olverson, Z.; Dhanabalan, A.K.; Patnaik, S.; Kokkanti, R.R. Targeting the Retinoic Acid Signaling Pathway as a Modern Precision Therapy against Cancers. Front. Cell Dev. Biol. 2023, 11, 1254612. [Google Scholar] [CrossRef] [PubMed]
- Miao, S.; Zhao, D.; Wang, X.; Ni, X.; Fang, X.; Yu, M.; Ye, L.; Yang, J.; Wu, H.; Han, X.; et al. Retinoic Acid Promotes Metabolic Maturation of Human Embryonic Stem Cell-Derived Cardiomyocytes. Theranostics 2020, 10, 9686–9701. [Google Scholar] [CrossRef] [PubMed]
- Jang, J.; Han, D.; Golkaram, M.; Audouard, M.; Liu, G.; Bridges, D.; Hellander, S.; Chialastri, A.; Dey, S.S.; Petzold, L.R.; et al. Control over Single-Cell Distribution of G1 Lengths by WNT Governs Pluripotency. PLoS Biol. 2019, 17, e3000453. [Google Scholar] [CrossRef] [PubMed]
- Roberts, C. Regulating Retinoic Acid Availability During Development and Regeneration: The Role of the CYP26 Enzymes. J. Dev. Biol. 2020, 8, 6. [Google Scholar] [CrossRef] [PubMed]







| Name | Primer Sequences | Product Length (bp) |
|---|---|---|
| CVH-F | 5′-CCTTGCAGCCTTTCTTTGTC-3′ | 145 |
| CVH-R | 5′-GCCTCTTGATGCTACCGAAG-3′ | |
| CDH-F | 5′-CAACCGGACCAATAAGATGG-3′ | 182 |
| CDH-R | 5′- TGAGCGTGTCCTCATACAGG-3′ | |
| DAZL-F | 5′-TCCCAGAGCCCACACAGGATG-3′ | 160 |
| DAZL-R | 5′-AAGTGATGCGCCCTCCTCTC-3′ | |
| NANOG-F | 5′-CAGCAGACCTCTCCTTGACC -3′ | 187 |
| NANOG-R | 5′-TTCCTTGTCCCATCTCACC-3′ | |
| POUV-F | 5′-GTTGTCCGGGTCTGGTTCT-3′ | 189 |
| POUV-R | 5′-GTGGAAAGGTGGCATGTAGAC-3′ | |
| β-action-F | 5′-CCAGCCATCTTTCTTGGGTA-3′ | 141 |
| β-action-R | 5′-ATGCCAGGGTACATTGTGGT-3′ |
| Name | Primer Sequences | Product Length (bp) |
|---|---|---|
| CYP26A1-F | 5′-TACCGACAAGGACGAGTTCA-3′ | 199 |
| CYP26A1-R | 5′-CATTGTAGGAGGTCCATTTAGC-3′ | |
| MYO1C-F | 5′-CTCATCTGGATACAGCAGCTT-3′ | 114 |
| MYO1C-R | 5′- TTGGCTGCATGGCTGTGATA-3′ | |
| HNF1B-F | 5′-CGGGCAGAAGTGGACAGGA-3′ | 131 |
| HNF1B-R | 5′-AGGTGCGACTGGTTGAGGC-3′ | |
| GDPD5-F | 5′-GGGACGATGAATGGGAGA-3′ | 210 |
| GDPD5-R | 5′-GGGATGAGATGGTGAGGG-3′ | |
| MB21D2-F | 5′-TGGTCAACAAGATGTGCCCTAA-3′ | 205 |
| MB21D2-R | 5′-ATGCTGGTGGTGCTGCCTC-3′ | |
| MEIS1-F | 5′-ATGCCATCTACGGACACC-3′ | 129 |
| MEIS1-R | 5′-CATTGAAAGACTCGGAGGA-3′ | |
| SOX5-F | 5′-TGTGGGCTAAAGATGAAC-3′ | 240 |
| SOX5-R | 5′-ATTCGCCAATGCGTAATT-3′ | |
| LMO1-F | 5′-TGCCTTTGAGATGGTGATG-3′ | 170 |
| LMO1-R | 5′-ACTCGAAGCTCCCGTTCA-3′ |
Disclaimer/Publisher’s Note: The statements, opinions and data contained in all publications are solely those of the individual author(s) and contributor(s) and not of MDPI and/or the editor(s). MDPI and/or the editor(s) disclaim responsibility for any injury to people or property resulting from any ideas, methods, instructions or products referred to in the content. |
© 2024 by the authors. Licensee MDPI, Basel, Switzerland. This article is an open access article distributed under the terms and conditions of the Creative Commons Attribution (CC BY) license (https://creativecommons.org/licenses/by/4.0/).
Share and Cite
Wang, Z.; Chen, J.; Wen, J.; Zhang, S.; Li, Y.; Wang, J.; Li, Z. RNA-Seq and ATAC-Seq Reveal CYP26A1-Mediated Regulation of Retinoic Acid-Induced Meiosis in Chicken Primordial Germ Cells. Animals 2025, 15, 23. https://doi.org/10.3390/ani15010023
Wang Z, Chen J, Wen J, Zhang S, Li Y, Wang J, Li Z. RNA-Seq and ATAC-Seq Reveal CYP26A1-Mediated Regulation of Retinoic Acid-Induced Meiosis in Chicken Primordial Germ Cells. Animals. 2025; 15(1):23. https://doi.org/10.3390/ani15010023
Chicago/Turabian StyleWang, Zhaochuan, Jiayi Chen, Jintian Wen, Siyu Zhang, Yantao Li, Jiali Wang, and Zhenhui Li. 2025. "RNA-Seq and ATAC-Seq Reveal CYP26A1-Mediated Regulation of Retinoic Acid-Induced Meiosis in Chicken Primordial Germ Cells" Animals 15, no. 1: 23. https://doi.org/10.3390/ani15010023
APA StyleWang, Z., Chen, J., Wen, J., Zhang, S., Li, Y., Wang, J., & Li, Z. (2025). RNA-Seq and ATAC-Seq Reveal CYP26A1-Mediated Regulation of Retinoic Acid-Induced Meiosis in Chicken Primordial Germ Cells. Animals, 15(1), 23. https://doi.org/10.3390/ani15010023

