Effects of Palm Oil Deodorizer Distillate on the Ruminal Environment of Sheep
Abstract
Simple Summary
Abstract
1. Introduction
2. Materials and Methods
2.1. Animals, Experimental Design, and Diets
2.2. Ruminal Degradability
2.3. Apparent Digestibility
2.4. Ruminal Fluid Sampling and Fermentation Pattern
2.5. Ruminal Fluid Sampling, DNA Extraction, and PCR
2.6. DNA Sequencing and Phylogenetic Analysis
2.7. Residual and Sample Chemical Analyses
3. Results
3.1. Ruminal Degradability
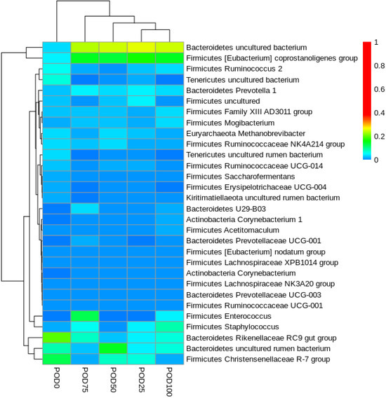
3.2. Microbial Diversity
4. Discussion
5. Conclusions
Supplementary Materials
Author Contributions
Funding
Institutional Review Board Statement
Informed Consent Statement
Data Availability Statement
Acknowledgments
Conflicts of Interest
References
- Abrapalma Associação Brasileira de Produtors de Óleo de Palma. Available online: http://www.abrapalma.org/pt/a-palma-no-brasil-e-no-mundo/ (accessed on 1 October 2020).
- Machado, N.T.; Brunner, G. High Pressure Vapor-Liquid Equilibria of Palm Fatty Acids Distillates-Carbon Dioxide System. Ciência Tecnol. Aliment. 1997, 17, 354–360. [Google Scholar] [CrossRef]
- Raiol, L.C.B.; Kuss, F.; Silva, A.G.M.e.; Soares, B.C.; Souza, K.D.S.d.; Colodo, J.C.N.; Lourenço, J.d.B.; Ávila, S.C.d. Nutrient Intake and Digestibility of the Lipid Residue of Biodiesel from Palm Oil in Sheep. Rev. Bras. Zootec. 2012, 41, 2364–2368. [Google Scholar] [CrossRef][Green Version]
- Kim, T.-B.; Lee, J.-S.; Cho, S.-Y.; Lee, H.-G. In Vitro and in Vivo Studies of Rumen-Protected Microencapsulated Supplement Comprising Linseed Oil, Vitamin E, Rosemary Extract, and Hydrogenated Palm Oil on Rumen Fermentation, Physiological Profile, Milk Yield, and Milk Composition in Dairy Cows. Animals 2020, 10, 1631. [Google Scholar] [CrossRef] [PubMed]
- Vahidi, M.F.; Gharechahi, J.; Behmanesh, M.; Ding, X.Z.; Han, J.L.; Salekdeh, G.H. Diversity of Microbes Colonizing Forages of Varying Lignocellulose Properties in the Sheep Rumen. PeerJ 2021, 9, e10463. [Google Scholar] [CrossRef] [PubMed]
- Mani, S.; Aiyegoro, O.A.; Adeleke, M.A. Characterization of Rumen Microbiota of Two Sheep Breeds Supplemented With Direct-Fed Lactic Acid Bacteria. Front. Vet. Sci. 2021, 7, 570074. [Google Scholar] [CrossRef] [PubMed]
- Carreño, D.; Toral, P.G.; Pinloche, E.; Belenguer, A.; Yáñez-Ruiz, D.R.; Hervás, G.; McEwan, N.R.; Newbold, C.J.; Frutos, P. Rumen Bacterial Community Responses to DPA, EPA and DHA in Cattle and Sheep: A Comparative in Vitro Study. Sci. Rep. 2019, 9, 11857. [Google Scholar] [CrossRef]
- National Research Council. Nutrient Requirements of Small Ruminants: Sheep, Goats, Cervids, and New World Camelids; The National Academies Press: Washington, DC, USA, 2007. [Google Scholar] [CrossRef]
- Dirksen, G. Sistema Digestivo. In Exame Clínico Dos Bovinos; Rosemberger, G., Ed.; Guanabara Koogan: Rio de Janeiro, Brazil, 1990; pp. 166–228. [Google Scholar]
- Nocek, J.E. In Situ and Other Methods to Estimate Ruminal Protein and Energy Digestibility: A Review. J. Dairy Sci. 1988, 71, 2051–2069. [Google Scholar] [CrossRef]
- Orskov, E.R.; Mcdonald, I. The Estimation of Protein Degradability in the Rumen from Incubation Measurements Weighted According to Rate of Passage. J. Agric. Sci. 1979, 92, 499–503. [Google Scholar] [CrossRef]
- Morais, E.; Souza, S.M.; Ávila, S.C.; Borges, I.; Sousa, L.F.; Guimarães, C.M.C.; Silva, A.G.M. Effects of Dietary Palm Oil Supplementation on Ruminal Degradation and Apparent Digestibility of Nutrients in Sheep. An. Acad. Bras. Cienc. 2023, 95, e20190041. [Google Scholar] [CrossRef]
- Zanton, G.I.; Heinrichs, A.J. Evaluation of Modeling Procedure for Fitting in Situ Feed Degradation Profiles. J. Anim. Sci. 2009, 87, 2080–2088. [Google Scholar] [CrossRef]
- Regazzi, A.; Silva, C. Teste Para Verificar a Igualdade de Parâmetros e a Identidade de Modelos de Regressao Nao-Linear. I: Dados No Delineamento Inteiramente Casualizado. Rev. Matemática Estatística 2004, 22, 33–46. [Google Scholar]
- Valente, T.N.P.; Detmann, E.; Valadares Filho, S.d.C.; Cunha, M.d.; Queiroz, A.C.d.; Sampaio, C.B. In Situ Estimation of Indigestible Compounds Contents in Cattle Feed and Feces Using Bags Made from Different Textiles. Rev. Bras. Zootec. 2011, 40, 666–675. [Google Scholar] [CrossRef]
- Casali, A.O.; Detmann, E.; Valadares Filho, S.d.C.; Pereira, J.C.; Henriques, L.T.; Freitas, S.G.d.; Paulino, M.F. Influência Do Tempo de Incubação e Do Tamanho de Partículas Sobre Os Teores de Compostos Indigestíveis Em Alimentos e Fezes Bovinas Obtidos Por Procedimentos in Situ. Rev. Bras. Zootec. 2008, 37, 335–342. [Google Scholar] [CrossRef]
- Van Soest, P.J.; Robertson, J.B.; Lewis, B.A. Methods for Dietary Fiber, Neutral Detergent Fiber, and Nonstarch Polysaccharides in Relation to Animal Nutrition. J. Dairy Sci. 1991, 74, 3583–3597. [Google Scholar] [CrossRef] [PubMed]
- Radostits, O.M.; Mayhew, I.; Houston, D.M. Exame Clínico e Diagnóstico Em Veterinária, 1st ed.; Guanabara Koogan: Rio de Janeiro, Brazil, 2002; ISBN 8527707535. [Google Scholar]
- Ferreira Neto, J.; Viana, E.; Magalhães, L. Patologia Clínica Veterinária, 2nd ed.; Rabelo: Belo Horizonte, Brazil, 1981. [Google Scholar]
- Edgar, R.C. Search and Clustering Orders of Magnitude Faster than BLAST. Bioinformatics 2010, 26, 2460–2461. [Google Scholar] [CrossRef] [PubMed]
- Quast, C.; Pruesse, E.; Yilmaz, P.; Gerken, J.; Schweer, T.; Yarza, P.; Peplies, J.; Glöckner, F.O. The SILVA Ribosomal RNA Gene Database Project: Improved Data Processing and Web-Based Tools. Nucleic Acids Res. 2013, 41, D590–D596. [Google Scholar] [CrossRef]
- Paulson, J.N.; Colin Stine, O.; Bravo, H.C.; Pop, M. Differential Abundance Analysis for Microbial Marker-Gene Surveys. Nat. Methods 2013, 10, 1200–1202. [Google Scholar] [CrossRef] [PubMed]
- Palmquist, D.L.; Jenkins, T.C. Fat in Lactation Rations: Review. J. Dairy Sci. 1980, 63, 1–14. [Google Scholar] [CrossRef]
- Panahiha, P.; Mirzaei-Alamouti, H.; Kazemi-Bonchenari, M.; Poorhamdollah, M.; Vazirigohar, M.; Aschenbach, J.R. The Type of Lipid Supplement Has Crucial Implications for Forage Particle Size in Calf Starter Diets. J. Anim. Sci. Biotechnol. 2023, 14, 109. [Google Scholar] [CrossRef]
- Doreau, M.; Ferlay, A. Digestion and Utilisation of Fatty Acids by Ruminants. Anim. Feed. Sci. Technol. 1994, 45, 379–396. [Google Scholar] [CrossRef]
- dos Santos, N.J.A.; Bezerra, L.R.; Castro, D.P.V.; Marcelino, P.D.R.; de Andrade, E.A.; Virgínio Júnior, G.F.; da Silva Júnior, J.M.; Pereira, E.S.; Barbosa, A.M.; Oliveira, R.L. Performance, Digestibility, Nitrogen Balance and Ingestive Behavior of Young Feedlot Bulls Supplemented with Palm Kernel Oil. Animals 2022, 12, 429. [Google Scholar] [CrossRef] [PubMed]
- Satter, L.D.; Roffler, R.E. Nitrogen Requirement and Utilization in Dairy Cattle. J. Dairy Sci. 1975, 58, 1219–1237. [Google Scholar] [CrossRef] [PubMed]
- Satter, L.D.; Slyter, L.L. Effect of Ammonia Concentration on Rumen Microbial Protein Production in Vitro. Br. J. Nutr. 1974, 32, 199–208. [Google Scholar] [CrossRef] [PubMed]
- Yoshimura, E.H.; Santos, N.W.; Machado, E.; Agustinho, B.C.; Pereira, L.M.; de Aguiar, S.C.; Franzolin, R.; Gasparino, E.; dos Santos, G.T.; Zeoula, L.M. Effects of Dairy Cow Diets Supplied with Flaxseed Oil and Propolis Extract, with or without Vitamin E, on the Ruminal Microbiota, Biohydrogenation, and Digestion. Anim. Feed. Sci. Technol. 2018, 241, 163–172. [Google Scholar] [CrossRef]
- Kozloski, G.V. Bioquímica Dos Ruminantes, 3rd ed.; UFSM: Santa Maria, RS, Brazil, 2012; ISBN 8573911506. [Google Scholar]
- Jouany, J.P. Effect of Rumen Protozoa on Nitrogen Utilization by Ruminants. J. Nutr. 1996, 126, 1335S–1346S. [Google Scholar] [CrossRef] [PubMed]
- Santra, A.; Chaturvedi, O.H.; Tripathi, M.K.; Kumar, R.; Karim, S.A. Effect of Dietary Sodium Bicarbonate Supplementation on Fermentation Characteristics and Ciliate Protozoal Population in Rumen of Lambs. Small Rumin. Res. 2003, 47, 203–212. [Google Scholar] [CrossRef]
- Sears, A.; Hentz, F.; de Souza, J.; Wenner, B.; Ward, R.E.; Batistel, F. Supply of Palmitic, Stearic, and Oleic Acid Changes Rumen Fiber Digestibility and Microbial Composition. J. Dairy Sci. 2024, 107, 902–916. [Google Scholar] [CrossRef] [PubMed]
- Kaewpila, C.; Sommart, K.; Mitsumori, M. Dietary Fat Sources Affect Feed Intake, Digestibility, Rumen Microbial Populations, Energy Partition and Methane Emissions in Different Beef Cattle Genotypes. Animal 2018, 12, 2529–2538. [Google Scholar] [CrossRef]
- Opdahl, L.J.; Gonda, M.G.; St-pierre, B. Identification of Uncultured Bacterial Species from Firmicutes, Bacteroidetes and CANDIDATUS Saccharibacteria as Candidate Cellulose Utilizers from the Rumen of Beef Cows. Microorganisms 2018, 6, 17. [Google Scholar] [CrossRef]
- Zeng, Y.; Zeng, D.; Zhang, Y.; Ni, X.; Tang, Y.; Zhu, H.; Wang, H.; Yin, Z.; Pan, K.; Jing, B. Characterization of the Cellulolytic Bacteria Communities along the Gastrointestinal Tract of Chinese Mongolian Sheep by Using PCR-DGGE and Real-Time PCR Analysis. World J. Microbiol. Biotechnol. 2015, 31, 1103–1113. [Google Scholar] [CrossRef]
- Kong, Y.; He, M.; McAlister, T.; Seviour, R.; Forster, R. Quantitative Fluorescence In Situ Hybridization of Microbial Communities in the Rumens of Cattle Fed Different Diets. Appl. Environ. Microbiol. 2010, 76, 6933–6938. [Google Scholar] [CrossRef] [PubMed]
- Lillis, L.; Boots, B.; Kenny, D.A.; Petrie, K.; Boland, T.M.; Clipson, N.; Doyle, E.M. The Effect of Dietary Concentrate and Soya Oil Inclusion on Microbial Diversity in the Rumen of Cattle. J. Appl. Microbiol. 2011, 111, 1426–1435. [Google Scholar] [CrossRef] [PubMed]
- Kairenius, P.; Leskinen, H.; Toivonen, V.; Muetzel, S.; Ahvenjärvi, S.; Vanhatalo, A.; Huhtanen, P.; Wallace, R.J.; Shingfield, K.J. Effect of Dietary Fish Oil Supplements Alone or in Combination with Sunflower and Linseed Oil on Ruminal Lipid Metabolism and Bacterial Populations in Lactating Cows. J. Dairy Sci. 2018, 101, 3021–3035. [Google Scholar] [CrossRef] [PubMed]
- Huws, S.A.; Kim, E.J.; Lee, M.R.F.; Scott, M.B.; Tweed, J.K.S.; Pinloche, E.; Wallace, R.J.; Scollan, N.D. As yet Uncultured Bacteria Phylogenetically Classified as Prevotella, Lachnospiraceae Incertae Sedis and Unclassified Bacteroidales, Clostridiales and Ruminococcaceae May Play a Predominant Role in Ruminal Biohydrogenation. Env. Microbiol. 2011, 13, 1500–1512. [Google Scholar] [CrossRef] [PubMed]
- Ebrahimi, S.H.; Valizadeh, R.; Miri, V.H.; Janssen, P.H. A Study of Rumen Microbial Community of Baluchi Lambs Fed a High Concentrate Diet Containing Conventional Ingredients. Adv. Res. Microb. Metab. Technol. 2017, 1, 13–22. [Google Scholar] [CrossRef]
- Cremonesi, P.; Conte, G.; Severgnini, M.; Turri, F.; Monni, A.; Capra, E.; Rapetti, L.; Colombini, S.; Chessa, S.; Battelli, G.; et al. Evaluation of the Effects of Different Diets on Microbiome Diversity and Fatty Acid Composition of Rumen Liquor in Dairy Goat. Animal 2018, 12, 1856–1866. [Google Scholar] [CrossRef]

| Variable | Apparent Nutrient Digestibility (g kg−1 DM) | |||||||||
|---|---|---|---|---|---|---|---|---|---|---|
| POD0 | POD25 | POD50 | POD75 | POD100 | RE | P | R2 | SEM | D | |
| DM | 61.92 | 59.40 | 59.82 | 56.02 | 55.40 | 0.0001 | 89.90 | 0.71 | 24.9 | |
| OM2 | 63.49 | 61.31 | 61.07 | 57.67 | 56.96 | 0.0001 | 94.06 | 0.70 | 53.4 | |
| CP | 67.75 | 65.24 | 67.82 | 65.94 | 65.77 | NS | 0.6060 | - | 0.85 | >100 |
| EE1 | 71.84 | 78.40 | 82.37 | 83.21 | 83.95 | 0.0009 | 83.71 | 1.34 | 24.4 | |
| NDFap | 55.12 | 52.87 | 49.42 | 46.53 | 44.88 | 0.0000 | 97.42 | 1.12 | 44.0 | |
| ADFap | 53.33 | 50.41 | 46.94 | 44.08 | 43.68 | 0.0000 | 99.76 | 1.10 | 38.5 | |
| Level | Raw Reads | OTUs | Chao1 | Shannon |
|---|---|---|---|---|
| POD0 | 318,760 | 1049 | 1191 | 9.73 |
| POD25 | 276,510 | 988 | 1159 | 9.65 |
| POD50 | 233,493 | 929 | 1072 | 9.54 |
| POD75 | 195,022 | 844 | 947 | 9.41 |
| POD100 | 218,803 | 840 | 940 | 9.4 |
Disclaimer/Publisher’s Note: The statements, opinions and data contained in all publications are solely those of the individual author(s) and contributor(s) and not of MDPI and/or the editor(s). MDPI and/or the editor(s) disclaim responsibility for any injury to people or property resulting from any ideas, methods, instructions or products referred to in the content. |
© 2024 by the authors. Licensee MDPI, Basel, Switzerland. This article is an open access article distributed under the terms and conditions of the Creative Commons Attribution (CC BY) license (https://creativecommons.org/licenses/by/4.0/).
Share and Cite
das Graças, D.A.; de Morais, E.; Lima, A.C.S.; de Souza, S.M.; Sousa, L.F.; Franco, D.C.; Silva, A.L.C.; Silva, A.G.M.e. Effects of Palm Oil Deodorizer Distillate on the Ruminal Environment of Sheep. Animals 2024, 14, 1269. https://doi.org/10.3390/ani14091269
das Graças DA, de Morais E, Lima ACS, de Souza SM, Sousa LF, Franco DC, Silva ALC, Silva AGMe. Effects of Palm Oil Deodorizer Distillate on the Ruminal Environment of Sheep. Animals. 2024; 14(9):1269. https://doi.org/10.3390/ani14091269
Chicago/Turabian Styledas Graças, Diego Assis, Eziquiel de Morais, Alyne C. S. Lima, Shirley M. de Souza, Luciano F. Sousa, Diego C. Franco, Artur L. C. Silva, and André G. Maciel e Silva. 2024. "Effects of Palm Oil Deodorizer Distillate on the Ruminal Environment of Sheep" Animals 14, no. 9: 1269. https://doi.org/10.3390/ani14091269
APA Styledas Graças, D. A., de Morais, E., Lima, A. C. S., de Souza, S. M., Sousa, L. F., Franco, D. C., Silva, A. L. C., & Silva, A. G. M. e. (2024). Effects of Palm Oil Deodorizer Distillate on the Ruminal Environment of Sheep. Animals, 14(9), 1269. https://doi.org/10.3390/ani14091269

