Genetic Variation and Composition of Two Commercial Estonian Dairy Cattle Breeds Assessed by SNP Data
Abstract
Simple Summary
Abstract
1. Introduction
2. Materials and Methods
2.1. Animals and Genotypes
2.2. Breed Relationship and Structure Analyses
2.3. Within-Breed Variation Analysis
3. Results and Discussion
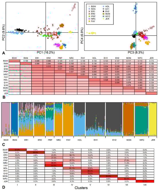
3.1. Genetic Variability and Clustering of Estonian Dairy Breeds in Comparison with Other Selected Breeds
3.2. Within-Breed Diversity of Current Estonian Holstein and Estonian Red
3.3. Comparison of Intra-Breed Subgroups
4. Conclusions
Supplementary Materials
Author Contributions
Funding
Institutional Review Board Statement
Informed Consent Statement
Data Availability Statement
Acknowledgments
Conflicts of Interest
References
- The Estonian Livestock Performance Recording Ltd. Eesti Põllumajandusloomade Jõudluskontroll EPJ. Available online: https://www.epj.ee/ (accessed on 8 March 2024).
- Eesti Jõudluskontrolli Aastaraamat 2022. The Estonian Animal Recording Yearbook 2022. 2023, 52p. Available online: https://www.epj.ee/assets/tekstid/aastaraamatud/aastaraamat_2022.pdf (accessed on 20 February 2024).
- Jõudluskontrolli Aastaaruanded 2023. The Annual Report of Performance. 2024. Available online: https://www.epj.ee/assets/tekstid/piimaveised/aastaaruanded/2023/vbka_abi_2023.pdf (accessed on 8 March 2024).
- Kers, J. Eesti biomajanduse ressursside hetkeseisu analüüs [Analysis of the current state of Estonian bioeconomy resources]. ADDVAL-BIOEC: Lisandväärtuse tõstmine ja toorme tõhusam kasutamine biomajanduses ja selle sektorites. In ADDVAL-BIOEC Uurin. Tööpaketi 1.1 Vaheanalüüs; Tallinn University of Technology: Tallinn, Republic of Estonia, 2020; 228p. [Google Scholar]
- Luik-Lindsaar, H.; Viira, A.-H.; Viinalass, H.; Kaart, T.; Värnik, R. How Do Herd’s Genetic Level and Milk Quality Affect Performance of Dairy Farms? Czech J. Anim. Sci. 2018, 63, 279–388. [Google Scholar] [CrossRef]
- Eesti Holsteini tõu Aretusprogramm. The Breeding Programme of Estonian Holstein Cattle. 25p. Available online: https://etky.ee/wp-content/uploads/2021/06/EHF-tou-aretusprogramm.pdf (accessed on 8 March 2024).
- EPK tõu Aretusprogramm. The Breeding Programme of Estonian Red Cattle. 35p. Available online: https://etky.ee/wp-content/uploads/2021/06/EPK-tou-aretusprogramm.pdf (accessed on 8 March 2024).
- Felius, M.; Theunissen, B.; Lenstra, J.A. Conservation of cattle genetic resources: The role of breeds. J. Agric. Sci. 2015, 153, 152–162. [Google Scholar] [CrossRef]
- Wooliams, J.A.; Oldenbroek, J.K. Genetic diversity issues in animal populations in the genomic era. In Genomic Management of Animal Genetic Diversity; Oldenbroek, K., Ed.; Wageningen Acadenic Publishers: Wageningen, The Netherlands, 2017; pp. 13–45. [Google Scholar]
- Ablondi, M.; Sabbioni, A.; Stocco, G.; Cipolat-Gotet, C.; Dadousis, C.; Kaam, J.-T.V.; Finocchiaro, R.; Summer, A. Genetic Diversity in the Italian Holstein Dairy Cattle Based on Pedigree and SNP Data Prior and After Genomic Selection. Front. Vet. Sci. 2022, 8, 773985. [Google Scholar] [CrossRef] [PubMed]
- Doekes, H.P.; Veerkamp, R.F.; Bijma, P.; Hiemstra, S.J.; Windig, J.J. Trends in genome-wide and region-specific genetic diversity in the Dutch-Flemish Holstein-Friesian breeding program from 1986 to 2015. Genet. Sel. Evol. 2018, 50, 15. [Google Scholar] [CrossRef] [PubMed]
- Lozada-Soto, E.A.; Maltecca, C.; Lu, D.; Miller, S.; Cole, J.B.; Tiezzi, F. Trends in genetic diversity and the effect of inbreeding in American Angus cattle under genomic selection. Genet. Sel. Evol. 2021, 53, 50. [Google Scholar] [CrossRef] [PubMed]
- Forutan, M.; Ansari Mahyari, S.; Baes, C.; Melzer, N.; Schenkel, F.S.; Sargolzaei, M. Inbreeding and runs of homozygosity before and after genomic selection in North American Holstein cattle. BMC Genom. 2018, 19, 98. [Google Scholar] [CrossRef]
- Baes, C.F.; Makanjuola, B.O.; Miglior, F.; Marras, G.; Howard, J.T.; Fleming, A.; Maltecca, C. Symposium review: The genomic architecture of inbreeding: How homozygosity affects health and performance. J. Dairy Sci. 2019, 102, 2807–2817. [Google Scholar] [CrossRef] [PubMed]
- Doekes, H.P.; Veerkamp, R.F.; Bijma, P.; de Jong, G.; Hiemstra, S.J.; Windig, J.J. Inbreeding depression due to recent and ancient inbreeding in Dutch Holstein–Friesian dairy cattle. Genet. Sel. Evol. 2019, 51, 54. [Google Scholar] [CrossRef]
- Makanjuola, B.O.; Miglior, F.; Abdalla, E.A.; Maltecca, C.; Schenkel, F.S.; Baes, C.F. Effect of genomic selection on rate of inbreeding and coancestry and effective population size of Holstein and Jersey cattle populations. J. Dairy Sci. 2020, 103, 5183–5199. [Google Scholar] [CrossRef]
- Martikainen, K.; Sironen, A.; Uimari, P. Estimation of intrachromosomal inbreeding depression on female fertility using runs of homozygosity in Finnish Ayrshire cattle. J. Dairy Sci. 2018, 101, 11097–11107. [Google Scholar] [CrossRef]
- Signer-Hasler, H.; Burren, A.; Neuditschko, M.; Frischknecht, M.; Garrick, D.; Stricker, C.; Gredler, B.; Bapst, B.; Flury, C. Population structure and genomic inbreeding in nine Swiss dairy cattle populations. Genet. Sel. Evol. 2017, 49, 83. [Google Scholar] [CrossRef] [PubMed]
- Schmidtmann, C.; Schönherz, A.; Guldbrandtsen, B.; Marjanovic, J.; Calus, M.; Hinrichs, D.; Thaller, G. Assessing the genetic background and genomic relatedness of red cattle populations originating from Northern Europe. Genet. Sel. Evol. 2021, 53, 23. [Google Scholar] [CrossRef] [PubMed]
- Kaart, T.; Smirnov, K.; Viinalass, H. Pedigree-based genetic relationships and genetic variability in Estonian Holstein population. In Proceedings of the 70th Annual Meeting of the European Federation of Animal Science, Ghent, Belgium, 26–30 August 2019; p. 527. [Google Scholar]
- Nyman, S.; Johansson, A.M.; Palucci, V.; Schönherz, A.A.; Guldbrandtsen, B.; Hinrichs, D.; de Koning, D.-J. Inbreeding and pedigree analysis of the European red dairy cattle. Genet. Sel. Evol. 2022, 54, 70. [Google Scholar] [CrossRef] [PubMed]
- Kaart, T. Eesti piimaveiste aretuses kasutatud pullide omavaheline sugulus. [Relationship between bulls used in Estonian dairy cattle breeding]. In Proceedings of the Tõuaretuse Tänapäev, Pühendatud Tõuraamatu Pidamise 135, Aastapäevale Eestis ja Aastalehmalt 10 114 kg Piima Saavutamisele 2019a, Tartu, Estonia, 14 October 2020; pp. 53–55. [Google Scholar]
- Li, M.H.; Kantanen, J. Genetic structure of Eurasian cattle (Bos taurus) based on microsatellites: Clarification for their breed classification1. Anim. Genet. 2010, 41, 150–158. [Google Scholar] [CrossRef] [PubMed]
- Värv, S.; Kantanen, J.; Viinalass, H. Microsatellite, blood group and transferrin protein diversity of Estonian dairy cattle breeds. Agric. Food Sci. 2010, 19, 284–293. [Google Scholar] [CrossRef][Green Version]
- R&D Project 616115780002 of the Estonian Dairy Cluster. Eesti Piimaveiste Populatsiooni Hindamine Genoomaretusväärtuse Alusel. Uue Ida- ja/või Põhja-Euroopa Genoomselektsiooni Konsortsiumi Loomise Eeluuring. Eesti Piimaveiste Genoomaretusväärtusel Põhineva Hindamissüsteemi Ettevalmistamine. Available online: https://www.etis.ee/Portal/Projects/Display/f2b125bd-1e34-4baa-9e59-a3b96b06f7b1 (accessed on 9 March 2024).
- Põlluäär, T. Eesti piimaveiste populatsiooni hindamine genoomaretusväärtuse alusel [Assesment of the Estonian dairy cattle population based on genomic breeding value]. Tõuloomakasvatus 2020, 3, 5–7. [Google Scholar]
- R&D Project IUT8-2. Population Genetic, Genomic and Transcriptomic Approaches in Studies of Genetic Diversity and Local Adaptations in Fish and Farm Animals (01.01. 2013–31.12. 2018). Available online: https://www.etis.ee/Portal/Projects/Display/33fded45-2b3f-4914-bbe3-83fbd472eeb9 (accessed on 9 March 2024).
- Sempéré, G.; Moazami-Goudarzi, K.; Eggen, A.; Laloë, D.; Gautier, M.; Flori, L. WIDDE: A Web-Interfaced next generation database for genetic diversity exploration, with a first application in cattle. BMC Genom. 2015, 16, 940. [Google Scholar] [CrossRef] [PubMed]
- Chang, C.C.; Chow, C.C.; Tellier, L.C.; Vattikuti, S.; Purcell, S.M.; Lee, J.J. Second-generation PLINK: Rising to the challenge of larger and richer datasets. GigaScience 2015, 4, 7. [Google Scholar] [CrossRef] [PubMed]
- Purcell, S.; Chang, C. PLINK, Version 1.9 Beta. 2018. Available online: www.cog-genomics.org/plink/1.9/ (accessed on 30 November 2019).
- Weir, B.S.; Cockerham, C.C. Estimating F-Statistics for the Analysis of Population Structure. Evolution 1984, 38, 1358–1370. [Google Scholar] [CrossRef]
- Purcell, S.; Chang, C. PLINK, Version 2.0 Alpha. 2022. Available online: www.cog-genomics.org/plink/2.0/ (accessed on 24 October 2022).
- Pritchard, J.K.; Stephens, M.; Donnelly, P. Inference of population structure using multilocus genotype data. Genetics 2000, 155, 945–959. [Google Scholar] [CrossRef]
- Jakobsson, M.; Rosenberg, N.A. CLUMPP: A cluster matching and permutation program for dealing with label switching and multimodality in analysis of population structure. Bioinformatics 2007, 23, 1801–1806. [Google Scholar] [CrossRef] [PubMed]
- Evanno, G.; Regnaut, S.; Goudet, J. Detecting the number of clusters of individuals using the software structure: A simulation study. Mol. Ecol. 2005, 14, 2611–2620. [Google Scholar] [CrossRef] [PubMed]
- Earl, D.A.; vonHoldt, B.M. STRUCTURE HARVESTER: A website and program for visualizing STRUCTURE output and implementing the Evanno method. Conserv. Genet. Resour. 2012, 4, 359–361. [Google Scholar] [CrossRef]
- Meyermans, R.; Gorssen, W.; Buys, N.; Janssens, S. How to study runs of homozygosity using PLINK? A guide for analyzing medium density SNP data in livestock and pet species. BMC Genomics 2020, 21, 94. [Google Scholar] [CrossRef] [PubMed]
- Biscarini, F.; Mastrangelo, S.; Catillo, G.; Senczuk, G.; Ciampolini, R. Insights into Genetic Diversity, Runs of Homozygosity and Heterozygosity-Rich Regions in Maremmana Semi-Feral Cattle Using Pedigree and Genomic Data. Animals 2020, 10, 2285. [Google Scholar] [CrossRef] [PubMed]
- McQuillan, R.; Leutenegger, A.L.; Abdel-Rahman, R.; Franklin, C.S.; Pericic, M.; Barac-Lauc, L.; Smolej-Narancic, N.; Janicijevic, B.; Polasek, O.; Tenesa, A.; et al. Runs of homozygosity in European populations. Am. J. Hum. Genet. 2008, 83, 359–372. [Google Scholar] [CrossRef] [PubMed]
- Doublet, A.C.; Croiseau, P.; Fritz, S.; Michenet, A.; Hoze, C.; Danchin-Burge, C.; Laloe, D.; Restoux, G. The impact of genomic selection on genetic diversity and genetic gain in three French dairy cattle breeds. Genet. Sel. Evol. 2019, 51, 52. [Google Scholar] [CrossRef] [PubMed]
- Mastrangelo, S.; Tolone, M.; Ben Jemaa, S.; Sottile, G.; Di Gerlando, R.; Cortés, O.; Senczuk, G.; Portolano, B.; Pilla, F.; Ciani, E. Refining the genetic structure and relationships of European cattle breeds through meta-analysis of worldwide genomic SNP data, focusing on Italian cattle. Sci. Rep. 2020, 10, 14522. [Google Scholar] [CrossRef] [PubMed]
- Iso-Touru, T.; Tapio, M.; Vilkki, J.; Kiseleva, T.; Ammosov, I.; Ivanova, Z.; Popov, R.; Ozerov, M.; Kantanen, J. Genetic diversity and genomic signatures of selection among cattle breeds from Siberia, eastern and northern Europe. Anim. Genet. 2016, 47, 647–657. [Google Scholar] [CrossRef] [PubMed]
- Wiener, P.; Burton, D.; Williams, J.L. Breed relationships and definition in British cattle: A genetic analysis. Heredity 2004, 93, 597–602. [Google Scholar] [CrossRef] [PubMed]
- Huson, H.J.; Sonstegard, T.S.; Godfrey, J.; Hambrook, D.; Wolfe, C.; Wiggans, G.; Blackburn, H.; VanTassell, C.P. A Genetic Investigation of Island Jersey Cattle, the Foundation of the Jersey Breed: Comparing Population Structure and Selection to Guernsey, Holstein, and United States Jersey Cattle. Front. Genet. 2020, 11, 366. [Google Scholar] [CrossRef] [PubMed]
- Howard, J.T.; Pryce, J.E.; Baes, C.; Maltecca, C. Invited review: Inbreeding in the genomics era: Inbreeding, inbreeding depression, and management of genomic variability. J. Dairy Sci. 2017, 100, 6009–6024. [Google Scholar] [CrossRef]
- Ceballos, F.C.; Joshi, P.K.; Clark, D.W.; Ramsay, M.; Wilson, J.F. Runs of homozygosity: Windows into population history and trait architecture. Nat. Rev. Genet. 2018, 19, 220–234. [Google Scholar] [CrossRef] [PubMed]
- Purfield, D.C.; Berry, D.P.; McParland, S.; Bradley, D.G. Runs of homozygosity and population history in cattle. BMC Genet. 2012, 13, 70. [Google Scholar] [CrossRef] [PubMed]
- Hewett, A.M.; Stoffel, M.A.; Peters, L.; Johnston, S.E.; Pemberton, J.M. Selection, recombination and population history effects on runs of homozygosity (ROH) in wild red deer (Cervus elaphus). Heredity 2023, 130, 242–250. [Google Scholar] [CrossRef] [PubMed]
- Hillestad, B.; Woolliams, J.A.; Boison, S.A.; Grove, H.; Meuwissen, T.; Våge, D.I.; Klemetsdal, G. Detection of runs of homozygosity in Norwegian Red: Density, criteria and genotyping quality control. Acta Agric. Scand. A Anim. Sci. 2017, 67, 107–116. [Google Scholar] [CrossRef]
- Sarviaho, K.; Uimari, P.; Martikainen, K. Estimating inbreeding rate and effective population size in the Finnish Ayrshire population in the era of genomic selection. J Anim. Breed. Genet. 2023, 140, 343–353. [Google Scholar] [CrossRef] [PubMed]
- Sild, E.; Värv, S.; Põlluäär, T.; Viinalass, H.; Kaart, T. Differences in effective population sizes and breed contributions to genetic variation in Estonian farm animal breeds. In Proceedings of the International Conference on Animal Genetics, Cape Town, South Africa, 2–7 July 2023; p. 32. [Google Scholar]




Disclaimer/Publisher’s Note: The statements, opinions and data contained in all publications are solely those of the individual author(s) and contributor(s) and not of MDPI and/or the editor(s). MDPI and/or the editor(s) disclaim responsibility for any injury to people or property resulting from any ideas, methods, instructions or products referred to in the content. |
© 2024 by the authors. Licensee MDPI, Basel, Switzerland. This article is an open access article distributed under the terms and conditions of the Creative Commons Attribution (CC BY) license (https://creativecommons.org/licenses/by/4.0/).
Share and Cite
Värv, S.; Põlluäär, T.; Sild, E.; Viinalass, H.; Kaart, T. Genetic Variation and Composition of Two Commercial Estonian Dairy Cattle Breeds Assessed by SNP Data. Animals 2024, 14, 1101. https://doi.org/10.3390/ani14071101
Värv S, Põlluäär T, Sild E, Viinalass H, Kaart T. Genetic Variation and Composition of Two Commercial Estonian Dairy Cattle Breeds Assessed by SNP Data. Animals. 2024; 14(7):1101. https://doi.org/10.3390/ani14071101
Chicago/Turabian StyleVärv, Sirje, Tõnu Põlluäär, Erkki Sild, Haldja Viinalass, and Tanel Kaart. 2024. "Genetic Variation and Composition of Two Commercial Estonian Dairy Cattle Breeds Assessed by SNP Data" Animals 14, no. 7: 1101. https://doi.org/10.3390/ani14071101
APA StyleVärv, S., Põlluäär, T., Sild, E., Viinalass, H., & Kaart, T. (2024). Genetic Variation and Composition of Two Commercial Estonian Dairy Cattle Breeds Assessed by SNP Data. Animals, 14(7), 1101. https://doi.org/10.3390/ani14071101

