Potential of Organic Acids, Essential Oils and Their Blends in Pig Diets as Alternatives to Antibiotic Growth Promoters
Abstract
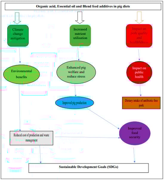
Simple Summary
Abstract
1. Introduction
2. Material and Methods
3. Mode of Action of Antibiotic Growth Promoters
4. Organic Acids
4.1. Characteristics of Organics Acids
4.2. Mode of Action of Organic Acids
4.3. Bactericidal Properties
4.4. Lowering Stomach pH and Endogenous Enzyme Secretion
4.5. Energy Source and Mineral Utilization
5. Essential Oils
5.1. Characteristics of Essential Oils
5.2. Antibacterial
5.3. Antioxidant and Anti-Inflammatory Ability
5.4. Immune Stimulation
| Compound Name | Classification | References |
|---|---|---|
| α-amyrin | Pentacyclic triterpene | [43] |
| 1α,4α-dihydroxybishopsolicepolide | Guaianolide sesquiterpene lactone | [44] |
| 12α,4α-dihydroxybishopsolicepolide | Sequiterpene | [43] |
| 3,5-dicaffeoyl quinic acid | Phenylpropanoid | [45] |
| Acacetin | Flavone | [43] |
| Betulinic acid | Pentacyclic triterpenoid | [43] |
| Caffeic acid | Phenylpropanoid | [45] |
| Chlorogenic acid | Phenylpropanoid | [45] |
| Isoalantolactone | Sesquiterpene lactone | [46] |
| Phytol | Diterpene | [43] |
| Scopoletin | Coumarin | [43] |
| Yomogiartemin | Guaianolide sesquiterpene lactone | [44] |
6. Effect of Organic Acids and Essential Oils on Pig Performance
6.1. Influence on Voluntary Feed Intake (VFI)
6.2. Influence on Nutrient Digestibility and Growth Efficiency
6.3. Effect on Fecal Characteristics and Noxious Gas Production
6.4. Effects on Gut Morphology and Gut Microflora
6.5. Effect on Immune Status and Oxidative Stress
6.6. Effect on Growth Performance and Carcass Characteristics
6.7. Effect on Physicochemical Meat Properties
6.8. Potential of Organic Acids and Essential Oils as Feed Additives in the Pig Industry
7. Conclusions
Author Contributions
Funding
Conflicts of Interest
References
- De Lange, C.F.M.; Pluske, J.; Gong, J.; Nyachoti, C.M. Strategic use of feed ingrédients and feed additives to stimulate gut health and development in young pigs. Livest. Sci. 2010, 134, 124–134. [Google Scholar] [CrossRef]
- Liu, Y.; Espinosa, C.D.; Abelilla, J.J.; Casas, G.A.; Lagos, L.V.; Lee, S.A.; Stein, H.H. Non-antibiotic feed additives in diets for pigs: A review. Anim. Nutr. 2018, 4, 113–125. [Google Scholar] [CrossRef]
- Long, S.F.; Xu, Y.T.; Pan, L.; Wang, Q.Q.; Wang, C.L.; Wu, J.Y.; Wu, Y.Y.; Han, Y.M. Mixed organic acids as antibiotic substitutes improve performance, serum immunity, intestinal morphology and microbiota for weaned piglets. J. Anim. Feed Sci. 2018, 235, 23–32. [Google Scholar] [CrossRef]
- Han, Y.S.; Tang, C.H.; Zhao, Q.Y.; Zhan, T.F.; Zhang, K.; Han, Y.M.; Zhang, J.M. Effects of dietary supplementation with combinations of organic and medium chain fatty acids as replacements for chlortetracycline on growth performance, serum immunity, and faecal microbiota of weaned piglets. Livest. Sci. 2018, 216, 210–218. [Google Scholar] [CrossRef]
- Kuppusamy, S.; Kakarlab, D.; Venkateswarluc, K.; Megharajd, M.; Yoone, Y.E.; Lee, Y.B. Agriculture, Ecosystems and Environment Veterinary antibiotics (VAs) contamination as a global agro-ecological issue: A critical view. Agric. Ecosyst. Environ. 2018, 257, 47–59. [Google Scholar] [CrossRef]
- Lückstädt, C.; Wylie, L.; Remmer, R.; De Kok, R.; Costa, H.R.; Brebels, M.; van Heusden, C. Organic Acids in Animal Nutrition; Anitox: Lawrenceville, GA, USA, 2014. [Google Scholar]
- Pateiro, M.; Francisco, B.; Domínguez, J.; Sant, A. Essential oils as natural additives to prevent oxidation reactions in meat and meat products: A review. Food Res. Int. 2018, 113, 156–166. [Google Scholar] [CrossRef]
- Zhai, H.; Liu, H.; Wang, S.; Wu, J.; Kluenter, A.M. Potential of essential oils for poultry and pigs. Anim. Nutr. 2018, 4, 179–186. [Google Scholar] [CrossRef]
- Cromwell, G.L. Why and how antibiotics are used in swine production. Anim. Biotechnol. 2002, 13, 7–27. [Google Scholar] [CrossRef] [PubMed]
- Kenworthy, R.; Crabb, W.E. The intestinal flora of young pigs, with reference to early weaning, Escherichia coli and scours. J. Comp. Pathol. Ther. 1963, 73, 215–228. [Google Scholar] [CrossRef] [PubMed]
- Li, J. Current status and prospects for in-feed antibiotics in the different stages of pork production—A review. Asian-Australas. J. Anim. Sci. 2017, 30, 1667–1673. [Google Scholar] [CrossRef] [PubMed]
- Kohanski, M.A.; Dwyer, D.J.; Collins, J.J. How antibiotics kill bacteria: From targets to networks. Nat. Rev. Microbiol. 2010, 8, 423–435. [Google Scholar] [CrossRef]
- Liu, X.; Qian, M.; Shen, Y.; Qin, X.; Huang, H.; Yang, H.; He, Y.; Bai, W. An high-through put sequencing approach to the preliminary analysis of bacterial communities associated with changes in amino acid nitrogen, organic acid and reducing sugar contents during soy sauce fermentation. Food Chem. 2021, 349, 129131. [Google Scholar] [CrossRef]
- Khan, S.H.; Iqbal, J. Recent advances in the role of organic acids in poultry nutrition. J. Appl. Anim. Res. 2016, 44, 359–369. [Google Scholar] [CrossRef]
- Tugnoli, B.; Giovagnoni, G.; Piva, A.; Grilli, E. From acidifiers to intestinal health enhancer: How organic acids can improve growth efficiency of pigs. Animals 2020, 10, 134. [Google Scholar] [CrossRef]
- Rathnayake, D.; Mun, H.S.; Dilawar, M.A.; Baek, K.S.; Yang, C.J. Time for a paradigm shift in animal nutrition metabolic pathway: Dietary inclusion of organic acids on the production parameters, nutrient digestibility, and meat quality traits of swine and broilers. Life 2021, 11, 476. [Google Scholar] [CrossRef]
- Hajati, H. Application of organic acids in poultry nutrition. Int. J. Avian Wildl. Biol. 2018, 3, 324–329. [Google Scholar] [CrossRef]
- Kumar, A.; Toghyani, M.; Kheravii, S.K.; Pineda, L.; Han, Y.; Swick, R.A.; Wu, S.-B. Potential of blended organic acids to improve performance and health of broilers infected with necrotic enteritis. Anim. Nutr. 2021, 7, 440–449. [Google Scholar] [CrossRef]
- Suiryanrayna, M.V.A.N.; Ramana, J.V. A review of the effects of dietary organic acids fed to swine. J. Anim. Sci. Biotechnol. 2015, 6, 45. [Google Scholar] [CrossRef]
- Partanen, K.H.; Mroz, Z. Organic acids for performance enhancement in pig diets. Nutr. Res. Rev. 1999, 12, 117–145. [Google Scholar] [CrossRef]
- Luise, D.; Motta, V.; Salvarani, C.; Chiappelli, M.; Fusco, L.; Bertocchi, M.; Mazzoni, M.; Maiorano, G.; Costa, L.N.; Van Milgen, J.; et al. Long-term administration of formic acid to weaners: Influence on intestinal microbiota, immunity parameters and growth performance. Anim. Feed Sci. Technol. 2017, 232, 160–168. [Google Scholar] [CrossRef]
- Duarte, M.E.; Kim, S.W. Phytobiotics from Oregano Extracts Enhance the Intestinal Health and Growth Performance of Pigs. Antioxidants 2022, 11, 2066. [Google Scholar] [CrossRef]
- Gottlob, R.O.; Neill, C.R.; Groesbeck, C.N.; Schneider, J.D.; Frantz, N.Z.; Tokach, M.D.; Goodband, R.D.; DeRouchey, J.M.; Nelssen, J.L.; Dritz, S.S. Effects of water-soluble and in-feed organic acids on the growth performance of weanling pigs. Kans. Agric. Exp. Stn. Res. Rep. 2006, 10, 60–66. [Google Scholar] [CrossRef]
- Kiarie, E.; Voth, C.; Wey, D.; Zhu, C.; Vingerhoeds, P.; Borucki, S.; Squires, E.J. Comparative efficacy of antibiotic growth promoter and benzoic acid on growth performance, nutrient utilization, and indices of gut health in nursery pigs fed corn–soybean meal diet. Can. J. Anim. Sci. 2018, 98, 868–874. [Google Scholar] [CrossRef]
- Xu, Y.T.; Liu, L.I.; Long, S.F.; Pan, L.; Piao, X.S. Effect of organic acids and essential oils on performance, intestinal health and digestive enzyme activities of weaned pigs. Anim. Feed Sci. Technol. 2018, 235, 110–119. [Google Scholar] [CrossRef]
- Kommera, S.K.; Mateo, R.D.; Neher, F.J.; Kim, S.W. Phytobiotics and organic acids as potential alternatives to the use of antibiotics in nursery pig diets. Asian-Australas. J. Anim. Sci. 2006, 19, 1784–1789. [Google Scholar] [CrossRef]
- Loh, T.C.; Low, Y.S.; Chang, Y.K. Effects of Orgacidstm on Growth Performance, Gut Microflora and pH and Meat Cholesterol in Growing Pigs. In Proceedings of the 11th International Conference of the Association of Institutions for Tropical Veterinary Medicine, Petaling Jaya, Malaysia, 23–27 August 2004; p. 392. [Google Scholar]
- Rodrigues, L.M.; Neto, T.O.D.A.L.; Garbossa, C.A.P.; Martins, C.C.D.S.; Garcez, D.; Alves, L.K.S.; de Abreu, M.L.T.; Ferreira, R.A.; Cantarelli, V.D.S. Benzoic acid combined with essential oils can be an alternative to the use of antibiotic growth promoters for piglets challenged with E. coli F4. Animals 2020, 10, 1978. [Google Scholar] [CrossRef]
- Liu, F.J.; Ding, G.S.; Tang, A.N. Simultaneous separation and determination of five organic acids in beverages and fruits by capillary electrophoresis using diamino moiety functionalized silica nanoparticles as pseudostationary phase. Food Chem. 2014, 145, 109–114. [Google Scholar] [CrossRef]
- Choi, J.; Wang, L.; Liu, S.; Lu, P.; Zhao, X.; Liu, H.; Lahaye, L.; Santin, E.; Liu, S.; Nyachoti, M.; et al. Effects of a Microencapsulated Formula of Organic Acids and Essential Oils on Nutrient Absorption, Immunity, Gut Barrier Function, and Abundance of Enterotoxigenic Escherichia coli F4 in Weaned Piglets Challenged with E. coli F4. J. Anim. Sci. 2020, 98, skaa259. [Google Scholar] [CrossRef] [PubMed]
- Ayalew, H.; Zhang, H.; Wang, J.; Wu, S.; Qiu, K.; Qi, G.; Tekeste, A.; Wassie, T.; Chanie, D. Potential Feed Additives as Antibiotic Alternatives in Broiler Production. Front. Vet. Sci. 2022, 9, 916473. [Google Scholar] [CrossRef] [PubMed]
- Papatsiros, V.G.; Christodoulopoulos, G.; Filippopoulos, L.C. The use of organic acids in monogastric animals (swine and rabbits). J. Cell Anim. Biol. 2012, 6, 154–159. [Google Scholar] [CrossRef]
- Li, S.; Zheng, J.; Deng, K.; Chen, L.; Zhao, X.L.; Jiang, X.; Fang, Z.; Che, L.; Xu, S.; Feng, B.; et al. Supplementation with organic acids showing different effects on growth performance, gut morphology, and microbiota of weaned pigs fed with highly or less digestible diets. J. Anim. Sci. 2018, 96, 3302–3318. [Google Scholar] [CrossRef]
- Tariq, S.; Wani, S.; Rasool, W.; Bhat, M.A.; Prabhakar, A.; Shalla, A.H.; Rather, M.A. A comprehensive review of the antibacterial, antifungal and antiviral potential of essential oils and their chemical constituents against drug-resistant microbial pathogens. Microb. Pathog. 2019, 134, 103580. [Google Scholar] [CrossRef]
- Zeng, Z.; Zhang, S.; Wang, H.; Piao, X. Essential oil and aromatic plants as feed additives in non-ruminant nutrition: A review. J. Anim. Sci. Biotechnol. 2015, 6, 7. [Google Scholar] [CrossRef] [PubMed]
- Lan, R.X.; Li, T.S.; Kim, I.H. Effects of essential oils supplementation in different nutrient densities on growth performance, nutrient digestibility, blood characteristics and fecal microbial shedding in weaning pigs. Anim. Feed Sci. Technol. 2016, 214, 77–85. [Google Scholar] [CrossRef]
- Tan, B.F.; Lim, T.; Boontiam, W. Effect of dietary supplementation with essential oils and a Bacillus probiotic on growth performance, diarrhoea and blood metabolites in weaned pigs. Anim. Prod. Sci. 2020, 61, 64–71. [Google Scholar] [CrossRef]
- Montoya, D.; D’angelo, M.; Martín-Orúe, S.M.; Rodríguez-Sorrento, A.; Saladrigas-García, M.; Araujo, C.; Chabrillat, T.; Kerros, S.; Castillejos, L. Effectiveness of two plant-based in-feed additives against an Escherichia coli F4 oral challenge in weaned piglets. Animals 2021, 11, 2024. [Google Scholar] [CrossRef]
- Samanta, A.K.; Gali, J.M.; Dutta, T.K.; Rajkhowa, T.K.; Mandal, G.P.; Patra, A.K. Effect of dietary phytobiotic mixture on growth performance, nutrient utilization, and immunity in weaned piglets. Trop. Anim. Health Prod. 2021, 53, 459. [Google Scholar] [CrossRef]
- Omonijo, F.A.; Ni, L.; Gong, J.; Wang, Q.; Lahaye, L.; Yang, C. Essential oils as alternatives to antibiotics in swine production. Anim. Nutr. 2018, 4, 126–136. [Google Scholar] [CrossRef] [PubMed]
- More, G.; Lall, N.; Hussein, A.; Tshikalange, T.E. Antimicrobial constituents of Artemisia afra Jacq. ex Willd. against periodontal pathogens. Evid.-Based Complement. Altern. Med. 2012, 2012, 252758. [Google Scholar] [CrossRef] [PubMed]
- Moyo, P.; Kunyane, P.; Selepe, M.A.; Eloff, J.N.; Niemand, J.; Louw, A.I.; Maharaj, V.J.; Birkholtz, L.-M. Bioassay-Guided Isolation and Identification of Gametocytocidal Compounds from Artemisia afra (Asteraceae). Malar. J. 2019, 18, 65. [Google Scholar] [CrossRef]
- Liu, N.Q.; Cao, M.; Frédérich, M.; Choi, Y.H.; Verpoorte, R.; van der Kooy, F. Metabolomic investigation of the ethnopharmacological use of Artemisia afra with NMR spectroscopy and multivariate data analysis. J. Ethnopharmacol. 2010, 128, 230–235. [Google Scholar] [CrossRef]
- Venables, L.; Koekemoer, T.C.; Van de Venter, M.; Goosen, E.D. Isoalantolactone, a sesquiterpene lactone from Artemisia afra Jacq. ex Willd and its in vitro mechanism of induced cell death in HeLa cells. S. Afr. J. Bot. 2016, 103, 216–221. [Google Scholar] [CrossRef]
- Güney, M.; Karaca, S.; Erdogan, S.; Kor, A.; Kale, C.; Onalan, S.; Demirel, M.; Bingol, N.T. Effects of Dietary Supplementation with Rosemary Oil on Methanogenic Bacteria Density, Blood and Rumen Parameters and Meat Quality of Fattening Lambs. Ital. J. Anim. Sci. 2021, 20, 794–805. [Google Scholar] [CrossRef]
- Franz, C.; Baser, K.H.C.; Windisch, W. Essential oils and aromatic plants in animal feeding—A European perspective. A review. Flavour Fragr. J. 2010, 25, 327–340. [Google Scholar] [CrossRef]
- Michiels, J.; Missottenb, J.A.M.; Fremauta, D.; DeSmetb, S.; Diericket, N.A. Animal Feed Science and Technology In vitro characterisation of the antimicrobial activity of selected essential oil components and binary combinations against the pig gut flora. J. Anim. Feed Sci. 2009, 151, 111–127. [Google Scholar] [CrossRef]
- Nguyen, N.P.K.; Tran, K.N.; Nguyen, L.T.H.; Shin, H.M.; Yang, I.J. Effects of Essential Oils and Fragrant Compounds on Appetite: A Systematic Review. Int. J. Mol. Sci. 2023, 24, 7962. [Google Scholar] [CrossRef] [PubMed]
- Peng, X.; Zhou, Q.; Wu, C.; Zhao, J.; Tan, Q.; He, Y.; Hu, L.; Fang, Z.; Lin, Y.; Xu, S.; et al. Effects of dietary supplementation with essential oils and protease on growth performance, antioxidation, in fl ammation and intestinal function of weaned pigs. Anim. Nutr. 2022, 9, 39–48. [Google Scholar] [CrossRef]
- Mcglone, J.J.; Kim, S.W. Effects of dietary humic substances on pig growth performance, carcass characteristics, and ammonia emission 1. J. Anim. Sci. 2014, 84, 2482–2490. [Google Scholar] [CrossRef]
- Ma, J.; Piao, X.; Shang, Q.; Long, S.; Liu, S.; Mahfuz, S. Mixed organic acids as an alternative to antibiotics improve serum biochemical parameters and intestinal health of weaned piglets. Anim. Nutr. 2021, 7, 737–749. [Google Scholar] [CrossRef]
- Resende, M.; Chaves, R.F.; Garcia, R.M.; Barbosa, J.A.; Marques, A.S.; Rezende, L.R.; Peconick, A.P.; Garbossa, C.A.P.; Mesa, D.; Silva, C.C.; et al. Benzoic Acid and Essential Oils Modify the Cecum Microbiota Composition in Weaned Piglets and Improve Growth Performance in Finishing Pigs. Livest. Sci. 2020, 242, 104311. [Google Scholar] [CrossRef]
- Pluske, J.R.; Turpin, D.L.; Sahibzada, S.; Pineda, L.; Han, Y.; Collins, A. Impacts of Feeding Organic Acid-Based Feed Additives on Diarrhea, Performance, and Fecal Microbiome Characteristics of Pigs after Weaning Challenged with an Enterotoxigenic Strain of Escherichia coli. Transl. Anim. Sci. 2021, 5, txab212. [Google Scholar] [CrossRef] [PubMed]
- Kluge, H.; Broz, J.; Eder, K. Effects of dietary benzoic acid on urinary pH and nutrient digestibility in lactating sows. Livest. Sci. 2010, 134, 119–121. [Google Scholar] [CrossRef]
- Devi, S.M.; Lee, K.Y.; Kim, I.H. Analysis of the effect of dietary protected organic acid blend on lactating sows and their piglets. Rev. Bras. Zootec. 2016, 45, 39–47. [Google Scholar] [CrossRef]
- Brenes, A.; Roura, E. Essential oils in poultry nutrition: Main effects and modes of action. Anim. Feed Sci. Technol. 2010, 158, 1–14. [Google Scholar] [CrossRef]
- Tsiloyiannis, V.K.; Kyriakis, S.C.; Vlemmas, J.; Sarris, K. The effect of organic acids on CTR of porcine postweaning diarrhea. Res. Vet. Sci. 2001, 70, 287–293. [Google Scholar] [CrossRef]
- Upadhaya, S.D.; Lee, K.Y.; Kim, I.H. Influence of protected organic acid blends and diets with different nutrient densities on growth performance nutrient digestibility and faecal noxious gas emission in growing pigs. Vet. Med. 2014, 59, 491–497. [Google Scholar] [CrossRef]
- Bontempo, V.; Jiang, X.R.; Cheli, F.; Lo Verso, L.; Mantovani, G.; Vitari, F.; Domeneghini, C.; Agazzi, A. Administration of a novel plant extract product via drinking water to post-weaning piglets: Effects on performance and gut health. Animal 2014, 8, 721–730. [Google Scholar] [CrossRef] [PubMed]
- Radzikowski, D.; Milczarek, A. Efficiency of Herbs and Botanicals in Pig Feeding. Anim. Sci. Genet. 2022, 18, 73–87. [Google Scholar] [CrossRef]
- Kiarie, E.; Walsh, M.C.; Nyachoti, C.M. Performance, digestive function, and mucosal responses to selected feed additives for pigs. J. Anim. Sci. 2016, 94, 169–180. [Google Scholar] [CrossRef]
- Huang, Y.; Yoo, J.S.; Kim, H.J.; Wang, Y.; Chen, Y.J.; Cho, J.H.; Kim, I.H. Effects of Dietary Supplementation with Blended Essential Oils on Growth Performance, Nutrient Digestibility, Blood Profiles and Fecal Characteristics in Weanling Pigs. Asian-Australas. J. Anim. Sci. 2010, 23, 607–613. [Google Scholar] [CrossRef]
- Lee, J.; Kim, J.W.; Hall, H.; Nyachoti, C.M. Effect of dietary organic acids supplementation on growth performance, nutrient digestibility, and gut morphology in weaned pigs. Can. J. Anim. Sci. 2021, 102, 255–265. [Google Scholar] [CrossRef]
- Morel, P.C.H.; Chidgey, K.L.; Jenkinson, C.M.C.; Lizarraga, I.; Schreurs, N.M. Effect of benzoic acid, sodium butyrate and sodium butyrate coated with benzoic acid on growth performance, digestibility, intestinal morphology and meat quality in grower- finisher pigs. Livest. Sci. 2019, 226, 107–113. [Google Scholar] [CrossRef]
- Wang, J.P.; Lee, J.H.; Yoo, J.S.; Cho, J.H.; Kim, H.J.; Kim, I.H. Effects of phenyllactic acid on growth performance, intestinal microbiota, relative organ weight, blood characteristics, and meat quality of broiler chicks. Poult. Sci. 2010, 89, 1549–1555. [Google Scholar] [CrossRef] [PubMed]
- Kong, N.; Chen, G.; Wang, H.; Li, J.; Yin, S.; Cao, X.; Wang, T.; Li, X.; Li, Y.; Zhang, H.; et al. Blood leukocyte count as a systemic inflammatory biomarker associated with a more rapid spirometric decline in a large cohort of iron and steel industry workers. Respir. Res. 2021, 22, 254. [Google Scholar] [CrossRef] [PubMed]
- Li, Q.; Yang, S.; Chen, F.; Guan, W.; Zhang, S. Nutritional strategies to alleviate oxidative stress in sows. Anim. Nutr. 2022, 9, 60–73. [Google Scholar] [CrossRef]
- Ahasan, A.S.M.L.; Invernizzi, G.; Farina, G.; Pilotto, A.; Barbé, F.; Bontempo, V.; Rossi, R.; Bellagamba, F.; Lecchi, C.; Savoini, G.; et al. The effects of superoxide dismutase-rich melon pulp concentrate on inflammation, antioxidant status and growth performance of challenged post-weaning piglets. Animal 2019, 13, 136–143. [Google Scholar] [CrossRef]
- Slamenova, D.; Horvathova, E.; Marsalkova, L.; Wsolova, L. Carvacrol given to rats in drinking water reduces the level of DNA lesions induced in freshly isolated hepatocytes and testicular cells by H2O2. Neoplasma 2008, 55, 394–399. [Google Scholar]
- Frankic, T.; Levart, A.; Salobir, J. The effect of vitamin E and plant extract mixture composed of carvacrol, cinnamaldehyde and capsaicin on oxidative stress induced by high PUFA load in young pigs. Animal 2010, 4, 572–578. [Google Scholar] [CrossRef]
- Le Gall, M.; Gallois, M.; Seve, B.; Louveau, I.; Holst, J.J.; Oswald, I.P.; Lallès, J.-P.; Guilloteau, P. Comparative effect of orally administered sodium butyrate before or after weaning on growth and several indices of gastrointestinal biology of piglets. Br. J. Nutr. 2009, 102, 1285–1296. [Google Scholar] [CrossRef] [PubMed]
- Zhang, H.; Ren, E.; Xu, R.; Su, Y. Transcriptomic Responses Induced Inmuscle and Adipose Tissues of Growing Pigs by Intravenous Infusion of Sodium Butyrate. Biology 2021, 10, 559. [Google Scholar] [CrossRef]
- Mounir, M.; Ibijbijen, A.; Farih, K.; Rabetafika, H.N.; Razafindralambo, H.L. Synbioticsand Their Antioxidant Properties, Mechanisms, and Benefits on Human and Animal Health: A Narrative Review. Biomolecules 2022, 12, 1443. [Google Scholar] [CrossRef]
- Grilli, E.; Messina, M.R.; Tedeschi, M.; Piva, A. Feeding a microencapsulated blend of organic acids and nature identical compounds to weaning pigs improved growth performance and intestinal metabolism. Livest. Sci. 2010, 133, 173–175. [Google Scholar] [CrossRef]
- Ahmed, S.T.; Hwang, J.A.; Hoon, J.; Mun, H.S.; Yang, C.J. Comparison of Single and Blend Acidifiers as Alternative to Antibiotics on Growth Performance, Faecal Microflora, and Humoral Immunity in Weaned Piglets. Asian-Australas. J. Anim. Sci. 2014, 27, 93–100. [Google Scholar] [CrossRef]
- Cho, J.H.; Liu, S.D.; Kim, I.H. Effects of Dietary Korean Garlic Extract Aged by Leuconostoc Mesenteroides KCCM35046 on Growth Performance, Digestibility, Blood Profiles, Gas Emissions, and Microbiota in Weanling Pigs. Can. J. Anim. Sci. 2020, 100, 462–469. [Google Scholar] [CrossRef]
- Cui, Y.; Lu, H.; Tian, Z.; Deng, D.; Ma, X. Current Trends of Chinese Herbal Medicines on Meat Quality of Pigs. A Review. J. Anim. Feed Sci. 2021, 30, 187–205. [Google Scholar] [CrossRef]
- Gumus, R.; Gelen, S.U. Effects of dietary thyme and rosemary essential oils on performance parameters with lipid oxidation, water activity, pH, colour and microbial quality of breast and drumstick meats in broiler chickens. Arch. Anim. Breed. 2023, 66, 17–29. [Google Scholar] [CrossRef]
- Ranucci, D.; Miraglia, D.; Trabalza-Marinucci, M.; Acuti, G.; Codini, M.; Ceccarini, M.R.; Forte, C.; Branciari1, R. Dietary effects of oregano (Origanum vulgaris L.) plant or sweet chestnut (Castanea sativa Mill.) wood extracts on microbiological, characteristics and lipid oxidation of cooked ham during storage. Int. J. Food Sci. 2015, 4, 5497. [Google Scholar] [CrossRef]
- Bedford, A.; Gong, J. Implications of butyrate and its derivatives for gut health and animal production. Anim. Nutr. 2018, 4, 151–159. [Google Scholar] [CrossRef]
- Peng, S.; Zhu, J.; Liu, Z.; Hu, B.; Wang, M.; Pu, S. Prediction of Ammonia Concentration in a Pig House Based on Machine Learning Models and Environmental Parameters. Animals 2022, 13, 165. [Google Scholar] [CrossRef]
- Sístková, M.; Bartoš, P. Effects of phytogenic feed additives on growth performance and on ammonia and greenhouse gases emissions in growing-finishing pigs. J. Anim. Feed Sci. 2016, 212, 143–148. [Google Scholar] [CrossRef]
- Kutlu, T. The Effects of Feed Additive, Selenium Source, Polyphenol, Lysine Level, and Sow Lactation Feeder Type on Pigs. Ph.D. Thesis, Kansas State University, Manhattan, KS, USA, 2023. [Google Scholar]
- Walia, K.; Argüello, H.; Lynch, H.; Leonard, F.C.; Grant, J.; Yearsley, D.; Kelly, S.; Duffy, G.; Gardiner, G.E.; Lawlor, P.G. Effect of strategic administration of an encapsulated blend of formic acid, citric acid, and essential oils on Salmonella carriage, seroprevalence, and growth of finishing pigs. Prev. Vet. Med. 2017, 137, 28–35. [Google Scholar] [CrossRef] [PubMed]
- Yang, C.; Zhang, L.; Cao, G.; Feng, J.; Yue, M.; Xu, Y.; Dai, B.; Han, Q.; Guo, X. Effects of dietary supplementation with essential oils and organic acids on the growth performance, immune system, fecal volatile fatty acids, and microflora community in weaned piglets. J. Anim. Sci. 2019, 97, 133–143. [Google Scholar] [CrossRef] [PubMed]


| OA | Chemical Name | Dissociation Constant, kPa | Physical Form |
|---|---|---|---|
| Tartaric | 2,3-Dihydroxybutanedioic acid | 2.93/4.23 | Liquid |
| Formic | Methanoic Acid | 3.75 | Colorless liquid |
| Acetic | Ethanoic Acid | 4.76 | Colorless liquid |
| Propionic | 2-Propanoic Acid | 4.88 | Colorless oily liquid |
| Caprylic acid | 1-Octanoic acid | 4.89 | Colorless to light-yellow oily liquid |
| Butyric | Butanoic acid | 4.82 | Colorless oily liquid |
| Lactic | 2-Hydroxypropanoic Acid | 3.08 | Colorless to yellow viscous liquid |
| Sorbic | 2,4-Hexandienoic Acid | 4.76 | White crystalline powder or granules |
| Fumaric | 2-Butenedioic Acid | 3.02 | White crystalline powder |
| Benzoic | Benzenecarboxylic acid | 4.20 | Colorless crystalline powder |
| Malic | Hydroxybutanedioic Acid | 3.40/5.1 | Liquid |
| Citric | 2-Hydroxy-1,2,3- Propanetricarboxylic Acid | 3.13/5.95/6.39 | White or crystalline powder |
| Organic Acid | Dietary Dose | Observations | References |
|---|---|---|---|
| Formic | 1.4 g/kg | Positive auxinic effects, improved ADG, ADFI, and FCR during initial post-weaning 3 week period | [22] |
| Formic | 6.4 g/kg | Higher microbiota diversity | [22] |
| Acid blend 1 Acid blend 2 | 231 FO, 124 AA, 127 LA, 133 PA and, 76 g kg−1 of CA. 50% acid (290 FO, 170 AA; 160 PA; 85 g kg−1 CA) + 50% LA on silica (517 LA; 7 FO and 20 g kg−1 AA) | Lower fecal coliform counts, inhibit early ileal microbiota development for all acids Acid 2 improved ADG in week 2 | [23] |
| Malic | 1.5% in weanling pigs | No improvement on growth performance | [24] |
| Benzoic | 0.5% in nursery pigs | Inhibit pathogenic microbes maintain intestinal microecological balance, improve growth performance, and protein digestibility | [25] |
| Provenic | BA 50%, CF 3%, and FA 1% | Improved apparent total tract digestibility, fecal score, intestinal microbiota, and volatile fatty acid | [26] |
| Carbadox (PA and LA) | 50 mg/kg | Reduced diarrhea scores | [27] |
| Orgacidstm (FO, PA, LA, MA, TA, and CA) | 2 kg/tonne | Low fecal pH and Enterobacteriaceae counts, higher Lactobacillus spp. counts, low meat cholesterol | [28] |
| Benzoic | 5 g/kg | Improved BWG, ADFI, FCE | [29] |
| Citric | 4 mmol/L | Improved immune function, reduced enterotoxigenic E. coli induced damage to the intestinal barrier of weaned piglets | [13] |
| Citric | 5, 10, or 15 g/kg, during gestation and lactation | Increased total tract apparent digestibility of Cp and P Enhanced plasma and colostrum IgG and IgA Improved total protein of milk and colostrum | [30] |
| Matrix coated OA blend | 0.2% in growing pigs | Enhanced growth performance and improved gut microbial population with no adverse effect on nutrient digestibility | [31] |
| Name | Components | Dietary Dose and Duration | Main Findings | References |
|---|---|---|---|---|
| Delacon blend | 40% Common Fenugreek seed, 12.5% Subterranean Clove, 7.5% Cinnamomum Cassia Presl, and 40% Kaolin (2SiO2.Al2O3.2H2O) | 0.04%. 42–60 days | Improved growth performance, apparent ileal digestibility | [37] |
| ORSENTIAL | 1.1% Thymol + 2.2% Carvacrol | 300–1000 g/tonne. 54 days | Higher ADG, lower incidences of diarrhea, reduced fecal ammonia emissions and blood urea nitrogen, increased serum IgG | [38] |
| ColiFit Icaps C | Trans-cinnamal Ehyde, eugenol, carvacrol, thymol, and diallyl disulfure at 101,218; 12,400; 6514; 4359 and 1123 mg/kg, respectively. | 1 kg/tonne, 7 days | Higher fecal lactobacilli, increased lactobacilli/coliform ratio against enterotoxigenic Escherichia coli (ETEC) F4 strain COLI30/14-3 | [39] |
| PEP1000-1, Biomin Inc. | Anis oil, citrus oil, oregano oil | 0.1% | Improved diarrhea score | [27] |
| Next enhance 150, NE150 | thymol 25% and carvacol 25% | Improved nutrient digestibility, antioxidant ability, intestinal morphology, and digestive enzymes in weaned pigs | [26] | |
| Essential oil blend | Cinnamomum zeylanicum and Trachyspermum capticum | 0.3 and 0.4 g/kg, resp duration: 63 days | Increased HDL concentration at day 28 Increase ImmunoglobulinM from day 28–56 Serum pro-inflamattory cytokines (IL-6) decreased from day 28–56, higher lactobacilli and lower fecal enterobacterial populations | [40] |
| Feed Additive | Pig Group | Effect on VFI | References |
|---|---|---|---|
| EO | Piglets | Increase | [26] |
| EO | Piglets | Decrease | [46] |
| EO | Piglets | Decrease | [47] |
| EO | Piglets | Increase | [6] |
| EO blend | Piglets | NS | [48] |
| OA | Piglets | NS | [49] |
| OA | Finishing pigs | Increase | [49] |
| OA blend | Weaned piglets | NS | [50] |
| EO + OA | Nursary piglets | Increase | [26] |
| EO + OA | Finishing pigs | NS | [51] |
| OA and EO Blends | Target | Dose | Results | References |
|---|---|---|---|---|
| * BA + EO | Weanling pigs | 3.0 and 0.1% | No effect on growth performance, metabolites, cytokines, intestinal microbiota | [81] |
| OA (FA, AA, CA, PA, and Ca) + EO (thyme, nettle, oak, and balm) | Weaned piglets | CR + 0.5% EA + 0.3% OA | Improved daily gains at later growth stage, higher protein quality, 6.9% cholesterol reduction | [82] |
| BA + EO (thymol, 2-methoxyphenol, eugenol, piperine, and curcumin) | Weanling pigs | 2/3/4 g/kg at 1.8 BA + 0.072 EO, 1.8 BA + 0.072 EO and 1.8 BA + 0.072 EO levels | Increased net revenue when BA + EO at 3 or 4 g/kg | [83] |
| FA + FormaXOLTM | Finisher pigs | 4 kg/tonne | Reduces Salmonella shedding and seroprevalence at longer supplementation duration but increased feed cost per live weight gain | [84] |
| BA 50%, Calcium formate 3% and FA 1% + Thymol 25% and carvacrol 25% | Weaned piglets | 1.5 g/kg OA + 30 mg/kg EO | Complementary effect on growth performance, little interactive effects on intestinal health between EO and OA | [26] |
| Cinnamaldehyde 15%, thymol 5%, CA 10%, SA 10%, MA 6.5% and FA 13.5% | Weaned piglets | 1 kg/tonne | Improved growth performance and fecal microbes, modulate serum immune parameters, increased isovaleric acid | [85] |
| PEP1000-1®, (anis, citrus, oregano oils, and natural Flavors) + Biotronic®, (PA and LA) | Nursery piglets | 0.4% and 0.2%, resp. | Matched growth performance of antibiotic supplement | [40] |
| Bamboo Vinegar + Acidifier I Bamboo Vinegar + Acidifier II | Weaned piglets | 0.4% BV + 0.25% Acidifier | Wider species richness and bacterial community diversities in feces | [81] |
Disclaimer/Publisher’s Note: The statements, opinions and data contained in all publications are solely those of the individual author(s) and contributor(s) and not of MDPI and/or the editor(s). MDPI and/or the editor(s) disclaim responsibility for any injury to people or property resulting from any ideas, methods, instructions or products referred to in the content. |
© 2024 by the authors. Licensee MDPI, Basel, Switzerland. This article is an open access article distributed under the terms and conditions of the Creative Commons Attribution (CC BY) license (https://creativecommons.org/licenses/by/4.0/).
Share and Cite
Nhara, R.B.; Marume, U.; Nantapo, C.W.T. Potential of Organic Acids, Essential Oils and Their Blends in Pig Diets as Alternatives to Antibiotic Growth Promoters. Animals 2024, 14, 762. https://doi.org/10.3390/ani14050762
Nhara RB, Marume U, Nantapo CWT. Potential of Organic Acids, Essential Oils and Their Blends in Pig Diets as Alternatives to Antibiotic Growth Promoters. Animals. 2024; 14(5):762. https://doi.org/10.3390/ani14050762
Chicago/Turabian StyleNhara, Rumbidzai Blessing, Upenyu Marume, and Carlos Wyson Tawanda Nantapo. 2024. "Potential of Organic Acids, Essential Oils and Their Blends in Pig Diets as Alternatives to Antibiotic Growth Promoters" Animals 14, no. 5: 762. https://doi.org/10.3390/ani14050762
APA StyleNhara, R. B., Marume, U., & Nantapo, C. W. T. (2024). Potential of Organic Acids, Essential Oils and Their Blends in Pig Diets as Alternatives to Antibiotic Growth Promoters. Animals, 14(5), 762. https://doi.org/10.3390/ani14050762

