Prolactin Inhibition Promotes Follicle Recruitment by Increasing PIKfyve Expression in Ewes During the Estrus Stage
Simple Summary
Abstract
1. Introduction
2. Materials and Methods
2.1. Experimental Animals
2.2. Experimental Design
2.3. Tissue Sections Preparation
2.4. RNA Extraction, Library Construction, and Sequencing
2.5. Verification of Differentially Expressed (DE) mRNAs Through qPCR
2.6. Fluorescence In Situ Hybridization (FISH) to Explore Differential Gene Expression
2.7. Immunohistochemistry of Paraffin Sections
2.8. Ovine Ovarian GCs Culture and Experimental Design
2.9. Cell Proliferation and Apoptosis Assay
2.10. Knockout and Overexpression of PIKfyve
2.11. E2 and P4 Hormone Analysis
2.12. Western Blot
2.13. Statistical Analyses
3. Results
3.1. HE Staining of Ovarian Tissue in Sheep During Estrus
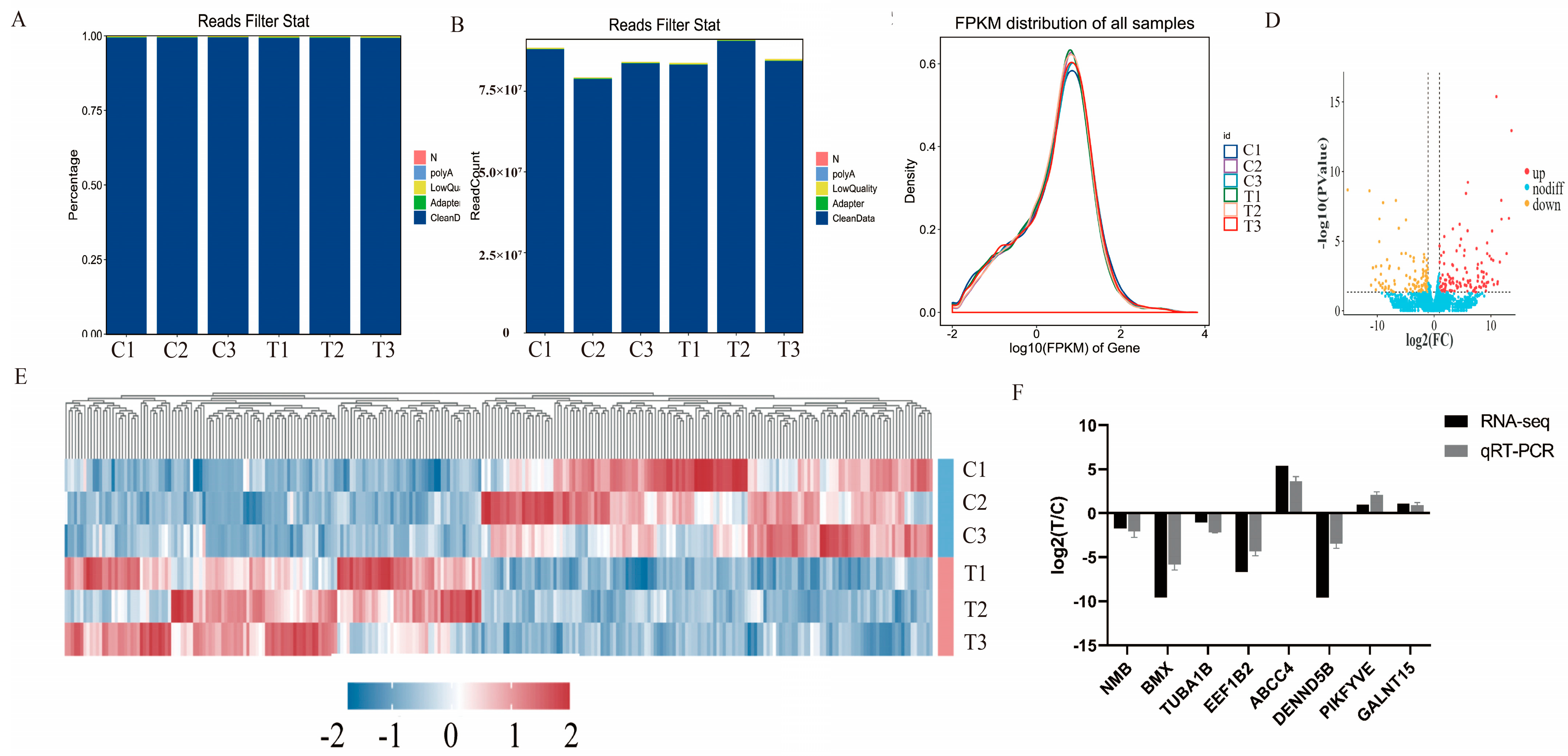
3.2. Transcriptomic Sequencing
3.3. Validation of DE mRNAs Using Quantitative Real-Time PCR
3.4. GO and KEGG Enrichment Analyses of Differential Genes
3.5. Subcellular Localization of PIKfyve in the Ovaries
3.6. Immunofluorescence Staining and Cell Proliferation and Apoptosis Assay
3.7. Western Blot Analysis of PIKfyve Overexpression and Knockout Results
3.8. Effects of the Knockout and Overexpression of the PIKfyve Gene on the Secretion of Steroid Hormones (E2 and P4)
3.9. Expression of Related Genes After the Overexpression and Knockout of PIKfyve
4. Discussion
4.1. The Effect of PRL on Follicular Development
4.2. Effect of PIKfyve on Hormone Secretion and Apoptosis in GCs
5. Conclusions
Supplementary Materials
Author Contributions
Funding
Institutional Review Board Statement
Informed Consent Statement
Data Availability Statement
Acknowledgments
Conflicts of Interest
Appendix A
| Item | Content (%) |
|---|---|
| Ingredient | |
| Hay | 42.00 |
| mineral meal | 0.40 |
| Soybean meal | 12.00 |
| Corn | 44.20 |
| CaHPO4 | 0.28 |
| Premix 1 | 0.59 |
| NaCl | 0.53 |
| Total | 100.00 |
| Nutritional Indicator | |
| Metabolic Energy, ME/(MJ kg−1) | 11.78 |
| Crude Protein, CP | 14.70 |
| Ca | 0.52 |
| P | 0.32 |



References
- Cao, T.T.; Zheng, Y.H.; Dong, H.M. Control of odor emissions from livestock farms: A review. Environ. Res. 2023, 225, 115545. [Google Scholar] [CrossRef] [PubMed]
- FAO. Crops Livest. Products. 2023. Available online: https://www.fao.org/faostat/en/#data/QCL/ (accessed on 20 January 2023).
- Berean, D.; Ergene, O.; Blaga-Petrean, A.; Bogdan, I.; Ciupe, S.; Cenariu, M.; Pall, E.; Bogdan, L.M. Comparative Data about Estrus Induction and Pregnancy Rate on Lacaune Ewes in Non-breeding Season after Melatonin Implants and Intravaginal Progestagen. Indian J. Anim. Res. 2021, 55, 517–521. [Google Scholar] [CrossRef]
- An, X.P.; Zhang, Y.; Li, F.; Wang, Z.H.; Yang, S.H.; Cao, B.Y. Whole Transcriptome Analysis: Implication to Estrous Cycle Regulation. Biology 2021, 10, 464. [Google Scholar] [CrossRef] [PubMed]
- Yue, S.; Chen, J.; Duan, C.; Li, X.; Yang, R.; Chen, M.; Li, Y.; Song, Z.; Zhang, Y.; Liu, Y. The Effect of Prolactin on Gene Expression and the Secretion of Reproductive Hormones in Ewes during the Estrus Cycle. Animals 2024, 14, 1873. [Google Scholar] [CrossRef]
- Orisaka, M.; Miyazaki, Y.; Shirafuji, A.; Tamamura, C.; Tsuyoshi, H.; Tsang, B.K.; Yoshida, Y. The role of pituitary gonadotropins and intraovarian regulators in follicle development: A mini-review. Reprod. Med. Biol. 2021, 20, 169–175. [Google Scholar] [CrossRef]
- Maurya, V.P.; Naqvi, S.M.K.; Gulyani, R.; Joshi, A.; Mittal, J.P. Effect of thermal stress on sexual behaviour of superovulated Bharat Merino ewes. Asian-Australas. J. Anim. Sci. 2005, 18, 1403–1406. [Google Scholar] [CrossRef]
- Raut, S.; Khambata, K.; Goffin, V.; Balasinor, N. Prolactin Regulates Testicular Gene Expression and Cell Cycle Processes Predominantly via JAK2/STAT5 Pathway in the Male Rat. Endocrinology 2023, 164, bqad072. [Google Scholar] [CrossRef]
- Halperin, J.; Devi, S.Y.; Elizur, S.; Stocco, C.; Shehu, A.; Rebourcet, D.; Unterman, T.G.; Leslie, N.D.; Le, J.; Binart, N.; et al. Prolactin signaling through the short form of its receptor represses forkhead transcription factor FOXO3 and its target gene galt causing a severe ovarian defect. Mol. Endocrinol. 2008, 22, 513–522. [Google Scholar] [CrossRef]
- Leehy, K.A.; Truong, T.H.; Mauro, L.J.; Lange, C.A. Progesterone receptors (PR) mediate STAT actions: PR and prolactin receptor signaling crosstalk in breast cancer models. J. Steroid Biochem. Mol. Biol. 2018, 176, 88–93. [Google Scholar] [CrossRef]
- Chen, M.; Duan, C.; Yin, X.; Li, X.; Liu, X.; Zhang, L.; Yue, S.; Zhang, Y.; Liu, Y. Prolactin inhibitor changes testosterone production, testicular morphology, and related genes expression in cashmere goats. Front. Vet. Sci. 2023, 10, 1249189. [Google Scholar] [CrossRef]
- Zhang, L.; Duan, C.; Guo, Y.; Zhang, Y.; Liu, Y. Inhibition of prolactin promotes secondary skin follicle activation in cashmere goats. J. Anim. Sci. 2021, 99, skab079. [Google Scholar] [CrossRef] [PubMed]
- Molik, E.; Blasiak, M. The Role of Melatonin and Bromocriptine in the Regulation of Prolactin Secretion in Animals—A Review. Ann. Anim. Sci. 2015, 15, 849–860. [Google Scholar] [CrossRef][Green Version]
- Koniares, K.; Benadiva, C.; Engmann, L.; Nulsen, J.; Grow, D. Macroprolactinemia: A mini-review and update on clinical practice. FS Rep. 2023, 4, 245–250. [Google Scholar] [CrossRef] [PubMed]
- Franco, R.C.; Sala, M.M.d. Uso da bromocriptina associado a hiperestimulação ovariana controlada em pacientes más respondedoras. Rev. Bras. Ginecol. Obs. 2004, 26, 405–410. [Google Scholar] [CrossRef]
- Fischer, A.H.; Jacobson, K.A.; Rose, J.; Zeller, R. Paraffin embedding tissue samples for sectioning. CSH Protoc. 2008, 2008, pdb.prot4989. [Google Scholar] [CrossRef]
- Wiegant, J.; Raap, A.K. Basic preparative techniques for fluorescence in situ hybridization. Curr. Protoc. Cytom. 2001, 8, 8.2.1–8.2.23. [Google Scholar] [CrossRef]
- Akkoyunlu, G.; Tepekoy, F. Immunohistochemistry of Paraffin Sections from Mouse Ovaries. Oogenesis Methods Protoc. 2016, 1457, 269–274. [Google Scholar] [CrossRef]
- Wang, Y.; Guo, Y.X.; Duan, C.H.; Li, J.J.; Ji, S.K.; Yan, H.H.; Liu, Y.Q.; Zhang, Y.J. LncGSAR Controls Ovarian Granulosa Cell Steroidogenesis via Sponging MiR-125b to Activate SCAP/SREBP Pathway. Int. J. Mol. Sci. 2022, 23, 12132. [Google Scholar] [CrossRef]
- Yang, R.; Duan, C.; Zhang, S.; Liu, Y.; Zhang, Y. Prolactin Regulates Ovine Ovarian Granulosa Cell Apoptosis by Affecting the Expression of MAPK12 Gene. Int. J. Mol. Sci. 2023, 24, 10269. [Google Scholar] [CrossRef]
- Yang, R.C.; Duan, C.H.; Zhang, S.; Guo, Y.X.; Shan, X.Y.; Chen, M.J.; Yue, S.C.; Zhang, Y.J.; Liu, Y.Q. High Prolactin Concentration Induces Ovarian Granulosa Cell Oxidative Stress, Leading to Apoptosis Mediated by L-PRLR and S-PRLR. Int. J. Mol. Sci. 2023, 24, 14407. [Google Scholar] [CrossRef]
- Chesnokov, M.S.; Mamedova, A.R.; Zhivotovsky, B.; Kopeina, G.S. A matter of new life and cell death: Programmed cell death in the mammalian ovary. J. Biomed. Sci. 2024, 31, 31. [Google Scholar] [CrossRef] [PubMed]
- Kawagoe, S.; Hiroi, M. Involvement of prolactin in the control of follicular maturation. Gynecol. Obstet. Investig. 1990, 29, 51–55. [Google Scholar] [CrossRef] [PubMed]
- Kiapekou, E.; Loutradis, D.; Mastorakos, G.; Bletsa, R.; Beretsos, P.; Zapanti, E.; Drakakis, P.; Antsaklis, A.; Kiessling, A.A. Effect of PRL on in vitro follicle growth, in vitro oocyte maturation, fertilization and early embryonic development in mice. Cloning Stem Cells 2009, 11, 293–300. [Google Scholar] [CrossRef] [PubMed]
- Crawford, J.L.; Thomson, B.P.; Beaumont, M.F.; Eckery, D.C. Plasma concentrations of prolactin in brushtail possums (Trichosurus vulpecula) in different physiological states. J. Endocrinol. 2006, 190, 295–305. [Google Scholar] [CrossRef] [PubMed]
- Mori, H.; Aisaka, K.; Kigawa, T.; Minakuchi, H.; Sakamoto, S. Effects of bromocriptine on FSH and LH secretion in women with euprolactinemic anovulation (author’s transl). Nihon Sanka Fujinka Gakkai Zasshi 1981, 33, 1741–1748. [Google Scholar]
- Zhang, H.R.; Wang, C.H.; Li, X.K.; Zhang, Y. Effects of pterostilbene on treating hyperprolactinemia and related mechanisms. Am. J. Transl. Res. 2016, 8, 3049–3055. [Google Scholar]
- Shimizu, T. Molecular and cellular mechanisms for the regulation of ovarian follicular function in cows. J. Reprod. Dev. 2016, 62, 323–329. [Google Scholar] [CrossRef]
- Wang, Y.; Zhao, Y.Q.; Luan, D.J.; Kang, J.; Quan, F.S. Follicular fluid HD-sevs-mir-128-3p is a key molecule in regulating bovine granulosa cells autophagy. Theriogenology 2024, 226, 263–276. [Google Scholar] [CrossRef]
- Yoshimura, Y.; Tada, S.; Oda, T.; Nakamura, Y.; Maruyama, K.; Ichikawa, F.; Ebihara, T.; Hirota, Y.; Sawada, T.; Kawakami, S. Direct inhibitory ovarian effects of prolactin in the process of ovulation. Nihon Sanka Fujinka Gakkai Zasshi 1989, 41, 83–89. [Google Scholar]
- Deng, D.H.; Li, W.; Li, X.P.; Yuan, X.; Li, L.; Wang, J.W.; Han, C.C.; Hu, S.Q. Comparison of the Effects of Recombinant and Native Prolactin on the Proliferation and Apoptosis of Goose Granulosa Cells. Int. J. Mol. Sci. 2023, 24, 16376. [Google Scholar] [CrossRef]
- Yang, R.; Zhang, S.; Duan, C.; Guo, Y.; Shan, X.; Zhang, X.; Yue, S.; Zhang, Y.; Liu, Y. Effect of prolactin on cytotoxicity and oxidative stress in ovine ovarian granulosa cells. PeerJ 2023, 11, e15629. [Google Scholar] [CrossRef] [PubMed]
- Zhu, Q.; Du, J.; Li, Y.; Qin, X.; He, R.; Ma, H.; Liang, X. Downregulation of glucose-energy metabolism via AMPK signaling pathway in granulosa cells of diminished ovarian reserve patients. Gene 2024, 933, 148979. [Google Scholar] [CrossRef] [PubMed]
- Sbrissa, D.; Ikonomov, O.C.; Filios, C.; Delvecchio, K.; Shisheva, A. Functional dissociation between PIKfyve-synthesized PtdIns5P and PtdIns(3,5)P2 by means of the PIKfyve inhibitor YM201636. Am. J. Physiol.-Cell Physiol. 2012, 303, C436–C446. [Google Scholar] [CrossRef] [PubMed]
- Vines, J.H.; Maib, H.; Buckley, C.M.; Gueho, A.; Zhu, Z.; Soldati, T.; Murray, D.H.; King, J.S. A PI(3,5)P2 reporter reveals PIKfyve activity and dynamics on macropinosomes and phagosomes. J. Cell Biol. 2023, 222, e202209077. [Google Scholar] [CrossRef]
- Wang, J.L.; Chen, H.Y.; Zhang, Y.S.; Shen, H.; Zeng, X.C. Long non-coding RNA Loc105611671 promotes the proliferation of ovarian granulosa cells and steroid hormone production upregulation of CDC42. Front. Veter Sci. 2024, 11, 1366759. [Google Scholar] [CrossRef]
- Liu, T.; Huang, Y.F.; Lin, H. Estrogen disorders: Interpreting the abnormal regulation of aromatase in granulosa cells (Review). Int. J. Mol. Med. 2021, 47, 73. [Google Scholar] [CrossRef]
- Tsai, E.M.; Wang, S.C.; Lee, J.N.; Hung, M.C. Akt activation by estrogen in estrogen receptor-negative breast cancer cells. Cancer Res. 2001, 61, 8390–8392. [Google Scholar]
- Cheng, C.; Hu, J.; Mannan, R.; Bhattacharyya, R.; Rossiter, N.J.; Magnuson, B.; Wisniewski, J.P.; Zheng, Y.; Xiao, L.; Li, C.; et al. Targeting PIKfyve-driven lipid homeostasis as a metabolic vulnerability in pancreatic cancer. Biorxiv Prepr. Serv. Biol. 2024. [Google Scholar] [CrossRef]
- Sirisin, J.; Kamnate, A.; Polsan, Y.; Somintara, S.; Chomphoo, S.; Sakagami, H.; Kondo, H.; Hipkaeo, W. Localization of phosphatidylinositol 4-phosphate 5-kinase (PIP5K) α confined to the surface of lipid droplets and adjacent narrow cytoplasm in progesterone-producing cells of in situ ovaries of adult mice. Acta Histochem. 2021, 123, 151794. [Google Scholar] [CrossRef]
- Miller, W.L.; Auchus, R.J. The Molecular Biology, Biochemistry, and Physiology of Human Steroidogenesis and Its Disorders. Endocr. Rev. 2011, 32, 81–151. [Google Scholar] [CrossRef]
- Gilchrist, R.B.; Lane, M.; Thompson, J.G. Oocyte-secreted factors: Regulators of cumulus cell function and oocyte quality. Hum. Reprod. Updat. 2008, 14, 159–177. [Google Scholar] [CrossRef] [PubMed]
- Zhao, J.B.; Pan, H.B.; Liu, Y.; He, Y.; Shi, H.M.; Ge, C.R. Interacting Networks of the Hypothalamic-Pituitary-Ovarian Axis Regulate Layer Hens Performance. Genes 2023, 14, 141. [Google Scholar] [CrossRef] [PubMed]
- Gayle, S.; Landrette, S.; Beeharry, N.; Conrad, C.; Hernandez, M.; Beckett, P.; Ferguson, S.M.; Mandelkern, T.; Zheng, M.; Xu, T.; et al. Identification of apilimod as a first-in-class PIKfyve kinase inhibitor for treatment of B-cell non-Hodgkin lymphoma. Blood 2017, 129, 1768–1778. [Google Scholar] [CrossRef]
- Hou, J.-Z.; Xi, Z.-Q.; Niu, J.; Li, W.; Wang, X.; Liang, C.; Sun, H.; Fang, D.; Xie, S.-Q. Inhibition of PIKfyve using YM201636 suppresses the growth of liver cancer via the induction of autophagy. Oncol. Rep. 2019, 41, 1971–1979. [Google Scholar] [CrossRef] [PubMed]
- Oppelt, A.; Haugsten, E.M.; Zech, T.; Danielsen, H.E.; Sveen, A.; Lobert, V.H.; Skotheim, R.I.; Wesche, J. PIKfyve, MTMR3 and their product PtdIns5P regulate cancer cell migration and invasion through activation of Rac1. Biochem. J. 2014, 461, 383–390. [Google Scholar] [CrossRef] [PubMed]
- Hessvik, N.P.; Verbye, A.; Brech, A.; Torgersen, M.L.; Jakobsen, I.S.; Sandvig, K.; Llorente, A. PIKfyve inhibition increases exosome release and induces secretory autophagy. Cell. Mol. Life Sci. 2016, 73, 4717–4737. [Google Scholar] [CrossRef]
- Ikonomov, O.C.; Sbrissa, D.; Shisheva, A. Small molecule PIKfyve inhibitors as cancer therapeutics: Translational promises and limitations. Toxicol. Appl. Pharmacol. 2019, 383, 114771. [Google Scholar] [CrossRef]
- Roy, A.; DePamphilis, M.L. Selective Termination of Autophagy-Dependent Cancers. Cells 2024, 13, 1096. [Google Scholar] [CrossRef]
- Rodgers, S.J.; Jones, E.I.; Arumugam, S.; Hamila, S.A.; Danne, J.; Gurung, R.; Eramo, M.J.; Nanayakkara, R.; Ramm, G.; McGrath, M.J.; et al. Endosome maturation links PI3Kα signaling to lysosome repopulation during basal autophagy. Embo J. 2022, 41, e110398. [Google Scholar] [CrossRef]
- Yang, Y.; Klionsky, D.J. An AMPK-ULK1-PIKFYVE signaling axis for PtdIns5P-dependent autophagy regulation upon glucose starvation. Autophagy 2021, 17, 2663–2664. [Google Scholar] [CrossRef]
- Liu, W.W.; Chen, M.; Liu, C.; Wang, L.Y.; Wei, H.F.; Zhang, R.D.; Ren, Z.X.; Chen, Y.H.; Luo, M.C.; Zhao, J.G.; et al. Epg5 deficiency leads to primary ovarian insufficiency due to WT1 accumulation in mouse granulosa cells. Autophagy 2023, 19, 644–659. [Google Scholar] [CrossRef] [PubMed]








| Gene | Sequence (5′-3′) | Size (bp) | Tm (°C) | Accession Number |
|---|---|---|---|---|
| GAPDH | F: CTGACCTGCCGCCTGGAGAAA R: GTAGAAGAGTGAGTGTCGCTGTT | 149 | 60 | NM001190390.1 |
| NMB | F: CCTCCTGCTCTTTGCTCTGC R: RTGTCGTCGTGTCTTCCTGAT | 351 | 60 | XM_012098495.3 |
| BMX | F: GGGATGACGAGGTATGTT R: GACTTGCTGCTGTATTTG | 113 | 60 | XM_012106269.3 |
| TUBA1B | F: TGGTGAAATGTGACCCTCG R: CCAACCTCCTCATAATCCTT | 303 | 60 | XM_027967380.1 |
| EEF1B2 | F: AGGTGCTCAACGACTACTT R: GACTCATACTGGGCAAGG | 346 | 60 | XM_004004857.4 |
| ABCC4 | F: TAAAGAAGCCATCAAAGC R: ATCCGTTCACAGTCAATAA | 267 | 60 | XM_027973867.1 |
| DENND5B | F: ATTAGTCGGTCCTGTTGC R: CTGCCATTTCTTTCACGC | 345 | 60 | XM_027967785.1 |
| PIKfyve | F: GGACTCCGCTAATGACTT R: TTCTGCCTTCCTTCTGGT | 346 | 60 | XM_027965135.1 |
| GALNT15 | F: GCCGTGGACCGACATTACTT R: CAGCGATGCGGATCTTGTT | 217 | 60 | XM_027961962.1 |
| Probe Name | Probe Sequence (5′-3′) | Name of the Corresponding Branch Probe | Name of the Corresponding Signal Probe |
|---|---|---|---|
| PIKfyve | CACAGAACATGCTAGGGCACTGATAGG CCCGCATAGTAGAGCCGACAGTAAAA, CATCACTTGTAATCAACCCTTTTTCTTCAT | Branch probe 1 | Cy3 signal probe 1 |
| Gene | Sequence (5′-3′) | Accession Number |
|---|---|---|
| PIKfyve-sgRNA1 | F: caccTGCAGTGTGGTCGACAAAGG | XM_042244119.1 |
| R: aaacCCTTTGTCGACCACACTGCA | ||
| PIKfyve-sgRNA2 | F: caccTCGATCTTCAGTGTTAGCAG | XM_042244119.1 |
| R: aaacCTGCTAACACTGAAGATCGA | ||
| PIKfyve-sgRNA3 | F: caccTTCGATCCAGATAAACACTA | XM_042244119.1 |
| R: aaacTAGTGTTTATCTGGATCGAA |
| Sample | Raw Data | Clean Data (bp) | AF_Q20 (%) | AF_Q30 (%) | AF_N (%) | AF_GC (%) |
|---|---|---|---|---|---|---|
| C1 | 13,270,038,300 | 13,046,615,014 | 12,716,667,231 (97.47%) | 12,191,900,118 (93.45%) | 44,836 (0.00%) | 6,912,727,439 (52.98%) |
| C2 | 11,886,621,600 | 11,686,989,200 | 11,409,161,836 (97.62%) | 10,959,006,698 (93.77%) | 40,448 (0.00%) | 6,055,955,078 (51.82%) |
| C3 | 12,620,575,500 | 12,419,223,142 | 12,107,662,243 (97.49%) | 11,606,200,264 (93.45%) | 43,592 (0.00%) | 6,495,683,032 (52.30%) |
| T1 | 12,574,679,100 | 12,324,486,148 | 11,916,629,983 (96.69%) | 11,328,352,819 (91.92%) | 163,212 (0.00%) | 6,484,193,767 (52.61%) |
| T2 | 13,668,156,900 | 13,425,744,796 | 12,983,418,823 (96.71%) | 12,319,214,173 (91.76%) | 180,880 (0.00%) | 6,856,843,493 (51.07%) |
| T3 | 12,756,701,400 | 12,500,983,758 | 12,049,751,708 (96.39%) | 11,403,173,233 (91.22%) | 167,307 (0.00%) | 6,545,461,954 (52.36%) |
Disclaimer/Publisher’s Note: The statements, opinions and data contained in all publications are solely those of the individual author(s) and contributor(s) and not of MDPI and/or the editor(s). MDPI and/or the editor(s) disclaim responsibility for any injury to people or property resulting from any ideas, methods, instructions or products referred to in the content. |
© 2024 by the authors. Licensee MDPI, Basel, Switzerland. This article is an open access article distributed under the terms and conditions of the Creative Commons Attribution (CC BY) license (https://creativecommons.org/licenses/by/4.0/).
Share and Cite
Yue, S.; Duan, C.; Wang, Y.; Li, X.; Yang, R.; Li, Y.; Chen, X.; Liu, Y.; Zhang, Y. Prolactin Inhibition Promotes Follicle Recruitment by Increasing PIKfyve Expression in Ewes During the Estrus Stage. Animals 2024, 14, 3541. https://doi.org/10.3390/ani14233541
Yue S, Duan C, Wang Y, Li X, Yang R, Li Y, Chen X, Liu Y, Zhang Y. Prolactin Inhibition Promotes Follicle Recruitment by Increasing PIKfyve Expression in Ewes During the Estrus Stage. Animals. 2024; 14(23):3541. https://doi.org/10.3390/ani14233541
Chicago/Turabian StyleYue, Sicong, Chunhui Duan, Yong Wang, Xiangyun Li, Ruochen Yang, Yu Li, Xiangyu Chen, Yueqin Liu, and Yingjie Zhang. 2024. "Prolactin Inhibition Promotes Follicle Recruitment by Increasing PIKfyve Expression in Ewes During the Estrus Stage" Animals 14, no. 23: 3541. https://doi.org/10.3390/ani14233541
APA StyleYue, S., Duan, C., Wang, Y., Li, X., Yang, R., Li, Y., Chen, X., Liu, Y., & Zhang, Y. (2024). Prolactin Inhibition Promotes Follicle Recruitment by Increasing PIKfyve Expression in Ewes During the Estrus Stage. Animals, 14(23), 3541. https://doi.org/10.3390/ani14233541

