Helminth Parasites of Invasive Freshwater Fish in Lithuania
Simple Summary
Abstract
1. Introduction
2. Materials and Methods
2.1. Study Area
2.2. Fish Sampling
2.3. Parasitological Examination and Sample Collection
2.4. Generation of Sequence Data and Phylogenetic Analyses
3. Results
- Phylum Acanthocephala
- Class Palaeacanthocephala
- Phylum Platyhelminthes
- Class Cestoda
- Subclass Eucestoda
- Class Trematoda
- Subclass Digenea
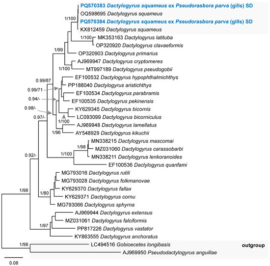
- Class Monopisthocotyla (former Class Monogenea)
- Phylum Nematoda
- Class Adenophorea
- Class Secernentea
4. Discussion
5. Conclusions
Supplementary Materials
Author Contributions
Funding
Institutional Review Board Statement
Informed Consent Statement
Data Availability Statement
Acknowledgments
Conflicts of Interest
References
- Bellard, C.; Cassey, P.; Blackburn, T.M. Alien species as a driver of recent extinctions. Biol. Lett. 2016, 12, 20150623. [Google Scholar] [CrossRef] [PubMed]
- Dueñas, M.-A.; Hemming, D.J.; Roberts, A.; Diaz-Soltero, H. The threat of invasive species to IUCN-listed critically endangered species: A systematic review. Glob. Ecol. Conserv. 2021, 26, e01476. [Google Scholar] [CrossRef]
- Cohen, A.N. Success factors in the establishment of human dispersed organisms. In Dispersal Ecology; Bullock, J.M., Kenward, R.E., Hails, R.S., Eds.; Blackwell: London, UK, 2002; pp. 374–394. [Google Scholar]
- Ricciardi, A. Predicting the impacts of an introduced species from its invasion history: An empirical approach applied to zebra mussel invasions. Freshw. Biol. 2003, 48, 972–981. [Google Scholar] [CrossRef]
- Dudgeon, D.; Arthington, A.H.; Gessner, M.O.; Kawabata, Z.; Knowler, D.J.; Lévêque, C.; Naiman, R.J.; Prieur-Richard, A.H.; Soto, D.; Stiassny, M.L.; et al. Freshwater biodiversity: Importance, threats, status and conservation challenges. Biol. Rev. Camb. Philos. Soc. 2006, 81, 163–182. [Google Scholar] [CrossRef]
- Cucherousset, J.; Olden, J.D. Ecological impacts of nonnative freshwater fishes. Fisheries 2011, 36, 215–230. [Google Scholar] [CrossRef]
- Gozlan, R.E.; Britton, J.R.; Cowx, I.; Copp, G.H. Current knowledge on non-native freshwater fish introductions. J. Fish Biol. 2010, 6, 751–786. [Google Scholar] [CrossRef]
- Lymbery, A.J.; Morine, M.; Kanani, H.G.; Beatty, S.J.; Morgan, D.L. Co-invaders: The effects of alien parasites on native hosts. Int. J. Parasitol. Parasites Wildl. 2014, 3, 171–177. [Google Scholar] [CrossRef]
- Poulin, R. Invasion ecology meets parasitology: Advances and challenges. Int. J. Parasitol. Parasites. Wildl. 2017, 6, 361–363. [Google Scholar] [CrossRef]
- Gudžinskas, Z.; Petrulaitis, L.; Uogintas, D.; Vaitonis, G.; Balčiauskas, L.; Rakauskas, V.; Arbačiauskas, K.; Butkus, R.; Karalius, S.; Janulaitienė, L.; et al. Invasive and Alien Species in Lithuania; Gudžinskas, Z., Rašomavičius, V., Eds.; Nature Research Centre: Vilnius, Lithuania, 2023; pp. 1–311. [Google Scholar]
- Wolter, C.; Röhr, F. Distribution history of non-native freshwater fish species in Germany: How invasive are they? J. Appl. Ichthyol. 2010, 26, 19–27. [Google Scholar] [CrossRef]
- Semenchenko, V.; Grabowska, J.; Grabowski, M.; Rizevsky, V.; Pluta, M. Non-native fish in Belarusian and Polish areas of the European central invasion corridor. Oceanol. Hydrobiol. Stud. 2011, 40, 57–67. [Google Scholar] [CrossRef]
- Arbačiauskas, K.; Višinskiene, G.; Smilgevičiene, S.; Rakauskas, V. Non-indigenous macroinvertebrate species in Lithuanian fresh waters, Part 1: Distributions, dispersal and future. Knowl. Manag. Aquat. Ecosyst. 2011, 402, 12. [Google Scholar] [CrossRef]
- Rizevsky, V.K.; Ermolaeva, I.A.; Leschenko, A.V.; Kudritskaya, A.P. Monkey goby Neogobius fluviatilis—The alien Ponto-Caspian fish species in the Neman River basin. Dokl. Natl. Acad. Sci. Belarus 2015, 59, 83–87. (In Russian) [Google Scholar]
- Rakauskas, V.; Virbickas, T.; Skrupskelis, K.; Kesminas, V. Delayed expansion of Ponto-Caspian gobies (Pisces, Gobiidae, Benthophilinae) in the Nemunas River drainage basin, the northern branch of the central European invasion corridor. BioInvasions Rec. 2018, 7, 143–152. [Google Scholar] [CrossRef]
- Rakauskas, V.; Bacevičius, E.; Pūtys, Ž.; Ložys, L.; Arbačiauskas, K. Expansion, feeding and parasites of the round goby, Neogobius melanostomus (Pallas, 1811), a recent invader in the Curonian Lagoon, Lithuania. Acta Zool. Litu. 2008, 18, 180–190. [Google Scholar] [CrossRef]
- Semenchenko, V.P.; Rizevsky, V.K.; Mastitsky, S.E.; Vezhnovets, V.; Pluta, M.V.; Razlutsky, V.I.; Laenko, T. Checklist of aquatic alien species established in large river basins of Belarus. Aquat. Invasions 2009, 4, 337–347. [Google Scholar] [CrossRef]
- Rakauskas, V.; Virbickas, T.; Steponėnas, A. Several decades of the two invasive fish species (Perccottus glenii, Pseudorasbora parva) of European concern in Lithuanian inland waters; from first appearance to current state. J. Vertebr. Biol. 2021, 70, 21048. [Google Scholar] [CrossRef]
- Llopis-Belenguer, C.; Blasco-Costa, I.; Balbuena, J.A.; Sarabeev, V.; Stouffer, D.B. Native and invasive hosts play different roles in host–parasite networks. Ecography 2020, 43, 559–568. [Google Scholar] [CrossRef]
- Marcogliese, D.J. Food webs and the transmission of parasites to marine fish. Parasitology 2002, 24, 83–99. [Google Scholar] [CrossRef]
- Perdiguero-Alonso, D.; Montero, F.E.; Raga, J.A.; Kostadinova, A. Composition and structure of the parasite faunas of cod, Gadus morhua L. (Teleostei: Gadidae), in the North East Atlantic. Parasit. Vectors 2008, 1, 23. [Google Scholar] [CrossRef]
- Herlevi, H.; Puntila, R.; Kuosa, H.; Fagerholm, H.-P. Infection rates and prevalence of metazoan parasites of the non-native round goby (Neogobius melanostomus) in the Baltic Sea. Hydrobiologia 2017, 792, 265–282. [Google Scholar] [CrossRef]
- Kažys, J. Waters. In Natural Geography of Lithuania; Eidukevičienė, M., Ed.; Lietuvos Gamtine Geografija, Klaipedos Universiteto Leidykla: Klaipėda, Lithuania, 2013; pp. 88–126. (In Lithuanian) [Google Scholar]
- Rakauskas, V.; Stakėnas, S.; Virbickas, T.; Bukelskis, E. Nonindigenous fish in the northern branch of the central European invasion corridor. Rev. Fish Biol. Fish. 2016, 26, 491–508. [Google Scholar] [CrossRef]
- Thoresson, G. Guidelines for Coastal Monitoring: Fishery Biology. Kustrapport 1; National Board of Fisheries, Institute of Coastal Research: Öregrund, Sweden, 1993. [Google Scholar]
- Kottelat, M.; Freyhof, J. Handbook of European Freshwater Fishes; Kottelat, Cornol and Freyhof: Berlin, Germany, 2007; 646p. [Google Scholar]
- Froese, R.; Pauly, D. FishBase. World Wide Web Electronic Publication. Available online: www.fishbase.org (accessed on 10 August 2024).
- Bush, A.O.; Lafferty, K.D.; Lotz, J.M.; Shostak, A.W. Parasitology meets ecology on its own terms: Margolis et al. revisited. J. Parasitol. 1997, 83, 575–583. [Google Scholar] [CrossRef]
- Suzuki, N.; Murakami, K.; Takeyama, H.; Chow, S. Molecular attempt to identify prey organisms of lobster phyllosoma larvae. Fish Sci. 2006, 72, 342–349. [Google Scholar] [CrossRef]
- Littlewood, D.T.J. Molecular phylogenetics of cupped oysters based on partial 28S rRNA gene sequences. Mol. Phyl. Evol. 1994, 3, 221–229. [Google Scholar] [CrossRef] [PubMed]
- Lockyer, A.E.; Olson, P.D.; Littlewood, D.T.J. Utility of complete large and small subunit rRNA genes in resolving the phylogeny of the Neodermata (Platyhelminthes): Implications and a review of the cercomer theory. Biol. J. Linn. Soc. 2003, 78, 155–171. [Google Scholar] [CrossRef]
- Scholz, T.; de Chambrier, A.; Kuchta, R.; Littlewood, D.T.J.; Waeschenbach, A. Macrobothriotaenia ficta (Cestoda: Proteocephalidea), a parasite of sunbeam snake (Xenopeltis unicolor): Example of convergent evolution. Zootaxa 2013, 3640, 485–499. [Google Scholar] [CrossRef]
- Tkach, V.V.; Littlewood, D.T.; Olson, P.D.; Kinsella, J.M.; Swiderski, Z. Molecular phylogenetic analysis of the Microphalloidea Ward, 1901 (Trematoda: Digenea). Syst. Parasitol. 2003, 56, 1–15. [Google Scholar] [CrossRef]
- Hassouna, N.; Michot, B.; Bachellerie, J.P. The complete nucleotide sequence of mouse 28S rRNA gene. Implications for the process of size increase of the large subunit rRNA in higher eukaryotes. Nucleic Acids Res. 1984, 12, 3563–3583. [Google Scholar] [CrossRef]
- Svitin, R.; Truter, M.; Kudlai, O.; Smit, N.J.; du Preez, L. Novel information on the morphology, phylogeny and distribution of camallanid nematodes from marine and freshwater hosts in South Africa, including the description of Camallanus sodwanaensis n. sp. Int. J. Parasitol. Parasites Wildl. 2019, 10, 263–273. [Google Scholar] [CrossRef]
- Bachellerie, J.P.; Qu, L.H. Ribosomal RNA probes for detection and identification of species. Methods Mol. Biol. 1993, 21, 249–263. [Google Scholar] [CrossRef]
- Van Steenkiste, N.; Locke, S.A.; Castelin, M.; Marcogliese, D.J.; Abbott, C.L. New primers for DNA barcoding of digeneans and cestodes (Platyhelminthes). Mol. Ecol. Resour. 2015, 15, 945–952. [Google Scholar] [CrossRef] [PubMed]
- Wee, N.-Q.-X.; Cribb, T.H.; Bray, R.A.; Cutmore, S.C. Two known and one new species of Proctoeces from Australian teleosts: Variable host-specificity for closely related species identified through multi-locus molecular data. Parasitol. Int. 2017, 66, 16–26. [Google Scholar] [CrossRef] [PubMed]
- Garey, J.R.; Wolstenholme, D.R. Platyhelminth mitochondrial DNA: Evidence for early evolutionary origin of a tRNA ser AGN that contains a dihydrouridine arm replacement loop, and of serine-specifying AGA and AGG codons. J. Mol. Evol. 1989, 28, 374–387. [Google Scholar] [CrossRef] [PubMed]
- Ohama, T.; Osawa, S.; Watanabe, K.; Jukes, T.H. Evolution of the mitochondrial genetic code IV. AAA as an asparagine codon in some animal mitochondria. J. Mol. Evol. 1990, 30, 329–332. [Google Scholar] [CrossRef]
- Ronquist, F.; Teslenko, M.; Van Der Mark, P.; Ayres, D.L.; Darling, A.; Höhna, S.; Huelsenbeck, J.P. MrBayes 3.2: Efficient Bayesian phylogenetic inference and model choice across a large model space. Syst. Biol. 2012, 61, 539–542. [Google Scholar] [CrossRef]
- Guindon, S.; Dufayard, J.F.; Lefort, V.; Anisimova, M.; Hordijk, W.; Gascuel, O. New algorithms and methods to estimate maximum likelihood phylogenies: Assessing the performance of PhyML 3.0. Syst. Biol. 2010, 59, 307–321. [Google Scholar] [CrossRef]
- Darriba, D.; Taboada, G.L.; Doallo, R.; Posada, D. jModelTest 2: More models, new heuristics and parallel computing. Nat. Methods 2012, 9, 772. [Google Scholar] [CrossRef]
- Rambaut, A. FigTree V1. 4. Molecular Evolution, Phylogenetics and Epidemiology. 2012. Available online: http://tree.bio.ed.ac.uk/software/figtree/ (accessed on 10 January 2018).
- Moszczynska, A.; Locke, S.A.; McLaughlin, J.D.; Marcogliese, D.J.; Crease, T.J. Development of primers for the mitochondrial cytochrome c oxidase I gene in digenetic trematodes (Platyhelminthes) illustrates the challenge of barcoding parasitic helminths. Mol. Ecol. Resour. 2009, 9, 75–82. [Google Scholar] [CrossRef]
- Locke, S.A.; McLaughlin, D.; Marcogliese, D.J. DNA barcodes show cryptic diversity and a potential physiological basis for host specificity among Diplostomoidea (Platyhelminthes: Digenea) parasitizing freshwater fishes in the St. Lawrence River. Canada. Mol. Ecol. 2010, 19, 2813–2827. [Google Scholar] [CrossRef]
- Soldánová, M.; Georgieva, S.; Roháčová, J.; Knudsen, R.; Kuhn, J.A.; Henriksen, E.H.; Siwertsson, A.; Shaw, J.C.; Kuris, A.M.; Amundsen, P.A.; et al. Molecular analyses reveal high species diversity of trematodes in a sub-Arctic lake. Int. J. Parasitol. 2017, 47, 327–345. [Google Scholar] [CrossRef]
- Faltýnková, A.; Kudlai, O.; Pantoja, C.; Jouet, D.; Skírnisson, K. Prey-mimetism in cercariae of Apatemon (Digenea, Strigeidae) in freshwater in northern latitudes. Parasitol. Res. 2023, 122, 815–831. [Google Scholar] [CrossRef] [PubMed]
- Schwelm, J.; Kudlai, O.; Smit, N.J.; Selbach, C.; Sures, B. High parasite diversity in a neglected host: Larval trematodes of Bithynia tentaculata in Central Europe. J. Helminthol. 2020, 94, e120. [Google Scholar] [CrossRef] [PubMed]
- Lisitsyna, O.I. Fauna of Ukraine, Acanthocephala; Naukova Dumka: Kyiv, Ukraine, 2019; Volume 31, pp. 1–223. (In Russian) [Google Scholar]
- Kvach, Y.; Ondračková, M. Checklist of parasites for Ponto-Caspian gobies (Actinopterygii: Gobiidae) in their native and non-native ranges. J. Appl. Ichthyol. 2020, 36, 472–500. [Google Scholar] [CrossRef]
- Ojaveer, H.; Turovski, A.; Nõomaa, K. Parasite infection of the non-indigenous round goby (Neogobius melanostomus) in the Baltic Sea. Aquat. Invasions 2020, 15, 160–176. [Google Scholar] [CrossRef]
- Leidenberger, S.; Boström, S.; Wayland, M.T. Host records and geographical distribution of Corynosoma magdaleni, C. semerme and C. strumosum (Acanthocephala: Polymorphidae). Biodivers. Data J. 2020, 8, e50500. [Google Scholar] [CrossRef]
- Scholz, T.; Kuchta, R.; Shinn, A.P.; Snábel, V.; Hanzelová, V. Host specificity and geographical distribution of Eubothrium in European salmonid fish. J. Helminthol. 2003, 77, 255–262. [Google Scholar] [CrossRef]
- Moravec, F.; Scholz, T. Helminth parasites of the lesser great cormorant Phalacrocorax carbo sinensis from two nesting regions in the Czech Republic. Folia Parasitol. 2016, 63, 22. [Google Scholar] [CrossRef]
- Švažas, S.; Chukalova, N.; Grishanov, G.; Pūtys, Ž.; Sruoga, A.; Butkauskas, D.; Raudonikis, L.; Prakas, P. The role of great cormorant (Phalacrocorax carbo sinensis) for fish stock and dispersal of helminthes parasites in the Curonian Lagoon area. Vet. Zootech. 2011, 55, 79–85. [Google Scholar]
- Oros, M.; Choudhury, A.; Scholz, T. A common Eurasian fish tapeworm, Caryophyllaeides fennica (Cestoda), in western North America: Further evidence of ‘Amphi-Pacific’ vicariance in freshwater fish parasites. J. Parasitol. 2017, 103, 486–496. [Google Scholar] [CrossRef]
- Uhrovič, D.; Oros, M.; Kudlai, O.; Kuchta, R.; Scholz, T. Archigetes Leuckart, 1878 (Cestoda, Caryophyllidea): Diversity of enigmatic fish tapeworms with monoxenic life cycles. Parasite 2022, 29, 6. [Google Scholar] [CrossRef]
- Niewiadomska, K. Family Cyathocotylidae Mühling, 1898. In Keys to the Trematoda; Gibson, D.I., Jones, A., Bray, R.A., Eds.; CABI Publishing and Natural History Museum: Wallingford, UK, 2002; Volume 1, pp. 201–214. [Google Scholar]
- Mierzejewska, K.; Kvach, Y.; Stańczak, K.; Grabowska, J.; Woźniak, M.; Dziekońska-Rynko, J.; Ovcharenko, M. Parasites of non-native gobies in the Włocławek Reservoir on the lower Vistula River, first comprehensive study in Poland. Knowl. Managt. Aquatic Ecosyst. 2014, 414, 1. [Google Scholar] [CrossRef]
- Pearson, J. Family Heterophyidae Leiper, 1909. In Keys to the Trematoda; Bray, R.A., Gibson, D.I., Jones, A., Eds.; CABI Publishing and Natural History Museum: Wallingford, UK, 2008; Volume 3, pp. 113–141. [Google Scholar]
- Ondračková, M.; Seifertová, M.; Tkachenko, M.Y.; Vetešník, L.; Liu, H.; Demchenko, V.; Kvach, Y. The parasites of a successful invader: Monogeneans of the Asian topmouth gudgeon Pseudorasbora parva, with description of a new species of Gyrodactylus. Parasite 2023, 30, 22. [Google Scholar] [CrossRef] [PubMed]
- Naidenova, N.N. Parasite Fauna of Gobiid Fishes of the Black Sea and Sea of Azov; Naukova Dumka: Kiev, Ukraine, 1974; pp. 1–182. (In Russian) [Google Scholar]
- Moravec, F. Parasitic Nematodes of Freshwater Fishes of Europe, 2nd ed.; Academia: Prague, Czech Republic, 2013; pp. 1–601. [Google Scholar]
- Anderson, R.C. Nematode Parasites of Vertebrates: Their Development and Transmission; CABI Publisher: Wallingford, UK, 2000; pp. 1–650. [Google Scholar]
- Rauckis, E. Parasites of Fishes in Lithuanian Water Bodies; Mokslas: Vilnius, Lithuania, 1988; pp. 1–205. (In Russian) [Google Scholar]
- Zettler, M.L.; Daunys, D. Long-term macrozoobenthos changes in a shallow boreal lagoon: Comparison of a recent biodiversity inventory with historical data. Limnologica 2007, 37, 170–185. [Google Scholar] [CrossRef]
- Rakauskas, V.; Pūtys, Ž.; Dainys, J.; Lesutienė, J.; Ložys, L.; Arbačiauskas, K. Increasing population of the invader round goby, Neogobius melanostomus (Actinopterygii: Perciformes: Gobiidae), and its trophic role in the Curonian Lagoon, SE Baltic Sea. Acta Ichthyol. Piscat. 2013, 43, 95–108. [Google Scholar] [CrossRef]
- Czerniejewski, P.; Rybczyk, A.; Linowska, A.; Sobecka, E. New location, food composition, and parasitic fauna of the invasive fish Pseudorasbora parva (Temminck & Schlegel, 1846) (Cyprinidae) in Poland. Turk. J. Zool. 2019, 43, 94–105. [Google Scholar] [CrossRef]
- Czerniejewski, P.; Brysiewicz, A.; Rząd, I.; Eljasik, P.; Kirczuk, L.; Dziewulska, K. Population structure and parasite fauna of stone moroko, Pseudorasbora parva (Temminck et Schlegel, 1846) in a watercourse of the Oder catchment area (‘Central Plains’ European Ecoregion). Eur. Zool. J. 2023, 90, 568–583. [Google Scholar] [CrossRef]
- Kutsokon, I.; Tkachenko, M.; Bondarenko, O.; Pupins, M.; Snigirova, A.; Berezovska, V.; Čeirāns, A.; Kvach, Y. The role of invasive Chinese sleeper Perccottus glenii Dybowski, 1877 in the Ilgas Nature Reserve ecosystem: An example of a monospecific fish community. BioInvasions Rec. 2021, 10, 396–410. [Google Scholar] [CrossRef]
- Mierzejewska, K.; Kvach, Y.; Wozniak, M.; Kosowska, A.; Dziekonska-Rynko, J. Parasites of an Asian fish, the Chinese sleeper Perccottus glenii, in the Włocławek Reservoir on the Lower Vistula River, Poland: In search of the key species in the host expansion process. Comp. Parasitol. 2012, 79, 23–29. [Google Scholar] [CrossRef]
- Vanhove, M.P.M.; Economou, A.N.; Zogaris, S.; Giakoumi, S.; Zanella, D.; Volckaert, F.A.M.; Huyse, T. The Gyrodactylus (Monogenea, Gyrodactylidae) parasite fauna of freshwater sand gobies (Teleostei, Gobioidei) in their centre of endemism, with description of seven new species. Parasitol. Res. 2014, 113, 653–668. [Google Scholar] [CrossRef]













| Fish Species | Water Body/Locality | Coordinates | Sample Size | TL ± SD | Q ± SD | Age, Min–Max | No. of Infected Fish (P) |
|---|---|---|---|---|---|---|---|
| Neogobius fluviatilis | Kaunas Water Reservoir (KWR) | ||||||
| Grabuciškės | 54.89238, 24.146082 | 30 | 11.1 ± 1.5 | 16.1 ± 8.3 | 3–5 | 30 (100) | |
| River Jūra (RJ) | |||||||
| Mociškiai | 55.107601, 22.173838 | 18 | 9.1 ± 1.3 | 6.3 ± 3.0 | 2–4 | 11 (61) | |
| River Nemunas (RNM) | |||||||
| Vilkija | 55.029198, 23.58906 | 34 | 10.0 ± 1.4 | 9.7 ± 5.0 | 2–5 | 25 (74) | |
| Sudargas | 55.051171, 22.643179 | 1 | 10.7 | 10.0 | 3 | 1 | |
| River Neris (RNR) | |||||||
| Buivydžiai | 54.863282, 25.745817 | 15 | 9.8 ± 1.5 | 9.7 ± 3.8 | 1–3 | 10 (67) | |
| Skirgiškės | 54.837858, 25.375848 | 27 | 8.7 ± 1.3 | 6.0 ± 3.2 | 1–4 | 22 (81) | |
| Neogobius melanostomus | Curonian Lagoon (CL) | ||||||
| Kiaulės nugara | 55.656278, 21.135288 | 7 | 14.5 ± 3.0 | 52.9 ± 32.2 | 4–8 | 6 | |
| Klaipėda | 55.718409, 21.102401 | 19 | 15.0 ± 2.7 | 55.3 ± 30.5 | 4–9 | 17 (89) | |
| Ventė | 55.346829, 21.194767 | 10 | 9.1 ± 2.1 | 12.1 ± 9.3 | 2–5 | 9 (90) | |
| Perccottus glenii | Lake Bedugnis | ||||||
| Vievis | 54.783468, 24.812681 | 10 | 13.1 ± 2.6 | 29.8 ± 15.5 | 3–7 | 0 | |
| Lake Gabrio | |||||||
| Laukesa | 55.763536, 26.276487 | 6 | 17.2 ± 6.4 | 88.5 ± 75.9 | 2–10 | 0 | |
| Lake Šėlinis | |||||||
| Kochanovka | 55.173501, 26.258422 | 18 | 10.3 ± 2.0 | 13.6 ± 7.6 | 2–5 | 0 | |
| Pond in Alytus | 54.400521, 24.009722 | 19 | 12.7 ± 2.1 | 24.6 ± 13.8 | 2–6 | 0 | |
| River Merkys | |||||||
| Pamerkiai | 54.425358, 25.552918 | 1 | 9.6 | 12.0 | 3 | 0 | |
| River Neris (RNR) | |||||||
| Skirgiškės | 54.837858, 25.375848 | 1 | 6.3 | 3.3 | 1 | 0 | |
| Pseudorasbora parva | River Upė (RU) | ||||||
| Paupys | 55.320702, 22.894767 | 18 | 6.2 ± 0.6 | 1.9 ± 0.6 | 1–3 | 2 (11) | |
| River Pilve (RP) | |||||||
| Antanavas | 54.713178, 23.319018 | 11 | 8.4 ± 0.9 | 5.0 ± 1.2 | 2–5 | 10 (91) | |
| Swamp Dvarviečiai (SD) | 56.110158, 21.824709 | 33 | 8.1 ± 0.6 | 4.7 ± 1.3 | 2–5 | 30 (91) |
| Gene | Name | Sequence | FSL | Taxa | Reference | |
|---|---|---|---|---|---|---|
| 18S rRNA | 18SU467F | F | 5′-ATCCAAGGAAGGCAGCAGGC-3′ | 815 | A | [29] |
| 18SL1310R | R | 5′-CTCCACCAACTAAGAACGGC-3′ | [29] | |||
| 28S rRNA | LSU5 | F | 5′-TAGGTCGACCCGCTGAAYTTAAGCA-3′ | 999 | A | [30] |
| 1200R | R | 5′-GCATAGTTCACCATCTTTCGGG-3′ | [31] | |||
| ZX-1 | F | 5′-ACCCGCTGAATTTAAGCATAT-3′ | 1220–1282 | C, D | [32] | |
| 1500R | R | 5′-GCTATCCTGAGGGAAACTTCG-3′ | [33] | |||
| C1 | F | 5′-ACCCGCTGAATTTAAGCA-3′ | 818–845 | M | [34] | |
| D2 | R | 5′-TGGTCCGTGTTTCAAGAC-3′ | [34] | |||
| U178 | F | 5′-GCACCCGCTGAAYTTAAG-3′ | 1244–1498 | M | [31] | |
| L1642 | R | 5′-CCAGCGCCATCCATTTTCA-3′ | [31] | |||
| CTEf | F | 5′-AGTGAATGGGGAAAAGCCCA-3′ | 921 | N | [35] | |
| CTEr | R | 5′-GACCTCCACCAGAGTTTCC-3′ | [35] | |||
| ITS2 | D | F | 5′-GGCTYRYGGNGTCGATGAAGAACGCAG-3′ | 595 | M | [36] |
| B1 | R | 5′-GCCGATCCGAATCCTGGTTAGTTTCTTTTCCT-3′ | [36] | |||
| cox1 | Dice1F | F | 5′-ATTAACCCTCACTAAATTWCNTTRGATCAT AAG-3′ | 756–820 | D | [37] |
| Dice14R | R | 5′-TAATACGACTCACTATACCHACMRTAAACATAT GATG-3′ | [37] | |||
| Dig_cox1Fa | F | 5′-ATGATWTTYTTYTTYYTDATGCC-3′ | 461–515 | D | [38] | |
| Dig_cox1R | R | 5′-TCNGGRTGHCCRAARAAYCAA AA-3′ | [38] | |||
Disclaimer/Publisher’s Note: The statements, opinions and data contained in all publications are solely those of the individual author(s) and contributor(s) and not of MDPI and/or the editor(s). MDPI and/or the editor(s) disclaim responsibility for any injury to people or property resulting from any ideas, methods, instructions or products referred to in the content. |
© 2024 by the authors. Licensee MDPI, Basel, Switzerland. This article is an open access article distributed under the terms and conditions of the Creative Commons Attribution (CC BY) license (https://creativecommons.org/licenses/by/4.0/).
Share and Cite
Kudlai, O.; Rakauskas, V.; Baker, N.J.; Pantoja, C.; Lisitsyna, O.; Binkienė, R. Helminth Parasites of Invasive Freshwater Fish in Lithuania. Animals 2024, 14, 3293. https://doi.org/10.3390/ani14223293
Kudlai O, Rakauskas V, Baker NJ, Pantoja C, Lisitsyna O, Binkienė R. Helminth Parasites of Invasive Freshwater Fish in Lithuania. Animals. 2024; 14(22):3293. https://doi.org/10.3390/ani14223293
Chicago/Turabian StyleKudlai, Olena, Vytautas Rakauskas, Nathan Jay Baker, Camila Pantoja, Olga Lisitsyna, and Rasa Binkienė. 2024. "Helminth Parasites of Invasive Freshwater Fish in Lithuania" Animals 14, no. 22: 3293. https://doi.org/10.3390/ani14223293
APA StyleKudlai, O., Rakauskas, V., Baker, N. J., Pantoja, C., Lisitsyna, O., & Binkienė, R. (2024). Helminth Parasites of Invasive Freshwater Fish in Lithuania. Animals, 14(22), 3293. https://doi.org/10.3390/ani14223293

