Effects of Glutamine or Glucose Deprivation on Inflammation and Tight Junction Disruption in Yak Rumen Epithelial Cells
Simple Summary
Abstract
1. Introduction
2. Materials and Methods
2.1. Chemicals and Reagents
2.2. Cell Culture and Experiment Design
2.3. Cell Morphology
2.4. Cell Viability
2.5. Cell Proliferation
2.6. ROS Detection
2.7. Antioxidant Capacity Assay
2.8. RNA Extraction and Reverse-Transcription Quantitative PCR (RT-qPCR)
2.9. Western Blot
2.10. Immunofluorescence (IF)
2.11. Statistical Analysis
3. Results
3.1. Gln-D or GLU-D Impaired the Cell Morphology and Cell Number in YRECs
3.2. Gln-D or GLU-D Decreased Cell Viability and Cell Proliferation in YRECs
3.3. Gln-D or GLU-D Induced Apoptosis in YRECs
3.4. Gln-D or GLU-D Induced Oxidative Stress in YRECs
3.5. Gln-D or GLU-D Induced Inflammatory Response in YRECs
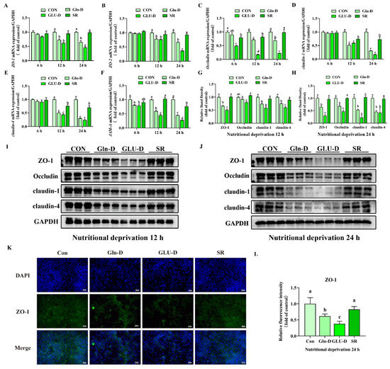
3.6. Gln-D or GLU-D Damaged Tight Junctions in YRECs
3.7. Gln-D- or GLU-D-Activated MAPK Signaling Pathway in YRECs
3.8. Gln-D or GLU-D Induced Inflammation and Damaged Tight Junction in YRECs Through the p38 MAPK/JNK Signaling Pathway
4. Discussion
4.1. Gln-D or GLU-D Inhibited the Growth of YRECs
4.2. Gln-D or GLU-D Induced Oxidation Stress in YRECs
4.3. Gln-D or GLU-D Induced an Inflammation Reaction in YRECs
4.4. Gln-D or GLU-D Damaged Tight Junctions in YRECs
4.5. Gln-D or GLU-D Activated the MAPK Signaling Pathway in YRECs
5. Conclusions
Supplementary Materials
Author Contributions
Funding
Institutional Review Board Statement
Informed Consent Statement
Data Availability Statement
Conflicts of Interest
Abbreviations
References
- Guo, N.; Wu, Q.F.; Shi, F.Y.; Niu, J.H.; Zhang, T.; Degen, A.A.; Fang, Q.G.; Ding, L.M.; Shang, Z.H.; Zhang, Z.G. Seasonal dynamics of diet–gut microbiota interaction in adaptation of yaks to life at high altitude. npj Biofilms Microbiomes 2021, 7, 38. [Google Scholar] [CrossRef] [PubMed]
- Zi, X.D. Reproduction in female yaks (Bos grunniens) and opportunities for improvement. Theriogenology 2003, 59, 1303–1312. [Google Scholar] [CrossRef] [PubMed]
- Yi, S.M.; Wu, H.; Liu, Y.; Dai, D.W.; Meng, Q.X.; Chai, S.T.; Liu, S.J.; Zhou, Z.M. Concentrate supplementation improves cold-season environmental fitness of grazing yaks: Responsive changes in the rumen microbiota and metabolome. Front. Microbiol. 2023, 14, 1247251. [Google Scholar] [CrossRef] [PubMed]
- Ma, J.; Shah, A.M.; Wang, Z.S.; Hu, R.; Zou, H.W.; Wang, X.Y.; Cao, G.; Peng, Q.H.; Xue, B.; Wang, L.Z. Comparing the gastrointestinal barrier function between growth-retarded and normal yaks on the Qinghai-Tibetan Plateau. PeerJ 2020, 8, e9851. [Google Scholar] [CrossRef]
- Zou, H.W.; Hu, R.; Wang, Z.S.; Shah, A.M.; Zeng, S.Y.; Peng, Q.H.; Xue, B.; Wang, L.Z.; Zhang, X.F.; Wang, X.Y. Effects of nutritional deprivation and re-alimentation on the feed efficiency, blood biochemistry, and rumen microflora in yaks (Bos grunniens). Animals 2019, 9, 807. [Google Scholar] [CrossRef]
- Zhao, C.C.; Wang, L.M.; Ke, S.L.; Chen, X.H.; Kenéz, Á.; Xu, W.; Wang, D.D.; Zhang, F.; Li, Y.; Cui, Z.H. Yak rumen microbiome elevates fiber degradation ability and alters rumen fermentation pattern to increase feed efficiency. Anim. Nutr. 2022, 11, 201–214. [Google Scholar] [CrossRef]
- Lin, L.M.; Xie, F.; Sun, D.M.; Liu, J.H.; Zhu, W.Y.; Mao, S.Y. Ruminal microbiome-host crosstalk stimulates the development of the ruminal epithelium in a lamb model. Microbiome 2019, 7, 83. [Google Scholar] [CrossRef]
- Yang, C.L.; Deng, X.F.; Wu, L.J.; Jiang, T.R.; Fu, Z.W.; Li, J.J. Morusin Protected Ruminal Epithelial Cells against Lipopolysaccharide-Induced Inflammation through Inhibiting EGFR-AKT/NF-κB Signaling and Improving Barrier Functions. Int. J. Mol. Sci. 2022, 23, 14428. [Google Scholar] [CrossRef]
- Jiang, Q.; Yin, J.; Chen, J.S.; Ma, X.K.; Wu, M.M.; Li, X.L.; Yao, K.; Yin, Y.L. 4-Phenylbutyric acid accelerates rehabilitation of barrier function in IPEC-J2 cell monolayer model. Anim. Nutr. 2021, 7, 1061–1069. [Google Scholar] [CrossRef]
- Liang, J.H.; Lin, Y.; Ouyang, T.; Tang, W.; Huang, Y.; Ye, W.; Zhao, J.Y.; Wang, Z.N.; Ma, C.C. Nuclear magnetic resonance-based metabolomics and metabolic pathway networks from patient-matched esophageal carcinoma, adjacent noncancerous tissues and urine. World J. Gastroenterol. 2019, 25, 3218. [Google Scholar] [CrossRef]
- Cetinbas, N.M.; Sudderth, J.; Harris, R.C.; Cebeci, A.; Negri, G.L.; Yılmaz, Ö.H.; DeBerardinis, R.J.; Sorensen, P.H. Glucose-dependent anaplerosis in cancer cells is required for cellular redox balance in the absence of glutamine. Sci. Rep. 2016, 6, 32606. [Google Scholar] [CrossRef] [PubMed]
- Bachmann, J.; Ehlert, E.; Becker, M.; Otto, C.; Radeloff, K.; Blunk, T.; Bauer-Kreisel, P. Ischemia-like stress conditions stimulate trophic activities of adipose-derived stromal/stem cells. Cells 2020, 9, 1935. [Google Scholar] [CrossRef] [PubMed]
- Ni, F.D.; Hao, S.L.; Yang, W.X. Multiple signaling pathways in Sertoli cells: Recent findings in spermatogenesis. Cell Death Dis. 2019, 10, 541. [Google Scholar] [CrossRef] [PubMed]
- Sengupta, D.; Cassel, T.; Teng, K.Y.; Aljuhani, M.; Chowdhary, V.K.; Hu, P.; Zhang, X.L.; Fan, T.W.-M.; Ghoshal, K. Regulation of hepatic glutamine metabolism by miR-122. Mol. Metab. 2020, 34, 174–186. [Google Scholar] [CrossRef]
- Tian, M.; Li, Q.; Liu, Y.; Zheng, P.; Li, D.Y.; Zhao, Y.P.; Wang, B.; Li, C.H.; Wang, J.; Gao, P. Relationship between delayed luminescence emission and mitochondrial status in Saccharomyces cerevisiae. Sci. Rep. 2022, 12, 394. [Google Scholar] [CrossRef]
- Kroll, P.; Eilers, K.; Fricke, J.; Herwig, C. Impact of cell lysis on the description of cell growth and death in cell culture. Eng. Life Sci. 2017, 17, 440–447. [Google Scholar] [CrossRef]
- Meng, Q.C.; Xu, J.; Liang, C.; Liu, J.; Hua, J.; Zhang, Y.Y.; Ni, Q.X.; Shi, S.; Yu, X.J. GPx1 is involved in the induction of protective autophagy in pancreatic cancer cells in response to glucose deprivation. Cell Death Dis. 2018, 9, 1187. [Google Scholar] [CrossRef]
- Peerapen, P.; Thongboonkerd, V. p38 MAPK mediates calcium oxalate crystal-induced tight junction disruption in distal renal tubular epithelial cells. Sci. Rep. 2013, 3, 1041. [Google Scholar] [CrossRef]
- Shanware, N.P.; Bray, K.; Eng, C.H.; Wang, F.; Follettie, M.; Myers, J.; Fantin, V.R.; Abraham, R.T. Glutamine deprivation stimulates mTOR-JNK-dependent chemokine secretion. Nat. Commun. 2014, 5, 4900. [Google Scholar] [CrossRef]
- Lauretti, E.; Pratico, D. Glucose deprivation increases tau phosphorylation via P 38 mitogen-activated protein kinase. Aging Cell 2015, 14, 1067–1074. [Google Scholar] [CrossRef]
- Wang, J.M.; Hu, R.; Wang, Z.S.; Guo, Y.X.; Wang, S.; Zou, H.W.; Peng, Q.H.; Jiang, Y.H. Establishment of Immortalized Yak Ruminal Epithelial Cell Lines by Lentivirus-Mediated SV40T and hTERT Gene Transduction. Oxidative Med. Cell. Longev. 2022, 2022, 8128028. [Google Scholar] [CrossRef] [PubMed]
- He, Q.F.; Guo, Z.J.; Zhang, B.; Yue, H.; Tang, C. First detection of bovine coronavirus in Yak (Bos grunniens) and a bovine coronavirus genome with a recombinant HE gene. J. Gen. Virol. 2019, 100, 793. [Google Scholar] [CrossRef] [PubMed]
- Xu, T.W.; Xu, S.X.; Hu, L.Y.; Zhao, N.; Liu, Z.; Ma, L.; Liu, H.J.; Zhao, X.Q. Effect of dietary types on feed intakes, growth performance and economic benefit in Tibetan sheep and yaks on the Qinghai-Tibet Plateau during cold season. PLoS ONE 2017, 12, e0169187. [Google Scholar] [CrossRef] [PubMed]
- Li, W.L.; Gelsinger, S.; Edwards, A.; Riehle, C.; Koch, D. Transcriptome analysis of rumen epithelium and meta-transcriptome analysis of rumen epimural microbial community in young calves with feed induced acidosis. Sci. Rep. 2019, 9, 4744. [Google Scholar] [CrossRef]
- Smith, F.; Clark, J.E.; Overman, B.L.; Tozel, C.C.; Huang, J.H.; Rivier, J.E.; Blisklager, A.T.; Moeser, A.J. Early weaning stress impairs development of mucosal barrier function in the porcine intestine. Am. J. Physiol.-Gastrointest. Liver Physiol. 2010, 298, G352–G363. [Google Scholar] [CrossRef]
- Li, C.; Zhang, J.; Li, Y.; Zhao, X.; Liang, H.; Li, K.; Qu, M.; Qiu, Q.; Ouyang, K. Glutamate supplementation improves growth performance, rumen fermentation, and serum metabolites in heat-stressed Hu sheep. Front. Nutr. 2022, 9, 851386. [Google Scholar] [CrossRef]
- Kong, S.-E.; Hall, J.C.; Cooper, D.; McCauley, R.D. Starvation alters the activity and mRNA level of glutaminase and glutamine synthetase in the rat intestine. J. Nutr. Biochem. 2000, 11, 393–400. [Google Scholar] [CrossRef]
- Coxam, B.; Sabine, A.; Bower, N.I.; Smith, K.A.; Pichol-Thievend, C.; Skoczylas, R.; Astin, J.W.; Frampton, E.; Jaquet, M.; Crosier, P.S. Pkd1 regulates lymphatic vascular morphogenesis during development. Cell Rep. 2014, 7, 623–633. [Google Scholar] [CrossRef]
- He, W.; Feng, Y.; Li, X.L.; Wei, Y.Y.; Yang, X.E. Availability and toxicity of Fe (II) and Fe (III) in Caco-2 cells. J. Zhejiang Univ. Sci. B 2008, 9, 707–712. [Google Scholar] [CrossRef]
- Li, K.D.; Yang, M.J.; Liang, N.X.; Li, S.Q. Determining EGFR-TKI sensitivity of G719X and other uncommon EGFR mutations in non-small cell lung cancer: Perplexity and solution. Oncol. Rep. 2017, 37, 1347–1358. [Google Scholar] [CrossRef]
- Chiodi, I.; Picco, G.; Martino, C.; Mondello, C. Cellular response to glutamine and/or glucose deprivation in in vitro transformed human fibroblasts. Oncol. Rep. 2019, 41, 3555–3564. [Google Scholar] [CrossRef] [PubMed]
- Hwang, S.H.; Kim, M.C.; Ji, S.M.; Yang, Y.; Jeong, Y.J.; Kim, Y. Glucose starvation induces resistance to metformin through the elevation of mitochondrial multidrug resistance protein 1. Cancer Sci. 2019, 110, 1256–1267. [Google Scholar] [CrossRef] [PubMed]
- Hu, X.R.; Yuan, L.L.; Ma, T. Mechanisms of JAK-STAT signaling pathway mediated by CXCL8 gene silencing on epithelial-mesenchymal transition of human cutaneous melanoma cells. Oncol. Lett. 2020, 20, 1973–1981. [Google Scholar] [CrossRef] [PubMed]
- Qin, Y.T.; Lv, C.; Zhang, X.X.; Ruan, W.B.; Xu, X.Y.; Chen, C.; Wan, X.N.; Ji, X.Y.; Zhou, J.; Lu, L. Protective effect of Qiliqiangxin against doxorubicin-induced cardiomyopathy by suppressing excessive autophagy and apoptosis. Cardiovasc. Ther. 2022, 2022, 9926635. [Google Scholar] [CrossRef]
- Liu, M.Y.; Qiu, Y.; Xue, Z.W.; Wu, R.Y.; Li, J.; Niu, X.; Yuan, J.; Wang, Y.; Wu, Q.K. Small extracellular vesicles derived from embryonic stem cells restore ovarian function of premature ovarian failure through PI3K/AKT signaling pathway. Stem Cell Res. Ther. 2020, 11, 276. [Google Scholar] [CrossRef]
- Woo, M.J.; Noh, J.S.; Cho, E.J.; Song, Y.O. Bioactive compounds of kimchi inhibit apoptosis by attenuating endoplasmic reticulum stress in the brain of amyloid β-injected mice. J. Agric. Food Chem. 2018, 66, 4883–4890. [Google Scholar] [CrossRef]
- Ogando, D.G.; Choi, M.; Shyam, R.; Li, S.; Bonanno, J.A. Ammonia sensitive SLC4A11 mitochondrial uncoupling reduces glutamine induced oxidative stress. Redox Biol. 2019, 26, 101260. [Google Scholar] [CrossRef]
- Song, M.J.; Li, Y.; Zhou, Y.H.; Yan, J.E.; Zhou, X.H.; Gao, Q.; Miao, Y.L.; Xiong, B. Nicotinamide mononucleotide supplementation improves the quality of porcine oocytes under heat stress. J. Anim. Sci. Biotechnol. 2022, 13, 68. [Google Scholar] [CrossRef]
- Kumar, M.; Padula, M.P.; Davey, P.; Pernice, M.; Jiang, Z.J.; Sablok, G.; Contreras-Porcia, L.; Ralph, P.J. Proteome analysis reveals extensive light stress-response reprogramming in the seagrass Zostera muelleri (Alismatales, Zosteraceae) metabolism. Front. Plant Sci. 2017, 7, 2023. [Google Scholar] [CrossRef]
- Gorrini, C.; Harris, I.S.; Mak, T.W. Modulation of oxidative stress as an anticancer strategy. Nat. Rev. Drug Discov. 2013, 12, 931–947. [Google Scholar] [CrossRef]
- Fatima, H.; Shahid, M.; Pruitt, C.; Pung, M.A.; Mills, P.J.; Riaz, M.; Ashraf, R. Chemical fingerprinting, antioxidant, and anti-inflammatory potential of hydroethanolic extract of Trigonella foenum-graecum. Antioxidants 2022, 11, 364. [Google Scholar] [CrossRef] [PubMed]
- Mei, J.; Hao, L.Y.; Liu, X.R.; Sun, G.S.; Xu, R.; Wang, H.Y.; Liu, C.Y. Comprehensive analysis of peroxiredoxins expression profiles and prognostic values in breast cancer. Biomark. Res. 2019, 7, 16. [Google Scholar] [CrossRef] [PubMed]
- Xiao, M.J.; Tang, Y.F.; Lu, G.P.; Niu, J.L.; Li, J.H.; Liu, Q.B.; Wang, Z.Y.; Huang, Z.F.; Guo, Y.F.; Gao, T. A new FGF1 variant protects against adriamycin-induced cardiotoxicity via modulating p53 activity. Redox Biol. 2022, 49, 102219. [Google Scholar] [CrossRef]
- Ma, Y.; Shi, Y.Z.; Wu, Q.J.; Wang, Y.Q.; Wang, J.P.; Liu, Z.H. Effects of varying dietary intoxication with lead on the performance and ovaries of laying hens. Poult. Sci. 2020, 99, 4505–4513. [Google Scholar] [CrossRef]
- Gao, S.; Heng, N.; Liu, F.; Guo, Y.; Chen, Y.; Wang, L.; Ni, H.; Sheng, X.; Wang, X.; Xing, K. Natural astaxanthin enhanced antioxidant capacity and improved semen quality through the MAPK/Nrf2 pathway in aging layer breeder roosters. J. Anim. Sci. Biotechnol. 2021, 12, 95. [Google Scholar] [CrossRef]
- Shin, J.; Nile, A.; Saini, R.K.; Oh, J.-W. Astaxanthin sensitizes low SOD2-expressing GBM cell lines to TRAIL treatment via pathway involving mitochondrial membrane depolarization. Antioxidants 2022, 11, 375. [Google Scholar] [CrossRef]
- Zhao, Q.C.; Zhang, F.; Yu, Z.Y.; Guo, S.Z.; Liu, N.; Jiang, Y.H.; Lo, E.H.; Xu, Y.; Wang, X.Y. HDAC3 inhibition prevents blood-brain barrier permeability through Nrf2 activation in type 2 diabetes male mice. J. Neuroinflammation 2019, 16, 103. [Google Scholar] [CrossRef]
- Kaspar, J.W.; Niture, S.K.; Jaiswal, A.K. Nrf2:INrf2 (Keap1) signaling in oxidative stress. Free Radic. Biol. Med. 2009, 47, 1304–1309. [Google Scholar] [CrossRef]
- He, T.; Li, X.; Wang, X.; Xu, X.; Yan, X.; Li, X.; Sun, S.; Dong, Y.; Ren, X.; Liu, X. Chemical composition and anti-oxidant potential on essential oils of Thymus quinquecostatus Celak. from Loess Plateau in China, regulating Nrf2/Keap1 signaling pathway in zebrafish. Sci. Rep. 2020, 10, 11280. [Google Scholar] [CrossRef]
- Liu, Y.; Wang, D.; Yang, Y.; Lei, W. Effects and mechanism of dexmedetomidine on neuronal cell injury induced by hypoxia-ischemia. BMC Anesthesiol. 2017, 17, 117. [Google Scholar] [CrossRef]
- Zhao, W.; Jing, X.M.; Wang, T.; Zhang, F.Q. Glutamine Deprivation Synergizes the Anticancer Effects of Cold Atmospheric Plasma on Esophageal Cancer Cells. Molecules 2023, 28, 1461. [Google Scholar] [CrossRef] [PubMed]
- Sebastian, S.; Zhu, Y.X.; Braggio, E.; Shi, C.-X.; Panchabhai, S.C.; Van Wier, S.A.; Ahmann, G.J.; Chesi, M.; Bergsagel, P.L.; Stewart, A.K. Multiple myeloma cells’ capacity to decompose H2O2 determines lenalidomide sensitivity. Blood J. Am. Soc. Hematol. 2017, 129, 991–1007. [Google Scholar] [CrossRef] [PubMed]
- Zhang, N.; Jiao, S.S.; Jing, P. Red cabbage rather than green cabbage increases stress resistance and extends the lifespan of Caenorhabditis elegans. Antioxidants 2021, 10, 930. [Google Scholar] [CrossRef] [PubMed]
- Qing, T.-L.; Yan, L.; Wang, S.-K.; Dai, X.-Y.; Ren, L.-J.; Shi, W.-J.; Zhang, X.-F.; Wang, M.-T.; Chen, J.-K.; Zhu, J.-B. Celastrol alleviates oxidative stress induced by multi-walled carbon nanotubes through the Keap1/Nrf2/HO-1 signaling pathway. Ecotoxicol. Environ. Saf. 2023, 252, 114623. [Google Scholar] [CrossRef]
- Wang, H.; Wei, X.; Liu, L.; Zhang, J.; Li, H. Suppression of A-to-I RNA-editing enzyme ADAR1 sensitizes hepatocellular carcinoma cells to oxidative stress through regulating Keap1/Nrf2 pathway. Exp. Hematol. Oncol. 2024, 13, 30. [Google Scholar] [CrossRef]
- Liu, S.Q.; Mao, X.R.; Ge, L.; Hou, L.L.; Le, G.N.; Gan, F.; Wen, L.X.; Huang, K.H. Phenethyl isothiocyanate as an anti-nutritional factor attenuates deoxynivalenol-induced IPEC-J2 cell injury through inhibiting ROS-mediated autophagy. Anim. Nutr. 2022, 8, 300–309. [Google Scholar] [CrossRef]
- Wang, J.P.; Zhou, Y.M.; Ye, Y.J.; Shang, X.M.; Cai, Y.L.; Xiong, C.M.; Wu, Y.X.; Xu, H.X. Topical anti-inflammatory and analgesic activity of kirenol isolated from Siegesbeckia orientalis. J. Ethnopharmacol. 2011, 137, 1089–1094. [Google Scholar] [CrossRef]
- Bajpai, V.K.; Alam, M.B.; Quan, K.T.; Ju, M.-K.; Majumder, R.; Shukla, S.; Huh, Y.S.; Na, M.; Lee, S.H.; Han, Y.-K. Attenuation of inflammatory responses by (+)-syringaresinol via MAP-Kinase-mediated suppression of NF-κB signaling in vitro and in vivo. Sci. Rep. 2018, 8, 9216. [Google Scholar] [CrossRef]
- Sindhu, S.; Kochumon, S.; Thomas, R.; Bennakhi, A.; Al-Mulla, F.; Ahmad, R. Enhanced adipose expression of interferon regulatory factor (IRF)-5 associates with the signatures of metabolic inflammation in diabetic obese patients. Cells 2020, 9, 730. [Google Scholar] [CrossRef]
- Maria-Ferreira, D.; Nascimento, A.M.; Cipriani, T.R.; Santana-Filho, A.P.; Watanabe, P.d.S.; Sant’ Ana, D.d.M.G.; Luciano, F.B.; Bocate, K.C.P.; van den Wijngaard, R.M.; Werner, M.F.d.P. Rhamnogalacturonan, a chemically-defined polysaccharide, improves intestinal barrier function in DSS-induced colitis in mice and human Caco-2 cells. Sci. Rep. 2018, 8, 12261. [Google Scholar] [CrossRef]
- Konieczka, P.; Szkopek, D.; Kinsner, M.; Fotschki, B.; Juśkiewicz, J.; Banach, J. Cannabis-derived cannabidiol and nanoselenium improve gut barrier function and affect bacterial enzyme activity in chickens subjected to C. perfringens challenge. Vet. Res. 2020, 51, 141. [Google Scholar] [CrossRef]
- Zeng, X.L.; He, G.H.; Yang, X.R.; Xu, G.Y.; Tang, Y.D.; Li, H.W.; Yu, B.; Wang, Z.; Xu, W.; Song, K.P. Zebularine protects against blood-brain-barrier (BBB) disruption through increasing the expression of zona occludens-1 (ZO-1) and vascular endothelial (VE)-cadherin. Bioengineered 2022, 13, 4441–4454. [Google Scholar] [CrossRef]









Disclaimer/Publisher’s Note: The statements, opinions and data contained in all publications are solely those of the individual author(s) and contributor(s) and not of MDPI and/or the editor(s). MDPI and/or the editor(s) disclaim responsibility for any injury to people or property resulting from any ideas, methods, instructions or products referred to in the content. |
© 2024 by the authors. Licensee MDPI, Basel, Switzerland. This article is an open access article distributed under the terms and conditions of the Creative Commons Attribution (CC BY) license (https://creativecommons.org/licenses/by/4.0/).
Share and Cite
Yue, Z.; Wang, J.; Hu, R.; Peng, Q.; Guo, H.; Zou, H.; Xiao, J.; Jiang, Y.; Wang, Z. Effects of Glutamine or Glucose Deprivation on Inflammation and Tight Junction Disruption in Yak Rumen Epithelial Cells. Animals 2024, 14, 3232. https://doi.org/10.3390/ani14223232
Yue Z, Wang J, Hu R, Peng Q, Guo H, Zou H, Xiao J, Jiang Y, Wang Z. Effects of Glutamine or Glucose Deprivation on Inflammation and Tight Junction Disruption in Yak Rumen Epithelial Cells. Animals. 2024; 14(22):3232. https://doi.org/10.3390/ani14223232
Chicago/Turabian StyleYue, Ziqi, Junmei Wang, Rui Hu, Quanhui Peng, Hongrui Guo, Huawei Zou, Jianxin Xiao, Yahui Jiang, and Zhisheng Wang. 2024. "Effects of Glutamine or Glucose Deprivation on Inflammation and Tight Junction Disruption in Yak Rumen Epithelial Cells" Animals 14, no. 22: 3232. https://doi.org/10.3390/ani14223232
APA StyleYue, Z., Wang, J., Hu, R., Peng, Q., Guo, H., Zou, H., Xiao, J., Jiang, Y., & Wang, Z. (2024). Effects of Glutamine or Glucose Deprivation on Inflammation and Tight Junction Disruption in Yak Rumen Epithelial Cells. Animals, 14(22), 3232. https://doi.org/10.3390/ani14223232

