Heat Stress Impairs Endometrial Function During Implantation by Regulating Autophagy in Hainan Black Goat
Simple Summary
Abstract
1. Introduction
2. Materials and Methods
2.1. Animal Treatment
2.2. Histological Analysis
2.3. Transmission Electron Microscopy
2.4. Cell Culture and Drug Treatment
2.5. Cell Transfection and Fluorescence Measurements
2.6. Immunofluorescence Staining
2.7. Western Blot Analysis
2.8. Statistical Analysis
3. Results
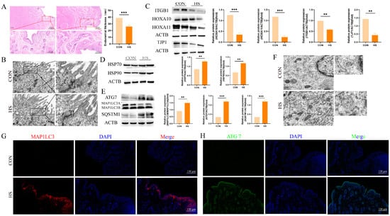
3.1. Heat Stress Induces Structural Damage and Autophagy Activation in Goat Endometrium During Embryo Implantation
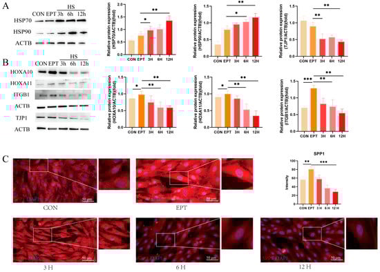
3.2. Effects of Heat Stress on Endometrial Epithelial Cell Function in Goats
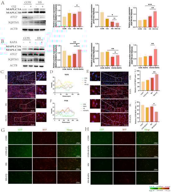
3.3. Effects of Heat Stress on Endometrial Epithelial Cell Autophagy
3.4. Effects of Modulating Autophagy Activity on Heat-Stress-Induced Damage in Goat Endometrial Epithelial Cells
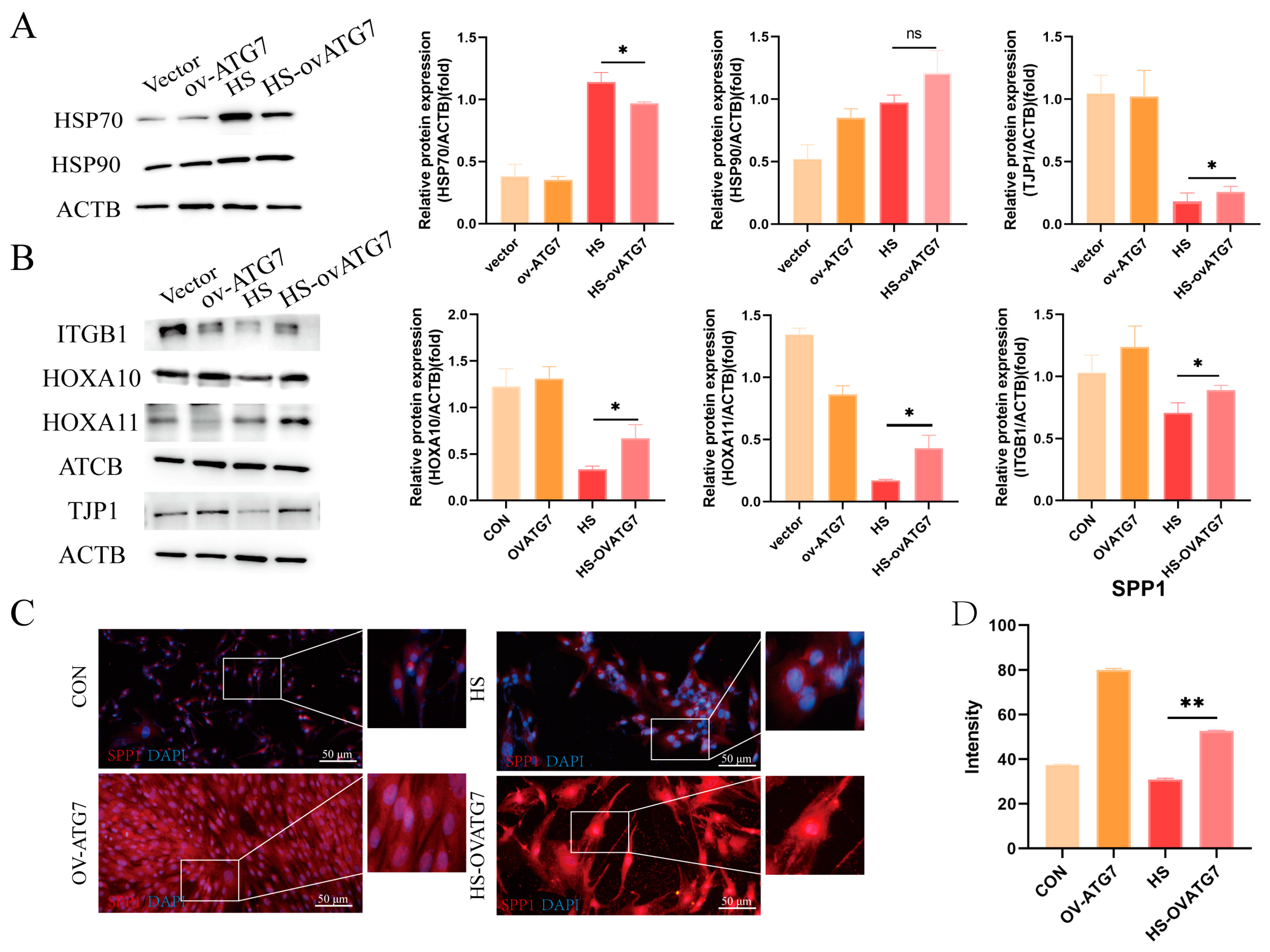
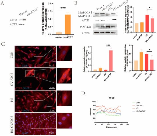
3.5. Overexpression of ATG7 Partially Restores Heat-Stress-Induced Damage in Endometrial Epithelial Cells
4. Discussion
5. Conclusions
Supplementary Materials
Author Contributions
Funding
Institutional Review Board Statement
Informed Consent Statement
Data Availability Statement
Acknowledgments
Conflicts of Interest
References
- Kelleher, A.M.; DeMayo, F.J.; Spencer, T.E. Uterine Glands: Developmental Biology and Functional Roles in Pregnancy. Endocr. Rev. 2019, 40, 1424–1445. [Google Scholar] [CrossRef] [PubMed]
- Davenport, K.M.; Ortega, M.S.; Johnson, G.A.; Seo, H.; Spencer, T.E. Review: Implantation and placentation in ruminants. Animal 2023, 17 (Suppl. 1), 100796. [Google Scholar] [CrossRef]
- González-Alvarez, M.E.; Roach, C.M.; Keating, A.F. Scrambled eggs-Negative impacts of heat stress and chemical exposures on ovarian function in swine. Mol. Reprod. Dev. 2023, 90, 503–516. [Google Scholar] [CrossRef] [PubMed]
- Rodríguez, F.M.; Notaro, U.S.; Huber, E.; Recce, S.; Ortega, H.H.; Signorini, M.L.; Rey, F.; Salvetti, N.R. Association between heat stress during intrauterine development and the expression and regulation of ovarian steroid hormone receptors in adult Holstein cows. Reprod. Fertil. Dev. 2022, 34, 1003–1022. [Google Scholar] [CrossRef]
- Hale, B.J.; Hager, C.L.; Seibert, J.T.; Selsby, J.T.; Baumgard, L.H.; Keating, A.F.; Ross, J.W. Heat stress induces autophagy in pig ovaries during follicular development. Biol. Reprod. 2017, 97, 426–437. [Google Scholar] [CrossRef]
- Meng, Y.; Zhang, W.; Cheng, Y.; Wu, Y.; Wu, H.; He, M.; Chen, S.; Man, C.; Gao, H.; Du, L.; et al. Development and verification of a 10K liquid chip for Hainan black goat based on genotyping by pinpoint sequencing of liquid captured targets. BMC Genom. Data 2024, 25, 44. [Google Scholar] [CrossRef]
- Cao, N.; Li, G.; Rong, M.; Yang, J.; Xu, F. Large future increase in exposure risks of extreme heat within southern China under warming scenario. Front. Earth Sci. 2021, 9, 686865. [Google Scholar] [CrossRef]
- Zhang, J.; Ding, T.; Gao, H. Record-breaking high temperature in Southern China in 2017 and influence from the middle-latitude trough over the East of Japan. Atmos. Res. 2021, 258, 105615. [Google Scholar] [CrossRef]
- Debnath, J.; Gammoh, N.; Ryan, K.M. Autophagy and autophagy-related pathways in cancer. Nat. Rev. Mol. Cell Biol. 2023, 24, 560–575. [Google Scholar] [CrossRef]
- Tang, Z.; Yang, Y.; Wu, Z.; Ji, Y. Heat stress-induced intestinal barrier impairment: Current insights into the aspects of oxidative stress and endoplasmic reticulum stress. J. Agric. Food Chem. 2023, 71, 5438–5449. [Google Scholar] [CrossRef]
- Ganesan, S.; Summers, C.M.; Pearce, S.C.; Gabler, N.K.; Valentine, R.J.; Baumgard, L.H.; Rhoads, R.P.; Selsby, J.T. Short-term heat stress causes altered intracellular signaling in oxidative skeletal muscle. J. Anim. Sci. 2017, 95, 2438–2451. [Google Scholar] [CrossRef] [PubMed]
- Buffington, D.E.; Collazo-Arocho, A.; Canton, G.H.; Pitt, D.; Thatcher, W.W.; Collier, R.J. Black Globe-Humidity Index (BGHI) as Comfort Equation for Dairy Cows. Trans. ASAE 1981, 24, 711–0714. [Google Scholar] [CrossRef]
- Yang, D.; Zhu, J.; Zhou, X.; Pan, D.; Nan, S.; Yin, R.; Lei, Q.; Ma, N.; Zhu, H.; Chen, J.; et al. Polystyrene micro- and nano-particle coexposure injures fetal thalamus by inducing ROS-mediated cell apoptosis. Environ. Int. 2022, 166, 107362. [Google Scholar] [CrossRef] [PubMed]
- Yang, D.; Liu, A.; Zhang, Y.; Nan, S.; Yin, R.; Lei, Q.; Zhu, H.; Chen, J.; Han, L.; Ding, M.; et al. Essential Role of CRIM1 on Endometrial Receptivity in Goat. Int. J. Mol. Sci. 2021, 22, 5323. [Google Scholar] [CrossRef] [PubMed]
- Yang, D.; Yin, R.; Lei, Q.; Zhu, J.; Nan, S.; Ma, N.; Zhu, H.; Chen, J.; Han, L.; Ding, M.; et al. Baicalin alleviates endometrial inflammatory injury through regulation of tight junction proteins. Food Funct. 2022, 13, 6522–6533. [Google Scholar] [CrossRef]
- Adur, M.K.; Seibert, J.T.; Romoser, M.R.; Bidne, K.L.; Baumgard, L.H.; Keating, A.F.; Ross, J.W. Porcine endometrial heat shock proteins are differentially influenced by pregnancy status, heat stress, and altrenogest supplementation during the peri-implantation period. J. Anim. Sci. 2022, 100, skac129. [Google Scholar] [CrossRef]
- Chotimanukul, S.; Suwimonteerabutr, J.; Techakumphu, M.; Swangchan-Uthai, T. In Vitro Effects of Short-Term and Long-Term Heat Exposures on the Immune Response and Prostaglandin Biosynthesis in Bovine Endometrial Cells. Animals 2022, 12, 2359. [Google Scholar] [CrossRef]
- Lian, W.; Gao, D.; Huang, C.; Zhong, Q.; Hua, R.; Lei, M. Heat stress impairs maternal endometrial integrity and results in embryo implantation failure by regulating transport-related gene expression in Tongcheng pigs. Biomolecules 2022, 12, 388. [Google Scholar] [CrossRef]
- Han, J.; Yang, D.; Liu, Z.; Tian, L.; Yan, J.; Li, K.; Fang, Z.; Chen, Q.; Lin, B.; Zhang, W. The damage effect of heat stress and psychological stress combined exposure on uterus in female rats. Life Sci. 2021, 286, 120053. [Google Scholar] [CrossRef]
- Willot, Q.; du Toit, A.; de Wet, S.; Huisamen, E.J.; Loos, B.; Terblanche, J.S. Exploring the connection between autophagy and heat-stress tolerance in Drosophila melanogaster. Proc. Biol. Sci. 2023, 290, 20231305. [Google Scholar] [CrossRef]
- Collier, J.J.; Suomi, F.; Oláhová, M.; McWilliams, T.G.; Taylor, R.W. Emerging roles of ATG7 in human health and disease. EMBO Mol. Med. 2021, 13, e14824. [Google Scholar] [CrossRef] [PubMed]
- Yang, S.; Nie, T.; She, H.; Tao, K.; Lu, F.; Hu, Y.; Huang, L.; Zhu, L.; Feng, D.; He, D.; et al. Regulation of TFEB nuclear localization by HSP90AA1 promotes autophagy and longevity. Autophagy 2023, 19, 822–838. [Google Scholar] [CrossRef] [PubMed]
- Shariq, M.; Quadir, N.; Alam, A.; Zarin, S.; Sheikh, J.A.; Sharma, N.; Samal, J.; Ahmad, U.; Kumari, I.; Hasnain, S.E.; et al. The exploitation of host autophagy and ubiquitin machinery by Mycobacterium tuberculosis in shaping immune responses and host defense during infection. Autophagy 2023, 19, 3–23. [Google Scholar] [CrossRef] [PubMed]
- Vargas, J.N.S.; Hamasaki, M.; Kawabata, T.; Youle, R.J.; Yoshimori, T. The mechanisms and roles of selective autophagy in mammals. Nat. Rev. Mol. Cell Biol. 2023, 24, 167–185. [Google Scholar] [CrossRef]
- Perez-Hernandez, G.; Ellett, M.D.; Banda, L.J.; Dougherty, D.; Parsons, C.L.M.; Lengi, A.J.; Daniels, K.M.; Corl, B.A. Cyclical heat stress during lactation influences the microstructure of the bovine mammary gland. J. Dairy. Sci. 2024, 107, 8609–8628. [Google Scholar] [CrossRef]
- Hu, Y.; Luo, N.J.; Gan, L.; Xue, H.Y.; Luo, K.Y.; Zhang, J.J.; Wang, X.Z. Heat stress upregulates arachidonic acid to trigger autophagy in sertoli cells via dysfunctional mitochondrial respiratory chain function. J. Transl. Med. 2024, 22, 501. [Google Scholar] [CrossRef]
- Roths, M.; Freestone, A.D.; Rudolph, T.E.; Michael, A.; Baumgard, L.H.; Selsby, J.T. Environment-induced heat stress causes structural and biochemical changes in the heart. J. Therm. Biol. 2023, 113, 103492. [Google Scholar] [CrossRef]
- Park, H.; Cho, M.; Do, Y.; Park, J.-K.; Bae, S.-J.; Joo, J.; Ha, K.-T. Autophagy as a Therapeutic Target of Natural Products Enhancing Embryo Implantation. Pharmaceuticals 2021, 15, 53. [Google Scholar] [CrossRef]
- Li, X.; Yao, X.; Li, K.; Guo, J.; Deng, K.; Liu, Z.; Yang, F.; Fan, Y.; Yang, Y.; Zhu, H.; et al. CREB1 Is Involved in miR-134-5p-Mediated Endometrial Stromal Cell Proliferation, Apoptosis, and Autophagy. Cells 2023, 12, 2554. [Google Scholar] [CrossRef]
- Yang, D.; Jiang, T.; Liu, J.; Zhang, B.; Lin, P.; Chen, H.; Zhou, D.; Tang, K.; Wang, A.; Jin, Y. CREB3 regulatory factor -mTOR-autophagy regulates goat endometrial function during early pregnancy. Biol. Reprod. 2018, 98, 713–721. [Google Scholar] [CrossRef]
- Wang, B.; Gao, M.; Yao, Y.; Shen, H.; Li, H.; Sun, J.; Wang, L.; Zhang, X. Enhancing endometrial receptivity: The roles of human chorionic gonadotropin in autophagy and apoptosis regulation in endometrial stromal cells. Reprod. Biol. Endocrinol. RBE 2024, 22, 37. [Google Scholar] [CrossRef] [PubMed]
- Liu, J.; Zhu, Q.; Pan, Y.; Hao, S.; Wang, Z.; Cui, C.; Li, J.; Huang, Y.; Xia, L.; Xu, T.; et al. Electroacupuncture alleviates intrauterine adhesion through regulating autophagy in rats. Mol. Hum. Reprod. 2023, 29, gaad037. [Google Scholar] [CrossRef] [PubMed]
- Beutel, O.; Maraspini, R.; Pombo-García, K.; Martin-Lemaitre, C.; Honigmann, A. Phase Separation of Zonula Occludens Proteins Drives Formation of Tight Junctions. Cell 2019, 179, 923–936. [Google Scholar] [CrossRef] [PubMed]
- Yang, Z.; Lin, P.; Chen, B.; Zhang, X.; Xiao, W.; Wu, S.; Huang, C.; Feng, D.; Zhang, W.; Zhang, J. Autophagy alleviates hypoxia-induced blood-brain barrier injury via regulation of CLDN5 (claudin 5). Autophagy 2021, 17, 3048–3067. [Google Scholar] [CrossRef]








Disclaimer/Publisher’s Note: The statements, opinions and data contained in all publications are solely those of the individual author(s) and contributor(s) and not of MDPI and/or the editor(s). MDPI and/or the editor(s) disclaim responsibility for any injury to people or property resulting from any ideas, methods, instructions or products referred to in the content. |
© 2024 by the authors. Licensee MDPI, Basel, Switzerland. This article is an open access article distributed under the terms and conditions of the Creative Commons Attribution (CC BY) license (https://creativecommons.org/licenses/by/4.0/).
Share and Cite
Li, X.; Sun, Y.; Min, Y.; Wang, X.; Yang, D.; Peng, H. Heat Stress Impairs Endometrial Function During Implantation by Regulating Autophagy in Hainan Black Goat. Animals 2024, 14, 3213. https://doi.org/10.3390/ani14223213
Li X, Sun Y, Min Y, Wang X, Yang D, Peng H. Heat Stress Impairs Endometrial Function During Implantation by Regulating Autophagy in Hainan Black Goat. Animals. 2024; 14(22):3213. https://doi.org/10.3390/ani14223213
Chicago/Turabian StyleLi, Xiaoping, Yanyu Sun, Yi Min, Xinyu Wang, Diqi Yang, and Hui Peng. 2024. "Heat Stress Impairs Endometrial Function During Implantation by Regulating Autophagy in Hainan Black Goat" Animals 14, no. 22: 3213. https://doi.org/10.3390/ani14223213
APA StyleLi, X., Sun, Y., Min, Y., Wang, X., Yang, D., & Peng, H. (2024). Heat Stress Impairs Endometrial Function During Implantation by Regulating Autophagy in Hainan Black Goat. Animals, 14(22), 3213. https://doi.org/10.3390/ani14223213

