Transcriptome Analysis Reveals the Early Development in Subcutaneous Adipose Tissue of Laiwu Piglets
Abstract
Simple Summary
Abstract
1. Introduction
2. Materials and Methods
2.1. Animals
2.2. Tissue Sample Collection and RNA Extraction
2.3. RNA-Seq Analysis
2.4. Enrichment Analysis
2.5. PPI Network and Module Analysis
3. Results
3.1. Body Weight and Backfat Thickness of 1-Day and 21-Day-Old Laiwu Piglets
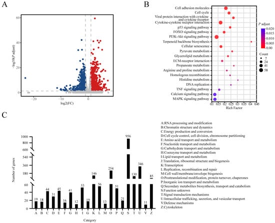
3.2. Transcriptome of Subcutaneous Adipose Tissues in Male Piglets
3.3. Transcriptome of Subcutaneous Adipose Tissues in Female Piglets
3.4. Comparative Analysis of Male and Female Subcutaneous Adipose Tissues Transcriptomes
4. Discussion
5. Conclusions
Supplementary Materials
Author Contributions
Funding
Institutional Review Board Statement
Informed Consent Statement
Data Availability Statement
Acknowledgments
Conflicts of Interest
References
- Poklukar, K.; Čandek-Potokar, M.; Batorek Lukač, N.; Tomažin, U.; Škrlep, M. Lipid Deposition and Metabolism in Local and Modern Pig Breeds: A Review. Animals 2020, 10, 424. [Google Scholar] [CrossRef] [PubMed]
- Kouba, M.; Sellier, P. A review of the factors influencing the development of intermuscular adipose tissue in the growing pig. Meat Sci. 2011, 88, 213–220. [Google Scholar] [CrossRef] [PubMed]
- Sakers, A.; De Siqueira, M.K.; Seale, P.; Villanueva, C.J. Adipose-tissue plasticity in health and disease. Cell 2022, 185, 419–446. [Google Scholar] [CrossRef] [PubMed]
- Moreno-Mendez, E.; Quintero-Fabian, S.; Fernandez-Mejia, C.; Lazo-de-la-Vega-Monroy, M.-L. Early-life programming of adipose tissue. Nutr. Res. Rev. 2020, 33, 244–259. [Google Scholar] [CrossRef] [PubMed]
- Louveau, I.; Perruchot, M.H.; Bonnet, M.; Gondret, F. Invited review: Pre- and postnatal adipose tissue development in farm animals: From stem cells to adipocyte physiology. Animal 2016, 10, 1839–1847. [Google Scholar] [CrossRef]
- Greenwood, M.R.; Hirsch, J. Postnatal development of adipocyte cellularity in the normal rat. J. Lipid Res. 1974, 15, 474–483. [Google Scholar] [CrossRef]
- Young, B.E.; Johnson, S.L.; Krebs, N.F. Biological determinants linking infant weight gain and child obesity: Current knowledge and future directions. Adv. Nutr. 2012, 3, 675–686. [Google Scholar] [CrossRef]
- Gillman, M.W. The first months of life: A critical period for development of obesity. Am. J. Clin. Nutr. 2008, 87, 1587–1589. [Google Scholar] [CrossRef]
- Feng, H.; Liu, T.; Yousuf, S.; Zhang, X.; Huang, W.; Li, A.; Xie, L.; Miao, X. Identification and analysis of lncRNA, miRNA and mRNA related to subcutaneous and intramuscular fat in Laiwu pigs. Front. Endocrinol. 2022, 13, 1081460. [Google Scholar] [CrossRef]
- Huang, W.; Zhang, X.; Li, A.; Xie, L.; Miao, X. Differential regulation of mRNAs and lncRNAs related to lipid metabolism in two pig breeds. Oncotarget 2017, 8, 87539–87553. [Google Scholar] [CrossRef]
- Gu, H.; Gan, M.; Wang, L.; Yang, Y.; Wang, J.; Chen, L.; Zhang, S.; Zhao, Y.; Niu, L.; Jiang, D.; et al. Differential Expression Analysis of tRNA-Derived Small RNAs from Subcutaneous Adipose Tissue of Obese and Lean Pigs. Animals 2022, 12, 3561. [Google Scholar] [CrossRef] [PubMed]
- Xie, C.; Mao, X.; Huang, J.; Ding, Y.; Wu, J.; Dong, S.; Kong, L.; Gao, G.; Li, C.-Y.; Wei, L. KOBAS 2.0: A web server for annotation and identification of enriched pathways and diseases. Nucleic Acids Res. 2011, 39, W316–W322. [Google Scholar] [CrossRef] [PubMed]
- Hanson, R.W.; Garber, A.J. Phosphoenolpyruvate carboxykinase. I. Its role in gluconeogenesis. Am. J. Clin. Nutr. 1972, 25, 1010–1021. [Google Scholar] [CrossRef] [PubMed]
- Zimmermann, R.; Strauss, J.G.; Haemmerle, G.; Schoiswohl, G.; Birner-Gruenberger, R.; Riederer, M.; Lass, A.; Neuberger, G.; Eisenhaber, F.; Hermetter, A.; et al. Fat mobilization in adipose tissue is promoted by adipose triglyceride lipase. Science 2004, 306, 1383–1386. [Google Scholar] [CrossRef]
- Shan, D.; Li, J.-l.; Wu, L.; Li, D.; Hurov, J.; Tobin, J.F.; Gimeno, R.E.; Cao, J. GPAT3 and GPAT4 are regulated by insulin-stimulated phosphorylation and play distinct roles in adipogenesis. J. Lipid Res. 2010, 51, 1971–1981. [Google Scholar] [CrossRef]
- Chang, E.; Varghese, M.; Singer, K. Gender and Sex Differences in Adipose Tissue. Curr. Diab Rep. 2018, 18, 69. [Google Scholar] [CrossRef]
- Valencak, T.G.; Osterrieder, A.; Schulz, T.J. Sex matters: The effects of biological sex on adipose tissue biology and energy metabolism. Redox Biol. 2017, 12, 806–813. [Google Scholar] [CrossRef]
- Li, J.; Zhang, S.; Liao, D.; Zhang, Q.; Chen, C.; Yang, X.; Jiang, D.; Pang, J. Overexpression of PFKFB3 promotes cell glycolysis and proliferation in renal cell carcinoma. BMC Cancer 2022, 22, 83. [Google Scholar] [CrossRef]
- Ros, S.; Schulze, A. Balancing glycolytic flux: The role of 6-phosphofructo-2-kinase/fructose 2,6-bisphosphatases in cancer metabolism. Cancer Metab. 2013, 1, 8. [Google Scholar] [CrossRef]
- Rao, X.; Duan, X.; Mao, W.; Li, X.; Li, Z.; Li, Q.; Zheng, Z.; Xu, H.; Chen, M.; Wang, P.G.; et al. O-GlcNAcylation of G6PD promotes the pentose phosphate pathway and tumor growth. Nat. Commun. 2015, 6, 8468. [Google Scholar] [CrossRef]
- Possik, E.; Al-Mass, A.; Peyot, M.-L.; Ahmad, R.; Al-Mulla, F.; Madiraju, S.R.M.; Prentki, M. New Mammalian Glycerol-3-Phosphate Phosphatase: Role in β-Cell, Liver and Adipocyte Metabolism. Front. Endocrinol. 2021, 12, 706607. [Google Scholar] [CrossRef] [PubMed]
- Kumashiro, N.; Beddow, S.A.; Vatner, D.F.; Majumdar, S.K.; Cantley, J.L.; Guebre-Egziabher, F.; Fat, I.; Guigni, B.; Jurczak, M.J.; Birkenfeld, A.L.; et al. Targeting pyruvate carboxylase reduces gluconeogenesis and adiposity and improves insulin resistance. Diabetes 2013, 62, 2183–2194. [Google Scholar] [CrossRef]
- Selen, E.S.; Rodriguez, S.; Cavagnini, K.S.; Kim, H.B.; Na, C.H.; Wolfgang, M.J. Requirement of hepatic pyruvate carboxylase during fasting, high fat, and ketogenic diet. J. Biol. Chem. 2022, 298, 102648. [Google Scholar] [CrossRef] [PubMed]
- Markan, K.R.; Jurczak, M.J.; Brady, M.J. Stranger in a strange land: Roles of glycogen turnover in adipose tissue metabolism. Mol. Cell Endocrinol. 2010, 318, 54–60. [Google Scholar] [CrossRef] [PubMed]
- Iuso, A.; Scacco, S.; Piccoli, C.; Bellomo, F.; Petruzzella, V.; Trentadue, R.; Minuto, M.; Ripoli, M.; Capitanio, N.; Zeviani, M.; et al. Dysfunctions of cellular oxidative metabolism in patients with mutations in the NDUFS1 and NDUFS4 genes of complex I. J. Biol. Chem. 2006, 281, 10374–10380. [Google Scholar] [CrossRef] [PubMed]
- Yano, T. The energy-transducing NADH: Quinone oxidoreductase, complex I. Mol. Aspects Med. 2002, 23, 345–368. [Google Scholar] [CrossRef]
- Molinié, T.; Cougouilles, E.; David, C.; Cahoreau, E.; Portais, J.C.; Mourier, A. MDH2 produced OAA is a metabolic switch rewiring the fuelling of respiratory chain and TCA cycle. Biochim. Biophys. Acta Bioenerg. 2022, 1863, 148532. [Google Scholar] [CrossRef]
- Sun, W.; Liu, Q.; Leng, J.; Zheng, Y.; Li, J. The role of Pyruvate Dehydrogenase Complex in cardiovascular diseases. Life Sci. 2015, 121, 97–103. [Google Scholar] [CrossRef]
- Shaulian, E.; Karin, M. AP-1 as a regulator of cell life and death. Nat. Cell Biol. 2002, 4, E131–E136. [Google Scholar] [CrossRef]
- Wu, L.; Timmers, C.; Maiti, B.; Saavedra, H.I.; Sang, L.; Chong, G.T.; Nuckolls, F.; Giangrande, P.; Wright, F.A.; Field, S.J.; et al. The E2F1-3 transcription factors are essential for cellular proliferation. Nature 2001, 414, 457–462. [Google Scholar] [CrossRef]
- Malumbres, M. Physiological relevance of cell cycle kinases. Physiol. Rev. 2011, 91, 973–1007. [Google Scholar] [CrossRef] [PubMed]
- Burgering, B.M.T. A brief introduction to FOXOlogy. Oncogene 2008, 27, 2258–2262. [Google Scholar] [CrossRef] [PubMed]
- Calissi, G.; Lam, E.W.F.; Link, W. Therapeutic strategies targeting FOXO transcription factors. Nat. Rev. Drug Discov. 2021, 20, 21–38. [Google Scholar] [CrossRef] [PubMed]
- Cheng, Z.; Tseng, Y.; White, M.F. Insulin signaling meets mitochondria in metabolism. Trends Endocrinol. Metab. 2010, 21, 589–598. [Google Scholar] [CrossRef] [PubMed]
- Oh, K.-J.; Han, H.-S.; Kim, M.-J.; Koo, S.-H. CREB and FoxO1: Two transcription factors for the regulation of hepatic gluconeogenesis. BMB Rep. 2013, 46, 567–574. [Google Scholar] [CrossRef]
- Lee, K.; Buhr, J.; Hausman, G.J.; Wright, T.; Dean, R. Expression of c-Fos in subcutaneous adipose tissue of the fetal pig. Mol. Cell Biochem. 1996, 155, 31–35. [Google Scholar] [CrossRef]
- Wu, Z.; Zheng, S.; Yu, Q. The E2F family and the role of E2F1 in apoptosis. Int. J. Biochem. Cell Biol. 2009, 41, 2389–2397. [Google Scholar] [CrossRef]
- Denechaud, P.-D.; Fajas, L.; Giralt, A. E2F1, a Novel Regulator of Metabolism. Front. Endocrinol. 2017, 8, 311. [Google Scholar] [CrossRef]
- Blázquez-Medela, A.M.; Jumabay, M.; Boström, K.I. Beyond the bone: Bone morphogenetic protein signaling in adipose tissue. Obes. Rev. 2019, 20, 648–658. [Google Scholar] [CrossRef]
- Jung, S.H.; Lee, H.C.; Hwang, H.J.; Park, H.A.; Moon, Y.-A.; Kim, B.C.; Lee, H.M.; Kim, K.P.; Kim, Y.-N.; Lee, B.L.; et al. Acyl-CoA thioesterase 7 is involved in cell cycle progression via regulation of PKCζ-p53-p21 signaling pathway. Cell Death Dis. 2017, 8, e2793. [Google Scholar] [CrossRef]
- Schipper, H.S.; Prakken, B.; Kalkhoven, E.; Boes, M. Adipose tissue-resident immune cells: Key players in immunometabolism. Trends Endocrinol. Metab. 2012, 23, 407–415. [Google Scholar] [CrossRef] [PubMed]
- Cildir, G.; Akıncılar, S.C.; Tergaonkar, V. Chronic adipose tissue inflammation: All immune cells on the stage. Trends Mol. Med. 2013, 19, 487–500. [Google Scholar] [CrossRef] [PubMed]
- Hammer, S.E.; Ho, C.-S.; Ando, A.; Rogel-Gaillard, C.; Charles, M.; Tector, M.; Tector, A.J.; Lunney, J.K. Importance of the Major Histocompatibility Complex (Swine Leukocyte Antigen) in Swine Health and Biomedical Research. Annu. Rev. Anim. Biosci. 2020, 8, 171–198. [Google Scholar] [CrossRef] [PubMed]
- Choi, N.M.; Majumder, P.; Boss, J.M. Regulation of major histocompatibility complex class II genes. Curr. Opin. Immunol. 2011, 23, 81–87. [Google Scholar] [CrossRef] [PubMed]
- Grant, A.B. Antivitamin D factor. Nature 1951, 168, 789–790. [Google Scholar] [CrossRef]
- Sekine, H.; Machida, T.; Fujita, T. Factor D. Immunol. Rev. 2023, 313, 15–24. [Google Scholar] [CrossRef]
- Takahashi, M.; Ishida, Y.; Iwaki, D.; Kanno, K.; Suzuki, T.; Endo, Y.; Homma, Y.; Fujita, T. Essential role of mannose-binding lectin-associated serine protease-1 in activation of the complement factor D. J. Exp. Med. 2010, 207, 29–37. [Google Scholar] [CrossRef]
- Ripperger, J.A.; Schibler, U. Circadian regulation of gene expression in animals. Curr. Opin. Cell Biol. 2001, 13, 357–362. [Google Scholar] [CrossRef]
- Froy, O.; Garaulet, M. The Circadian Clock in White and Brown Adipose Tissue: Mechanistic, Endocrine, and Clinical Aspects. Endocr. Rev. 2018, 39, 261–273. [Google Scholar] [CrossRef]
- Dokladny, K.; Myers, O.B.; Moseley, P.L. Heat shock response and autophagy--cooperation and control. Autophagy 2015, 11, 200–213. [Google Scholar] [CrossRef]
- Zeng, L.; Tan, J.; Lu, W.; Lu, T.; Hu, Z. The potential role of small heat shock proteins in mitochondria. Cell. Signal. 2013, 25, 2312–2319. [Google Scholar] [CrossRef] [PubMed]
- Fan, X.; Molotkov, A.; Manabe, S.-I.; Donmoyer, C.M.; Deltour, L.; Foglio, M.H.; Cuenca, A.E.; Blaner, W.S.; Lipton, S.A.; Duester, G. Targeted disruption of Aldh1a1 (Raldh1) provides evidence for a complex mechanism of retinoic acid synthesis in the developing retina. Mol. Cell Biol. 2003, 23, 4637–4648. [Google Scholar] [CrossRef] [PubMed]
- Li, J.; Lan, Z.; Liao, W.; Horner, J.W.; Xu, X.; Liu, J.; Yoshihama, Y.; Jiang, S.; Shim, H.S.; Slotnik, M.; et al. Histone demethylase KDM5D upregulation drives sex differences in colon cancer. Nature 2023, 619, 632–639. [Google Scholar] [CrossRef] [PubMed]
- Walport, L.J.; Hopkinson, R.J.; Vollmar, M.; Madden, S.K.; Gileadi, C.; Oppermann, U.; Schofield, C.J.; Johansson, C. Human UTY(KDM6C) is a male-specific Nϵ-methyl lysyl demethylase. J. Biol. Chem. 2014, 289, 18302–18313. [Google Scholar] [CrossRef] [PubMed]
- Ge, K. Epigenetic regulation of adipogenesis by histone methylation. Biochim. Biophys. Acta 2012, 1819, 727–732. [Google Scholar] [CrossRef] [PubMed]
- Albuquerque, A.; Óvilo, C.; Núñez, Y.; Benítez, R.; López-Garcia, A.; García, F.; Félix, M.D.R.; Laranjo, M.; Charneca, R.; Martins, J.M. Comparative Transcriptomic Analysis of Subcutaneous Adipose Tissue from Local Pig Breeds. Genes. 2020, 11, 422. [Google Scholar] [CrossRef]
- Cui, J.X.; Zeng, Y.Q.; Wang, H.; Chen, W.; Du, J.F.; Chen, Q.M.; Hu, Y.X.; Yang, L. The effects of DGAT1 and DGAT2 mRNA expression on fat deposition in fatty and lean breeds of pig. Livest. Sci. 2011, 140, 292–296. [Google Scholar] [CrossRef]






| Gene ID | Gene Symbol | Male | Female | ||
|---|---|---|---|---|---|
| 21 d vs. 1 d | 21 d vs. 1 d | ||||
| Log2(FC) | Padjust | Log2(FC) | Padjust | ||
| ENSSSCG00000001930 | PKM | −1.396 | 3.90 × 10−8 | −1.087 | 6.94 × 10−4 |
| ENSSSCG00000021129 | PFKM | −2.522 | 3.19 × 10−7 | −1.434 | 1.05 × 10−1 |
| ENSSSCG00000000694 | GAPDH | −1.015 | 4.07 × 10−3 | −0.582 | 2.51 × 10−1 |
| ENSSSCG00000016720 | PGAM2 | −4.443 | 7.95 × 10−7 | −1.572 | 3.88 × 10−1 |
| ENSSSCG00000017904 | ENO3 | −4.286 | 5.77 × 10−7 | −1.298 | 4.86 × 10−1 |
| ENSSSCG00000013366 | LDHA | −1.9 | 1.24 × 10−10 | −1.577 | 4.06 × 10−6 |
| ENSSSCG00000011133 | PFKFB3 | 1.31 | 8.23 × 10−7 | 2.052 | 2.96 × 10−15 |
| ENSSSCG00000007507 | PCK1 | 1.335 | 2.26 × 10−3 | 1.348 | 4.97 × 10−6 |
| ENSSSCG00000036614 | PGP | −1.24 | 3.30 × 10−4 | −1.307 | 6.87 × 10−5 |
| ENSSSCG00000006872 | AGL | −1.872 | 2.70 × 10−10 | −1.636 | 2.55 × 10−6 |
| ENSSSCG00000013022 | PYGM | −4.107 | 3.88 × 10−5 | −2.187 | 1.57 × 10−1 |
| ENSSSCG00000012000 | GBE1 | −1.29 | 2.67 × 10−5 | −1.113 | 4.62 × 10−4 |
| ENSSSCG00000008261 | HK2 | −0.971 | 1.19 × 10−1 | −1.49 | 2.98 × 10−5 |
| ENSSSCG00000025108 | G6PD | −0.888 | 1.87 × 10−2 | −1.312 | 5.69 × 10−6 |
| ENSSSCG00000003018 | HSL | 1.314 | 5.28 × 10−7 | 1.618 | 1.71 × 10−16 |
| ENSSSCG00000012841 | ATGL | 1.238 | 5.11 × 10−9 | 1.237 | 2.12 × 10−10 |
| ENSSSCG00000007019 | GPAT4 | 1.429 | 5.46 × 10−10 | 1.582 | 1.78 × 10−23 |
| ENSSSCG00000009233 | GPAT3 | −1.403 | 4.84 × 10−7 | −1.285 | 1.48 × 10−11 |
| ENSSSCG00000017694 | ACACA | −1.836 | 8.31 × 10−5 | −1.508 | 7.66 × 10−4 |
| ENSSSCG00000017421 | ACLY | −2.466 | 6.73 × 10−8 | −2.903 | 1.17 × 10−16 |
| ENSSSCG00000015784 | ACSL1 | −1.675 | 5.36 × 10−6 | −2.539 | 1.48 × 10−16 |
| ENSSSCG00000007286 | ACSS2 | −1.434 | 6.71 × 10−4 | −1.437 | 9.68 × 10−5 |
| ENSSSCG00000000939 | ACSS3 | −0.9 | 6.15 × 10−3 | −1.067 | 1.71 × 10−5 |
| ENSSSCG00000010554 | SCD | −3.152 | 3.19 × 10−3 | −2.206 | 1.88 × 10−2 |
| ENSSSCG00000024015 | FADS1 | −1.015 | 1.31 × 10−3 | −1.336 | 1.89 × 10−5 |
| ENSSSCG00000013072 | FADS2 | −1.056 | 8.34 × 10−8 | −0.99 | 5.61 × 10−5 |
| ENSSSCG00000009931 | MVK | −1.281 | 1.81 × 10−3 | −1.387 | 5.17 × 10−7 |
| ENSSSCG00000029066 | IDI1 | −1.591 | 1.67 × 10−4 | −1.448 | 7.69 × 10−5 |
| ENSSSCG00000014080 | HMGCR | −0.636 | 4.34 × 10−2 | −1.096 | 1.46 × 10−5 |
| ENSSSCG00000016872 | HMGCS1 | −1.25 | 7.90 × 10−5 | −1.756 | 1.43 × 10−12 |
| ENSSSCG00000036808 | HMGCS2 | −2.849 | 3.41 × 10−3 | −1.661 | 9.61 × 10−3 |
Disclaimer/Publisher’s Note: The statements, opinions and data contained in all publications are solely those of the individual author(s) and contributor(s) and not of MDPI and/or the editor(s). MDPI and/or the editor(s) disclaim responsibility for any injury to people or property resulting from any ideas, methods, instructions or products referred to in the content. |
© 2024 by the authors. Licensee MDPI, Basel, Switzerland. This article is an open access article distributed under the terms and conditions of the Creative Commons Attribution (CC BY) license (https://creativecommons.org/licenses/by/4.0/).
Share and Cite
Bian, L.; Di, Z.; Xu, M.; Tao, Y.; Yu, F.; Jiang, Q.; Yin, Y.; Zhang, L. Transcriptome Analysis Reveals the Early Development in Subcutaneous Adipose Tissue of Laiwu Piglets. Animals 2024, 14, 2955. https://doi.org/10.3390/ani14202955
Bian L, Di Z, Xu M, Tao Y, Yu F, Jiang Q, Yin Y, Zhang L. Transcriptome Analysis Reveals the Early Development in Subcutaneous Adipose Tissue of Laiwu Piglets. Animals. 2024; 14(20):2955. https://doi.org/10.3390/ani14202955
Chicago/Turabian StyleBian, Liwen, Zhaoyang Di, Mengya Xu, Yuhan Tao, Fangyuan Yu, Qingyan Jiang, Yulong Yin, and Lin Zhang. 2024. "Transcriptome Analysis Reveals the Early Development in Subcutaneous Adipose Tissue of Laiwu Piglets" Animals 14, no. 20: 2955. https://doi.org/10.3390/ani14202955
APA StyleBian, L., Di, Z., Xu, M., Tao, Y., Yu, F., Jiang, Q., Yin, Y., & Zhang, L. (2024). Transcriptome Analysis Reveals the Early Development in Subcutaneous Adipose Tissue of Laiwu Piglets. Animals, 14(20), 2955. https://doi.org/10.3390/ani14202955
