Behavioral Assessment Reveals GnRH Immunocastration as a Better Alternative to Surgical Castration
Abstract
Simple Summary
Abstract
1. Introduction
2. Materials and Methods
2.1. Preparation of GnRH Engineered Vaccine
2.2. Experimental Design and Grouping
2.2.1. Surgical Castration Group (SC)
2.2.2. GnRH Vaccine Immunocastration Group (IM)
2.2.3. Intact Control Group (IC)
2.3. Ethical Note
2.4. Measurement of Anti-GnRH Antibody and Testosterone
2.5. Testicular Weighing and Histomorphological Observation
2.6. Behavioral Assessment
2.6.1. Observation of Sexual Behavior
2.6.2. Learning and Memory Capacity Test
2.6.3. Sucrose Preference Test
2.6.4. Anxiety and Exploratory Behavior Assessment
2.6.5. Social Behavior and Social Preferences
2.7. Data Analysis
3. Results
3.1. Development and Assessment of High-Efficiency Vaccine-Induced Castration Models in Rats
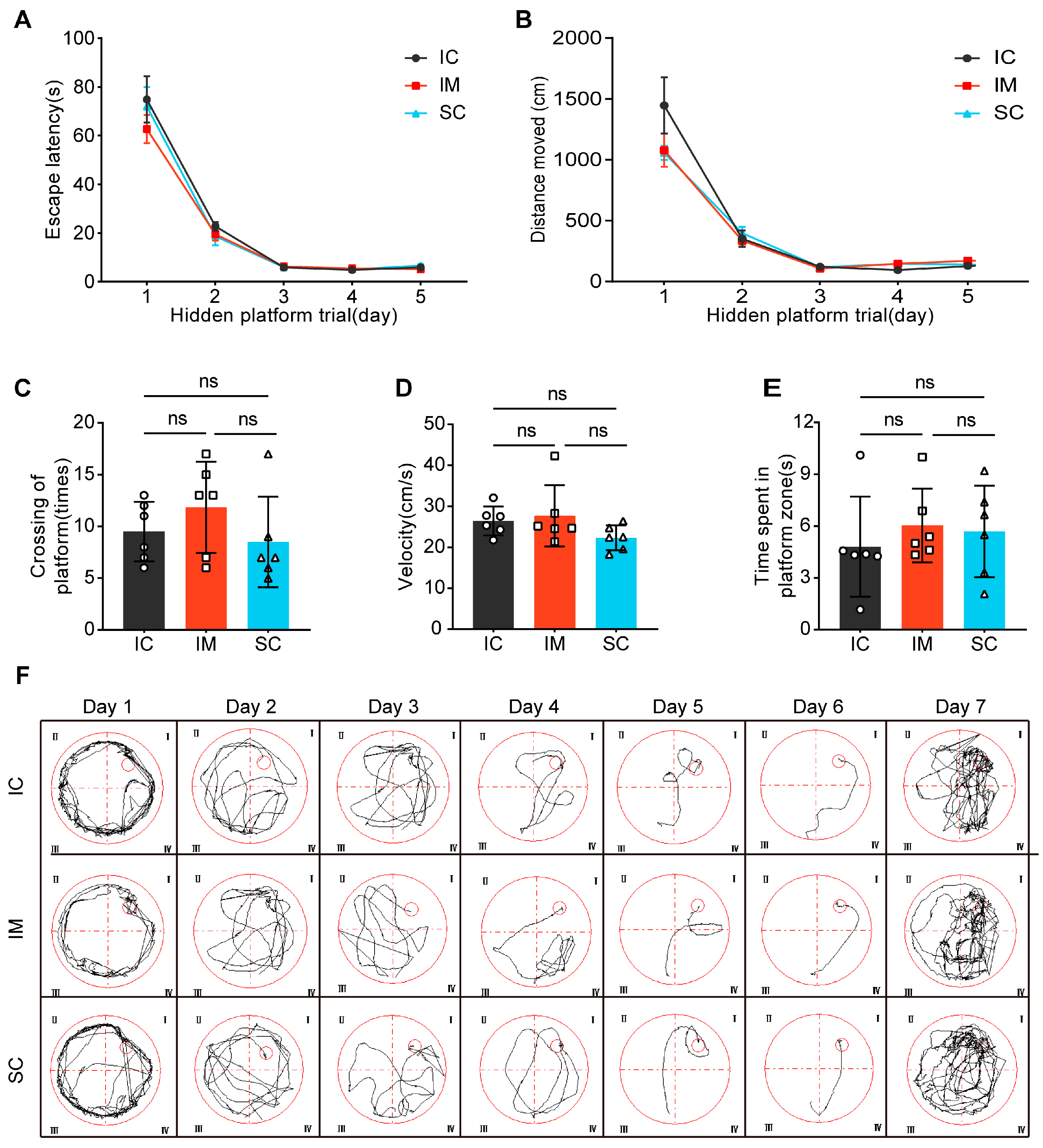
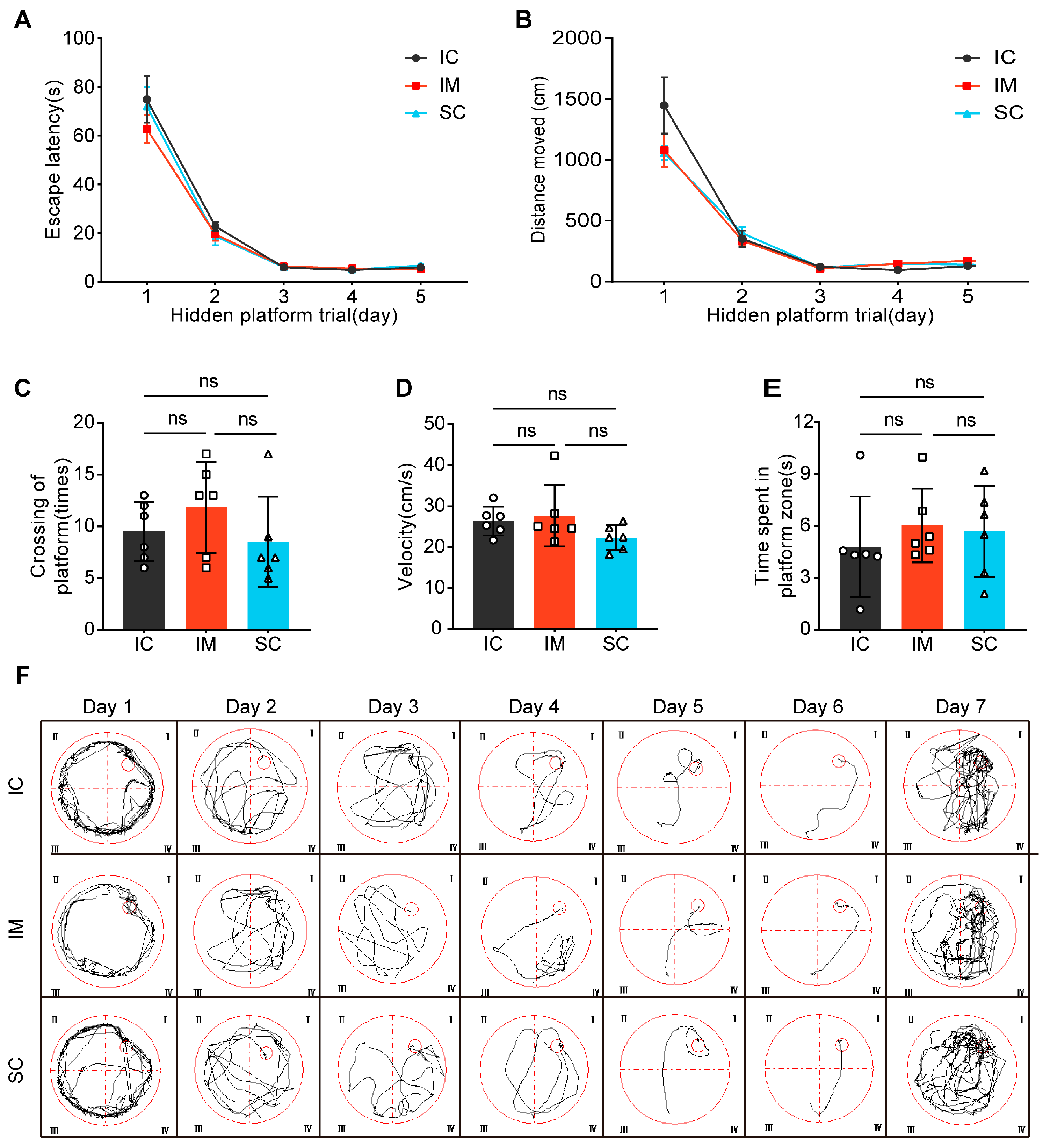
3.2. Effects of Castration Methods on Spatial Learning and Memory
3.3. Effects of Castration Methods on Emotional Behavior
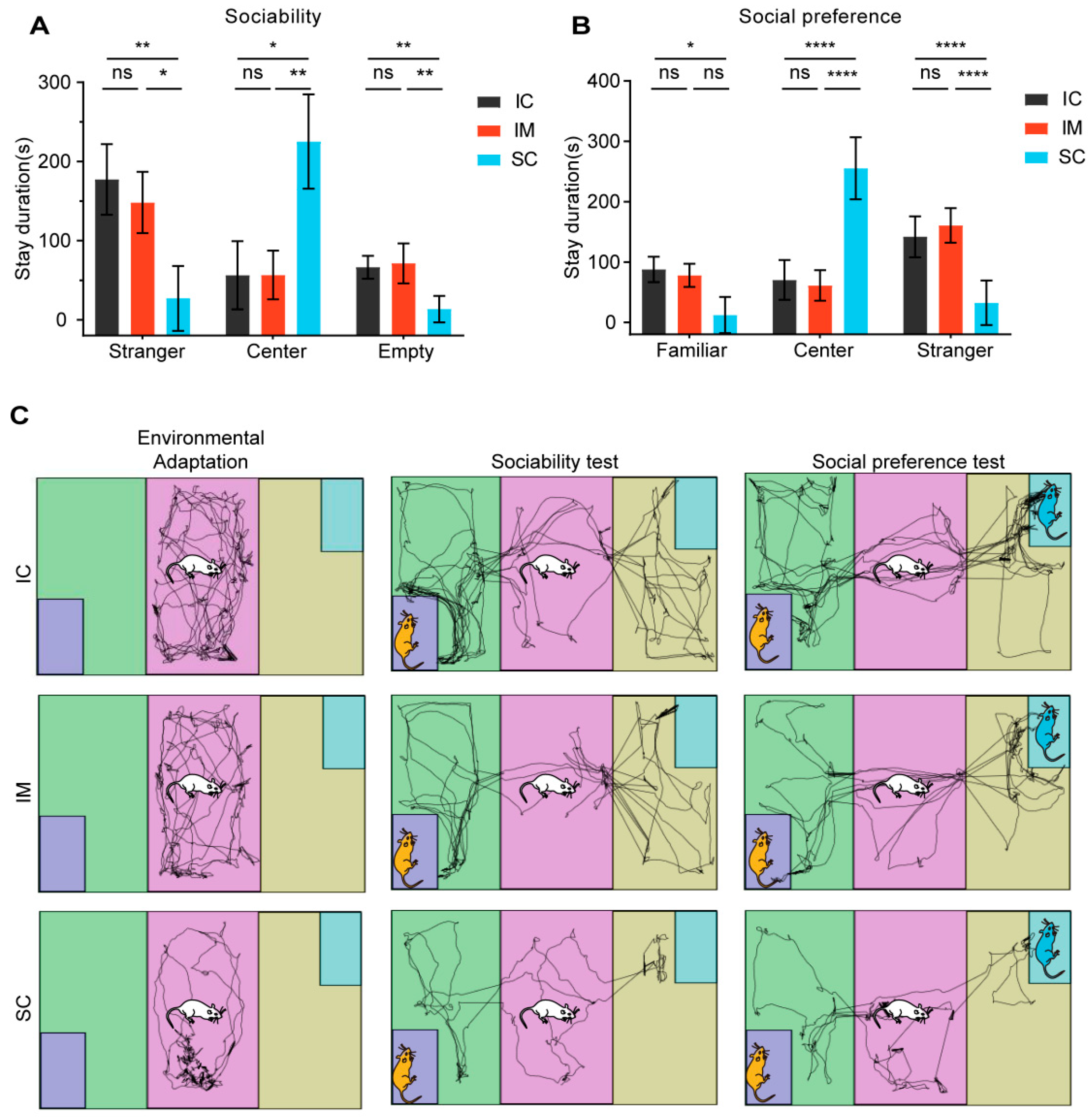
3.4. Effects of Castration Methods on Sociability and Social Novelty Preference
4. Discussion
5. Conclusions
Author Contributions
Funding
Institutional Review Board Statement
Informed Consent Statement
Data Availability Statement
Conflicts of Interest
References
- Prunier, A.; Bonneau, M.; von Borell, E.H.; Cinotti, S.; Gunn, M.; Fredriksen, B.; Giersing, M.; Morton, D.B.; Tuyttens, F.A.M.; Velarde, A. A review of the welfare consequences of surgical castration in piglets and the evaluation of non-surgical methods. Anim. Welfare 2006, 15, 277–289. [Google Scholar] [CrossRef]
- Chang, A.M.; Chen, C.C.; Hou, D.L.; Ke, G.M.; Lee, J.W. Effects of a Recombinant Gonadotropin-Releasing Hormone Vaccine on Reproductive Function in Adult Male ICR Mice. Vaccines 2021, 9, 808. [Google Scholar] [CrossRef] [PubMed]
- Moudgal, N.R.; Jeyakumar, M.; Krishnamurthy, H.N.; Sridhar, S.; Krishnamurthy, H.; Martin, F. Development of male contraceptive vaccine—A perspective. Hum. Reprod. Update 1997, 3, 335–346. [Google Scholar] [CrossRef] [PubMed]
- Remy, J.J.; Bozon, V.; Couture, L.; Goxe, B.; Salesse, R.; Garnier, J. Suppression of fertility in male mice by immunization against LH receptor. J. Reprod. Immunol. 1993, 25, 63–79. [Google Scholar] [CrossRef]
- Saxena, B.B.; Clavio, A.; Singh, M.; Rathnam, P.; Bukharovich, Y.; Reimers, T.J.; Saxena, A.; Perkins, S. Modulation of ovarian function in female dogs immunized with bovine luteinizing hormone receptor. Reprod. Domest. Anim. 2002, 37, 9–17. [Google Scholar] [CrossRef]
- Samoylov, A.; Napier, I.; Morrison, N.; Cochran, A.; Schemera, B.; Wright, J.; Cattley, R.; Samoylova, T. DNA Vaccine Targeting Gonadotropin-Releasing Hormone Receptor and Its Application in Animal Contraception. Mol. Biotechnol. 2019, 61, 73–83. [Google Scholar] [CrossRef]
- Luo, J.; Yang, J.; Cheng, Y.; Li, W.; Yin, T.L.; Xu, W.M.; Zou, Y.J. Immunogenicity study of plasmid DNA encoding mouse cysteine-rich secretory protein-1 (mCRISP1) as a contraceptive vaccine. Am. J. Reprod. Immunol. 2012, 68, 47–55. [Google Scholar] [CrossRef] [PubMed]
- Kirkpatrick, J.F.; Turner, A. Reversibility of action and safety during pregnancy of immunization against porcine zona pellucida in wild mares (Equus caballus). Reprod. Suppl. 2002, 60, 197–202. [Google Scholar]
- Ferro, V. Current advances in antifertility vaccines for fertility control and noncontraceptive applications. Expert. Rev. Vaccines 2003, 1, 443–452. [Google Scholar] [CrossRef] [PubMed]
- Wang, C.; Yang, C.; Zeng, Y.; Zhang, M. GnRH-immunocastration: An alternative method for male animal surgical castration. Front. Vet. Sci. 2023, 10, 1248879. [Google Scholar] [CrossRef]
- Chang, A.M.; Chen, C.C.; Lee, J.W.; Hou, D.L.; Huang, H.H.; Ke, G.M. Effects of a novel recombinant Gonadotropin-Releasing Hormone-1 vaccine on the reproductive function of mixed-breed dogs (Canis familiaris) in Taiwan. Vaccine 2023, 41, 2214–2223. [Google Scholar] [CrossRef] [PubMed]
- Zeng, X.Y.; Turkstra, J.A.; Tsigos, A.; Meloen, R.H.; Liu, X.Y.; Chen, F.Q.; Schaaper, W.; Oonk, H.B.; Guo, D.Z.; van de Wiel, D. Effects of active immunization against GnRH on serum LH, inhibin A, sexual development and growth rate in Chinese female pigs. Theriogenology 2002, 58, 1315–1326. [Google Scholar] [CrossRef] [PubMed]
- Oliveira, R.F. Social behavior in context: Hormonal modulation of behavioral plasticity and social competence. Integr. Comp. Biol. 2009, 49, 423–440. [Google Scholar] [CrossRef] [PubMed]
- McEwen, B.S.; Milner, T.A. Understanding the broad influence of sex hormones and sex differences in the brain. J. Neurosci. Res. 2017, 95, 24–39. [Google Scholar] [CrossRef]
- Ren, Z.; Xiao, L.; Xie, Y.; Huang, Z.; Lin, S.; Si, L.; Wang, G. Effects of testosterone dose on depression-like behavior among castrated adult male rats. Psychoneuroendocrino 2024, 165, 107046. [Google Scholar] [CrossRef]
- Schwarzenberger, F.; Krawinkel, P.; Jeserschek, S.; Schauerte, N.; Geiger, C.; Balfanz, F.; Knauf-Witzens, T.; Sicks, F.; Martinez Nevado, E.; Anfray, G.; et al. Immunocontraception of male and female giraffes using the GnRH vaccine Improvac (R). Zoo. Biol. 2022, 41, 50–64. [Google Scholar] [CrossRef]
- Janett, F.; Gerig, T.; Tschuor, A.C.; Amatayakul-Chantler, S.; Walker, J.; Howard, R.; Piechotta, M.; Bollwein, H.; Hartnack, S.; Thun, R. Effect of vaccination against gonadotropin-releasing factor (GnRF) with Bopriva (R) in the prepubertal bull calf. Anim. Reprod. Sci. 2012, 131, 72–80. [Google Scholar] [CrossRef]
- Vorhees, C.V.; Williams, M.T. Morris water maze: Procedures for assessing spatial and related forms of learning and memory. Nat. Protoc. 2006, 1, 848–858. [Google Scholar] [CrossRef]
- Cryan, J.F.; Holmes, A. The ascent of mouse: Advances in modelling human depression and anxiety. Nat. Rev. Drug Discov. 2005, 4, 775–790. [Google Scholar] [CrossRef]
- File, S.E.; Seth, P. A review of 25 years of the social interaction test. Eur. J. Pharmacol. 2003, 463, 35–53. [Google Scholar] [CrossRef]
- Song, Y.J.; Kim, D.G.; Nam, H.M.; Lee, J.B.; Park, S.Y.; Song, C.S.; Seo, K.H.; Kim, H.M.; Choi, I.S. Evaluation of the Efficacy of Immunocastration Vaccine Composed of Gonadotrophin-releasing Hormone Conjugated with Salmonella typhimurium Flagellin in Rats. Reprod. Domest. Anim. 2012, 47, e47–e50. [Google Scholar] [CrossRef] [PubMed]
- Slaoui, M.; Fiette, L. Histopathology procedures: From tissue sampling to histopathological evaluation. Methods Mol. Biol. 2011, 691, 69–82. [Google Scholar] [CrossRef] [PubMed]
- Everitt, B.J.; Stacey, P. Studies of instrumental behavior with sexual reinforcement in male rats (Rattus norvegicus): II. Effects of preoptic area lesions, castration, and testosterone. J. Comp. Psychol. 1987, 101, 407–419. [Google Scholar] [CrossRef] [PubMed]
- Liu, Z.W.; Jiang, N.; Tao, X.; Wang, X.P.; Liu, X.M.; Xiao, S.Y. Assessment of Sexual Behavior of Male Mice. Jove-J. Vis. Exp. 2020, 157, e60154. [Google Scholar] [CrossRef]
- Gao, S.; Zhang, L.; Wang, X.; Li, R.; Han, L.; Xiong, X.; Jiang, Q.; Cheng, D.; Xiao, X.; Li, H.; et al. A terrified-sound stress causes cognitive impairment in female mice by impairing neuronal plasticity. Brain Res. 2023, 1812, 148419. [Google Scholar] [CrossRef]
- Xiao, L.; Jiang, S.; Wang, Y.; Gao, C.; Liu, C.; Huo, X.; Li, W.; Guo, B.; Wang, C.; Sun, Y.; et al. Continuous high-frequency deep brain stimulation of the anterior insula modulates autism-like behavior in a valproic acid-induced rat model. J. Transl. Med. 2022, 20, 570. [Google Scholar] [CrossRef]
- De Briyne, N.; Berg, C.; Blaha, T.; Temple, D. Pig castration: Will the EU manage to ban pig castration by 2018? Porcine Health Manag. 2016, 2, 29. [Google Scholar] [CrossRef]
- Borell, E.V.; Bonneau, M.; Holinger, M.; Prunier, A.; Stefanski, V.; Zöls, S.; Weiler, U. Welfare Aspects of Raising Entire Male Pigs and Immunocastrates. Animals 2020, 10, 2140. [Google Scholar] [CrossRef]
- Levy, J.K.; Friary, J.A.; Miller, L.A.; Tucker, S.J.; Fagerstone, K.A. Long-term fertility control in female cats with GonaConTM, a GnRH immunocontraceptive. Theriogenology 2011, 76, 1517–1525. [Google Scholar] [CrossRef]
- Eisenegger, C.; Naef, M.; Snozzi, R.; Heinrichs, M.; Fehr, E. Prejudice and truth about the effect of testosterone on human bargaining behaviour. Nature 2010, 463, 356–359. [Google Scholar] [CrossRef]
- Hasegawa, N.; Mochizuki, M. Improved effect of Pycnogenol on impaired spatial memory function in partial androgen deficiency rat model. Phytother. Res. 2009, 23, 840–843. [Google Scholar] [CrossRef] [PubMed]
- Frye, C.A.; Edinger, K.L. Testosterone’s metabolism in the hippocampus may mediate its anti-anxiety effects in male rats. Pharmacol. Biochem. be 2004, 78, 473–481. [Google Scholar] [CrossRef] [PubMed]
- McEwen, B.S. Physiology and neurobiology of stress and adaptation: Central role of the brain. Physiol. Rev. 2007, 87, 873–904. [Google Scholar] [CrossRef]
- Tsigos, C.; Chrousos, G.P. Hypothalamic-pituitary-adrenal axis, neuroendocrine factors and stress. J. Psychosom. Res. 2002, 53, 865–871. [Google Scholar] [CrossRef] [PubMed]
- Handa, R.J.; Weiser, M.J. Gonadal steroid hormones and the hypothalamo-pituitary-adrenal axis. Front. Neuroendocrinol. 2014, 35, 197–220. [Google Scholar] [CrossRef] [PubMed]
- Carrier, N.; Saland, S.K.; Duclot, F.; He, H.; Mercer, R.; Kabbaj, M. The Anxiolytic and Antidepressant-like Effects of Testosterone and Estrogen in Gonadectomized Male Rats. Biol. Psychiatry 2015, 78, 259–269. [Google Scholar] [CrossRef] [PubMed]
- McHenry, J.; Carrier, N.; Hull, E.; Kabbaj, M. Sex differences in anxiety and depression: Role of testosterone. Front. Neuroendocrinol. 2014, 35, 42–57. [Google Scholar] [CrossRef]
- Höfer, P.; Lanzenberger, R.; Kasper, S. Testosterone in the brain: Neuroimaging findings and the potential role for neuropsychopharmacology. Eur. Neuropsychopharm. 2013, 23, 79–88. [Google Scholar] [CrossRef]
- Hajali, V.; Sheibani, V.; Ghazvini, H.; Ghadiri, T.; Valizadeh, T.; Saadati, H.; Shabani, M. Effect of castration on the susceptibility of male rats to the sleep deprivation-induced impairment of behavioral and synaptic plasticity. Neurobiol. Learn. Mem. 2015, 123, 140–148. [Google Scholar] [CrossRef]
- He, F.; Tai, F.; Zhang, Y.; Zhang, X. Effects of castration on aggression and levels of serum sex hormones and their central receptors in mandarin voles (Microtus mandarinus). J. Comp. Physiol. A 2012, 198, 347–362. [Google Scholar] [CrossRef]
- Sandstrom, N.J.; Kim, J.H.; Wasserman, M.A. Testosterone modulates performance on a spatial working memory task in male rats. Horm. Behav. 2006, 50, 18–26. [Google Scholar] [CrossRef] [PubMed]
- Spritzer, M.D.; Gill, M.; Weinberg, A.; Galea, L.A. Castration differentially affects spatial working and reference memory in male rats. Arch. Sex. Behav. 2008, 37, 19–29. [Google Scholar] [CrossRef] [PubMed][Green Version]
- Ko, J. Neuroanatomical Substrates of Rodent Social Behavior: The Medial Prefrontal Cortex and Its Projection Patterns. Front. Neural Circuits 2017, 11, 41. [Google Scholar] [CrossRef] [PubMed]
- Conrad, C.D. A critical review of chronic stress effects on spatial learning and memory. Prog. Neuro-Psychopharmacol. Biol. Psychiatry 2010, 34, 742–755. [Google Scholar] [CrossRef]






| Outcome Measure | Definition |
|---|---|
| Mount latency, ML | Time required for a male rat to mount after being placed in the same cage with a female rat for the first time |
| Mount frequency, MF | The total number of mounts by a male rat on a female rat within 30 min, regardless of intromission |
| Intromission latency, IL | Time required for a male rat to achieve the first intromission after being placed in the same cage with a female rat |
| Intromission frequency, IF | The total number of intromissions by a male rat on a female rat within 30 min |
| Ejaculation frequency, EF | The number of ejaculations by a male rat within 30 min |
| Postejaculatory interval, PEI | The time interval between each ejaculation and the next intromission behavior in rats |
| Intromission ratio, IR | Intromission ratio: Number of intromissions/(number of intromissions + number of mounts) |
| Variables | Groups | t(df)/Z-Value | p-Value and Significance | |
|---|---|---|---|---|
| IC(n = 6)Mean ± SD/Median [IQR] | IM(n = 6)Mean ± SD/Median [IQR] | |||
| Mount latency (s) | 424.00 [155.25, 742.75] | 367.50 [165.00, 1022.00] | −0.480 | 0.631 ns |
| Intromission Latency (s) | 448.50 [223.50, 778.25] | 1800.00 [1800.00, 1800.00] | −3.077 | 0.002 ** |
| Ejaculation Latency (s) | 4.00 [2.75, 5.25] | 1800.00 [1800.00, 1800.00] | −3.083 | 0.002 ** |
| Intromission Frequency (£) | 10.00 [5.75, 12.25] | 0.00 [0.00, 0.00] | −3.077 | 0.002 ** |
| Mount Frequency (£) | 7.67 ± 5.61 | 3.67 ± 2.8 | t (7.353) = 1.562 | 0.16 ns |
| Ejaculation Frequency (£) | 4.50 [2.75, 7.25] | 0.00 [0.00, 0.00] | −3.083 | 0.002 ** |
| Postejaculatory Interval (s) | 104.50 [70.25, 151.50] | 0.00 [0.00, 0.00] | −3.077 | 0.002 ** |
| Intromission Ratio (%) | 58.69 [44.82, 74.73] | 0.00 [0.00, 0.00] | −3.077 | 0.002 ** |
Disclaimer/Publisher’s Note: The statements, opinions and data contained in all publications are solely those of the individual author(s) and contributor(s) and not of MDPI and/or the editor(s). MDPI and/or the editor(s) disclaim responsibility for any injury to people or property resulting from any ideas, methods, instructions or products referred to in the content. |
© 2024 by the authors. Licensee MDPI, Basel, Switzerland. This article is an open access article distributed under the terms and conditions of the Creative Commons Attribution (CC BY) license (https://creativecommons.org/licenses/by/4.0/).
Share and Cite
Lin, L.; Xu, M.; Ma, J.; Du, C.; Zang, Y.; Huang, A.; Wei, C.; Gao, Q.; Gan, S. Behavioral Assessment Reveals GnRH Immunocastration as a Better Alternative to Surgical Castration. Animals 2024, 14, 2796. https://doi.org/10.3390/ani14192796
Lin L, Xu M, Ma J, Du C, Zang Y, Huang A, Wei C, Gao Q, Gan S. Behavioral Assessment Reveals GnRH Immunocastration as a Better Alternative to Surgical Castration. Animals. 2024; 14(19):2796. https://doi.org/10.3390/ani14192796
Chicago/Turabian StyleLin, Liuxia, Mengsi Xu, Jian Ma, Chunmei Du, Yaxin Zang, Amei Huang, Chen Wei, Qinghua Gao, and Shangquan Gan. 2024. "Behavioral Assessment Reveals GnRH Immunocastration as a Better Alternative to Surgical Castration" Animals 14, no. 19: 2796. https://doi.org/10.3390/ani14192796
APA StyleLin, L., Xu, M., Ma, J., Du, C., Zang, Y., Huang, A., Wei, C., Gao, Q., & Gan, S. (2024). Behavioral Assessment Reveals GnRH Immunocastration as a Better Alternative to Surgical Castration. Animals, 14(19), 2796. https://doi.org/10.3390/ani14192796

