Discrete Homogeneous and Non-Homogeneous Markov Chains Enhance Predictive Modelling for Dairy Cow Diseases
Abstract
Simple Summary
Abstract
1. Introduction
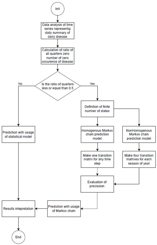
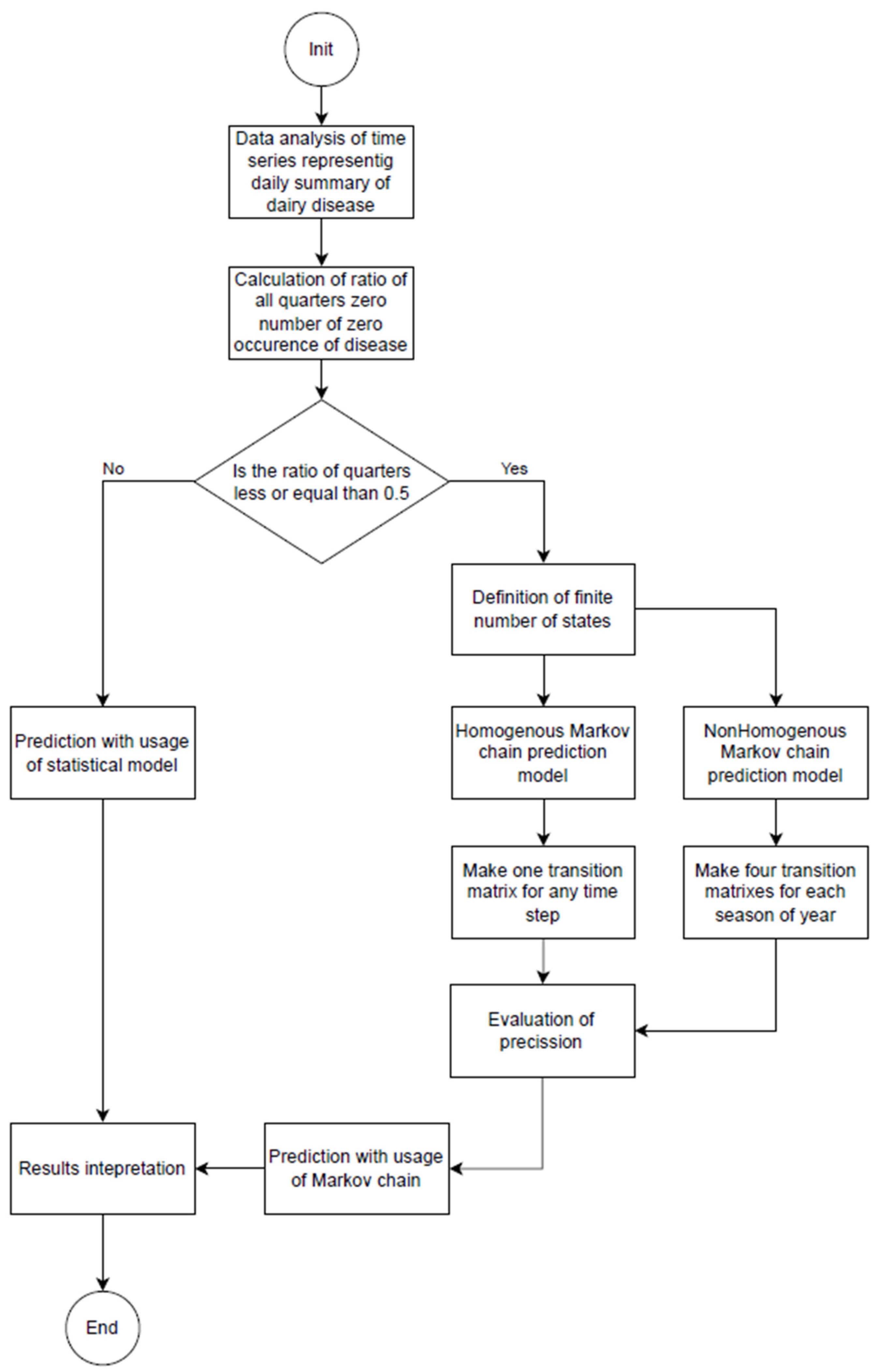
2. Materials and Methods
2.1. Data Description
2.2. Statistical Methods
2.3. Criteria for Model Selection
2.4. Description of the Model
2.4.1. Classical Probabilistic Model
2.4.2. Discrete Markov Chain Model
- Step 1—Definition of the states of the Markov chain model
- Step 2—Homogenous Markov Chain
- Step 3—Non-Homogenous Markov Chain
2.5. Calculation of the Prediction Model for Dairy Cow Diseases
3. Results
3.1. Rare Diseases
3.2. Prevalent Diseases
3.3. Analysis of the Results
3.4. Metabolic Problems
3.5. Mastitis RB
3.6. Reproduction Problems
4. Discussion
Practical Use
5. Conclusions
Author Contributions
Funding
Institutional Review Board Statement
Informed Consent Statement
Data Availability Statement
Conflicts of Interest
Appendix A
| Diseases | HMC 30 Optimal Number of States | HMC 30 Predicted Distribution | HMC 60 Optimal Number of States | HMC 60 Predicted Distribution | NHMC 30 Optimal Number of States | NHMC 30 Predicted Distribution | NHMC 60 Optimal Number of States | NHMC 60 Predicted Distribution |
|---|---|---|---|---|---|---|---|---|
| Eye Injury | 3 | [ 0.981 0.015 0.004 ] | 4 | [ 0.981 0.015 0.002 0.002 ] | 4 | [ 0.947 0.019 0.004 0.03 ] | 4 | [ 0.945 0.02 0.004 0.031 ] |
| Postpartum hypocalcemia | 5 | [ 0.979 0.004 0.01 0.006 0.001 ] | 4 | [ 0.979 0.004 0.01 0.007 ] | 4 | [ 0.9 0.007 0.005 0.088 ] | 4 | [ 0.897 0.007 0.006 0.09 ] |
| Laminitis | 4 | [ 0.926 0.05 0.019 0.005 ] | 4 | [ 0.928 0.05 0.018 0.004 ] | 4 | [ 0.906 0.057 0.025 0.012 ] | 5 | [ 0.901 0.055 0.022 0.004 0.018 ] |
| Retained placenta | 3 | [ 0.889 0.091 0.02 ] | 3 | [ 0.89 0.091 0.019 ] | 3 | [ 0.885 0.092 0.023 ] | 4 | [ 0.869 0.087 0.02 0.024 ] |
| Limb Edema | 4 | [ 0.884 0.082 0.031 0.003 ] | 3 | [ 0.883 0.083 0.034 ] | 3 | [ 0.865 0.094 0.041 ] | 3 | [ 0.859 0.1 0.041 ] |
| Diarrhea | 8 | [ 0.896 0.059 0.03 0.008 0.004 0.001 0.001 0.001 ] | 5 | [ 0.899 0.057 0.029 0.008 0.007 ] | 5 | [ 0.825 0.072 0.037 0.013 0.053 ] | 5 | [ 0.837 0.063 0.033 0.014 0.053 ] |
| High temperature after calving | 4 | [ 0.818 0.127 0.044 0.011 ] | 4 | [ 0.816 0.128 0.044 0.012 ] | 4 | [ 0.82 0.123 0.046 0.011 ] | 4 | [ 0.813 0.128 0.047 0.012 ] |
| Uterus | 9 | [ 0.905 0.041 0.018 0.007 0.01 0.005 0.007 0.004 0.003 ] | 9 | [ 0.905 0.041 0.017 0.007 0.01 0.005 0.007 0.004 0.004 ] | 9 | [ 0.875 0.05 0.017 0.004 0.011 0.002 0.002 0.004 0.035 ] | 9 | [ 0.875 0.051 0.014 0.004 0.012 0.002 0.002 0.004 0.036 ] |
| High temperature | 6 | [ 0.765 0.132 0.073 0.02 0.007 0.003 ] | 4 | [ 0.77 0.132 0.069 0.029 ] | 6 | [ 0.735 0.124 0.099 0.026 0.011 0.005 ] | 4 | [ 0.754 0.121 0.086 0.039 ] |
| Phlegmon | 4 | [ 0.948 0.034 0.015 0.003 ] | 4 | [ 0.949 0.032 0.015 0.004 ] | 5 | [ 0.856 0.049 0.02 0 0.075 ] | 5 | [ 0.861 0.043 0.021 0 0.075 ] |
| Respiration | 5 | [ 0.948 0.032 0.017 0.002 0.001 ] | 4 | [ 0.947 0.033 0.017 0.003 ] | 4 | [ 0.921 0.03 0.02 0.029 ] | 4 | [ 0.918 0.031 0.021 0.03 ] |
| Endometritis | 9 | [ 0.891 0.032 0.016 0.011 0.014 0.015 0.007 0.004 0.01 ] | 9 | [ 0.891 0.033 0.016 0.011 0.014 0.015 0.007 0.004 0.009 ] | 9 | [ 0.791 0.039 0.023 0.009 0.009 0.014 0.011 0.011 0.093 ] | 9 | [ 0.788 0.041 0.022 0.009 0.007 0.015 0.007 0.011 0.1 ] |
| Necrobacillosis | 5 | [ 0.719 0.173 0.073 0.02 0.015 ] | 5 | [ 0.721 0.172 0.073 0.019 0.015 ] | 7 | [ 0.677 0.164 0.067 0.022 0.013 0.002 0.055 ] | 7 | [ 0.686 0.159 0.065 0.019 0.013 0.002 0.056 ] |
| Metabolic problems | 5 | [ 0.721 0.145 0.083 0.033 0.018 ] | 5 | [ 0.726 0.143 0.084 0.032 0.015 ] | 6 | [ 0.776 0.117 0.063 0.027 0.011 0.006 ] | 7 | [ 0.756 0.103 0.061 0.021 0.008 0 0.051 ] |
| Mastitis RB | 10 | [ 0.522 0.222 0.105 0.045 0.034 0.018 0.015 0.013 0.012 0.014 ] | 10 | [ 0.52 0.222 0.104 0.045 0.035 0.018 0.015 0.014 0.012 0.015 ] | 14 | [ 0.488 0.154 0.09 0.046 0.02 0.019 0.019 0.023 0.02 0.007 0.006 0.001 0.001 0.106 ] | 10 | [ 0.543 0.171 0.096 0.054 0.023 0.023 0.022 0.027 0.023 0.018 ] |
| Mastitis RF | 17 | [ 0.507 0.221 0.112 0.057 0.036 0.017 0.013 0.008 0.007 0.006 0.003 0.004 0.001 0.002 0.001 0.002 0.003 ] | 16 | [ 0.506 0.219 0.112 0.057 0.036 0.018 0.014 0.008 0.008 0.007 0.003 0.004 0.001 0.002 0.001 0.004 ] | 11 | [ 0.479 0.191 0.107 0.047 0.025 0.015 0.019 0.008 0.008 0.019 0.082 ] | 11 | [ 0.48 0.182 0.106 0.049 0.024 0.016 0.021 0.008 0.008 0.02 0.086 ] |
| Mastitis LB | 11 | [ 0.503 0.213 0.1 0.05 0.046 0.021 0.017 0.013 0.011 0.007 0.019 ] | 11 | [ 0.504 0.211 0.099 0.05 0.046 0.021 0.017 0.013 0.012 0.007 0.02 ] | 11 | [ 0.504 0.229 0.101 0.035 0.04 0.012 0.016 0.015 0.013 0.007 0.028 ] | 11 | [ 0.508 0.22 0.099 0.035 0.04 0.013 0.017 0.016 0.014 0.007 0.031 ] |
| Mastitis LF | 22 | [ 0.195 0.212 0.153 0.121 0.077 0.056 0.042 0.033 0.025 0.019 0.018 0.012 0.009 0.01 0.005 0.006 0.003 0.001 0.002 0 0.001 0 ] | 13 | [ 0.194 0.209 0.151 0.123 0.078 0.057 0.043 0.033 0.025 0.019 0.018 0.012 0.038 ] | 14 | [ 0.206 0.206 0.138 0.109 0.061 0.049 0.038 0.028 0.019 0.019 0.016 0.019 0.011 0.081 ] | 14 | [ 0.204 0.191 0.13 0.115 0.064 0.052 0.04 0.03 0.02 0.02 0.016 0.02 0.012 0.086 ] |
| Reproduction problems | 36 | [ 0.456 0 0.001 0.002 0.004 0.009 0.012 0.015 0.025 0.022 0.015 0.017 0.026 0.015 0.023 0.023 0.022 0.021 0.015 0.015 0.015 0.013 0.016 0.016 0.017 0.013 0.012 0.014 0.014 0.015 0.014 0.01 0.01 0.008 0.009 0.066 ] | 36 | [ 0.456 0 0.001 0.002 0.004 0.009 0.012 0.015 0.026 0.022 0.014 0.018 0.026 0.015 0.022 0.023 0.022 0.021 0.016 0.014 0.015 0.013 0.016 0.016 0.017 0.012 0.012 0.014 0.013 0.016 0.014 0.01 0.01 0.009 0.009 0.066 ] | 40 | [ 0.425 0 0.002 0.002 0.004 0.007 0.018 0.015 0.009 0.023 0.021 0.034 0.036 0.01 0.017 0.021 0.015 0.018 0.014 0.012 0.007 0.015 0.014 0.016 0.016 0.014 0.011 0.016 0.01 0.011 0.011 0.009 0.009 0.013 0.005 0.007 0.005 0.011 0.005 0.092 ] | 40 | [ 0.425 0 0.002 0.002 0.004 0.007 0.019 0.016 0.01 0.024 0.019 0.035 0.035 0.01 0.013 0.021 0.015 0.019 0.015 0.011 0.008 0.016 0.013 0.017 0.017 0.013 0.009 0.017 0.009 0.012 0.011 0.008 0.008 0.014 0.006 0.008 0.006 0.011 0.004 0.091 ] |
References
- Kaluwa, C.; Oduma, J.; Abdirahman, F.A.; Kitoga, B.K.; Opondoh, A.A.; Muchibi, J.; Bagnol, B.; Rosenbaum, M.; Onchaga, S.; Stanley, M.; et al. Using the Women Empowerment in Livestock Index (WELI) to Examine Linkages between Women Smallholder Livestock Farmers’ Empowerment and Access to Livestock Vaccines in Machakos County of Kenya: Insights and Critiques. Vaccines 2022, 10, 1868. [Google Scholar] [CrossRef] [PubMed]
- Testa, R. Consumption and Production Patterns for Agricultural Sustainable Development. Agronomy 2021, 11, 814. [Google Scholar] [CrossRef]
- Shamsuddoha, M.; Nasir, T.; Hossain, N.U.I. A Sustainable Supply Chain Framework for Dairy Farming Operations: A System Dynamics Approach. Sustainability 2023, 15, 8417. [Google Scholar] [CrossRef]
- Scrafford, C.G.; Bi, X.; Multani, J.K.; Murphy, M.M.; Schmier, J.K.; Barraj, L.M. Health Care Costs and Savings Associated with Increased Dairy Consumption among Adults in the United States. Nutrients 2020, 12, 233. [Google Scholar] [CrossRef]
- Consumption of Meat and Dairy Products in China: A Review|Proceedings of the Nutrition Society|Cambridge Core. Available online: https://www.cambridge.org/core/journals/proceedings-of-the-nutrition-society/article/consumption-of-meat-and-dairy-products-in-china-a-review/346E831729B0A5C1E055A13911A31696 (accessed on 10 July 2024).
- Park, S.-O. Application Strategy for Sustainable Livestock Production with Farm Animal Algorithms in Response to Climate Change up to 2050: A Review. Czech J. Anim. Sci. 2022, 67, 425–441. [Google Scholar] [CrossRef]
- Vacek, M.; Stádník, L.; Štípková, M. Relationships between the Incidence of Health Disorders and the Reproduction Traits of Holstein Cows in the Czech Republic. Czech J. Anim. Sci. 2007, 52, 227–235. [Google Scholar] [CrossRef]
- Vrhel, M.; Ducháček, J.; Gašparík, M.; Vacek, M.; Codl, R.; Pytlík, J. Association between Production and Reproduction Parameters Based on Parity and Breed of Dairy Cows in the Czech Republic. Arch. Anim. Breed. 2024, 67, 197–205. [Google Scholar] [CrossRef]
- Kašná, E.; Zavadilová, L.; Krupová, Z.; Šlosárková, S.; Fleischer, P. The Most Common Reproductive Disorders of Cows in Holstein Cattle Breeding. Czech J. Anim. Sci. 2023, 68, 433–442. [Google Scholar] [CrossRef]
- Zigo, F.; Vasil’, M.; Ondrašovičová, S.; Výrostková, J.; Bujok, J.; Pecka-Kielb, E. Maintaining Optimal Mammary Gland Health and Prevention of Mastitis. Front. Vet. Sci. 2021, 8, 607311. [Google Scholar] [CrossRef]
- Langova, L.; Novotna, I.; Němcová, P.; Machacek, M.; Havlíček, Z.; Zemanová, M.; Chrast, V. Animals Impact of Nutrients on the Hoof Health in Cattle. Animals 2020, 10, 1824. [Google Scholar] [CrossRef]
- Kabir, M.; Hasan, M.M.; Tanni, N.S.; Parvin, M.S.; Asaduzzaman, M.; Ehsan, M.A.; Islam, M.T. Metabolic Profiling in Periparturient Dairy Cows and Its Relation with Metabolic Diseases. BMC Res. Notes 2022, 15, 231. [Google Scholar] [CrossRef] [PubMed]
- Kašná, E.; Zavadilová, L.; Vařeka, J.; Kyselová, J. General Resilience in Dairy Cows: A Review. Czech J. Anim. Sci. 2022, 67, 475–482. [Google Scholar] [CrossRef]
- Fukushima, Y.; Kino, E.; Furutani, A.; Minamino, T.; Honkawa, K.; Horii, Y.; Sasaki, Y. Effect of Major Diseases on Productivity of a Large Dairy Farm in a Temperate Zone in Japan. Dairy 2022, 3, 789–798. [Google Scholar] [CrossRef]
- Mainau, E.; Llonch, P.; Temple, D.; Goby, L.; Manteca, X. Alteration in Activity Patterns of Cows as a Result of Pain Due to Health Conditions. Animals 2022, 12, 176. [Google Scholar] [CrossRef] [PubMed]
- Relun, A.; Lehebel, A.; Chesnin, A.; Guatteo, R.; Bareille, N. Association between Digital Dermatitis Lesions and Test-Day Milk Yield of Holstein Cows from 41 French Dairy Farms. J. Dairy Sci. 2013, 96, 2190–2200. [Google Scholar] [CrossRef]
- Mellado, M.; Saavedra, E.; Gaytán, L.; Veliz, F.G.; Macías-Cruz, U.; Avendaño-Reyes, L.; García, E. The Effect of Lameness-Causing Lesions on Milk Yield and Fertility of Primiparous Holstein Cows in a Hot Environment. Livest. Sci. 2018, 217, 8–14. [Google Scholar] [CrossRef]
- Garvey, M. Chronic Bovine Mastitis: A Food Safety Issue and Public Health Hazard. Nutr. Food Sci. Int. J. 2019, 8, 1–6. [Google Scholar] [CrossRef]
- Kappes, A.; Tozooneyi, T.; Shakil, G.; Railey, A.F.; McIntyre, K.M.; Mayberry, D.E.; Rushton, J.; Pendell, D.L.; Marsh, T.L. Livestock Health and Disease Economics: A Scoping Review of Selected Literature. Front. Vet. Sci. 2023, 10, 1168649. [Google Scholar] [CrossRef]
- Garcia, S.N.; Osburn, B.I.; Cullor, J.S. A One Health Perspective on Dairy Production and Dairy Food Safety. One Health 2019, 7, 100086. [Google Scholar] [CrossRef]
- Loučka, R.; Jančík, F.; Kumprechtová, D.; Koukolová, V.; Kubelková, P.; Tyrolová, Y.; Výborná, A.; Joch, M.; Jambor, V.; Synková, H.; et al. Using Precision Livestock Farming for Dairy Herd Management. Czech J. Anim. Sci. 2023, 68, 111–121. [Google Scholar] [CrossRef]
- de Dieu Marcel Ufitikirezi, J.; Bumbálek, R.; Zoubek, T.; Bartoš, P.; Havelka, Z.; Kresan, J.; Stehlík, R.; Kuneš, R.; Olšan, P.; Strob, M.; et al. Enhancing Cattle Production and Management through Convolutional Neural Networks. A Review. Czech J. Anim. Sci. 2024, 69, 75–88. [Google Scholar] [CrossRef]
- Ries, J.; Jensen, K.C.; Müller, K.E.; Thöne-Reineke, C.; Merle, R. Impact of Veterinary Herd Health Management on German Dairy Farms: Effect of Participation on Farm Performance. Front. Vet. Sci. 2022, 9, 841405. [Google Scholar] [CrossRef] [PubMed]
- Ries, J.; Jensen, K.C.; Müller, K.-E.; Thöne-Reineke, C.; Merle, R. Benefits of Veterinary Herd Health Management on German Dairy Farms: Status Quo and Farmers’ Perspective. Front. Vet. Sci. 2022, 8, 773779. [Google Scholar] [CrossRef]
- Tremetsberger, L.; Winckler, C. Effectiveness of Animal Health and Welfare Planning in Dairy Herds: A Review. Anim. Welf. 2015, 24, 55–67. [Google Scholar] [CrossRef]
- Krpalkova, L.; Cabrera, V.E.; Kvapilik, J.; Burdych, J. Associations of Reproduction and Health with the Performance and Profit of Dairy Cows. Agric. Econ. 2016, 62, 385–394. [Google Scholar] [CrossRef]
- Zakova Kroupova, Z. Profitability Development of Czech Dairy Farms. Agric. Econ. 2016, 62, 269–279. [Google Scholar] [CrossRef]
- Lhermie, G.; Tauer, L.W.; Gröhn, Y.T. The Farm Cost of Decreasing Antimicrobial Use in Dairy Production. PLoS ONE 2018, 13, e0194832. [Google Scholar] [CrossRef]
- Eckelkamp, E.A. Invited Review: Current State of Wearable Precision Dairy Technologies in Disease Detection*. Appl. Anim. Sci. 2019, 35, 209–220. [Google Scholar] [CrossRef]
- Magana, J.; Gavojdian, D.; Menahem, Y.; Lazebnik, T.; Zamansky, A.; Adams-Progar, A. Machine Learning Approaches to Predict and Detect Early-Onset of Digital Dermatitis in Dairy Cows Using Sensor Data. Front. Vet. Sci. 2023, 10, 1295430. [Google Scholar] [CrossRef]
- Slob, N.; Catal, C.; Kassahun, A. Application of Machine Learning to Improve Dairy Farm Management: A Systematic Literature Review. Prev. Vet. Med. 2021, 187, 105237. [Google Scholar] [CrossRef]
- Shahinfar, S.; Khansefid, M.; Haile-Mariam, M.; Pryce, J.E. Machine Learning Approaches for the Prediction of Lameness in Dairy Cows. Animal 2021, 15, 100391. [Google Scholar] [CrossRef] [PubMed]
- Tian, H.; Zhou, X.; Wang, H.; Xu, C.; Zhao, Z.; Xu, W.; Deng, Z. The Prediction of Clinical Mastitis in Dairy Cows Based on Milk Yield, Rumination Time, and Milk Electrical Conductivity Using Machine Learning Algorithms. Animals 2024, 14, 427. [Google Scholar] [CrossRef]
- Parker Gaddis, K.L.; Cole, J.B.; Clay, J.S.; Maltecca, C. Benchmarking Dairy Herd Health Status Using Routinely Recorded Herd Summary Data. J. Dairy Sci. 2016, 99, 1298–1314. [Google Scholar] [CrossRef]
- Maw, S.Z.; Zin, T.T.; Tin, P.; Kobayashi, I.; Horii, Y. An Absorbing Markov Chain Model to Predict Dairy Cow Calving Time. Sensors 2021, 21, 6490. [Google Scholar] [CrossRef]
- Ivanek, R.; Gröhn, Y.T.; Jui-Jung Ho, A.; Wiedmann, M. Markov Chain Approach to Analyze the Dynamics of Pathogen Fecal Shedding—Example of Listeria Monocytogenes Shedding in a Herd of Dairy Cattle. J. Theor. Biol. 2007, 245, 44–58. [Google Scholar] [CrossRef]
- Detilleux, J.C. A Hidden Markov Model to Predict Early Mastitis from Test-Day Somatic Cell Scores. Animal 2011, 5, 175–181. [Google Scholar] [CrossRef]
- Magee, D.R.; Boyle, R.D. Detecting Lameness Using ‘Re-Sampling Condensation’ and ‘Multi-Stream Cyclic Hidden Markov Models’. Image Vis. Comput. 2002, 20, 581–594. [Google Scholar] [CrossRef]
- Trapanese, L.; Hostens, M.; Salzano, A.; Pasquino, N. Short Review of Current Limits and Challenges of Application of Machine Learning Algorithms in the Dairy Sector. Acta IMEKO 2024, 13, 1–7. [Google Scholar] [CrossRef]
- Kalantari, A.S.; Cabrera, V.E. The Effect of Reproductive Performance on the Dairy Cattle Herd Value Assessed by Integrating a Daily Dynamic Programming Model with a Daily Markov Chain Model. J. Dairy Sci. 2012, 95, 6160–6170. [Google Scholar] [CrossRef]
- de Lauwere, C.; van Asseldonk, M.; Bergevoet, R.; Bondt, N. Understanding Decision-Making of Dairy Farmers with Regard to Participation in a Dairy Health Programme. Livest. Sci. 2020, 239, 104061. [Google Scholar] [CrossRef]
- Krpalkova, L.; O’ Mahony, N.; Carvalho, A.; Campbell, S.; Corkery, G.; Broderick, E.; Walsh, J. Decision-Making Strategies on Smart Dairy Farms: A Review. Animals 2021, 11, 302. [Google Scholar] [CrossRef]
- Saro, J.; Stádník, L.; Bláhová, P.; Huguet, S.; Brožová, H.; Ducháček, J. A Decision Support System Based on Disease Scoring Enables Dairy Farmers to Proactively Improve Herd Health. Czech J. Anim. Sci. 2024, 69, 165–177. [Google Scholar] [CrossRef]
- Van Hertem, T.; Maltz, E.; Antler, A.; Romanini, C.E.B.; Viazzi, S.; Bahr, C.; Schlageter-Tello, A.; Lokhorst, C.; Berckmans, D.; Halachmi, I. Lameness Detection Based on Multivariate Continuous Sensing of Milk Yield, Rumination, and Neck Activity. J. Dairy Sci. 2013, 96, 4286–4298. [Google Scholar] [CrossRef] [PubMed]
- Serfozo, R. Markov Chains. In Basics of Applied Stochastic Processes; Serfozo, R., Ed.; Springer: Berlin/Heidelberg, Germany, 2009; pp. 1–98. ISBN 978-3-540-89332-5. [Google Scholar]
- Cockburn, M. Review: Application and Prospective Discussion of Machine Learning for the Management of Dairy Farms. Animals 2020, 10, 1690. [Google Scholar] [CrossRef] [PubMed]
- Alawneh, J.I.; Henning, J.; Olchowy, T.W.J. Functionality and Interfaces of a Herd Health Decision Support System for Practising Dairy Cattle Veterinarians in New Zealand. Front. Vet. Sci. 2018, 5, 21. [Google Scholar] [CrossRef]
- Brožová, H.; Růžička, M. The Prediction of Parking Space Availability. Transport 2020, 35, 462–473. [Google Scholar] [CrossRef]
- Wilinski, A. Time Series Modeling and Forecasting Based on a Markov Chain with Changing Transition Matrices. Expert Syst. Appl. 2019, 133, 163–172. [Google Scholar] [CrossRef]






| Diseases | Min Occurrence | Max Occurrence | Sum of All Occurrences | Mean Occurrence | SD | F1 | F2 |
|---|---|---|---|---|---|---|---|
| Abscess | 0 | 1.0 | 1.0 | 0.000 | 0.021 | 0.958 | 0.000 |
| Acidosis | 0 | 1.0 | 3.0 | 0.001 | 0.037 | 0.917 | 0.001 |
| Tympani | 0 | 3.0 | 4.0 | 0.002 | 0.068 | 0.917 | 0.001 |
| Bleeding | 0 | 2.0 | 5.0 | 0.002 | 0.057 | 0.875 | 0.002 |
| Dermatitis | 0 | 2.0 | 6.0 | 0.003 | 0.061 | 0.875 | 0.002 |
| Pneumonia | 0 | 2.0 | 7.0 | 0.003 | 0.071 | 0.958 | 0.002 |
| Udder Edema | 0 | 1.0 | 7.0 | 0.003 | 0.057 | 0.875 | 0.003 |
| Pain | 0 | 1.0 | 11.0 | 0.005 | 0.071 | 0.833 | 0.005 |
| Nerve Damage | 0 | 2.0 | 14.0 | 0.006 | 0.091 | 0.708 | 0.006 |
| Jaw Edema | 0 | 2.0 | 15.0 | 0.007 | 0.098 | 0.875 | 0.006 |
| Postpartum Sepsis | 0 | 4.0 | 17.0 | 0.008 | 0.130 | 0.875 | 0.005 |
| Damaged Teat | 0 | 2.0 | 21.0 | 0.010 | 0.103 | 0.708 | 0.009 |
| Torn During Birth | 0 | 3.0 | 25.0 | 0.012 | 0.127 | 0.667 | 0.010 |
| Digestive Troubles | 0 | 4.0 | 28.0 | 0.013 | 0.160 | 0.833 | 0.008 |
| Abomasal Dilatation | 0 | 3.0 | 32.0 | 0.015 | 0.157 | 0.625 | 0.010 |
| Peritonitis | 0 | 2 | 35 | 0.016 | 0.156 | 0.792 | 0.012 |
| Mastitis | 0 | 5 | 39 | 0.018 | 0.238 | 0.708 | 0.008 |
| Eye Injury | 0 | 3 | 51 | 0.024 | 0.190 | 0.458 | 0.018 |
| High somatic in milk | 0 | 6 | 70 | 0.032 | 0.359 | 0.875 | 0.011 |
| Postpartum hypocalcemia | 0 | 4 | 97 | 0.045 | 0.331 | 0.333 | 0.020 |
| Phlegmon | 0 | 4 | 159 | 0.073 | 0.346 | 0.208 | 0.052 |
| Respiration | 0 | 4 | 162 | 0.075 | 0.350 | 0.375 | 0.052 |
| Laminitis | 0 | 4 | 226 | 0.104 | 0.415 | 0.083 | 0.074 |
| Retained placenta | 0 | 3 | 287 | 0.132 | 0.403 | 0.042 | 0.111 |
| Limb Edema | 0 | 3 | 330 | 0.152 | 0.456 | 0.042 | 0.116 |
| Diarrhea | 0 | 7 | 372 | 0.172 | 0.604 | 0.417 | 0.102 |
| High temperature after calving | 0 | 5 | 541 | 0.250 | 0.604 | 0.000 | 0.180 |
| Uterus | 0 | 14 | 582 | 0.269 | 1.111 | 0.167 | 0.096 |
| High temperature | 0 | 5 | 821 | 0.379 | 0.798 | 0.000 | 0.235 |
| Endometritis | 0 | 15 | 834 | 0.385 | 1.369 | 0.208 | 0.111 |
| Necrobacillosis | 0 | 6 | 996 | 0.460 | 0.877 | 0.000 | 0.287 |
| Metabolic problems | 0 | 6 | 1047 | 0.483 | 0.927 | 0.000 | 0.278 |
| Mastitis RB | 0 | 16 | 2643 | 1.220 | 2.007 | 0.000 | 0.482 |
| Mastitis RF | 0 | 19 | 2806 | 1.295 | 2.211 | 0.000 | 0.493 |
| Mastitis LB | 0 | 18 | 3103 | 1.432 | 2.363 | 0.042 | 0.499 |
| Mastitis LF | 0 | 23 | 6851 | 3.162 | 3.488 | 0.000 | 0.800 |
| Diseases | Total Sum of Disease Occurrence | ||
|---|---|---|---|
| Abscess | 1 | 1 | 0.000 |
| Acidosis | 3 | 0.999 | 0.001 |
| Tympani | 4 | 0.998 | 0.002 |
| Bleeding | 5 | 0.998 | 0.002 |
| Dermatitis | 6 | 0.997 | 0.003 |
| Pneumonia | 7 | 0.997 | 0.003 |
| Udder Edema | 7 | 0.997 | 0.003 |
| Pain | 11 | 0.996 | 0.004 |
| Nerve Damage | 14 | 0.994 | 0.006 |
| Jaw Edema | 15 | 0.993 | 0.007 |
| Postpartum Sepsis | 17 | 0.992 | 0.008 |
| Damaged Teat | 21 | 0.99 | 0.010 |
| Torn During Birth | 25 | 0.988 | 0.012 |
| Digestive Troubles | 28 | 0.987 | 0.013 |
| Abomasal Dilatation | 32 | 0.985 | 0.015 |
| Peritonitis | 35 | 0.984 | 0.016 |
| Mastitis | 39 | 0.982 | 0.018 |
| High somatic | 70 | 0.968 | 0.032 |
| Diseases | Min Number of States | Max Number of States | HMC30 Opt. | HMC30 Chebyshev Distance | HMC30 Mean Value of Dairy Disease Occurrences | HMC60 | HMC60 Chebyshev Distance | HMC60 Mean Value of Dairy Disease Occurrences |
|---|---|---|---|---|---|---|---|---|
| Eye Injury | 2 | 4 | 3 | 0.019 | 0.023 | 4 | 0.250 | 0.025 |
| Postpartum hypocalcemia | 2 | 5 | 5 | 0.021 | 0.046 | 4 | 0.250 | 0.045 |
| Phlegmon | 2 | 5 | 4 | 0.052 | 0.073 | 4 | 0.250 | 0.074 |
| Respiration | 2 | 5 | 5 | 0.032 | 0.076 | 4 | 0.250 | 0.076 |
| Laminitis | 2 | 5 | 4 | 0.019 | 0.103 | 4 | 0.250 | 0.098 |
| Retained placenta | 2 | 4 | 3 | 0.025 | 0.131 | 3 | 0.333 | 0.129 |
| Limb Edema | 2 | 4 | 4 | 0.031 | 0.153 | 3 | 0.333 | 0.151 |
| Diarrhea | 2 | 8 | 8 | 0.104 | 0.177 | 5 | 0.200 | 0.167 |
| High temperature after calving | 2 | 6 | 4 | 0.149 | 0.248 | 4 | 0.250 | 0.252 |
| Uterus | 2 | 15 | 9 | 0.092 | 0.257 | 9 | 0.111 | 0.263 |
| High temperature | 2 | 6 | 6 | 0.168 | 0.381 | 4 | 0.250 | 0.357 |
| Endometritis | 2 | 16 | 9 | 0.134 | 0.378 | 9 | 0.111 | 0.371 |
| Necrobacillosis | 2 | 7 | 5 | 0.452 | 0.439 | 5 | 0.200 | 0.435 |
| Metabolic problems | 2 | 7 | 5 | 0.050 | 0.482 | 5 | 0.200 | 0.467 |
| Mastitis RB | 2 | 17 | 10 | 0.222 | 1.196 | 10 | 0.100 | 1.214 |
| Mastitis RF | 2 | 20 | 17 | 0.193 | 1.293 | 16 | 0.063 | 1.301 |
| Mastitis LB | 2 | 19 | 11 | 0.121 | 1.386 | 11 | 0.091 | 1.4 |
| Mastitis LF | 2 | 24 | 22 | 0.472 | 3.154 | 13 | 0.077 | 3.105 |
| Reproduction problems | 2 | 70 | 36 | 0.145 | 10.892 | 36 | 0.028 | 10.895 |
| Diseases | Min Number of States | Max Number of States | NHMC30 Opt. | NHMC30 Chebyshev Distance | NHMC30 Mean Value of Dairy Disease Occurrences | NHMC60 | NHMC60 Chebyshev Distance | NHMC60 Mean Value of Dairy Disease Occurrences |
|---|---|---|---|---|---|---|---|---|
| Eye Injury | 2 | 4 | 4 | 0.053 | 0.117 | 4 | 0.055 | 0.121 |
| Postpartum hypocalcemia | 2 | 5 | 4 | 0.100 | 0.281 | 4 | 0.103 | 0.289 |
| Phlegmon | 2 | 5 | 5 | 0.144 | 0.389 | 5 | 0.056 | 0.385 |
| Respiration | 2 | 5 | 4 | 0.045 | 0.157 | 4 | 0.065 | 0.163 |
| Laminitis | 2 | 5 | 4 | 0.027 | 0.143 | 5 | 0.034 | 0.183 |
| Retained placenta | 2 | 4 | 3 | 0.025 | 0.138 | 4 | 0.013 | 0.199 |
| Limb Edema | 2 | 4 | 3 | 0.041 | 0.176 | 3 | 0.074 | 0.182 |
| Diarrhea | 2 | 8 | 5 | 0.175 | 0.397 | 5 | 0.054 | 0.383 |
| High temperature after calving | 2 | 6 | 4 | 0.147 | 0.248 | 4 | 0.137 | 0.258 |
| Uterus | 2 | 15 | 9 | 0.083 | 0.47 | 9 | 0.036 | 0.477 |
| High temperature | 2 | 6 | 6 | 0.176 | 0.469 | 4 | 0.171 | 0.41 |
| Endometritis | 2 | 16 | 9 | 0.128 | 1.105 | 9 | 0.042 | 1.134 |
| Necrobacillosis | 2 | 7 | 7 | 0.410 | 0.756 | 7 | 0.269 | 0.744 |
| Metabolic problems | 2 | 7 | 6 | 0.070 | 0.398 | 7 | 0.156 | 0.626 |
| Mastitis RB | 2 | 17 | 14 | 0.188 | 2.606 | 10 | 0.104 | 1.399 |
| Mastitis RF | 2 | 20 | 11 | 0.221 | 1.946 | 11 | 0.086 | 2.003 |
| Mastitis LB | 2 | 19 | 11 | 0.104 | 1.404 | 11 | 0.130 | 1.447 |
| Mastitis LF | 2 | 24 | 14 | 0.460 | 3.599 | 14 | 0.263 | 3.744 |
| Reproduction problems | 2 | 70 | 40 | 0.144 | 12.566 | 40 | 0.071 | 12.55 |
Disclaimer/Publisher’s Note: The statements, opinions and data contained in all publications are solely those of the individual author(s) and contributor(s) and not of MDPI and/or the editor(s). MDPI and/or the editor(s) disclaim responsibility for any injury to people or property resulting from any ideas, methods, instructions or products referred to in the content. |
© 2024 by the authors. Licensee MDPI, Basel, Switzerland. This article is an open access article distributed under the terms and conditions of the Creative Commons Attribution (CC BY) license (https://creativecommons.org/licenses/by/4.0/).
Share and Cite
Saro, J.; Ducháček, J.; Brožová, H.; Stádník, L.; Bláhová, P.; Horáková, T.; Hlavatý, R. Discrete Homogeneous and Non-Homogeneous Markov Chains Enhance Predictive Modelling for Dairy Cow Diseases. Animals 2024, 14, 2542. https://doi.org/10.3390/ani14172542
Saro J, Ducháček J, Brožová H, Stádník L, Bláhová P, Horáková T, Hlavatý R. Discrete Homogeneous and Non-Homogeneous Markov Chains Enhance Predictive Modelling for Dairy Cow Diseases. Animals. 2024; 14(17):2542. https://doi.org/10.3390/ani14172542
Chicago/Turabian StyleSaro, Jan, Jaromir Ducháček, Helena Brožová, Luděk Stádník, Petra Bláhová, Tereza Horáková, and Robert Hlavatý. 2024. "Discrete Homogeneous and Non-Homogeneous Markov Chains Enhance Predictive Modelling for Dairy Cow Diseases" Animals 14, no. 17: 2542. https://doi.org/10.3390/ani14172542
APA StyleSaro, J., Ducháček, J., Brožová, H., Stádník, L., Bláhová, P., Horáková, T., & Hlavatý, R. (2024). Discrete Homogeneous and Non-Homogeneous Markov Chains Enhance Predictive Modelling for Dairy Cow Diseases. Animals, 14(17), 2542. https://doi.org/10.3390/ani14172542

