Exploration of Response Mechanisms in the Gills of Pacific Oyster (Crassostrea gigas) to Cadmium Exposure through Integrative Metabolomic and Transcriptomic Analyses
Abstract
Simple Summary
Abstract
1. Introduction
2. Materials and Methods
2.1. Animal Materials and Cd Treatment
2.2. Cd Concentration and Biochemical Parameter Analysis
2.3. Metabolite Extraction, Detection, and Analysis
2.4. Sampling, RNA Extraction, Library Construction, and RNA-Seq Analysis
2.5. Expression Validation Using Quantitative Real-Time PCR
2.6. Integrative Analysis of Metabolome and Transcriptome
2.7. Statistical Analysis
3. Results
3.1. Cd Concentration and Biochemical Parameter Analysis
3.2. Transcriptomic Changes Induced by Acute Cd Exposure
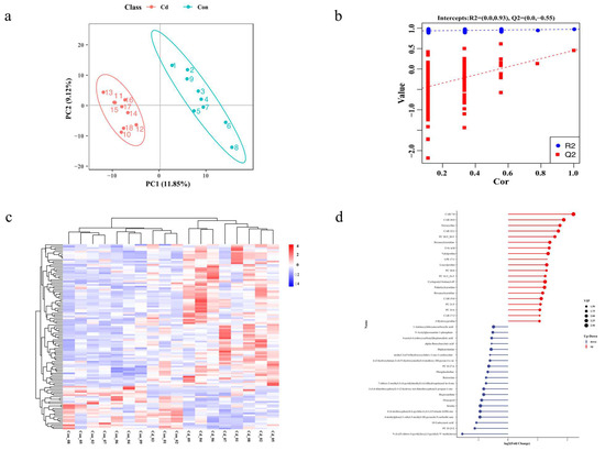
3.3. Metabolomic Changes Induced by Acute Cd Exposure
3.4. Integrated Analysis of Metabolomic and Transcriptomic Data
4. Discussion
4.1. The Toxicological Response Mechanisms of Oysters under Cd Exposure
4.1.1. The Role of ABC Transport Proteins in Cd Tolerance in Oysters
4.1.2. Glutathione Metabolism Plays a Detoxifying Role Against Cd
4.1.3. Acute Cadmium Exposure Affects Gill Energy Metabolism
5. Conclusions
Supplementary Materials
Author Contributions
Funding
Institutional Review Board Statement
Informed Consent Statement
Data Availability Statement
Conflicts of Interest
References
- Kubier, A.; Pichler, T. Cadmium in Groundwater—A Synopsis Based on a Large Hydrogeochemical Data Set. Sci. Total Environ. 2019, 689, 831–842. [Google Scholar] [CrossRef]
- Burioli, E.A.V.; Squadrone, S.; Stella, C.; Foglini, C.; Abete, M.C.; Prearo, M. Trace Element Occurrence in the Pacific Oyster Crassostrea gigas from Coastal Marine Ecosystems in Italy. Chemosphere 2017, 187, 248–260. [Google Scholar] [CrossRef]
- Meng, J.; Wang, W.; Li, L.; Yin, Q.; Zhang, G. Cadmium effects on DNA and protein metabolism in oyster (Crassostrea gigas) revealed by proteomic analyses. Sci. Rep. 2017, 7, 11716. [Google Scholar] [CrossRef]
- Munksgaard, N.C.; Burchert, S.; Kaestli, M.; Nowland, S.J.; O’Connor, W.; Gibb, K.S. Cadmium uptake and zinc-cadmium antagonism in Australian tropical rock oysters: Potential solutions for oyster aquaculture enterprises. Mar. Pollut. Bull. 2017, 123, 47–56. [Google Scholar] [CrossRef] [PubMed]
- Barchiesi, F.; Branciari, R.; Latini, M.; Roila, R.; Lediani, G.; Filippini, G.; Scortichini, G.; Piersanti, A.; Rocchegiani, E.; Ranucci, D. Heavy Metals Contamination in Shellfish: Benefit-Risk Evaluation in Central Italy. Foods 2020, 9, 1720. [Google Scholar] [CrossRef]
- Mohiuddin, M.; Hossain, M.B.; Ali, M.M.; Kamal Hossain, M.; Habib, A.; Semme, S.A.; Rakib, M.R.J.; Rahman, M.A.; Yu, J.; Al-Sadoon, M.K.; et al. Human Health Risk Assessment for Exposure to Heavy Metals in Finfish and Shellfish from a Tropical Estuary. J. King Saud Univ. Sci. 2022, 34, 102035. [Google Scholar] [CrossRef]
- Khan, M.I.; Zahoor, M.; Khan, A.; Gulfam, N.; Khisroon, M. Bioaccumulation of Heavy Metals and their Genotoxic Effect on Freshwater Mussel. Bull. Environ. Contam. Toxicol. 2018, 102, 52–58. [Google Scholar] [CrossRef]
- Pasinszki, T.; Prasad, S.S.; Krebsz, M. Quantitative determination of heavy metal contaminants in edible soft tissue of clams, mussels, and oysters. Environ. Monit. Assess. 2023, 195, 1066. [Google Scholar] [CrossRef] [PubMed]
- Sarker, S.; Vashistha, D.; Sarker, M.S.; Sarkar, A. DNA damage in marine rock oyster (Saccostrea cucullata) exposed to environmentally available PAHs and heavy metals along the Arabian Sea coast. Ecotoxicol. Environ. Saf. 2018, 151, 132–143. [Google Scholar] [CrossRef]
- Shakouri, A.; Gheytasi, H. Bioaccumulation of heavy metals in oyster (Saccostrea cucullata) from Chabahar bay coast in Oman Sea: Regional, seasonal and size-dependent variations. Mar. Pollut. Bull. 2018, 126, 323–329. [Google Scholar] [CrossRef]
- Nardi, A.; Benedetti, M.; D’errico, G.; Fattorini, D.; Regoli, F. Effects of ocean warming and acidification on accumulation and cellular responsiveness to cadmium in mussels Mytilus galloprovincialis: Importance of the seasonal status. Aquat. Toxicol. 2018, 204, 171–179. [Google Scholar] [CrossRef]
- Zhang, X.; Li, F.; Ji, C.; Wu, H. Toxicological mechanism of cadmium in the clam Ruditapes philippinarum using combined ionomic, metabolomic and transcriptomic analyses. Environ. Pollut. 2023, 323, 121286. [Google Scholar] [CrossRef] [PubMed]
- Li, Y.Q.; Chen, C.M.; Liu, N.; Wang, L. Cadmium-induced ultrastructural changes and apoptosis in the gill of freshwater mussel Anodonta woodiana. Environ. Sci. Pollut. Res. 2021, 29, 23338–23351. [Google Scholar] [CrossRef] [PubMed]
- Wang, X.; Li, P.; Xie, H.; Wang, X.; Zhang, Q.; Ding, X.; Zhang, W.; Zhang, L.; Moshiree, B.; Espinosa, A. Recent patents relating to employing metabolomic data to diagnose disease states and determine the likelihood that a patient will respond to certain treatments. Nat. Biotechnol. 2022, 40, 1573. [Google Scholar]
- Chandhini, S.; Kumar, V.J.R. Transcriptomics in aquaculture: Current status and applications. Rev. Aquac. 2018, 11, 1379–1397. [Google Scholar] [CrossRef]
- Liu, H.; Li, H.; Zhang, X.; Gong, X.; Han, D.; Zhang, H.; Tian, X.; Xu, Y. Metabolomics comparison of metabolites and functional pathways in the gills of Chlamys farreri under cadmium exposure. Environ. Toxicol. Pharmacol. 2021, 86, 103683. [Google Scholar] [CrossRef]
- Chen, X.; Liu, H.; Huang, H.; Liber, K.; Jiang, T.; Yang, J. Cadmium bioaccumulation and distribution in the freshwater bivalve Anodonta woodiana exposed to environmentally relevant Cd levels. Sci. Total. Environ. 2021, 791, 148289. [Google Scholar] [CrossRef] [PubMed]
- Wang, J.; Deng, W.; Zou, T.; Bai, B.; Chang, A.K.; Ying, X. Cadmium-induced oxidative stress in Meretrix meretrix gills leads to mitochondria-mediated apoptosis. Ecotoxicology 2021, 30, 2011–2023. [Google Scholar] [CrossRef]
- Wadige, C.P.M.M.; Taylor, A.M.; Krikowa, F.; Lintermans, M.; Maher, W.A. Exposure of the freshwater bivalve Hyridella australis to metal contaminated sediments in the field and laboratory microcosms: Metal uptake and effects. Ecotoxicology 2017, 26, 415–434. [Google Scholar] [CrossRef]
- Guo, Y.; Lei, Y.; Xu, W.; Zhang, Y.; Zhou, H.; Zhang, W.; Mai, K. Protective effects of dietary selenium on Abalone Haliotis discus hannai against the toxicity of waterborne cadmium. Aquac. Res. 2018, 49, 3237–3244. [Google Scholar] [CrossRef]
- Zhang, X.; Zhang, W.; Zhao, L.; Zheng, L.; Wang, B.; Song, C.; Liu, S. Mechanisms of Gills Response to Cadmium Exposure in Greenfin Horse-Faced Filefish (Thamnaconus septentrionalis): Oxidative Stress, Immune Response, and Energy Metabolism. Animals 2024, 14, 561. [Google Scholar] [CrossRef] [PubMed]
- Liu, X.; Li, Z.; Li, Q.; Bao, X.; Jiang, L.; Yang, J. Acute exposure to Polystyrene nanoplastics induced oxidative stress in Sepia esculenta Larvae. Aquac. Rep. 2024, 35, 102004. [Google Scholar] [CrossRef]
- Wang, Y.; Chen, X.; Xu, X.; Yang, J.; Liu, X.; Sun, G.; Li, Z. Weighted Gene Co-Expression Network Analysis Based on Stimulation by Lipopolysaccharides and Polyinosinic:polycytidylic Acid Provides a Core Set of Genes for Understanding Hemolymph Immune Response Mechanisms of Amphioctopus fangsiao. Animals 2023, 14, 80. [Google Scholar] [CrossRef]
- Wang, Y.; Liu, X.; Wang, W.; Sun, G.; Feng, Y.; Xu, X.; Li, B.; Luo, Q.; Li, Y.; Yang, J.; et al. The Investigation on Stress Mechanisms of Sepia esculenta Larvae in the Context of Global Warming and Ocean Acidification. Aquac. Rep. 2024, 36, 102120. [Google Scholar] [CrossRef]
- Alfaro, A.C.; Young, T. Showcasing Metabolomic Applications in Aquaculture: A Review. Rev. Aquacult. 2016, 10, 135–152. [Google Scholar] [CrossRef]
- Castaldo, G.; Delahaut, V.; Slootmaekers, B.; Bervoets, L.; Town, R.M.; Blust, R.; De Boeck, G. A comparative study on the effects of three different metals (Cu, Zn and Cd) at similar toxicity levels in common carp, Cyprinus carpio. J. Appl. Toxicol. 2021, 41, 1400–1413. [Google Scholar] [CrossRef] [PubMed]
- Fu, S.; Lu, Y.; Zhang, X.; Yang, G.; Chao, D.; Wang, Z.; Shi, M.; Chen, J.; Chao, D.-Y.; Li, R.; et al. The ABC transporter ABCG36 is required for cadmium tolerance in rice. J. Exp. Bot. 2019, 70, 5909–5918. [Google Scholar] [CrossRef]
- Espinoza, H.M.; Williams, C.R.; Gallagher, E.P. Effect of cadmium on glutathione S-transferase and metallothionein gene expression in Coho salmon liver, gill and olfactory tissues. Aquat. Toxicol. 2011, 110–111, 37–44. [Google Scholar] [CrossRef]
- Hemelraad, J.; Holwerda, D.A.; Herwig, H.J.; Zandee, D.I. Effects of cadmium in freshwater clams. III. Interaction with energy metabolism in Anodonta cygnea. Arch. Environ. Contam. Toxicol. 1990, 19, 699–703. [Google Scholar] [CrossRef] [PubMed]
- Zhan, J.; Sun, T.; Wang, X.; Wu, H.; Yu, J. Meta-analysis reveals the species-, dose- and duration-dependent effects of cadmium toxicities in marine bivalves. Sci. Total. Environ. 2023, 859, 160164. [Google Scholar] [CrossRef]
- Kim, H.; Yim, B.; Kim, J.; Kim, H.; Lee, Y.-M. Molecular Characterization of ABC Transporters in Marine Ciliate, Euplotes Crassus: Identification and Response to Cadmium and Benzo[α]Pyrene. Mar. Pollut. Bull. 2017, 124, 725–735. [Google Scholar] [CrossRef] [PubMed]
- Lerebours, A.; To, V.V.; Bourdineaud, J.-P. Danio Rerio ABC Transporter Genes Abcb3 and Abcb7 Play a Protecting Role against Metal Contamination. J. Appl. Toxicol. 2016, 36, 1551–1557. [Google Scholar] [CrossRef] [PubMed]
- Guo, B.; Xu, Z.; Yan, X.; Buttino, I.; Li, J.; Zhou, C.; Qi, P. Novel ABCB1 and ABCC Transporters Are Involved in the Detoxification of Benzo(α)Pyrene in Thick Shell Mussel, Mytilus coruscus. Front. Mar. Sci. 2020, 7, 119. [Google Scholar] [CrossRef]
- Lv, J.-J.; Yuan, K.-K.; Lu, G.-X.; Li, H.-Y.; Kwok, H.F.; Yang, W.-D. Responses of ABCB and ABCC transporters to the toxic dinoflagellate Prorocentrum lima in the mussel Perna viridis. Aquat. Toxicol. 2023, 254, 106368. [Google Scholar] [CrossRef] [PubMed]
- Bieczynski, F.; Painefilú, J.C.; Venturino, A.; Luquet, C.M. Expression and Function of ABC Proteins in Fish Intestine. Front. Physiol. 2021, 12, 791834. [Google Scholar] [CrossRef] [PubMed]
- Oezen, G.; Schentarra, E.-M.; Bolten, J.S.; Huwyler, J.; Fricker, G. Sodium arsenite but not aluminum chloride stimulates ABC transporter activity in renal proximal tubules of killifish (Fundulus heteroclitus). Aquat. Toxicol. 2022, 252, 106314. [Google Scholar] [CrossRef] [PubMed]
- Tian, J.; Hu, J.; Liu, G.; Yin, H.; Chen, M.; Miao, P.; Bai, P.; Yin, J. Altered Gene expression of ABC transporters, nuclear receptors and oxidative stress signaling in zebrafish embryos exposed to CdTe quantum dots. Environ. Pollut. 2018, 244, 588–599. [Google Scholar] [CrossRef] [PubMed]
- Lubyaga, Y.; Yarinich, L.; Drozdova, P.; Pindyurin, A.; Gurkov, A.; Luckenbach, T.; Timofeyev, M. The ABCs of the Amphipod P-Glycoprotein: Heterologous Production of the Abcb1 Protein of a Model Species Eulimnogammarus verrucosus (Amphipoda: Gammaridae) from Lake Baikal. Comp. Biochem. Physiol. C Toxicol. Pharmacol. 2023, 271, 109677. [Google Scholar] [CrossRef]
- Luo, S.-S.; Chen, X.-L.; Wang, A.-J.; Liu, Q.-Y.; Peng, M.; Yang, C.-L.; Yin, C.-C.; Zhu, W.-L.; Zeng, D.-G.; Zhang, B.; et al. Genome-wide analysis of ATP-binding cassette (ABC) transporter in Penaeus vannamei and identification of two ABC genes involved in immune defense against Vibrio parahaemolyticus by affecting NF-κB signaling pathway. Int. J. Biol. Macromol. 2024, 262, 129984. [Google Scholar] [CrossRef]
- Wang, H.; Liu, Y.; Peng, Z.; Li, J.; Huang, W.; Liu, Y.; Wang, X.; Xie, S.; Sun, L.; Han, E.; et al. Ectopic Expression of Poplar ABC Transporter PtoABCG36 Confers Cd Tolerance in Arabidopsis thaliana. Int. J. Mol. Sci. 2019, 20, 3293. [Google Scholar] [CrossRef]
- Zeng, Y.; Charkowski, A.O. The Role of ATP-Binding Cassette Transporters in Bacterial Phytopathogenesis. Phytopathology® 2021, 111, 600–610. [Google Scholar] [CrossRef] [PubMed]
- Thévenod, F.; Lee, W.-K. Cadmium transport by mammalian ATP-binding cassette transporters. BioMetals 2024, 37, 697–719. [Google Scholar] [CrossRef] [PubMed]
- Esquivel, B.D.; Rybak, J.M.; Barker, K.S.; Fortwendel, J.R.; Rogers, P.D.; White, T.C. Characterization of the Efflux Capability and Substrate Specificity of Aspergillus fumigatus PDR5-like ABC Transporters Expressed in Saccharomyces cerevisiae. mBio 2020, 11, 10–1128. [Google Scholar] [CrossRef]
- Kropf, C.; Segner, H.; Fent, K. ABC Transporters and Xenobiotic Defense Systems in Early Life Stages of Rainbow Trout (Oncorhynchus mykiss). Comp. Biochem. Physiol. C Toxicol. Pharmacol. 2016, 185, 45–56. [Google Scholar] [CrossRef]
- Wang, H.; Liu, S.; Xun, X.; Li, M.; Lou, J.; Zhang, Y.; Shi, J.; Hu, J.; Bao, Z.; Hu, X. Toxin- and species-dependent regulation of ATP-binding cassette (ABC) transporters in scallops after exposure to paralytic shellfish toxin-producing dinoflagellates. Aquat. Toxicol. 2020, 230, 105697. [Google Scholar] [CrossRef] [PubMed]
- Brunetti, P.; Zanella, L.; De Paolis, A.; Di Litta, D.; Cecchetti, V.; Falasca, G.; Barbieri, M.; Altamura, M.M.; Costantino, P.; Cardarelli, M. Cadmium-inducible expression of the ABC-type transporter AtABCC3 increases phytochelatin-mediated cadmium tolerance in Arabidopsis. J. Exp. Bot. 2015, 66, 3815–3829. [Google Scholar] [CrossRef] [PubMed]
- Zhang, X.D.; Zhao, K.X.; Yang, Z.M. Identification of Genomic ATP Binding Cassette (ABC) Transporter Genes and Cd-Responsive ABCs in Brassica napus. Gene 2018, 664, 139–151. [Google Scholar] [CrossRef] [PubMed]
- Kumari, S.; Kumar, M.; Gaur, N.A.; Prasad, R. Multiple roles of ABC transporters in yeast. Fungal Genet. Biol. 2021, 150, 103550. [Google Scholar] [CrossRef]
- Ren, J.; Liu, S.; Zhang, Q.; Zhang, Z.; Shang, S. Effects of Cadmium Exposure on Haemocyte Immune Function of Clam Ruditapes philippinarum at Different Temperatures. Mar. Environ. Res. 2024, 195, 106375. [Google Scholar] [CrossRef]
- Della Torre, C.; Bocci, E.; Focardi, S.E.; Corsi, I. Differential ABCB and ABCC gene expression and efflux activities in gills and hemocytes of Mytilus galloprovincialis and their involvement in cadmium response. Mar. Environ. Res. 2014, 93, 56–63. [Google Scholar] [CrossRef]
- Pan, C.; Lu, H.; Yu, J.; Liu, J.; Liu, Y.; Yan, C. Identification of Cadmium-responsive Kandelia obovata SOD family genes and response to Cd toxicity. Environ. Exp. Bot. 2019, 162, 230–238. [Google Scholar] [CrossRef]
- Cheng, C.; Ma, H.; Liu, G.; Fan, S.; Guo, Z. Mechanism of Cadmium Exposure Induced Hepatotoxicity in the Mud Crab (Scylla paramamosain): Activation of Oxidative Stress and Nrf2 Signaling Pathway. Antioxidants 2022, 11, 978. [Google Scholar] [CrossRef] [PubMed]
- Ferreira, M.J.; Rodrigues, T.A.; Pedrosa, A.G.; Silva, A.R.; Vilarinho, B.G.; Francisco, T.; Azevedo, J.E. Glutathione and peroxisome redox homeostasis. Redox Biol. 2023, 67, 102917. [Google Scholar] [CrossRef] [PubMed]
- Mirkovic, J.J.; Kocic, G.; Jurinjak, Z.; Alexopoulos, C. Protective role of glutathione in oxidative stress caused by cadmium and copper. Eur. Psychiatry 2022, 65, S885. [Google Scholar] [CrossRef]
- Berndt, C.; Lillig, C.H. Glutathione, Glutaredoxins, and Iron. Antioxid. Redox Signal. 2017, 27, 1235–1251. [Google Scholar] [CrossRef] [PubMed]
- Eroglu, A.; Dogan, Z.; Kanak, E.G.; Atli, G.; Canli, M. Effects of heavy metals (Cd, Cu, Cr, Pb, Zn) on fish glutathione metabolism. Environ. Sci. Pollut. Res. 2014, 22, 3229–3237. [Google Scholar] [CrossRef] [PubMed]
- da Souza, I.C.; Morozesk, M.; Bonomo, M.M.; Azevedo, V.C.; Sakuragui, M.M.; Elliott, M.; Matsumoto, S.T.; Wunderlin, D.A.; Baroni, M.V.; Monferrán, M.V.; et al. Differential Biochemical Responses to Metal/Metalloid Accumulation in Organs of an Edible Fish (Centropomus parallelus) from Neotropical Estuaries. Ecotoxicol. Environ. Saf. 2018, 161, 260–269. [Google Scholar] [CrossRef] [PubMed]
- Flohé, L.; Toppo, S.; Orian, L. The glutathione peroxidase family: Discoveries and mechanism. Free. Radic. Biol. Med. 2022, 187, 113–122. [Google Scholar] [CrossRef]
- Chrestensen, C.A.; Starke, D.W.; Mieyal, J.J. Acute Cadmium Exposure Inactivates Thioltransferase (Glutaredoxin), Inhibits Intracellular Reduction of Protein-glutathionyl-mixed Disulfides, and Initiates Apoptosis. J. Biol. Chem. 2000, 275, 26556–26565. [Google Scholar] [CrossRef]
- Bachhawat, A.K.; Yadav, S. The glutathione cycle: Glutathione metabolism beyond the γ-glutamyl cycle. Iubmb Life 2018, 70, 585–592. [Google Scholar] [CrossRef]
- Das, U.; Rahman, M.A.; Ela, E.J.; Lee, K.-W.; Kabir, A.H. Sulfur Triggers Glutathione and Phytochelatin Accumulation Causing Excess Cd Bound to the Cell Wall of Roots in Alleviating Cd-Toxicity in Alfalfa. Chemosphere 2020, 262, 128361. [Google Scholar] [CrossRef] [PubMed]
- Monteiro, M.; Rimoldi, S.; Costa, R.S.; Kousoulaki, K.; Hasan, I.; Valente, L.M.P.; Terova, G. Polychaete (Alitta virens) meal inclusion as a dietary strategy for modulating gut microbiota of European seabass (Dicentrarchus labrax). Front. Immunol. 2023, 14, 1266947. [Google Scholar] [CrossRef] [PubMed]
- Kotera, M.; Bayashi, T.; Hattori, M.; Tokimatsu, T.; Goto, S.; Mihara, H.; Kanehisa, M. Comprehensive Genomic Analysis of Sulfur-Relay Pathway Genes. Genome Inform. Int. Conf. Genome Inform. 2010, 24, 104–115. [Google Scholar]
- Macias-Barragan, J.; Huerta-Olvera, S.G.; Hernandez-Cañaveral, I.; Pereira-Suarez, A.L.; Montoya-Buelna, M. Cadmium and α-lipoic acid activate similar de novo synthesis and recycling pathways for glutathione balance. Environ. Toxicol. Pharmacol. 2017, 52, 38–46. [Google Scholar] [CrossRef] [PubMed]
- Rigoulet, M.; Bouchez, C.; Paumard, P.; Ransac, S.; Cuvellier, S.; Duvezin-Caubet, S.; Mazat, J.; Devin, A. Cell energy metabolism: An update. Biochim. Biophys. Acta BBA Bioenerg. 2020, 1861, 148276. [Google Scholar] [CrossRef] [PubMed]
- Jin, P.; Zhang, J.; Wan, J.; Overmans, S.; Gao, G.; Ye, M.; Dai, X.; Zhao, J.; Xiao, M.; Xia, J. The Combined Effects of Ocean Acidification and Heavy Metals on Marine Organisms: A Meta-Analysis. Front. Mar. Sci. 2021, 8, 801889. [Google Scholar] [CrossRef]
- Chang, Y.-C.; Kim, C.-H. Molecular Research of Glycolysis. Int. J. Mol. Sci. 2022, 23, 5052. [Google Scholar] [CrossRef]
- Ramírez-Bajo, M.J.; de Atauri, P.; Ortega, F.; Westerhoff, H.V.; Gelpí, J.L.; Centelles, J.J.; Cascante, M. Effects of Cadmium and Mercury on the Upper Part of Skeletal Muscle Glycolysis in Mice. PLoS ONE 2014, 9, e80018. [Google Scholar] [CrossRef]
- Dong, A.; Huo, J.; Yan, J.; Dong, A. Oxidative stress in liver of turtle Mauremys reevesii caused by cadmium. Environ. Sci. Pollut. Res. 2021, 28, 6405–6410. [Google Scholar] [CrossRef]
- Hanana, H.; Kleinert, C.; André, C.; Gagné, F. Influence of Cadmium on Oxidative Stress and NADH Oscillations in Mussel Mitochondria. Comp. Biochem. Physiol. C Toxicol. Pharmacol. 2018, 216, 60–66. [Google Scholar] [CrossRef]
- Lee, J.-W.; Jo, A.-H.; Lee, D.-C.; Choi, C.Y.; Kang, J.-C.; Kim, J.-H. Review of cadmium toxicity effects on fish: Oxidative stress and immune responses. Environ. Res. 2023, 236, 116600. [Google Scholar] [CrossRef] [PubMed]
- Zhang, Z.; Zheng, Z.; Cai, J.; Liu, Q.; Yang, J.; Gong, Y.; Wu, M.; Shen, Q.; Xu, S. Effect of cadmium on oxidative stress and immune function of common carp (Cyprinus Carpio L.) by transcriptome analysis. Aquat. Toxicol. 2017, 192, 171–177. [Google Scholar] [CrossRef] [PubMed]
- Faverney, C.R.-D.; Orsini, N.; de Sousa, G.; Rahmani, R. Cadmium-induced apoptosis through the mitochondrial pathway in rainbow trout hepatocytes: Involvement of oxidative stress. Aquat. Toxicol. 2004, 69, 247–258. [Google Scholar] [CrossRef]
- Shekh, K.; Tang, S.; Kodzhahinchev, V.; Niyogi, S.; Hecker, M. Species and life-stage specific differences in cadmium accumulation and cadmium induced oxidative stress, metallothionein and heat shock protein responses in white sturgeon and rainbow trout. Sci. Total. Environ. 2019, 673, 318–326. [Google Scholar] [CrossRef]
- MacLean, A.; Legendre, F.; Appanna, V.D. The tricarboxylic acid (TCA) cycle: A malleable metabolic network to counter cellular stress. Crit. Rev. Biochem. Mol. Biol. 2023, 58, 81–97. [Google Scholar] [CrossRef] [PubMed]
- Lu, Z.; Wang, S.; Ji, C.; Li, F.; Cong, M.; Shan, X.; Wu, H. iTRAQ-based proteomic analysis on the mitochondrial responses in gill tissues of juvenile olive flounder Paralichthys olivaceus exposed to cadmium. Environ. Pollut. 2020, 257, 113591. [Google Scholar] [CrossRef] [PubMed]
- Kabir, A.; Rabbane, G.; Hernandez, M.R.; Shaikh, A.A.; Moniruzzaman, M.; Chang, X. Impaired intestinal immunity and microbial diversity in common carp exposed to cadmium. Comp. Biochem. Physiol. Part C Toxicol. Pharmacol. 2024, 276, 109800. [Google Scholar] [CrossRef]
- Matić, D.; Vlahović, M.; Ilijin, L.; Grčić, A.; Filipović, A.; Todorović, D.; Perić-Mataruga, V. Implications of long-term exposure of a Lymantria dispar L. population to pollution for the response of larval midgut proteases and acid phosphatases to chronic cadmium treatment. Comp. Biochem. Physiol. Part C Toxicol. Pharmacol. 2021, 250, 109172. [Google Scholar] [CrossRef]







Disclaimer/Publisher’s Note: The statements, opinions and data contained in all publications are solely those of the individual author(s) and contributor(s) and not of MDPI and/or the editor(s). MDPI and/or the editor(s) disclaim responsibility for any injury to people or property resulting from any ideas, methods, instructions or products referred to in the content. |
© 2024 by the authors. Licensee MDPI, Basel, Switzerland. This article is an open access article distributed under the terms and conditions of the Creative Commons Attribution (CC BY) license (https://creativecommons.org/licenses/by/4.0/).
Share and Cite
Dong, L.; Sun, Y.; Chu, M.; Xie, Y.; Wang, P.; Li, B.; Li, Z.; Xu, X.; Feng, Y.; Sun, G.; et al. Exploration of Response Mechanisms in the Gills of Pacific Oyster (Crassostrea gigas) to Cadmium Exposure through Integrative Metabolomic and Transcriptomic Analyses. Animals 2024, 14, 2318. https://doi.org/10.3390/ani14162318
Dong L, Sun Y, Chu M, Xie Y, Wang P, Li B, Li Z, Xu X, Feng Y, Sun G, et al. Exploration of Response Mechanisms in the Gills of Pacific Oyster (Crassostrea gigas) to Cadmium Exposure through Integrative Metabolomic and Transcriptomic Analyses. Animals. 2024; 14(16):2318. https://doi.org/10.3390/ani14162318
Chicago/Turabian StyleDong, Luyao, Yanan Sun, Muyang Chu, Yuxin Xie, Pinyi Wang, Bin Li, Zan Li, Xiaohui Xu, Yanwei Feng, Guohua Sun, and et al. 2024. "Exploration of Response Mechanisms in the Gills of Pacific Oyster (Crassostrea gigas) to Cadmium Exposure through Integrative Metabolomic and Transcriptomic Analyses" Animals 14, no. 16: 2318. https://doi.org/10.3390/ani14162318
APA StyleDong, L., Sun, Y., Chu, M., Xie, Y., Wang, P., Li, B., Li, Z., Xu, X., Feng, Y., Sun, G., Wang, Z., Cui, C., Wang, W., & Yang, J. (2024). Exploration of Response Mechanisms in the Gills of Pacific Oyster (Crassostrea gigas) to Cadmium Exposure through Integrative Metabolomic and Transcriptomic Analyses. Animals, 14(16), 2318. https://doi.org/10.3390/ani14162318

